Abstract
In recent years, the intensification of the urban heat island (UHI) effect has become a significant concern as urbanization accelerates. This survey comprehensively explores the current status of surface UHI research, emphasizing the role of land use and land cover changes (LULC) in urban environments. We conducted a systematic review of 8260 journal articles from the Web of Science database, employing bibliometric analysis and keyword co-occurrence analysis using CiteSpace to identify research hotspots and trends. Our investigation reveals that vegetation cover and land use types are the two most critical factors influencing UHI intensity. We analyze various computational intelligence techniques, including machine learning algorithms, cellular automata, and artificial neural networks, used for simulating urban expansion and predicting UHI effects. The study also examines numerical modeling methods, including the Weather Research and Forecasting (WRF) model, while examining the application of Computational Fluid Dynamics (CFD) in urban microclimate research. Furthermore, we evaluate potential mitigation strategies, considering urban planning approaches, green infrastructure solutions, and the use of high-albedo materials. This comprehensive survey not only highlights the critical relationship between land use dynamics and UHIs but also provides a direction for future research in computational intelligence-driven urban climate studies.
1. Introduction
The unprecedented velocity of global economic expansion has led to a remarkable proliferation of urban landscapes, culminating in a significant increase in the demand for designated land. This expansion has accentuated the disparity between urban and suburban underground environments, consequently elevating surface temperatures and exacerbating the urban heat island (UHI) phenomenon [1]. The UHI effect is described as urban areas exhibiting elevated air and surface temperatures in comparison to the surrounding rural regions, posing a considerable threat to urban sustainability [2]. The UHI phenomenon can be categorized into surface UHI (SUHI) and atmospheric UHI (AUHI). The latter is further subdivided into boundary layers UHI (BUHI) and canopy UHI (CUHI), with canopy UHI being the most frequently studied variant. While the SUHI is obtained from surface temperature measurements, the CUHI is determined by comparing temperature records between urban and countryside regions [3]. Among the multitude of factors influencing the heat island effect, land use patterns and vegetation coverage have emerged as the two most critical variables [4]. Research has corroborated that a judicious allocation of land uses within urban areas can effectively mitigate UHI intensity [5]. A study focusing on land surface temperature (LST) across various land use and cover (LUC) categories in Sapporo, Japan, revealed that urban expansion has been the predominant factor contributing to the UHI phenomenon over the past three decades [6]. Additionally, another investigation concluded that alterations in LULC are the primary drivers of LST fluctuations [7]. Consequently, the analysis of urban heat island phenomena through the prism of LULC change scenarios has emerged as a burgeoning research focus within the realm of earth system science [8].
Contemporary research in urban studies has shifted its focus toward examining the intricate relationships between human activities, land use changes, and their environmental consequences, with a particular emphasis on sustainable land utilization. As we progress through the 21st century, the study of urban cover transformation and its environmental implications has become increasingly pertinent, especially concerning energy balance systems such as urban thermal environments. This research domain encompasses the environmental alterations resulting from LULC changes, as well as the associated ecological, environmental, and disaster-related issues [9].
A growing number of scholars are now directing their attention toward assessing the influence of alterations in land use on the architecture of ecosystems and their functional services. The primary factors contributing to the UHI effect within the context of land use and cover change (LUCC) are the proliferation of impervious surfaces [10] and the diminution of natural urban vegetation cover [11], along with the varied utilization of different land surfaces [12]. The emergence of the UHI effect is not solely attributed to land use types; other factors play crucial roles as well. Researchers have identified additional contributing factors, including anthropogenic heat release [13], excessive solar radiation retention in urban structures [14], scarcity of green spaces, sea wind [15], and inadequate air circulation in urban canyons [16].
To address these issues, various measures have been proposed, targeting the root causes of the UHI effect. Scholars have explored diverse mitigation strategies from different perspectives, such as reducing street aspect ratios, employing lightweight materials, and increasing green vegetation cover in urban areas. The New York Climate and Health Program team employed the simulate urban growth based on grid cells (SLEUTH) model to investigate the effects of the urban heat island phenomenon on global environmental and climate change [17]. Current UHI research primarily focuses on analyzing temperature relationships between urban peripheries and centers during urban expansion [18]. With the advent of artificial intelligence, meta-cellular automata [19] and neural networks [20] have been increasingly applied to UHI studies, gaining popularity among both domestic and international scholars. Studies have consistently demonstrated that land use [21] and vegetation cover [22] are intimately linked to the UHI effect, representing the most critical factors in its formation. Consequently, recent years have seen scholars making preliminary progress by analyzing the correlation between land cover and urban surface temperature while also considering various urban biophysical parameters to derive the evolving characteristics of the UHI effect.
2. Research Review Based on Bibliometric Analysis
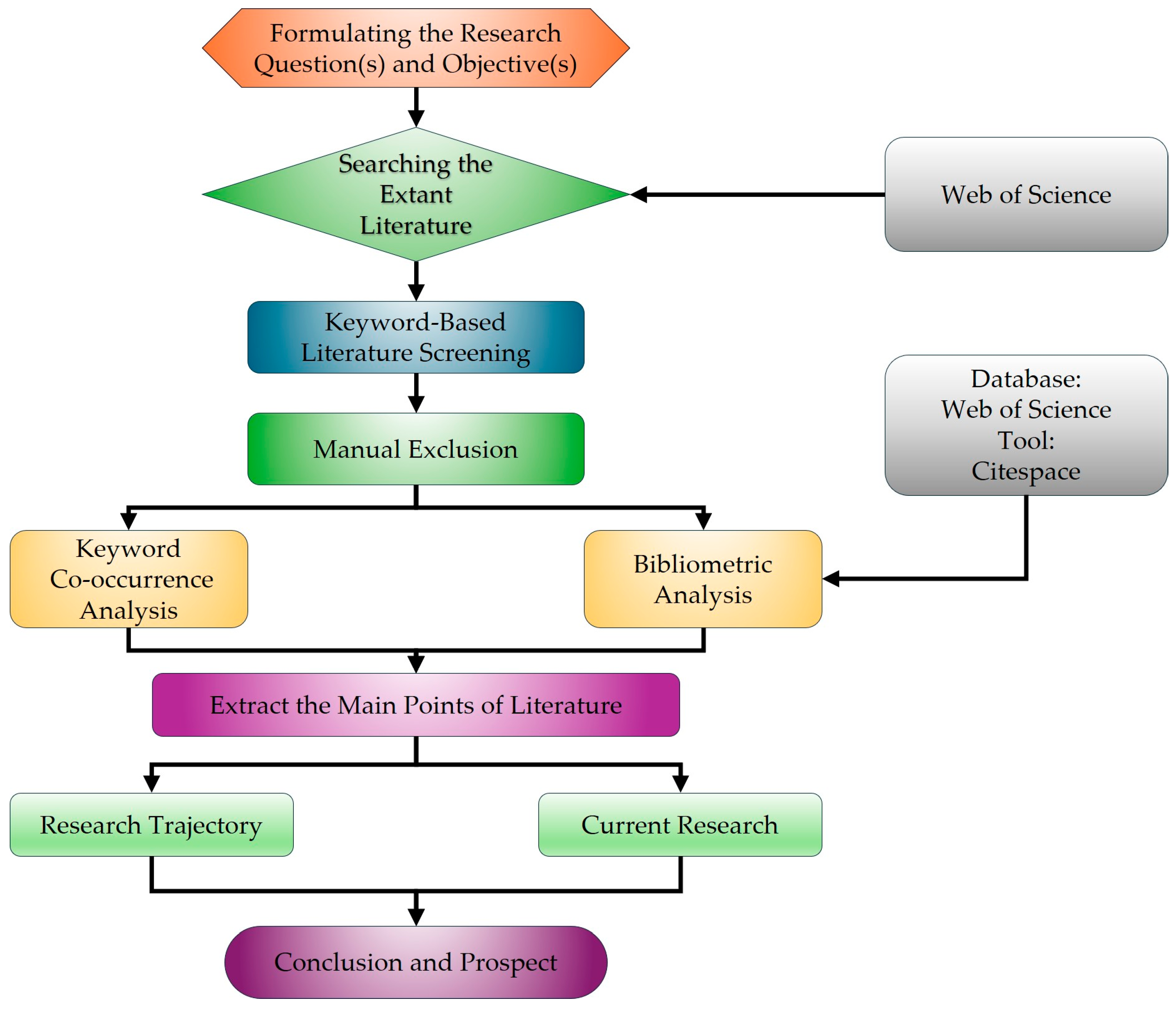
The research method is as follows (Figure 1): First, to prevent the duplication of content within this paper, we chose to utilize a single database for our literature analysis. The research topic of the “heat island effect” was determined, and a comprehensive search was conducted in the Web of Science (WOS) database. The search employed the keyword “Heat Island effect” across all fields and covered the period from January 1, 2014, to November 30, 2024. A total of 9393 documents were retrieved, categorized as follows: Articles (8260), Proceedings Papers (807), Review Articles (387), Early Access (83), Editorial Materials (17), Data Papers (7), Book Chapters (5), Corrections (4), Meeting Abstracts (4), Retracted Publications (4), and Letters (2). A single article in the WoS database may be classified under multiple types.
Figure 1.
The flowchart of the research.
These articles were preserved as plain text files containing comprehensive records and cited references. Then, we used Citespace as a tool to conduct bibliometric analysis and keyword co-occurrence analysis on the retrieved papers. Specifically, we utilized the “Data/Import/Export” functionality within Citespace to transform these records into executable formats and generate visual representations of the retrieved data. Finally, based on the above literature and keywords, the main ideas of the literature were extracted and analyzed to draw conclusions. In this part, we used the extracted key information to perform a systematic review of the evolutionary trajectory and current research landscape of heat island effect studies through bibliometric methodologies.
To ensure the credibility and rigor of the analysis, we selected journal articles (8260 in total) as the primary data source for this study. Journal articles undergo a rigorous peer-review process, which ensures their scientific validity and methodological soundness. Additionally, journal articles typically provide more comprehensive and detailed descriptions of research methods and findings, making them particularly suitable for quantitative analysis in this context. Other document types, such as proceedings papers or review articles, were excluded due to their varying levels of review rigor, limited methodological detail, or differing research objectives that may not align with the focus of this study. The annual publication trends of the selected articles are presented in Figure 2.
Figure 2.
Number of academic publications on the topic of “Heat Island Effect” from 2014 to 2024.
The number of papers published was found to increase from 2014 to November 2024, as shown in Figure 2. This shows that the research on this topic has received more and more attention.
The principal goal of this investigation is to demonstrate the development and research methods of the UHI effect. Our aim is to uncover prominent issues within the field and make informed projections about potential future research directions. Our analysis result is illustrated in Figure 3.
Figure 3.
Keyword co-occurrence network in the heat island effects study.
This study utilized CiteSpace software (V6.2.R4) for visualization and analysis to investigate the research hotspots and emerging frontiers in UHI studies. Based on experimental outcomes, a ten-year timeframe was selected. The search parameters were set to include journal articles from January 1, 2014, onwards, yielding 8260 results. The configuration of the analytical parameters was as follows: time range from January 2014 to November 2024, with annual time slices and “keywords” selected as the node type.
The analysis revealed the following top five keywords by frequency: urban heat island (2406 occurrences), land surface temperature (1231 occurrences), climate (1089 occurrences), urbanization (811 occurrences), and vegetation (676 occurrences). These keywords encapsulate the prevailing themes in urban heat island research over a certain period of time. Notably, “land use” ranked 24th with 320 occurrences.
The analytical outcomes reveal that exploring the interrelationships between the urban heat island effect and the refining factors constitutes a contemporary research focus. Moreover, the prediction of urban heat island effects emerges as a prospective area of increasing scholarly interest. Consequently, this review concentrates on two principal aspects:
- The heat island effect and its critical influencing factors.
- Research methodologies employed in predicting urban heat island effects.
This approach allows us to provide a comprehensive overview of the current state of knowledge and to identify emerging trends in this crucial area of urban environmental studies.
3. Causes and Influence Factors of UHI Effect
3.1. The Concept of the UHI Effect and Related Studies
The phenomenon of the UHI is typified by elevated temperatures in urban areas relative to the surrounding suburbs. This climatic anomaly arises from various urban features, including the prevalence of heat-absorbing surfaces and the scarcity of natural thermal regulators such as vegetation. Consequently, urban environments accumulate thermal energy during daylight hours and subsequently emit it after sunset, thereby elevating ambient temperatures [23]. This thermal phenomenon is observed and intensifies in numerous global urban centers, primarily attributed to anthropogenic activities, modifications in urban structure, and climate-related impacts, collectively contributing to heightened temperatures within city limits [24,25,26].
However, in recent years, with global climate change, such localized climate and change patterns have become more frequent and intense, often exacerbating heat wave events in urban environments, while more and more factors influence the formation and intensification of the UHI effect (Figure 4).
Figure 4.
UHI effect.
Surface UHIs exhibit greater spatial and temporal variability compared with their atmospheric counterparts. They tend to be more pronounced during daylight hours and summer months, whereas atmospheric UHIs reach peak intensity in pre-dawn and nocturnal periods, as well as during winter. Research by Paolini suggests that the intensification of daytime UHIs is closely linked to urban expansion processes, while the elevation of nighttime temperatures in atmospheric UHIs may be primarily associated with urban densification [23].
The magnitude of the UHI effect is strongly correlated with city size [24], which has led to a predominant focus on larger urban centers in existing research. Nevertheless, studies by Oke [25] and Park [26] demonstrate that even smaller settlements in North America, Europe, Japan, and Korea, with populations as low as 1000, can manifest heat island effects. Despite this, there is still a large disparity in our understanding of UHI patterns in small- and medium-sized urban areas.
As a focal point of contemporary research, the heat island effect has garnered substantial scholarly attention. Sarah et al. assessed the UHI phenomenon in two Canadian cities, proposing an integrated approach to mitigation strategies and land use planning [27]. Debbage et al. employed gridded minimum temperature datasets and spatial indicators to quantify urban morphology in relation to the UHI effect [28]. Wang et al. conducted temperature distribution measurements along representative routes in Chongqing, utilizing isotherm analysis to study the city’s UHI characteristics [29]. Zhao et al. investigated the relationship between urban expansion and the UHI effect in Shanghai across different temporal scales through land use interpretation, surface temperature inversion, and spatial overlay analysis [30].
3.2. Research on Factors Affecting UHI Effect
Empirical studies have identified several contributing factors to the UHI phenomenon, including anthropogenic heat generation, the substantial thermal capacity of urban construction materials, reduced evapotranspiration, low wind velocities, and air pollution [31]. The nomenclature of UHI itself implies its connection to urbanization and urban activities. Kotharkar et al. posit that the physical and geometric characteristics of urban environments significantly influence canopy layer air temperatures, thereby fostering the UHI effect [32].
Furthermore, global climate change is expected to exacerbate UHI intensity in urban ecosystems [33]. In summary, the influence factors of UHIs are thought to be greenhouse gas emissions [34], diminished urban forest cover [35], and urban morphology and scale [36].
July 2022 witnessed an unprecedented global heat wave, with several countries experiencing extreme temperatures exceeding 40 °C. The World Meteorological Organization reported it as one of the three hottest Julys on record, with average temperatures nearly 0.4 °C above the 1991–2020 reference period, resulting in widespread impacts on agricultural productivity and public health.
Recent findings from economics researchers indicate that elevated temperatures can result in increasing heat incidence, thereby negatively affecting labor productivity [37]. This underscores the necessity to anticipate reductions in urban socio-economic activities and increases in energy consumption for effective planning [38]. The UHI effect may exacerbate heat waves in metropolitan areas, potentially leading to thermal discomfort both indoors and outdoors and various health issues, including increased morbidity, fatigue, dehydration, and mortality [39]. During such thermal events, urban dwellers may experience persistent heat stress throughout the day and night, while their rural counterparts typically benefit from nocturnal relief [40].
However, in colder climates and during winter months, UHIs can have positive effects, such as extended frost and ice-free periods, reduced snowpack, longer crop-growing seasons, and decreased heating energy requirements [41]. The urban heat island effect in winter significantly reduces the mortality rate related to cold [42].
3.2.1. Causes of the UHI Effect
The urban heat island (UHI) phenomenon arises from the significant temperature disparities between urban centers and their surrounding suburban or rural areas, a consequence of rapid urbanization [43,44]. This effect is most pronounced under high-pressure (anticyclonic) weather conditions, particularly during clear, calm nights. The gradual cooling of manufactured urban surfaces and structures, in contrast to their natural surroundings, significantly contributes to this thermal anomaly. The UHI manifests in three primary forms: surface UHI, canopy UHI, and boundary layer UHI. Surface UHIs persist throughout the day and night and across seasons but exhibit greater intensity during daylight hours and summer months, with daily surface temperature differentials between urban and countryside regions potentially reaching up to 12 °C [45]. Atmospheric UHIs, encompassing both canopy and boundary layer types, are most evident during pre-dawn and nocturnal hours, especially in winter, with temperature ranges typically spanning 7–12 °C, slightly lower than surface UHIs [45,46]. The canopy UHI refers to the air layer from ground level to rooftop or tree canopy height, while the boundary layer UHI extends from rooftop level to approximately 1.5 km above ground.
The primary driver of these UHI variants is the rapid urbanization process and associated changes in building density, fundamentally altering the urban land surface [47,48]. Key factors contributing to UHI formation include reduced evapotranspiration and convection, increased heat storage capacity, enhanced net radiation, and elevated artificial heat production. These elements are closely linked to vegetation reduction, expansion of impervious surfaces, altered thermal properties (diffusivity and reflectivity) of urban materials, urban geometry (affecting heat dissipation and wind patterns), air pollution, and increased energy consumption [49,50]. The complex interplay of these factors results in the characteristic thermal profile of urban environments, distinguishing them from their rural counterparts and facilitating the multifaceted nature of the UHI phenomenon.
The findings highlight vegetation cover as a crucial influencing factor, demonstrating a strong correlation with the UHI effect. Conversely, the analysis indicates a relative paucity of research focusing on UHI prediction through land use patterns.
This bibliometric analysis provides valuable insights into the current research landscape of UHI studies, identifying key areas of focus and potential gaps in the literature. The prominence of vegetation-related keywords underscores the significance of green spaces in UHI research, while the comparative underrepresentation of land use studies suggests an opportunity for further investigation in this domain.
3.2.2. Discuss the Background Climate Factors Affecting UHIs
Research indicates that both SUHI and CUHI surface effects during summer are influenced by the underlying urban climate conditions. Interestingly, daytime UHI intensity decreases as drought conditions lessen, whereas nighttime UHIs exhibits an inverse relationship. It is particularly noteworthy that humid cities tend to exhibit elevated daytime SUHIs and CUHIs due to reduced evaporative cooling, which is also linked to variations in vegetation cover and leaf area index between urban and countryside environments [11]. Conversely, the elevated nighttime SUHIs and CUHIs observed in arid cities can be primarily ascribed to the release of thermal energy accumulated in structures and ground surfaces into urban canyons.
Furthermore, sky view factors can impede nocturnal heat dissipation. The climate’s impact on weather can be examined through four key factors: heat waves, wind velocity, wind direction, and solar radiation.
In cities with temperate climates, a synergistic relationship exists between the UHI effect and heat waves [51]. Urban areas often experience more severe thermal stress during heat wave events. The disparity in evapotranspiration rates and anthropogenic heat emissions between urban and rural areas leads to an amplified impact of extreme temperatures during heat waves compared with normal weather conditions [52]. The positive sensitivity of background temperature intensifies the UHI effect. Researchers utilized the WRF model to investigate the combined impact of urban expansion and heat waves on extreme summer temperatures in Beijing [11]. Their findings revealed a positive correlation between the UHI effect and background temperature, resulting in an amplified UHI effect during heat waves.
While the positive sensitivity of background temperature to the UHI effect provides valuable insights into UHI variations under different temperature conditions, the enhanced background temperature sensitivity of the UHI effect due to urban sprawl suggests a greater contribution of the UHI effect to overall warming. This additional warming exacerbates thermal stress and negatively impacts urban ecosystems and economies [53,54]. Although heat waves and UHIs may interact, the precise relationship between their interaction and background climate conditions remains unclear [55]. During heat waves, solar radiation on urban surfaces is more intense than usual, leading to an increase in the apparent heat island index at night. Conversely, this enhanced solar radiation can also increase air humidity under heat wave conditions [56,57].
The UHI effect is closely linked to urban wind dynamics [58]. The UHI triggers an additional ventilation mechanism, which, due to the poor thermal stability of the warm urban atmosphere at night, results in an increased downward momentum of airflow passing through the city. This, in turn, leads to higher near-surface wind speeds within the urban area. This supplementary ventilation effect is most pronounced when the UHI is stronger. Urban surface roughness can influence wind speed magnitude, typically reducing it [59].
However, not all winds effectively mitigate the UHI effect. While sea breezes help lower temperatures in coastal cities, warm winds from desert regions can heat up urban areas. Studies have shown that reducing the Building Coverage Ratio (BCR) can effectively increase urban wind speeds, potentially leading to enhanced urban cooling and improved comfort levels [60]. Lower capacity ratios and the BCR promote favorable wind conditions.
Wind direction also plays a crucial role in the intensification of daytime heat islands [61]. In the direction of airflow, cold air can significantly reduce the heat associated with UHIs [43]. In areas with limited wind circulation, temperature changes are less pronounced, especially in buildings and narrow alleyways where temperature reductions are observed [62]. Solar radiation directly influences UHIs [63].
Typically, a SUHI is more intense in summer than in winter, with winter daytime SUHIs being the lowest, indicating a relationship between UHIs and solar radiation [64]. In general, the solar radiation absorbed by the Earth’s surface is diminished due to atmospheric reflection, scattering, and absorption, in addition to ground reflection. Consequently, roughly one-third [65] of the total solar radiation absorbed is accounted for by the radiation absorbed by the ground. Additionally, solar radiation entering the atmosphere is influenced by cloud reflection and scattering. Therefore, cloud type and quantity influence the total atmospheric absorption.
Cloud characteristics represent crucial factors that affect the attenuation of solar radiation. Furthermore, the quantity of solar radiation that reaches the ground is affected by the albedo of different urban surface materials, aerosol scattering and absorption, and water vapor absorption. [66,67,68]. Moreover, insufficient evaporation can enhance the background temperature sensitivity of the UHI effect.
3.2.3. Anthropogenic Heat Emissions
A significant correlation exists between anthropogenic heat emissions and UHIs, with human activities primarily influencing surface evaporation [69]. In regions characterized by higher population densities and intense economic development, human activities and economic processes can contribute to anthropogenic warming. Consequently, the heat island effect tends to be most pronounced in central urban areas [70]. The heat generated by these anthropogenic activities is regarded as a waste by-product of urban energy cycles [71].
The magnitude of human heat emissions is contingent upon factors such as population density, regional climate, seasonal variations, and diurnal patterns. The primary sources of anthropogenic heat include human metabolic processes, vehicular emissions, and heat generated within buildings, encompassing both electrical equipment (e.g., air conditioning systems) and the combustion of fossil fuels [72].
The proliferation of artificial heat emissions poses challenges to urban development [73]. Significant reductions in surface temperature can only be achieved through extensive redevelopment efforts, with outcomes independent of site size. Such initiatives primarily involve reducing artificial surfaces and expanding green spaces. Conversely, less intensive redevelopment strategies appear to have a minimal impact on surface temperature (Figure 5 shows the LST in different land covers). Anthropogenic heat, particularly from the high energy demands of air conditioning systems, represents a distinctive source of warming of the canopy air, especially during daytime hours and in arid climates [74].
Figure 5.
LST performance of various land covers in Shenzhen during the UHI phenomenon.
In consideration of the prevalence of anthropogenic heat emissions, the implementation of low-energy equipment emerges as an effective mitigation strategy [75]. The most direct manifestation of this approach is improved energy efficiency. For instance, condensing water heaters utilize waste heat recovery through secondary heat exchangers, enhancing heat transfer efficiency and thereby reducing both energy consumption and heat generation associated with water heating. Heat pump water heaters leverage atmospheric heat through compression cycles, leading to decreased energy usage and heat output in water heating processes. In addition, photovoltaic power generation systems can alleviate grid power consumption by utilizing solar energy [47].
4. UHI Effect and Its Ecological Impact
As illustrated in Figure 6, the urban heat island (UHI) phenomenon exerts considerable influence on urban environments and human life, serving as a primary source of numerous environmental challenges in metropolitan areas [76]. Its impacts are far-reaching, affecting human comfort, health, and overall living conditions.
Figure 6.
Impact of urban heat island effect.
Research by Sun et al. examined energy consumption patterns related to UHIs across various climatic regions, revealing a substantially higher demand for cooling compared with heating [77]. This finding underscores the UHI’s role in shaping urban energy requirements.
Feng et al.’s study unveiled a significant spatiotemporal relationship between urban ecological land use and the UHI effect. Their characterization of these impacts within the study area demonstrated the UHI’s considerable influence on the entire urban ecosystem [78]. This research highlights the intricate connections between urban land use patterns and thermal dynamics.
Furthermore, the UHI phenomenon has been linked to a cascade of environmental and health-related issues. These include deterioration of air quality [79], degradation of urban living environments [80], reduction in human comfort levels [81], and increased health risks for urban populations [82].
These findings collectively emphasize the multifaceted nature of UHI impacts, spanning from environmental quality to public health concerns. The pervasive influence of UHIs on urban systems underscores the need for comprehensive strategies to mitigate its effects and enhance urban resilience in the face of changing thermal conditions.
4.1. Hazards of UHI Effect on Mankind
The direct consequences of UHIs on urban livability encompass diminished environmental quality, heightened thermal discomfort, and an upsurge in heat-related public health issues [83,84,85].
The combined pressures of global climate change and UHIs have been linked to an increase in the prevalence of chronic diseases among urban populations. Various cardiovascular, cerebrovascular, mental, and respiratory disorders have been intricately linked to the UHI phenomenon [86]. In 2013, China reported over 5000 cases of heat-related illnesses, predominantly concentrated in urban centers [87].
Extreme UHI phenomena can substantially intensify global warming trends and lead to elevated mortality rates. For instance, heat waves intensified by UHIs have resulted in hundreds of fatalities across cities in the United States and Europe [88]. July 2022 witnessed an unprecedented global heat wave, with several countries experiencing extreme temperatures exceeding 40 °C.
The World Meteorological Organization reported it as one of the three hottest Julys on record, with average temperatures nearly 0.4 °C above the 1991–2020 reference period, resulting in widespread impacts on agricultural productivity and public health. In certain regions, the UHI effect is intensifying at an alarming rate. Northeastern Slovenia, for example, has seen the frequency of heat waves more than double since the 1960s [89]. Additionally, these heat wave events have become more prolonged (extending by 8.8 days since 1990) and have reached higher peak temperatures (up to 40.6 days in 2013) [33].
In conclusion, the degradation of air quality and the rising frequency of extreme weather events attributable to UHIs have had profound adverse consequences for human welfare and sustainable urban growth.
4.2. Influence of UHI Effect on the Natural Environment
The UHI is considered a key driver in the population expansion of various insect species. Research by Hoa Q. Nguyen et al. revealed the quantity of the two most common species of cicadas on the Korean Peninsula, Cryptotympana atrata and Hyalessa fuscata, positively correlated with the intensity of UHIs in urban areas [90].
In urban waterways, such as the Rideau River flowing through Ottawa, ON, annual streamflow amplitudes show a positive correlation with annual air temperature fluctuations. This suggests a potential reduction in severe annual flooding as the winter/summer temperature contrast decreases. Notably, this relationship was not observed at rural monitoring stations. The warming attributed to the UHI effect, particularly during winter months, may contribute to alleviating the intensity of annual spring flood events in mid-to-high latitude continental regions [91].
The UHI phenomenon influences the total growing season length in urban environments. The interplay between the UHI and the cooling impact of urban parks results in the inhibition of Glycosphingolipid (GSL) expression within these green spaces [92].
The UHI significantly impacts land–sea circulation patterns. A study [93] demonstrated that due to enhanced sensible heat flux, the control simulation exhibited stronger sea breezes compared with scenarios with no anthropogenic heat or alternative land use patterns. Conversely, nighttime land breezes were weaker in the control simulation. These alterations in circulation patterns can impede the dispersion of air pollutants, thereby significantly affecting nighttime air quality.
The above examples underscore the diverse and far-reaching impacts of the UHI effect on various aspects of the natural environment, from biodiversity to hydrological cycles and atmospheric dynamics.
5. Monitoring and Prediction of the UHI Effect
5.1. Methods for Predicting the UHI Effect
The ongoing progression of urbanization and industrialization in recent years has led to an increasingly pronounced UHI effect. Forecasting the future evolution of this phenomenon is vital for the effective planning and development of urban environments.
Researchers such as Lee, Ye Young, and colleagues have employed neural network prediction models to forecast the UHI effect in Seoul, South Korea [94]. Similarly, Ashtiani, Arya, and associates have proposed a temperature prediction system utilizing artificial neural networks and regression methods [95].
However, it is important to note that the manifestation of the urban heat island effect is intricately linked to the urban matrix, specifically the diverse land use patterns. Consequently, projecting future changes in the urban heat island effect is closely tied to anticipated alterations in urban land use. As such, simulating future land use alterations to forecast the evolution of the UHI effect has emerged as a prominent research focus.
Numerous methodologies exist for simulating land expansion predictions. Previous research approaches have predominantly relied on deep learning techniques to simulate land expansion within study areas, utilizing neural networks and various algorithms to construct predictive models. Table 1 below outlines several key research methodologies in this field.
Table 1.
The classical methods for predicting land expansion simulations.
5.2. Predicting Heat Island Effect Through Land Expansion Simulation
UHI effect and land expansion have been extensively studied by scholars, who have found a strong correlation between these phenomena. Researchers have employed various methods to predict UHI development by simulating land expansion changes. For instance, Aliihsan et al. utilized spectral indices and Markov chain methods to analyze and forecast land surface temperature (LST) changes, achieving a Kappa value of 0.73 for future simulations [102]. In a study focused on Wuhan, Meiyan Zhao et al. employed satellite imagery along with cellular automata and artificial neural networks to predict future LULC and LST changes, noting that LST expansion patterns closely mirrored building area growth [103].
These methods, which demonstrated good consistency between simulated and retrieved values for different LULC types, predicted a continued intensification of the UHI effect in Jinan by 2030 owing to increased impermeable surfaces and reduced vegetation [104].
Remote sensing techniques have been widely adopted to evaluate UHI effects globally. Mohammed Al-Marzooqi et al. investigated the correlation between urban expansion and UHIs in Doha, revealing significant long-term UHI intensity trends and spatial–temporal changes consistent with urban growth [105]. Peng Tian et al. investigated the surface urban heat island (SUHI) effect in Hangzhou using Landsat thermal sensor images, finding that high SUHI areas have moved in tandem with urban expansion since 2010 [106]. In a study of tropical cities, Isaac Buo et al. utilized Landsat imagery to map urban expansion and estimate UHI strength and size, concluding that urban expansion processes outpaced density increases [107]. Yonghong Hu et al. integrated various data sources to study the connection between human activity and climate change in the vicinity of big cities, identifying urbanization as a key driver of land use and LUCC [108]. Bijay Halder et al. explored the UHI effect in Calcutta and its surroundings using thermal remote sensing, revealing an inverse correlation between LST and the Normalized Difference Vegetation Index (NDVI) [109].
Predictive modeling has also played a crucial role in UHI research. Imran, Hosen M et al. employed weather forecasting models to simulate current and future land use scenarios, demonstrating that urban sprawl increases near-surface temperatures in expanded urban areas at night [110]. Shen, Chuhui, et al. utilized a random forest model informed by projections of future landscapes to predict UHI intensity, forecasting significant increases in high-intensity heat island areas [111]. Aliihsan Sekertekin et al. simulated future LST distribution patterns and SUHI effects based on impervious surface area expansion, confirming the direct influence of urbanization on SUHI intensification [61].
Researchers have also combined remote sensing with other technologies and indices to quantify UHI factors. For example, the Urban Thermal Field Change Index (UTFVI) has been used alongside remote sensing and supervised classification techniques to measure UHI vulnerability and analyze correlations between LST, vegetation indices, and built-up indices [112]. Various algorithms have been employed to enhance UHI research. Jia Du et al. utilized a single window algorithm to retrieve surface temperatures and study urban thermal models, revealing the prominent effects of wetlands on LST distribution within a 350 m radius [113]. Meiyan Zhao et al. developed a UHI ratio index (URI) to better express UHI intensity characteristics, demonstrating a high correlation between UHI impact areas and urban land area [30]. Mingxing Chen et al. utilized LST products to estimate and simulate UHI effects in relation to urban expansion, finding that temperature differences between expanding and central regions significantly reduced as urban areas grew [114].
These studies collectively demonstrate the feasibility and effectiveness of predicting heat island effects through land expansion simulation.
5.3. Relevant Models and Methods for Urban Heat Island Effect
5.3.1. Numerical Modeling and Weather Research and Forecasting Model WRF
The field of UHI modeling experienced a significant shift with Myrup’s groundbreaking 1969 paper. This work marked the transition from descriptive, response-based approaches to analytical, process-based methodologies, facilitating hypothesis generation and testing. Notably, it introduced the first application of numerical modeling to UHI studies [96]. Myrup’s computational approach contextualized UHI within the framework of surface energy balances, energy sources, urban characteristics, and the interplay between substrate and upper air exchange. This seminal work has profoundly influenced the study of UHIs in geoclimatology [115].
The methodology introduced by Myrup allows for comprehensive experimental control over factors determining the interactions between urban canopies, the form and function of the Planetary Boundary Layer (PBL), and the various scales involved in urban climate dynamics. This has led to significant efforts in enhancing Urban Boundary Layer (UBL) descriptions, improving urban canopy parameterizations, and refining anthropogenic exothermic scenarios in Numerical Weather Prediction (NWP) models, such as the Weather Research and Forecasting (WRF) model. The increasing availability of computational power has propelled numerical modeling to the forefront of UHI research [116].
Numerical modeling techniques can be categorized into models at the mesoscale and microscale according to their spatial scale. These methods are versatile and applicable to various climate systems, including atmospheric, oceanic, land surface, and snow and ice interactions. They are particularly useful in analyzing land surface temperature (LST) data, which provide intuitive insights into the UHI effect. The methodology extends to General Circulation Models (GCMs) or Global Climate Models (GCMs) for microscale modeling and Regional Climate Models (RCMs) for mesoscale modeling. Among these, the WRF model stands out as the most widely utilized. While numerical simulations offer superior spatial resolution compared with satellite data, mesoscale models have lower resolution than microscale models, making the latter particularly suitable for detailed urban climate studies [95,117,118].
The WRF model is characterized by its ability to generate high-quality data to adapt to various climatic and geographic conditions [119]. The WRF model’s versatility has allowed its application to extend beyond weather prediction to various mesoscale modeling studies [120]. A common approach in WRF modeling involves constructing two- or three-grid nested domains to acquire more accurate lateral boundary information for the innermost grid [58]. This makes WRF a valuable tool for assessing weather changes attributed to global climate change across various emission scenarios and their impacts on urban climates. Additionally, it can evaluate specific mitigation and adaptation measures within urban environments under future climate scenarios [121,122,123].
A notable application of WRF modeling was in assessing future climate scenarios for UHIs in Lisbon, considering the impact of anthropogenic heat and irrigation on the city’s green spaces [124]. The study employed two simulations: one representing the historical climate from 1986 to 2005 and another projecting a long-term future scenario from 2081 to 2100 [58].
The WRF model is frequently coupled with the Urban Canopy Model (UCM) for comprehensive urban environment studies [125]. This coupling enables thermal comfort studies that account for urban canopies, which is not possible with the WRF model alone. However, it is important to note that urban canopies can contribute to the UHI effect, necessitating spatial assessment of their impact on urban thermal comfort [126].
Post version 3.1, WRF incorporates data according to the Moderate Resolution Imaging Spectroradiometer (MODIS), enhancing the performance of coupled WRF and UCM models [127]. This integration allows for improved modeling accuracy and more detailed analysis of urban environments.
Numerical modeling methods excel in capturing daily variations in UHI intensity and analyzing factors influencing UHIs, such as wind speed and urban–rural surface energy dynamics. However, their application is limited to relatively small areas. Consequently, researchers have begun employing Computational Fluid Dynamics (CFD) models to simulate broader urban regions, expanding the scope and precision of UHI studies [128,129].
5.3.2. Computational Fluid Dynamics CFD Modeling
CFD modeling enables the interconnection of mathematics, physics, and computation so that the model can be applied to all fields of science and technology. It also has a higher spatial resolution than mesoscale and microscale models [49]. According to [130], CFD studies of urban microclimates have shown rapid growth in recent years.
The use of CFD modeling has emerged as a prominent approach for researching the intricate interactions between urban morphological factors and wind environment. This method offers significant advantages, including low operational costs and the ability to simultaneously compare and analyze multiple scenarios—a capability not afforded by physical measurements or wind tunnel tests. However, it is important to note that CFD modeling has limitations in accurately simulating turbulence and can exhibit some dispersion in results.
Despite its growing popularity, an important portion of recent studies has concentrated on building-scale analyses, which often fall short of fully capturing the effects of integrated urban planning. Furthermore, there is a notable gap in research addressing the aggregate impacts of different morphological factors on the wind environment. The mitigation strategies and urban form indicators used to quantify the natural urban environment in these studies sometimes struggle to provide comprehensive qualitative visualizations of complex phenomena [79,131,132].
This observation underscores the significance of employing models to simulate the impact of urban form on wind speed. Such a method can yield more precise and detailed insights into how building mass influences wind patterns. In order to mitigate and adapt to the effects of overpressure or air pollution coming from urban wind field dynamics, researchers can offer robust decision support by modeling regional wind speed variations under various planning scenarios [65].
Recent applications of CFD modeling have yielded valuable findings. For instance, a study demonstrated that increasing tree density and utilizing cold mulch materials were effective strategies for reducing air temperatures in urban environments [133]. These results highlight the potential of CFD modeling in developing targeted interventions for urban climate management.
The advancement in modeling techniques opens new avenues for comprehensive urban planning that considers both the built environment and natural elements.
5.3.3. Porous Media Modeling
Recent advancements in modeling techniques have led to the development and validation of a 3D turbulent, porous media model for urban climate studies. This approach addresses some of the limitations of previous modeling methods, as summarized by Ming, T et al. [65]. Their analysis highlighted that while mesoscale models often employ CFD, they can suffer from reduced computational accuracy. Conversely, microscale models excel in depicting detailed geometric features and buildings but struggle to represent entire urban landscapes comprehensively [133,134,135,136].
The 3D turbulent, porous media model offers a novel approach to simulating the wind–heat environment of urban canopies, particularly for cities with concentric circular structures—a common layout in many large urban centers. This method models macroscopic flow and heat transfer within the city using turbulent, porous media modeling, providing temperature and flow field data over concentrically structured urban areas.
A study employing this model in a simplified concentric city structure identified three key factors influencing turbulence and heat transfer in the central city: artificial heat, inlet velocity, and central zone porosity [137]. The model demonstrates good computational accuracy without requiring excessive computational power, enabling analysis of UHI effects on a macroscopic scale [138,139].
Wind speed significantly impacts UHI intensity, with higher speeds notably reducing the effect, especially in city centers. An optimal porosity exists in the central region of concentric cities that favors the dissipation of artificial heat. The intensity of UHIs in Central Business Districts (CBDs) correlates positively with the strength of anthropogenic heat sources and is influenced by upstream urban areas.
These results suggest that minimizing artificial heat generation and increasing the spacing between buildings in the central urban area can both help to lessen the impacts of UHIs. The model’s ability to simulate wind and thermal environments at an urban scale using CFD represents a significant advancement in the field.
However, it is important to note the limitations of this approach. The model neglects street-level flow dynamics and, while effective in predicting macroscopic urban flow patterns, it shows limitations in accurately forecasting macroscopic Turbulent Kinetic Energy (TKE) in upwind fringe regions of porous areas. Furthermore, the study does not account for the influence of specific urban neighborhood characteristics on UHI effects, nor does it consider variations in urban form or the impact of predominant wind directions. The absorption of solar radiation in urban environments is also not factored into this model [140,141].
These limitations highlight areas for future research and model refinement. Integrating more detailed urban morphology data, accounting for diverse neighborhood characteristics, and incorporating solar radiation absorption could significantly enhance the model’s predictive capabilities. It is worth noting that LULC ranks first in the selection rate of input parameters within the model (the distribution of each parameter is illustrated in Figure 7), but the remaining parameters could also have a significant influence [119]. Therefore, exploring the interplay between urban form, wind patterns, and other parameters could provide more comprehensive insights into urban planning and climate mitigation strategies.
Figure 7.
Frequency of usage for input parameters.
6. Ways to Mitigate the UHI Effect
As urban climate modeling continues to evolve, interdisciplinary approaches that integrate advanced computational methods with detailed urban design principles and climate science will be essential. These integrated strategies could yield more accurate predictions of urban heat island effects and inform more effective methods for developing resilient, climate-adaptive urban environments.
The urgency of addressing urban heat island effects is particularly evident in rapidly urbanizing countries. In the context of systematic literature review statistics, the three leading countries in terms of publication numbers on UHIs are China, the USA, and the UK (more information in Figure 8) [119].
Figure 8.
Distribution of research across countries.
These nations exhibit high population density alongside advanced levels of industrialization, resulting in a pronounced UHI effect. By 2021, the urbanization rate in China had reached 64.72% [142], a figure that was expected to rise with ongoing social and economic development. This urban expansion has been driven by a complex interplay of physical factors, socio-economic dynamics, neighborhood characteristics, land use policies, and urban planning strategies. Consequently, the intensification of the UHI effect parallels this urbanization trajectory, emerging as one of the most pressing environmental challenges facing modern cities.
The ramifications of an intensifying urban heat island effect are multifaceted and far-reaching. It leads to a deterioration of urban thermal environments, exacerbates public health issues, and contributes to increased concentrations of urban pollutants [11]. The health impacts are particularly concerning, with heat stress becoming more pronounced and urban heat-related mortality rates rising [143]. Moreover, the economic implications are significant, affecting building energy consumption and peak power demands [144].
The influence of the UHI extends beyond immediate urban confines, impacting surrounding landscapes and microclimates. It alters local wind patterns, enhances cloud and fog formation, increases the frequency of thunderstorms, and affects rainfall distribution. These changes underscore the necessity of exploring and implementing effective UHI mitigation strategies in contemporary urban planning and management.
Recognizing the substantial environmental challenges posed by the heat island effect, researchers are actively investigating various mitigation approaches [142]. Promising strategies include the establishment of three-dimensional greenery [145], the use of light-colored roofs and walls, increasing green area coverage, implementing permeable pavements on sidewalks, and covering sandstone pavements and roofs with materials or coatings that are highly reflective.
6.1. Increase Natural Vegetation Cover to Increase Humidity
The contemporary urban landscape is predominantly composed of two main elements: urban green infrastructure and impermeable surfaces [144]. As urbanization progresses, there is a noticeable trend toward an increase in impermeable surface area, primarily in the form of asphalt and concrete pavements [61]. This shift from natural vegetation cover to urban sprawl is widely recognized as a key factor exacerbating the UHI effect.
To effectively mitigate the UHI, it is essential to analyze the functional distribution of local urban conditions and land cover patterns. This approach facilitates a more nuanced understanding of how various urban elements contribute to alleviating heat island effects. Interestingly, research has shown that the natural life cycle of vegetation (Viridiplantae) can increase the variability of seasonal ultra-high temperatures, suggesting that the impact of vegetation on extreme temperature mitigation requires further investigation.
The UHI effect is particularly pronounced at night in most climates. This nocturnal intensification is attributed to the heat-trapping properties of street canyons and the slower cooling rates of urban materials compared with natural surfaces. In this context, natural vegetation emerges as a powerful tool for reducing UHI intensity. It achieves this primarily through two mechanisms: increasing humidity and utilizing evaporative cooling. This direct impact of vegetation on UHIs is one of the most effective natural mitigation strategies [146].
Recent studies have provided quantitative insights into the cooling effects of urban vegetation. Research indicates that the presence of urban trees is significantly associated with a reduction in land surface temperature. Cities that incorporate green spaces and trees experience land surface temperature decreases that are 2 to 4 times greater than those observed in cities lacking such vegetation [147].
However, it is important to note that irrigation of urban green spaces, while beneficial overall, can lead to a slight increase in daytime ultra-high temperature indices due to increased humidity [71]. These findings underscore the complexity of vegetation’s role in urban climate regulation and highlight the need for carefully planned green infrastructure strategies.
Given the effectiveness of increased humidity in mitigating UHIs, various urban planning strategies can be employed. One approach is to strategically plan the layout of urban areas and buildings to maximize proximity to water bodies such as seas or lakes. Additionally, thoughtful integration of waterscapes near buildings in urban areas can enhance evaporative cooling at the surface level, significantly reducing the UHI effect. These measures not only increase humidity but also improve the energy efficiency of surrounding buildings [58].
The implementation of different irrigation schemes in areas with natural vegetation coverage presents another effective option for increasing urban humidity. From a macro-urban perspective, this approach helps to enhance evaporative cooling near the surface, contributing to overall UHI mitigation.
Beyond temperature regulation, urban green spaces offer a multitude of ecological and socio-economic benefits [148]. They play a crucial role in urban environmental resilience, facilitating rapid recovery following disturbances and making certain that the entire urban system runs sustainably. The improvement of the urban ecological environment through green spaces is closely linked to enhanced public health and quality of life for residents. Furthermore, expanding urban green areas contributes to various environmental benefits, including increased carbon sequestration, noise reduction, and mitigation of urban flooding [89,149].
However, the expansion of urban green areas faces challenges, especially in conditions of limited land availability in densely populated urban areas. Given these constraints, the focus should shift toward optimizing existing green space layouts and structures to maximize ecological benefits. This approach involves strategic planning to enhance the functionality and efficiency of urban green spaces within the existing urban fabric.
6.2. Mitigating UHI Effect Through Urban Programming
The factors that accelerate the UHI effect are often related to all aspects of the urban structure. We can achieve this by reducing the urban albedo, using lightweight urban materials [150], using sunshade buildings [151], and reducing the aspect ratio of street valleys [152]. These factors have a strong correlation with reducing the UHI effect.
6.2.1. Reducing Urban Albedo
The use of light-colored materials [153] in urban construction and planning has emerged as an effective strategy to combat UHIs. These materials increase urban albedo, thereby reducing heat absorption and storage. Traditional dark urban surfaces, such as asphalt roads, dark roofs, and concrete sidewalks, tend to absorb and slowly release solar radiation throughout daily cycles, contributing to elevated urban temperatures compared with surrounding rural landscapes [146,147,148,149]. By contrast, light-colored materials reflect more solar radiation, reducing the heat absorbed and subsequently released by urban surfaces.
The benefits of using light-colored materials extend beyond surface temperature reduction. Research has shown that implementing light-colored roofing can significantly decrease the apparent heat release from buildings and reduce cooling energy consumption [70]. This not only contributes to UHI mitigation but also offers potential energy savings and improved thermal comfort for building occupants.
6.2.2. Use of Lightweight Urban Materials
Another innovative approach to urban material selection is the use of lightweight urban materials [154]. These materials offer several advantages in the context of UHI mitigation. Enhanced Urban Ventilation: Lightweight materials can increase wind speed within the urban canopy layer, which is characterized as the layer between the ground and the roof level of buildings [73]. This enhanced airflow accelerates heat dissipation and improves overall urban ventilation. Reduced Nocturnal Heat Release: Compared with traditional heavy materials, lightweight materials typically store less heat during the day and release less heat at night, helping to mitigate the nighttime UHI effect. Facilitation of Urban–Rural Air Exchange: The use of lightweight materials can enhance the development of suburban and town areas, facilitating the flow of cooler air from these regions into urban centers. This process helps in cooling urban areas by leveraging temperature differentials between urban and rural environments. Improved Block-Level Ventilation: Strategies such as raising building floors and creating urban ventilation corridors [150] can be more effectively implemented with lightweight materials, further enhancing air circulation within urban blocks.
The effectiveness of lightweight, low-albedo materials in UHI mitigation is attributed to their reduced heat absorption and storage capacity, which often results in a thermal lag of several hours compared with traditional urban materials. This delayed heat release can help in moderating urban temperatures, particularly during peak heat periods.
However, it is important to note that the specific impact of material choices on urban thermal environments can vary depending on several factors. The size and type of urban buildings, local climate characteristics, and overall urban morphology all play significant roles in determining the effectiveness of these strategies [155]. An effective strategy for utilizing lightweight urban materials is to improve airflow [156], which can be achieved by promoting wind circulation. Therefore, context-specific analysis is crucial when implementing material-based UHI mitigation measures.
6.2.3. Use of Sheltered Buildings
In addition, by shading buildings’ envelopes, the solar heat gain in structures can be mitigated. This can reduce the intensity of the UHI [157]. Shaded sidewalks and courtyards can improve human comfort at the microscale. The use of shading buildings can reduce the direct absorption of solar radiation in some areas, reduce heat absorption, and promote a reduction in heat release [158,159].
6.2.4. Changing the City Geometry to Reduce the Aspect Ratio of Street Valleys
Urban planning and design play a crucial role in mitigating the UHI effect. The geometry and layout of urban structures significantly influence local microclimates and, consequently, the intensity of heat islands. One effective strategy in this context is the reduction in the aspect ratio of street canyons [160]. Urban planners can achieve this by reducing building heights, increasing the spacing between buildings, and widening streets.
These modifications affect the dynamic heat dissipation within urban areas. Additionally, altering the orientation of streets and buildings can further optimize urban thermal environments [21].
The importance of street design extends beyond thermal considerations. Research has shown that the orientation of urban streets leads to variations in microclimatic conditions [161]. This underscores the intricate connection between urban morphology and local climate variables such as temperature, humidity, wind speed and direction, and rainfall. Indeed, urban morphology is a key determinant of urban microclimate and environmental temperature [162].
A comprehensive approach to UHI mitigation through urban planning encompasses various strategies such as increasing urban green spaces and forest areas, implementing energy conservation measures, enhancing water permeability of urban surfaces, and improving road forest permeability.
All these measures contribute to urban cooling [163]. However, to maximize their effectiveness, it is crucial to design the spatial configuration of urban areas thoughtfully. Increasing the urban patch shape index can enhance the coupling between forest vegetation and the urban environment, thereby minimizing the UHI effect.
It is important to note that while all urban scale factors contribute to the UHI, their impacts vary across different cities and seasons [164]. This variability necessitates context-specific urban planning approaches tailored to local conditions. Based on current research, several key recommendations for UHI-conscious urban planning emerge, as follows:
- Urban Continuity and Complexity: Urban planning should avoid excessively continuous and elongated city forms with highly complex boundaries or high population density [165,166]. Such configurations can exacerbate heat island effects.
- Seasonal Considerations: Given that most urban areas experience cold winters, urban forms that mitigate summer heat while enhancing winter warmth can contribute to overall energy savings [167]. This balanced approach addresses both seasonal extremes.
- Geometric Optimization: While controlling the size of urban areas at high-temperature risk is crucial, optimizing urban geometry should be a priority for all city types. This optimization does not necessarily require sacrificing urban development [164]. Instead, it involves thoughtful design that balances thermal considerations with other urban needs.
- Focused Research Approach: Future studies should prioritize collecting and analyzing key factors that influence UHIs [140,141]. This targeted research can inform more effective and efficient urban planning strategies.
7. Conclusions and Future Prospects
7.1. Current Challenges and Limitations
The study of UHI effects in the context of land use changes and urban expansion presents a multifaceted challenge that continues to elude comprehensive understanding. The complexity of this phenomenon stems from the intricate interplay of numerous natural and socio-economic factors, making it difficult to isolate individual effects and establish clear causal relationships. While existing models have made significant strides in predicting land expansion and analyzing heat island effects, there remains a notable absence of generalizable models with robust predictive power across diverse urban contexts. This limitation is further compounded by the ongoing struggle to effectively harmonize and assimilate data from both natural and anthropogenic sources, particularly when attempting to bridge the gap between macro-level policies and micro-level land use changes.
The nonlinear nature of land use change processes and their impacts on urban climate necessitates more sophisticated analytical approaches that transcend traditional qualitative policy analysis and quantitative correlation studies. Moreover, reconciling the disparate temporal and spatial scales at which land use changes and UHI effects occur poses significant methodological challenges for integrated analysis. While various UHI mitigation strategies have been proposed, their long-term effectiveness and potential unintended consequences in diverse urban settings remain inadequately understood, highlighting the need for more comprehensive and context-specific research.
7.2. Future Perspectives and Research Directions
To address these challenges and advance our understanding of UHIs in the context of urban expansion, future research should focus on developing more sophisticated, integrated models that can simultaneously account for land use changes, urban climate dynamics, and socio-economic factors. These models should aim to capture the complex, nonlinear interactions between different urban systems, potentially leveraging machine learning algorithms and big data analytics to find hidden links and patterns in large, complex urban datasets.
The utilization of advanced remote sensing technologies to obtain higher resolution data on urban surface characteristics could enable more precise analysis of UHIs at finer spatial scales. Incorporating urban metabolism approaches may provide deeper insights into the flows of energy and materials within cities and their relationship to UHI formation. Furthermore, developing models that integrate future climate change scenarios will be crucial for predicting long-term UHI trends and informing adaptive urban planning strategies.
Interdisciplinary collaboration between urban planners, climatologists, ecologists, and social scientists should be fostered to develop holistic approaches to UHI mitigation that consider both environmental and social factors. Comprehensive assessments of how urban policies and planning decisions impact UHI formation and intensity could provide evidence-based guidance for policymakers. Quantifying the economic and ecological value of UHI mitigation strategies in terms of ecosystem services would better inform cost–benefit analyses of urban planning decisions.
The potential of smart city technologies and Internet of Things (IoT) sensors to provide real-time data on urban microclimates offers exciting possibilities for more dynamic and responsive UHI management strategies. Additionally, strengthening the connection between UHI research and public health studies will be essential to better understand and mitigate the health impacts of urban heat stress.
By pursuing these research directions, we can develop a more nuanced understanding of UHI effects in the context of urban expansion. This knowledge will be crucial for designing sustainable, resilient cities that can adapt to changing climatic conditions while preserving the inhabitants’ health and welfare in cities. Ultimately, this research will provide valuable insights for urban planners, policymakers, and environmental managers, helping to create more livable and environmentally sustainable urban environments in response to ongoing urbanization and climate change.
Author Contributions
Conceptualization, L.Y., W.Z. and L.W.; methodology, C.L. and S.L.; software, J.T. and C.L.; validation, S.L., J.T. and C.L.; formal analysis, J.T. and S.L.; investigation, C.L. and J.T.; resources, W.Z. and L.Y.; data curation, J.T. and S.L.; writing—original draft preparation, C.L. and L.Y. and S.L.; writing—review and editing, W.Z. and L.Y.; visualization, S.L., L.Y. and J.T.; supervision, L.W.; project administration, W.Z.; funding acquisition, W.Z. All authors have read and agreed to the published version of the manuscript.
Funding
Supported by Sichuan Science and Technology Program (2023YFSY0026, 2023YFH0004).
Conflicts of Interest
The authors declare no conflicts of interest.
References
- Wang, Y.; Zhu, Y.; Li, X.; Cai, A.; Wang, X.; Zhang, C. Spatiotemporal variation of urban thermal environment and its relationship with urban expansion types from 2000 to 2020: A case of Huai’an central urban area, Huai’an, China. Geomat. Nat. Hazards Risk 2022, 13, 1943–1961. [Google Scholar] [CrossRef]
- Yang, L.; Qian, F.; Song, D.-X.; Zheng, K.-J. Research on Urban Heat-Island Effect. Procedia Eng. 2016, 169, 11–18. [Google Scholar] [CrossRef]
- Hu, Y.; Jia, G.; Ai, J.; Zhang, Y.; Hou, M.; Li, Y. Urban heat island estimation from improved selection of urban and rural stations by DTW algorithm. Theor. Appl. Climatol. 2021, 146, 443–455. [Google Scholar] [CrossRef]
- Moisa, M.B.; Dejene, I.N.; Roba, Z.R.; Gemeda, D.O. Impact of urban land use and land cover change on urban heat island and urban thermal comfort level: A case study of Addis Ababa City, Ethiopia. Environ. Monit. Assess. 2022, 194, 736. [Google Scholar] [CrossRef]
- Mohammad, P.; Goswami, A.; Chauhan, S.; Nayak, S. Machine learning algorithm based prediction of land use land cover and land surface temperature changes to characterize the surface urban heat island phenomena over Ahmedabad city, India. Urban Clim. 2022, 42, 101116. [Google Scholar] [CrossRef]
- Wang, R.; Murayama, Y. Geo-simulation of land use/cover scenarios and impacts on land surface temperature in Sapporo, Japan. Sustain. Cities Soc. 2020, 63, 102432. [Google Scholar] [CrossRef]
- Rizvi, S.H.; Fatima, H.; Iqbal, M.J.; Alam, K. The effect of urbanization on the intensification of SUHIs: Analysis by LULC on Karachi. J. Atmos. Sol.-Terr. Phys. 2020, 207, 105374. [Google Scholar] [CrossRef]
- Lambin, E.F.; Turner, B.L.; Geist, H.J.; Agbola, S.B.; Angelsen, A.; Bruce, J.W.; Coomes, O.T.; Dirzo, R.; Fischer, G.; Folke, C.; et al. The causes of land-use and land-cover change: Moving beyond the myths. Glob. Environ. Change 2001, 11, 261–269. [Google Scholar] [CrossRef]
- Shan, Z.; An, Y.; Xu, L.; Yuan, M. High-Temperature Disaster Risk Assessment for Urban Communities: A Case Study in Wuhan, China. Int. J. Environ. Res. Public Health 2022, 19, 183. [Google Scholar] [CrossRef]
- Zhang, Y.; Wang, Y.; Ding, N.; Yang, X. Spatial Pattern Impact of Impervious Surface Density on Urban Heat Island Effect: A Case Study in Xuzhou, China. Land 2022, 11, 2135. [Google Scholar] [CrossRef]
- Gao, Z.; Hou, Y.; Chen, W. Enhanced sensitivity of the urban heat island effect to summer temperatures induced by urban expansion. Environ. Res. Lett. 2019, 14, 094005. [Google Scholar] [CrossRef]
- Li, D.; Yan, S.; Chen, G. Effects of Urban Redevelopment on Surface Urban Heat Island. IEEE J. Sel. Top. Appl. Earth Obs. Remote Sens. 2023, 16, 2366–2373. [Google Scholar] [CrossRef]
- Narumi, D.; Kondo, A.; Shimoda, Y. Effects of anthropogenic heat release upon the urban climate in a Japanese megacity. Environ. Res. 2009, 109, 421–431. [Google Scholar] [CrossRef]
- Keat, W.J.; Kendon, E.J.; Bohnenstengel, S.I. Climate change over UK cities: The urban influence on extreme temperatures in the UK climate projections. Clim. Dyn. 2021, 57, 3583–3597. [Google Scholar] [CrossRef]
- Bahi, H.; Rhinane, H.; Bensalmia, A.; Fehrenbach, U.; Scherer, D. Effects of Urbanization and Seasonal Cycle on the Surface Urban Heat Island Patterns in the Coastal Growing Cities: A Case Study of Casablanca, Morocco. Remote Sens. 2016, 8, 829. [Google Scholar] [CrossRef]
- Kolokotsa, D.; Lilli, K.; Gobakis, K.; Mavrigiannaki, A.; Haddad, S.; Garshasbi, S.; Mohajer, H.R.; Paolini, R.; Vasilakopoulou, K.; Bartesaghi, C.; et al. Analyzing the Impact of Urban Planning and Building Typologies in Urban Heat Island Mitigation. Buildings 2022, 12, 537. [Google Scholar] [CrossRef]
- Liu, X.; Sun, R.; Yang, Q.; Su, G.; Qi, W.J.J.o.A.R.S. Simulating urban expansion using an improved SLEUTH model. J. Appl. Remote Sens. 2012, 6, 1709. [Google Scholar] [CrossRef]
- Zhou, L.; Yuan, B.; Hu, F.; Wei, C.; Dang, X.; Sun, D. Understanding the effects of 2D/3D urban morphology on land surface temperature based on local climate zones. Build. Environ. 2022, 208, 108578. [Google Scholar] [CrossRef]
- Itoh, M.; Chua, L. Difference Equations for Cellular Automata. Int. J. Bifurc. Chaos 2009, 19, 805–830. [Google Scholar] [CrossRef]
- Zhang, F.; Wu, T.Y.; Wang, Y.; Xiong, R.; Ding, G.; Mei, P.; Liu, L. Application of Quantum Genetic Optimization of LVQ Neural Network in Smart City Traffic Network Prediction. IEEE Access 2020, 8, 104555–104564. [Google Scholar] [CrossRef]
- Liu, Y.; Jiao, L.; Liu, Y. Analyzing the effects of scale and land use pattern metrics on land use database generalization indices. Int. J. Appl. Earth Obs. Geoinf. 2011, 13, 346–356. [Google Scholar] [CrossRef]
- Cui, L.; Zhao, Y.; Liu, J.; Wang, H.; Han, L.; Li, J.; Sun, Z. Vegetation Coverage Prediction for the Qinling Mountains Using the CA–Markov Model. ISPRS Int. J. Geo-Inf. 2021, 10, 679. [Google Scholar] [CrossRef]
- Ghilezan, S.; Paolini, L. Intersection Types and Related Systems (ITRS) Preface. Fundam. Inform. 2012, 121, 1–274. [Google Scholar]
- Zhou, B.; Rybski, D.; Kropp, J.P.J.R. The role of city size and urban form in the surface urban heat island. Sci. Rep. 2017, 7, 4791. [Google Scholar] [CrossRef]
- Oke, T.R.J.A.E. City Size and the Urban Heat Island. Atmos. Environ. (1967) 1973, 7, 769–779. [Google Scholar] [CrossRef]
- Hannell, F.G.J.G.A. Some Features of the Heat Island in an Equatorial City. Geogr. Ann. Ser. A Phys. Geogr. 1976, 58, 95–109. [Google Scholar] [CrossRef]
- Maragno, D.; dall’Omo, C.F.; Pozzer, G.; Bassan, N.; Musco, F. Land–Sea Interaction: Integrating Climate Adaptation Planning and Maritime Spatial Planning in the North Adriatic Basin. Sustainability 2020, 12, 5319. [Google Scholar] [CrossRef]
- Debbage, N.; Shepherd, J.M. The urban heat island effect and city contiguity. Comput. Environ. Urban Syst. 2015, 54, 181–194. [Google Scholar] [CrossRef]
- Liao, D.; Zhu, H.; Jiang, P. Study of urban heat island index methods for urban agglomerations (hilly terrain) in Chongqing. Theor. Appl. Climatol. 2021, 143, 279–289. [Google Scholar] [CrossRef]
- Zhao, M.; Cai, H.; Qiao, Z.; Xu, X. Influence of urban expansion on the urban heat island effect in Shanghai. Int. J. Geogr. Inf. Sci. 2016, 30, 2421–2441. [Google Scholar] [CrossRef]
- He, B.-J. Towards the next generation of green building for urban heat island mitigation: Zero UHI impact building. Sustain. Cities Soc. 2019, 50, 101647. [Google Scholar] [CrossRef]
- Kotharkar, R.; Bagade, A.; Ramesh, A. Assessing urban drivers of canopy layer urban heat island: A numerical modeling approach. Landsc. Urban Plan. 2019, 190, 103586. [Google Scholar] [CrossRef]
- Žiberna, I.; Pipenbaher, N.; Donša, D.; Škornik, S.; Kaligarič, M.; Bogataj, L.K.; Črepinšek, Z.; Grujić, V.J.; Ivajnšič, D. The Impact of Climate Change on Urban Thermal Environment Dynamics. Atmosphere 2021, 12, 1159. [Google Scholar] [CrossRef]
- Chen, R.; You, X.Y. Reduction of urban heat island and associated greenhouse gas emissions. Mitig. Adapt. Strateg. Glob. Change 2020, 25, 689–711. [Google Scholar] [CrossRef]
- Allen, M.A.; Roberts, D.A.; McFadden, J.P. Reduced urban green cover and daytime cooling capacity during the 2012–2016 California drought. Urban Clim. 2021, 36, 100768. [Google Scholar] [CrossRef]
- van Wee, B.; Handy, S. Key research themes on urban space, scale, and sustainable urban mobility. Int. J. Sustain. Transp. 2016, 10, 18–24. [Google Scholar] [CrossRef]
- Jingfang, Z.; Emir, M.; Ruiqing, M. Distributional effects of the increasing heat incidence on labor productivity. J. Environ. Econ. Manag. 2024, 125, 102998. [Google Scholar]
- Savic, S.; Unger, J.; Gal, T.; Milosevic, D. Urban climate and monitoring network system in European cities. In Urban Climate and Monitoring Network System in Central European Cities; Faculty of Sciences, University of Novi Sad: Novi Sad, Serbia; Department of Climatology and Landscape Ecology, University of Szeged: Szeged, Hungary, 2014. [Google Scholar]
- Heaviside, C.; Macintyre, H.; Vardoulakis, S. The Urban Heat Island: Implications for Health in a Changing Environment. Curr. Environ. Health Rep. 2017, 4, 296–305. [Google Scholar] [CrossRef]
- Stewart, I.D. A systematic review and scientific critique of methodology in modern urban heat island literature. Int. J. Clim. 2011, 31, 200–217. [Google Scholar] [CrossRef]
- Wilhelmi, O.V.; Hayden, M.H.J.E.R.L. Connecting people and place: A new framework for reducing urban vulnerability to extreme heat. Environ. Res. Lett. 2010, 5, 014021. [Google Scholar] [CrossRef]
- Macintyre, H.L.; Heaviside, C.; Cai, X.; Phalkey, R. The winter urban heat island: Impacts on cold-related mortality in a highly urbanized European region for present and future climate. Environ. Int. 2021, 15, 106530. [Google Scholar] [CrossRef] [PubMed]
- Solomon, T.; Vanum, G.; Abera, U. Spatio-temporal analysis of urban heat island (UHI) and its effect on urban ecology: The case of Mekelle city, Northern Ethiopia. Heliyon 2023, 9, e13098. [Google Scholar]
- Huang, K.; Li, X.; Liu, X.; Seto, K.C. Projecting global urban land expansion and heat island intensification through 2050. Environ. Res. Lett. 2019, 14, 114037. [Google Scholar] [CrossRef]
- Ferguson, B.; Fisher, K.; Golden, J.; Hair, L.; Haselbach, L.; Hitchcock, D.; Kaloush, K.; Pomerantz, M.; Tran, N.; Waye, D.J.C. Reducing Urban Heat Islands: Compendium of Strategies. US EPA. 2011. Available online: https://www.epa.gov/heat-islands/heat-island-compendium (accessed on 14 January 2011).
- Leal Filho, W.; Wolf, F.; Castro-Díaz, R.; Li, C.; Ojeh, V.N.; Gutiérrez, N.; Nagy, G.J.; Savić, S.; Natenzon, C.E.; Quasem Al-Amin, A.; et al. Addressing the Urban Heat Islands Effect: A Cross-Country Assessment of the Role of Green Infrastructure. Sustainability 2021, 13, 753. [Google Scholar] [CrossRef]
- Vujovic, S.; Haddad, B.; Karaky, H.; Sebaibi, N.; Boutouil, M. Urban Heat Island: Causes, Consequences, and Mitigation Measures with Emphasis on Reflective and Permeable Pavements. CivilEng 2021, 2, 459–484. [Google Scholar] [CrossRef]
- Mirzaei, P.A.; Haghighat, F.B. Approaches to study Urban Heat Island—Abilities and limitations. Build. Environ. 2010, 45, 2192–2201. [Google Scholar] [CrossRef]
- Matthews, T. Heat Islands: Understanding and Mitigating Heat in Urban Areas. Aust. Plan. 2012, 49, 363–364. [Google Scholar] [CrossRef]
- Mohajerani, A.; Bakaric, J.; Jeffrey-Bailey, T. The urban heat island effect, its causes, and mitigation, with reference to the thermal properties of asphalt concrete. J. Environ. Manag. 2017, 197, 522–538. [Google Scholar] [CrossRef]
- Hao, L.; Huang, X.; Qin, M.; Liu, Y.; Li, W.; Sun, G. Ecohydrological Processes Explain Urban Dry Island Effects in a Wet Region, Southern China. Water Resour. Res. 2018, 54, 6757–6771. [Google Scholar] [CrossRef]
- Jiang, S.; Lee, X.; Wang, J.; Wang, K. Amplified Urban Heat Islands during Heat Wave Periods. J. Geophys. Res. Atmos. 2019, 124, 7797–7812. [Google Scholar] [CrossRef]
- Founda, D.; Santamouris, M. Synergies between Urban Heat Island and Heat Waves in Athens (Greece), during an extremely hot summer (2012). Sci. Rep. 2017, 7, 10973. [Google Scholar] [CrossRef] [PubMed]
- Gao, J.; Sun, Y.; Liu, Q.; Zhou, M.; Lu, Y.; Li, L. Impact of extreme high temperature on mortality and regional level definition of heat wave: A multi-city study in China. Sci. Total Environ. 2015, 505, 535–544. [Google Scholar] [CrossRef] [PubMed]
- Gabriel, K.M.A.; Endlicher, W.R. Urban and rural mortality rates during heat waves in Berlin and Brandenburg, Germany. Environ. Pollut. 2011, 159, 2044–2050. [Google Scholar] [CrossRef] [PubMed]
- Azevedo, J.A.; Chapman, L.; Muller, C.L. Quantifying the Daytime and Night-Time Urban Heat Island in Birmingham, UK: A Comparison of Satellite Derived Land Surface Temperature and High Resolution Air Temperature Observations. Remote Sens. 2016, 8, 153. [Google Scholar] [CrossRef]
- Martin, P.; Baudouin, Y.; Gachon, P. An alternative method to characterize the surface urban heat island. Int. J. Biometeorol. 2015, 59, 849–861. [Google Scholar] [CrossRef]
- Silva, R.; Carvalho, A.C.; Pereira, S.C.; Carvalho, D.; Rocha, A. Lisbon urban heat island in future urban and climate scenarios. Urban Clim. 2022, 44, 101218. [Google Scholar] [CrossRef]
- Hou, H.; Su, H.; Yao, C.; Wang, Z.-H. Spatiotemporal patterns of the impact of surface roughness and morphology on urban heat island. Sustain. Cities Soc. 2023, 92, 104513. [Google Scholar] [CrossRef]
- Ku, C.-A.; Tsai, H.-K. Evaluating the Influence of Urban Morphology on Urban Wind Environment Based on Computational Fluid Dynamics Simulation. ISPRS Int. J. Geo-Inf. 2020, 9, 399. [Google Scholar] [CrossRef]
- Vásquez-Álvarez, P.E.; Flores-Vázquez, C.; Cobos-Torres, J.-C.; Cobos-Mora, S.L. Urban Heat Island Mitigation through Planned Simulation. Sustainability 2022, 14, 8612. [Google Scholar] [CrossRef]
- Johnson, B.D.; Williams, M.D.; Shepherd, J.M. Urbanization and Winter Precipitation: A Case Study Analysis of Land Surface Sensitivity. Atmosphere 2021, 12, 805. [Google Scholar] [CrossRef]
- Choi, Y.; Lee, S.; Moon, H. Urban Physical Environments and the Duration of High Air Temperature: Focusing on Solar Radiation Trapping Effects. Sustainability 2018, 10, 4837. [Google Scholar] [CrossRef]
- Susca, T.; Pomponi, F. Heat island effects in urban life cycle assessment: Novel insights to include the effects of the urban heat island and UHI-mitigation measures in LCA for effective policy making. J. Ind. Ecol. 2020, 24, 410–423. [Google Scholar] [CrossRef]
- Ming, T.; Lian, S.; Wu, Y.; Shi, T.; Peng, C.; Fang, Y.; de Richter, R.; Wong, N.H. Numerical Investigation on the Urban Heat Island Effect by Using a Porous Media Model. Energies 2021, 14, 4681. [Google Scholar] [CrossRef]
- Jandaghian, Z.; Akbari, H. Effects of increasing surface reflectivity on aerosol, radiation, and cloud interactions in the urban atmosphere. Theor. Appl. Climatol. 2020, 139, 873–892. [Google Scholar] [CrossRef]
- Li, K.; Chen, Y.; Gao, S. Uncertainty of city-based urban heat island intensity across 1112 global cities: Background reference and cloud coverage. Remote Sens. Environ. 2022, 271, 112898. [Google Scholar] [CrossRef]
- Zhang, G.; Zhang, G.; Zhou, C.; Zhu, S. Influence of cloud cover on the relationship between the sky view factor and nocturnal urban heat islands. Clim. Res. 2019, 79, 127–137. [Google Scholar] [CrossRef]
- Yuan, C.; Adelia, A.S.; Mei, S.; He, W.; Li, X.-X.; Norford, L. Mitigating intensity of urban heat island by better understanding on urban morphology and anthropogenic heat dispersion. Build. Environment 2020, 176, 106876. [Google Scholar] [CrossRef]
- Narumi, D.; Levinson, R.; Shimoda, Y. Effect of Urban Heat Island and Global Warming Countermeasures on Heat Release and Carbon Dioxide Emissions from a Detached House. Atmosphere 2021, 12, 572. [Google Scholar] [CrossRef]
- Wang, W.; Liu, K.; Tang, R.; Wang, S. Remote sensing image-based analysis of the urban heat island effect in Shenzhen, China. Phys. Chem. Earth Parts A/B/C 2019, 110, 168–175. [Google Scholar] [CrossRef]
- Oke, T.R.; Mills, G.; Christen, A.; Voogt, J.A. Urban Climates; Cambridge University Press: Cambridge, UK, 2017. [Google Scholar]
- Eisenbarth, C.; Haase, W.; Blandini, L.; Sobek, W. Potentials of hydroactive lightweight façades for urban climate resilience. Civ. Eng. Des. 2022, 4, 14–24. [Google Scholar] [CrossRef]
- Zhang, Z.; Paschalis, A.; Mijic, A.; Meili, N.; Manoli, G.; van Reeuwijk, M.; Fatichi, S. A mechanistic assessment of urban heat island intensities and drivers across climates. Urban Clim. 2022, 44, 101215. [Google Scholar] [CrossRef]
- Nwakaire, C.M.; Onn, C.C.; Yap, S.P.; Yuen, C.W.; Onodagu, P.D. Urban Heat Island Studies with emphasis on urban pavements: A review. Sustain. Cities Soc. 2020, 63, 102476. [Google Scholar] [CrossRef]
- Yang, J.; Wang, Z.-H.; Kaloush, K.E. Environmental impacts of reflective materials: Is high albedo a ’silver bullet’ for mitigating urban heat island? Renew. Sustain. Energy Rev. 2015, 47, 830–843. [Google Scholar] [CrossRef]
- Sun, Y.; Augenbroe, G. Urban heat island effect on energy application studies of office buildings. Energy Build. 2014, 77, 171–179. [Google Scholar] [CrossRef]
- Feng, R.; Wang, F.; Wang, K.; Wang, H.; Li, L. Urban ecological land and natural-anthropogenic environment interactively drive surface urban heat island: An urban agglomeration-level study in China. Environ. Int. 2021, 157, 106857. [Google Scholar] [CrossRef] [PubMed]
- Fang, Y.; Gu, K. Exploring coupling effect between urban heat island effect and PM2.5 concentrations from the perspective of spatial environment. Environ. Eng. Res. 2021, 27, 200559. [Google Scholar] [CrossRef]
- Ulpiani, G. On the linkage between urban heat island and urban pollution island: Three-decade literature review towards a conceptual framework. Sci. Total Environ. 2021, 751, 141727. [Google Scholar] [CrossRef] [PubMed]
- Krüger, E.L. Urban heat island and indoor comfort effects in social housing dwellings. Landsc. Urban Plan. 2015, 134, 147–156. [Google Scholar] [CrossRef]
- Huang, H.C.; Deng, X.; Yang, H.L.; Li, S.M.; Li, M.Y. Spatial Evolution of the Effects of Urban Heat Island on Residents’ Health. Teh. Vjesn. Tech. Gaz. 2020, 27, 1427–1435. [Google Scholar]
- Taleghani, M. Outdoor thermal comfort by different heat mitigation strategies—A review. Renew. Sustain. Energy Rev. 2018, 81, 2011–2018. [Google Scholar] [CrossRef]
- Fahed, J.; Kinab, E.; Ginestet, S.; Adolphe, L. Impact of urban heat island mitigation measures on microclimate and pedestrian comfort in a dense urban district of Lebanon. Sustain. Cities Soc. 2020, 61, 102375. [Google Scholar] [CrossRef]
- Rosso, F.; Pisello, A.L.; Cotana, F.; Ferrero, M. On the thermal and visual pedestrians’ perception about cool natural stones for urban paving: A field survey in summer conditions. Build. Environ. 2016, 107, 198–214. [Google Scholar] [CrossRef]
- Gu, S.; Huang, C.; Bai, L.; Chu, C.; Liu, Q. Heat-related illness in China, summer of 2013. Int. J. Biometeorol. 2016, 60, 131–137. [Google Scholar] [CrossRef]
- Smoyer-Tomic, K.E.; Rainham, D.G. Beating the heat: Development and evaluation of a Canadian hot weather health-response plan. Environ. Health Perspect. 2001, 109, 1241–1248. [Google Scholar] [CrossRef]
- Žiberna, I.; Ivajnsic, D. Heat waves in Maribor between 1961–2018. J. Geogr. 2019, 13, 73–90. [Google Scholar]
- Nguyen, H.Q.; Andersen, D.K.; Kim, Y.; Jang, Y. Urban heat island effect on cicada densities in metropolitan Seoul. PeerJ 2018, 6, e4238. [Google Scholar] [CrossRef]
- Adamowski, J.; Prokoph, A. Assessing the impacts of the urban heat island effect on streamflow patterns in Ottawa, Canada. J. Hydrol. 2013, 496, 225–237. [Google Scholar] [CrossRef]
- Zipper, S.C.; Schatz, J.; Singh, A.; Kucharik, C.J.; Townsend, P.A.; Loheide, S.P. Urban heat island impacts on plant phenology: Intra-urban variability and response to land cover. Environ. Res. Lett. 2016, 11, 054023. [Google Scholar] [CrossRef]
- Lin, C.-Y.; Chen, F.; Huang, J.C.; Chen, W.C.; Liou, Y.A.; Chen, W.N.; Liu, S.-C. Urban heat island effect and its impact on boundary layer development and land–sea circulation over northern Taiwan. Atmos. Environ. 2008, 42, 5635–5649. [Google Scholar] [CrossRef]
- Kadhim-Abid, A.L.; Ichim, P.; Atanasiu, G.M. Seasonal occurrence of heat island phenomenon in the urban built environment. Environ. Eng. Manag. J. 2019, 18, 417–424. [Google Scholar] [CrossRef]
- Lee, Y.Y.; Kim, J.T.; Yun, G.Y. The neural network predictive model for heat island intensity in Seoul. Energy Build. 2016, 110, 353–361. [Google Scholar] [CrossRef]
- Mills, G.; Stewart, I.D.; Niyogi, D. The origins of modern urban climate science: Reflections on ‘A numerical model of the urban heat island’. Prog. Phys. Geogr. Earth Environ. 2022, 46, 649–656. [Google Scholar] [CrossRef]
- Liang, X.; Guan, Q.; Clarke, K.C.; Liu, S.; Wang, B.; Yao, Y. Understanding the drivers of sustainable land expansion using a patch-generating land use simulation (PLUS) model: A case study in Wuhan, China. Comput. Environ. Urban Syst. 2021, 85, 101569. [Google Scholar] [CrossRef]
- Zhou, M.; Ma, Y.; Tu, J.; Wang, M. SDG-oriented multi-scenario sustainable land-use simulation under the background of urban expansion. Environ. Sci. Pollut. Res. 2022, 29, 72797–72818. [Google Scholar] [CrossRef] [PubMed]
- Tang, D.; Liu, H.; Song, E.; Chang, S. Urban expansion simulation from the perspective of land acquisition-based on bargaining model and ant colony optimization. Comput. Environ. Urban Syst. 2020, 82, 101504. [Google Scholar] [CrossRef]
- Zhuang, H.; Chen, G.; Yan, Y.; Li, B.; Zeng, L.; Ou, J.; Liu, K.; Liu, X. Simulation of urban land expansion in China at 30 m resolution through 2050 under shared socioeconomic pathways. GISci. Remote Sens. 2022, 59, 1301–1320. [Google Scholar] [CrossRef]
- Pourmohammadi, P.; Adjeroh, D.A.; Strager, M.P.; Farid, Y.Z. Predicting developed land expansion using deep convolutional neural networks. Environ. Model. Softw. 2020, 134, 104751. [Google Scholar] [CrossRef]
- Shi, Y.; Wu, J.; Shi, S. Study of the Simulated Expansion Boundary of Construction Land in Shanghai Based on a SLEUTH Model. Sustainability 2017, 9, 876. [Google Scholar] [CrossRef]
- Sekertekin, A.; Zadbagher, E. Simulation of future land surface temperature distribution and evaluating surface urban heat island based on impervious surface area. Ecol. Indic. 2021, 122, 107230. [Google Scholar] [CrossRef]
- Zhang, M.; Zhang, C.; Kafy, A.-A.; Tan, S. Simulating the Relationship between Land Use/Cover Change and Urban Thermal Environment Using Machine Learning Algorithms in Wuhan City, China. Land 2022, 11, 14. [Google Scholar] [CrossRef]
- Meng, X.; Meng, F.; Zhao, Z.; Yin, C. Prediction of Urban Heat Island Effect over Jinan City Using the Markov-Cellular Automata Model Combined with Urban Biophysical Descriptors. J. Indian Soc. Remote Sens. 2021, 49, 997–1009. [Google Scholar] [CrossRef]
- Marzooqi, M.A.; Bilal, H.; Govindan, R.; Kanikicharla, K.K.; Ansari, T.A. Impact of the urban heat island effect on the climate of the State of Qatar. Int. J. Glob. Warm. 2021, 24, 400–419. [Google Scholar] [CrossRef]
- Tian, P.; Li, J.; Cao, L.; Pu, R.; Wang, Z.; Zhang, H.; Chen, H.; Gong, H. Assessing spatiotemporal characteristics of urban heat islands from the perspective of an urban expansion and green infrastructure. Sustain. Cities Soc. 2021, 74, 103208. [Google Scholar] [CrossRef]
- Buo, I.; Sagris, V.; Burdun, I.; Uuemaa, E. Estimating the expansion of urban areas and urban heat islands (UHI) in Ghana: A case study. Nat. Hazards 2020, 105, 1299–1321. [Google Scholar] [CrossRef]
- Hu, Y.; Jia, G. Influence of land use change on urban heat island derived from multi-sensor data. Int. J. Climatol. 2010, 30, 1382–1395. [Google Scholar] [CrossRef]
- Halder, B.; Bandyopadhyay, J.; Banik, P. Monitoring the effect of urban development on urban heat island based on remote sensing and geo-spatial approach in Kolkata and adjacent areas, India. Sustain. Cities Soc. 2021, 74, 103186. [Google Scholar] [CrossRef]
- Imran, H.M.; Kala, J.; Ng, A.W.M.; Muthukumaran, S. Impacts of future urban expansion on urban heat island effects during heatwave events in the city of Melbourne in southeast Australia. Q. J. R. Meteorol. Soc. 2019, 145, 2586–2602. [Google Scholar] [CrossRef]
- Shen, C.; Hou, H.; Zheng, Y.; Murayama, Y.; Wang, R.; Hu, T. Prediction of the future urban heat island intensity and distribution based on landscape composition and configuration: A case study in Hangzhou. Sustain. Cities Soc. 2022, 83, 103992. [Google Scholar] [CrossRef]
- Bagyaraj, M.; Senapathi, V.; Karthikeyan, S.; Chung, S.Y.; Khatibi, R.; Nadiri, A.A.; Lajayer, B.A. A study of urban heat island effects using remote sensing and GIS techniques in Kancheepuram, Tamil Nadu, India. Urban Clim. 2023, 51, 101597. [Google Scholar] [CrossRef]
- Du, J.; Xiang, X.; Zhao, B.; Zhou, H. Impact of urban expansion on land surface temperature in Fuzhou, China using Landsat imagery. Sustain. Cities Soc. 2020, 61, 102346. [Google Scholar] [CrossRef]
- Chen, M.; Zhou, Y.; Hu, M.; Zhou, Y. Influence of Urban Scale and Urban Expansion on the Urban Heat Island Effect in Metropolitan Areas: Case Study of Beijing–Tianjin–Hebei Urban Agglomeration. Remote Sens. 2020, 12, 3491. [Google Scholar] [CrossRef]
- Mills, G. Urban climatology: History, status and prospects. Urban Clim. 2014, 10, 479–489. [Google Scholar] [CrossRef]
- Liu, R.; Han, Z. The Effects of Anthropogenic Heat Release on Urban Meteorology and Implication for Haze Pollution in the Beijing-Tianjin-Hebei Region. Adv. Meteorol. 2016, 2016, 6178308. [Google Scholar] [CrossRef]
- Ming, T.; Liu, Y.; Shi, T.; Peng, C.; Chen, Y.; de Richter, R.; Fang, Y. Numerical investigation of urban heat island effect in various urban forms. Energy Built Environ. 2024. [Google Scholar] [CrossRef]
- Nakata-Osaki, C.M.; Souza, L.C.L.; Rodrigues, D.S. THIS—Tool for Heat Island Simulation: A GIS extension model to calculate urban heat island intensity based on urban geometry. Comput. Environ. Urban Syst. 2018, 67, 157–168. [Google Scholar] [CrossRef]
- Assenova, I.A.; Vitanova, L.L.; Petrova-Antonova, D. Urban heat islands from multiple perspectives: Trends across disciplines and interrelationshipsallmann. Urban Clim. 2024, 56, 102075. [Google Scholar] [CrossRef]
- Liu, N.; Morawska, L. Modeling the urban heat island mitigation effect of cool coatings in realistic urban morphology. J. Clean. Prod. 2020, 264, 121560. [Google Scholar] [CrossRef]
- Warrach-Sagi, K.; Mohr, V.; Wulfmeyer, V. High Resolution WRF Simulations for Climate Change Studies in Germany. Springer Nat. 2018, 17, 431–440. [Google Scholar]
- Li, X.; Mitra, C.; Dong, L.; Yang, Q. Understanding land use change impacts on microclimate using Weather Research and Forecasting (WRF) model. Hysics Chem. Earth 2018, 103, 115–123. [Google Scholar] [CrossRef]
- Fallmann, J.; Emeis, S.; Suppan, P. mitigation of urban heat stress—A modelling case study for the area of stuttgart. J. Geogr. Soc. Berl. 2013, 144, 202–216. [Google Scholar]
- Rocha, A.; Pereira, S.C.; Viceto, C.; Rui, S.; Marta-Almeida, M. A Consistent Methodology to Evaluate Temperature and Heat Wave Future Projections for Cities: A Case Study for Lisbon. Appl. Sci. 2020, 10, 1149. [Google Scholar] [CrossRef]
- Veena, K.; Parammasivam, K.M.; Venkatesh, T.N. Urban Heat Island studies: Current status in India and a comparison with the International studies. J. Earth Syst. Sci. 2020, 129, 85. [Google Scholar] [CrossRef]
- Netcher, A.C.; Duranceau, S.J. Modeling the improvement of ultrafiltration membrane mass transfer when using biofiltration pretreatment in surface water applications. Water Res. 2016, 90, 258–264. [Google Scholar] [CrossRef]
- Chen, G.; Zhao, L.; Mochida, A. Urban Heat Island Simulations in Guangzhou, China, Using the Coupled WRF/UCM Model with a Land Use Map Extracted from Remote Sensing Data. Sustainability 2016, 8, 628. [Google Scholar] [CrossRef]
- Aslam, M.Y.; Krishna, K.R.; Beig, G.; Tinmaker, M.; Chate, D. Seasonal Variation of Urban Heat Island and Its Impact on Air-Quality Using SAFAR Observations at Delhi, India. Am. J. Clim. Change 2017, 6, 294–305. [Google Scholar] [CrossRef]
- Blocken, B. Computational Fluid Dynamics for urban physics: Importance, scales, possibilities, limitations and ten tips and tricks towards accurate and reliable simulations. Build. Environ. 2015, 91, 219–245. [Google Scholar] [CrossRef]
- Toparlar, Y.; Blocken, B.; Maiheu, B.; van Heijst, G. CFD simulation of the near-neutral atmospheric boundary layer: New temperature inlet profile consistent with wall functions. J. Wind Eng. Ind. Aerodyn. 2019, 191, 91–102. [Google Scholar] [CrossRef]
- Dessalegn, O.G.; Geleta, B.T.; Getu, L.D.; Workinesh, A.; Zenebe, R.R. Impact of land use and land cover change on land surface temperature: Comparative studies in four cities in southwestern Ethiopiaiu. Environ. Chall. 2024, 16, 101002. [Google Scholar]
- Ruwa, N.; Mao, Q.; Wang, L.; Gou, J.; Dong, M. Mood-aware visual question answering. Neurocomputing 2019, 330, 305–316. [Google Scholar] [CrossRef]
- Shahidan, M.F.; Jones, P.J.; Gwilliam, J.; Salleh, E. An evaluation of outdoor and building environment cooling achieved through combination modification of trees with ground materials. Build. Environ. 2012, 58, 245–257. [Google Scholar] [CrossRef]
- Uth, M.F.; Jin, Y.; Kuznetsov, A.V.; Herwig, H. A direct numerical simulation study on the possibility of macroscopic turbulence in porous media: Effects of different solid matrix geometries, solid boundaries, and two porosity scales. Phys. Fluids 2016, 28, 70–77. [Google Scholar] [CrossRef]
- Jin, Y.; Uth, M.F.; Kuznetsov, A.; Herwig, H. Numerical investigation of the possibility of macroscopic turbulence in porous media: A direct numerical simulation study. J. Fluid Mech. 2015, 766, 76–103. [Google Scholar] [CrossRef]
- Nimvari, M.E.; Maerefat, M.; Jouybari, N.F.; El-Hossaini, M.K. Numerical simulation of turbulent reacting flow in porous media using two macroscopic turbulence models. Comput. Fluids 2013, 88, 232–240. [Google Scholar] [CrossRef]
- Morris, C.; Simmonds, I.; Plummer, N. Quantification of the Influences of Wind and Cloud on the Nocturnal Urban Heat Island of a Large City. J. Appl. Meteorol. 1992, 40, 169–182. [Google Scholar] [CrossRef]
- Memon, R.A.; Leung, D.; Liu, C. A review on the generation, determination and mitigation of Urban Heat Island. J. Environ. Sci. 2008, 20, 120–128. [Google Scholar]
- Bjh, A.; Lan, D.A.; Prasad, D. Urban ventilation and its potential for local warming mitigation: A field experiment in an open low-rise gridiron precinct. Sustain. Cities Soc. 2020, 55, 102028. [Google Scholar]
- Abbassi, Y.; Ahmadikia, H.; Baniasadi, E. Impact of wind speed on urban heat and pollution islands. Urban Clim. 2022, 44, 101200. [Google Scholar] [CrossRef]
- Allegrini, J.; Carmeliet, J. Simulations of local heat islands in Zürich with coupled CFD and building energy models. Urban Clim. 2018, 24, 340–359. [Google Scholar] [CrossRef]
- Zhou, H.; Wang, Q.; Zhu, N.; Li, Y.; Li, J.; Zhou, L.; Pei, Y.; Zhang, S. Optimization Methods of Urban Green Space Layout on Tropical Islands to Control Heat Island Effects. Energies 2023, 16, 368. [Google Scholar] [CrossRef]
- Milelli, M.; Bassani, F.; Garbero, V.; Poggi, D.; von Hardenberg, J.; Ridolfi, L. Characterization of the Urban Heat and Dry Island effects in the Turin metropolitan area. Urban Clim. 2023, 47, 101397. [Google Scholar] [CrossRef]
- Abdi, Z.; Alizadeh, H.; Mohammadi, S.; Sabouri, S. Analysis of urban form typology using urban heat island indicators: Case study of Ferdous neighborhood of Tabriz. Front. Ecol. Evol. 2023, 10, 1065538. [Google Scholar] [CrossRef]
- Morakinyo, T.E.; Kong, L.; Lau, K.K.-L.; Yuan, C.; Ng, E. A study on the impact of shadow-cast and tree species on in-canyon and neighborhood’s thermal comfort. Build. Environ. 2017, 115, 1–17. [Google Scholar] [CrossRef]
- Dialesandro, J.M.; Wheeler, S.M.; Abunnasr, Y. Urban heat island behaviors in dryland regions. Environ. Res. Commun. 2019, 1, 081005. [Google Scholar] [CrossRef]
- Schwaab, J.; Meier, R.; Mussetti, G.; Seneviratne, S.; Bürgi, C.; Davin, E.L. The role of urban trees in reducing land surface temperatures in European cities. Nat. Commun. 2021, 12, 6763. [Google Scholar] [CrossRef]
- Peng, J.; Dan, Y.Z.; Qiao, R.L.; Liu, Y.X.; Dong, J.Q.; Wu, J.S. Remote Sensing of Environment: An Interdisciplinary Journal. How to quantify the cooling effect of urban parks? Linking maximum and accumulation perspectives. Remote Sens. Environ. 2021, 252, 112135. [Google Scholar] [CrossRef]
- Bartesaghi Koc, C.; Osmond, P.; Peters, A. Evaluating the cooling effects of green infrastructure: A systematic review of methods, indicators and data sources. Sol. Energy 2018, 166, 486–508. [Google Scholar] [CrossRef]
- Deilami, K.; Kamruzzaman, M.; Liu, Y. Urban heat island effect: A systematic review of spatio-temporal factors, data, methods, and mitigation measures. Int. J. Appl. Earth Obs. Geoinf. 2018, 67, 30–42. [Google Scholar] [CrossRef]
- Lam, C.K.C.; Weng, J.; Liu, K.; Hang, J. The effects of shading devices on outdoor thermal and visual comfort in Southern China during summer. Build. Environ. 2023, 228, 109743. [Google Scholar] [CrossRef]
- Liu, L.; Wang, H.; Duan, J. How streetscape affects car use: Examining unexamined features of urban environment with fine-grained data. Cities 2023, 132, 104096. [Google Scholar] [CrossRef]
- Ponti, S.; Guglielmin, M. How can the floor area types of a university campus mitigate the increase of urban air temperature? Landsc. Ecol. Eng. 2023, 19, 485–501. [Google Scholar] [CrossRef]
- Gunawardena, K.; Kershaw, T.; Steemers, K. Simulation pathway for estimating heat island influence on urban/suburban building space-conditioning loads and response to facade material changes. Build. Environ. 2019, 150, 195–205. [Google Scholar] [CrossRef]
- Jhatial, A.A.; Goh, W.I.; Mohamad, N.; Rind, T.A.; Sandhu, A.R. Development of Thermal Insulating Lightweight Foamed Concrete Reinforced with Polypropylene Fibres. Arab. J. Sci. Eng. 2020, 45, 4067–4076. [Google Scholar] [CrossRef]
- Apritasari, Y.D.; Indraprastha, A.; Wonorahardjo, S. The role of building mass configuration and material selection for mitigating the intensity of the urban heat island. Energy Build. 2024, 323, 114822. [Google Scholar] [CrossRef]
- Cheela, V.R.S.; John, M.; Biswas, W.; Sarker, P. Combating Urban Heat Island Effect—A Review of Reflective Pavements and Tree Shading Strategies. Buildings 2021, 11, 93. [Google Scholar] [CrossRef]
- Park, J.; Kim, J.-H.; Sohn, W.; Lee, D.-K. Urban cooling factors: Do small greenspaces outperform building shade in mitigating urban heat island intensity? Urban For. Urban Green. 2021, 64, 127256. [Google Scholar] [CrossRef]
- Park, Y.; Guldmann, J.-M.; Liu, D. Impacts of tree and building shades on the urban heat island: Combining remote sensing, 3D digital city and spatial regression approaches. Comput. Environ. Urban Syst. 2021, 88, 101655. [Google Scholar] [CrossRef]
- Narimani, N.; Karimi, A.; Brown, R.D. Effects of street orientation and tree species thermal comfort within urban canyons in a hot, dry climate. Ecol. Inform. 2022, 69, 101671. [Google Scholar] [CrossRef]
- Gülten, A.; Aksoy, U.T.; Öztop, H.F. Influence of trees on heat island potential in an urban canyon. Sustain. Cities Soc. 2016, 26, 407–418. [Google Scholar] [CrossRef]
- Kang, S.; Lee, D.; Park, J.; Jung, J. Exploring urban forms vulnerable to urban heat islands: A multiscale analysis. Sustainability 2022, 14, 3603. [Google Scholar] [CrossRef]
- Wang, X.H.; Wu, Y.; Gong, J.; Li, B.; Zhao, J.J. Urban planning design and sustainable development of forest based on heat island effect. Appl. Ecol. Environ. Res. 2019, 17, 9121–9129. [Google Scholar] [CrossRef]
- Liang, Z.; Wang, Y.; Huang, J.; Wei, F.; Wu, S.; Shen, J.; Sun, F.; Li, S. Seasonal and Diurnal Variations in the Relationships between Urban Form and the Urban Heat Island Effect. Energies 2020, 13, 5909. [Google Scholar] [CrossRef]
- Algretawee, H. The effect of graduated urban park size on park cooling island and distance relative to land surface temperature (LST). Urban Clim. 2022, 45, 101255. [Google Scholar] [CrossRef]
- Algretawee, H.; Rayburg, S.; Neave, M. Estimating the effect of park proximity to the central of Melbourne city on Urban Heat Island (UHI) relative to Land Surface Temperature (LST). Ecol. Eng. 2019, 138, 374–390. [Google Scholar] [CrossRef]
- Yue, W.; Liu, X.; Zhou, Y.; Liu, Y. Impacts of urban configuration on urban heat island: An empirical study in China mega-cities. Sci. Total Environ. 2019, 671, 1036–1046. [Google Scholar] [CrossRef]
Disclaimer/Publisher’s Note: The statements, opinions and data contained in all publications are solely those of the individual author(s) and contributor(s) and not of MDPI and/or the editor(s). MDPI and/or the editor(s) disclaim responsibility for any injury to people or property resulting from any ideas, methods, instructions or products referred to in the content. |
© 2024 by the authors. Licensee MDPI, Basel, Switzerland. This article is an open access article distributed under the terms and conditions of the Creative Commons Attribution (CC BY) license (https://creativecommons.org/licenses/by/4.0/).







