Abstract
Urban land-use types, a fundamental aspect of urban planning, land management, and the effective utilization of spatial resources, are exhibiting increasing complexity. Efficient and scientific identification of large-scale urban land-use types has become a major challenge in urban research. To address this, the present study adopts a functional structure-based perspective and integrates commercial AOI data, POI data, nighttime light data, and population distribution data to classify land use. Departing from existing data weighting algorithms, this research applies artificial intelligence techniques, utilizing the categorical information of AOI data as labels. Through supervised deep learning, urban land-use types are refined into nine major categories and 21 subcategories across cities of different scales and locations. Compared to SVM, RF, and MLP models, the XGBoost model achieved the highest accuracy in classifying urban construction land (weighted avg F1 score = 0.87). Furthermore, by comparing the AOI data with real-world test datasets, the accuracy and granularity of land-use classification were significantly enhanced. Finally, this AI model, combined with remote sensing imagery and transportation network data, was used to generate a land-use map for the target city, offering insights into the generalizability of AI models in urban land-use classification.
1. Introduction
Land-use types are often studied in conjunction with other specialized research areas, providing essential data support for studies on landscape patterns, carbon emissions, urban issues, and the dynamic evolution of land functions [1,2,3,4]. As the service industry continues to expand and economic structures undergo transformation, many cities have begun redeveloping traditional industrial zones and older commercial districts. These transformations are frequently driven by government policies and urban planning directives. Urban renewal initiatives have profoundly impacted the characteristics and spatial layouts of urban land, leading to a richer and more diverse set of land-use types. This shift presents new challenges for urban planning and management.
In 2023, China’s Ministry of Natural Resources released the National Land and Sea Space Survey, Planning, and Utilization Control Land and Sea Classification Guidelines (hereafter referred to as the “Guidelines”) [5]. The Guidelines integrate multiple existing classification standards and establish a unified national classification system for land and sea use, imposing new requirements for the categorization of urban land-use types. However, efficiently and scientifically identifying large-scale urban land-use types remains a critical challenge in urban research, especially in the context of land-use change investigations.
Integrating multi-source data has become a necessary approach to better capture the functional attributes of land use. Addressing these challenges, this study leverages multiple data sources, including AOI (area of interest) and POI (point of interest) data, nighttime light data, and population distribution data, while introducing machine learning—a core artificial intelligence technique—to enhance the automation and granularity of urban land-use classification. Finally, the artificial intelligence model, combined with remote sensing imagery and transportation network data, is used to produce a detailed land-use map for the target city. By reclassifying land based on its functional structure, this approach provides important insights into the complex interactions between multiple data sources and land-use types, facilitating a better understanding of specific urban activities.
2. Literature Review
2.1. Traditional Methods
Traditional methods of urban land-use identification rely on manual field surveys, where judgments are made by evaluating the current status and visual characteristics of individual parcels. These observations are then marked manually or with equipment and classified within a vector database. In earlier studies, remote sensing imagery facilitated fine-scale land cover identification through pixel-by-pixel classification, proving particularly effective in complex urban environments. Wang et al. (2012) [6] capitalized on the comprehensive information provided by high-resolution remote sensing imagery and introduced semantic features to develop a classification system for urban remote sensing images, aiding in the manual interpretation of high-resolution imagery. However, unlike the identification of non-urban land types such as forests, grasslands, and croplands, the recognition of construction land is more reliant on the quality of scene classification datasets. Additionally, there is a notable gap in the acquisition of social attributes for these parcels. Without the integration of multi-source data, urban land-use studies are often limited to basic functional zoning.
For example, within industrial land, even though parcels may be uniformly categorized as industrial, those focused on heavy machinery manufacturing exhibit forms more closely aligned with traditional industrial structures in remote sensing imagery. In contrast, industrial parcels engaged in high-tech product development resemble large office or public buildings in their spatial characteristics (Figure 1a). Furthermore, even among large factory sites, there are significant variations in rooftop colors and building features, further complicating classification efforts (Figure 1b). These physical complexities in form and color often lead to misclassification or omission. The challenge is exacerbated by limited sample sizes, which undermine the predictive capacity of classification models, thereby increasing the difficulty of accurate land-use identification.
Figure 1.
(a) Differences in the building form of industrial land; (b) differences in the color of buildings on industrial land.
2.2. Statistical Methods and Clustering Algorithms
Point of Interest (POI) data are vital for reflecting the functional attributes of land parcels and are extensively utilized as a data source in urban land-use classification research. Numerous studies have leveraged statistical techniques, such as frequency analysis and weighting, to enhance classification accuracy based on POI data [7,8,9,10]. Additionally, research has established a link between land-use types and urban morphology, advocating for the integration of POI statistical methods with architectural form data for more accurate urban land-use identification [11,12].
Clustering algorithms, as a form of unsupervised learning, can efficiently process large datasets without requiring feature selection, thereby facilitating the identification of urban functional zones. Researchers have successfully combined these algorithms with mobile call records or taxi GPS trajectories to classify land-use categories [13,14,15]. Nonetheless, the application of clustering algorithms in identifying urban functional zones predominantly relies on point data derived from trajectory datasets, which are limited in their ability to manage complex nonlinear data and often perform poorly under data scarcity.
The application of topic models within clustering algorithms for urban land-use classification has garnered considerable interest [16,17]. This approach conceptualizes the study area as a document, with functional zones representing the document’s topics, while the dataset’s feature information corresponds to the words within the document. Words are grouped based on co-occurrence patterns to generate topics that encapsulate the principal content of the document set. However, the efficacy of topic model-based classification is contingent upon factors such as the number of topics, data quality, and model parameters, which may introduce errors and uncertainties.
2.3. Machine Learning Methods
The integration of multi-source data stands as a pivotal strategy for enhancing the precision of land-use classification, effectively complementing methodologies such as remote sensing imagery and topic models [18]. Recent research has expanded the scope of analysis by incorporating various social sensing dimensions, including landscape metrics, socioeconomic characteristics, social media data, street view imagery, and building information, thereby enabling the nuanced identification of urban land uses through machine learning frameworks [19,20,21,22]. Additionally, embedding models derived from natural language processing have been developed to transform data into vector representations suitable for machine learning applications [23,24]. The utilization of graph convolutional networks (GCNs) within the deep learning domain for identification tasks has also seen widespread application [25].
In conclusion, traditional methods for identifying urban land-use types frequently face challenges, including prolonged survey durations, substantial resource requirements, dependence on visual interpretation susceptible to errors, and inconsistencies in standardization. Statistical approaches typically rely on manual sampling or subjective interpretation to define thresholds, which, while adequate for small-scale classification, exhibit significant limitations when applied to the rapid scientific identification of extensive land-use areas. Therefore, in the realm of large-scale urban land-use classification, a transition toward predominantly automated recognition methods, supplemented by manual verification, is increasingly imperative. Moreover, for land-use classification that requires a granularity beyond that of conventional urban functional zoning, the fusion of multi-source data with artificial intelligence methodologies is of paramount importance.
POI (point of interest) data offer a comprehensive view of business activity distribution within land parcels, making it a critical feature in urban function identification. However, as the categories within POI data represent industry types rather than land-use types, it is challenging to directly translate POI classifications into land-use classifications. This creates difficulties in aligning POI data with the categories defined in the Guidelines. Furthermore, POI data from various mapping services often lack detailed information on functional zones [26]. In contrast, AOI (area of interest) data provide precise spatial information for specific parcels, forming a key foundation for urban functional area classification. When combined with nighttime light data and large-scale population distribution data, this model not only accounts for the physical boundaries of parcels but also captures the complex internal functional relationships, thus overcoming the limitations of traditional single-source data approaches.
The secondary classification provided by AOI data, which follows the standards outlined in the Guidelines, allows for a more granular subdivision into 21 land-use categories. This enables more precise identification of various land-use types, such as industrial, commercial, and public administration areas, providing more actionable insights for urban managers and planners.
Using AOI data as training samples also significantly alleviates the problem of data insufficiency. AOI data provide accurate land-use boundaries across numerous cities in China, and alternative data sources and methods are available to supplement training in regions outside of China [26]. With its extensive coverage, AOI data become a critical source for machine learning models, accessible through map platforms that span cities of varying scales and locations, thus reducing potential errors due to limited sample sizes. By training models to recognize the proportions and combinations of different business types within parcels, it becomes possible to automatically detect interrelationships, mitigating the limitations of traditional approaches in handling complexity and diversity. The widespread availability of big data sources, such as AOI and POI, allows this method to be adaptable to cities of different sizes and locations. These data-driven identification models facilitate a faster and more accurate understanding of urban land use, providing a robust foundation for interdisciplinary research.
3. Materials and Methods
3.1. Data Processing and Database Construction
3.1.1. Multisource Big Data Collection
Both AOI (area of interest) and POI (point of interest) data were obtained using Python web scraping from their respective map developer platforms. The POI data utilized in this study originates from the 2023 Amap Open Platform and follows a three-tier classification system. The primary classification comprises 23 categories, including sectors such as corporate enterprises, shopping, dining, real estate, lifestyle services, healthcare, and government institutions. These primary categories are further divided into secondary and tertiary classifications. Based on experimental trials and accuracy evaluations, the study employs secondary-level classifications for constructing the attribute table. The AOI data, retrieved from the 2023 Baidu Map, adopts a two-tier classification system, with 21 primary categories covering areas such as corporate enterprises, government institutions, real estate, healthcare, education, and leisure activities. The secondary classification further subdivides these primary categories. Each POI point and AOI polygon data contains information such as name, address, code, and administrative district. Nighttime light data are sourced from Chen et al.’s 2023 global NPP-VIIRS-like nighttime light dataset [27], while population distribution data come from the 2020 WorldPop 100 m population dataset for mainland China [28].
3.1.2. Data Preprocessing
The first step in the study involved standardizing all data to the WGS84 coordinate system. This was followed by a data-cleaning process to remove overlapping AOI polygons and eliminate duplicates and irrelevant entries. Specifically, natural features and administrative landmarks in AOI primary classifications, which do not represent actual land parcels, were excluded. For POI data, the primary categories of automobile sales and automobile repair were not subdivided into secondary categories. To enhance the influence of POI categories with low representation within parcels, the term frequency-inverse document frequency (TF-IDF) method was applied to the POI dataset. The TF-IDF score increases with the frequency of a term (or POI category) within a specific parcel, while it decreases if the term appears frequently across many parcels. This approach improves the machine learning model’s ability to detect the significance of underrepresented POI categories, ensuring that common yet less distinctive categories are downweighted, while more distinctive and less frequent categories are emphasized [29]. The TF-IDF formula can be represented as:
where TF(t, d) (term frequency) represents the number of times term t appears in document d. It reflects the importance of the term within the specific document. IDF(t, D) (inverse document frequency) is calculated as:
where N denotes the total number of documents in the corpus D,|{dD:td}| signifies the count of documents in which term t appears at least once, The addition of 1 to the denominator serves to prevent division by zero.
3.1.3. Reclassification of AOI Business Categories
This study utilizes AOI data as the sample for urban construction land, in conjunction with POI business categories, for deep learning purposes. Consequently, a mapping framework for converting AOI business categories into actual land-use types was developed (Figure 2). Following the standards set in the Guidelines, supplemented by field surveys in urban areas, the AOI data was reclassified into nine major land-use categories: residential land, public administration and public service land, commercial service land, industrial land, logistics and warehousing land, transportation land, utility land, green spaces and open areas, and special use land, with further refinement into subcategories. Office buildings under the real estate primary category were excluded from classification due to complex property ownership, which may involve multiple land-use types, such as residential, commercial, or corporate. Similarly, retail businesses under the shopping primary category were excluded because they are frequently located within residential land. For subcategories under utility land, keyword filtering was applied.
Figure 2.
AOI data transformation rules.
3.1.4. Database Construction
In this study, reclassified AOI data from nine prefecture-level cities in Fujian Province were entered into the land-use attribute table. After spatially joining and applying weighted calculations to the POI data, intersection analysis, summary statistical analysis, and pivot table analysis were performed in ArcGIS 10.8. The proportional representation of POI subcategories was linked to the attribute table, enabling the merging and filtering of subcategory feature values to construct an urban land-use identification database. This database incorporates unique identifiers for all urban construction land attributes, the proportion of each POI secondary category within the respective attribute, and the labels for construction land types (Table 1).
Table 1.
Labels and corresponding land-use types.
To verify the relevance of the AOI conversion rules to actual land-use categories, publicly available land-use data from government departments was used as a benchmark. The 2023 AOI data for Shenzhen was obtained through Python web scraping and was further transformed into specific land-use information, then compared with the 2020 publicly available Shenzhen urban construction land planning data from the Guangdong Geographic Information Public Service Platform. However, it is important to note that land-use planning data inherently reflect future development goals and functional layouts rather than real-time land-use conditions, making it an imperfect benchmark for assessing actual land-use patterns. This discrepancy was further compounded by differences in classification standards (e.g., overlaps and distinctions between public facility land and utility facility land) and the non-disclosure of certain types (such as special-use land), necessitating a partial accuracy comparison. Further investigations were conducted to analyze the misclassified plots.
Drawing from the concept of precision in machine learning, the quality of AOI data was assessed. Of the 23,221 AOI entries for Shenzhen, 84.9% were successfully converted. Excluding undisclosed special land-use categories, the coverage ratio of actual land-use areas is presented in Table 2. Notably, residential land, industrial land, public administration and public service land, and green spaces and open areas exhibited higher coverage ratios, suggesting that the current conversion rules are well adapted for these urban land types.
Table 2.
Area coverage ratio of different land-use types based on AOI data.
In subsequent analyses using time-series data, certain low-precision land-use categories, such as transportation facilities, were found to be affected by temporal discrepancies between datasets. For example, during the three-year period, several parking lots and train stations were constructed on areas previously designated as public green space or other land-use types. These newly developed functional zones were not reflected in the older land-use data, highlighting the inherent limitations of using historical planning data as a benchmark. Nevertheless, this underscores the advantage of AOI data in capturing real-time and dynamic land-use changes.
Furthermore, differences in the public land-use planning information and classification standards also contributed to variations in precision. For instance, the Guidelines explicitly designate golf practice ranges, resorts with accommodation, serviced apartments, and retail gas stations as commercial service land. However, in the land-use planning data, golf practice ranges are generally classified as public green spaces, serviced apartments and budget hotels are categorized as residential land, and gas stations fall under utility land. Consequently, the AOI classification rules, aligned with the updated standards, more accurately capture the functional changes in these land-use categories, addressing classification discrepancies and improving the overall precision of land-use identification.
3.2. Automatic Identification of Urban Land Based on Supervised Classification Learning
3.2.1. Algorithm Performance Comparison and Selection
Common supervised learning classification algorithms include logistic regression, decision tree-based models, and neural networks. Given the high-dimensional characteristics and multi-label divisions of the land parcels, as well as insights from previous studies, the classification accuracy of support vector machine (SVM), random forest (RF), extreme gradient boosting (XGBoost2.1.2), and multi-layer perceptron (MLP) models was tested. Throughout the parameter optimization phase, model parameters were fine-tuned according to validation set performance. For instance, in SVM, parameters such as penalty, kernel type, and kernel coefficient were adjusted; for RF, the number of decision trees, maximum depth, and minimum sample size were optimized; for XGBoost, the number of trees, learning rate, and maximum depth were refined; and for MLP, parameters like the number of hidden layers, neurons, maximum iterations, and regularization were modified. These adjustments were carefully made to prevent overfitting and to ensure optimal performance across comparable settings.
3.2.2. Interactive Feedback and Intelligent Rule Optimization
Building on the foundation of automatic identification, a human-machine collaborative verification mechanism was introduced. By integrating AI-driven identification with manual verification, the identified land-use types for Shenzhen, as determined by the optimal algorithm, were compared against publicly available real land-use information from the Shenzhen Planning Department. Based on classification outcomes for various land-use types in the test cities, misclassification causes were analyzed, and interactive feedback was employed to correct model misjudgments, further enhancing the reliability of classification results.
3.2.3. Automatic Land-Use Identification
This study focuses on Jinjiang City in Quanzhou as the target city. Utilizing GF-6 PMS imagery as the primary data source, the dataset includes an 8 m resolution multispectral image and a 2 m resolution panchromatic image with four spectral bands: red, green, blue, and near-infrared. The imagery captured on 29 January 2023 was selected as the remote sensing data source. The preprocessing of the remote sensing data for Jinjiang included steps such as projection transformation and unification, image clipping and mosaicking, geometric correction, atmospheric correction for the multispectral data, and orthorectification for both multispectral and panchromatic images. The orthorectified panchromatic band was fused with the multispectral data to generate a 2-m resolution GF-6 image.
The preprocessed imagery was then imported into e-Cognition 9.0 software, where an object-based classification approach was applied. Using a threshold-based method, urban non-construction land types, such as water bodies and vegetation, were extracted, with threshold segmentation parameters specified in Table 3. To mitigate the occurrence of small or elongated parcels resulting from image segmentation, constraints based on area and shape index were applied, eliminating parcels with an area ≤ 900 m2 or a shape index > 1000. This resulted in the identification of unclassified urban construction land for areas not covered by AOI data.
Table 3.
Classification rule construction.
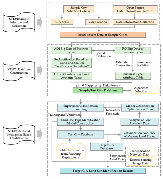
A machine learning model, trained for urban land-use classification, was subsequently employed to identify the land-use types in these unclassified areas. By inputting the various multi-source data features of each parcel from the database into the classification model, the land-use types for the remaining unclassified parcels in the target city were automatically generated, producing the final urban land-use map.As shown in Figure 3, the research framework provides a structured approach, integrating data preprocessing, model development, and result analysis into a cohesive methodology.
Figure 3.
Research framework.
4. Results
4.1. Selection of Sample Cities, Database Construction, and Training Process
In selecting the nine sample cities from Fujian Province, this study carefully considered urban scale and geographic location. The nine prefecture-level cities represent a diverse range of urban forms, including coastal cities with GDP exceeding one trillion yuan and permanent populations over 8 million, as well as inland cities with medium and lower economic and population levels (Figure 4). The sample cities encompass both highly developed urban centers and less efficient urban villages and rural towns, offering a rich and complex variety of land-use types—ideal for model learning.
Figure 4.
Location and extent of the study area.
An initial dataset comprising 47,145 records was selected, covering 9 major AOI reclassified urban land-use categories and 21 subcategories of construction land. After constructing the database, 149 feature values were retained (Table 4). Given the significant disparity in sample sizes, a combination of random undersampling and synthetic oversampling was employed to achieve balance, resulting in a final dataset of 20,281 records. Following a comparison of the classification accuracy of four models—SVM, RF, XGBoost, and MLP (Table 5)—the optimized XGBoost model was selected for the final classification. Following a comprehensive analysis of the influence of various parameters on precision (Figure 5), discrepancies in accuracy were identified when individual parameters were varied while others were held constant. These discrepancies are likely attributable to the intricate interactions among the four parameters. The final configuration was determined through extensive testing of parameter combinations, with careful consideration given to balancing parameter interactions and overall model performance to establish the most robust setup. The optimal settings identified are as follows: learning_rate at 0.1, max_depth at 9, n_estimators at 200, and subsample at 0.9. Detailed information regarding the optimal settings for the models utilized in this study is provided in Appendix A.
Table 4.
Partial feature number and feature.
Table 5.
Comparison of accuracy scores for different models.
Figure 5.
Comparison of accuracy scores for different models.
4.2. Accuracy Evaluation and Interactive Feedback for Test Cities
The experimental results show that the F1-scores for residential land in urban and rural areas, educational land, medical and health care land, social welfare land, and business and financial land were relatively high, all exceeding 0.9, indicating the model performed well in these categories. Most other categories had moderate performance, with F1-scores ranging between 0.75 and 0.89. However, the model performed poorly for rural community service facilities land and public facilities land, with F1-scores of 0.42 and 0.35, respectively. As seen in the confusion matrix (Figure 6), this may be due to the functional similarity between these categories, which were misclassified as government and institutional land. To address this issue, nighttime light data and population distribution data were introduced as additional features to aid in the distinction between these land-use types.
Figure 6.
Confusion matrix for XGBoost model.
Moreover, feature importance analysis revealed 19 irrelevant features with an importance value of 0 (Figure 7). By extracting raster values of nighttime light and population distribution within the AOIs, removing redundant features, and eliminating noisy data, the quality of the dataset was ensured. The refined dataset was then reintroduced into supervised machine learning for further training and validation. Through iterative classification and feedback mechanisms, incorporating multi-source data in an interactive learning process, the accuracy of the classification model was further improved. This approach ultimately led to the construction of a robust AI-based land-use identification system, continuously optimizing the sample database with each iteration.
Figure 7.
Feature importance of XGBoost model.
Given its relatively low spatial resolution, bilinear interpolation was applied to enhance its resolution, enabling better synergy with high-resolution remote sensing imagery and other data sources. Through multiple rounds of classification and feedback, the continuous optimization of the sample database increased the weighted average F1-score of the XGBoost model to 0.87. As shown in Figure 8a,b, the SHAP values of the two newly introduced features demonstrate that population distribution data improved the identification of industrial land, while nighttime light data enhanced the recognition of scientific research land and rural homestead land. The accuracy of identifying facilities land and public facilities land also improved. The NPP-VIIRS (National Polar-orbiting Partnership Visible Infrared Imaging Radiometer Suite) nighttime light data is characterized by its high radiometric sensitivity, spatial resolution, and temporal consistency, overcoming the saturation issues of its predecessor, DMSP-OLS. This dataset captures human activities indicative of land-use intensity, with scientific research lands typically exhibiting medium- to high-intensity lighting and rural homestead lands characterized by low-intensity, dispersed lighting patterns.
Figure 8.
(a) Mean SHAP value contribution (population distribution data). (b) Mean SHAP value contribution (nighttime light data).
Overall, the impact of the newly introduced nighttime light data was greater than that of population distribution data. Moreover, these two features interacted with each other, as regions with high nighttime light intensity positively influenced areas with the highest population distribution (Figure 9).
Figure 9.
Feature dependency graph of population distribution data (feature 129) vs. nighttime light data (feature 130).
4.3. Database Construction and Land-Use Type Recognition for Target Cities
Jinjiang City, with a permanent population exceeding 2 million and consistently ranked among the top ten county-level economies in China in terms of GDP, exhibits a diverse array of land-use types within its urban area. As a result, it was selected as the final target for urban land-use type identification. Based on the land-use classification color scheme recommended by the Guide, the final urban land-use map was produced.
The northeastern region of Jinjiang City, bordering the Quanzhou urban area, serves as the city’s economic hub (Figure 10a). The identified land-use patterns show a highly integrated distribution of industrial, commercial, and residential zones. The central region of Jinjiang City encompasses well-known industrial towns and the western economic development zone, characterized by a dense transportation network and robust industrial foundations (Figure 10b). The results reveal that land use in this area is heavily concentrated along developed transportation corridors, with industrial zones exhibiting a strong clustering pattern. Large industrial parks also demonstrate a highly organized layout. The southern region of Jinjiang City exhibits relatively lower economic development, with large portions of land remaining undeveloped (Figure 10c). Developed land is primarily concentrated in town centers and along major transportation corridors. Overall, the identified land-use patterns accurately reflect the spatial distribution in Jinjiang City, demonstrating strong alignment with its current development strategy and verifying the high precision and reliability of the proposed identification method.
Figure 10.
(a–c) Land-use map of Jinjiang City (partial). (d) Land-use map color legend.
5. Discussion
Despite the significant progress made in classifying urban land-use types by integrating AOI data, multi-source big data, and artificial intelligence, several challenges remain. One key issue is the difficulty in distinguishing certain land-use types under the new classification standards. Although the current data features provide some reference value, the existing AOI classification approach does not adequately account for mixed-use areas, resulting in lower classification accuracy in such regions and making precise classification challenging. Therefore, future research should prioritize enhancing the model’s ability to distinguish complex functional and mixed-use areas.
Another important aspect that warrants further exploration is the feature selection and weight allocation strategies for land-use types that are prone to misclassification, such as public administration land, public facility land, and service facility land within residential areas. Future research should further refine feature selection and weighting strategies by integrating additional data sources, such as building height, street view images, and social media, to better capture the functional characteristics of land parcels and provide a deeper analysis of their intrinsic relationship with land functions.
Significant differences also exist in the performance of various classification models for different land-use categories. Experimental results indicate that models such as SVM, RF, XGBoost, and MLP exhibit varying effectiveness in classifying different land types. Overall, the XGBoost model demonstrates the highest overall accuracy, particularly excelling in the classification of industrial and commercial land, while RF is more effective in identifying government and institutional land but performs poorly in classifying industrial land. This suggests that future research could benefit from applying ensemble learning techniques, leveraging the strengths of multiple models to build a more robust and comprehensive classification system, thereby significantly enhancing the overall accuracy of land-use identification. Additionally, XGBoost and MLP handle class imbalance relatively well, whereas SVM shows weaker performance in this regard. Moreover, XGBoost outperforms other models in terms of processing speed and computational efficiency, making it more suitable for large-scale urban land-use classification tasks.
Furthermore, given the complexity of land-use classification, it is essential to study how to incorporate model uncertainty into the decision-making process. Exploring methods to effectively combine model outputs with uncertainty quantification can help optimize classification outcomes and further improve the accuracy and reliability of land-use classification systems.
6. Conclusions
As urbanization accelerates, coupled with economic restructuring and the evolution of land-use functions, urban land-use types have grown increasingly complex, presenting significant challenges for precise classification. The proliferation of big data technologies and the rapid development of artificial intelligence (AI) offer a promising and efficient approach to this problem: the automatic identification of urban land-use types through multi-source data integration. In this study, we initially employed AOI and POI data combined with AI techniques to construct a land-use classification model. Through iterative feedback and refinement, we incorporated additional features such as nighttime light intensity and population distribution, enhancing both the granularity and accuracy of urban land-use classification.
Compared to traditional POI weighting methods, AOI data introduce more detailed spatial characteristics, which, combined with internal distribution features, enables the classification of land-use types at a finer level of detail, even down to smaller categories. This approach also addresses common misclassification issues prevalent in conventional methods. Our experiments demonstrate that the XGBoost model performs exceptionally well in urban land classification tasks. However, the study also reveals that there is room for improvement in distinguishing between certain complex land-use types, particularly in mixed-use zones such as community service facilities versus public administration land, or logistics warehouses versus industrial land.
Moving forward, future research should not only aim to further optimize model performance and compare the classification accuracy of newer models but also explore the integration of more diverse multi-source big data. The goal should be to establish finer classification standards, especially for complex and mixed-function areas. Moreover, the practical value of these research findings requires further validation. It is critical to explore how these advanced data and technologies can be seamlessly integrated into urban planning and land management practices, thereby providing more accurate and real-time decision support for policymakers.
As the adoption of big data and AI technologies deepens, the automatic identification of urban land-use types will undoubtedly become a vital tool for advancing sustainable urban development. This area presents significant opportunities for further academic inquiry and development, as it holds the potential to reshape urban planning and management practices in the future.
Author Contributions
Methodology, M.L.; Investigation, N.Z.; Data curation, M.L. and N.Z.; Writing—original draft, N.Z.; Writing—review & editing, M.L.; Visualization, N.Z. All authors have read and agreed to the published version of the manuscript.
Funding
This research was funded by the National Natural Science Foundation of China (Grant No. 52008112). The APC was funded by the Fujian Key Laboratory of Digital Technology for Territorial Space Analysis and Simulation.
Data Availability Statement
The raw data supporting the conclusions of this article will be made available by the authors on request.
Conflicts of Interest
The authors declare no conflict of interest.
Appendix A
The optimal settings identified for the three models are as follows: For the RF model, the optimal parameters are max_depth = None, max_features = “auto”, min_samples_leaf = 1, min_samples_split = 2, and n_estimators = 200. For the SVM model, the optimal parameters are C = 10, degree = 2, gamma = 10, and kernel = “rbf”. Finally, for the MLP model, the optimal parameters are activation = “tanh”, alpha = 0.01, hidden_layer_sizes = (50, 30, 20), learning_rate = ‘constant’, max_iter = 2000, and solver = “adam”.
References
- Fu, F.; Deng, S.M.; Wu, D.; Liu, W.W.; Bai, Z.H. Research on the spatiotemporal evolution of land use landscape pattern in a county area based on CA-Markov model. Sust. Cities Soc. 2022, 80, 10. [Google Scholar] [CrossRef]
- Xia, C.Y.; Zhang, J.; Zhao, J.; Xue, F.; Li, Q.; Fang, K.; Shao, Z.; Li, S.; Zhou, J. Exploring potential of urban land-use management on carbon emissions—A case of Hangzhou, China. Ecol. Indic. 2023, 146, 10. [Google Scholar] [CrossRef]
- Jiao, J.L.; Jin, Y.X.; Yang, R.R. An approach to exploring the spatial distribution and influencing factors of urban problems based on Land use types. Sust. Cities Soc. 2024, 104, 16. [Google Scholar] [CrossRef]
- Zhou, L.L.; Shi, Y.S.; Xie, M.Q. Urban Complexity and the Dynamic Evolution of Urban Land Functions in Yiwu City: A Micro-Analysis with Multi-Source Big Data. Land 2024, 13, 312. [Google Scholar] [CrossRef]
- Ministry of Natural Resources of China. Guidelines for the Classification of Land and Sea Use in Territorial Spatial Surveys, Planning, and Regulation. November 2023. Available online: http://www.sdmcp.net/ueditor/php/upload/file/20240116/1705368829991054.pdf (accessed on 22 November 2024).
- Wang, B.; Wu, Y.; Huang, X. Urban Land-use Classification Using High Resolution Remote Sensing Data. Remote Sens. Inf. 2012, 27, 111. [Google Scholar]
- Jiang, S.; Alves, A.; Rodrigues, F.; Ferreira, J.; Pereira, F.C. Mining point-of-interest data from social networks for urban land use classification and disaggregation. Comput. Environ. Urban Syst. 2015, 53, 36–46. [Google Scholar] [CrossRef]
- Hu, X.; Li, X.; Wei, F. A POI Data-Based Study ofthe Urban Functional Areas of Chongqing and Their Mix Degree Recognition. Journal of Southwest University. Nat. Sci. Ed. 2021, 43, 164–173. [Google Scholar]
- Li, J.Z.; Xie, X.; Zhao, B.Y.; Xiao, X.; Qiao, J.X.; Ren, W.X. Identification of Urban Functional Area by Using Multisource Geographic Data: A Case Study of Zhengzhou, China. Complexity 2021, 2021, 10. [Google Scholar] [CrossRef]
- Dong, L.; Li, J.Z.; Xu, Y.J.; Yang, Y.T.; Li, X.M.; Zhang, H. Study on the Spatial Classification of Construction Land Types in Chinese Cities: A Case Study in Zhejiang Province. Land 2021, 10, 14. [Google Scholar] [CrossRef]
- Yang, J.; Shao, D.; Wang, Q.; Zhang, Y. Exploration on a method for precision identification of urban land use type using artificial intelligence: Based on big data of building forms and business poi data. City Plan. Rev. 2021, 45, 46–56. [Google Scholar]
- Lin, C.; Li, G.; Zhou, Z.G.; Li, J.; Wang, H.M.; Liu, Y.L. Enhancing Urban Land Use Identification Using Urban Morphology. Land 2024, 13, 761. [Google Scholar] [CrossRef]
- Pan, G.; Qi, G.D.; Wu, Z.H.; Zhang, D.Q.; Li, S.J. Land-Use Classification Using Taxi GPS Traces. IEEE Trans. Intell. Transp. Syst. 2013, 14, 113–123. [Google Scholar] [CrossRef]
- Pei, T.; Sobolevsky, S.; Ratti, C.; Shaw, S.L.; Li, T.; Zhou, C.H. A new insight into land use classification based on aggregated mobile phone data. Int. J. Geogr. Inf. Sci. 2014, 28, 1988–2007. [Google Scholar] [CrossRef]
- Dong, W.H.; Wang, S.K.; Liu, Y. Mapping relationships between mobile phone call activity and regional function using self-organizing map. Comput. Environ. Urban Syst. 2021, 87, 10. [Google Scholar] [CrossRef]
- Liu, X.P.; He, J.L.; Yao, Y.; Zhang, J.B.; Liang, H.L.; Wang, H.; Hong, Y. Classifying urban land use by integrating remote sensing and social media data. Int. J. Geogr. Inf. Sci. 2017, 31, 1675–1696. [Google Scholar] [CrossRef]
- Hu, S.; He, Z.J.; Wu, L.; Yin, L.; Xu, Y.Y.; Cui, H.F. A framework for extracting urban functional regions based on multiprototype word embeddings using points-of-interest data. Comput. Environ. Urban Syst. 2020, 80, 15. [Google Scholar] [CrossRef]
- Yin, J.D.; Dong, J.W.; Hamm, N.A.S.; Li, Z.C.; Wang, J.H.; Xing, H.F.; Fu, P. Integrating remote sensing and geospatial big data for urban land use mapping: A review. Int. J. Appl. Earth Obs. Geoinf. 2021, 103, 11. [Google Scholar] [CrossRef]
- Xing, H.F.; Meng, Y. Integrating landscape metrics and socioeconomic features for urban functional region classification. Comput. Environ. Urban Syst. 2018, 72, 134–145. [Google Scholar] [CrossRef]
- Huang, Z.; Qi, H.J.; Kang, C.G.; Su, Y.L.; Liu, Y. An Ensemble Learning Approach for Urban Land Use Mapping Based on Remote Sensing Imagery and Social Sensing Data. Remote Sens. 2020, 12, 3254. [Google Scholar] [CrossRef]
- Mao, W.L.; Lu, D.B.; Hou, L.; Liu, X.; Yue, W.Z. Comparison of Machine-Learning Methods for Urban Land-Use Mapping in Hangzhou City, China. Remote Sens. 2020, 12, 2817. [Google Scholar] [CrossRef]
- Zheng, K.; Zhang, H.Y.; Wang, H.Y.; Qin, F.; Wang, Z.; Zhao, J.Y. Using Multiple Sources of Data and “Voting Mechanisms” for Urban Land-Use Mapping. Land 2022, 11, 2209. [Google Scholar] [CrossRef]
- Zhai, W.; Bai, X.Y.; Shi, Y.; Han, Y.; Peng, Z.R.; Gu, C.L. Beyond Word2vec: An approach for urban functional region extraction and identification by combining Place2vec and POIs. Comput. Environ. Urban Syst. 2019, 74, 1–12. [Google Scholar] [CrossRef]
- Niu, H.F.; Silva, E.A. Delineating urban functional use from points of interest data with neural network embedding: A case study in Greater London. Comput. Environ. Urban Syst. 2021, 88, 18. [Google Scholar] [CrossRef]
- Xu, Y.Y.; Zhou, B.; Jin, S.; Xie, X.J.; Chen, Z.L.; Hu, S.; He, N. A framework for urban land use classification by integrating the spatial context of points of interest and graph convolutional neural network method. Comput. Environ. Urban Syst. 2022, 95, 13. [Google Scholar] [CrossRef]
- Li, X.T.; Hu, T.Y.; Gong, P.; Du, S.H.; Chen, B.; Li, X.C.; Dai, Q. Mapping Essential Urban Land Use Categories in Beijing with a Fast Area of Interest (AOI)-Based Method. Remote Sens. 2021, 13, 477. [Google Scholar] [CrossRef]
- Chen, Z.; Yu, B.; Yang, C.; Zhou, Y.; Yao, S.; Qian, X.; Wang, C.; Wu, B.; Wu, J. An Extended Time-Series (2000–2023) of Global NPP-VIIRS-like Nighttime Light Data. Harvard Dataverse, V5, UNF:6:qMXz0adYK5q7pFqKgsCFOQ== [fileUNF]. 2020. Available online: https://dataverse.harvard.edu/dataset.xhtml?persistentId=doi:10.7910/DVN/YGIVCD (accessed on 22 November 2024).
- Bondarenko, M.; Kerr, D.; Sorichetta, A.; Tatem, A.J. Census/Projection-Disaggregated Gridded Population Datasets for 189 Countries in 2020 Using Built-Settlement Growth Model (BSGM) Outputs; WorldPop, University of Southampton: Southampton, UK, 2020. [Google Scholar] [CrossRef]
- Murtadha, B.R.; Rehab, F.J.E.; Journal, T. Improving Machine Learning Performance by Eliminating the Influence of Unclean Data. Eng. Technol. J. 2022, 40, 539–546. [Google Scholar]
Disclaimer/Publisher’s Note: The statements, opinions and data contained in all publications are solely those of the individual author(s) and contributor(s) and not of MDPI and/or the editor(s). MDPI and/or the editor(s) disclaim responsibility for any injury to people or property resulting from any ideas, methods, instructions or products referred to in the content. |
© 2024 by the authors. Licensee MDPI, Basel, Switzerland. This article is an open access article distributed under the terms and conditions of the Creative Commons Attribution (CC BY) license (https://creativecommons.org/licenses/by/4.0/).









