Response of the Desertification Landscape Patterns to Spatial–Temporal Changes of Land Use: A Case Study of Salaxi in South China Karst
Abstract
1. Introduction
2. Materials and Methods
2.1. Study Area
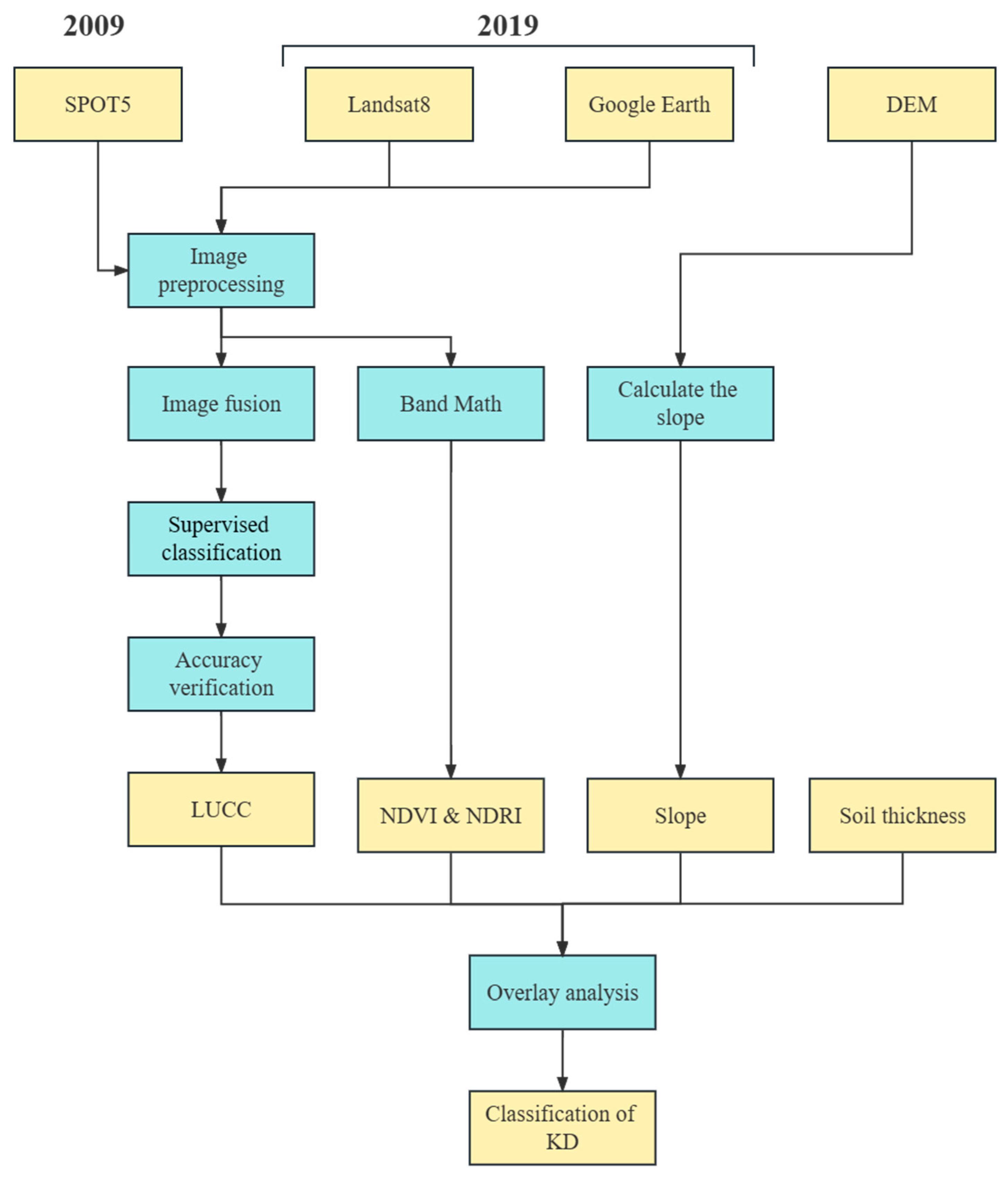
2.2. Data Source and Pre-Processing
2.3. Methodology
2.3.1. KD Evolution Trajectory
2.3.2. Landscape Pattern Index
2.3.3. Land Use Transfer Matrix
3. Results
3.1. Land Use Dynamic Change and Its Transfer Matrix
3.2. Dynamics of KD Grade and Its Transfer trajectory
3.3. Response Analysis of Karst Desertification and Land Use Change
3.3.1. Different KD Levels and Soil Types
3.3.2. Different KD Levels and Land Use
3.3.3. Analysis of KD and Land Use Landscape Pattern Change
4. Discussion
5. Conclusions
- (1)
- Cultivated land, woodland, and shrubland were the dominant land types in the demonstration area. Grassland, shrubland, construction land, and garden land increased over the study period, while unutilized land, such as cultivated land, woodland, bare rocky oak land, and bare land, decreased. Other land types remained stable. The obvious transformations were arable land into shrubland, woodland, and grassland and construction land into arable land.
- (2)
- The evolution from light and medium KD to potential KD was evident. The predominance of stable and weakened KD classes indicated stabilization and ecological restoration of the KD landscape. The incidence of KD in different soil types is ranked as follows: yellow soil > yellow-brown soil > coarse bone soil > limestone soil > purple soil. Studying the relationship between soil types and KD is a future research direction.
- (3)
- The response of the KD landscape patterns to land use changes was evident, with different land types showing variation. The occurrence of medium and severe KD in cultivated land, shrubland, open woodland, woodland, and unutilized land decreased. However, there was an increase in light and medium KD in grassland, although the overall area increase was minimal. This indicates that KD management projects, such as returning farmland to forests, grass, orchards, and gardens, as well as mountain reforestation, played a significant role in promoting these processes.
- (4)
- The heterogeneity of landscape land use increased, as did landscape fragmentation. However, the fragmentation of the KD landscape decreased, while the connectivity of dominant patches improved. Currently, our study is restricted to the analysis of each index and does not investigate the mechanisms of action.
Author Contributions
Funding
Institutional Review Board Statement
Informed Consent Statement
Data Availability Statement
Conflicts of Interest
References
- Le Callonnec, L.; Renard, M.; De Rafélis, M.; Minoletti, F.; Beltran, C.; Jan Du Chêne, R. Evolution of the trace element contents (Sr and Mn) of hemipelagic carbonates from the Zyumaia Paleocene section (Gipuzkoa, Spain): Implications for the knoledge of seawater chemistry during the Selandian. Bull. De La Soc. Geol. De Fr. 2014, 185, 413–435. [Google Scholar] [CrossRef]
- Yuan, D.X.; Li, B.; Liu, Z.H. Karst of China; Geological Publishing House: Beijing, China, 1995; Volume 18, pp. 62–65. [Google Scholar]
- Yuan, D.X. Rock desertification in the subtropical Karts of south China. Geomorph N F 1997, 108, 81–90. [Google Scholar]
- Singh, K.a.; Peshin, R. Evaluation of the agricultural vocational training programmes conducted by the Krishi Vigyan Kendras (Farm Science Centres) in Indian Punjab. J. Agric. Rural Dev. Trop. Subtrop. 2010, 111, 65–77. [Google Scholar]
- Xiong, K.N.; Li, P.; Zhou, Z.F.; Lv, T.; Lan, A.J. The Typical Study on RS-GRS of Karst Desertification with a Special Reference to Guizhou Province; Geology Press: Beijing, China, 2022. [Google Scholar]
- Li, S.; Wei, X.H.; Zhang, S.H.; Li, H.B.; Wang, M.G.; Luo, H.B.; Wang, J.H. The processes of land rocky desertification in typical Karst Mountain area: A case study in the karst mountain area of North Guangdong. Acta Ecol. Sin. 2010, 30, 674–684. [Google Scholar]
- Singhal, J.P.; Joshi, C.M. On the unification of generalized Hermite and Laguerre polynomials. Rev. Matemática Hispanoam. 1982, 42, 82–89. [Google Scholar]
- Young, J.; Watt, A.; Nowicki, P.; Alard, D.; Clitherow, J.; Henle, K.; Johnson, R.; Laczko, E.; McCracken, D.; Matouch, S.; et al. Towards sustainable land use: Identifying and managing the conflicts between human activities and biodiversity conservation in Europe. Biodivers. Conserv. 2005, 14, 1641–1661. [Google Scholar] [CrossRef]
- Fu, Y.; Xiao, J.; Xiao, R.; Sa, W.; Li, X. Analysis and simulation prediction on LUCC of Xining city based on RS and GIS. Trans. Chin. Soc. Agric. Eng. 2009, 25, 211–218. [Google Scholar]
- Zhang, X.M.; Li, Y.B. Land-use Change and the Effects on Landscape Pattern in Daning River Watershed. J. Chongqing Norm. Univ. 2015, 32, 52–59. [Google Scholar]
- Xiong, K.N.; Chi, Y.K. The Problems in Southern China Karst Ecosystem in Southern of China and Its Countermeasures. Ecol. Econ. 2015, 31, 23–30. [Google Scholar]
- Peng, J.; Xu, Y.; Cai, Y.; Xiao, H. Climatic and anthropogenic drivers of land use/cover change in fragile karst areas of southwest China since the early 1970s: A case study on the Maotiaohe watershed. Environ. Earth Sci. 2011, 64, 2107–2118. [Google Scholar] [CrossRef]
- Lu, Y.; Hua, C.; Zhou, X. A Study of Landscape Pattern in the Karst Mountainous Area Using RS and GIS. Mt. Res. 2002, 20, 727–731. [Google Scholar]
- Zhang, Y.; Wu, Y.M. The Eco-Environmental Sustainable Development of the Karst Areas in Southwest China Analyzed from Ecological Footprint Model-A case study in Guangxi Region. J. Glaciol. Geocryol. 2006, 02, 293–298. [Google Scholar]
- Zhang, Y.; Wu, Y.M. Study on Ecological Safety in the Karst Areas in Southwest China:A Case Study of Guangxi Autonomous Region. China Popul. Resour. Environ. 2006, 04, 129–133. [Google Scholar]
- Yang, Q.Y.; Jiang, Z.C.; Yuan, D.X.; Ma, Z.L.; Xie, Y.Q. Temporal and spatial changes of karst rocky desertification in ecological reconstruction region of Southwest China. Environ. Earth Sci. 2014, 72, 4483–4489. [Google Scholar] [CrossRef]
- Olayide, O.E.; Popoola, L.; Olaniyan, O.; Dapilah, F.; Lssahaku, R. Assessing the Transition from Survival to Sustainability: Case of Wechiau Community Hippo Sanctuary in Upper West Region of Ghana, West Africa. Int. J. Sustain. Dev. 2013, 3, 47–56. [Google Scholar] [CrossRef]
- Wang, Y.Y.; Zhou, Z.F.; Wei, X.D. Rocky Desertification Landscape Patterns to Spatial-temporal Evolution of Land Use the Response. Mt. Res. 2013, 31, 307–313. [Google Scholar]
- Zhang, F.T.; Shao, J.X.; Su, W.C. A Study on Eco-Optimal Models of Rural Landscapes in Karst Mountain Areas of Guizhou. Trop. Geogr. 2009, 29, 418–422. [Google Scholar]
- Bai, X.Y.; Xiong, K.N.; Su, X.L.; Lan, A.J. The Ecological Effects of Karst Rock Desertification Landscape and Lands: A Case Study in Zhengfeng County, Guizhou Province. Carsologica Sin. 2005, 04, 276–281. [Google Scholar]
- Li, Y.B.; Bai, X.Y.; Zhou, G.F.; Lan, A.J.; Long, Z.J.; An, Y.L.; Mei, Z.M. The Relationship of Land Use with Karst Rocky Desertification in Typical Karst Areas, China. Acta Geogr. Sin. 2006, 61, 624–632. [Google Scholar]
- Gao, J.D.; Xiong, K.N. Correlation of Karst Rock Desertification and Land Use Patterns in Different Geomorphic Environments. Bull. Soil Water Conserv. 2014, 34, 97–101. [Google Scholar]
- Chen, H.; Bai, X.Y.; Li, Y.B.; Luo, G.J.; Xi, H.P.; Ran, C.; Luo, X.L. The evolution of rocky desertification and its response to land use change in the Wanshan Karst area, Tongren City. Guizhou Province, China. J. Agric. Resour. Environ. 2020, 37, 24–35. [Google Scholar]
- Ai, W.Z.; Chen, Q.; Tian, X.Y.; Shi, X.R.; Zhang, C.; Wang, Y. Analysis on the Evolution Process and Characteristics of Rocky Desertification in Yunnan Province in the Past 20 Years. J. West China For. Sci. 2023, 52, 40–47. [Google Scholar]
- Jiang, Z.; Lian, Y.; Qin, X. Rocky desertification in Southwest China: Impacts, causes, and restoration. Earth Sci. Rev. 2014, 132, 1–12. [Google Scholar] [CrossRef]
- Xiong, K.N.; Zhu, D.Y.; Peng, T.; Yu, L.F.; Xue, J.H.; Li, P. Study on Ecological industry technology and demonstration for Karst rocky desertification control of the Karst Plateau-Gorge. Acta Ecol. Sin. 2016, 36, 7109–7113. [Google Scholar]
- Wang, K.; Zhang, C.; Chen, H.; Yue, Y.; Zhang, W.; Zhang, M.; Qi, X.; Fu, Z. Karst landscapes of China: Patterns, ecosystem processes and services. Landsc. Ecol. 2019, 34, 2743–2763. [Google Scholar] [CrossRef]
- Shu, T.; Xiong, K.N.; Chen, L.S.; Xiao, J. Analysis on Variation Characteristics of Soil Fertility under Rocky Desertification Control Based on Remote Sensing. Ecol. Environ. Sci. 2019, 28, 776–785. [Google Scholar]
- Zhou, Z.F. Application of Remote Sensing and GIS Technology for Land Desertification in Guizhou Karst Region. Bull. Soil Water Conserv. 2001, 03, 52–54. [Google Scholar]
- Li, Y.B.; Luo, G.J.; Chen, A.Y.; Shao, J.A.; Bai, X.Y.; Wang, S.J. A typical case study on the evolution of Karst rocky desertification in Houzhaihe, Puding County, central Guizhou Province, China. Geogr. Res. 2013, 32, 828–838. [Google Scholar]
- Hu, W.W.; Wang, G.X.; Deng, W. Advance in Resear ch of the Relationship between Landscape Patterns and Ecological Processes. Prog. Geogr. 2008, 27, 18–24. [Google Scholar]
- Quan, N.V.; Thanh, T.D.; Huy, D.V. Landscapes and Ecosystems of Tropical Limestone: Case Study of the Cat Ba Islands, Vietnam. J. Ecol. Environ. 2010, 33, 23–36. [Google Scholar]
- Ribeiro, D.; Zorn, M. Sustainability and Slovenian Karst Landscapes: Evaluation of a Low Karst Plain. Sustainability 2021, 13, 1655. [Google Scholar] [CrossRef]
- Zhou, T.; Shi, P.; Wang, S. Impacts of climate change and human activities on soil carbon storage in China. Acta Geogr. Sin. 2003, 58, 727–734. [Google Scholar]
- Wei, Y.L.; Chen, W.H.; Luo, Q.K.; He, Z.F.; Tan, Z.Q. Characteristics and Formation and Evolution Analysis of the Karst Landscape of Zhijindong Cave Global Geopark, Guizhou Province. Acta Geosci. Sin. 2016, 37, 368–378. [Google Scholar]
- Zhang, Y.R.; Zhou, Z.F.; Ma, S.B.; Yang, Q. Analysis and Forecast of the Evolution Features of Rocky Desertification Landscape by Markov Model. J. Chang. River Sci. Res. Inst. 2015, 32, 52–69. [Google Scholar]
- Yang, Q.; Yang, G.B.; Dai, L.; Zhao, Q.S.; Luo, Y.R. Spatial correlation analysis of rocky desertification and soil types in karst areas: A case study of Guizhou Province. Carsologica Sin. 2019, 38, 80–87. [Google Scholar]
- Tian, L.; Xu, Y.Q.; Sun, P.L. Impact of conversion cropland to forest and grassland project on land use/cover change and landscape pattern: A case study of Zhangjiakou City. J. China Agric. Univ. 2015, 20, 205–213. [Google Scholar]
- Cai, X.J.; Wu, Z.F.; Cheng, T. Analysis of road network pattern and landscape fragmentation based on kernel density estimation. Chin. J. Ecol. 2012, 3, 158–164. [Google Scholar]
- Zhou, D.C.; Zhao, S.Q.; Zhu, C. The Impacts of the Green Projects on Land Use/Cover Changes in the Northern Farming-pastoral Ecotone, China-A Case Study of Kezuohouqi County. Sci. Geogr. Sin. 2012, 32, 442–449. [Google Scholar]
- Liu, P.P.; Xiao, H.; Chen, H. Temporal and Spatial Evolution Characteristics of Rocky Desertification Control Landscape Pattern in Salaxi Demonstration Area in Bijie City. Southwest China J. Agric. Sci. 2020, 33, 2316–2324. [Google Scholar]








| Type | Grassland | Cultivated Land | Shrubland | Construction Land | Unutilized Land | Open Woodland | Water Area | Woodland | Garden Land | Sum of Transformation |
|---|---|---|---|---|---|---|---|---|---|---|
| Grassland | 13.18 | 13.27 | 40.21 | 11.35 | 0.00 | 0.09 | 0.00 | 7.31 | 23.48 | 95.71 |
| Cultivated land | 328.74 | 1375.61 | 1213.66 | 157.98 | 2.64 | 7.17 | 0.00 | 567.44 | 107.62 | 2385.25 |
| Shrubland | 281.09 | 735.68 | 1347.36 | 101.52 | 1.29 | 0.07 | 0.00 | 261.23 | 97.19 | 1478.07 |
| Construction land | 8.76 | 514.51 | 73.29 | 86.59 | 0.16 | 0.00 | 0.00 | 33.37 | 0.58 | 630.67 |
| Unutilized land | 9.32 | 24.11 | 17.26 | 1.53 | 0.54 | 0.00 | 0.00 | 11.41 | 0.00 | 63.63 |
| Open woodland | 0.84 | 5.86 | 1.56 | 0.26 | 0.31 | 0.00 | 0.00 | 63.86 | 0.00 | 72.69 |
| Water area | 0.00 | 0.00 | 0.00 | 0.00 | 0.00 | 0.00 | 0.84 | 0.00 | 0.00 | 0.00 |
| Woodland | 99.20 | 232.25 | 427.31 | 25.34 | 3.61 | 0.51 | 0.00 | 246.35 | 41.51 | 829.73 |
| Garden land | 0.00 | 0.37 | 0.00 | 0.04 | 0.00 | 0.00 | 0.00 | 0.00 | 0.56 | 0.41 |
| Sum of transformation | 741.13 | 2901.66 | 3120.65 | 384.61 | 8.55 | 7.84 | 0.84 | 1190.97 | 270.94 | 5556.16 |
| Unit: hm2 | ||||||||||
| Trajectory | Year | Area of Transformation | Percentage of Corresponding KD Degree/% | Percentage of Karst Area/% | Total | |
|---|---|---|---|---|---|---|
| 2009 | 2019 | |||||
| Stable | No KD | No KD | 850.43 | 80.05 | 13.28 | 3686.36 |
| P-KD | P-KD | 2273.15 | 52.35 | 35.48 | ||
| L-KD | L-KD | 522.95 | 55.84 | 8.16 | ||
| M-KD | M-KD | 39.83 | 61.66 | 0.62 | ||
| Weakening | P-KD | No KD | 142.53 | 13.42 | 2.22 | 2280.65 |
| L-KD | No KD | 49.24 | 4.63 | 0.77 | ||
| M-KD | No KD | 14.37 | 1.35 | 0.22 | ||
| S-KD | No KD | 5.86 | 0.55 | 0.09 | ||
| L-KD | P-KD | 1206.84 | 27.79 | 18.84 | ||
| M-KD | P-KD | 459.47 | 10.58 | 7.17 | ||
| S-KD | P-KD | 157.72 | 3.63 | 2.46 | ||
| M-KD | L-KD | 170.33 | 18.19 | 2.66 | ||
| S-KD | L-KD | 63.31 | 6.76 | 0.99 | ||
| S-KD | M-KD | 10.98 | 17.00 | 0.17 | ||
| Enhanced | No KD | P-KD | 245.36 | 5.65 | 3.83 | 439.07 |
| No KD | L-KD | 80.59 | 8.61 | 1.26 | ||
| No KD | M-KD | 12.18 | 18.85 | 0.19 | ||
| P-KD | L-KD | 99.33 | 10.61 | 1.55 | ||
| L-KD | M-KD | 1.61 | 2.49 | 0.03 | ||
| Total | - | - | 6406.08 | - | 100.00 | 6406.08 |
| RD Degree | Year | Area of Karst/hm2 | Percentage of Karst/% | Area of RD/hm2 | Percentage of RD in Karst/% |
|---|---|---|---|---|---|
| Skeleton soil | 2009 | 571.04 | 8.92 | 321.99 | 5.03 |
| 2019 | 101.97 | 1.59 | |||
| Yellow soil | 2009 | 2906.82 | 45.38 | 1496.41 | 23.36 |
| 2019 | 554.79 | 8.66 | |||
| Yellow-brown soil | 2009 | 2099.91 | 32.78 | 688.43 | 10.75 |
| 2019 | 272.78 | 4.26 | |||
| Lime soil | 2009 | 790.25 | 12.33 | 191.04 | 2.98 |
| 2019 | 67.93 | 1.06 | |||
| Purple soil | 2009 | 38.05 | 0.59 | 4.63 | 0.07 |
| 2019 | 3.63 | 0.06 |
| Landscape Types | Year | Shannon’s Diversity Index | Shannon’s Evenness Index | Fragmentation Index | Contagion Index | Fractal Dimension Index | Aggregation Index |
|---|---|---|---|---|---|---|---|
| Land use | 2009 | 1.216 | 0.554 | 0.437 | 66.839 | 1.139 | 94.865 |
| 2019 | 1.480 | 0.673 | 0.970 | 57.592 | 1.148 | 91.780 | |
| 2009–2019 | 0.264 | 0.120 | 0.534 | −9.247 | 0.009 | −3.086 | |
| KD | 2009 | 1.588 | 0.886 | 2.009 | 50.940 | 1.121 | 96.878 |
| 2019 | 1.228 | 0.763 | 0.911 | 57.628 | 1.130 | 97.309 | |
| 2009–2019 | −0.360 | −0.123 | −1.098 | 6.688 | 0.009 | 0.430 |
Disclaimer/Publisher’s Note: The statements, opinions and data contained in all publications are solely those of the individual author(s) and contributor(s) and not of MDPI and/or the editor(s). MDPI and/or the editor(s) disclaim responsibility for any injury to people or property resulting from any ideas, methods, instructions or products referred to in the content. |
© 2023 by the authors. Licensee MDPI, Basel, Switzerland. This article is an open access article distributed under the terms and conditions of the Creative Commons Attribution (CC BY) license (https://creativecommons.org/licenses/by/4.0/).
Share and Cite
Shu, T.; Xiong, K.; Zhang, N. Response of the Desertification Landscape Patterns to Spatial–Temporal Changes of Land Use: A Case Study of Salaxi in South China Karst. Land 2023, 12, 1557. https://doi.org/10.3390/land12081557
Shu T, Xiong K, Zhang N. Response of the Desertification Landscape Patterns to Spatial–Temporal Changes of Land Use: A Case Study of Salaxi in South China Karst. Land. 2023; 12(8):1557. https://doi.org/10.3390/land12081557
Chicago/Turabian StyleShu, Tian, Kangning Xiong, and Ning Zhang. 2023. "Response of the Desertification Landscape Patterns to Spatial–Temporal Changes of Land Use: A Case Study of Salaxi in South China Karst" Land 12, no. 8: 1557. https://doi.org/10.3390/land12081557
APA StyleShu, T., Xiong, K., & Zhang, N. (2023). Response of the Desertification Landscape Patterns to Spatial–Temporal Changes of Land Use: A Case Study of Salaxi in South China Karst. Land, 12(8), 1557. https://doi.org/10.3390/land12081557

