Sustainability Assessments of Peri-Urban Areas: An Evaluation Model for the Territorialization of the Sustainable Development Goals
Abstract
1. Introduction
2. Materials and Methods
2.1. Study Area: The East Naples Peri-Urban Fringe
2.1.1. The Municipal Urban Plan of Casoria
2.1.2. The Urban Recovery Program of the Ponticelli Neighborhood in Naples
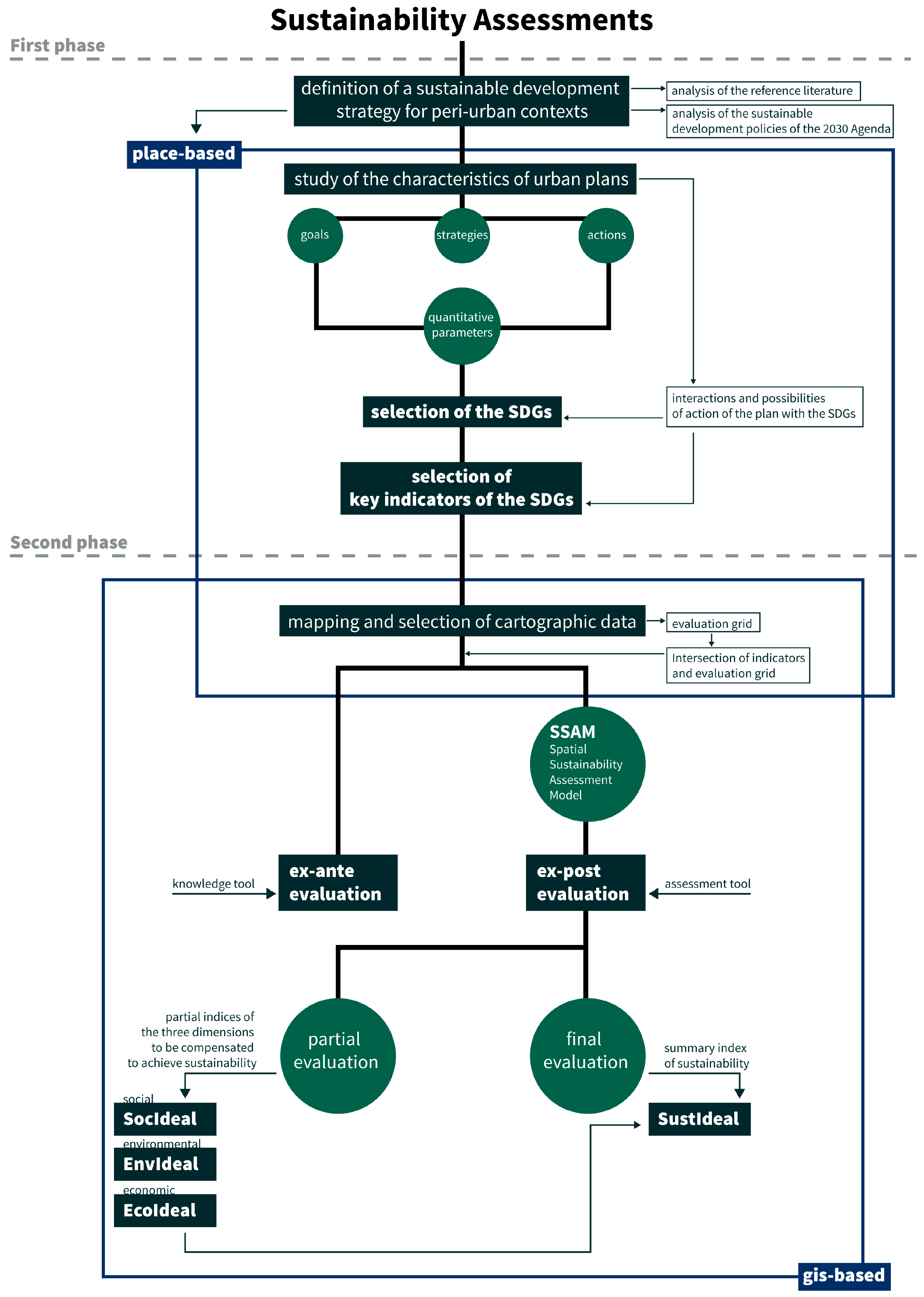
2.2. Data Sources and Approach
2.3. First Phase: Identification of Evaluation Indicators
2.4. Second Phase: Spatial Sustainability Assessment
3. Results
3.1. Results of the First Phase: Construction of Evaluation Indicators
3.1.1. Social Dimension
- social housing;
- sustainable mobility;
- civic use of public properties;
- illegal building rate;
- civic cornerstones.
3.1.2. Environmental Dimension
- soil sealing;
- forest area index;
- ecosystem fragmentation.
- 15 m for urban roads;
- 7.5 m for the urban neighborhood road network;
- 5 m for fences and other infrastructure.
- the cancellation of the buffer for fences, as both urban planning instruments provide that such works are not allowed in peri-urban areas;
- the cancellation of the buffer in areas where local roads are reclassified as agricultural service roads;
- the reduction in the buffer by 50% in areas characterized by public crossing routes;
- the reduction in the buffer by 50% in areas subject to mitigation through reforestation and, thus, ecological reconnection.
3.1.3. Economic Dimension
- agri-environmental productions;
- green-equipped economies.
3.2. Results of the Second Phase: Dimension Assessment and Sustainability Index
4. Conclusions
Author Contributions
Funding
Data Availability Statement
Acknowledgments
Conflicts of Interest
References
- Bond, A.; Morrison-Saunders, A.; Pope, J. Sustainability assessment: The state of the art. Impact Assess. Proj. Apprais. 2012, 30, 53–62. [Google Scholar] [CrossRef]
- Sadler, B. A framework for environmental sustainability assessment and assurance. In Handbook of Environmental Impact Assessment; Petts, J., Ed.; Blackwell: Oxford, UK, 1999; Volume 2, pp. 12–32. [Google Scholar]
- Gibson, R.B. Sustainability Assessment: Criteria, Processes and Applications; Earthscan: London, UK, 2005. [Google Scholar]
- Sheate, W.R. The evolving nature of environmental assessment and management: Linking tools to help deliver sustainability—Tools, techniques & approaches for sustainability. In Tools, Techniques and Approaches for Sustainability: Collected Writings in Environmental Assessment Policy and Management; Sheate, W.R., Ed.; World Scientific: Singapore, 2009; pp. 1–29. [Google Scholar]
- Hacking, T.; Guthrie, P. A framework for clarifying the meaning of triple bottom-line, integrated, and sustainability assessment. Environ. Impact Assess. Rev. 2008, 28, 73–89. [Google Scholar] [CrossRef]
- Farías, I. The politics of urban assemblages. City 2011, 15, 365–374. [Google Scholar] [CrossRef]
- Latour, B. Politics of Nature: How to Bring the Sciences into Democracy; Harvard University Press: Cambridge, MA, USA, 2004. [Google Scholar]
- Callon, M.; Lascoumes, P.; Barthe, Y. Acting in an Uncertain World. An Essay on Technical Democracy; MIT Press: Cambridge, MA, USA; London, UK, 2009. [Google Scholar]
- Simandan, D. Competition, contingency, and destabilization in urban assemblages and actor-networks. Urban Geogr. 2018, 39, 655–666. [Google Scholar] [CrossRef]
- Buffoni, L. La “dottrina” dello sviluppo sostenibile e della solidarietà generazionale. Il Giusto Proced. Di Normaz. Ambient. 2007, 8, 1–21. [Google Scholar]
- Low, N.; Gleeson, B. Justice, Society and Nature. An Exploration of Political Ecology, 2nd ed.; Routledge: London, UK, 1998; pp. 29–48. [Google Scholar]
- Mininni, M. Abitare il territorio e costruire paesaggi. In Campagne Urbane, 2nd ed.; Donadie, P., Ed.; Donzelli Editore: Roma, Italy, 2013; pp. XIII–LV. [Google Scholar]
- Attademo, A.; Formato, E. Ripartire dalle cinture urbane di transizione. In Fringe Shifts; Attademo, A., Formato, E., Eds.; LISt Lab: Trento, Italy, 2018; pp. 10–25. [Google Scholar]
- Russo, M. Un urbanistica senza crescita? In Urbanistica per Una Diversa Crescita; Russo, M., Ed.; Donzelli Editore: Roma, Italy, 2014; pp. XV–XXX. [Google Scholar]
- Latour, B. Tracciare la Rotta; Raffaello Cortina Editore: Milano, Italy, 2018; pp. 61–65. [Google Scholar]
- Forman, T.T.R. In Conversation with Richard T. T. Forman. LA+ Interdiscip. J. Landsc. Archit. 2015, 1, 115–120. [Google Scholar]
- Weller, R.; Drozdz, Z.; Padgett Kjaersgaard, S. Hotspot Cities: Identifying peri-urban conflict zones. J. Landsc. Archit. 2019, 14, 8–19. [Google Scholar] [CrossRef]
- Ravetz, J.; Fertner, C.; Sick Nielsen, T. The Dynamics of Peri-Urbanization. In Peri-Urban Futures: Scenarios and Models for Land Use Change in Europe; Nilsson, K., Pauleit, S., Bell, S., Aalbers, C., Sick Nielsen, T., Eds.; Springer: London, UK, 2012; pp. 13–44. [Google Scholar]
- Wandl, A.; Magoni, M. Sustainable Planning of Peri-Urban Areas: Introduction to the Special Issue. Plan. Pract. Res. 2017, 32, 1–3. [Google Scholar] [CrossRef]
- Pareglio, S.; Pozzi, F. Analisi e caratterizzazione dei sistemi agricoli e territoriali della Lombardia. In Analisi e Governo Dell’agricoltura Periurbana (AGAPU). Rapporto Finale di Ricerca; Pareglio, S., Ed.; Fondazione Lombardia per l’Ambiente: Milano, Italy, 2013; pp. 24–60. [Google Scholar]
- Forsyth, A. Defining suburbs. J. Plan. Lit. 2012, 27, 270–281. [Google Scholar]
- Mininni, M. Approssimazioni Alla Città, 1st ed.; Donzelli Editore: Roma, Italy, 2012; pp. 13–62. [Google Scholar]
- Brenner, N. Theses on Urbanization. Public Cult. 2013, 25, 85–144. [Google Scholar]
- Brenner, N.; Schmid, C. Planetary urbanisation. In Urban Constellations; Gandy, M., Ed.; Jovis: Berlin, Germany, 2011; pp. 10–13. [Google Scholar]
- Harvey, D. The New Imperialism; Oxford University Press: New York, NY, USA, 2003; pp. 137–182. [Google Scholar]
- Mininni, M. Né città, né campagna. Un terzo territorio per una società paesaggista. Urbanistica 2005, 128, 7–14. [Google Scholar]
- Ferretto, M.; Caiani, G.; Mugnano, S. Classificazione dei comuni lombardi sulla base della morfologia sociale e delle funzioni: 4 possibili scenari interpretativi del territorio. In Analisi e Governo Dell’agricoltura Periurbana (AGAPU). Rapporto Finale di Riceerca; Pareglio, S., Ed.; Fondazione Lombardia per l’Ambiente: Milano, Italy, 2013; pp. 116–153. [Google Scholar]
- Simon, D.; McGregor, D.; Thompson, D. Contemporary Perspectives on the Peri-Urban Zones of Cities in Developing Areas. In The Peri-Urban Interface: Approches to Sustainable Natural and Human Resource Use; Simon, D., McGregor, D., Thompson, D., Eds.; Earthscan: London, UK, 2006; pp. 3–17. [Google Scholar]
- Allen, A. Understanding Environmental Change in the Contest of Rural-Urban Interaction. In The Peri-Urban Interface: Approches to Sustainable Natural and Human Resource Use; Simon, D., McGregor, D., Thompson, D., Eds.; Earthscan: London, UK, 2006; pp. 30–43. [Google Scholar]
- Rockström, J.; Steffen, W.; Noone, K.; Persson, Å.; Chapin, F.S., III; Lambin, E.; Lenton, T.M.; Scheffer, M.; Folke, C.; Schellnhuber, H.; et al. Planetary boundaries: Exploring the safe operating space for humanity. Ecol. Soc. 2009, 14, 32. [Google Scholar] [CrossRef]
- Cerreta, M.; Poli, G. Landscape Services Assessment: A Hybrid Multi-Criteria Spatial Decision Support System (MC-SDSS). Sustainability 2017, 9, 1311. [Google Scholar] [CrossRef]
- Birch, C.P.; Oom, S.P.; Beecham, J.A. Rectangular and hexagonal grids used for observation, experiment and simulation in ecology. Ecol. Model. 2007, 206, 347–359. [Google Scholar]
- Wang, J.; Maier, S.D.; Horn, R.; Holländer, R.; Aschemann, R. Development of an Ex-Ante Sustainability Assessment Methodology for Municipal Solid Waste Management Innovations. Sustainability 2018, 10, 3208. [Google Scholar] [CrossRef]
- Panzarella, F.; Turcanu, C.; Abelshausen, B.; Cappuyns, V. Community capitals and (social) sustainability: Use and misuse of asset-based approaches in environmental management. J. Environ. Manag. 2023, 329, 117122. [Google Scholar]
- Bosone, M.; De Toro, P.; Fusco Girard, L.; Gravagnuolo, A.; Iodice, S. Indicators for Ex-Post Evaluation of Cultural Heritage Adaptive Reuse Impacts in the Perspective of the Circular Economy. Sustainability 2021, 13, 4759. [Google Scholar] [CrossRef]
- OECD. Better Regulation Practices across the European Union. Chapter 4. In Ex-Post Review of Laws and Regulations across the European Union; OECD: Paris, France, 2019. [Google Scholar]
- Ayala-Orozco, B.; Rosell, J.A.; Merçon, J.; Bueno, I.; Alatorre-Frenk, G.; Langle-Flores, A.; Lobato, A. Challenges and Strategies in Place-Based Multi-Stakeholder Collaboration for Sustainability: Learning from Experiences in the Global South. Sustainability 2018, 10, 3217. [Google Scholar]
- Bellefontaine, T.; Wisener, R. The Evaluation of Place-Based Approaches. Questions for Further Research; Policy Horizons Canada: Toronto, ON, Canada, 2011; p. 33.
- Carpenter, S.R.; Folke, C.; Norström, A.; Olsson, O.; Schultz, L.; Agarwal, B.; Balvanera, P.; Campbell, B.; Castilla, J.C.; Cramer, W. Program on ecosystem change and society: An international research strategy for integrated social-ecological systems. Curr. Opin. Environ. Sustain. 2012, 4, 134–138. [Google Scholar] [CrossRef]
- Balvanera, P.; Calderón-Contreras, R.; Castro, A.J.; Felipe-Lucia, M.R.; Geijzendorffer, I.R.; Jacobs, S.; Martín-López, B.; Arbieu, U.; Speranza, C.I.; Locatelli, B.; et al. Interconnected place-based social-ecological research can inform global sustainability. Curr. Opin. Environ. Sustain. 2017, 29, 1–7. [Google Scholar] [CrossRef]
- Becker, W.; Saisana, M.; Paruolo, P.; Vandecasteele, I. Weights and importance in composite indicators: Closing the gap. Ecol. Indic. 2017, 80, 12–22. [Google Scholar] [CrossRef] [PubMed]
- Serrat, O. The Sustainable Livelihoods Approach. In Knowledge Solutions; Serrat, O., Ed.; Springer: Singapore, 2017; pp. 21–26. [Google Scholar]
- Dong, Y.; Hauschild, M.Z. Indicators for environmental sustainability. Procedia CIRP 2017, 61, 697–702. [Google Scholar] [CrossRef]
- Coppinger, C.R.; Gorman, M.; Markey, A.; Stanley, D.A. Are indicators useful for measuring and supporting the sustainability of forest use? A Zambian case study. For. Policy Econ. 2023, 149, 102926. [Google Scholar] [CrossRef]
- Meadows, D. Indicators and information systems for sustainable development. In The Earthscan Reader in Sustainable Cities, 1st ed.; Satterthwaite, D., Ed.; Routledge: London, UK, 1999; pp. 1–30. [Google Scholar]
- Warhurst, A. Sustainability Indicators and Sustainability Performance Management. In Report to the Project: Mining, Minerals and Sustainable Development (MMSD); International Institute for Environment and Development (IIED): Warwick, UK, 2022. [Google Scholar]
- Singh, K.R.; Murty, H.R.; Gupta, S.K.; Dikshit, A.K. An overview of sustainability assessment methodologies. Ecol. Indic. 2012, 15, 281–299. [Google Scholar] [CrossRef]
- Nardo, M.; Saisana, M.; Saltelli, A.; Tarantola, S. Tools for Composite Indicators Building; European Commission: Brussels, Belgium, 2005.
- Rocchi, L.; Ricciolini, E.; Massei, G.; Paolotti, L.; Boggia, A. Towards the 2030 Agenda: Measuring the Progress of the European Union Countries through the SDGs Achievement Index. Sustainability 2022, 14, 3563. [Google Scholar] [CrossRef]
- Boggia, A.; Massei, G.; Pace, E.; Rocchia, L.; Paolotti, L.; Attard, M. Spatial multicriteria analysis for sustainability assessment: A new model for decision making. Land Use Policy 2018, 71, 281–292. [Google Scholar] [CrossRef]
- Carone, P.; De Toro, P.; Franciosa, A. Evaluation of urban processes on health in Historic Urban Landscape approach: Experimentation in the Metropolitan Area of Naples (Italy). Qual. Innov. Prospery 2016, 21, 202–222. [Google Scholar] [CrossRef]
- Fusco Girard, L.; Cerreta, M.; De Toro, P. Towards a local comprehensive productive development strategy: A methodological proposal for the Metropolitan City of Naples. Qual. Innov. Prospery 2016, 21, 223–240. [Google Scholar] [CrossRef]
- Malczewski, J.; Rinner, C. Multicriteria Decision Analysis in Geographic Information Science; Springer: Berlin, Germany, 2015. [Google Scholar]
- Rodenburg, C.A.; Nijkamp, P. Multifunctional land use in the city: A typological overview. Built Environ. 2004, 30, 274–288. [Google Scholar] [CrossRef]
- Peeters, D.; Thomas, I. Location of Public Services: From Theory to Application. In Models in Spatial Analysis; Sanders, L., Ed.; ISTE Ltd.: London, UK, 2007; pp. 73–96. [Google Scholar]
- Kemp, K.K. Geographic Information Science and Spatial Analysis for the Humanitie. In The Spatial Humanities: GIS and the Future Humanities Scholarship; Bodenhamer, D.J., Corrigan, J., Harris, T.M., Eds.; Indiana University Press: Bloomington, MN, USA, 2010; pp. 31–57. [Google Scholar]
- Olson, D.L. Comparison of weights in TOPSIS models. Math. Comput. Model. 2004, 40, 721–727. [Google Scholar] [CrossRef]
- Huang, I.B.; Keisler, J.; Linkov, I. Multi-criteria decision analysis in environmental sciences: Ten years of applications and trends. Sci. Total Environ. 2011, 409, 3578–3594. [Google Scholar] [CrossRef] [PubMed]
- Ananda, J.; Herath, A. A critical review of multi-criteria decision making methods with special reference to forest management and planning. Ecol. Econ. 2009, 68, 2535–2548. [Google Scholar]
- D’Auria, A.; De Toro, P.; Fierro, N.; Montone, E. Integration between GIS and Multi-Criteria Analysis for Ecosystem Services Assessment: A Methodological Proposal for the National Park of Cilento, Vallo di Diano and Alburni (Italy). Sustainability 2018, 10, 3329. [Google Scholar] [CrossRef]
- ISPRA. XIII Rapporto “Qualità dell’Ambiente Urbano”; ISPRA: Rome, Italy, 2017. [Google Scholar]
- Magnaghi, A. Il Principio Territoriale; Bollati Boringhieri: Torino, Italy, 2020. [Google Scholar]
- Cellamare, C. Città Fai-Da-Te; Donzelli Editore: Roma, Italy, 2019. [Google Scholar]
- INFC—Inventario Nazionale delle Foreste e dei Serbatoi Forestali di Carbonio (2005–2015). Available online: https://www.sian.it (accessed on 14 June 2022).
- Schirpke, U.; Scolozzi, R.; De Marco, C. Modello Dimostrativo di Valutazione Qualitativa e Quantitativa dei Servizi Ecosistemici Nei Siti Pilota; Parte1: Metodi di Valutazione; Report del Progetto Making Good Natura (LIFE+11 ENV/IT/000168); EURAC Research: Bolzano, Italy, 2022. [Google Scholar]
- Jaeger, J.A.G. Landscape division, splitting index, and effective mesh size: New measures of landscape fragmentation. Landsc. Ecol. 2000, 15, 115–130. [Google Scholar] [CrossRef]
- Chailloux, M.; Amsallem, J.; Chéry, J.P. FragScape v1.0. INRAE; Ministère de la Transition Ecologique et Solidaire: Paris, France, 2019.
- Brenner, N. The Hinterland, Urbanized? AD/Archit. Des. 2016, 86, 118–127. [Google Scholar]
- Dryzek, J.S. Rational Ecology: Environment and Political Economy; Blackwell: New York, NY, USA, 1987. [Google Scholar]
- Obermeyer, N.J. The hidden GIS technocracy. Cartogr. Geogr. Inf. Syst. 1995, 22, 78–83. [Google Scholar] [CrossRef]
- Thatcher, J.; Bergmann, L.; Ricker, B.; Rose-Redwood, R.; O’Sullivan, D.; Barnes, T.J.; Barnesmoore, L.R.; Beltz Imaoka, L.; Burns, R.; Cinnamon, J.; et al. Revisiting critical GIS. Environ. Plan. A 2016, 48, 815–824. [Google Scholar] [CrossRef]
- Pavlovskaya, M. Critical GIS as a tool for social transformation. Can. Geogr./Le Géographe Can. 2018, 62, 40–54. [Google Scholar] [CrossRef]
- Bergmann, L. Towards economic geographies beyond the nature-society divide. Geoforum 2017, 85, 324–335. [Google Scholar] [CrossRef]
- Pavlovskaya, M. Theorizing with GIS: A tool for critical geographies? Environ. Plan. A 2006, 38, 2003–2020. [Google Scholar] [CrossRef]
- Potschin, M.; Haines-Young, R. Landscapes, sustainability and the place-based analysis of ecosystem services. Landsc. Ecol. 2013, 28, 1053–1065. [Google Scholar] [CrossRef]
- De Toro, P.; Formato, E.; Fierro, N. Territorializzare l’Agenda 2030. Un esperimento nel periurbano napoletano. In Planning-Evaluation. Le Valutazioni nel Processo di Pianificazione e Progettazione; Cerreta, M., Russo, M., Eds.; Planum Publisher e Società Italiana degli Urbanisti: Roma-Milano, Italy, 2023; pp. 62–69. [Google Scholar]




















| Parameters | Data–Whole Municipality | Data–Peri-Urban Area (Case-Study) | Year | Source |
|---|---|---|---|---|
| Territorial area | 12.1 km2 | 3.7 km2 | 2021 | ISTAT |
| Population | 74,394 | 1711 | 2021 | ISTAT |
| Population density | 6148.2/km2 | 462.4/km2 | 2021 | ISTAT |
| Unemployment rate | 29.4% | 42.0% | 2021 | ISTAT |
| Sealed surface | 7.8 km2 | 2.3 km2 | 2021 | Municipality |
| Area sealed by mobility infrastructure | 1.7 km2 | 0.7 km2 | 2021 | Municipality |
| Public land area | 1.0 km2 | 0.6 km2 | 2021 | Municipality |
| Structural dependency index | 51.2% | 87.0% | 2021 | ISTAT |
| Private mobility index | 5.2% | n/a | 2021 | ISTAT |
| Parameters | Data–Municipality of Naples | Data–Ponticelli District | Data–Peri-Urban Area | Year | Source |
|---|---|---|---|---|---|
| Territorial area | 117.27 km2 | 6.1 km2 | 0.6 km2 | 2021 | ISTAT |
| Population | 921,142 | 53,058 | 2551 | 2021 | ISTAT |
| Population density | 7854.9/km2 | 8698.0/km2 | 4251.6/km2 | 2021 | ISTAT |
| Unemployment rate | 27.8% | 49.3% | 54.6% | 2021 | ISTAT |
| Sealed surface | 74.2 km2 | 4.3 km2 | 0.3 km2 | 2021 | Municipality |
| Area sealed by mobility infrastructure | 14.0 km2 | 1.2 km2 | 0.1 km2 | 2021 | Municipality |
| Public land area | n/a | 2.1 km2 | 0.5 km2 | 2021 | Municipality |
| Structural dependency index | 54.7% | 64.0% | 39.7% | 2021 | ISTAT |
| Private mobility index | 53.2% | n/a | n/a | 2021 | ISTAT |
| Dimension of Sustainability | SDGs | Targets | Indicators |
|---|---|---|---|
| Social | 11. Sustainable cities and communities | 11.1 By 2030, ensure access for all to adequate, safe, and affordable housing and basic services, and upgrade slums | Social housing |
| 11.2 By 2030, provide access to safe, affordable, accessible, and sustainable transport systems for all, improving road safety, notably by expanding public transport, with special attention to the needs of those in vulnerable situations, women, children, persons with disabilities and older persons | Sustainable mobility | ||
| 11.3 By 2030, enhance inclusive and sustainable urbanization and capacity for participatory, integrated and sustainable human settlement planning and management in all countries | Civic use of public properties | ||
| 11.4 Strengthen efforts to protect and safeguard the world’s cultural and natural heritage | Illegal building rate | ||
| 11. Sustainable cities and communities 17. Partnerships for the goals | 11.7 By 2030, provide universal access to safe, inclusive and accessible, green and public spaces, in particular for women and children, older persons and persons with disabilities 17.17 Encourage and promote effective public, public-private and civil society partnerships, building on the experience and resourcing strategies of partnerships | Civic cornerstones | |
| Environmental | 15. Life on land data | 15.1 By 2020, ensure the conservation, restoration and sustainable use of terrestrial and inland freshwater ecosystems and their services, in particular forests, wetlands, mountains and drylands, in line with obligations under international agreements | Forest area index |
| 15.3 By 2030, combat desertification, restore degraded land and soil, including land affected by desertification, drought and floods, and strive to achieve a land degradation-neutral world | Soil sealing | ||
| Ecosystem fragmentation | |||
| Economic | 2. Zero hunger | 2.4. By 2030, ensure sustainable food production systems and implement resilient agricultural practices that increase productivity and production, that help maintain ecosystems, that strengthen capacity for adaptation to climate change, extreme weather, drought, flooding and other disasters, and that progressively improve land and soil quality | Agri-environmental productions |
| 8. Decent work and economic growth | 8.3 Promote development-oriented policies that support productive activities, decent job creation, entrepreneurship, creativity and innovation, and encourage the formalization and growth of micro-, small-, and medium-sized enterprises, including through access to financial services | ||
| 12. Responsible consumption and production | 12.2 By 2030, achieve the sustainable management and efficient use of natural resources | ||
| 8. Decent work and economic growth | 8.4 Improve progressively, through 2030, global resource efficiency in consumption and production, and endeavor to decouple economic growth from environmental degradation, in accordance with the 10 year framework of programs on sustainable consumption and production, with developed countries taking the lead | Green equipped economies |
Disclaimer/Publisher’s Note: The statements, opinions and data contained in all publications are solely those of the individual author(s) and contributor(s) and not of MDPI and/or the editor(s). MDPI and/or the editor(s) disclaim responsibility for any injury to people or property resulting from any ideas, methods, instructions or products referred to in the content. |
© 2023 by the authors. Licensee MDPI, Basel, Switzerland. This article is an open access article distributed under the terms and conditions of the Creative Commons Attribution (CC BY) license (https://creativecommons.org/licenses/by/4.0/).
Share and Cite
De Toro, P.; Formato, E.; Fierro, N. Sustainability Assessments of Peri-Urban Areas: An Evaluation Model for the Territorialization of the Sustainable Development Goals. Land 2023, 12, 1415. https://doi.org/10.3390/land12071415
De Toro P, Formato E, Fierro N. Sustainability Assessments of Peri-Urban Areas: An Evaluation Model for the Territorialization of the Sustainable Development Goals. Land. 2023; 12(7):1415. https://doi.org/10.3390/land12071415
Chicago/Turabian StyleDe Toro, Pasquale, Enrico Formato, and Nicola Fierro. 2023. "Sustainability Assessments of Peri-Urban Areas: An Evaluation Model for the Territorialization of the Sustainable Development Goals" Land 12, no. 7: 1415. https://doi.org/10.3390/land12071415
APA StyleDe Toro, P., Formato, E., & Fierro, N. (2023). Sustainability Assessments of Peri-Urban Areas: An Evaluation Model for the Territorialization of the Sustainable Development Goals. Land, 12(7), 1415. https://doi.org/10.3390/land12071415

