Geographically and Ontologically Oriented Scoping of a Dry Valley and Its Spatial Characteristics Analysis: The Case of the Three Parallel Rivers Region
Abstract
1. Introduction
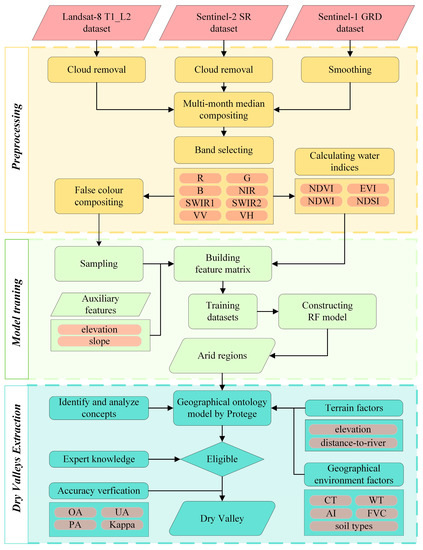
2. Materials and Methodology
2.1. Study Area
2.2. Data Source and Processing
2.2.1. Remote Sensing Data
2.2.2. Topographic and Geographical Environment Factor Data
2.2.3. Other Data
2.3. Construction of a Dry Valley Ontology
2.3.1. Ontology Logical Structure Selection
2.3.2. Dry Valley Ontology Modeling
2.4. Determination of Dry Valley Properties
2.4.1. Arid Landscape Extraction
2.4.2. Terrain and Geographical Environment Factor Indicator Extraction
2.5. Determination of Dry Valley Constraints
2.6. Accuracy Verification
2.7. Define the Scope of DVT
3. Results
3.1. Spatial Distribution of DVT
3.2. Topography and Land Cover Characteristics of DVT
3.3. Results of Accuracy Verification
4. Discussion
5. Conclusions
Author Contributions
Funding
Data Availability Statement
Conflicts of Interest
References
- Ming, Q.; Shi, Z. New Discussion on Dry Valley Formation in the Three Parallel Rivers Region. J. Desert Res. 2007, 27, 99–104. [Google Scholar]
- Bao, W. Scientific Basis for Ecological Restoration and Sustainable Management of Dry Valleys; Science Press: Beijing, China, 2012. [Google Scholar]
- Shen, Y.; Zhang, Y.; Liu, W. Plant rehabilitation on degraded land at debris-prone dry valley. Scientific basis for ecological restoration and sustainable management of dry valleys. J. Mount. Sci. 2002, 2, 188–193. [Google Scholar]
- Tang, Y.; Xie, J.; Sun, H. Revisiting sustainable development of dry valleys in Hengduan Mountains region. Chin. J. Mountain Sci. 2004, 1, 38–45. [Google Scholar] [CrossRef]
- Zhao, Z.; Li, C.; Qie, R.; Li, Q. Analysis of Landscape Pattern Feature of Land Use Based on Landscape Ecology—A Case Study of Panshi City in China. J. Landsc. Res. 2012, 4, 13–18. [Google Scholar]
- Kalthoff, N.; Fiebig-Wittmaack, M.; Meißner, C.; Kohler, M.; Uriarte, M.; Bischoff-Gauß, I.; Gonzales, E. The energy balance, evapo-transpiration and nocturnal dew deposition of an arid valley in the Andes. J. Arid. Environ. 2006, 65, 42–443. [Google Scholar] [CrossRef]
- Yang, Z.; Chang, Y.; Bu, R.; Liu, M.; Zhang, W. Long-term dynamics of dry valleys in the upper reaches of Mingjiang River, China. Acta Ecol. Sin. 2007, 27, 3250–3256. [Google Scholar]
- Zhang, R. The Dry Valleys of The Hengduan Mountains Region; Science Press: Beijing, China, 1992. [Google Scholar]
- Wang, W.; Zhu, W.; Li, X.; Shu, S. Soil quality assessment of typical vegetation in dry and warm valley of Dadu River based on minimum data set. J. Soil Water Conserv. 2021, 19, 54–59. [Google Scholar]
- Yang, C.; Fan, J.; Liu, J.; Xu, F.; Zhang, X. Evaluating the Dominant Controls of Water Erosion in Three Dry Valley Types Using the RUSLE and Geodetector Method. Land 2021, 10, 1289. [Google Scholar] [CrossRef]
- Yang, D.; Wang, Y.; Wang, Q.; Ke, Y.; Zhang, Y.; Zhang, S.; Zhang, Y.; McDowell, N.G.; Zhang, J. Physiological response and photosynthetic recovery to an extreme drought: Evidence from plants in a dry-hot valley savanna of Southwest China. Sci. Total Environ. 2023, 868, 161711. [Google Scholar] [CrossRef]
- Yuan, H.; Li, X.; Lin, Y. Arid River Valley Division Research in Sichuan Province Based on Remote Sensing. J. Sichuan Agric. Univ. 2013, 31, 182–187. [Google Scholar]
- Fan, J.; Yang, C.; Bao, W.; Liu, J.; Li, X. Distribution Scope and District Statistical Analysis of Dry Valleys in Southwest China. J. Mt. Sci. 2020, 38, 303–313. [Google Scholar]
- Ding, M.; Zhou, P.; Zhang, Y.; Lv, X. Quantitative Determination of Boundary Fluctuation in Arid Valley of the Upper Min River and Its Evolution Feature. J. Mt. Sci. 2017, 35, 170–178. [Google Scholar]
- Zheng, J.; Feng, W.; Wang, F.; Yuan, D.; Gong, X.; Huang, Y. Spatial definition and its range variation of arid valley in the upper reaches of Minjiang River. Aird Land Geogr. 2017, 40, 541–548. [Google Scholar]
- Gao, Y.; Liu, Q.; Wang, H.; Xu, X.; Shi, Q. Definition dry valleys scope by RS and GIS. J. Beijing Normal Univ. (Nat. Sci). 2012, 48, 92–96. [Google Scholar]
- Yao, X.; Deng, J.; Liu, X.; Zhou, Z.; Yao, J.; Dai, F.; Ren, K.; Li, L. Primary Recognition of Active Landslides and Development Rule Analysis for Pan Three-river-parallel Territory of Tibet Plateau. Adv. Eng. Sci. 2020, 52, 16–37. [Google Scholar]
- Wang, C.; Wang, J.; Naudiyal, N.; Wu, N.; Cui, X.; Wei, Y.; Chen, Q. Multiple Effects of Topographic Factors on Spatio-Temporal Variations of Vegetation Patterns in the Three Parallel Rivers Region, Southeast Qinghai-Tibet Plateau. Remote Sens. 2022, 14, 151. [Google Scholar] [CrossRef]
- Cheng, Z.; Weng, C.; Guo, J.; Dai, L.; Zhou, Z. Vegetation responses to late Quaternary climate change in a biodiversity hotspot, the Three Parallel Rivers region in southwestern China. Palaeogeogr. Palaeocl. 2018, 491, 10–20. [Google Scholar] [CrossRef]
- Seluchi, M.E.; Norte, F.A.; Satyamurty, P.; Chou, S.C. Analysis of three situations of the Foehn effect over the Andes (Zonda Wind) using the Eta-CPTEC regional model. Weather Forecast. 2003, 18, 481–501. [Google Scholar] [CrossRef]
- Tan, S.; Wu, B.; Zhang, X. Mapping Paddy Rice in the Hainan Province Using both Google Earth Engine and Remote Sensing Images. J. Geo-Inf. Sci. 2019, 21, 937–947. [Google Scholar]
- Wang, X.; Jiang, W.; Deng, Y.; Yin, X.; Peng, K.; Rao, P.; Li, Z. Contribution of Land Cover Classification Results Based on Sentinel-1 and 2 to the Accreditation of Wetland Cities. Remote Sens. 2023, 15, 1275. [Google Scholar] [CrossRef]
- The European Space Agency. Sentinel-2 User Handbook; European Space Agency (ESA): Paris, France, 2015; Volume 64. [Google Scholar]
- Zhang, X.; Wu, B.; Ponce-Campos, G.E.; Zhang, M.; Chang, S.; Tian, F. Mapping up-to-Date Paddy Rice Extent at 10 M Resolution in China through the Integration of Optical and Synthetic Aperture Radar Images. Remote Sens. 2018, 10, 1200. [Google Scholar] [CrossRef]
- Yang, J.; Huang, X. The 30 m annual land cover dataset and its dynamics in China from 1990 to 2019. Earth Syst. Sci. Data 2021, 13, 3907–3925. [Google Scholar] [CrossRef]
- Liu, Y.; Yuan, X.; Li, J.; Qian, K.; Yan, W.; Yang, X.; Ma, X. Trade-offs and synergistic relationships of ecosystem services under land use change in Xinjiang from 1990 to 2020: A Bayesian network analysis. Sci. Total Environ. 2023, 858, 160015. [Google Scholar] [CrossRef] [PubMed]
- Ling, Z.; Jiang, W.; Lu, Y.; Ling, Y.; Zhang, Z.; Liao, C. Continuous Long Time Series Monitoring of Urban Construction Land in Supporting the SDG 11.3.1—A Case Case Study of Nanning, Guangxi, China. Land 2023, 12, 452. [Google Scholar] [CrossRef]
- Lüscher, P.; Weibel, R.; Burghardt, D. Integrating ontological modelling and Bayesian inference for pattern classification in topographic vector data. Comput. Environ. Urban Syst. 2009, 33, 363–374. [Google Scholar] [CrossRef]
- Cao, Y.; Huang, Y.; Chen, J.; Sheng, Y. Geographic process modeling based on geographic ontology. open. Open Geosci. 2018, 10, 782–796. [Google Scholar] [CrossRef]
- Zhan, J.; Yang, B.; Li, M.; Gao, G.; Wang, S. Definition Scope of Arid Valley in the Upper Reaches of Minjiang River Based on GIS and Geographic Ontology. Geogr. Geo-Inf. Sci. 2015, 31, 65–69. [Google Scholar]
- Guo, C.; Xu, T.; Liu, L. Construction of Knowledge Graph Based on Geographic Ontology. IOP Conf. Ser. Earth Environ. Sci. 2019, 252, 52161. [Google Scholar] [CrossRef]
- Lin, L.; Hang, S.; Yu, L.; Haihong, Z.; Zhenwei, L.; Tao, S.; Zhaoxi, L. Semantic-Based Methodology for Creation of Exemplars of Geographical concepts. Geomat. Inf. Sci. Wuhan Univ. 2018, 43, 2243–2249. [Google Scholar]
- Kou, W.; Xiao, X.; Dong, J.; Gan, S.; Zhai, D.; Zhang, G.; Qin, Y.; Li, L. Mapping Deciduous Rubber Plantation Areas and Stand Ages with PALSAR and Landsat Images. Remote Sens. 2015, 7, 1048–1073. [Google Scholar] [CrossRef]
- Chen, B.; Li, X.; Xiao, X.; Zhao, B.; Dong, J.; Kou, W.; Qin, Y.; Yang, C.; Wu, Z.; Sun, R.; et al. Mapping tropical forests and deciduous rubber plantations in Hainan Island, China by integrating PALSAR 25-m and multi-temporal Landsat images. Int. J. Appl. Earth Obs. Geoinf. 2016, 50, 117–130. [Google Scholar] [CrossRef]
- Breiman, L. Bagging predictors machine learning. Mach. Learn. 1996, 24, 123–140. [Google Scholar] [CrossRef]
- Ho, T. The random subspace method for constructing decision forests. IEEE Trans. Pattern Anal. Mach. Intell. 1998, 20, 832–844. [Google Scholar]
- Pelletier, C.; Valero, S.; Inglada, J.; Champion, N.; Dedieu, G. Assessing the robustness of Random Forests to map land cover with high resolution satellite image time series over large areas. Remote Sens. Environ. 2016, 187, 156–168. [Google Scholar] [CrossRef]
- Mao, F.; Tang, S.; Sun, H.; Zhang, J. A study of dynamic change of dry and wet climate regions in the Tibetan Plateau over the last 46 years. J. Atmos Sci. 2008, 32, 499–507. [Google Scholar]
- Meng, N.; Wang, N.; Cheng, H.; Liu, X.; Niu, Z. Impacts of climate change and anthropogenic activities on the normalized difference vegetation index of desertified areas in northern China. J. Geogr. Sci. 2023, 33, 483–507. [Google Scholar] [CrossRef]
- Hartoyo, A.P.P.; Pamoengkas, P.; Mudzaky, R.H.; Khairunnisa, S.; Ramadhi, A.; Munawir, A.; Komarudin, K.; Hidayati, S.; Sunkar, A. Estimation of vegetation cover changes using normalized difference vegetation index (NDVI) in Mount Halimun Salak National Park, Indonesia. IOP Conf. Ser. Earth Environ. Sci. 2022, 1109, 12068. [Google Scholar] [CrossRef]
- Liu, G.; Shao, Q.; Fan, J.; Huang, H.; Liu, J.; He, J. Assessment of Restoration Degree and Restoration Potential of Key Ecosystem-Regulating Services in the Three-River Headwaters Region Based on Vegetation Coverage. Remote Sens. 2023, 15, 523. [Google Scholar] [CrossRef]
- Guo, J.; Sang, H.; Zhai, L. Spatiotemporal variations and driving factors of vegetation coverage on the Qinghai-Tibet. Chin. J. Ecol. 2022, 1–13. [Google Scholar]
- Fang, S.; Zhao, Y.; Han, L. Boundaries and Characteristics of Arid Regions in Mountain Valleys in Southwestern China. Mt. Res. Dev. 2018, 38, 73–84. [Google Scholar] [CrossRef]
- Zhao, Y.; Duan, X.; Han, J.; Yang, K.; Xue, Y. The main influencing factors of soil mechanical characteristics of the gravity erosion environment in the dry-hot valley of Jinsha river. Open Chem. 2018, 16, 796–809. [Google Scholar] [CrossRef]
- Gong, Z.; Li, Y.; Liu, L.; Deng, S. Great Facilitation of Thirty Years of Reforestation with Mixed Species to Ecosystem Nitrogen Accumulation in Dry-Hot Valley in the Jinsha River. Int. J. Environ. Res. Public Health 2022, 19, 12660. [Google Scholar] [CrossRef] [PubMed]
- Li, Y.; Duan, X.; Li, Y.; Li, Y.; Zhang, L. Interactive effects of land use and soil erosion on soil organic carbon in the dry-hot valley region of southern China. Catena 2021, 201, 105187. [Google Scholar] [CrossRef]
- Jia, W.; Ma, W.; Shi, P.; Wang, J.A.; Su, P. Monitoring Rock Desert Formation Caused by Ice–Snow Melting in the Qinghai-Tibet Plateau Using an Optimized Remote Sensing Technique: A Case Study of Yushu Prefecture. Remote Sens. 2022, 14, 570. [Google Scholar] [CrossRef]
- Ma, W.; Jia, W.; Su, P.; Feng, X.; Liu, F.; Wang, J.A. Mapping Highland Barley on the Qinghai–Tibet Combing Landsat OLI Data and Object-Oriented Classification Method. Land 2021, 10, 1022. [Google Scholar] [CrossRef]
- Li, X.; Liu, X.; Zhang, H.; Bao, W. Latitudinal patterns of climatic variables and influence of local topography on climatic variables in the dry valleys of southwestern China. J. Mt. Sci. 2022, 19, 1348–1356. [Google Scholar] [CrossRef]
- Fan, J.; Yang, C.; Bao, W.; Liu, J.; Li, X. Dry Valley Scope Data in Southwest, China; Mountain Science Data Center: Chengdu, China, 2020. [Google Scholar]
- Chen, C.; Park, T.; Wang, X.; Piao, S.; Xu, B.; Chaturvedi, R.K.; Fuchs, R.; Brovkin, V.; Ciais, P.; Fensholt, R.; et al. China and India lead in greening of the world through land-use management. Nat. Sustain. 2019, 2, 122–129. [Google Scholar] [CrossRef]
- Piao, S.; Yin, G.; Tan, J.; Cheng, L.; Huang, M.; Li, Y.; Liu, R.; Mao, J.; Myneni, R.B.; Peng, S.; et al. Detection and attribution of vegetation greening trend in China over the last 30 years. Glob. Chang. Biol. 2015, 21, 1601–1609. [Google Scholar] [CrossRef]
- Yu, L.; Liu, Y.; Liu, T.; Yan, F. Impact of recent vegetation greening on temperature and precipitation over China. Agric. For. Meteorol. 2020, 295, 108197. [Google Scholar] [CrossRef]
- Jiang, S.; Chen, X.; Smettem, K.; Wang, T. Climate and land use influences on changing spatiotemporal patterns of mountain vegetation cover in southwest China. Ecol. Indic. 2021, 121, 107193. [Google Scholar] [CrossRef]
- Guo, Q.; Zhong, R.; Shan, Z.; Duan, X. Vegetation Cover Variation in Dry Valleys of Southwest China: The Role of Precipitation. Remote Sens. 2023, 15, 1727. [Google Scholar] [CrossRef]
- Yang, Z.; Chang, Y. Ecological problems of primary dry valleys is Southwest China and advances in the researches into them. Agric. Res. Arid Areas 2007, 1, 90–99. [Google Scholar]
- Guo, Y.; Wang, Q.; Fan, M. Exploring the Relationship between the Arid Valley Boundary’s Displacement and Climate Change during 1999–2013 in the Upper Reaches of the Min River, China. ISPRS Int. J. Geo-Inf. 2017, 6, 146. [Google Scholar] [CrossRef]
- Zhang, B.; Zhou, C.; Chen, P. The Geo-info-spectrum of montane altitudinal belts in China. Acta Geogr. Sin. 2003, 58, 163–171. [Google Scholar]
- Yao, Y.; Zhang, B.; Han, F.; Pang, Y. Spatial pattern and exposure effect of altitudinal belts in the Hengduan Mountains. J. Mount. Sci. 2010, 28, 11–20. [Google Scholar]







| Sensor | Band | Spatial Resolution (m) | Provider | |
|---|---|---|---|---|
| Landsat-8 OLI | B2 | Blue | 30 | USGS (https://www.usgs.gov, accessed on 12 March 2023) |
| B3 | Green | 30 | ||
| B4 | Red | 30 | ||
| B5 | Near-infrared | 30 | ||
| B6 | Short-wave infrared 1 | 30 | ||
| B7 | Short-wave infrared 2 | 30 | ||
| Sentinel-2 MSI | B2 | Blue | 10 | ESA (https://scihub.copernicus.eu, accessed on 12 March 2023) |
| B3 | Green | 10 | ||
| B4 | Red | 10 | ||
| B8 | Near-infrared | 10 | ||
| B11 | Short-wave infrared 1 | 20 | ||
| B12 | Short-wave infrared 2 | 20 | ||
| Sentinel-1 | VV | Dual-band cross polarization, vertical | 10 | |
| VH | Transmission/horizontal receiver | 10 | ||
| Variable | Description |
|---|---|
| Normalized Digital Vegetation Index (NDVI) | NDVI = (NIR − Red)/(NIR + Red) |
| Enhanced Vegetation Index (EVI) | EVI = 2.5 × (NIR − Red)/(NIR + 6 × Red − 7.5 × Blue + 1) |
| Normalized Difference Water Index (NDWI) | NDWI = (Green − NIR)/(Green + NIR) |
| Normalized Difference Snow Index (NDSI) | NDSI = (Green − SWIR)/(Green + SWIR) |
| Elevation | - |
| Slope | - |
| Property Factor | Indicator | Eligible | Ineligible |
|---|---|---|---|
| Terrain Factor | Geographical location | Jinsha, Lancang, and Sallween rivers and their major tributaries | Other |
| Elevation | |||
| Distance-to-river | |||
| Geographical Environment Factor | Coldest monthly average temperature | CT < −4.3 °C | |
| Warmest monthly average temperature | |||
| Aridity index | |||
| FVC | Low and medium–low vegetation cover | Other | |
| Soil type | Dominated by cinnamon soil, brown soil, and red soil | Other | |
| Remote Sensing Image Feature | Arid landscape | Off-white under false color; rough texture structure | Other |
| Name | Area/km2 | Length/km | Length of Boundary/km | Involved Province | Involved County |
|---|---|---|---|---|---|
| Sallween River | 1639.0 | 515.9 | 1794.0 | Tibet | 3 |
| Lancang River | 1633.7 | 683.8 | 2545.3 | Tibet, Yunnan | 6 |
| Jinsha River | 2874.4 | 925.5 | 5040.5 | Tibet, Yunnan, Sichuan | 10 |
| TPRR | 6147.1 | 2125.3 | 9379.8 | Tibet, Yunnan, Sichuan | 19 |
| Land Cover | TPRR | Sallween River | Lancang River | Jinsha River |
|---|---|---|---|---|
| Proportion (%) | Proportion (%) | Proportion (%) | Proportion (%) | |
| Grassland | 82.6% | 88.7% | 83.1% | 79.1% |
| Forest | 13.0% | 9.1% | 12.7% | 15.3% |
| Shrub | 0.4% | 0% | 0.5% | 0.6% |
| Water | 1.3% | 0.8% | 1.2% | 1.6% |
| Cropland | 2.4% | 0.9% | 2.4% | 3.2% |
| Impervious | 0.3% | 0.5% | 0.1% | 0.2% |
| Type | Producer’s Accuracy (Pixels) | User’s Accuracy (Pixels) | Producer’s Accuracy (%) | User’s Accuracy (%) | Overall Accuracy (%) | Kappa Coefficient |
|---|---|---|---|---|---|---|
| Dry Valley | 35/40 | 35/38 | 87.5% | 92.1% | 92.3% | 0.84 |
| Other | 61/64 | 61/66 | 95.3% | 92.4% |
Disclaimer/Publisher’s Note: The statements, opinions and data contained in all publications are solely those of the individual author(s) and contributor(s) and not of MDPI and/or the editor(s). MDPI and/or the editor(s) disclaim responsibility for any injury to people or property resulting from any ideas, methods, instructions or products referred to in the content. |
© 2023 by the authors. Licensee MDPI, Basel, Switzerland. This article is an open access article distributed under the terms and conditions of the Creative Commons Attribution (CC BY) license (https://creativecommons.org/licenses/by/4.0/).
Share and Cite
Zhang, L.; Tang, H.; Shi, P.; Jia, W.; Dai, L. Geographically and Ontologically Oriented Scoping of a Dry Valley and Its Spatial Characteristics Analysis: The Case of the Three Parallel Rivers Region. Land 2023, 12, 1235. https://doi.org/10.3390/land12061235
Zhang L, Tang H, Shi P, Jia W, Dai L. Geographically and Ontologically Oriented Scoping of a Dry Valley and Its Spatial Characteristics Analysis: The Case of the Three Parallel Rivers Region. Land. 2023; 12(6):1235. https://doi.org/10.3390/land12061235
Chicago/Turabian StyleZhang, Linhao, Haiping Tang, Peijun Shi, Wei Jia, and Luwei Dai. 2023. "Geographically and Ontologically Oriented Scoping of a Dry Valley and Its Spatial Characteristics Analysis: The Case of the Three Parallel Rivers Region" Land 12, no. 6: 1235. https://doi.org/10.3390/land12061235
APA StyleZhang, L., Tang, H., Shi, P., Jia, W., & Dai, L. (2023). Geographically and Ontologically Oriented Scoping of a Dry Valley and Its Spatial Characteristics Analysis: The Case of the Three Parallel Rivers Region. Land, 12(6), 1235. https://doi.org/10.3390/land12061235
