Developing an LADM Valuation Information Model for Mongolia
Abstract
:1. Introduction
- Establishing a smart integrated land cadastre system and improving the availability of citizen-centered state services.
- Establishing a digital land stock exchange within the competence of the state administrative organization in charge of land issues and creating an integrated system of land and immovable property.
- Creating and developing an integrated system of land cadastre of three and four dimensions (D).
- Establishing a land evaluation system, payment, tax and stock exchange based on artificial intelligence and blockchain technology.
- Promoting a 3D system of land and immovable property based on advanced technology.
- Introducing internationally recognized standards and creating innovations and partnerships to implement effective land governance and management for ensuring economic, social and environmental sustainable development.
2. State of the Art
3. Methodology
4. Land Administration System in Mongolia
4.1. Current State of Land Valuation
4.2. Overview of National Geospatial Standards (Spatial Data Infrastructure)
5. Developing the LADM Valuation Information Model for Mongolia
5.1. Analysis of Classes of the LADM Valuation Information Model
5.2. Analysis of Data Model of National Geospatial Standards
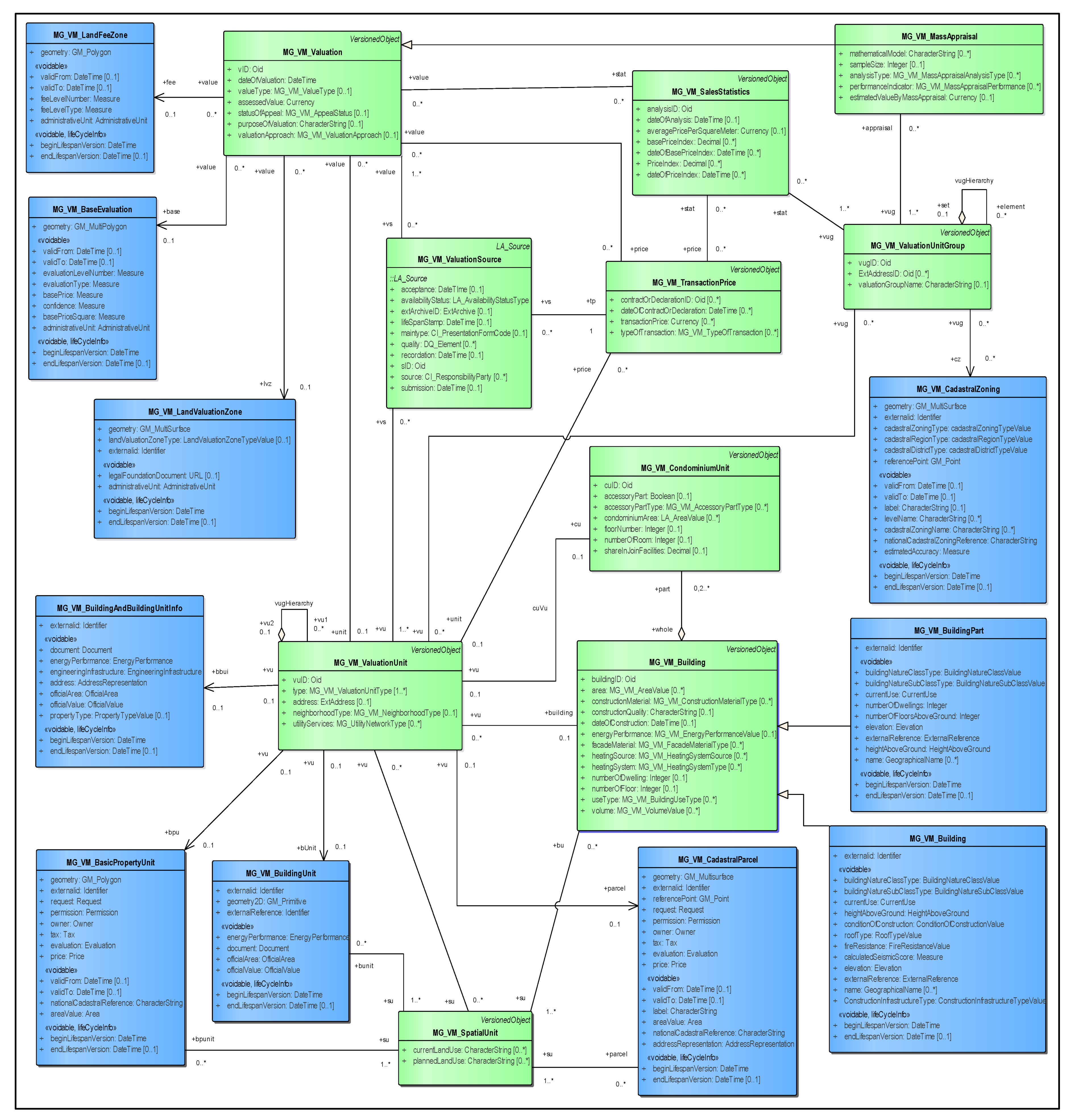
5.3. LADM Valuation Information Model Country Profile
6. Discussion and Conclusions
Author Contributions
Funding
Data Availability Statement
Conflicts of Interest
References
- United Nations Economic Commission for Europe. Land Administration Guidelines; United Nations: New York, NY, USA; Economic Commission for Europe: Geneva, Switzerland, 1996; Available online: http://www.unece.org/fileadmin/DAM/hlm/documents/Publications/land.administration.guidelines.e.pdf (accessed on 11 November 2022).
- Enemark, S. Land Administration Systems—Managing rights, restrictions and responsibilities in land. In Proceedings of the Map World Forum, Hyedrabad, India, 10–13 February 2009. [Google Scholar]
- Enemark, S. Building Land Information Policies. In Proceedings of the UN FIG, PC IDEA Inter-Regional Special Forum on the Building of Land Information Policies in the Americas, Aguascalientes, Aguascalientes, Mexico, 26–27 October 2004. [Google Scholar]
- ISO 19152:2012; Geographic Information—Land Administration Domain Model (LADM). International Organization for Standardization: Geneva, Switzerland, 2012.
- Lemmen, C.; van Oosterom, P.; Kara, A.; Kalogianni, E.; Shnaidman, A.; Indrajit, A.; Alattas, A. The scope of LADM revision is shaping-up. In Proceedings of the 8th International FIG Workshop on the Land Administration Domain Model, Kuala Lumpur, Malaysia, 1–3 October 2019. [Google Scholar]
- Van Oosterom, P. LADM-v2 as Core Information Model for the Smart City 3DGI: 3D Cadastres, 3D Valuation and 3D Spatial Planning Information. 2019. Available online: https://www.3dgi.ch/3dgi2019/slides/KN_2_Oosterom_LADMv2.pdf (accessed on 26 October 2022).
- State Great Hural. Action Plan For 2021-2030 of Mongolian Long-Term Development Policy “Vision-2050”. 2020. Available online: https://cabinet.gov.mn/wp-content/uploads/Энд-дарж-танилцана-уу.pdf (accessed on 14 December 2022).
- Agency for Land Administration and Management, Geodesy and Cartography (ALAMGC). National Report on Unified Land Database. 2021. Available online: https://www.gazar.gov.mn/report/gnst/gazryn-negdmel-sangijn-tajlan-2021-on (accessed on 23 November 2022).
- Mongolian Agency for Standard Metrology. Data Specification on Cadastral Parcels MNS 6925-10:2021. 2021. Available online: https://estandard.gov.mn/standard/v/6787 (accessed on 26 December 2022).
- Kara, A.; van Oosterom, P.; Çağdaş, V.; Işikdağ, Ü.; Lemmen, C. 3 Dimensional data research for property valuation in the context of the LADM Valuation Information Model. Land Use Policy 2020, 98, 104179. [Google Scholar] [CrossRef]
- Çağdaş, V.; Kara, A.; van Oosterom, P.; Lemmen, C.; Işikdağ, Ü.; Kathmann, R.; Stubkjær, E. An Initial Design of ISO 19152:2012 LADM based Valuation and Taxation Data Model. ISPRS Ann. Photogramm. Remote Sens. Spat. Inf. Sci 2016, 4, 145–154. [Google Scholar] [CrossRef]
- Çağdaş, V.; Kara, A.; Işikdağ, Ü.; van Oosterom, P.J.M.; Lemmen, C.; Stubkjær, E. A Knowledge Organization System for the Development of an ISO 19152:2012 LADM Valuation Module. In Proceedings of the FIG Working Week 2017, Surveying the World of Tomorrow—From digitalisation to Augmented Reality, Helsinki, Finland, 29 May–2 June 2017. [Google Scholar]
- Kara, A.; Çağdaş, V.; Lemmen, C.; Işikdağ, Ü.; van Oosterom, P.; Stubkjær, E. Supporting Fiscal Aspect of Land Administration through an LADM-based Valuation Information Model. In Proceedings of the 2018 World Bank Conference on Land and Poverty, The World Bank, Washington, DC, USA, 19–23 March 2018. [Google Scholar]
- Kara, A.; Çağdaş, V.; Isikdag, U.; van Oosterom, P.; Lemmen, C.; Stubkjær, E. The LADM Valuation Information Model and its application to the Turkey case. Land Use Policy 2021, 104, 105307. [Google Scholar] [CrossRef]
- Kara, A.; Çağdaş, V.; Işikdağ, Ü.; van Oosterom, P.; Lemmen, C.; Stubkjær, E. Towards Turkish LADM valuation information model country profile. In Proceedings of the FIG Congress 2018, Embracing Our Smart World Where the Continents Connect: Enhancing the Geospatial Maturity of Societies, Istanbul, Turkey, 6–11 May 2018. [Google Scholar]
- Kara, A.; Işikdağ, Ü.; Çağdaş, V.; van Oosterom, P.; Lemmen, C.; Stubkjær, E. A Database Implementation of LADM Valuation Information Model in Turkish Case Study. In Proceedings of the 7th International FIG Workshop on the Land Administration Domain Model, Zagreb, Croatia, 11–13 April 2018. [Google Scholar]
- Kara, A.; Kathmann, R.; van Oosterom, P.; Lemmen, C.; Işikdağ, Ü. Towards the Netherlands LADM Valuation Information Model Country Profile. In Proceedings of the FIG Working Week 2019, Geospatial Information for a Smarter Life and Environmental Resilience, Hanoi, Vietnam, 22–26 April 2019. [Google Scholar]
- Tomić, H.; Ivić, S.M.; Roić, M.; Šiško, J. Developing an efficient property valuation system using the LADM valuation information model: A Croatian case study. Land Use Policy 2021, 104, 105368. [Google Scholar] [CrossRef]
- Radulović, A.; Sladić, D.; Govedarica, M. Extended LADM Country Profile for Property Valuation in Serbia. In Proceedings of the 10th International FIG Workshop on the Land Administration Domain Model, Dubrovnik, Croatia, 31 March–2 April 2022. [Google Scholar]
- Mongolian Agency for Standard Metrology. Data specification on Building Construction MNS 6925-6:2021. 2021. Available online: https://estandard.gov.mn/standard/v/6791 (accessed on 26 December 2022).
- Mongolian Agency for Standard Metrology. Data Specification on Boundary MNS 6925-16:2021. 2021. Available online: https://estandard.gov.mn/standard/v/6781 (accessed on 6 January 2023).
- Mongolian Agency for Standard Metrology. Data Specification on Address MNS 6925-15: 2021. 2021. Available online: https://estandard.gov.mn/standard/v/6782 (accessed on 26 December 2022).
- Mongolian Agency for Standard Metrology. Data Specification on Geographical Name MNS 6925-3:2021. 2021. Available online: https://estandard.gov.mn/standard/v/6794 (accessed on 6 January 2023).
- Unified Legal Information System. Law on Cadastral Mapping and Land Cadastre. 1999. Available online: https://legalinfo.mn/%0Amn/detail/308 (accessed on 23 November 2022).
- Unified Legal Information System. Law on Land. 2002. Available online: https://legalinfo.mn/mn/detail/216 (accessed on 3 January 2022).
- Unified Legal Information System. Law of Mongolia on Land Fees. 1997. Available online: https://legalinfo.mn/mn/detail/216 (accessed on 4 January 2023).
- Unified Legal Information System. Land Economic Assessment Methods. 2018. Available online: https://legalinfo.mn/mn/detail?lawId=208628&showType=1 (accessed on 2 January 2023).
- Agency for Land Administration and Management, Geodesy and Cartography (ALAMGC). National Report on Unified Land Database. 2019. Available online: https://www.gazar.gov.mn/report/gnst/gazryn-negdmel-sangijn-2019-ony-ulsyn-negdsen-tajlan (accessed on 24 November 2022).
- Gantulga, G.; Bazarkhand, T. Methodological Problems of Land Economic Assessment. J. Geogr. Issues, 2019; Special Issue. 109–123. Available online: https://journal.num.edu.mn/GP/issue/view/28/28(accessed on 27 January 2023).
- United Nations. Strengthening Geospatial Information Management in Developing Countries towards Implementing the 2030 Agenda. Available online: https://www.un.org/development/desa/cdpmo/node/3185 (accessed on 11 January 2022).
- Agency for Land Administration and Management, Geodesy and Cartography (ALAMGC). Geoportal Website. Available online: https://nsdi.gov.mn/service-page/1 (accessed on 5 January 2023).
- Agency for Land Administration and Management, Geodesy and Cartography (ALAMGC). National Spatial Data Infrastructure. Available online: https://en.gazar.gov.mn/p/613-110 (accessed on 26 December 2022).
- Buuveibaatar, M.; Kim, M.; Koh, J.; Lee, Y. A Study on the Design of LADM-based Cadastral Data Model for Mongolia. J. Cadastre Land Inf. 2018, 48, 51–64. [Google Scholar] [CrossRef]
- Buuveibaatar, M.; Kim, M.; Koh, J. A Study on Country Profile of Land Administration Domain Model for Mongolia. J. Cadastre Land Inf. 2018, 48, 55–70. [Google Scholar] [CrossRef]
- Buuveibaatar, M.; Lee, K.; Lee, W. Implementation of the LADM-Based Cadastral Model for Mongolia towards Transition to a 3D Cadastre. Land 2022, 11, 2014. [Google Scholar] [CrossRef]
- Kara, A.; van Oosterom, P.; Kathmann, R.; Lemmen, C. LADM Valuation Information Model Compliant Prototype for Visualisation and Dissemination of 3D Valuation Units and Groups. In Proceedings of the 10th International FIG workshop on the Land Administration Domain Model, Dubrovnik, Croatia, 31 March–2 April 2022. [Google Scholar]









| No. | Class Name | Stereo Type | Description | Standard |
|---|---|---|---|---|
| 1 | CadastralParcel | Feature type | A piece of land or a lot that has an owner | Cadastral |
| 2 | BasicPropertyUnit | Feature type | A basic unit of ownership established by law | Cadastral |
| 3 | CadastralZoning | Feature type | Possessors, users and owners have common land use purposes, and land use type is restricted zone. | Cadastral |
| 4 | BaseEvaluation | Feature type | Land basic valuation | Cadastral |
| 5 | LandFeeZone | Feature type | Land payment zone | Cadastral |
| 6 | CadastralBoundary | Feature type | Boundary containing parcels that do not overlap each other | Cadastral |
| 7 | LandValuationZone | Feature type | Determine the basic price of land and the amount of payment | Boundary |
| 8 | AdministrativeUnit | Feature type | The country and self-administered territorial units | Boundary |
| 9 | Request | Data type | Application information | Cadastral |
| 10 | Permission | Data type | Rights information | Cadastral |
| 11 | Owner | Data type | Owner and possessor information | Cadastral |
| 12 | Tax | Data type | Payment information of a parcel | Cadastral |
| 13 | Evaluation | Data type | Parcel evaluation information | Cadastral |
| 14 | Price | Data type | Market price information of a parcel | Cadastral |
| 15 | AddressRepresentation | Data type | All address elements necessary to identify spatial objects | Address |
| 16 | GeographicalName | Data type | Geographical names | Geographical |
| 17 | CadastralZoningValue | Code list | Classification of cadastral zones | Cadastral |
| 18 | CadastralRegionValue | Code list | Classification of cadastral regions | Cadastral |
| 19 | CadastralDistrictValue | Code list | Classification of cadastral districts | Cadastral |
| 20 | PaymentDateValue | Code list | Classification of payment term/period | Cadastral |
| No. | Class Name | Stereo Type | Description |
|---|---|---|---|
| 1 | Building | Feature type | Above and underground (inhabitable and uninhabitable) facilities |
| 2 | BuildingPart | Feature type | Additional part of a building |
| 3 | BuildingUnit | Feature type | Indivisible, independent and separated from outside and public space (not from another building unit) |
| 4 | BuildingAndBuildingUnitInfo | Feature type | Additional attributes of buildings, building parts and building units |
| 5 | EnergyPerformance | Data type | Energy consumption of buildings or building units |
| 6 | EngineeringInfrastructure | Data type | Energy, water and sewage, roads facilities, transport and communication networks |
| 7 | OfficialValue | Data type | Official values and associated metadata |
| 8 | DateOfEvent | Data type | Construction started and completed date |
| 9 | HeightAboveGround | Data type | Height of the building measured or given |
| 10 | OfficialArea | Data type | Areal classification of buildings, building parts and building units |
| 11 | CurrentUse | Data type | Current use of the building |
| 12 | ExternalReference | Data type | Other information systems containing any information related to spatial objects |
| 13 | FireResistanceValue | Code list | Fire resistance |
| 14 | ConditionOfConstructionValue | Code list | Condition of the building |
| 15 | ConstructionInfrastructureTypeValue | Code list | Type of construction complexity |
| 16 | BuildingNatureClassValue | Code list | Initial purpose of the building with respect to main category |
| 17 | BuildingNatureSubClassValue | Code list | Initial purpose of the building by subcategory |
| 18 | MaterialOfStructureValue | Code list | Construction materials |
| 19 | OfficialAreaReferenceValue | Code list | Type of building area |
| 20 | PropertyTypeValue | Code list | Type of property |
Disclaimer/Publisher’s Note: The statements, opinions and data contained in all publications are solely those of the individual author(s) and contributor(s) and not of MDPI and/or the editor(s). MDPI and/or the editor(s) disclaim responsibility for any injury to people or property resulting from any ideas, methods, instructions or products referred to in the content. |
© 2023 by the authors. Licensee MDPI, Basel, Switzerland. This article is an open access article distributed under the terms and conditions of the Creative Commons Attribution (CC BY) license (https://creativecommons.org/licenses/by/4.0/).
Share and Cite
Buuveibaatar, M.; Lee, K.; Lee, W. Developing an LADM Valuation Information Model for Mongolia. Land 2023, 12, 893. https://doi.org/10.3390/land12040893
Buuveibaatar M, Lee K, Lee W. Developing an LADM Valuation Information Model for Mongolia. Land. 2023; 12(4):893. https://doi.org/10.3390/land12040893
Chicago/Turabian StyleBuuveibaatar, Munkhbaatar, Kangjae Lee, and Wonhee Lee. 2023. "Developing an LADM Valuation Information Model for Mongolia" Land 12, no. 4: 893. https://doi.org/10.3390/land12040893
APA StyleBuuveibaatar, M., Lee, K., & Lee, W. (2023). Developing an LADM Valuation Information Model for Mongolia. Land, 12(4), 893. https://doi.org/10.3390/land12040893

