Analysis of the Effect of Soil Erosion in Abandoned Agricultural Areas: The Case of NE Area of Basilicata Region (Southern Italy)
Abstract
1. Introduction
2. Study Area
3. Materials and Methods
- Evaluation of soil loss (monthly and annual from October 2019 to September 2020) using RUSLE modeling in the areas subjected to agricultural abandonment;
- Clustering of the results deriving from the application of the RUSLE model by spatial autocorrelation analysis (autocorrelation algorithm Getis & Ord.) to highlight areas with permanent erosion;
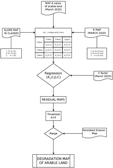
- Estimating the susceptibility to soil degradation of arable land and abandoned agricultural areas based on the average values of the RUSLE and mapping of the areas still vegetated but showing signs of degradation, including arable land, through the statistical correlation with the C Factor of the RUSLE.
3.1. Dataset
3.2. Erosivity Estimation
3.2.1. Rainfall Erosivity Factor (R)
3.2.2. Soil Erodibility Factor (K)
3.2.3. Topographic Factor (LS)
3.2.4. Crop Management Factor (C)
3.2.5. Conservation Support Practice Factor (P)
3.2.6. Clustering of RUSLE Values
3.3. Identification Areas Susceptible to Degradation
4. Results and Discussions
4.1. Persistent Erosion Map
4.2. Mapping of Sensitive Land Degradation Areas
5. Conclusions
Author Contributions
Funding
Conflicts of Interest
References
- García-Ruiz, J.M.; Lana-Renault, N. Hydrological and erosive consequences of farmland abandonment in Europe, with special reference to the Mediterranean region—A review. Agric. Ecosyst. Environ. 2011, 140, 317–338. [Google Scholar] [CrossRef]
- Levers, C.; Schneider, M.; Prishchepov, A.V.; Estel, S.; Kuemmerle, T. Spatial variation in determinants of agricultural land abandonment in Europe. Sci. Total Environ. 2018, 644, 95–111. [Google Scholar] [CrossRef] [PubMed]
- Arnaez, J.; Lasanta, T.; Errea, M.P.; Ortigosa, L. Land abandonment, landscape evolution, and soil erosion in a Spanish Mediterranean mountain region: The case of Camero Viejo. Land Degrad. Dev. 2011, 22, 537–550. [Google Scholar] [CrossRef]
- Smiraglia, D.; Ceccarelli, T.; Bajocco, S.; Perini, L.; Salvati, L. Unraveling Landscape Complexity: Land Use/Land Cover Changes and Landscape Pattern Dynamics (1954–2008) in Contrasting Peri-Urban and Agro-Forest Regions of Northern Italy. Environ. Manag. 2015, 56, 916–932. [Google Scholar] [CrossRef]
- Saganeiti, L.; Pilogallo, A.; Scorza, F.; Mussuto, G.; Murgante, B. Spatial indicators to evaluate urban fragmentation in basilicata region. In Proceedings of the Computational Science and Its Applications—ICCSA 2018, Melbourne, VIC, Australia, 2–5 July 2018; pp. 100–112. [Google Scholar]
- Scorza, F.; Pilogallo, A.; Saganeiti, L.; Murgante, B. Natura 2000 Areas and Sites of National Interest (SNI): Measuring (un)Integration between Naturalness Preservation and Environmental Remediation Policies. Sustainability 2020, 12, 2928. [Google Scholar] [CrossRef]
- DLG. Land Abandonment, Biodiversity and the CAP; Government Service for Land and Water Management of the Netherlands (DLG): Utrecht, The Netherlands, 2005. [Google Scholar]
- Leal Filho, W.; Mandel, M.; Al-Amin, A.Q.; Feher, A.; Chiappetta Jabbour, C.J. An assessment of the causes and consequences of agricultural land abandonment in Europe. Int. J. Sustain. Dev. World Ecol. 2017, 24, 554–560. [Google Scholar] [CrossRef]
- Pazúr, R.; Lieskovský, J.; Feranec, J.; Oťahel, J. Spatial determinants of abandonment of large-scale arable lands and managed grasslands in Slovakia during the periods of post-socialist transition and European Union accession. Appl. Geogr. 2014, 54, 118–128. [Google Scholar] [CrossRef]
- Renwick, A.; Jansson, T.; Verburg, P.H.; Revoredo-Giha, C.; Britz, W.; Gocht, A.; McCracken, D. Policy reform and agricultural land abandonment in the EU. Land Use Policy 2013, 30, 446–457. [Google Scholar] [CrossRef]
- Benayas, J.M.R.; Martins, A.; Nicolau, J.M.; Schulz, J.J. Abandonment of agricultural land: An overview of drivers and consequences. CABI Rev. 2007, 2, 14. [Google Scholar] [CrossRef]
- Kitano, S. Estimation of determinants of farmland abandonment and its data problems. Land 2021, 10, 596. [Google Scholar] [CrossRef]
- Xu, D.; Deng, X.; Guo, S.; Liu, S. Labor migration and farmland abandonment in rural China: Empirical results and policy implications. J. Environ. Manag. 2019, 232, 738–750. [Google Scholar] [CrossRef]
- Lasanta, T.; Arnáez, J.; Pascual, N.; Ruiz-Flaño, P.; Errea, M.P.; Lana-Renault, N. Space–time process and drivers of land abandonment in Europe. Catena 2017, 149, 810–823. [Google Scholar] [CrossRef]
- Statuto, D.; Cillis, G.; Picuno, P. Using Historical Maps within a GIS to Analyze Two Centuries of Rural Landscape Changes in Southern Italy. Land 2017, 6, 65. [Google Scholar] [CrossRef]
- Estel, S.; Kuemmerle, T.; Alcántara, C.; Levers, C.; Prishchepov, A.; Hostert, P. Mapping farmland abandonment and recultivation across Europe using MODIS NDVI time series. Remote Sens. Environ. 2015, 163, 312–325. [Google Scholar] [CrossRef]
- Santarsiero, V.; Nolè, G.; Lanorte, A.; Tucci, B.; Cillis, G.; Scorza, F.; Murgante, B. A Remote Sensing Methodology to Assess the Abandoned Arable Land Using NDVI Index in Basilicata Region. Lect. Notes Comput. Sci. 2021, 12954, 695–703. [Google Scholar] [CrossRef]
- Consumo di Suolo, Dinamiche Territoriali e Servizi Ecosistemici Edizione 2021 Rapporto ISPRA SNPA. Available online: https://www.snpambiente.it/2021/07/14/consumo-di-suolo-dinamiche-territoriali-e-servizi-ecosistemici-edizione-2021/ (accessed on 28 February 2023).
- Keenleyside, C.; Tucker, G.; McConville, A. Farmland Abandonment in the EU: An Assessment of Trends and Prospects; Institute for European Environmental Policy: London, UK, 2010. [Google Scholar]
- Cillis, G.; Nolè, G.; Lanorte, A.; Santarsiero, V.; Tucci, B.; Scorza, F.; Murgante, B. Soil Erosion and Land Degradation in Rural Environment: A Preliminary GIS and Remote-Sensed Approach. Lect. Notes Comput. Sci. 2021, 12954, 682–694. [Google Scholar] [CrossRef]
- Gabellieri, N. La Comunità Europea e il Paesaggio Rurale: Il Caso del Set Aside (1988–1993). 2013. Available online: https://iris.unitn.it/retrieve/handle/11572/209682/202501/xx12_Gabellieri_205_ok%281%29.pdf (accessed on 28 February 2023).
- Lazio, R. Il Consumo di Suolo tra Politiche Ambientali e Politiche Economiche: Un’ Analisi dell’ Impatto dei Programmi di Sviluppo Rurale Nelle Aree Protette della Regione Lazio. 2015. Available online: https://www.researchgate.net/profile/Davide-Marino-2/publication/279183551_Il_consumo_di_suolo_tra_politiche_ambientali_e_politiche_economiche_un’analisi_dell’impatto_dei_Programmi_di_Sviluppo_Rurale_nelle_aree_protette_della_Regione_Lazio/links/558d03b608ae591c19da2405/Il-consumo-di-suolo-tra-politiche-ambientali-e-politiche-economiche-unanalisi-dellimpatto-dei-Programmi-di-Sviluppo-Rurale-nelle-aree-protette-della-Regione-Lazio.pdf (accessed on 28 February 2023).
- Quaranta, G.; Salvia, R.; Salvati, L.; De Paola, V.; Coluzzi, R.; Imbrenda, V.; Simoniello, T. Long-term impacts of grazing management on land degradation in a rural community of Southern Italy: Depopulation matters. Land Degrad. Dev. 2020, 31, 2379–2394. [Google Scholar] [CrossRef]
- Munroe, D.K.; van Berkel, D.B.; Verburg, P.H.; Olson, J.L. Alternative trajectories of land abandonment: Causes, consequences and research challenges. Curr. Opin. Environ. Sustain. 2013, 5, 471–476. [Google Scholar] [CrossRef]
- Blaikie, P.; Brookfield, H. Land Degradation and Society. Routledge: Oxfordshire, UK, 2015. [Google Scholar] [CrossRef]
- Pacheco, F.A.L.; Sanches Fernandes, L.F.; Valle Junior, R.F.; Valera, C.A.; Pissarra, T.C.T. Land degradation: Multiple environmental consequences and routes to neutrality. Curr. Opin. Environ. Sci. Health 2018, 5, 79–86. [Google Scholar] [CrossRef]
- Panagos, P.; Meusburger, K.; Ballabio, C.; Borrelli, P.; Alewell, C. Soil erodibility in Europe: A high-resolution dataset based on LUCAS. Sci. Total Environ. 2014, 479–480, 189–200. [Google Scholar] [CrossRef]
- Rabia, A.H. Mapping soil erosion risk using RUSLE, GIS and remote sensing techniques. In Proceedings of the 4th International Congress of ECSSS, EUROSOIL, Bari, Italy, 2–6 July 2012; pp. 1–15. [Google Scholar]
- Mallick, J.; Alashker, Y.; Mohammad, S.A.-D.; Ahmed, M.; Hasan, M.A. Risk assessment of soil erosion in semi-arid mountainous watershed in Saudi Arabia by RUSLE model coupled with remote sensing and GIS. Geocarto Int. 2014, 29, 915–940. [Google Scholar] [CrossRef]
- Ganasri, B.P.; Ramesh, H. Assessment of soil erosion by RUSLE model using remote sensing and GIS—A case study of Nethravathi Basin. Geosci. Front. 2016, 7, 953–961. [Google Scholar] [CrossRef]
- Prasannakumar, V.; Shiny, R.; Geetha, N.; Vijith, H. Spatial prediction of soil erosion risk by remote sensing, GIS and RUSLE approach: A case study of Siruvani river watershed in Attapady valley, Kerala, India. Environ. Earth Sci. 2011, 64, 965–972. [Google Scholar] [CrossRef]
- Sourn, T.; Pok, S.; Chou, P.; Nut, N.; Theng, D.; Vara Prasad, P.V. Assessment of Land Use and Land Cover Changes on Soil Erosion Using Remote Sensing, GIS and RUSLE Model: A Case Study of Battambang Province, Cambodia. Sustainability 2022, 14, 4066. [Google Scholar] [CrossRef]
- Stefanidis, S.; Alexandridis, V.; Mallinis, G. A cloud-based mapping approach for assessing spatiotemporal changes in erosion dynamics due to biotic and abiotic disturbances in a Mediterranean Peri-Urban forest. Catena 2022, 218, 106564. [Google Scholar] [CrossRef]
- Vanmaercke, M.; Poesen, J.; Radoane, M.; Govers, G.; Ocakoglu, F.; Arabkhedri, M. How long should we measure? An exploration of factors controlling the inter-annual variation of catchment sediment yield. J. Soils Sediments 2012, 12, 603–619. [Google Scholar] [CrossRef]
- Renard, K.G.; Foster, G.R.; Weesies, G.A.; Porter, J.P. RUSLE: Revised universal soil loss equation. J. Soil Water Conserv. 1991, 46, 30–33. [Google Scholar]
- Nolè, G.; Murgante, B.; Calamita, G.; Lanorte, A.; Lasaponara, R. Evaluation of urban sprawl from space using open source technologies. Ecol. Inform. 2015, 26, 151–161. [Google Scholar] [CrossRef]
- Simoniello, T.; Coluzzi, R.; D’Emilio, M.; Imbrenda, V.; Salvati, L.; Sinisi, R.; Summa, V. Going Conservative or Conventional? Investigating Farm Management Strategies in between Economic and Environmental Sustainability in Southern Italy. Agronomy 2022, 12, 597. [Google Scholar] [CrossRef]
- Tucci, B.; Nolè, G.; Lanorte, A.; Santarsiero, V.; Cillis, G.; Scorza, F.; Murgante, B. Assessment and Monitoring of Soil Erosion Risk and Land Degradation in Arable Land Combining Remote Sensing Methodologies and RUSLE Factors. Lect. Notes Comput. Sci. 2021, 12954, 704–716. [Google Scholar] [CrossRef]
- Santarsiero, V.; Lanorte, A.; Nolè, G.; Cillis, G.; Murgante, B. Land Use Change Evaluation in an Open-Source GIS Environment: A Case Study of the Basilicata Region (Southern Italy). In Computational Science and Its Applications–ICCSA 2022: 22nd International Conference, Malaga, Spain, 4–7 July 2022, Proceedings, Part II; Springer International Publishing: Cham, Switzerland, 2022; Volume 13376, ISBN 9783031104497. [Google Scholar]
- Samela, C.; Imbrenda, V.; Coluzzi, R.; Pace, L.; Simoniello, T.; Lanfredi, M. Multi-Decadal Assessment of Soil Loss in a Mediterranean Region Characterized by Contrasting Local Climates. Land 2022, 11, 1010. [Google Scholar] [CrossRef]
- Imbrenda, V.; Quaranta, G.; Salvia, R.; Egidi, G.; Salvati, L.; Prokopovà, M.; Coluzzi, R.; Lanfredi, M. Land degradation and metropolitan expansion in a peri-urban environment. Geomat. Nat. Hazards Risk 2021, 12, 1797–1818. [Google Scholar] [CrossRef]
- Belay, T.; Mengistu, D.A. Land use and land cover dynamics and drivers in the Muga watershed, Upper Blue Nile basin, Ethiopia. Remote Sens. Appl. Soc. Environ. 2019, 15, 100249. [Google Scholar] [CrossRef]
- Bocco, G.; Mendoza, M.; Velázquez, A. Remote sensing and GIS-based regional geomorphological mapping- A tool for land use planning in developing countries. Geomorphology 2001, 39, 211–219. [Google Scholar] [CrossRef]
- Coluzzi, R.; Bianchini, L.; Egidi, G.; Cudlin, P.; Imbrenda, V.; Salvati, L.; Lanfredi, M. Density matters? Settlement expansion and land degradation in Peri-urban and rural districts of Italy. Environ. Impact Assess. Rev. 2022, 92, 106703. [Google Scholar] [CrossRef]
- Santarsiero, V.; Nolè, G.; Lanorte, A.; Tucci, B.; Cillis, G.; Murgante, B. Remote Sensing and Spatial Analysis for Land-Take Assessment in Basilicata Region (Southern Italy). Remote Sens. 2022, 14, 1692. [Google Scholar] [CrossRef]
- Santarsiero, V.; Nolè, G.; Lanorte, A.; Tucci, B.; Baldantoni, P.; Murgante, B. Evolution of Soil Consumption in the Municipality of Melfi (Southern Italy) in Relation to Renewable Energy. Lect. Notes Comput. Sci. 2019, 11621, 675–682. [Google Scholar] [CrossRef]
- Alcantara, C.; Kuemmerle, T.; Prishchepov, A.V.; Radeloff, V.C. Mapping abandoned agriculture with multi-temporal MODIS satellite data. Remote Sens. Environ. 2012, 124, 334–347. [Google Scholar] [CrossRef]
- Joshi, N.; Baumann, M.; Ehammer, A.; Fensholt, R.; Grogan, K.; Hostert, P.; Jepsen, M.R.; Kuemmerle, T.; Meyfroidt, P.; Mitchard, E.T.A.; et al. A Review of the Application of Optical and Radar Remote Sensing Data Fusion to Land Use Mapping and Monitoring. Remote Sens. 2016, 8, 70. [Google Scholar] [CrossRef]
- Di Palma, F.; Amato, F.; Nolè, G.; Martellozzo, F.; Murgante, B. A SMAP Supervised Classification of Landsat Images for Urban Sprawl Evaluation. ISPRS Int. J. Geo-Inf. 2016, 5, 109. [Google Scholar] [CrossRef]
- Duarte, L.; Cunha, M.; Teodoro, A.C. Comparing hydric erosion soil loss models in rainy mountainous and dry flat regions in Portugal. Land 2021, 10, 554. [Google Scholar] [CrossRef]
- Majhi, A.; Shaw, R.; Mallick, K.; Patel, P.P. Towards improved USLE-based soil erosion modelling in India: A review of prevalent pitfalls and implementation of exemplar methods. Earth-Sci. Rev. 2021, 221, 103786. [Google Scholar] [CrossRef]
- Nolè, G.; Santarsiero, V.; Lanorte, A.; Tucci, B.; Capurso, V.A.; Ronco, F.V.; Murgante, B. Model of Post Fire Erosion Assessment Using RUSLE Method, GIS Tools and ESA Sentinel DATA. Lect. Notes Comput. Sci. 2020, 12253, 505–516. [Google Scholar] [CrossRef]
- Salvati, L.; Carlucci, M. Estimating land degradation risk for agriculture in Italy using an indirect approach. Ecol. Econ. 2010, 69, 511–518. [Google Scholar] [CrossRef]
- Costantini, E.A.C.; Urbano, F.; Aramini, G.; Barbetti, R.; Bellino, F.; Bocci, M.; Bonati, G.; Fais, A.; L’Abate, G.; Loj, G. Rationale and methods for compiling an atlas of desertification in Italy. Land Degrad. Dev. 2009, 20, 261–276. [Google Scholar] [CrossRef]
- Imbrenda, V.; D’Emilio, M.; Lanfredi, M.; Ragosta, M.; Simoniello, T. Indicators of land degradation vulnerability due to anthropic factors: Tools for an efficient planning. In Sustainable Practices: Concepts, Methodologies, Tools, and Applications; IGI Global: Hershey, PA, USA, 2014; pp. 1400–1413. [Google Scholar]
- Imbrenda, V.; Coluzzi, R.; Lanfredi, M.; Loperte, A.; Satriani, A.; Simoniello, T. Analysis of landscape evolution in a vulnerable coastal area under natural and human pressure. Geomatics. Nat. Hazards Risk 2018, 9, 1249–1279. [Google Scholar] [CrossRef]
- Satriani, A.; Loperte, A.; Imbrenda, V.; Lapenna, V. Geoelectrical surveys for characterization of the coastal saltwater intrusion in metapontum forest reserve (Southern Italy). Int. J. Geophys. 2012, 2012, 238478. [Google Scholar] [CrossRef]
- De Santis, F.; Giannossi, M.L.; Medici, L.; Summa, V.; Tateo, F. Impact of physico-chemical soil properties on erosion features in the Aliano area (Southern Italy). Catena 2010, 81, 172–181. [Google Scholar] [CrossRef]
- Trigila, A.; Iadanza, C.; Guerrieri, L. The IFFI project (Italian landslide inventory): Methodology and results. Guidel. Mapp. Areas Risk Landslides Eur. 2007, 23, 15–18. [Google Scholar]
- Büttner, G.; Feranec, J.; Jaffrain, G.; Mari, L.; Maucha, G.; Soukup, T. The CORINE land cover 2000 project. EARSeL eProceedings 2004, 3, 331–346. [Google Scholar]
- Muscate—Distribution Workshop. Available online: https://theia.cnes.fr/atdistrib/rocket/#/home (accessed on 24 January 2023).
- Carta della Natura—Italiano. Available online: https://www.isprambiente.gov.it/it/servizi/sistema-carta-della-natura (accessed on 28 December 2021).
- Panagos, P.; Jones, A.; Bosco, C.; Kumar, P.S.S. European digital archive on soil maps (EuDASM): Preserving important soil data for public free access. Int. J. Digit. Earth 2011, 4, 434–443. [Google Scholar] [CrossRef]
- Kim, H.-S.; Julien, P.Y. Soil erosion modeling using RUSLE and GIS on the IMHA Watershed. Water Eng. Res. 2006, 7, 29–41. [Google Scholar]
- Prasannakumar, V.; Vijith, H.; Abinod, S.; Geetha, N. Estimation of soil erosion risk within a small mountainous sub-watershed in Kerala, India, using Revised Universal Soil Loss Equation (RUSLE) and geo-information technology. Geosci. Front. 2012, 3, 209–215. [Google Scholar] [CrossRef]
- Wischmeier, W.H.; Smith, D.D. Predicting Rainfall Erosion Losses: A Guide to Conservation Planning; Department of Agriculture, Science and Education Administration: Hyattsville, MD, USA, 1978. [Google Scholar]
- CFD Basilicata. Available online: http://www.centrofunzionalebasilicata.it/it/ (accessed on 24 January 2023).
- Capolongo, D.; Pennetta, L.; Piccarreta, M.; Fallacara, G.; Boenzi, F. Spatial and temporal variations in soil erosion and deposition due to land-levelling in a semi-arid area of Basilicata (Southern Italy). Earth Surf. Processes Landf. J. Br. Geomorphol. Res. Group 2008, 33, 364–379. [Google Scholar] [CrossRef]
- Terranova, O.; Antronico, L.; Coscarelli, R.; Iaquinta, P. Soil erosion risk scenarios in the Mediterranean environment using RUSLE and GIS: An application model for Calabria (southern Italy). Geomorphology 2009, 112, 228–245. [Google Scholar] [CrossRef]
- Bircher, P.; Liniger, H.P.; Prasuhn, V. Comparing different multiple flow algorithms to calculate RUSLE factors of slope length (L) and slope steepness (S) in Switzerland. Geomorphology 2019, 346, 106850. [Google Scholar] [CrossRef]
- Farhan, Y.; Nawaiseh, S. Spatial assessment of soil erosion risk using RUSLE and GIS techniques. Environ. Earth Sci. 2015, 74, 4649–4669. [Google Scholar] [CrossRef]
- Moore, I.D.; Wilson, J.P. Length-slope factors for the Revised Universal Soil Loss Equation: Simplified method of estimation. J. Soil Water Conserv. 1992, 47, 423–428. [Google Scholar]
- Kolli, M.K.; Opp, C.; Groll, M. Estimation of soil erosion and sediment yield concentration across the Kolleru Lake catchment using GIS. Environ. Earth Sci. 2021, 80, 161. [Google Scholar] [CrossRef]
- Samela, C.; Coluzzi, R.; Imbrenda, V.; Manfreda, S.; Lanfredi, M. Satellite flood detection integrating hydrogeomorphic and spectral indices. GIScience Remote Sens. 2022, 59, 1997–2018. [Google Scholar] [CrossRef]
- Mitasova, H.; Hofierka, J.; Zlocha, M.; Iverson, L.R. Modelling topographic potential for erosion and deposition using GIS. Int. J. Geogr. Inf. Syst. 1996, 10, 629–641. [Google Scholar] [CrossRef]
- Cencetti, C.; De Rosa, P.; Fredduzzi, A.; Marchesini, I. Erosione dei suoli e grass gis: Esempi di applicazione. In Proceedings of the Geomatics Work, Volume 5—6th Italy GRASS Users Meet, Roma, Italy, 14–15 April 2005; pp. 1–16. [Google Scholar]
- Foster, G.R.; Meyer, L.D.; Onstad, C.A. An erosion equation derived from basic erosion principles. Trans. ASAE 1977, 20, 678–682. [Google Scholar] [CrossRef]
- Zhen, Z.; Chen, S.; Yin, T.; Chavanon, E.; Lauret, N.; Guilleux, J.; Henke, M.; Qin, W.; Cao, L.; Li, J.; et al. Using the Negative Soil Adjustment Factor of Soil Adjusted Vegetation Index (SAVI) to Resist Saturation Effects and Estimate Leaf Area Index (LAI) in Dense Vegetation Areas. Sensors 2021, 21, 2115. [Google Scholar] [CrossRef]
- Ting Kuo, K.; Sekiyama, A.; Mihara, M. Determining C Factor of Universal Soil Loss Equation (USLE) Based on Remote Sensing. Int. J. Environ. Rural Dev. 2016, 7, 154–161. [Google Scholar]
- De Asis, A.M.; Omasa, K. Estimation of vegetation parameter for modeling soil erosion using linear Spectral Mixture Analysis of Landsat ETM data. ISPRS J. Photogramm. Remote Sens. 2007, 62, 309–324. [Google Scholar] [CrossRef]
- Lanorte, A.; Cillis, G.; Calamita, G.; Nolè, G.; Pilogallo, A.; Tucci, B.; De Santis, F. Integrated approach of RUSLE, GIS and ESA Sentinel-2 satellite data for post-fire soil erosion assessment in Basilicata region (Southern Italy). Geomat. Nat. Hazards Risk 2019, 10, 1563–1595. [Google Scholar] [CrossRef]
- Lin, C.Y.; Lin, W.T.; Chou, W.C. Soil erosion prediction and sediment yield estimation: The Taiwan experience. Soil Tillage Res. 2002, 68, 143–152. [Google Scholar] [CrossRef]
- Van der Knijff, J.M.; Jones, R.J.A.; Montanarella, L. Soil Erosion Risk: Assessment in Europe; European Soil Bureau: Brussels, Belgium, 2000. [Google Scholar]
- Huete, A.R. A soil-adjusted vegetation index (SAVI). Remote Sens. Environ. 1988, 25, 295–309. [Google Scholar] [CrossRef]
- Chen, X.; Guo, Z.; Chen, J.; Yang, W.; Yao, Y.; Zhang, C.; Cui, X.; Cao, X. Replacing the red band with the red-SWIR band (0.74ρred+0.26ρswir) can reduce the sensitivity of vegetation indices to soil background. Remote Sens. 2019, 11, 851. [Google Scholar] [CrossRef]
- Hu, P.; Sharifi, A.; Tahir, M.N.; Tariq, A.; Zhang, L.; Mumtaz, F.; Shah, S.H.I.A. Evaluation of vegetation indices and phenological metrics using time-series modis data for monitoring vegetation change in Punjab, Pakistan. Water 2021, 13, 2550. [Google Scholar] [CrossRef]
- Sung, Y.; Lee, G.; Lee, G.; Han, J.; Kim, J.; Lim, K.J.; Kim, K.S. Study on improvement of USLE P factor considering topography and cultivation method. J. Wetl. Res. 2019, 21, 163–172. [Google Scholar]
- Lanorte, A.; Danese, M.; Lasaponara, R.; Murgante, B. Multiscale mapping of burn area and severity using multisensor satellite data and spatial autocorrelation analysis. Int. J. Appl. Earth Obs. Geoinf. 2012, 20, 42–51. [Google Scholar] [CrossRef]
- Tobler, W.R. A Computer Movie Simulating Urban Growth in the Detroit Region. Econ. Geogr. 1970, 46, 234–240. [Google Scholar] [CrossRef]
- Peeters, A.; Zude, M.; Käthner, J.; Ünlü, M.; Kanber, R.; Hetzroni, A.; Gebbers, R.; Ben-Gal, A. Getis-Ord’s hot- and cold-spot statistics as a basis for multivariate spatial clustering of orchard tree data. Comput. Electron. Agric. 2015, 11, 140–150. [Google Scholar] [CrossRef]
- Ord, J.K.; Getis, A. Local Spatial Autocorrelation Statistics: Distributional Issues and an Application. Geogr. Anal. 1995, 27, 286–306. [Google Scholar] [CrossRef]
- Sholagberu, A.T.; Mustafa, M.R.U.; Yusof, K.W.; Hashim, A.M.; Shah, M.M.; Khan, M.W.A.; Isa, M.H. Multivariate logistic regression model for soil erosion susceptibility assessment under static and dynamic causative factors. Polish J. Environ. Stud. 2019, 28, 3419–3429. [Google Scholar] [CrossRef]
- Lucà, F.; Conforti, M.; Robustelli, G. Comparison of GIS-based gullying susceptibility mapping using bivariate and multivariate statistics: Northern Calabria, South Italy. Geomorphology 2011, 134, 297–308. [Google Scholar] [CrossRef]
- Ayalew, L.; Yamagishi, H. The application of GIS-based logistic regression for landslide susceptibility mapping in the Kakuda-Yahiko Mountains, Central Japan. Geomorphology 2005, 65, 15–31. [Google Scholar] [CrossRef]
- Tehrany, M.S.; Pradhan, B.; Mansor, S.; Ahmad, N. Flood susceptibility assessment using GIS-based support vector machine model with different kernel types. Catena 2015, 125, 91–101. [Google Scholar] [CrossRef]
- Kinnell, P.I.A. Raindrop-impact-induced erosion processes and prediction: A review. Hydrol. Processes 2005, 19, 2815–2844. [Google Scholar] [CrossRef]
- Belief, E. GIS based spatial modeling to mapping and estimation relative risk of different diseases using inverse distance weighting (IDW) interpolation algorithm and evidential belief function (EBF)(Case study: Minor Part of Kirkuk City, Iraq). Int. J. Eng. Technol. 2018, 7, 185–191. [Google Scholar]
- Borrelli, P.; Robinson, D.A.; Fleischer, L.R.; Lugato, E.; Ballabio, C.; Alewell, C.; Meusburger, K.; Modugno, S.; Schütt, B.; Ferro, V.; et al. land use change on soil erosion. Nat. Commun. 2012, 8, 2013. [Google Scholar] [CrossRef] [PubMed]
- Cappadonia, C.; Conoscenti, C.; Rotigliano, E. Monitoring of erosion on two calanchi fronts—Northern Sicily (Italy). Landf. Anal. 2011, 17, 21–25. [Google Scholar]
- Piccarreta, M.; Faulkner, H.; Bentivenga, M.; Capolongo, D. The influence of physico-chemical material properties on soil erosion processes in the Badlands of Basilicata, Southern Italy. Geomorphology 2006, 81, 235–251. [Google Scholar] [CrossRef]
- Da Silva, A.M.; Alvares, C.; Watanabe, C. Natural potential for erosion for Brazilian territory. In Soil Erosion Studies; IntechOpen: London, UK, 2011; pp. 3–24. [Google Scholar]
- Abdulkadir, T.S.; Muhammad, R.U.M.; Wan Yusof, K.; Ahmad, M.H.; Aremu, S.A.; Gohari, A.; Abdurrasheed, A.S. Quantitative analysis of soil erosion causative factors for susceptibility assessment in a complex watershed. Cogent Eng. 2019, 6, 1594506. [Google Scholar] [CrossRef]
- Lewis, M. Stepwise versus Hierarchical Regression: Pros and Cons. In Proceedings of the Annual Meeting of the Southwest Educational Research Association, San Antonio, TX, USA, 7 February 2007. [Google Scholar]
- Petrocelli, J.V. Hierarchical multiple regression in counseling research: Common problems and possible remedies. Meas. Eval. Couns. Dev. 2003, 36, 9–22. [Google Scholar] [CrossRef]
- Antonakis, J.; Dietz, J. Looking for validity or testing it? The perils of stepwise regression, extreme-scores analysis, heteroscedasticity, and measurement error. Personal. Individ. Differ. 2011, 50, 409–415. [Google Scholar] [CrossRef]
- Nandi, A.; Shakoor, A. A GIS-based landslide susceptibility evaluation using bivariate and multivariate statistical analyses. Eng. Geol. 2009, 110, 11–20. [Google Scholar] [CrossRef]
- Archer, K.J.; Lemeshow, S. Goodness-of-fit test for a logistic regression model fitted using survey sample data. Stata J. 2006, 6, 97–105. [Google Scholar] [CrossRef]
- Fagerland, M.W.; Hosmer, D.W. A generalized Hosmer–Lemeshow goodness-of-fit test for multinomial logistic regression models. Stata J. 2012, 12, 447–453. [Google Scholar] [CrossRef]
- Plieninger, T.; Hui, C.; Gaertner, M.; Huntsinger, L. The impact of land abandonment on species richness and abundance in the Mediterranean Basin: A meta-analysis. PLoS ONE 2014, 9, e98355. [Google Scholar] [CrossRef] [PubMed]
- Queiroz, C. Managing for Biodiversity and Ecosystem Services in a Context of Farmland Abandonment. Ph.D. Thesis, Stockholm Resilience Centre, Stockholm University, Stockholm, Sweden, 2013. [Google Scholar]
- Kust, G.; Andreeva, O.; Cowie, A. Land Degradation Neutrality: Concept development, practical applications and assessment. J. Environ. Manag. 2017, 195, 16–24. [Google Scholar] [CrossRef] [PubMed]








| Corine Land Cover 2018 | km2 | % |
|---|---|---|
| Agricultural Areas | 1266.186 | 81.45 |
| Artificial Areas | 12.44 | 0.8 |
| Forest and Seminatural Areas | 27.,4 | 17.46 |
| Water Bodies | 3.772 | 0.24 |
| Wetlands | 0.799 | 0.5 |
| Total | 1554.597 | 100 |
| Period | Abandoned Lands | Arable Lands |
|---|---|---|
| October 2019 | 1.81 | 2.10 |
| November 2019 | 8.81 | 8.84 |
| December 2019 | 0.42 | 0.34 |
| March 2020 | 7.22 | 3.94 |
| April 2020 | 0.90 | 0.35 |
| May 2020 | 0.37 | 0.39 |
| June 2020 | 1.95 | 2.19 |
| July 2020 | 1.85 | 1.96 |
| August 2020 | 2.29 | 1.33 |
| September 2020 | 0.69 | 0.48 |
| YEAR (2019–2020) | 26.23 | 22.92 |
| Land Cover Classes | Hectares (ha) in Persisten Erosion | % of Total Persistently Eroded Area |
|---|---|---|
| Arable Land | 493.96 | 22.48 |
| Abandoned Area | 1343.11 | 61.13 |
| Olive groves, vineyards and orchards | 143.89 | 6.55 |
| Forests and shrublands | 29.57 | 1.35 |
| Riparian vegetation areas | 18.52 | 0.84 |
| Gully areas | 149.48 | 6.80 |
| Urban areas, quarries, industrial sites | 18.76 | 0.85 |
| Municipality | Degradation (ha) | RUSLE (A) Average | Degradation Area (%) |
|---|---|---|---|
| Tolve | 70.32 | 7.37 | 0.97 |
| Genzano di Lucania | 63.48 | 6.95 | 0.35 |
| Tricarico | 36.20 | 9.07 | 0.42 |
| Irsina | 19.48 | 8.58 | 0.13 |
| Forenza | 14.72 | 7.33 | 0.23 |
| Acerenza | 13.00 | 6.87 | 0.29 |
| San Chirico Nuovo | 12.52 | 7.65 | 1.49 |
| Venosa | 6.44 | 5.79 | 0.05 |
| Banzi | 3.08 | 6.46 | 0.05 |
| Oppido Lucano | 2.68 | 6.71 | 0.07 |
| Ginestra | 2.24 | 5.94 | 0.42 |
| Cancellara | 2.12 | 7.61 | 0.10 |
| Palazzo San Gervasio | 1.68 | 6.93 | 0.04 |
| Albano di Lucania | 0.76 | 7.74 | 0.05 |
| Maschito | 0.48 | 5.57 | 0.01 |
| Grassano | 0 | 0 | 0 |
Disclaimer/Publisher’s Note: The statements, opinions and data contained in all publications are solely those of the individual author(s) and contributor(s) and not of MDPI and/or the editor(s). MDPI and/or the editor(s) disclaim responsibility for any injury to people or property resulting from any ideas, methods, instructions or products referred to in the content. |
© 2023 by the authors. Licensee MDPI, Basel, Switzerland. This article is an open access article distributed under the terms and conditions of the Creative Commons Attribution (CC BY) license (https://creativecommons.org/licenses/by/4.0/).
Share and Cite
Santarsiero, V.; Lanorte, A.; Nolè, G.; Cillis, G.; Tucci, B.; Murgante, B. Analysis of the Effect of Soil Erosion in Abandoned Agricultural Areas: The Case of NE Area of Basilicata Region (Southern Italy). Land 2023, 12, 645. https://doi.org/10.3390/land12030645
Santarsiero V, Lanorte A, Nolè G, Cillis G, Tucci B, Murgante B. Analysis of the Effect of Soil Erosion in Abandoned Agricultural Areas: The Case of NE Area of Basilicata Region (Southern Italy). Land. 2023; 12(3):645. https://doi.org/10.3390/land12030645
Chicago/Turabian StyleSantarsiero, Valentina, Antonio Lanorte, Gabriele Nolè, Giuseppe Cillis, Biagio Tucci, and Beniamino Murgante. 2023. "Analysis of the Effect of Soil Erosion in Abandoned Agricultural Areas: The Case of NE Area of Basilicata Region (Southern Italy)" Land 12, no. 3: 645. https://doi.org/10.3390/land12030645
APA StyleSantarsiero, V., Lanorte, A., Nolè, G., Cillis, G., Tucci, B., & Murgante, B. (2023). Analysis of the Effect of Soil Erosion in Abandoned Agricultural Areas: The Case of NE Area of Basilicata Region (Southern Italy). Land, 12(3), 645. https://doi.org/10.3390/land12030645

