Suitability Prediction and Enhancement of Future Water Supply Systems in Barwon Region in Victoria, Australia
Abstract
:1. Introduction
2. Materials and Methods
2.1. Study Area
2.2. Data Source
2.3. Methods
2.3.1. Changes in Land-Use Patterns
2.3.2. Screening for Ecological Suitability Factors
2.3.3. Spatial Analysis Assessment of Potential Catchment Areas Based on a Weighted Overlay Technique
2.3.4. Distribution and Projections of Future Water Supply Systems
3. Results
3.1. Characterization and Analysis of Ecological Suitability Factors
3.2. Map of Potential Catchment Areas Generated by the Weighted Overlay
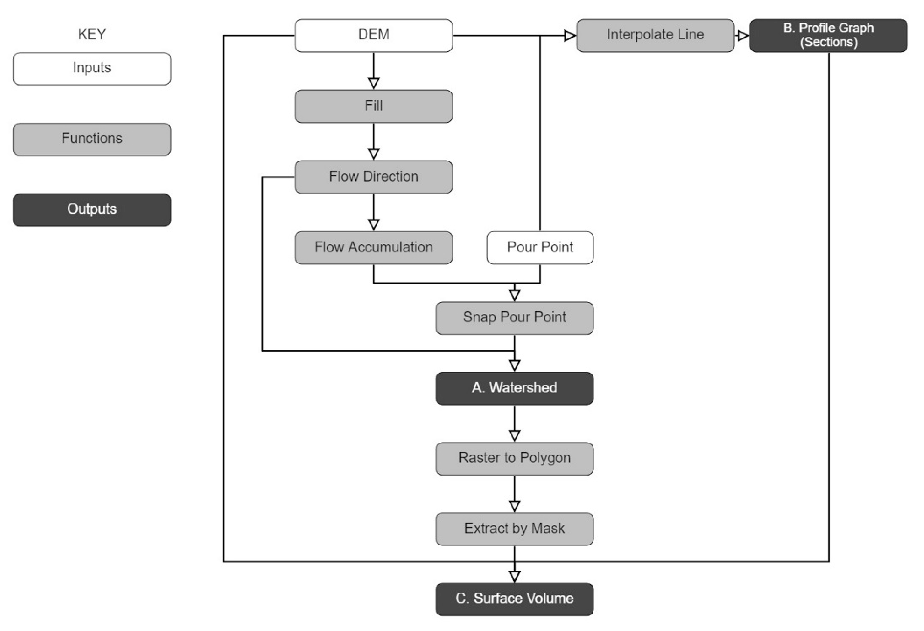
3.3. Assessment of Dams and Testing of Water Storage Capacity
4. Discussion
5. Conclusions
Author Contributions
Funding
Institutional Review Board Statement
Informed Consent Statement
Data Availability Statement
Acknowledgments
Conflicts of Interest
References
- Cumming, G.S.; Buerkert, A.; Hoffmann, E.M.; Schlecht, E.; von Cramon-Taubadel, S.; Tscharntke, T. Implications of Agricultural Transitions and Urbanization for Ecosystem Services. Nature 2014, 515, 50–57. [Google Scholar] [CrossRef] [PubMed]
- United Nations. World Population Prospects 2019: Data Booklet; Statistical Papers—United Nations (Ser. A), Population and Vital Statistics Report; UN: New York, NY, USA, 2019; ISBN 9789210042475. [Google Scholar]
- Wu, J. Landscape Sustainability Science: Ecosystem Services and Human Well-Being in Changing Landscapes. Landsc. Ecol. 2013, 28, 999–1023. [Google Scholar] [CrossRef]
- Steffen, W.; Persson, Å.; Deutsch, L.; Zalasiewicz, J.; Williams, M.; Richardson, K.; Crumley, C.; Crutzen, P.; Folke, C.; Gordon, L.; et al. The Anthropocene: From Global Change to Planetary Stewardship. AMBIO 2011, 40, 739–761. [Google Scholar] [CrossRef] [PubMed] [Green Version]
- Zalasiewicz, J.; Williams, M.; Haywood, A.; Ellis, M. The Anthropocene: A New Epoch of Geological Time? Phil. Trans. R. Soc. A 2011, 369, 835–841. [Google Scholar] [CrossRef] [Green Version]
- Roös, P.; Jones, D. Geelong’s Changing Landscape: Ecology, Development and Conversation; CSIRO Publishing: Clayton, Australia, 2019; ISBN 9780643103603. [Google Scholar]
- Bonwick, J.; Sayers, C.E. John Batman the Founder of Victoria, Link History Series; Link History ed.; Wren: Melbourne, Australia, 1973; ISBN 9780858850224. [Google Scholar]
- Millennium Ecosystem Assessment (Program). Ecosystems and Human Well-Being: Wetlands and Water Synthesis: A Report of the Millennium Ecosystem Assessment; Millennium Ecosystem Assessment (Program), Ed.; World Resources Institute: Washington, DC, USA, 2005; ISBN 9781569735978. [Google Scholar]
- Steiner, F.R.; Thompson, G.F.; Carbonell, A. Nature and Cities: The Ecological Imperative in Urban Design and Planning. Lincoln Institute of Land Policy, in association with the University of Texas at Austin School of Architecture. 2016. Available online: https://www.lincolninst.edu/sites/default/files/pubfiles/nature_and_cities_w16ll.pdf (accessed on 20 March 2021).
- Wang, H.; Zhou, S.; Li, X.; Liu, H.; Chi, D.; Xu, K. The Influence of Climate Change and Human Activities on Ecosystem Service Value. Ecol. Eng. 2016, 87, 224–239. [Google Scholar] [CrossRef]
- Mallen-Cooper, M.; Zampatti, B.P. Restoring the Ecological Integrity of a Dryland River: Why Low Flows in the Barwon–Darling River Must Flow. Ecol. Manag. Restor. 2020, 21, 218–228. [Google Scholar] [CrossRef]
- Lotze, H.K.; Lenihan, H.S.; Bourque, B.J.; Bradbury, R.H.; Cooke, R.G.; Kay, M.C.; Kidwell, S.M.; Kirby, M.X.; Peterson, C.H.; Jackson, J.B.C. Depletion, Degradation, and Recovery Potential of Estuaries and Coastal Seas. Science 2006, 312, 1806–1809. [Google Scholar] [CrossRef]
- Yan, Y.; Ju, H.; Zhang, S.; Chen, G. The Construction of Ecological Security Patterns in Coastal Areas Based on Landscape Ecological Risk Assessment—A Case Study of Jiaodong Peninsula, China. Int. J. Environ. Res. Public Health 2021, 18, 12249. [Google Scholar] [CrossRef]
- Pikitch, E.K.; Santora, C.; Babcock, E.A.; Bakun, A.; Bonfil, R.; Conover, D.O.; Dayton, P.; Doukakis, P.; Fluharty, D.; Heneman, B.; et al. Ecosystem-Based Fishery Management. Science 2004, 305, 346–347. [Google Scholar] [CrossRef]
- Trigger, D.S.; Toussaint, Y.; Mulcock, J. Ecological Restoration in Australia: Environmental Discourses, Landscape Ideals, and the Significance of Human Agency. Soc. Nat. Resour. 2010, 23, 1060–1074. [Google Scholar] [CrossRef]
- Geedicke, I. Anthropogenic Impacts on Mangrove and Saltmarsh Communities in Eastern Australia; von Ossietzky, C., Ed.; Staats-und Universitätsbibliothek Hamburg: Hamburg, Germany, 2019. [Google Scholar]
- Wissing, R.J.; Jones, D.S. A Tale of Three Cities: Food in Aboriginal, European and Chinese Geelong. In Proceedings of the 14th Australasian Urban History Planning History Conference, Melbourne, Australia, 31 January–2 February 2018. [Google Scholar]
- Climate-Ready Victoria: Barwon South West: How Climate Change Will Affect the Barwon South West Region and How You Can Be Climate-Ready. Available online: https://nla.gov.au/nla.obj-298224176 (accessed on 20 April 2021).
- Clarke, J.; Grose, M.; Thatcher, M.; Hernaman, V.; Heady, C.; Round, V.; Rafter, T.; Trenham, C.; Wilson, L. Victorian Climate Projections 2019 Technical Report. In Melbourne Australia; CSIRO: Melbourne, Australia, 2019. [Google Scholar]
- Regan, A.P. Re-Manufacturing the City: Geelong 1945–1993. Ph.D. Thesis, Monash University, Melbourne, Australia, 2017. [Google Scholar]
- Fünfgeld, H. Framing the Challenge of Climate Change Adaptation for Victorian Local Governments. Proc. R. Soc. Vic. 2013, 125, 45–55. [Google Scholar] [CrossRef] [Green Version]
- Perera, B.; Muttil, N.; Hasofer, M. Climate Corrected Urban Water Use and Estimation of Water Savings. In Proceedings of the 18th World IMACS/MODSIM Congress, Cairns, Australia, 13–17 July 2009. [Google Scholar]
- Simmons, M.T.; Venhaus, H.C.; Windhager, S. Exploiting the Attributes of Regional Ecosystems for Landscape Design: The Role of Ecological Restoration in Ecological Engineering. Ecol. Eng. 2007, 30, 201–205. [Google Scholar] [CrossRef]
- Liao, J.; Jia, Y.; Tang, L.; Huang, Q.; Wang, Y.; Huang, N.; Hua, L. Assessment of Urbanization-Induced Ecological Risks in an Area with Significant Ecosystem Services Based on Land Use/Cover Change Scenarios. Int. J. Sustain. Dev. World Ecol. 2018, 25, 448–457. [Google Scholar] [CrossRef]
- Qu, Z.; Zhao, Y.; Luo, M.; Han, L.; Yang, S.; Zhang, L. The Effect of the Human Footprint and Climate Change on Landscape Ecological Risks: A Case Study of the Loess Plateau, China. Land 2022, 11, 217. [Google Scholar] [CrossRef]
- Victoria’s Water in a Changing Climate. Available online: https://www.water.vic.gov.au/climate-change/research/vicwaci (accessed on 20 March 2021).
- Annual Report. Available online: https://www.barwonwater.vic.gov.au/about-us/at-a-glance/annual-report (accessed on 20 April 2022).
- Regional Population, 2020–21 Financial Year|Australian Bureau of Statistics. Available online: https://www.abs.gov.au/statistics/people/population/regional-population/latest-release (accessed on 23 April 2021).
- Skinner, S. Our Living Rivers of the Barwon—Barwon River Ministerial Advisory Committee: Final Recommendations Report; Finsbury Green: Melbourne, Australia, 2020; ISBN 9978-1-76105-476-1. [Google Scholar]
- Yumpu.com Climate Change Adaptation Strategy—City of Greater Geelong. Available online: https://www.yumpu.com/en/document/read/21385079/climate-change-adaptation-strategy-city-of-greater-geelong (accessed on 20 April 2021).
- Cohen-Shacham, E.; Walters, G.; Janzen, C.; Maginnis, S. (Eds.) Nature-Based Solutions to Address Global Societal Challenges; IUCN International Union for Conservation of Nature: Grand, Switzerland, 2016; ISBN 9782831718125. [Google Scholar]
- World Wildlife Fund. Natural and Nature-Based Flood Management: Agreen Guide; World Wildlife Fund: Washington, DC, USA, 2016. [Google Scholar]
- Kabisch, N.; Frantzeskaki, N.; Pauleit, S.; Naumann, S.; Davis, M.; Artmann, M.; Haase, D.; Knapp, S.; Korn, H.; Stadler, J.; et al. Nature-Based Solutions to Climate Change Mitigation and Adaptation in Urban Areas: Perspectives on Indicators, Knowledge Gaps, Barriers, and Opportunities for Action. Ecol. Soc. 2016, 21, art39. [Google Scholar] [CrossRef] [Green Version]
- Tara, A.; Ninsalam, Y.; Tara, N.; Muni, V. Designing with Nature-Based Solutions to Mitigate Flooding in Mataniko River Catchment, Honiara. JoLA-J. Landsc. Archit. 2020, 5, 457–466. [Google Scholar] [CrossRef]
- Vollmer, D.; Costa, D.; Lin, E.S.; Ninsalam, Y.; Shaad, K.; Prescott, M.F.; Gurusamy, S.; Remondi, F.; Padawangi, R.; Burlando, P.; et al. Changing the Course of Rivers in an Asian City: Linking Landscapes to Human Benefits through Iterative Modeling and Design. J. Am. Water Resour. Assoc. 2015, 51, 672–688. [Google Scholar] [CrossRef]
- Käyhkö, N.; Skånes, H. Change Trajectories and Key Biotopes—Assessing Landscape Dynamics and Sustainability. Landsc. Urban Plan. 2006, 75, 300–321. [Google Scholar] [CrossRef]
- Bartel, A. Analysis of Landscape Pattern: Towards a ‘Top down’ Indicator for Evaluation of Landuse. Ecol. Model. 2000, 130, 87–94. [Google Scholar] [CrossRef]
- Antrop, M. Landscape Change: Plan or Chaos? Landsc. Urban Plan. 1998, 41, 155–161. [Google Scholar] [CrossRef]
- Jiang, D.; Guo, Y.; Liu, J.; Zhu, H.; Qi, Z.; Chen, Y. Spatiotemporal Assessment of Water Conservation Function for Ecosystem Service Management Using a GIS-Based Data-Fusion Analysis Framework. Water Resour. Manag. 2021, 35, 4309–4323. [Google Scholar] [CrossRef]
- Liu, J.; Ye, J.; Yang, W.; Yu, S.-x. Environmental Impact Assessment of Land Use Planning in Wuhan City Based on Ecological Suitability Analysis. Procedia Environ. Sci. 2010, 2, 185–191. [Google Scholar] [CrossRef] [Green Version]
- Fekete, A.; Damm, M.; Birkmann, J. Scales as a Challenge for Vulnerability Assessment. Nat. Hazards 2010, 55, 729–747. [Google Scholar] [CrossRef]
- Xu, X.; Xu, L.; Yan, L.; Ma, L.; Lu, Y. Integrated Regional Ecological Risk Assessment of Multi-Ecosystems under Multi-Disasters: A Case Study of China. Environ. Earth Sci. 2015, 74, 747–758. [Google Scholar] [CrossRef]
- Wang, H. Regional Assessment of Ecological Risk Caused by Human Activities on Wetlands in the Muleng-Xingkai Plain of China Using a Pressure–Capital–Vulnerability–Response Model. Wetl. Ecol Manag. 2021, 30, 111–126. [Google Scholar] [CrossRef]
- Wang, H.; Song, C.; Song, K. Regional Ecological Risk Assessment of Wetlands in the Sanjiang Plain with Respect to Human Disturbance. Sustainability 2020, 12, 1974. [Google Scholar] [CrossRef] [Green Version]
- Roozbahani, R.; Abbasi, B.; Schreider, S.; Iversen, J. Dam Location-Allocation under Multiple Hydrological Scenarios. Water Resour. Manag. 2021, 35, 993–1009. [Google Scholar] [CrossRef]
- Carrascal Aguire, G. Het Stapelen van Ruimtelijke Informatie: Enkele Gedachten over Het Structureren in Lagen En de Oorsprong Ervan. Over Holl. 2017, 9, 92–120. [Google Scholar] [CrossRef]
- Malczewski, J. GIS-Based Land-Use Suitability Analysis: A Critical Overview. Prog. Plan. 2004, 62, 3–65. [Google Scholar] [CrossRef]
- Kaliraj, S.; Chandrasekar, N.; Magesh, N.S. Evaluation of Multiple Environmental Factors for Site-Specific Groundwater Recharge Structures in the Vaigai River Upper Basin, Tamil Nadu, India, Using GIS-Based Weighted Overlay Analysis. Environ. Earth Sci. 2015, 74, 4355–4380. [Google Scholar] [CrossRef]
- Shao, Z.; Jahangir, Z.; Muhammad Yasir, Q.; Atta-ur-Rahman; Mahmood, S. Identification of Potential Sites for a Multi-Purpose Dam Using a Dam Suitability Stream Model. Water 2020, 12, 3249. [Google Scholar] [CrossRef]
- Chormanski, J.; Okruszko, T.; Ignar, S.; Batelaan, O.; Rebel, K.T.; Wassen, M.J. Flood Mapping with Remote Sensing and Hydrochemistry: A New Method to Distinguish the Origin of Flood Water during Floods. Ecol. Eng. 2011, 37, 1334–1349. [Google Scholar] [CrossRef]
- Overton, I.C. Modelling Floodplain Inundation on a Regulated River: Integrating GIS, Remote Sensing and Hydrological Models. River Res. Applic. 2005, 21, 991–1001. [Google Scholar] [CrossRef]
- Pollock, M.M.; Naiman, R.J.; Hanley, T.A. Plant Species Richness in Riparian Wetlands—A Test of Biodiversity Theory. Ecology 1998, 79, 94–105. [Google Scholar] [CrossRef]
- Hahm, W.J.; Rempe, D.M.; Dralle, D.N.; Dawson, T.E.; Lovill, S.M.; Bryk, A.B.; Bish, D.L.; Schieber, J.; Dietrich, W.E. Lithologically Controlled Subsurface Critical Zone Thickness and Water Storage Capacity Determine Regional Plant Community Composition. Water Resour. Res. 2019, 55, 3028–3055. [Google Scholar] [CrossRef]
- Arheimer, B.; Hjerdt, N.; Lindström, G. Artificially Induced Floods to Manage Forest Habitats Under Climate Change. Front. Environ. Sci. 2018, 6, 102. [Google Scholar] [CrossRef] [Green Version]
- Doherty, G.; Waldheim, C. (Eds.) Is Landscape…? Essays on the Identity of Landscape; Routledge: London, UK, 2015; ISBN 9781315697581. [Google Scholar]
- Tian, F.; Wu, J.; Liu, L.; Leng, S.; Yang, J.; Zhao, W.; Shen, Q. Exceptional Drought across Southeastern Australia Caused by Extreme Lack of Precipitation and Its Impacts on NDVI and SIF in 2018. Remote Sens. 2019, 12, 54. [Google Scholar] [CrossRef] [Green Version]
- Otto, M.; Höpfner, C.; Curio, J.; Maussion, F.; Scherer, D. Assessing Vegetation Response to Precipitation in Northwest Morocco during the Last Decade: An Application of MODIS NDVI and High Resolution Reanalysis Data. Theor. Appl. Climatol. 2016, 123, 23–41. [Google Scholar] [CrossRef]
- Spinoni, J.; Barbosa, P.; De Jager, A.; McCormick, N.; Naumann, G.; Vogt, J.V.; Magni, D.; Masante, D.; Mazzeschi, M. A New Global Database of Meteorological Drought Events from 1951 to 2016. J. Hydrol. Reg. Stud. 2019, 22, 100593. [Google Scholar] [CrossRef]
- Kirono, D.G.C.; Kent, D.M.; Hennessy, K.J.; Mpelasoka, F. Characteristics of Australian Droughts under Enhanced Greenhouse Conditions: Results from 14 Global Climate Models. J. Arid. Environ. 2011, 75, 566–575. [Google Scholar] [CrossRef]
- Malhi, G.S.; Kaur, M.; Kaushik, P. Impact of Climate Change on Agriculture and Its Mitigation Strategies: A Review. Sustainability 2021, 13, 1318. [Google Scholar] [CrossRef]
- Ghahramani, A.; Kingwell, R.S.; Maraseni, T.N. Land Use Change in Australian Mixed Crop-Livestock Systems as a Transformative Climate Change Adaptation. Agric. Syst. 2020, 180, 102791. [Google Scholar] [CrossRef]
- Freebairn, J. Adaptation to Climate Change by Australian Farmers. Climate 2021, 9, 141. [Google Scholar] [CrossRef]
- Bell, L.W.; Moore, A.D. Integrated Crop–Livestock Systems in Australian Agriculture: Trends, Drivers and Implications. Agric. Syst. 2012, 111, 1–12. [Google Scholar] [CrossRef]
- Dottori, F.; Szewczyk, W.; Ciscar, J.-C.; Zhao, F.; Alfieri, L.; Hirabayashi, Y.; Bianchi, A.; Mongelli, I.; Frieler, K.; Betts, R.A.; et al. Increased Human and Economic Losses from River Flooding with Anthropogenic Warming. Nat. Clim Chang. 2018, 8, 781–786. [Google Scholar] [CrossRef]
- Kale, V.S. Is Flooding in South Asia Getting Worse and More Frequent?: Flooding in South Asia. Singap. J. Trop. Geogr. 2014, 35, 161–178. [Google Scholar] [CrossRef]
- Gao, Y.; Wu, Z.; Lou, Q.; Huang, H.; Cheng, J.; Chen, Z. Landscape Ecological Security Assessment Based on Projection Pursuit in Pearl River Delta. Environ. Monit. Assess. 2012, 184, 2307–2319. [Google Scholar] [CrossRef]









| Factors | Selection Basis | The Range of Values after Assignment |
|---|---|---|
| Distance from stream | Reflecting the extent of supply, routes, and water volumes | 3, 4, 5, 7, 9 |
| NDVI Distance from towns Lithology Groundwater Salinity | Reflects plant vigor as affected by rainfall and drought conditions Reflects the accessibility of water to humans Reflecting differences in infiltration rates and water storage capacity Reflecting positive effects on water retention capacity Reflects the potential quality of water storage | 1–9 1–9 1–9 2, 4, 6, 8, 9 1, 2, 3, 4, 6, 8, 9 |
| Sl. No | Parameter | Feature Class | Scale Weight | % of Influence |
|---|---|---|---|---|
| 1. | Distance from stream (km) | 2–4 4–6 | 9 7 | 25 |
| 6–8 8–9 | 5 4 | |||
| 0–2 | 3 | |||
| 2. | NDVI | 0.80–1 | 9 | 25 |
| 0.70–0.80 0.60–0.70 0.50–0.60 0.40–0.50 0.30–0.40 0.20–0.30 0.10–0.20 0–0.10 | 8 7 6 5 4 3 2 1 | |||
| 3. | Distance from towns | 6–7 | 9 | 15 |
| (km) | 5–6 | 8 | ||
| 7–8 | 7 | |||
| 8–9 4–5 3–4 2–3 1–2 0–1 | 6 5 4 3 2 1 | |||
| 4. | Lithology | Granite | 9 | 15 |
| Basalt Volcanics Fluvial Lagoonal Fluvial Aeolian Aeolian & Marl Alluvium Sedimentary | 8 7 6 5 4 3 2 1 | |||
| 5. | Groundwater (m) | >50 | 9 | 10 |
| 20–50 10–20 5–10 0–5 | 8 6 4 2 | |||
| 6. | Salinity TDS (mg/L) | A1 (0–600) | 9 | 10 |
| A2 (601–1200) B (1201–3100) C (3101–5400) D (5401–7100) E (7101–10,000) F (>10001) | 8 6 4 3 2 1 |
| Regions. | Volume (ML) | Proposed Dam | Height (M) | Volume (ML) |
|---|---|---|---|---|
| Geelong | 95,324 | Dam1 | 6 | 105 |
| Colac Region Lorne Apollo Bay Gellibrand System | 2654 215 375 60 | Dam2 Dam3 Dam4 Dam5 | 5 5 5 3 | 37,250 7513 4475 30 |
| Total Capacity (ML) | 98,628 | Total Capacity (ML) | 49,373 | |
Publisher’s Note: MDPI stays neutral with regard to jurisdictional claims in published maps and institutional affiliations. |
© 2022 by the authors. Licensee MDPI, Basel, Switzerland. This article is an open access article distributed under the terms and conditions of the Creative Commons Attribution (CC BY) license (https://creativecommons.org/licenses/by/4.0/).
Share and Cite
Zhang, S.; Tan, J.; Liu, J.; Wang, J.; Tara, A. Suitability Prediction and Enhancement of Future Water Supply Systems in Barwon Region in Victoria, Australia. Land 2022, 11, 621. https://doi.org/10.3390/land11050621
Zhang S, Tan J, Liu J, Wang J, Tara A. Suitability Prediction and Enhancement of Future Water Supply Systems in Barwon Region in Victoria, Australia. Land. 2022; 11(5):621. https://doi.org/10.3390/land11050621
Chicago/Turabian StyleZhang, Shihao, Junhe Tan, Junhang Liu, Jiaqi Wang, and Ata Tara. 2022. "Suitability Prediction and Enhancement of Future Water Supply Systems in Barwon Region in Victoria, Australia" Land 11, no. 5: 621. https://doi.org/10.3390/land11050621
APA StyleZhang, S., Tan, J., Liu, J., Wang, J., & Tara, A. (2022). Suitability Prediction and Enhancement of Future Water Supply Systems in Barwon Region in Victoria, Australia. Land, 11(5), 621. https://doi.org/10.3390/land11050621

