Intensive Evaluation and High-Quality Redevelopment of Enterprise Land Use: A Case Study in China
Abstract
:1. Introduction
- According to different industrial types, this study constructed an industrial land-intensive evaluation index system, calculated the degree of industrial land-intensive utilization by standardizing the index and using a multifactor comprehensive evaluation model, and completed the industrial land-intensive evaluation in Beijing, Tianjin, and Hebei so as to provide corresponding theoretical and technical support for land regulation and control in Beijing, Tianjin, and Hebei.
- This study used intensive evaluation technology for industrial land in Beijing, Tianjin, and Hebei to evaluate the Tianjin and Hebei development zones, and took the Dingzhou economic development zone as an example to evaluate and analyze the intensive use of enterprise land; it suggests the influencing factors for the intensive use of development zones and the measures that can take advantage of the potential of enterprise stock land so as to provide a basis for the rationale behind upgrading industrial land structures and the efficient use of industrial land in Beijing, Tianjin, and Hebei.
2. Literature Review
3. Research Materials
3.1. Research Context
3.2. Data Collection
4. Methods
4.1. Basic Idea
4.2. Classification of Industrial Types
4.3. Evaluation Method of Enterprise Land-Intensive Use
4.3.1. Building Evaluation Index System for Enterprise Land-Intensive Use
4.3.2. Dimensionless Evaluation Index Data of Enterprise Land-Intensive Use
- (a)
- We determined the ideal value of land-intensive evaluation for the equipment manufacturing industry, raw material industry, high-tech industry, and modern service industry. For the positive and negative indicators, according to the principle of intensive land use, the ideal value was determined by the quarter-point method and the experience reference method [41].
- (b)
- Dimensionless indicators. Due to the characteristic differences of the selected indicators, it is necessary to make them dimensionless in order to simplify the experiment or calculation. Therefore, the ideal value standardization method was used to standardize the evaluation indicators.
- (c)
- For the initial value of the positive indicator, the following formula was used.
- Xi belongs to the closed interval (0100).
- If Xi0 ≥ 100 ≥ 100, Xi = 100, indicating that the actual value has reached the ideal state.
- Indicator with an excellent value of 0, Xi = (1 − ai) × 100.
4.3.3. Calculation of the Total Potential of Enterprise Land
5. Results
5.1. Intensive Evaluation of Enterprise Land Use and Its Potential Results
5.2. Redevelopment of Enterprise Land
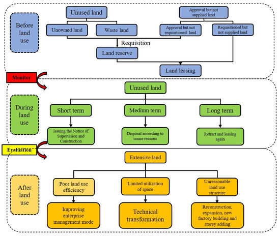
5.2.1. Redevelopment Process
5.2.2. Classification of Stock Enterprise Land
5.2.3. Determining the Availability of Enterprise Land
- (a)
- Unused enterprise land
- (b)
- Approved but not supplied land
- (c)
- Extensive enterprise land
5.2.4. Redevelopment of Available Enterprises Land
- (a)
- Unused enterprise land
- (b)
- Approved but not supplied land
- (c)
- Extensive enterprise land
6. Conclusions
Author Contributions
Funding
Data Availability Statement
Acknowledgments
Conflicts of Interest
References
- Wang, F.; Wang, R.; He, Z. Exploring the Impact of “Double Cycle” and Industrial Upgrading on Sustainable High-Quality Economic Development: Application of Spatial and Mediation Models. Sustainability 2022, 14, 2432. [Google Scholar] [CrossRef]
- Yang, G.; Deng, F.; Wang, Y.; Xiang, X. Digital Paradox: Platform Economy and High-Quality Economic Development—New Evidence from Provincial Panel Data in China. Sustainability 2022, 14, 2225. [Google Scholar] [CrossRef]
- Liu, J.; Zhang, L.; Zhang, N. Analyzing the South-North Gap in the High-Quality Development of China’s Urbanization. Sustainability 2022, 14, 2178. [Google Scholar] [CrossRef]
- Chen, W.; Shen, Y.; Wang, Y.; Wu, Q. The effect of industrial relocation on industrial land use efficiency in China: A spatial econometrics approach. J. Clean. Prod. 2018, 205, 525–535. [Google Scholar] [CrossRef]
- Zhao, Z.; Sharifi, A.; Dong, X.; Shen, L.; He, B.-J. Spatial Variability and Temporal Heterogeneity of Surface Urban Heat Island Patterns and the Suitability of Local Climate Zones for Land Surface Temperature Characterization. Remote Sens. 2021, 13, 4338. [Google Scholar] [CrossRef]
- Li, C.; Wu, K.; Wu, J. Urban land use change and its socio-economic driving forces in China: A case study in Beijing, Tianjin and Hebei region. Environ. Dev. Sustain. 2018, 20, 1405–1419. [Google Scholar] [CrossRef]
- Xie, H.; Chen, Q.; Lu, F.; Wang, W.; Yao, G.; Yu, J. Spatial-temporal disparities and influencing factors of total-factor green use efficiency of industrial land in China. J. Clean. Prod. 2019, 207, 1047–1058. [Google Scholar] [CrossRef]
- Li, C.; Wu, K.; Gao, X. Manufacturing industry agglomeration and spatial clustering: Evidence from Hebei Province, China. Environ. Dev. Sustain. 2020, 22, 2941–2965. [Google Scholar] [CrossRef]
- Qu, Z.; Wang, C.; Gao, L. The Urban Inefficient Industrial Land Evaluation based on the Principle of Land-saving: Taking Hailing District of Taizhou, Jiangsu Province as an Example. China Land Sci. 2018, 32, 50–56. [Google Scholar]
- Yang, J.; Ren, J.; Sun, D.; Xiao, X.; Xia, J.C.; Jin, C.; Li, X. Understanding land surface temperature impact factors based on local climate zones. Sustain. Cities Soc. 2021, 69, 102818. [Google Scholar] [CrossRef]
- Xu, J.; He, Q.; Zhu, Z. The Evolution Characteristics of the Industrial Lands of the Changsha-Zhuzhou-Xiangtan Urban Ag-glomeration. Econ. Geogr. 2018, 38, 89–97. [Google Scholar]
- Gu, X.; Liu, J.; Dai, B.; Chai, D. Suitability Assessment of Reducing Industrial Land in Shanghai Metropolitan Region. J. Nat. Resour. 2018, 33, 1317–1325. [Google Scholar]
- Luo, Y.; Wu, Q. Research progress on inefficient urban industrial land based on supply side structural reform. Resour. Sci. 2018, 40, 1119–1129. [Google Scholar]
- Yang, J.; Wang, Y.; Xue, B.; Li, Y.; Xiao, X.; Xia, J.; He, B. Contribution of urban ventilation to the thermal environment and urban energy demand: Different climate background perspectives. Sci. Total Environ. 2021, 795, 148791. [Google Scholar] [CrossRef]
- Wu, L.; Zhang, L.; Zhu, D.; Chen, G. Comparison of comprehensive income of industrial land and residential land: A case study of Yangtze River Delta. Urban Issues 2018, 7, 63–69. [Google Scholar]
- Yan, S.; Peng, J.; Wu, Q. The convergence characteristics of industrial land use efficiency in China. Resour. Sci. 2018, 40, 1163–1174. [Google Scholar]
- Long, H.; Ge, D.; Wand, J. Progress and prospects of the coupling research on land use transitions and rural transformation development. Acta Geogr. Sin. 2019, 74, 2547–2559. [Google Scholar]
- Chakraborty, T.; Lee, X.; Ermida, S.; Zhan, W. On the land emissivity assumption and Landsat-derived surface urban heat islands: A global analysis. Remote Sens. Environ. 2021, 265, 112682. [Google Scholar] [CrossRef]
- Feng, C.; Cao, M.; Gan, L. The Research of Spatial Suitability for Undertaking Industrial Transfer of Wanjiang City Belt. Eco-Nomic Geogr. 2014, 34, 90–97. [Google Scholar]
- Wang, K.; Li, G.; Liu, H. Industrial Land Reduction, High-Quality Economic Development and Local Fiscal Revenue. Public Financ. Res. 2019, 9, 33–46. [Google Scholar]
- Xiao, J.; Ou, Y. Research on optimizing land spatial development pattern. Econ. Perspect. 2012, 5, 18–23. [Google Scholar]
- Luo, X.; Yang, J.; Sun, W.; He, B. Suitability of human settlements in mountainous areas from the perspective of ventilation: A case study of the main urban area of Chongqing. J. Clean. Prod. 2021, 310, 127467. [Google Scholar] [CrossRef]
- Yang, J.; Luo, C. Study on the renewal and redevelopment of old industrial area in post industrialization period. City Plan. Rev. 2011, 35, 80–84. [Google Scholar]
- Chen, Z.; Li, Y. Industrial Location Theory; Xinhua Publishing House: Beijing, China, 1982. [Google Scholar]
- Li, W. Industrial Geography of China; Science Press: Beijing, China, 1990. [Google Scholar]
- Wu, B. A preliminary study on the reconstruction of industrial areas in old cities. City Plan. Trans. 1997, 4, 50–53. [Google Scholar]
- Xiong, X.; Guan, Y.; Li, D. Planning ideas and suggestions for industrial land adjustment in Yangpu District. Shanghai Urban Plan. Rev. 2000, 3, 34–39. [Google Scholar]
- Zhang, J.; Luo, K.; Xu, J. Integration strategy of old industrial zone: A case study of Meixu District in Ningbo. J. Ningbo Univ. 2005, 18, 506–510. [Google Scholar]
- Chen, Y.; Tian, W.; Zhou, Q.; Shi, T. Spatiotemporal and driving forces of Ecological Carrying Capacity for high-quality development of 286 cities in China. J. Clean. Prod. 2021, 293, 126186. [Google Scholar] [CrossRef]
- Pu, W.; Zhang, A. Can Market Reforms Curb the Expansion of Industrial Land?—Based on the Panel Data Analysis of Five National-Level Urban Agglomerations. Sustainability 2021, 13, 4472. [Google Scholar] [CrossRef]
- Yang, J.; Wang, Y.; Xiu, C.; Xiao, X.; Xia, J.; Jin, C. Optimizing local climate zones to mitigate urban heat island effect in human settlements. J. Clean. Prod. 2020, 275, 123767. [Google Scholar] [CrossRef]
- Li, C.; Gao, X.; Wu, J.; Wu, K. Demand prediction and regulation zoning of urban-industrial land: Evidence from Beijing-Tianjin-Hebei Urban Agglomeration, China. Environ. Monit. Assess. 2019, 191, 412. [Google Scholar] [CrossRef]
- Vandermeer, M.C.; Halleux, J.M. The role of industrial land and economic estates in economic development: The case of Wal-lonia. Nat. Prod. Res. 2013, 28, 940–944. [Google Scholar]
- Ustaoglu, E.; LaValle, C. Examining lag effects between industrial land development and regional economic changes: The Netherlands experience. PLoS ONE 2017, 12, e0183285. [Google Scholar] [CrossRef] [Green Version]
- Louw, E.; Van Der Krabben, E.; Van Amsterdam, H. The Spatial Productivity of Industrial Land. Reg. Stud. 2012, 46, 137–147. [Google Scholar] [CrossRef] [Green Version]
- VanderMeer, M.-C.; Halleux, J.-M. Evaluation of the spatial and economic effectiveness of industrial land policies in northwest Europe. Eur. Plan. Stud. 2017, 25, 1454–1475. [Google Scholar] [CrossRef] [Green Version]
- Lester, T.W.; Kaza, N.; Kirk, S. Making Room for Manufacturing: Understanding Industrial Land Conversion in Cities. J. Am. Plan. Assoc. 2013, 79, 295–313. [Google Scholar] [CrossRef]
- Li, D.; Chen, B. The strategy of the re-use of the old industry land in the Yangpu old industry area-from industry Yangpu to knowledge Yangpu. J. Urban Plan. 2005, 1, 44–50. [Google Scholar]
- Frantal, B.; Josef, K.U.N.C.; Klusáček, P.; Martinat, S. Assessing success factors of brownfields regeneration: International and inter-stakeholder perspective. Transylv. Rev. Adm. Sci. 2015, 11, 91–107. [Google Scholar]
- Morano, P.; Guarini, M.R.; Sica, F.; Anelli, D. Ecosystem Services and Land Take. A Composite Indicator for the Assessment of Sustainable Urban Projects. In Proceedings of the International Conference on Computational Science and Its Applications, Cagliari, Italy, 13–16 September 2021; Springer: Cham, Switzerland, 2021; pp. 210–225. [Google Scholar]
- Hu, X.; Xu, J.; Tong, J.; Sun, H. Study on industrial land adjustment of old industrial base in the period of rapid transformation—Taking Wuhan as an example. City Plan. Rev. 2007, 31, 40–46. [Google Scholar]
- Lu, Q. Study on the Evolution of Urban Industrial Land in Nanning During the Transition Period; Tsinghua University: Beijing, China, 2009. [Google Scholar]
- Fu, Y. Research of the Industrial Land Transformation Leading by Ecological Idea: A Case Study of Shanghai Taopu Smart City Planning. Shanghai Urban Plan. 2014, 4, 66–70. [Google Scholar]
- Feng, C.; Liu, S.; Li, R. Evaluation of Prefecture-level City Industrial Land Efficiency in China. Mod. Urban Res. 2014, 4, 45–49. [Google Scholar]
- Wu, J. Evaluation and Regulation of Intensive Use for Industrial Land in Tianjin and Hebei; China University of Geosciences: Beijing, China, 2017. [Google Scholar]
- Huang, D.; Zhang, H.; Fan, S.; Yan, J. Industrial Land Regulation and Controlling Based on Stock Potential Tapping: A Case Study of Economic and Technological Development Zone in Chizhou City. Sci. Technol. Manag. Land Resour. 2013, 30, 42–47. [Google Scholar]
- Liu, Y.; Wang, Q.; Lou, Y.; Zhang, J.; Mou, Y.; Qiu, Y. Define the Connotation and Types of Urban Stock Land in China. Urban Dev. Stud. 2011, 18, 53–57. [Google Scholar]
- Yang, Z.; Li, C.; Fang, Y. Driving Factors of the Industrial Land Transfer Price Based on a Geographically Weighted Regression Model: Evidence from a Rural Land System Reform Pilot in China. Land 2020, 9, 7. [Google Scholar] [CrossRef] [Green Version]




| Number | Enterprise Name | Enterprise Type |
|---|---|---|
| 1 | Hebei Changan Automobile Co., Ltd. | Equipment manufacturing industry |
| 2 | Baoding Changan Bus Manufacturing Co., Ltd. | Equipment manufacturing industry |
| 3 | Hebei Xuyang Coking Co., Ltd. | Equipment manufacturing industry |
| 4 | Dingzhou Jiabitong Auto Parts Co., Ltd. | Equipment manufacturing industry |
| 5 | Hebei Dongxu Chemical Co., Ltd. | Equipment manufacturing industry |
| 6 | Lingyun Industrial Co., Ltd. Dingzhou Branch | Equipment manufacturing industry |
| 7 | Hebei Shuangcheng Machinery Manufacturing Co., Ltd. | Equipment manufacturing industry |
| 8 | Dingzhou Zhixin Machinery Manufacturing Co., Ltd. | Equipment manufacturing industry |
| 9 | Dingzhou Hongyuan Machinery Co., Ltd. | Equipment manufacturing industry |
| 10 | Hebei Hyde Auto Parts Co., Ltd. | Equipment manufacturing industry |
| Industry Type | Definition | Specific Industries |
|---|---|---|
| Equipment manufacturing industry | To meet the needs of the development of various sectors of the national economy and security and manufacturing all kinds of technical equipment industry. | Including automobile manufacturing, engineering machinery, electrical engineering, machine tools, petrochemical general machinery, heavy mining machinery, instrumentation, agricultural machinery, and other industries. |
| Raw material industry | A collection of activities of protection, recovery, regeneration, renewal, value-added, and accumulation of natural resources and reproduction through government and social input. | Including metallurgy, chemical industry, non-metallic materials, gold, petroleum, and other industries. |
| High tech industry | Research and development play a key role in the production and service industries. | It includes electronic information, biology, medicine, and public security industries. |
| Modern service industry | A new service industry with modern characteristics that is mainly based on the tertiary industries. | Including logistics, tourism, business services, cultural and creative industries, and technology services. |
| Criterion Layer | Index Layer | Unit | Index Explanation | Index Influence |
|---|---|---|---|---|
| land input (A) | Investment intensity of fixed assets (A1) | 104 USD/hm2 | The ratio of the total accumulated fixed-asset investments of the enterprise to the land area of the Development Zone | positive |
| Labor input intensity (A2) | person/hm2 | The ratio of the number of employees to the land area of the Development Zone | positive | |
| land output (B) | Average industrial output value (B1) | 104 USD/hm2 | The ratio of industrial output value of enterprises to the land area of Development Zone | positive |
| land intensity (C) | Comprehensive plot ratio of industrial land (C2) | / | Ratio of the total construction area of industrial land to the occupied area of industrial land | positive |
| Building coefficient of industrial land (C2) | % | The ratio of the sum of the base area of buildings and structures, the area of open storage yard and open operation site to the area of industrial land | positive | |
| land structure (D) | Industrial land use rate (D1) | % | Ratio of industrial land area of enterprises to built-up land area in Development Zone | positive |
| Green space rate (D2) | % | Ratio of green area of enterprise to land area of Development Zone | negative | |
| use intensity (E) | Land supply rate (E1) | % | The ratio of the land area approved for construction supply to the land area approved for construction in the enterprise | negative |
| Rate of unused land (E2) | % | The ratio of idle land of enterprises to the area of state-owned construction land supplied | negative |
| Intensive Degree of Enterprise Land | Industry Type | Intensive Score | Description |
|---|---|---|---|
| Highly intensive | Equipment manufacturing industry | The potential of intensive land use is very small, and the land is intensive and tense. | |
| Raw material industry | |||
| High-tech industry | |||
| Modern service industry | |||
| Intensive | Equipment manufacturing industry | The potential of land intensive use is small, and the level of land use is intensive and moderate. | |
| Raw material industry | |||
| High-tech industry | |||
| Modern service industry | |||
| Less extensive | Equipment manufacturing industry | The potential of intensive land use is large, and the land use mode is extensive. | |
| Raw material industry | |||
| High-tech industry | |||
| Modern service industry | |||
| Extensive | Equipment manufacturing industry | The potential of intensive land use is large, and the land use mode is extensive. | |
| Raw material industry | |||
| High-tech industry | |||
| Modern service industry |
| Enterprise Name | Intensive Evaluation Results | Intensive Evaluation Level | Area (hm2) | Potential Measurement Results (hm2) |
|---|---|---|---|---|
| Hebei Changan Automobile Co., Ltd. | 57.19 | Extensive | 81.10 | 26.61 |
| Baoding Changan Bus Manufacturing Co., Ltd. | 49.33 | Extensive | 50.00 | 20.34 |
| Hebei Xuyang Coking Co., Ltd. | 68.59 | Less extensive | 193.39 | 41.40 |
| Dingzhou Jiabitong Auto Parts Co., Ltd. | 67.93 | Less extensive | 9.93 | 2.19 |
| Hebei Dongxu Chemical Co., Ltd. | 58.49 | Extensive | 6.03 | 1.90 |
| Lingyun Industrial Co., Ltd. Dingzhou Branch | 72.26 | Less extensive | 3.48 | 0.62 |
| Hebei Shuangcheng Machinery Manufacturing Co., Ltd. | 74.50 | Less extensive | 7.93 | 1.23 |
| Dingzhou Zhixin Machinery Manufacturing Co., Ltd. | 70.71 | Less extensive | 1.21 | 0.23 |
| Dingzhou Hongyuan Machinery Co., Ltd. | 53.06 | Extensive | 3.79 | 1.40 |
| Hebei Hyde Auto Parts Co., Ltd. | 76.14 | Less extensive | 1.07 | 0.15 |
| Type | Criteria |
|---|---|
| short-term | |
| medium-term | |
| long-term | t ≥ 2, s = 0; or t ≥ 3, s < 1 |
| Criterion Layer | Land-Use Efficiency | Land-Use Intensity | Land-Use Structure | |
|---|---|---|---|---|
| Enterprise Name | ||||
| Hebei Changan Automobile Co., Ltd. | 35.53 | 7.76 | 13.90 | |
| Baoding Changan Bus Manufacturing Co., Ltd. | 28.44 | 9.70 | 11.19 | |
| Hebei Xuyang Coking Co., Ltd. | 30.68 | 20.38 | 17.53 | |
| Dingzhou Jiabitong Auto Parts Co., Ltd. | 24.17 | 25.55 | 18.21 | |
| Hebei Dongxu Chemical Co., Ltd. | 38.53 | 12.94 | 7.02 | |
| Lingyun Industrial Co., Ltd. Dingzhou Branch | 38.53 | 23.61 | 10.12 | |
| Hebei Shuangcheng Machinery Manufacturing Co., Ltd. | 36.62 | 23.29 | 14.59 | |
| Dingzhou Zhixin Machinery Manufacturing Co., Ltd. | 38.53 | 17.47 | 14.71 | |
| Dingzhou Hongyuan Machinery Co., Ltd. | 16.57 | 20.70 | 15.78 | |
| Hebei Hyde Auto Parts Co., Ltd. | 38.53 | 20.70 | 16.91 | |
| Average value | 32.61 | 18.21 | 13.85 | |
| Type | Measures |
|---|---|
| short-term | The local departments in charge of land and resources at all levels shall issue notices to the land users to supervise and urge construction |
| medium-term | Government-caused unused land: (1) Replacement of equivalent idle land for land users (2) According to the actual amount of payment for the enterprise to supply the corresponding land. |
| Enterprise causes land unused: (1) Due to the difficulty of the project, the enterprise is unable to start the project at present, and requests to postpone the construction, but the delay time should not exceed one year. (2) If the enterprise wants to change the land use, the land department shall re-evaluate the economic capacity and actual land demand of the construction unit and handle the land-use change procedures to meet the requirements. (3) Because the enterprise itself cannot continue to invest in the construction of the land, the government does a good job of coordination, and takes measures to recover and transfer the land to new users. (4) Without special reasons, enterprises need to pay the corresponding unused land fees. | |
| Long-term | It should be returned to the market free of charge |
Publisher’s Note: MDPI stays neutral with regard to jurisdictional claims in published maps and institutional affiliations. |
© 2022 by the authors. Licensee MDPI, Basel, Switzerland. This article is an open access article distributed under the terms and conditions of the Creative Commons Attribution (CC BY) license (https://creativecommons.org/licenses/by/4.0/).
Share and Cite
Yang, Z.; Li, S.; Sun, D.; Li, C.; Wu, J. Intensive Evaluation and High-Quality Redevelopment of Enterprise Land Use: A Case Study in China. Land 2022, 11, 432. https://doi.org/10.3390/land11030432
Yang Z, Li S, Sun D, Li C, Wu J. Intensive Evaluation and High-Quality Redevelopment of Enterprise Land Use: A Case Study in China. Land. 2022; 11(3):432. https://doi.org/10.3390/land11030432
Chicago/Turabian StyleYang, Zhiheng, Shaoxing Li, Dongqi Sun, Chenxi Li, and Jiahui Wu. 2022. "Intensive Evaluation and High-Quality Redevelopment of Enterprise Land Use: A Case Study in China" Land 11, no. 3: 432. https://doi.org/10.3390/land11030432
APA StyleYang, Z., Li, S., Sun, D., Li, C., & Wu, J. (2022). Intensive Evaluation and High-Quality Redevelopment of Enterprise Land Use: A Case Study in China. Land, 11(3), 432. https://doi.org/10.3390/land11030432

