Next Article in Journal
Responses of NDVI to Climate Change and LUCC along Large-Scale Transportation Projects in Fragile Karst Areas, SW China
Next Article in Special Issue
Social Security, Intergenerational Care, and Cultivated Land Renting Out Behavior of Elderly Farmers: Findings from the China Health and Retirement Longitudinal Survey
Previous Article in Journal
Evaluating the Coupling Coordinated Development between Regional Ecological Protection and High-Quality Development: A Case Study of Guizhou, China
Previous Article in Special Issue
Study on the Coupling and Coordination Relationship between Gross Ecosystem Product (GEP) and Regional Economic System: A Case Study of Jiangxi Province
 
 
Font Type:
Arial Georgia Verdana
Font Size:
Aa Aa Aa
Line Spacing:
Column Width:
Background:
Article

Evolutionary Game Analysis for Grassland Degradation Management, Considering the Livelihood Differentiation of Herders

1
School of Public Administration, Guangzhou University, Guangzhou 510006, China
2
Institute of Data Science and Agricultural Economics, Beijing Academy of Agriculture and Forestry Sciences, Beijing 100097, China
3
Institutes of Science and Development, Chinese Academy of Sciences, Beijing 100190, China
4
College of Interdisciplinary Studies, Thammasat University, Lampang 52190, Thailand
5
Institute of Geographic Sciences and Natural Resources Research, Chinese Academy of Sciences, Beijing 100101, China
*
Author to whom correspondence should be addressed.
Land 2022, 11(10), 1776; https://doi.org/10.3390/land11101776
Submission received: 14 September 2022 / Revised: 4 October 2022 / Accepted: 10 October 2022 / Published: 12 October 2022
(This article belongs to the Special Issue Land Use and Livelihood Change)

Abstract

Grassland degradation has become one of the most important ecological and environmental problems in the world, affecting the ecological balance of grassland and the welfare of residents. To reveal the impact mechanism of herders’ livelihood constraints on grassland degradation, and to explore the comprehensive management methods to ensure herders’ livelihoods and grassland ecological restoration, this paper constructed an evolutionary game model considering local governments and herders. It is found that the ideal stable equilibrium game can be achieved when certain conditions are met, that is, when the local governments actively regulate and herders moderate grazing, the grassland degradation caused by overgrazing can be reduced. The livelihood differentiation of herders significantly affects the stable equilibrium state of the evolutionary game. The local government’s regulation is the key to promoting moderate grazing of herders. The effect of incentive measures on the moderate grazing of herders is limited, while punishment measures can significantly restrict the excessive grazing behavior of herders. Policy support for household livelihood differentiation can effectively motivate herders to moderate grazing and achieve their survival and development needs to a greater extent through a non-grazing livelihood. The research results help decision-makers to formulate policies to combat grassland degradation, and promote the improvement of herders’ lives.

1. Introduction

Grasslands are an important component of terrestrial ecosystems, accounting for 40.5% of the total global land area (excluding ice caps and ice sheets) [1], and have important ecological and food production functions [2,3]. Grassland degradation is a phenomenon where climatic or anthropogenic disturbances exceed the self-regulatory threshold of grassland ecosystems, making it difficult to recover and reverse successional change [2,4,5]. In the past century, global widespread and multiform grassland degradation has reduced the productivity of grasslands, weakened ecosystem services and reduced the carrying capacity of the land, and also reduced the livelihoods of residents who depend on grasslands and livestock farming or become refugees [2,6], which has become one of the important worldwide ecological and environmental problems [2,7]. Therefore, there is an urgent need to explore the effective mechanisms to manage grassland degradation to maintain sustainable functions and services of the grassland ecosystems and achieve sustainable livelihoods for the residents.
Grassland degradation is a complex phenomenon, with drivers that are dynamic, interacting, and influenced by multiple actors involved, which poses several challenges for public institutions responsible for sustainable use and management [8,9]. Many studies have analyzed the mechanisms of grassland degradation governance [2,10], for different cases and scenarios of grassland degradation governance, and have focused on the ecological restoration options and institutional designs for grassland degradation governance [11,12]. The impact of human factors on grassland degradation has been widely documented [2,13,14], especially in commons [15], where livestock numbers can easily exceed the carrying capacity of the grasslands [4], which is known as overgrazing, an overgrazing practice is generally undertaken by herders to gain more revenue [16]. While controlling livestock numbers is an important way to combat overgrazing on grasslands [15], some research has shown that increasing herders’ incomes and promoting livelihood differentiation, can effectively reduce their overgrazing behavior [17]. They argue that livelihood differentiation can enable herders to reduce their dependence on pastoralism, thereby reducing their livestock numbers and avoiding livestock numbers exceeding the carrying capacity of the grasslands.
These studies show the impact of herders’ livelihood constraints on the governance of grassland degradation, but there is relatively little analysis of the dynamics of the game process among the stakeholders involved, as well as a lack of multi-scenario analysis for the development of effective governance policies. Evolutionary games assume that humans are imperfectly rational and that participants are in imperfect information conditions [18]. This is consistent with the limited ideal situation in the actual game process and better reflects the spontaneous evolutionary process of the different participants’ strategies [19]. To reveal the mechanism of herders’ livelihood constraints on grassland degradation and to explore an integrated management approach to safeguard herders’ livelihoods and grassland ecological restoration, this paper constructs an evolutionary game model based on both local governments and herders, seeking policy insights to achieve the dual goals of grassland ecological restoration and residents’ poverty alleviation.
A possible innovation of this paper is to focus on the game behavior of both local governments and herders, and to incorporate herders’ livelihood differentiations into a game theoretical framework, revealing the multi-player interaction model of the grassland degradation governance and the governance effects under different scenarios, as well as the impact of herders livelihood differentiations on the stability of the evolutionary game, and the relevant findings can provide a reference for the formulation of grassland degradation governance policies.

2. Literature Review

Many studies have shown that grassland degradation is influenced by agricultural development, urbanization, species invasion, climate change, and other anthropogenic factors [2,10]. Some empirical studies have identified human behavior as one of the most significant causes, with clearing, deforestation, and overgrazing in recent decades, leading to global desertification and grassland degradation, seriously endangering regional ecosystem services and functions [14]. Especially in border areas where grassland property rights are unclear, herders prefer to use public grassland resources to protect their grassland resources to minimize feeding costs [3], a behavior that exacerbates overgrazing and illegal cultivation. There are also classic studies that show how easily public resources can be overused. Each user ignores the costs imposed on others, and individual decisions can accumulate into a tragic overuse [15,20]. The reality of low biomass, vegetation degradation and biodiversity loss due to overgrazing remains an important challenge to the sustainability of grassland ecosystems and the livelihoods of herders [21,22,23]. Fedrigo found that overgrazing has had a significant impact on the grassland structure, leading to biomass reduction and biodiversity loss [24]. An empirical study by Fan, showed that human activities in Northern Tibet are expanding on the land surface, encroaching on nature reserves, and undermining the sustainability of grasslands [25]. Therefore, finding solutions to the problem of overgrazing to promote the management of grassland degradation is important to achieving sustainable management of the grassland ecosystems.
Many studies have shown that, the difficult livelihood of herders is the main factor causing overgrazing, in general, the grassland area is a relatively fragile ecological environment and the single type of industry led to the prairie region with a low economic density and higher incidence of poverty [5,26]. Under the pressure of livelihood, herders have to rely only on grazing for a long time to achieve survival and development needs [16]. As the population increases and the food structure changes, the increasing demand drives the number of livestock feeding on natural grasslands, and overgrazing directly contributes to the grassland degradation [27], creating a vicious circle between the herders’ livelihoods and grassland degradation. Lise found that greater livelihood problems for herders lead to overgrazing, which in turn leads to grassland degradation, which in turn, increases poverty [16]. David found that the large increase in livestock and herders’ households has degraded most grasslands in Inner Mongolia to varying degrees and that a general strategy to alleviate poverty and grassland degradation, emphasizes livestock production intensification to maintain herders’ livelihoods and large livestock numbers in the system [5].
Moderate grazing is an important approach to the sustainable use of grassland resources globally [28], and in response to overgrazing, policymakers have used a variety of approaches to address these complex challenges of grassland degradation management, such as grazing bans, grassland conservation subsidies, incentive systems, and ecological migration [11,12]. Some studies have found that these restrictions or reductions in human activities can promote the ecosystem restoration and enhance the ecosystem resilience, effectively contributing to the functioning ecosystem [8,29,30]. However, prohibiting the use of local ecosystems often reduces the income of residents, thereby affecting their livelihoods and thus creating a poverty trap [9,31]. More effective policies for managing grassland degradation need to consider the sustainability of farmers’ livelihoods and achieve the twin goals of grassland ecological restoration and poverty alleviation for the residents [12].
Livelihood differentiation is an important way of achieving sustainable livelihoods for herders. Livelihoods, or livelihood strategies, are a way of making a living based on capabilities, assets, and activities [32]. In livelihood research, farmers have received more attention. Farmers’ livelihood strategies are dynamic, and when the environmental context, livelihood capital, and policy regimes change drastically, farmers tend to shift their livelihood strategies to adapt to new human-land relations [33]. In this context, livelihood differentiation has received widespread attention, and the widespread participation of farmers in non-farm employment has led to the emergence of farmers with different livelihood strategies, such as agricultural production-led farmers, non-farm labor-led farmers, and part-time farmers [34]. Studies have shown that the differentiation of farmers’ livelihoods can reduce the intensity of land use, break through the constraints of financial and technological inputs, and achieve a better land use efficiency [35,36]; however, some studies have also shown that the excessive differentiation of farmers’ livelihoods may lead to the adoption of crude management practices on arable land, abandonment or abandonment of the land [37,38,39]. When farmers or herders are overly dependent on land resources, such as arable land or grassland and the natural resources attached to them, it is important to regulate their land use behavior through livelihood differentiation.
In summary, studies have focused on the drivers of grassland degradation and how it is managed, and found that overgrazing is the main factor leading to the grassland degradation; studies on herders’ grazing behaviors have also found that subsistence and development pressures are the main drivers of overgrazing. The dual objectives of sustainable livelihoods and the restoration of grassland ecosystems are key to promoting the management of the grassland degradation, but few studies have focused on the grassland degradation under the influence of livelihood differentiations, and there is a lack of quantitative policy modeling. This paper uses evolutionary game theory to explore the evolutionary game of livelihood differentiation and grassland degradation management, which can reveal the multi-player game mechanism in grassland degradation management and provide insights into the policy of grassland degradation management.

3. Model Background and Assumptions

To establish the model, this paper takes the actual grassland degradation in the Qinghai-Tibet Plateau of China, as the background. The Qinghai-Tibet Plateau, also known as the “Third Pole of the World”, has an average elevation of 4000 m. It is bordered by the Pamir Plateau in the west, the Hengduan Mountains in the east, the Kunlun Mountains, the Altun Mountains, the Qilian Mountains in the north, and the Himalayas in the south. The main vegetation types from the southeast to northwest include forests, scrub, meadows, grasslands, deserts, alpine vegetation, and cultivated vegetation. The area of grassland is the largest, accounting for 62% of the total area of the Qinghai-Tibet Plateau.
Prior to the 1980s, the grasslands on the Qinghai-Tibet plateau were common-pool resources, and after the 1980s, China began to promote the household production responsibility system for grasslands. Today, the ownership of the grassland resources belongs to the state and is operated under contract by the family on the Qinghai-Tibet Plateau, with herders having the right to use it. The purpose of implementing this system is to motivate herders to manage grasslands and to raise their awareness of grassland protection. However, due to the complexity, the wide distribution, the difficulty of rational development, the utilization of grassland resources, and the limitation of social understanding of the grasslands, the household production responsibility system does not completely solve the problem of overgrazing and grassland degradation. In order to prevent and control grassland degradation, local governments have introduced restrictive and incentive measures.
At present, China’s grassland management has formed a multiple governance system with dual administrative and judicial supervision. The revision of the Grassland Law has been promoted to crack down on illegal acts that destroy grasslands. At the same time, the project of returning farmland to grassland and blocking grazing is being carried out to maintain the balance between grass and livestock through proper grazing regulation by grassland producers, operators, and human settlements. To promote the sustainable livelihood of herders, the local governments have also implemented many poverty alleviation projects, including ecological compensation and subsidies for herders’ grassland ecological protection [40], which have increased herders’ incomes and reduced their survival and development pressure. In order to strengthen the management of local governments, the forest chief system has also been implemented. It refers to the system in which the main leader of the local government, as the forest chief, is responsible for leading, organizing, and coordinating the protection and development of ecological resources, so as to promote the construction of the ecological civilization. In this grassland degradation management mechanism, herders are the main regulated objects, while the local governments are the main regulators. They play together to form an evolutionary game system for the herders’ poverty alleviation and the local government’s grassland degradation management.

3.1. Analysis of the Players’ Behaviors

The analysis of herders’ behaviors. Moderate grazing not only regulates the grass-livestock relationship but also allows herders to gain a certain level of profit. When the need for food and clothing is difficult to meet, herders may be forced to pay more attention to the current high level of benefits to the neglect of long-term benefits, which may enhance the phenomenon of grazing intensity in the pastoral areas. Overgrazing breaks the balanced grass-livestock relationship, reduces the carrying capacity of the ecological environment, and eventually becomes an important external shock to the pasture degradation. Although overgrazing by herders yields high returns in the short term, the grassland degradation and ecological damage caused over time will in turn have a significant negative impact on the livelihoods of herders who mainly graze their livestock, thus creating a vicious circle. When the need for food and clothing is met, and considering the survival needs of future generations, herders are more inclined to adopt sustainable forms of grazing and avoid overgrazing. In the wider pastoral areas, to achieve the subsistence needs, herders need local governments to transfer other work to them in order to achieve a livelihood differentiation and reduce their dependence on grassland and their livelihood pressures.
An analysis of the local government’s behavior. As an agent of regional development, the local governments have a major responsibility for the development of the ecology and herders’ livelihoods in the region. Local governments have become involved in the management of grassland degradation to break the vicious circle of overgrazing and grassland degradation, due to the high cost of management and pressure from the central government regulation and public opinion. On the one hand, the local governments need to formulate certain policies and measures to combat grassland degradation and reduce the negative impacts that lead to grassland degradation; on the other hand, the local governments also need to formulate certain policies and measures to improve the livelihoods of herders, including developing ecological protection positions in pasture areas and carrying out ecological compensation for grassland, etc. At the same time, it also needs to raise the cost of overgrazing by herders through punitive measures to restrain their overgrazing behavior. With the local government’s restraint, herders will tend to choose to graze moderately, creating a harmonious situation in the human–land relations, mitigating the grassland degradation, and promoting the sustainable development of the critical and unique ecosystem of global importance here.
Based on the above analysis, this paper integrated the local governments and herders into the same dynamic evolutionary system, analyzed the game mechanism between the local governments and herders in the process of achieving grassland degradation management and the sustainable livelihoods of herders, and finally constructed the theoretical model, as shown in Figure 1.

3.2. Model Assumptions

Based on the above realistic scenario, this paper further condenses the main cost and benefit indicators of the game between the local governments and herders, and for analysis, the following assumptions are made on the key parameters here (Table 1).
Hypothesis 1.
According to the previous analysis, the main stakeholders involved in the process of managing the grassland degradation, considering the sustainability of herders’ livelihoods, are the local governments and herders, where the behavior of both parties interacts and each party has an effective rationality; in addition, the local government’s strategy is set {active regulation, negative regulation}, assuming that the probability of the local government choosing to actively regulate is x, and the probability of choosing to negatively regulate is 1 − x. When local governments choose to actively regulate, they will not only pay for the cost of combating grassland degradation, but also take the initiative to adopt incentives and penalties to regulate the behavior of herders and promote the differentiation of the herders’ livelihoods to reduce the pressure on their livelihoods. When local governments choose to negatively regulate, they are not responsible to simply pay for the cost of combating grassland degradation, without regulating the overgrazing behavior of herders. The herders’ strategy set is {overgrazing, moderate grazing}, assuming that the probability of choosing to overgraze is y, and the probability of choosing to graze moderately is 1 − y.
Hypothesis 2.
When the local governments choose to actively regulate, their regulatory cost is C (C > 0). The larger the proportion of overgrazing, the more difficult it will be for the local governments to regulate, and the higher the cost will be, so it can be assumed that C(y) = B + ky. B is the fixed regulatory cost and k is the coefficient of the influence of the proportion of the overgrazing behavior on the local government’s regulatory cost. If herders overgraze, the degradation of the grassland caused by the problem requires the local governments to invest financial resources to combat the problem, which constitutes the local government’s cost (Cg). When the local governments choose to actively regulate, if herders overgraze, the local governments will take certain penalties (P) against them. When the local governments choose to negatively regulate, they will be subject to the accountability of the central government and the pressure of social opinion, which constitutes its negative pressure (S).
Hypothesis 3.
There is a relatively widespread poverty problem in the majority of the pastoral areas, and to alleviate poverty and combat grassland degradation at the same time, the active regulatory local governments will provide a certain amount of subsidies (A) to herders for the grassland ecological protection, and at the same time, to improve herders’ income sources, the local governments will actively engage in developing other sources of livelihoods, including supporting geographical indication products, developing branded pastoralism, and promoting the industrialization of agricultural and pastoral products, which requires paying only a certain amount of industrial support costs (Ci). The greater the intensity of the industrial support (θ), the higher the income of the herders’ non-grazing livelihood.
Hypothesis 4.
Livelihood issues are an important factor in herders’ overgrazing behaviors, and the livelihood pressure is directly related to the herders’ economic level, livelihood resources, livelihood capacity, livelihood activities, and subsidies for grassland ecological conservation. Assume that the poverty level of herders is γ, their dependence on grazing livelihoods is α, and their dependence on non-grazing livelihoods is β; their gain from the complete dependence on grazing livelihoods is Rg and their gain from their complete dependence on non-grazing livelihoods is Rn, and for the pastoral areas, grazing is one of their main incomes, so there is Rg > Rn; When herders completely depend on grazing for their livelihood, the overgrazing behavior may occur, and the extra income of overgrazing is Rs. When herders are moderately grazing, the local government’s ecological conservation subsidy for grassland is A; when he or she is overgrazing, the local government’s penalty for overgrazing is P.

3.3. Payment Matrix

According to the parameter setting, the evolutionary game model containing the local governments and herders is constructed, assuming that both parties are finite rational participating subjects, both can make strategic choices according to their wishes, and the payment matrix of the two parties can be obtained (Table 2).

4. Model Analysis

4.1. Analysis of Replication Dynamics

Based on the payment matrix, the equilibrium strategies of the local governments and herders are analyzed according to evolutionary game theory.

4.1.1. Analysis of the Replication Dynamics of the Local Governments

Assuming that the expected benefit for local governments choosing an active regulatory strategy is E11, E11 is expressed as Equation (1).
E 11 = y ( B C g k y + P C i θ ) + ( 1 y ) ( A B k y C i θ )
Assuming that the expected benefit to the local governments for choosing a negative regulatory strategy is E12, E12 is expressed as Equation (2).
E 12 = y ( C g S ) + ( 1 y ) ( S )
Assuming that the average return to the local governments is E 1 ¯ , E 1 ¯ is expressed as Equation (3).
E 1 ¯ = x E 11 + ( 1 x ) E 12 = ( 1 x ) ( S ( 1 y ) + ( C g S ) y ) + x ( ( 1 y ) ( A B k y C i θ ) + y ( B C g + P k y C i θ ) )
The replicated dynamic equation for the choice of an active regulatory strategy by the local governments is obtained from the Malthusian dynamic equation. Then, Equation (4) can be obtained.
F ( x ) = d x d t = x ( E 11 E 1 ¯ ) = ( 1 + x ) x ( A + B S A y + k y P y + C i θ )

4.1.2. Analysis of the Replication Dynamics of Herders

Assuming that the expected benefit for a herdsman choosing an overgrazing strategy is E21, E21 is expressed as Equation (5).
E 21 = x ( P + ( R g + R s ) ( α + β ) γ ) + ( 1 x ) ( R g + R s ) ( α + β ) γ
Assuming that the expected benefit for a herdsman choosing a moderate grazing strategy is E22, E22 is expressed as Equation (6).
E 22 = x ( A + γ ( R g α + R n β ( 1 + θ ) ) ) + ( 1 x ) ( R g α + R n β ) γ
Assuming that the average return to local governments is E 2 ¯ , E 2 ¯ is expressed as Equation (7).
E 2 ¯ = y E 21 + ( 1 y ) E 22 = y ( ( R g + R s ) ( 1 x ) ( α + β ) γ + x ( P + ( R g + R s ) ( α + β ) γ ) ) + ( 1 y ) ( ( 1 x ) ( R g α + R n β ) γ + x ( A + γ ( R g α + R n β ( 1 + θ ) ) ) )
The replication dynamic equation for the choice of the active regulatory strategy by the local governments is obtained from the Malthusian dynamic equation. Then, Equation (8) can be obtained.
F ( y ) = d y d t = y ( E 21 E 2 ¯ ) = ( 1 + y ) y ( A x + P x γ ( R s ( α + β ) + β ( R g R n ( 1 + x θ ) ) ) )

4.2. Analysis of the Stabilisation Strategies

Combining Equations (2) and (3) yields a two-dimensional dynamical system (I). Then, Equation (9) can be obtained.
{ F ( x ) = ( 1 + x ) x ( A + B S A y + k y P y + C i θ ) F ( y ) = ( 1 + y ) y ( A x + P x γ ( R s ( α + β ) + β ( R g R n ( 1 + x θ ) ) ) )
To facilitate the analysis of the equilibrium point and the stability of the system, let
M = R s α γ + R g β γ R n β γ + R s β γ A + P + R n β γ θ
N = A + B S + C i θ A k + P
Theorem 1.
The equilibrium points of the system are (0,0), (0,1), (1,0), (1,1), (M, N).
Proof of Theorem 1.
For the two-dimensional dynamical system (I), let F(x) = F(y) = 0. It is obvious that (0,0), (0,1), (1,0), and (1,1) are the equilibrium points of the system, and also (M, N) is the equilibrium point of the system, and there are six equilibrium points in this evolutionary game system. □
An analysis of the local stability of the Jacobi matrix of the evolutionary game system can be obtained by changing the stability of the equilibrium point of the system [41].
J = [ F x ( x ) F y ( x ) F x ( y ) F y ( y ) ] = [ a 11 a 12 a 21 a 22 ]
where a11 = (−1 + 2 x) (A + BSA y + k yP y + Ci θ), a12 = −(Ak + P) (−1 + x) x, a21 = (−1 + y) y (A + P + Rn β γ θ), a22 = (−1 + 2 y) (A x + P xγ (Rs (α + β) + β (RgRn (1 + x θ)))).
The determinant of the Jacobi matrix J, detJ = a11 a22a12 a21, and the trace trJ = a11 + a22. When detJ > 0 and trJ < 0, the equilibrium point is a steady state. Table 3 can be obtained, according to Equation (13).
E = ( A k + P ) ( R s α + ( R g R n + R s ) β ) γ ( A + P γ ( R s ( α + β ) + β ( R g R n ( 1 + θ ) ) ) ) ( A + P + R n β γ θ ) 2
F = ( A + P + R n β γ θ ) ( A + B S + C i θ ) ( B + k P S + C i θ ) ( A k + P ) 2
The asymptotic stability of the equilibrium point can be progressed, based on the Jacobi matrix.
Theorem 2.
When −k + P < B − S + Ci θ< -A and 0 < γ (Rs (α + β) + β (Rg − Rn)) < A+P + β γ Rn θ (Scenario 1), there are two evolutionary stable strategies (0,1) and (1,0) for system (I). At this point, (0,0) and (1,1) are unstable points, and (M, N) is a saddle point.
Proof of Theorem 2.
When −k + P < BS + Ci θ < −A and 0 < γ (Rs (α + β) + β (RgRn)) < A + Pβ γ Rn θ, the local equilibrium points (0,1) and (1,0) have detJ> 0 and trJ< 0, which satisfy the condition of the asymptotic stability; the local equilibrium points (0,0) and (1,1) have detJ > 0 and trJ > 0, at which point these two equilibria are unstable; the local equilibrium point (M, N) has an uncertain detJ and trJ = 0, at which point this equilibrium is a saddle point (Table 4). □
Theorem 3.
When −A < B − S + Ci θ < −k + P and 0 < γ (Rs α + (Rg − Rn + Rs) β) < A + P + β γ Rn θ (Scenario 2), there is no stable strategy for system (I), at which point (0,0), (0,1), (1,0) and (1,1) are all saddle points.
Proof of Theorem 3.
According to the conditions of Theorem 3, Table 5 can be proved by referring to the process of proving Theorem 2. □
Theorem 4.
System (I) has a unique evolutionary stabilization strategy when the following conditions are satisfied.
  • (1) When −A < B − S + Ci θ < −k + P and 0 < A + P + β γ Rn θ < γ (Rs (α + β) + β (Rg − Rn)) (Scenario 3), the evolutionary stability strategy is (1,1), at which point (0,0) and (0,1) are saddle points and (1,0) is unstable.
  • (2) When B − S + Ci θ < −A < −k + P and 0 < γ (Rs (α + β) + β (Rg − Rn)) < A + P + β γ Rn θ (Scenario 4), or B − S + Ci θ < −k + P < −A and 0 < γ (Rs (α + β) + β (Rg − Rn)) < A + P + β γ Rn θ (Scenario 5) when the evolutionary stability strategy is (1,0), at which point (0,1) and (1,1) are saddle points and (0,0) is an unstable point.
  • (3) When B − S + Ci θ < −A< −k + P and 0 < A + P + β γ Rn θ < γ (Rs (α + β) + β (Rg − Rn)) (Scenario 6), or B − S + Ci θ < −k + P < −A and 0 < A + P + β γ Rn θ < γ (Rs (α + β) + β (Rg − Rn)) (Scenario 7) when the evolutionary stability strategy is (1,1), at which point (0,1) and (1,0) are saddle points and (0,0) is an instable point.
  • (4) When −A < −k + P < B − S + Ci θ and 0 < γ (Rs (α + β) + β (Rg − Rn)) < A + P + β γ Rn θ (Scenario 8), or −k + P< −A < B − S + Ci θ and 0 < γ (Rs (α + β) + β (Rg − Rn)) < A + P + β γ Rn θ (Scenario 9) when the evolutionary stability strategy is (0,1), at which point (0,0) and (1,0) are saddle points and (1,1) is an unstable point.
  • (5) When −A< −k + P < B − S + Ci θ and 0 < A + P + β γ Rn θ < γ (Rs (α + β) + β (Rg − Rn)) (Scenario 10), or −k + P< −A < B − S + Ci θ and 0 < A + P + β γ Rn θ < γ (Rs (α + β) + β (Rg − Rn)) (Scenario 11) when the evolutionary stability strategy is (0,1), at which point (0,0) and (1,1) are saddle points and (1,0) is an instable point.
  • (6) The evolutionary stability strategy is (0,1) when −k + P < B − S + Ci θ< −A and 0 < A + P + β γ Rn θ < γ (Rs (α + β) + β (Rg − Rn)) (Scenario 12), at which point (1,0) and (1,1) are saddle points and (0,0) is an unstable point.
Proof of Theorem 4.
According to the conditions of Theorem 4, Table 6 can be proved by referring to the process of proving Theorem 2. □
All of the scenarios of the evolutionary game between the local governments and herders are also shown in Figure 2

5. Numerical Simulation

To present the results of this paper more intuitively, and to analyze the mechanism of the grassland degradation governance, considering the differentiation of herders’ livelihoods, the evolutionary game process under various types of constraints is simulated in this paper using MATLAB. The stability analysis in Section 3, shows that the local governments actively regulate and herders moderately graze, i.e., strategy combination (1,0) is the ideal state for the grassland degradation management. In the grassland degradation governance, the two conventional regulatory measures of the ecological supplemental incentive A for moderate grazing and penalty P for transitional grazing, will directly affect the evolutionary steady state of the system, while the poverty status of herders, the livelihood differentiation characteristics, and the local government’s livelihood differentiation support policy will also directly affect the evolutionary steady state of the system. Considering the policy implications, this paper focuses on γ, β, Rn, θ, and the parameters of A and P.
Take the management of the grassland degradation on the Qinghai-Tibet Plateau in China, as an example. On the Qinghai-Tibet Plateau, especially in the Northern Qinghai-Tibet plateau, human activities have caused more significant grassland degradation management, where the incidence of poverty is high, which is a deep-seated cause of the overgrazing behavior among herders. To reduce the incidence of poverty while reducing overgrazing, the local governments have promoted the management of overgrazing, on the one hand, and the management of livelihood differentiation among herders, on the other, including the comprehensive promotion of the forest chief system, and the simultaneous implementation of projects, such as returning farmland to grassland and fencing off grazing. Through rational grazing control by grassland producers and human settlements and the maintenance of the grass-livestock balance, the management of the grassland degradation has now achieved more significant results.
To achieve the required demand for survival and development, there is a certain degree of overgrazing behavior of local herders with a probability y of about 0.5. Affected by the fiscal capacity and the administrative capacity, the active regulation behavior of the local governments has certain uncertainties, and x can be estimated as 0.5. The set value only indicates the initial environmental situation and does not affect the outcome of the game. There are two cases of strategy combinations (1,0) that satisfy the unique equilibrium, when BS + Ci θ < -A < −k + P and 0 < γ (Rs (α + β) + β (RgRn)) < A + P + β γ Rn θ, or BS + Ci θ < −k + P < −A and 0 < γ (Rs (α + β) + β (RgRn)) < A + P + β γ Rn θ, the evolutionary stable strategy is (1,0), and here only Scenario 4 is considered, with the following parameters set: B = 1, k = 1, Cg = 1, P = 1, S = 3, A = 1, Ci = 1, θ = 0.6, γ = 0.8, α = 0.8, β = 0.2, Rg = 5, Rn = 3 and Rs = 2.

5.1. The Impact of the Herders’ Livelihood Differentiations in the Game of Grassland Degradation Management

5.1.1. The Impact of the Poverty Levels of Herders in the Evolutionary Game

As shown in Figure 3, all of the other factors being equal, the higher the poverty level of herders γ, the less motivated herders are to choose a moderate grazing strategy, while the local governments are more inclined to adopt an active regulatory strategy at this time. Poverty is a way of life caused by the lack of basic goods and services necessary for living and the lack of opportunities and means for development. In areas where the poverty level of herders is higher, herders will be more likely to obtain more resources for survival through overgrazing to make ends meet, thus neglecting the carrying capacity of the grassland itself; at the same time, to reduce or avoid excessive grazing by herders, the local governments are more inclined to actively regulate. This includes cracking down on illegal acts of grassland destruction and implementing projects such as returning farmland to grassland and fencing off grazing to restrain the herders’ grazing behaviors.

5.1.2. The Impact of the Dependence of Herders on Non-Grazing Livelihoods in the Evolutionary Game

Herders’ livelihoods include both pastoral and non-pastoral livelihoods. They have a limited time and managers to obtain the material resources needed for their livelihoods and need to allocate time between their pastoral and non-pastoral livelihoods. There are two possible livelihood differentiation scenarios: one is complementary, where the herders’ pastoral livelihoods remain the same and their non-pastoral livelihoods change; the other is alternative, where the herders’ pastoral livelihoods will decrease when their non-pastoral livelihoods increase. Figure 4a shows the alternative livelihood differentiation model, where the higher the β dependence of the herders on non-grazing livelihoods, the higher their incentive to graze moderately and the lower the incentive for the local governments regulation; Figure 4b shows the complementary livelihood differentiation model, where the higher the β dependence of the herders on non-grazing livelihoods, the higher their incentive to graze moderately; the incentive for the local governments regulation does not change much at this time. Clearly, in the complementary livelihood differentiation model, there is greater uncertainty about the impact of changes in the herders’ livelihood, depending on their behavioral choices, and for herders, their grazing livelihoods can satisfy their basic needs to some extent, while the alternative role of non-grazing livelihoods is insufficient and less effective.

5.1.3. The Impact of the Benefits of Herders When They Are Completely Dependent on Non-Grazing Livelihoods in the Evolutionary Game

The non-grazing livelihood gains of herders relative to their grazing livelihood gains are not as shown in Figure 5, the larger the non-grazing livelihood gains of herders, Rn, the more motivated herders are to choose a moderate grazing strategy, while the more motivated the local governments are to choose an active regulatory strategy. The higher the return on non-grazing livelihoods, the more motivated herders are to switch from grazing to non-grazing livelihoods, when there is relatively less pressure to degrade grasslands, and the local governments are less motivated to regulate them. The higher the returns from non-grazing livelihoods, the more motivated herders will be to switch from grazing to non-grazing livelihoods.

5.1.4. The Impact of the Local Governments’ Industrial Support Cost for the Livelihood Differentiation of Herders in the Evolutionary Game

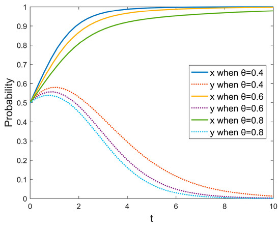
To promote the herders’ livelihoods to acquire more livelihood needs, the local governments may support herders’ livelihood differentiations through industrial policies, herders’ re-education, and the development of ecological ranger positions. As shown in Figure 6, the stronger the local government’s livelihood differentiation support policy θ is, the more motivated herders are to choose moderate grazing strategies, when the costs created by a livelihood differentiation policy support will constrain the local government’s supportive actions. It is clear that the local government’s livelihood differentiation policy has a positive impact on the incentives of herders to reduce their transitional grazing behavior through livelihood differentiation, but the policy should be formulated with local financial and administrative capacities in mind. Ecological compensation and central government transfers are key to supporting local support for poverty alleviation and the grassland degradation management.

5.2. The Impact of the Local Governments’ Incentives and Penalties in the Evolutionary Game

The basic measures of the local government’s reward and punishment mechanism to promote the management of the grassland degradation caused by overgrazing, as shown in Figure 7, the greater the local government’s ecological compensation incentive A for the herders’ moderate grazing, the more motivated they may be to choose a moderate grazing behavior, but there is also uncertainty, this incentive itself constitutes the cost of the active local government’s regulation, when the incentive is too high, the local government’s active regulation is less motivated when the constraint is weakened, herders may transition their grazing behavior; the greater the local government’s penalty P for overgrazing, the higher its incentive to choose a moderate grazing behavior, and at the same time the higher the local government’s incentive to actively regulate. Penalties have a more robust restraining effect than incentives.

6. Discussion

This paper presents a model construction and analysis based on the reality of grassland degradation, which can be further discussed in the context of the reality of grassland degradation in the Qinghai-Tibet Plateau of China. Grassland degradation on the Qinghai-Tibet Plateau has become a relatively popular area of research. The Qinghai-Tibet Plateau is representative and it is of great significance to choose it as the case area. First of all, the Qinghai-Tibet Plateau is a sensitive area for global environmental change [42,43]. Studying the problem of the grassland degradation here and finding solutions will help protect the ecological environment of the Qinghai-Tibet Plateau and provide local solutions for global grassland ecological protection. In addition, the Qinghai-Tibet Plateau is a vast area with a small population and a single type of stakeholders, which is conducive to more focus on the research problem in this study.
Several researchers have shown that Eurasian grasslands are experiencing severe degradation [21], especially the alpine grasslands of the Qinghai-Tibet Plateau and the temperate grasslands of the Mongolian Plateau [5,11,17,25]. Nearly 49% of the global grassland area has degraded [14], and that about 2 million km2 of grassland on the Qinghai-Tibet Plateau has undergone degradation in the last 20 years [23]. In contrast to climate change, human activities, such as overgrazing, are the main pressure for grassland degradation [2], and studies have empirically shown that human activities in Northern Tibet are expanding on the land surface, encroaching on nature reserves, and undermining the sustainability of grasslands [25]. In this regard, the quest for the management of overgrazing and grassland degradation is crucial for the conservation and sustainable management of the vegetation on the Qinghai-Tibet Plateau, especially for the achievement of the UN 2030 Sustainable Development Goals for high mountain regions [2,44].
This paper also incorporates the livelihood differentiations of herders into the framework of game theory, revealing the multi-subject interaction model of grassland degradation management and the governance effects under different scenarios, as well as the impact of the livelihood differentiations of herders on the stability of the evolutionary game. In the process of overgrazing and grassland degradation management on the Qinghai-Tibet Plateau, it is necessary to coordinate the interests of multiple actors and promote the co-management and sharing of the grassland degradation management. Firstly, the central governments should pay more attention to the ecological environment of the Qinghai-Tibet Plateau, not only by providing certain financial subsidies to reduce the monitoring costs of the local governments but also by setting reasonable control tasks and holding those who fail to complete them accountable. Secondly, local governments should formulate relevant policies and regulations to restrain the behavior of herders, not only through ex-ante restraints, such as fencing and returning farmland to grass, but also through clear and severe administrative penalties to thereby restrain overgrazing herders. In addition, the governance system should take into account the participation of other stakeholders, promote the participation of social organizations in the regulation of human behaviors on the Qinghai-Tibet Plateau, increase the level of media exposure to the ecological and environmental problems on the Qinghai-Tibet Plateau, and improve the transparency of the local government’s regulatory actions and results, so as to promote a synergistic development system to reduce overgrazing and combat grassland degradation.
There are some shortcomings in this study, as this paper constructs the evolutionary game considering the local governments and herders and clarifies the role of the local governments in managing the herders’ overgrazing, but in fact, the role of other actors such as environmental protection associations, the media, and tourists in the ecological and social development of the Qinghai-Tibet Plateau, should not be underestimated and have an important role in influencing the herders’ overgrazing and ultimately in the degradation of grasslands. In future research, we will consider other subjects and further explore the stakeholder mechanism of grassland degradation.

7. Conclusions

Moderate grazing is an important approach to the sustainable use of global grassland resources, and therefore there is a need to balance the relationship between grassland sustainability and livelihood sustainability [4], and to meet the needs of herders for survival and development while avoiding overgrazing. Exploring effective mechanisms to manage grassland degradation to maintain sustainable functions and the services of the grassland ecosystems, and achieve sustainable livelihoods for the local people, is an issue worth exploring. Several studies have shown the impact of the herders’ livelihood constraints on the grassland degradation governance, but there is relatively little analysis of the dynamics of the game process among the stakeholders involved, as well as a lack of multi-scenario analysis for developing effective governance policies. To reveal the mechanism of the impact of the herders’ livelihood constraints on grassland degradation, and to explore an integrated management approach to safeguard the herders’ livelihoods and grassland ecological restoration, this paper constructs an evolutionary game model considering local governments and herders, seeking policy insights to achieve the dual goals of grassland ecological restoration and poverty alleviation for the residents. The main findings of the study are as follows.
  • When certain conditions are met, the equilibrium points of the evolutionary game system are (0,0), (0,1), (1,0), (1,1), (M, N), where (1,0) is the ideal stable equilibrium strategy, i.e., when the local governments actively regulate and the herders graze moderately, then the problem of grassland degradation caused by overgrazing can be reduced.
  • Herders’ livelihood differentiation significantly affects the stable equilibrium of the evolutionary game, with herders more motivated to adopt a transitional grazing strategy when their poverty level is high, and are more motivated to adopt a moderate grazing strategy when their non-grazing livelihood dependence is high and they are more motivated to adopt a moderate grazing strategy when their non-grazing livelihood benefit is high.
  • Local government’s regulation is the key to promoting moderate grazing by herders. Its incentives have a limited effect in motivating herders to moderate grazing, while the penalties can significantly restrain the herders’ overgrazing behavior; policy support for the differentiation of farmers’ livelihoods can effectively motivate herders to moderate grazing and achieve their survival and development needs to a greater extent through non-grazing livelihoods.

Author Contributions

Conceptualization, Y.S. and H.D.; methodology, Y.S. and B.L.; software, Y.S.; validation, Y.S., H.D., J.Z. and P.Z.; formal analysis, Y.S. and B.L.; data curation, Y.S. and J.Z.; writing—original draft preparation, Y.S.; writing—review and editing, B.L. and Y.K.; visualization, Y.S. and P.Z.; supervision, H.D.; project administration, H.D.; funding acquisition, H.D. All authors have read and agreed to the published version of the manuscript.

Funding

This research was funded by the Youth Scientific Research Fund Project of Beijing Academy of Agriculture and Forestry Sciences, grant number QNJJ202220; the Collaborative Innovation Platform Construction Project of Beijing Academy of Agriculture and Forestry Sciences, grant number KJCX201913; and the Additional Financial Special Project of Beijing Academy of Agriculture and Forestry Sciences, grant number CZZJ202201.

Institutional Review Board Statement

Not applicable.

Informed Consent Statement

Not applicable.

Data Availability Statement

Not applicable.

Acknowledgments

All authors thank the anonymous reviewers and the editor for their constructive comments on an earlier version of the manuscript.

Conflicts of Interest

The authors declare no conflict of interest.

References

  1. Finn, J.A.; Kirwan, L.; Connolly, J.; Sebastia, M.T.; Helgadottir, A.; Baadshaug, O.H.; Belanger, G.; Black, A.; Brophy, C.; Collins, R.P.; et al. Ecosystem function enhanced by combining four functional types of plant species in intensively managed grassland mixtures: A 3-year continental-scale field experiment. J. Appl. Ecol. 2013, 50, 365–375. [Google Scholar] [CrossRef]
  2. Bardgett, R.D.; Bullock, J.M.; Lavorel, S.; Manning, P.; Schaffner, U.; Ostle, N.; Chomel, M.; Durigan, G.; Fry, E.L.; Johnson, D.; et al. Combatting global grassland degradation. Nat. Rev. Earth. Environ. 2021, 2, 720–735. [Google Scholar] [CrossRef]
  3. Li, W.; Ali, S.H.; Zhang, Q. Property rights and grassland degradation: A study of the Xilingol Pasture, Inner Mongolia, China. J. Environ. Manag. 2007, 85, 461–470. [Google Scholar] [CrossRef]
  4. Behnke, R.H.; Scoones, I. Rethinking Range Ecology: Implications for Rangeland Management in Africa; International Institute for Environment and Development: London, UK, 1992. [Google Scholar]
  5. Briske, D.D.; Zhao, M.; Han, G.; Xiu, C.; Kemp, D.R.; Willms, W.; Havstad, K.; Kang, L.; Wang, Z.; Wu, J.; et al. Strategies to alleviate poverty and grassland degradation in Inner Mongolia: Intensification vs. production efficiency of livestock systems. J. Environ. Manag. 2015, 152, 177–182. [Google Scholar] [CrossRef] [PubMed]
  6. Wang, L.; Gan, Y.; Wiesmeier, M.; Zhao, G.; Zhang, R.; Han, G.; Siddique, K.H.M.; Hou, F. Grazing exclusion-An effective approach for naturally restoring degraded grasslands in Northern China. Land Degrad. Dev. 2018, 29, 4439–4456. [Google Scholar] [CrossRef]
  7. Lu, X.; Zhang, Y.; Lin, C.; Wu, F. Evolutionary Overview and Prediction of Themes in the Field of Land Degradation. Land 2021, 10, 23. [Google Scholar] [CrossRef]
  8. Wu, J.; Feng, Y.; Zhang, X.; Wurst, S.; Tietjen, B.; Tarolli, P.; Song, C. Grazing exclusion by fencing non-linearly restored the degraded alpine grasslands on the Tibetan Plateau. Sci. Rep. 2017, 7, 15202. [Google Scholar] [CrossRef]
  9. Cao, S.; Shang, D.; Yue, H.; Ma, H. A win-win strategy for ecological restoration and biodiversity conservation in Southern China. Environ. Res. Lett. 2017, 12, 044004. [Google Scholar] [CrossRef]
  10. Torok, P.; Brudvig, L.A.; Kollmann, J.; Price, J.N.; Tothmeresz, B. The present and future of grassland restoration. Restor. Ecol. 2021, 29, e13378. [Google Scholar] [CrossRef]
  11. Liu, M.; Dries, L.; Huang, J.; Min, S.; Tang, J. The impacts of the eco-environmental policy on grassland degradation and livestock production in Inner Mongolia, China: An empirical analysis based on the simultaneous equation model. Land Use Policy 2019, 88, 104167. [Google Scholar] [CrossRef]
  12. Pan, Y.; Wu, J.; Zhang, Y.; Zhang, X.; Yu, C. Simultaneous enhancement of ecosystem services and poverty reduction through adjustments to subsidy policies relating to grassland use in Tibet, China. Ecosyst. Serv. 2021, 48, 101254. [Google Scholar] [CrossRef]
  13. Liu, Y.; Zhang, Z.; Tong, L.; Khalifa, M.; Wang, Q.; Gang, C.; Wang, Z.; Li, J.; Sun, Z. Assessing the effects of climate variation and human activities on grassland degradation and restoration across the globe. Ecol. Indicators 2019, 106, 105504. [Google Scholar] [CrossRef]
  14. Gang, C.; Zhou, W.; Chen, Y.; Wang, Z.; Sun, Z.; Li, J.; Qi, J.; Odeh, I. Quantitative assessment of the contributions of climate change and human activities on global grassland degradation. Environ. Earth. Sci. 2014, 72, 4273–4282. [Google Scholar] [CrossRef]
  15. Ostrom, E.; Burger, J.; Field, C.B.; Norgaard, R.B.; Policansky, D. Revisiting the commons: Local lessons, global challenges. Science 1999, 284, 278–282. [Google Scholar] [CrossRef] [PubMed]
  16. Lise, W.; Hess, S.; Purev, B. Pastureland degradation and poverty among herders in Mongolia: Data analysis and game estimation. Ecol. Econ. 2006, 58, 350–364. [Google Scholar] [CrossRef]
  17. Waldron, S.; Brown, C.; Longworth, J. Grassland degradation and livelihoods in China’s western pastoral region A framework for understanding and refining China’s recent policy responses. China Agric. Econ. Rev. 2010, 2, 298–320. [Google Scholar] [CrossRef]
  18. Wang, G.; Chao, Y.; Chen, Z. Promoting developments of hydrogen powered vehicle and solar PV hydrogen production in China: A study based on evolutionary game theory method. Energy 2021, 237, 121649. [Google Scholar] [CrossRef]
  19. Sun, Y.; Liu, B.; Fan, J.; Qiao, Q. The multi-player evolutionary game analysis for the protective development of ecotourism. Environ. Sci. Policy 2021, 126, 111–121. [Google Scholar] [CrossRef]
  20. Hardin, G. The tragedy of the commons: The population problem has no technical solution; it requires a fundamental extension in morality. Science 1968, 162, 1243–1248. [Google Scholar] [CrossRef]
  21. Pan, T.; Hou, S.; Wu, S.; Liu, Y.; Liu, Y.; Zou, X.; Herzberger, A.; Liu, J. Variation of soil hydraulic properties with alpine grassland degradation in the eastern Tibetan Plateau. Hydrol. Earth. Syst. Sci. 2017, 21, 2249–2261. [Google Scholar] [CrossRef]
  22. Liu, M.; Zhang, Z.; Sun, J.; Li, Y.; Liu, Y.; Berihun, M.L.; Xu, M.; Tsunekawa, A.; Chen, Y. Restoration efficiency of short-term grazing exclusion is the highest at the stage shifting from light to moderate degradation at Zoige, Tibetan Plateau. Ecol. Indic. 2020, 114, 106323. [Google Scholar] [CrossRef]
  23. Fayiah, M.; Dong, S.; Khomera, S.W.; Ur Rehman, S.A.; Yang, M.; Xiao, J. Status and Challenges of Qinghai–Tibet Plateau’s Grasslands: An Analysis of Causes, Mitigation Measures, and Way Forward. Sustainability 2020, 12, 1099. [Google Scholar] [CrossRef]
  24. Fedrigo, J.K.; Ataide, P.F.; Azambuja, J.; Oliveira, L.V.; Jaurena, M.; Laca, E.A.; Overbeck, G.E.; Nabinger, C. Temporary grazing exclusion promotes rapid recovery of species richness and productivity in a long-term overgrazed Campos grassland. Restor. Ecol. 2018, 26, 677–685. [Google Scholar] [CrossRef]
  25. Fan, J.; Liang, B.; Liu, H.; Wang, Y.; Zhao, Y.; Zhang, H.; Liu, B.; Chen, D. Impact on local sustainability of the northward expansion of human activities into protected areas in Northern Tibet. Land Degrad. Dev. 2022, 1–15. [Google Scholar] [CrossRef]
  26. Liu, S.; Zhang, J.; Zhang, J.; Guo, Y. Simultaneously tackling ecological degradation and poverty challenges: Evidence from desertified areas in northern China. Sci. Total Environ. 2022, 815, 152927. [Google Scholar] [CrossRef]
  27. Liu, J.; Yang, H.; Savenije, H. China’s move to higher-meat diet hits water security. Nature 2008, 454, 397. [Google Scholar] [CrossRef]
  28. Boone, R.B.; Conant, R.T.; Sircely, J.; Thornton, P.K.; Herrero, M. Climate change impacts on selected global rangeland ecosystem services. Glob. Change Biol. 2018, 24, 1382–1393. [Google Scholar] [CrossRef]
  29. Bi, X.; Li, B.; Fu, Q.; Fan, Y.; Ma, L.; Yang, Z.; Nan, B.; Dai, X.; Zhang, X. Effects of grazing exclusion on the grassland ecosystems of mountain meadows and temperate typical steppe in a mountain-basin system in Central Asia’s arid regions, China. Sci. Total Environ. 2018, 630, 254–263. [Google Scholar] [CrossRef]
  30. Zeng, Q.; An, S.; Liu, Y. Soil bacterial community response to vegetation succession after fencing in the grassland of China. Sci. Total Environ. 2017, 609, 2–10. [Google Scholar] [CrossRef]
  31. Cao, S.; Zhong, B.; Yue, H.; Zeng, H.; Zeng, J. Development and testing of a sustainable environmental restoration policy on eradicating the poverty trap in China’s Changting County. Proc. Natl. Acad. Sci. USA 2009, 106, 10712–10716. [Google Scholar] [CrossRef]
  32. Chambers, R.; Conway, G. Sustainable Rural Livelihoods: Practical Concepts for the 21st Century; Institute of Development Studies: Brighton, UK, 1992. [Google Scholar]
  33. Shackleton, C.M.; Shackleton, S.E.; Buiten, E.; Bird, N. The importance of dry woodlands and forests in rural livelihoods and poverty alleviation in South Africa. For. Policy Econ. 2007, 9, 558–577. [Google Scholar] [CrossRef]
  34. Hao, H.; Li, X.; Zhang, J. Impacts of part-time farming on agricultural land use in ecologically-vulnerable areas in North China. J. Resour. Ecol. 2013, 4, 70–79. [Google Scholar] [CrossRef]
  35. Ransom, J.K.; Paudyal, K.; Adhikari, K. Adoption of improved maize varieties in the hills of Nepal. Agric. Econ. 2003, 29, 299–305. [Google Scholar] [CrossRef]
  36. Oseni, G.; Winters, P. Rural nonfarm activities and agricultural crop production in Nigeria. Agric. Econ. 2009, 40, 189–201. [Google Scholar] [CrossRef]
  37. Yan, J.; Yang, Z.; Li, Z.; Li, X.; Xing, L.; Sun, L. Drivers of cropland abandonment in mountainous areas: A household decision model on farming scale in Southwest China. Land Use Policy 2016, 57, 459–469. [Google Scholar] [CrossRef]
  38. Gellrich, M.; Zimmermann, N.E. Investigating the regional-scale pattern of agricultural land abandonment in the Swiss mountains: A spatial statistical modelling approach. Landsc. Urban Plan. 2007, 79, 65–76. [Google Scholar] [CrossRef]
  39. Chen, Q.; Xie, H.; Zhai, Q. Management Policy of Farmers’ Cultivated Land Abandonment Behavior Based on Evolutionary Game and Simulation Analysis. Land 2022, 11, 336. [Google Scholar] [CrossRef]
  40. Lin, H.; Zhao, Y.; Kalhoro, G.M. Ecological Response of the Subsidy and Incentive System for Grassland Conservation in China. Land 2022, 11, 358. [Google Scholar] [CrossRef]
  41. Friedman, D. Evolutionary games in economics. Econometrica 1991, 59, 637–666. [Google Scholar] [CrossRef]
  42. Fan, Y.; Fang, C. Measuring Qinghai-Tibet plateau’s sustainability. Sustain. Cities Soc. 2022, 85, 104058. [Google Scholar] [CrossRef]
  43. Zhang, Q.; Yuan, R.; Singh, V.P.; Xu, C.; Fan, K.; Shen, Z.; Wang, G.; Zhao, J. Dynamic vulnerability of ecological systems to climate changes across the Qinghai-Tibet Plateau, China. Ecol. Indicators 2022, 134, 108483. [Google Scholar] [CrossRef]
  44. Li, T.; Cui, L.; Scotton, M.; Dong, J.; Xu, Z.; Che, R.; Tang, L.; Cai, S.; Wu, W.; Andreatta, D. Characteristics and trends of grassland degradation research. J. Soil Sediment. 2022, 22, 1901–1912. [Google Scholar] [CrossRef]
Figure 1. Theoretical framework.
Figure 1. Theoretical framework.
Land 11 01776 g001
Figure 2. Phase diagram of the evolutionary game between the local governments and herders.
Figure 2. Phase diagram of the evolutionary game between the local governments and herders.
Land 11 01776 g002
Figure 3. The impact of the poverty levels of herders in the evolutionary game.
Figure 3. The impact of the poverty levels of herders in the evolutionary game.
Land 11 01776 g003
Figure 4. The impact of the dependence of herders on non-grazing livelihoods in the evolutionary game. (a) alternative livelihood differentiation model; (b) complementary livelihood differentiation model.
Figure 4. The impact of the dependence of herders on non-grazing livelihoods in the evolutionary game. (a) alternative livelihood differentiation model; (b) complementary livelihood differentiation model.
Land 11 01776 g004
Figure 5. The impact of the benefits of herders when they are completely dependent on non-grazing livelihoods in the evolutionary game.
Figure 5. The impact of the benefits of herders when they are completely dependent on non-grazing livelihoods in the evolutionary game.
Land 11 01776 g005
Figure 6. The impact of the government’s industrial support cost for the livelihood differentiation of herders in the evolutionary game.
Figure 6. The impact of the government’s industrial support cost for the livelihood differentiation of herders in the evolutionary game.
Land 11 01776 g006
Figure 7. The impact of local government’s incentives (a) and penalties (b) on the evolutionary game.
Figure 7. The impact of local government’s incentives (a) and penalties (b) on the evolutionary game.
Land 11 01776 g007
Table 1. Parameters of the evolutionary game model for the local governments and herders.
Table 1. Parameters of the evolutionary game model for the local governments and herders.
ParametersDescription
BFixed costs for local government’s choice to actively regulate
kCoefficient of the impact of the proportion of overgrazing behavior of the herders on their regulatory costs
CgCosts of grassland degradation management paid by the local governments
PThe penalties imposed on herders when the local governments choose to actively regulate
SExternal pressure on the local governments to choose to negatively regulate
ALocal government’s subsidies for herders’ grassland ecological protection
CiLocal government’s industrial support cost for the livelihood differentiation of herders
θThe intensity of the industrial support for the livelihood differentiation of herders by the local government
γPoverty levels of herders
αDependence of herders on grazing livelihoods
βDependence of herders on non-grazing livelihoods
RgThe benefits of herders when they are completely dependent on grazing for their livelihood
RnThe benefits of herders when they are completely dependent on non-grazing livelihoods
RsAdditional benefits of overgrazing for herders
xProbability of local governments choosing to regulate
yProbability of herders choosing to overgraze
Table 2. Payment matrix for the evolutionary game.
Table 2. Payment matrix for the evolutionary game.
Herders
OvergrazingModerate Grazing
Local governmentsActive regulation−(B + k y) − Cg + Pθ Ci
γ ((α + β) (Rg + Rs)) − P
−(B + k y) − Aθ Ci
γ (α Rg + (1 + θ) β Rn) + A
Negative regulationCgS
γ ((α + β) (Rg + Rs))
S
γ (α Rg + β Rn)
Table 3. Specific values of a11, a12, a21, and a22 at the local equilibrium points.
Table 3. Specific values of a11, a12, a21, and a22 at the local equilibrium points.
Balancing Pointa11a12a21a22
E1 (0,0)AB + SCi θ00(Rs α + (RgRn + Rs) β) γ
E2 (0,1)Bk + P + SCi θ00−(Rs α + (RgRn + Rs) β) γ
E3 (1,0)A + BS + Ci θ00AP + Rs (α + β) γ + β γ (RgRn (1 + θ))
E4 (1,1)B + kPS + Ci θ00A + Pγ (Rs (α + β) + β (RgRn (1 + θ)))
E5 (M, N)0EF0
Table 4. Asymptotic stability analysis of the local equilibrium points under Scenario 1.
Table 4. Asymptotic stability analysis of the local equilibrium points under Scenario 1.
Balancing PointtrJdetJStabilityλ1λ2
E1 (0,0)++Unstable Point++
E2 (0,1)+ESS
E3 (1,0)+ESS
E4 (1,1)++Unstable Point++
E5 (M, N)0EFSaddle Point++
Table 5. Asymptotic stability analysis of the local equilibrium points under Scenario 2.
Table 5. Asymptotic stability analysis of the local equilibrium points under Scenario 2.
Balancing PointtrJdetJStabilityλ1λ2
E1 (0,0)UncertaintySaddle Point+
E2 (0,1)UncertaintySaddle Point+
E3 (1,0)UncertaintySaddle Point+
E4 (1,1)UncertaintySaddle Point+
Table 6. Asymptotic stability analysis of the local equilibrium points under Scenarios 3–12.
Table 6. Asymptotic stability analysis of the local equilibrium points under Scenarios 3–12.
Balancing PointScenario 3Scenario 4 and Scenario 5Scenario 6 and Scenario 7
trJdetJStabilitytrJdetJStabilitytrJdetJStability
E1 (0,0)UncertaintySaddle Point++Unstable point++Unstable point
E2 (0,1)UncertaintySaddle PointUncertaintySaddle PointUncertaintySaddle Point
E3 (1,0)++Unstable point+ESSUncertaintySaddle Point
E4 (1,1)+ESSUncertaintySaddle Point-+ESS
Balancing pointScenario 8 and Scenario 9Scenario 10 and Scenario 11Scenario 12
trJdetJStabilitytrJdetJStabilitytrJdetJStability
E1 (0,0)UncertaintySaddle PointUncertaintySaddle Point++Unstable Point
E2 (0,1)+ESS+ESS+ESS
E3 (1,0)UncertaintySaddle Point++Unstable PointUncertaintySaddle Point
E4 (1,1)++Unstable PointUncertaintySaddle PointUncertaintySaddle Point
Publisher’s Note: MDPI stays neutral with regard to jurisdictional claims in published maps and institutional affiliations.

Share and Cite

MDPI and ACS Style

Sun, Y.; Du, H.; Liu, B.; Kanchanaroek, Y.; Zhang, J.; Zhang, P. Evolutionary Game Analysis for Grassland Degradation Management, Considering the Livelihood Differentiation of Herders. Land 2022, 11, 1776. https://doi.org/10.3390/land11101776

AMA Style

Sun Y, Du H, Liu B, Kanchanaroek Y, Zhang J, Zhang P. Evolutionary Game Analysis for Grassland Degradation Management, Considering the Livelihood Differentiation of Herders. Land. 2022; 11(10):1776. https://doi.org/10.3390/land11101776

Chicago/Turabian Style

Sun, Yong, Hongyan Du, Baoyin Liu, Yingluck Kanchanaroek, Junfeng Zhang, and Pei Zhang. 2022. "Evolutionary Game Analysis for Grassland Degradation Management, Considering the Livelihood Differentiation of Herders" Land 11, no. 10: 1776. https://doi.org/10.3390/land11101776

APA Style

Sun, Y., Du, H., Liu, B., Kanchanaroek, Y., Zhang, J., & Zhang, P. (2022). Evolutionary Game Analysis for Grassland Degradation Management, Considering the Livelihood Differentiation of Herders. Land, 11(10), 1776. https://doi.org/10.3390/land11101776

Note that from the first issue of 2016, this journal uses article numbers instead of page numbers. See further details here.

Article Metrics

Back to TopTop