Abstract
Agricultural fertilization significantly affects nutrients cycling in paddy soils. However, there are few systematic studies on the response of the application of livestock manure and corresponding organic fertilizer resulting in the microorganism and its nutrients entering farmland. Short-term application of pig manure and its corresponding organic fertilizer on the microorganisms of paddy fields were investigated. High-throughput sequencing technology was conducted to comprehensively study the microbial community composition and structure. Our results showed that organic fertilizer effectively enhanced nutrient substances such as nitrogen, phosphorus, and potassium at ripening stage and reduced the pH of soil, benefitting the soil fertility and the growth of rice. Though application of pig manure maintained higher microbial diversity, it increased the relative abundance of several pathogenic bacteria, which could threaten the soil health of the paddy fields. A large number of pathogenic bacteria can be reduced through composting pig manure to organic fertilizer. Nitrifying and denitrifying bacteria such as Anaerolineaceae, Pseudarthrobacter, Bacillus, and Nitrospira in the paddy soil were significantly promoted. The heavy metals such as Pb, Cr, and Cd, and nutrient substances such as phosphorus, as well as temperature, have important influences on the microbial compositions in ripening stage. The correlation analysis revealed more correlation efficiencies were observed with manure application, especially with the application of organic fertilizer. This study will provide a theoretical basis for improving land productivity and sustainable development in paddy fields.
1. Introduction
With the improvement of residents’ living standards, the demand for animal protein is increasing, which promotes the rapidly development of pig production in China []. The fast-growing livestock industry generates large amounts of livestock waste []. For example, in 2016, China’s livestock manure reached nearly 38 billion tons, of which pig manure accounted for the majority []. Pig manure can effectively improve soil fertility by injecting large amounts of organic matter, nitrogen (N), and phosphorus (P) into the soil, and it can greatly increase crop yields; therefore, direct application to farmland is a general method to treat pig manure [], and has been widely reported in the Netherlands [], Germany [], and China [,]. Excessive application of inorganic fertilizer, especially nitrogen fertilizer, has become the main cause of loss of soil organic matter, destruction of soil structure, decline of biological activity, and even reduction in soil fertility for a long time in farmland []. In recent years, with the gradual development of ecological agriculture, inorganic fertilizer has been gradually shifted to organic fertilizer in China’s farmland []. Xie found that as a major agricultural producing area in Southeast China, the livestock and poultry production in Chongming Island was mainly based on raising pigs, cattle, sheep, and chickens, among which the main way of pig-manure treatment in small- and medium-sized farms is still returning to the field []. Returning manure to the field can not only realize the resource utilization of feces, but also improve soil quality and structure, soil microbial biomass, enzyme activity, and functional diversity and abundance of the community [,,].
Paddy-soil microbial properties have attracted great interest as quick, integrative, and sensitive indicators of soil perturbations [] and can serve to identify the magnitude of the improvements brought about by management interventions [,]. In the paddy ecosystem, reasonable fertilization may promote soil organic-carbon accumulation and rice growth, and drive the succession of soil microbial-community structure []. The paddy ecosystem is a model system for studying microbial ecology, which is an excellent place for studying the composition and diversity of soil microbial community under the application of manure []. Since most of the paddy soil is flooded and its microorganisms participate in the nitrogen cycle of the soil through nitrification–denitrification under anaerobic conditions, manure application can not only provide nutrients needed for rice, but also improve the abundance and diversity of soil microorganisms in the paddy field. In recent years, several researchers have carried out the studies on the effects of manure application on soil microorganisms in paddy fields. Tan noted that application of organic fertilizer could significantly increase the number of denitrifying bacteria in paddy soil and also improve soil microbial activity []. It was shown that application of organic fertilizer could significantly improve soil nutrient content and soil microbial biomass, and microbial community structure and activity in paddy fields []. Kumar revealed that the application of organic fertilizer increased soil organic carbon content and microbial diversity in rice fields []. It was also explored that the application of pig manure could significantly improve the carbon-source utilization rate and community diversity of soil microorganisms in paddy fields []. However, pathogenic bacteria in livestock and poultry manure might also threaten soil ecological health, and even harm human health through plants []. Most research has focused on differential responses of soil bacterial to mineral fertilizers application and organic nature application [,]. The comparison between certain manure and its corresponding organic fertilizer was rarely concerned. In addition, with the increasing accumulation of microbial community sequence data, it is not enough to focus only on the alpha- or beta-diversity patterns. The relationship between environmental factors and individual microorganisms needs to be further studied.
This study investigated the short-term application of pig manure and its corresponding organic fertilizer on paddy fields. High-throughput sequencing technology was conducted to comprehensively study the microbial community composition and structure. The effects of fertilization on soil physical and chemical properties were also revealed. Moreover, the correlation between environmental factors and individual microorganisms wase also further analyzed. This study aims to provide a theoretical basis for the utilization of livestock manures and environmental-health management of farmland.
2. Materials and Methods
2.1. Experimental Location
The field plot experiment was carried out in Zhongxing Town, Chongming District, Shanghai, China (121°09′30″~121°54′00″ E, 31°27′00″~31°5L′15″ N), covering an area of about 3.33 hectares. The experimental site has a northern subtropical monsoon maritime climate, with abundant sunshine and rainfall (mean annual sunshine hours = 2104 h, mean annual temperature = 16.5 °C, and mean annual precipitation = 1128.9 mm), which is the main crop-producing area in Shanghai. Its farming conditions and environment are the same as the surrounding agricultural land.
2.2. Experimental Set-Up
The typical livestock and poultry manure such as pig manure and corresponding organic fertilizer were selected as the experimental manure fertilizer, and were all taken from a pig farm in Chongming District. The annual output of the pig farm was about 26,000 pigs and the annual output of manure was about 20,000 tons. Pig manure was obtained by collecting fresh pig manure and drying it naturally, while organic manure was produced from the same source of pig manure through conventional anaerobic composting under high temperature.
Three treatment groups were set up in the field experiment, which were control tests (CK), pig-manure treatment tests (PM), and organic-fertilizer treatment tests (OF). Each group was set up with three parallel plots, and each plot covered an area of 9 m2 (3 m × 3 m). In order to avoid mutual interference between plots, 0.5 mm-thick impermeable membrane was used to block each plot, and the buried depth of impermeable membrane was 40 cm. A 20 cm-wide footpath was set between each plot site for on-site monitoring and sample collection (Figure 1, Figure S1 in Supplementary Materials).

Figure 1.
Experimental site layout.
As a common local crop, rice (Oryza sativa L.) was the test crop in this study, and the planting method was seedling transplanting. The amount of manure was 2 kg·m−2, in accordance with the Technical Specifications for Returning Animal and Poultry Manure to Field (GB-T 25246-2010). The manure was applied to the soil as a base fertilizer, and then plowed after fertilization. Seedlings were transplanted 7 days after fertilization in early June 2020. Other management measures were the same as those in general paddy fields.
2.3. Soil Sample Collection
According to the growth cycle of rice, three sampling times were set, which were in late-July (tillering stage), late-August (heading stage), and mid-October (ripening stage). Soils (0–20 cm) were sampled with a soil sampler using the five-point sampling method in each plot []. The five soil samples in each plot were thoroughly mixed into a composite sample. Soil samples of 500 g were collected from each plot site. After removing debris such as gravel, earthworms, and plant residues in the soil samples, the soil samples were divided into four parts: one part was placed in a sterile EP tube, another part was placed in a sterile brown bottle, and the remainder was placed in two self-sealed bags. The soil samples were quickly transported to the laboratories in a refrigerated container (−80 °C) for microbial, and physical and chemical, property detection, respectively.
2.4. Physical and Chemical Characteristics
After natural air drying, the soil samples were sieved through 10-mesh and 100-mesh screens, and stored below 4 ℃. A Leici PHSJ-5 acidity meter (Shanghai Kexiao Scientific Instrument Co., Ltd., Shanghai, China) was used to measure the content, 4 g soil sample was weighed, and 10 mL sterile water was added according to the ratio of soil to water of 1:2.5 (mass concentration), and was shaken for 0.5 h (200 r·min−1; 28 °C). The clear liquid after filtration was measured on the machine. A portable pH meter was used to determine the pH of the soil. Organic matter (OM) was determined by potassium dichromate titration. Total nitrogen (TN) was measured by carbon and nitrogen analyzer (Vario MAX C/N, Germany) (dry firing method). Total phosphorus (TP) and total potassium (TK) were determined by ultraviolet spectrophotometer (T6-New Century) and WGH6400 flame photometer (Shanghai Changjing Instrument Co., Ltd., Shanghai, China), respectively. Electrical conductivity (EC) was measured using a WET portable three-parameter soil tester. As and Hg were determined by atomic fluorescence photometer (AFS-3100). Pb and Ca were determined by atomic absorption spectrophotometer (TAS-990). A flame atomic absorption spectrophotometry (HJ 491-2019) was conducted to determine the content of Cu, Zn, Pb, Ni, and Cd.
2.5. Microbial Community Characterization
Total DNA was extracted from approximately 0.5 g of each soil sample using the Fast DNA Spin Kit (MP Biomedicals Kit) following the manufacturer’s protocol. The quality and concentration of DNA were determined by 1.0% agarose gel electrophoresis and a NanoDrop® ND-2000 spectrophotometer (Thermo Scientific Inc., Waltham, MA, USA) and kept at −80 °C prior to further use. The V3–-V4 hypervariable region of bacterial 16S rRNA was amplified using primers 338F (5′-ACTCCTACGGGAGGCAGCAG-3′) and reverse 806R (5′-GGACTACHVGGGTWTCTAAT-3′) []. The PCR reaction mixture including 4 μL 5 × Fast Pfu buffer, 2 μL 2.5 mM dNTPs, 0.8 μL each primer (5 μM), 0.4 μL Fast Pfu polymerase, 10 ng of template DNA, and ddH2O to a final volume of 20 µL. PCR-amplification cycling conditions were as follows: 95 °C for 5 min followed by 27 cycles of denaturation at 95 °C for 30 s, annealing at 55 °C for 30 s, and extension at 72 °C for 45 s, with a final extension at 72 °C for 10 min (ABI GeneAmp 9700). All samples were amplified in triplicate. PCR products were detected using 2.0% agarose gel electrophoresis. The amplification products were purified using the AxyPrep DNA Gel Extraction Kit (Axygen Biosciences, Union City, CA, USA) and then quantified using QuantiFluor TM-ST (Promega, Madison, WI, USA). The purified amplicons were pooled in equimolar amounts, and then paired-end sequenced (2 × 300) by Majorbio Co., Ltd. (in Shanghai, China) using the MiSeq PE300 platform (Illumina, San Diego, CA, USA).
Raw sequencing reads were de-multiplexed by USEARCH 7.1 (https://drive5.com/usearch/, accessed on 8 November 2021) and filtered using fastp v0.19.6, in which the reads containing consecutive base “N” or obtaining an average quality score < 20 were discarded. The resulting clean reads > 50 bp were merged using the FLASH v1.2.7 where the maximum mismatch rate of the overlap region was 0.1, merged sequences with chimera were removed, and only sequences > 200 bp were included in the subsequent analysis. Then, the optimized sequences were clustered into operational taxonomic units (OTUs) using UPARSE 7.1 with 97% sequence-similarity level. The most abundant sequence for each OTU was selected as the representative sequence. The OTU table was manually filtered, i.e., chloroplast sequences in all samples were removed. To minimize the effects of sequencing depth on alpha- and beta-diversity measure, the number of 16S rRNAs from each sample was rarefied to 18,313, which still yielded an average Good’s coverage of 97.09%.
The taxonomy of these 16S rRNA-gene OTUs was assigned to the SILVA reference database (132 version) using Ribosomal Database Project (RDP, http://rdp.cme.msu.edu/, accessed on 8 November 2021) Bayesian classifier at 70% confidence.
2.6. Statistical Analysis
Data were processed as mean ± standard deviation, and statistical analyses were conducted using the SPSS 24.0 statistical software and R-3.3.1. Excel 2016 was used to calculate the mean and standard deviation of the original data. One-way ANOVA was conducted to analyze the significance of differences among soil physical and chemical characteristics, microbial diversity index, and differences between groups. Mothur (version 1.30.2) software was used to evaluate the community diversity, the community richness, and the coverage. The similarity among the microbial communities was determined by principal coordinates analysis (PCA) using the Vegan v2.5–3 package. Spearman correlation efficiency was calculated to analyze the correlation between environmental factors and microorganisms (SPSS 24.0).
3. Results and Discussion
3.1. Physical and Chemical Characteristics of Paddy Soil
The changes in heavy-metal contents in paddy soil after manure application are shown in Table 1. At tillering stage, there was no significant difference in heavy-metal contents among the three treatment groups (p > 0.05). However, at heading stage, Zn content in OF tests was 9.39% higher than that in CK tests (p < 0.05), reaching 77.67 mg·kg−1. The maximum values of As was 12.00 mg·kg−1 in the PM group at tillering stage, while the highest content of Cr was found in PM tests at heading stage, which was 188.00 mg·kg−1. The high content of heavy metals in the fertilization group might be attributed to the heavy metals in the manure brought into the soil after the application processes. With the growth of rice, the contents of heavy metals in the soil decreased continuously, especially for As and Cr (p < 0.05). That might be for the reason that heavy metal ions in the soil converted into a stable state through adsorption, ion exchange, and complex precipitation after the application of manure, thus reducing the bioavailability and migration of heavy metals in the paddy soil [].

Table 1.
Effects of manure application on heavy metals in paddy soil.
The effects of agriculture-fertilizer application on the characteristics of paddy soil were further analyzed (Table 2). The pH values of the soil showed little change with the same manure during the growing cycle of rice, and they were all weakly alkaline. However, the pH values of PM and OF tests were all significantly lower than that of CK at tillering stage, heading stage, and ripening stage. This indicated that manure application could adjust the pH value of soil. A previous study reported that high soil pH decreased rice yield, shoot weight, and nutrient contents []. The application of pig manure and organic fertilizer could reduce the soil pH values, which was conductive to the growth of rice.

Table 2.
Effects of manure application on the characteristics of paddy soil.
The soil organic matter content in the three treatment groups reached the highest at heading stage, and was 30.33 g·kg−1, 35.33 g·kg−1 and 30.33 g·kg−1 in CK, PM, and OF tests, respectively. The organic matter content in the PM group was significantly higher than that in OF and CK groups (p < 0.05), which was 16.49 % higher than that in CK and PM tests. The results showed that the content of organic matter in paddy fields was temporarily increased after the application of manure, and reached the highest at heading stage. The content of soil organic matter decreased gradually, which might be due to the large amount of nutrients consumed by the growth and development of rice growth []. The effects of PM and OF application on TN were not significant at tillering stage and heading stage (p > 0.05), however at ripening stage, TN content in the OF group was significantly higher than that in CK and PM groups (p < 0.05, 43.62%, and 56.98% higher, respectively). A similar trend was also found for the effect of TP. The increase in TP in soil after application of PM and OF might be related to the high content of soluble phosphorus in pig manure []. In addition, the application of PM and OF could increase TK during the rice growth cycle, but there was little difference in TK among the three treatment groups at the ripening stage.
3.2. Microbial Richness and Diversity of Paddy Soil
Shannon and ACE indexes were calculated to estimate soil microbial diversity and richness of each sample. As shown in Figure 2, at tillering stage, there were no significant differences in Shannon index among the three groups. At heading and ripening stages, PM tests had the highest Shannon index; they were 7.404, 7.366, and 7.297 in the PM, CK, and OF tests in the ripening stage, respectively. Similar to our study, the application of pig manure could increase the microbial diversity in rice-wheat cropping soil []. Overall, the application of both PM and OF improved the soil microbial diversity in the paddy field, but the improvement of Shannon index in both of them was not significant in the whole growth cycle of rice growth. As for the microbial richness, there was little difference among each treatment tests in the growth cycle of rice. At the tillering stage, the soil microbial richness of CK tests was the highest (8499.759), followed by OF tests (8299.435) and PM tests (8042.083). At the heading stage, the order of the microbial richness was CK > PM > OF. Finally, at the ripening stage, the ACE index of PM tests was the highest, while it was the lowest in OF tests. From the perspective of the whole growth cycle of rice, the application of PM increased the richness of soil microbial community, while OF had a negative effect. This might be because the higher organic matter content in PM provided many nutrients for the growth of microorganisms, which was conducive to microbial reproduction and results in higher soil microbial biomass, while organic manure contains vast quantities of readily utilizable energy sources [].

Figure 2.
The Shannon and Ace indexes of microbial community with different fertilizers.
3.3. Composition of Microbial Community of Paddy Soil
The microbial composition of paddy soil at phylum and genus levels under different manure treatments is shown in Figure 3. The relationship between samples and phyla is shown in a circos diagram (Figure 3a), and the relative abundance below 1% was merged to others. The dominant phyla across all samples were Proteobacteria, Chloroflexi, Actinobacteriota, Bacteroidota, Desulfobacterota, Nitrospirota, and Myxococcota. The relative abundance of Proteobacteria in different treatment tests was the highest, which was in accordance with previous studies. Ye found that Proteobacteria was the dominant bacteria in corn-field soil []. It was known that Proteobacteria can participate in the biological cycle of essential mineral nutrients in the soil; the high proportion of Proteobacteria in rhizosphere soil is beneficial to the maintenance of fertility and plant growth []. The relative abundance of Chloroflexi increased with the growth of rice. Most of the microorganisms in Chloroflexi were strictly anaerobic bacteria, which could ferment sugars and polysaccharides into organic acids and hydrogen [], thus accelerating the decomposition of organic matter in paddy soil. The relative abundance of Actinobacteriota in fertilization tests was higher than that in the control at ripening stage. It was clearly demonstrated that the increase in the relative abundance of actinomycetes after the application of manure may be detrimental to the accumulation of soil organic matter []. This was in accordance with the concentrations of higher soil organic matters for OF and PM treatments shown in Table 2. The relative abundance of Nitrospinota among different treatment groups increased with the growth of rice, which was important as bacteria participated in nitrogen cycle in paddy soil [].

Figure 3.
The relative abundance of microorganisms on phylum and genus levels with different fertilizers.
As shown in Figure 3b, it was obvious that the dominant bacteria such as Vicinamibacterales, Anaerolineaceae, Thermodesulfovibrionia, Ardenticatenales, and Pseudarthrobacter were promoted with the growth of rice, all greatly enhanced in the ripening stage. For example, the relative abundance of Anaerolineaceae was 5.1%, 4.0%, and 3.0% higher than those at heading stage in CK, PM, and OF tests, respectively. It was reported that Anaerolineaceae was ammonifying bacteria, which was beneficial to the denitrification of paddy soil under anaerobic conditions []. Pseudarthrobacter was the most obviously changed bacteria in ripening stage compared with tillering and heading stages. The relative abundance of Pseudarthrobacter increased with the growth of rice and reached the highest at ripening stage, and it was the highest with the application of OF. Some studies had documented that Pseudarthrobacter contained genes related to auxin biosynthesis and denitrification of nitrite []. In this study, the highest concentration of TN with OF application in ripening stage might be mainly because of the accumulation of this bacterium. In addition, the relative abundance of Bacillus was higher in PM and OF tests during heading stage. However, it was the highest in the control tests at ripening stage. This indicated that Bacillus was dynamically changing with the growth of rice. It was found that Bacillus was a kind of denitrifying bacteria of rice rhizosphere, which could convert nitrogen molecules in the atmosphere into the rice by adsorption []. Moreover, the change in Nitrospira was similar with Bacillus during all growing stages of rice. Nitrospira can oxidize nitrite to nitrate and plays an important role in the process of nitrification [].
One-way ANOVA was further used to analyze the significant differential bacteria between treatment groups based on the relative abundance at phylum and genus levels. Among the phyla or genera of the top-fifteen abundances, the phyla and genera with significant differences between groups were selected to display. At the phylum level, Gemmatimonadota had significant difference among all samples during tillering stage (p < 0.05). The relative abundance of Gemmatimonadota in PM and OF tests were significantly higher than that in CK tests by 29.87% and 27.70%, respectively (Figure 4a). It was shown that the soil amendments increased C concentrations (labile and stable fractions), improved soil physicochemical properties, and had positive associations with Gemmatimonadota bacterial groups []. Latescibacterota showed significant differences among different treatments, with the highest abundance during heading stage. The relative abundance of Latescibacterota in the control was significantly higher than that in PM and OF tests at heading stage (p < 0.05), which were 42.10% and 60.36% higher, respectively (Figure 4b). With the growth of rice, significant difference in Actinobacteriota was observed at the ripening stage. The relative abundance of Actinobacteriota in the fertilization group was significantly higher than that in the CK group (p < 0.01), and they were 53.91% and 46.49% higher in OF and PM tests than that in the CK group (Figure 4c). In addition, the relative abundance of Desulfobacterota in the CK group was 34.17% and 41.57% higher than that in the PM and OF groups, respectively, while the relative abundance of Nitrospinota in the CK group was significantly higher than that in the PM and OF groups (63.36% and 94.19% higher). This might be because the sulfur cycle was linked with the anaerobic oxidation of methane and the nitrogen cycle, which included the oxidation of ammonium to nitrate in the oxic zone and denitrification coupled to the oxidation of sulfide []. Overall, Gemmatimonadota, Latescibacterota, Actinobacteriota, Desulfobacterota, and Nitrospinota could be regarded as the significant differential phyla with high abundance after different fertilization treatment. As for the analysis on genus level, it could be seen from Figure S2 that Thermodesulfovibrionia was the most abundant genus with significant difference at tillering and ripening stages. The relative abundance of Thermodesulfovibrionia in PM and OF tests was 53.86% and 40.90% higher than that in CK tests at tillering stage (p < 0.05), while it was the highest (p < 0.05) in the CK tests at ripening stage, which was 25.65% and 49.70% higher than that in PM and OF tests. During the stage of heading, Clostridium_sensu_stricto_1 and Rhodobacter were the most differential bacteria, which were significantly higher in PM tests (Figure 5). They were pathogenic bacteria related to several diseases such as difficile [], which may cause a certain stress on soil health. However, after the composting of pig manure into organic fertilizer, a large number of pathogenic bacteria were reduced, thus alleviating the effect on soil health with fertilizer.


Figure 4.
The comparison of differential bacteria between treatment tests based on the relative abundance at phylum level (a) tillering stage; (b) heading stage; (c) ripening stage (* p < 0.05; ** p < 0.01; *** p < 0.001).

Figure 5.
The comparison of differential bacteria between treatment tests based on the relative abundance at genus level during heading stage.
3.4. Effects of Environmental Factors on Soil Microbial Community in Paddy Field
The principal component analysis (PCA) of similarity or difference of microbial community structures under different manure treatments is shown in Figure 6. In the study, the environmental factors including seven conventional indicators (pH, TN, TP, TK, OM, MC, and EC) and eight heavy metals (Cu, Zn, Ni, As, Cd, Cr, Hg, and Pb) were used to estimate their relative effect on rice-field bacterial-community structure.

Figure 6.
The PCA analysis with environmental factors of all treatment samples (a) tillering stage; (b) heading stage; (c) ripening stage.
At tillering stage, the application of PM and OF affected the community composition of soil bacterial community, and the community structure of soil microorganism in different manure treatments showed a difference on PC axis. The soil microorganism in CK tests was mainly distributed on the negative axis of PC1 axis, while both positive and negative axes were distributed in PM and OF groups. On the PC2 axis, CK tests distributed in the positive half axis, while PM and OF groups distributed in both positive and negative half axes. The results showed that the application of pig manure and organic fertilizer changed the microbial community composition, and the microbial community composition of PM and OF tests was more similar. This result was similar to the findings reported by Zhao [], who demonstrated that the soil OM, TK, TN, and TP could drive bacterial communities. In our study, we found that in this stage, TP and TN had the most important effects on microbial structure. At the heading stage, CK tests were mainly distributed in the positive half of PC1 and PC2 axes, while PM and OF groups were mainly distributed in the negative half of PC1. Almost all environmental factors showed greater influence to the microbial community in the heading stage compared with that in the tillering stage. At the final ripening stage, most of the samples from the same tests were better concentrated, indicating that microbes were stabilized under different treatments. The heavy metals such as Pb, Cr, and Cd, and nutrient substances such as TP, as well as temperature, have important influences on the microbial compositions in ripening stage.
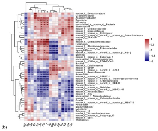
Moreover, the influences of environmental factors on individual microorganisms were further analyzed. Spearman coefficient was calculated to study the correlations between environmental factors and microorganisms on genus level, and the heatmaps of different treatments are shown in Figure 7 and Figure S3. In the control tests, only a part of the microorganisms was correlated to the environmental factors. It could be seen from Figure S3 that Geothermobacter, Pseudomonas, Steroidobacteraceae, and Anaeromyxobacter were significantly negatively correlated with OM, indicating that high concentration of organic matter was not conducive to their growth. Thermodesulfovibrionia was positively correlated with TP and TN (p < 0.01), while it was significantly negatively correlated with heavy metals such as Zn, Pb, As, Hg, and Cd, and temperature. As the most differential genus which has been described in the previous section, Thermodesulfovibrionia was greatly affected by the change in above parameters with different manure applications. In addition, Pseudarthrobacter was negatively correlated with Zn, Pb, and pH, and positively correlated with TP and MC at different stages. Nitrospira was only negatively correlated with Cr (p < 0.01). As seen in Figure 7a, more correlation efficiencies were observed in the PM tests compared with the control, and the heavy metals were more influential than conventional indicators. That may be because the soil after PM application contained more heavy metals (Table 1), resulting in great effect on microorganisms. In the PM tests, Bacillus and Skermanella were significantly positive correlated with TK and pH. That was because they contain alkalophilic bacteria strains []. In addition, Bryobacter and Nitrospira were positively correlated with TP, Cr, Pb, As, and Zn in PM tests. Lysobacter and Pontibacter were significantly negatively correlated with Cr, Tk, and Ni. In the OF tests, most abundant genera had significant correlation with the environmental factors (Figure 7b). For example, Anaeromyxobacter was negatively correlated with MC, and positively correlated with Hg, Cr, As, Zn, Pb, pH, and Cu. Bryobacter was positively correlated with As, Zn, Pb, pH, and Cu, and Sideroxydans was also positively correlated with Cr, Zn, pH, and Cu. It was concluded that the response of soil microorganisms to fertilizer applications depends strongly on environmental factors and may vary considerably among study sites. The organic matters and nutrients can provide sufficient substrates for the soil microorganisms, therefore accelerating their reflecting to the environmental factors. However, our analysis on soil bacterial function was not sufficient; more specifically, designed experiments are needed to enhance the understanding of bacterial function in fertilized soils. Moreover, with the growth of rice, the microbial composition became more different among the three tests. The results showed that there were significant fertilizer and time interaction effects, which were the same results as other studies []. Hence, long-term tests and larger-scale field experiments are needed to enhance the understanding of microbial structure in fertilized paddy soil. Furthermore, environmental factors that had significant influence microorganisms were further analyzed.


Figure 7.
The Spearman correlation analysis of environmental factors and top genus of the PM (a) and OF (b) tests. (* p < 0.05; ** p < 0.01; *** p < 0.001).
4. Conclusions
The application of organic fertilizer contributed to less heavy metals (especially Cr, Zn, and Ni) than pig manure in paddy soil during the tillering and heading stages. Organic fertilizer effectively enhanced nutrient substances such as TN, TP, and TK at ripening stage and reduced the pH of soil, benefitting the soil fertility. The application of pig manure enhanced the relative abundance of several pathogenic bacteria. Through composting pig manure to organic fertilizer, pathogenic bacteria could be reduced. The nitrifying and denitrifying bacteria such as Anaerolineaceae, Pseudarthrobacter, Bacillus, and Nitrospira in the paddy soil were significantly promoted. The heavy metals such as Pb, Cr, and Cd, and nutrient substances such as TP, as well as temperature, have important influences on the microbial compositions in ripening stage. More correlation efficiencies were observed with manure application, especially with the application of organic fertilizer. In this study, we determined the organic fertilizer- and pig-manure-applicated soil microbial-community diversity, structure, and composition. To explore the C and N cycle in terms of the functional aspect and the gene abundance, RNA-based approaches need to be used in our future study. Furthermore, as the research period was short, long-term field experiments should be established in the future to explore the tracking and dynamic changes in long-term fertilization on farmland soil microorganisms.
Supplementary Materials
E-supplementary data of this work can be found in the online version of the paper. The following are available online at https://www.mdpi.com/article/10.3390/land11010009/s1, Figure S1: The comparison of differential bacteria between treatment tests based on the relative abundance at genus level during heading stage (a): tillering stage; (b): ripening stage (CK: control; PM: pig manure; OF: organic fertilizer); Figure S2: The Spearman correlation analysis of environmental factors and top genus of the control tests.
Author Contributions
Conceptualization, M.W. and S.H.; Data curation, C.S. and P.L.; Formal analysis, J.W.; Funding acquisition, J.W. and C.S.; Investigation, P.L.; Methodology, J.W. and C.S.; Project administration, C.S.; Resources, J.W., C.S. and M.W.; Software, J.T. and P.L.; Supervision, S.H.; Validation, S.H., C.S. and M.W.; Visualization, C.S.; Writing—original draft, M.W.; Writing—review and editing, M.W. and S.H. All authors have read and agreed to the published version of the manuscript.
Funding
This study was supported by the Science and Technology Commission Foundation of Shanghai (No. 31100404), National Natural Science Foundation of China (No. 51979168), and the Natural Science Foundation of Shanghai, China (No. 19ZR1443900).
Institutional Review Board Statement
Not applicable.
Informed Consent Statement
Not applicable.
Conflicts of Interest
The authors declare no conflict of interest.
References
- Guo, T.; Lou, C.L.; Zhai, W.W.; Tang, X.J.; Hashmi, M.Z.; Murtaza, R.; Li, Y.; Liu, X.M.; Xu, J.M. Increased occurrence of heavy metals, antibiotics and resistance genes in surface soil after long-term application of manure. Sci. Total Environ. 2018, 635, 995–1003. [Google Scholar] [CrossRef]
- Shen, Y.J.; Zhao, L.X.; Meng, H.B.; Hou, Y.Q.; Zhou, H.B.; Wang, F.; Cheng, H.S.; Liu, H.B. Effect of aeration rate, moisture content and composting period on availability of copper and lead during PM composting. Waste Manag. Res. 2016, 34, 578–583. [Google Scholar] [CrossRef]
- Mandal, A.; Patra, A.K.; Singh, D.; Swarup, A.; Masto, R.E. Effect of long-term application of manure and fertilizer on biological and biochemical activities in soil during crop development stages. Bioresour. Technol. 2007, 98, 3585–3592. [Google Scholar] [CrossRef]
- Schmitt, H.; Stoob, K.; Hamscher, G.; Smit, E.; Seinen, W. Tetracyclines and tetracycline resistance in agricultural soils: Microcosm and field studies. Microb. Ecol. 2006, 51, 267–276. [Google Scholar] [CrossRef] [Green Version]
- Heuer, H.; Schmitt, H.; Smalla, K. Antibiotic resistance gene spread due to manure application on agricultural fields. Curr. Opin. Microbiol. 2011, 14, 236–243. [Google Scholar] [CrossRef] [PubMed]
- Cheng, W.; Chen, H.; Su, C.; Yan, S. Abundance and persistence of antibiotic resistance genes in livestock farms: A comprehensive investigation in eastern China. Environ. Int. 2013, 61, 1–7. [Google Scholar] [CrossRef]
- Peng, S.; Wang, Y.; Zhou, B.; Lin, X. Long-term application of fresh and composted manure increase tetracycline resistance in the arable soil of eastern China. Sci. Total Environ. 2015, 506, 279–286. [Google Scholar] [CrossRef]
- Horrigan, L.; Lawrence, R.S.; Walker, P. How sustainable agriculture can address the environmental and human health harms of industrial agriculture. Environ. Health Perspect. 2002, 110, 445–456. [Google Scholar] [CrossRef] [PubMed] [Green Version]
- Sun, Y.; Hu, R.; Zhang, C. Does the adoption of complex fertilizers contribute to fertilizer overuse? Evidence from rice production in China. J. Clean. Prod. 2019, 219, 677–685. [Google Scholar] [CrossRef]
- Xie, W. The research of livestock and poultry breeding pollution problem and governance mechanism in Chongming. Shanghai Jiao Tong Univ. 2015. [Google Scholar]
- Jannoura, R.; Joergensen, R.G.; Bruns, C. Organic fertilizer effects on growth, crop yield, and soil microbial biomass indices in sole and intercropped peas and oats under organic farming conditions. Eur. J. Agron. 2014, 52, 259–270. [Google Scholar] [CrossRef]
- Insam, H.; Gómez-Brandón, M.; Ascher, J. Manure-based biogas fermentation residues—Friend or foe of soil fertility? Soil Biol. Biochem. 2015, 84, 1–14. [Google Scholar] [CrossRef]
- Orr, C.H.; Leifert, C.; Cummings, S.P.; Cooper, J.M. Impacts of organic and conventional crop management on diversity and activity of free-living nitrogen fixing bacteria and total bacteria are subsidiary to temporal effects. PLoS ONE 2012, 7, e52891. [Google Scholar] [CrossRef] [Green Version]
- Garaiyurrebaso, O.; Garbisu, C.; Blanco, F.; Lanzén, A.; Martín, I.; Epelde, L.; Becerril, J.M.; Jechalke, S.; Smalla, K.; Grohmann, E.; et al. Long-term effects of aided phytostabilisation on microbial communities of metal-contaminated mine soil. FEMS Microbiol. Ecol. 2017, 93, fiw252. [Google Scholar] [CrossRef] [PubMed]
- Daquiado, A.R.; Kuppusamy, S.; Kim, S.Y.; Kim, J.H.; Kim, P.J.; Oh, S.; Kwak, Y.; Lee, Y.B. Pyrosequencing analysis of bacterial community diversity in long-term fertilized paddy field soil. Appl. Soil Ecol. 2016, 108, 84–91. [Google Scholar] [CrossRef]
- Cruz, A.F.; Hamel, C.; Hanson, K.; Selles, F.; Zentner, R.P. Thirty-seven years of soil nitrogen and phosphorus fertility management shapes the structure and function of the soil microbial community in a Brown Chernozem. Plant Soil. 2009, 315, 173–184. [Google Scholar] [CrossRef]
- Liesack, W.; Schnell, S.; Revsbech, N.P. Microbiology of flooded rice paddies. FEMS Microbiol. Rev. 2000, 24, 625–645. [Google Scholar] [CrossRef] [PubMed]
- Girvan, M.S.; Campbell, C.D.; Killham, K.; Prosser, J.I.; Glover, L.A. Bacterial diversity promotes community stability and functional resilience after perturbation. Environ. Microbiol. 2005, 7, 301–313. [Google Scholar] [CrossRef]
- Tan, Z.J.; Zhou, W.J.; Zhang, Y.Z.; Zeng, X.B.; Xiao, N.Q.; Liu, Q. Effect of fertilization systems on microbes in the paddy soil. Plant Nutr. Fertil. 2007, 13, 430–435. [Google Scholar]
- Wang, W.H.; Liu, Y.; Tang, H.M.; Sun, Z.L.; Bao-Zhen, L.I.; Ti-Da, G.E.; Jin-Shui, W.U. Effects of Long-term Fertilization Regimes on Microbial Biomass, Community Structure and Activity in a Paddy Soil. Environ. Sci. 2018, 39, 430–437. [Google Scholar]
- Kumar, U.; Shahid, M.; Tripathi, R.; Mohanty, S.; Kumar, A.; Bhattacharyya, P.; Lal, B.; Gautam, P.; Raja, R.; Panda, B.B.; et al. Variation of functional diversity of soil microbial community in sub-humid tropical rice-rice cropping system under long-term organic and inorganic fertilization. Ecol. Indic. 2017, 73, 536–543. [Google Scholar] [CrossRef]
- Guo, Y.; Wang, Y.; Pan, W.U.; Peng, S. Influence of long-term manure application in paddy soil on the functional diversity of microbial community. Chin. J. Appl. Environ. Biol. 2019, 25, 593–602. [Google Scholar]
- Xie, W.Y.; Shen, Q.; Zhao, F.J. Antibiotics and antibiotic resistance from animal manures to soil: A review. Eur. J. Soil Sci. 2018, 69, 181–195. [Google Scholar] [CrossRef] [Green Version]
- Davide, F.; Elke, S.; Lentendu, G.; Wubet, T.; Buscot, F.; Reite, T. Mineral vs. Organic Amendments: Microbial Community Structure, Activity and Abundance of Agriculturally Relevant Microbes Are Driven by Long-Term Fertilization Strategies. Front. Microbiol. 2016, 7, 1446. [Google Scholar]
- Ying, W.; Ji, H.; Gao, C. Differential responses of soil bacterial taxa to long-term P, N, and organic manure application. J. Soils Sediments 2016, 16, 1046–1058. [Google Scholar]
- Cui, E.; Cui, B.; Fan, X.; Li, S.; Gao, F. Ryegrass (Lolium multiflorum L.) and indian mustard (Brassica juncea L.) intercropping can improve the phytoremediation of antibiotics and antibiotic resistance genes but not heavy metals. Sci. Total Environ. 2021, 784, 147093. [Google Scholar] [CrossRef]
- Meng, J.; Wang, L.; Zhong, L.; Liu, X.; Brookes, P.C.; Xu, J.; Chen, H. Contrasting effects of composting and pyrolysis on bioavailability and speciation of Cu and Zn in pig manure. Chemosphere 2017, 180, 93–99. [Google Scholar] [CrossRef] [PubMed]
- Huang, L.; Liu, X.; Wang, Z.; Liang, Z.; Wang, M.; Liu, M.; Suarez, D.L. Interactive effects of pH, EC and nitrogen on yields and nutrient absorption of rice (Oryza sativa L.). Agric. Water Manag. 2017, 194, 48–57. [Google Scholar] [CrossRef]
- Ping, Q.; Lu, X.; Zheng, M.; Li, Y. Effect of CaO2 addition on anaerobic digestion of waste activated sludge at different temperatures and the promotion of valuable carbon source production under ambient condition. Bioresour. Technol. 2018, 265, 247–256. [Google Scholar] [CrossRef]
- Zhao, Q.Q.; Chen, L.Y.; Shi, J. Research Progress of the Mechanism of Action of Heavy Metal in Soil Environment by Biochar. Environ. Sci. Surv. 2017, 36, 12–18. [Google Scholar]
- Hui, C.; Liu, B.; Wei, R.; Jiang, H.; Zhao, Y.; Liang, Y.; Zhang, Q.; Xu, L. Dynamics, biodegradability, and microbial community shift of water-extractable organic matter in rice-wheat cropping soil under different fertilization treatments. Environ. Pollut. 2019, 249, 686–695. [Google Scholar] [CrossRef]
- Wang, Q.; Wang, C.; Yu, W.; Turak, A.; Chen, D.; Huang, Y.; Ao, J.; Jiang, Y.; Huang, Z. Effects of Nitrogen and Phosphorus Inputs on Soil Bacterial Abundance, Diversity, and Community Composition in Chinese Fir Plantations. Front. Microbiol. 2018, 9, 1543. [Google Scholar] [CrossRef] [PubMed]
- Ye, C.; Huang, S.; Sha, C.; Wu, J.; Cui, C.; Su, J.; Ruan, J.; Tan, J.; Tang, H.; Xue, J. Changes of bacterial community in arable soil after short-term application of fresh manures and organic fertilizer. Environ. Technol. 2020, 1–11. [Google Scholar] [CrossRef] [PubMed]
- Chaudhry, V.; Rehman, A.; Mishra, A.; Chauhan, P.S.; Nautiyal, C.S. Changes in Bacterial Community Structure of Agricultural Land Due to Long-Term Organic and Chemical Amendments. Microb. Ecol. 2012, 64, 450–460. [Google Scholar] [CrossRef]
- Podosokorskaya, O.A.; Bonch-Osmolovskaya, E.A.; Novikov, A.A.; Kolganova, T.V.; Kublanov, I.V. Ornatilinea apprima gen. nov., sp. nov., A cellulolytic representative of the class Anaerolineae. Int. J. Syst. Evol. Microbiol. 2013, 63(Pt. 1), 86–92. [Google Scholar] [CrossRef] [Green Version]
- Calleja-Cervantes, M.E.; Menéndez, S.; Fernández-González, A.J.; Irigoyen, I.; Cibriáin-Sabalza, J.F.; Toro, N.; Aparicio-Tejo, P.M.; Fernández-López, M. Changes in soil nutrient content and bacterial community after 12 years of organic amendment application to a vineyard. Eur. J. Soil Sci. 2015, 66, 802–812. [Google Scholar] [CrossRef]
- Park, S.-J.; Andrei, A.-Ş.; Bulzu, P.-A.; Kavagutti Vinicius, S.; Ghai, R.; Mosier Annika, C.; Atomi, H. Expanded Diversity and Metabolic Versatility of Marine Nitrite-Oxidizing Bacteria Revealed by Cultivation- and Genomics-Based Approaches. Appl. Environ. Microb. 2020, 86, e01667-20. [Google Scholar] [CrossRef]
- Wang, D.; Li, T.; Huang, K.; He, X.; Zhang, X.-X. Roles and correlations of functional bacteria and genes in the start-up of simultaneous anammox and denitrification system for enhanced nitrogen removal. Sci. Total Environ. 2019, 655, 1355–1363. [Google Scholar] [CrossRef] [PubMed]
- Park, M.K.; Park, Y.J.; Min, J.K.; Kim, M.; Shin, J.H. Complete genome sequence of a plant growth-promoting bacterium Pseudarthrobacter sp. NIBRBAC000502772, isolated from shooting range soil in the Republic of Korea. J. Microbiol. 2021, 56, 390–393. [Google Scholar]
- Yang, X.P.; Wang, S.M.; Zhang, D.W.; Zhou, L.X. Isolation and nitrogen removal characteristics of an aerobic heterotrophic nitrifying–denitrifying bacterium, Bacillus subtilis A1. Bioresour. Technol. 2011, 102, 854–862. [Google Scholar] [CrossRef] [PubMed]
- Ehrich, S.; Behrens, D.; Lebedeva, E.; Ludwig, W.; Bock, E. A new obligately chemolithoautotrophic, nitrite-oxidizing bacterium, Nitrospira moscoviensis sp. nov. and its phylogenetic relationship. Arch. Microbiol. 1995, 164, 16–23. [Google Scholar] [CrossRef] [PubMed]
- Bossolani, J.W.; Crusciol Carlos, A.C.; Leite, M.F.A.; Merloti, L.F.; Moretti, L.G.; Pascoaloto, I.M.; Kuramae, E.E. Modulation of the soil microbiome by long-term Ca-based soil amendments boosts soil organic carbon and physicochemical quality in a tropical no-till crop rotation system. Soil Biol. Biochem. 2021, 156, 108188. [Google Scholar] [CrossRef]
- Kennedy, N.; Brodie, E.; Connolly, J.; Clipson, N. Impact of lime, nitrogen and plant species on bacterial community structure in grassland microcosms. Environ. Microbiol. 2004, 6, 1070–1080. [Google Scholar] [CrossRef] [PubMed] [Green Version]
- Cohen, S.H.; Gerding, D.N.; Johnson, S.; Kelly, C.P.; Loo, V.G.; McDonald, L.C.; Pepin, J.; Wilcox, M.H. Clinical practice guidelines for Clostridium difficile infection in adults: 2010 update by the society for healthcare epidemiology of America (SHEA) and the infectious diseases society of America (IDSA). Infect. Control. Hosp. Epidemiol. 2010, 31, 431–455. [Google Scholar] [CrossRef]
- Krulwich, T.A.; Guffanti, A.A.; Ito, M. pH Tolerance in Bacillus: Alkaliphiles versus Non-Alkaliphiles; Novartis Foundation: Basel, Switzerland, 1999; Volume 221, p. 167. [Google Scholar]
- Hamm, A.C.; Tenuta, M.; Krause, D.O.; Ominski, K.H.; Tkachulk, V.L.; Flaten, D.N. Bacterial communities of an agricultural soil amenden with soild pig and dairy manures, and urea fertilizer. Appl. Soil Ecol. 2016, 103, 61–71. [Google Scholar] [CrossRef]
Publisher’s Note: MDPI stays neutral with regard to jurisdictional claims in published maps and institutional affiliations. |
© 2021 by the authors. Licensee MDPI, Basel, Switzerland. This article is an open access article distributed under the terms and conditions of the Creative Commons Attribution (CC BY) license (https://creativecommons.org/licenses/by/4.0/).