Remote Sensing Analysis to Quantify Change in Woodland Canopy Cover on the San Carlos Apache Reservation, Arizona, USA (1935 vs. 2017)
Abstract
1. Introduction
2. Materials and Methods
2.1. Study Area
2.1.1. Bee Flat
2.1.2. Big Prairie
2.1.3. Bloody Basin
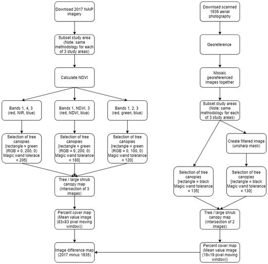
2.2. Methodology
2.2.1. 2017 National Agriculture Imagery Program Processing
2.2.1.1. Acquisition, Subsetting, and Band Calculation
2.2.1.2. Delineating Tree/Large Shrub Canopies
2.2.1.3. Percent Cover Estimation
2.2.2. 1935 Aerial Photography
2.2.2.1. Acquisition
2.2.2.2. Registration and Subsetting
2.2.2.3. Delineating Tree/Large Shrub Canopies
2.2.2.4. Percent Cover Estimation
2.2.3. Image Differencing (2017 Minus 1935)
2.2.4. Spatial Resolution
3. Results
3.1. Bee Flat
3.2. Big Prairie
3.3. Bloody Basin
3.4. Spatial Resolution
4. Discussion
4.1. Combined Observations
4.2. Factors in Woodland Tree Cover Increase
4.3. Image Data Issues
4.4. Analysis Limitations
4.4.1. Image Registration Issues
4.4.2. Topographic Illumination Effects
4.4.3. Disturbance Effects
4.4.4. Cumulative Effects
4.5. Spatial Resolution Study
5. Conclusions
Author Contributions
Funding
Institutional Review Board Statement
Informed Consent Statement
Data Availability Statement
Acknowledgments
Conflicts of Interest
References
- Allen, E.A.; Nowak, R.S. Effect of Pinyon–Juniper Tree Cover on the Soil Seed Bank. Rangel. Ecol. Manag. 2008, 61, 63–73. [Google Scholar] [CrossRef]
- Barney, M.A.; Frischknecht, N.C. Vegetation Changes following Fire in the Pinyon-Juniper Type of West-Central Utah. J. Range Manag. 1974, 27, 91. [Google Scholar] [CrossRef]
- Huebner, C.D.; Vankat, J.L.; Renwick, W.H. Change in the vegetation mosaic of central Arizona USA between 1940 and 1989. Plant Ecol. 1999, 144, 83–91. [Google Scholar] [CrossRef]
- Madsen, M.D.; Zvirzdin, D.L.; Davis, B.D.; Petersen, S.L.; Roundy, B.A. Feature Extraction Techniques for Measuring Pinon and Juniper Tree Cover and Density, and Comparison with Field-Based Management Surveys. Environ. Manag. 2011, 47, 766–776. [Google Scholar] [CrossRef] [PubMed]
- Miller, R.F.; Tausch, R.J. The Role of Fire in Pinyon and Juniper Woodlands: A Descriptive Analysis. In Proceedings of the Invasive Species Workshop: The Role of Fire in the Control and Spread of Invasive Species; Fire Conference 2000, San Diego, CA, USA, 27 November–1 December 2000; Tall Timbers Research Station Miscellaneous Publication: Tallahassee, FL, USA, 2001; Volume 11, pp. 15–30. [Google Scholar]
- Miller, R.F.; Rose, J.A. Historic Expansion of Juniperus Occidentalis (Western Juniper) in Southeastern Oregon. Great Basin Nat. 1995, 55, 37–45. [Google Scholar]
- Miller, R.F.; Wigand, P.E. Holocene Changes in Semiarid Pinyon-Juniper Woodlands: Response to Climate, Fire, and Human Activities in the US Great Basin. BioScience 1994, 44, 465–474. [Google Scholar] [CrossRef]
- Tausch, R.J.; West, N.E.; Nabi, A.A. Tree Age and Dominance Patterns in Great Basin Pinyon-Juniper Wood-lands. J. Range Manag. 1981, 34, 259–264. [Google Scholar] [CrossRef]
- Weisberg, P.J.; Lingua, E.; Pillai, R.B. Spatial Patterns of Pinyon–Juniper Woodland Expansion in Central Nevada. Rangel. Ecol. Manag. 2007, 60, 115–124. [Google Scholar] [CrossRef]
- Yorks, T.P.; West, N.E.; Capels, K.M. Changes in Pinyon-Juniper Woodlands in Western Utah’s Pine Valley between 1933–1989. J. Range Manag. 1994, 47, 359. [Google Scholar] [CrossRef]
- Greenwood, D.L.; Peter, J.W. GIS-Based Modeling of Pinyon–Juniper Woodland Structure in the Great Basin. For. Sci. 2009, 55, 1–12. [Google Scholar]
- Reiner, A.L. Fuel Load and Understory Community Changes Associated with Varying Elevation and Pinyon-Juniper Dominance. Ph.D. Thesis, University of Nevada, Reno, NV, USA, 2004. [Google Scholar]
- Gottfried, G.J.; Swetnam, T.W.; Allen, C.D.; Betancourt, J.L.; Chung-MacCoubrey, A.L. Pinyon-Juniper Woodlands. In United States Department of Agriculture Forest Service General Technical Report RM-GTR-268; United States Department of Agriculture Forest Service: Fort Collins, CO, USA, 1995; pp. 95–132. [Google Scholar]
- Page, D.G.; Gottfried, R.T.; Lanner, R.; Ritter, S. Management of Pinyon-Juniper ‘Woodland’ Ecosystems. Intermountain Society of American Foresters. Position Statement. 2013. Available online: http://www.usu.edu/saf/PJWoodlandsPositionStatement.pdf (accessed on 28 August 2019).
- Brockway, D.G.; Gatewood, R.G.; Paris, R.B. Restoring grassland savannas from degraded pinyon-juniper woodlands: Effects of mechanical overstory reduction and slash treatment alternatives. J. Environ. Manag. 2002, 64, 179–197. [Google Scholar] [CrossRef]
- Vankat, J.L. Post-1935 changes in Pinyon-Juniper persistent woodland on the South Rim of Grand Canyon National Park, Arizona, USA. For. Ecol. Manag. 2017, 394, 73–85. [Google Scholar] [CrossRef]
- Wilcox, B.P.; David, W.D. Juniper Encroachment: Potential Impacts to Soil Erosion and Morphology; US Department of Agriculture, Forest Service & BLM: Washington, DC, USA, 1995.
- Ansley, R.J.; Rasmussen, G.A. Managing Native Invasive Juniper Species Using Fire. Weed Technol. 2005, 19, 517–522. [Google Scholar] [CrossRef]
- Gustafson, K.B.; Coates, P.S.; Roth, C.L.; Chenaille, M.P.; Ricca, M.A.; Sanchez-Chopitea, E.; Casazza, M.L. Using object-based image analysis to conduct high-resolution conifer extraction at regional spatial scales. Int. J. Appl. Earth Obs. Geoinf. 2018, 73, 148–155. [Google Scholar] [CrossRef]
- Roundy, D.B.; Hulet, A.; Roundy, B.A.; Jensen, R.R.; Hinkle, J.B.; Crook, L.; Petersen, S.L. Estimating pinyon and juniper cover across Utah using NAIP imagery. AIMS Environ. Sci. 2016, 3, 765–777. [Google Scholar] [CrossRef]
- Norman, L.M.; Middleton, B.R.; Wilson, N.R. Remote sensing analysis of vegetation at the San Carlos Apache Reservation, Arizona and surrounding area. J. Appl. Remote Sens. 2018, 12, 026017. [Google Scholar] [CrossRef]
- Brown, D.E. (Ed.) Biotic Communities: Southwestern United States and Northwestern Mexico; The University of Utah Press: Salt Lake City, UT, USA, 1994. [Google Scholar]
- Brown, D.E.; Charles, H.L. Biotic Communities of the Southwest. In Biotic Communities of the Southwest, No. RM-78; United States Department of Agriculture Forest Service: Washington, DC, USA, 1980. [Google Scholar]
- Huffman, D.W.; Crouse, J.E.; Chancellor, W.W.; Fulé, P.Z. Influence of time since fire on pinyon–juniper woodland structure. For. Ecol. Manag. 2012, 274, 29–37. [Google Scholar] [CrossRef]
- Tausch, R.J. Historic Pinyon and Juniper Woodland Development. In Proceedings: Ecology and Management of Pinyon–Juniper Communities within the Interior West; Monsen, S.B., Stevens, R., Eds.; Rocky Mountain Research Station: Washington, DC, USA, 1999; pp. 12–19. [Google Scholar]
- Azadeh, A.; Dimitrios, P.; Peter, S. Forest Canopy Density Assessment Using Different Ap-proaches–Review. J. For. Sci. 2017, 63, 107–116. [Google Scholar] [CrossRef]
- Rahimizadeh, N.; Kafaky, S.B.; Sahebi, M.R.; Mataji, A. Forest Structure Parameter Ex-traction Using SPOT-7 Satellite Data by Object-and Pixel-Based Classification Methods. Environ. Monit. Assess. 2020, 192, 1–17. [Google Scholar] [CrossRef]
- Arizona Department of Water Resources. Delineation of Subflow Zones in the San Pedro Watershed; Technical Report; Arizona Department of Water Resources: Phoenix, AZ, USA, 2009.
- Clifford, M.J.; Cobb, N.S.; Buenemann, M. Long-Term Tree Cover Dynamics in a Pinyon-Juniper Wood-land: Climate-Change-Type Drought Resets Successional Clock. Ecosystems 2011, 14, 949–962. [Google Scholar] [CrossRef]
- Harris, A.T.; Asner, G.P.; Miller, M.E. Changes in Vegetation Structure after Long-Term Grazing in Pinyon-Juniper Ecosystems: Integrating Imaging Spectroscopy and Field Studies. Ecosystems 2003, 6, 368–383. [Google Scholar] [CrossRef]
- Getty, H. San Carlos Indian Cattle Industry; University of Arizona Press: Tucson, AZ, USA, 1963. [Google Scholar]







| Case Study Area | 1935 Tree/Large Shrub Cover | 2017 Tree/Large Shrub Cover |
|---|---|---|
| Bee Flat | 18.3% | 38.5% |
| Big Prairie | 13.5% | 14.9% |
| Bloody Basin | 28.3% | 43.3% |
Publisher’s Note: MDPI stays neutral with regard to jurisdictional claims in published maps and institutional affiliations. |
© 2021 by the authors. Licensee MDPI, Basel, Switzerland. This article is an open access article distributed under the terms and conditions of the Creative Commons Attribution (CC BY) license (https://creativecommons.org/licenses/by/4.0/).
Share and Cite
Middleton, B.; Norman, L. Remote Sensing Analysis to Quantify Change in Woodland Canopy Cover on the San Carlos Apache Reservation, Arizona, USA (1935 vs. 2017). Land 2021, 10, 393. https://doi.org/10.3390/land10040393
Middleton B, Norman L. Remote Sensing Analysis to Quantify Change in Woodland Canopy Cover on the San Carlos Apache Reservation, Arizona, USA (1935 vs. 2017). Land. 2021; 10(4):393. https://doi.org/10.3390/land10040393
Chicago/Turabian StyleMiddleton, Barry, and Laura Norman. 2021. "Remote Sensing Analysis to Quantify Change in Woodland Canopy Cover on the San Carlos Apache Reservation, Arizona, USA (1935 vs. 2017)" Land 10, no. 4: 393. https://doi.org/10.3390/land10040393
APA StyleMiddleton, B., & Norman, L. (2021). Remote Sensing Analysis to Quantify Change in Woodland Canopy Cover on the San Carlos Apache Reservation, Arizona, USA (1935 vs. 2017). Land, 10(4), 393. https://doi.org/10.3390/land10040393

