Next Article in Journal
Assessing Climate Change Impacts on Groundwater Recharge and Storage Using MODFLOW in the Akhangaran River Alluvial Aquifer, Eastern Uzbekistan
Previous Article in Journal
Persistent Pharmaceuticals in a South African Urban Estuary and Bioaccumulation in Endobenthic Sandprawns (Kraussillichirus kraussi)
 
 
Font Type:
Arial Georgia Verdana
Font Size:
Aa Aa Aa
Line Spacing:
Column Width:
Background:
Article

An Integrated Framework for Urban Water Infrastructure Planning and Management: A Case Study for Gauteng Province, South Africa

by
Khathutshelo Godfrey Maumela
*,
Tebello Ntsiki Don Mathaba
and
Mahalieo Kao
Post Graduate School of Engineering Management, Faculty of Engineering and Built Environment, University of Johannesburg, 37 Bunting Road, Cottesloe, Johannesburg 2092, South Africa
*
Author to whom correspondence should be addressed.
Water 2025, 17(15), 2290; https://doi.org/10.3390/w17152290
Submission received: 7 July 2025 / Accepted: 28 July 2025 / Published: 1 August 2025
(This article belongs to the Section Urban Water Management)

Abstract

Effective water infrastructure planning and management is key to sustainable water supply globally. This research assesses water infrastructure planning and management in Gauteng, South Africa, amid growing challenges from rapid urbanisation, high water demand, climate change, and resource scarcity. These challenges threaten the achievement of Sustainable Development Goals 6 and 11; hence, an integrated approach is required for water sustainability. The study responds to a gap in the literature, which often treats planning and management separately, by adopting an integrated, multi-institutional approach across the water value chain. A mixed-methods triangulation strategy was employed for data collection whereby surveys provided quantitative data, while two sets of structured interviews were conducted: the first round to determine causal relationships among the critical success factors and the second round to validate the proposed framework. The findings reveal a misalignment between infrastructure planning and implementation, contributing to infrastructure backlogs and a short- to medium-term focus. Infrastructure management is further constrained by inadequate system redundancy, leading to ineffective maintenance. External factors such as delayed adoption of 4IR technologies, lack of climate resilient strategies, and fragmented institutional coordination exacerbate these issues. Using Decision-Making Trial and Evaluation Laboratory (DEMATEL) analysis, the study identified Strategic Alignment and a Value-Driven Approach as the most influential critical success factors in water asset management. The research concludes by proposing an integrated water infrastructure and planning framework that supports sustainable water supply.

1. Introduction

An ancient Greek philosopher, Thales of Miletus (624 BC-546 BC), eloquently expressed the notion that “Water is the arche”, which is to say, “Water is the source of all life” [1]. Water, the essence of life itself, is an indispensable resource without which existence is impossible.
The global discourse on water infrastructure planning and management emphasises the need for resilience to climate change, equitable access, and the integration of advanced technologies to optimise the water value chain [2]. Access to potable water, dignified sanitation, and sustainable water use for ecosystems, industry, and agriculture are all dependent on effective water infrastructure planning and management [3].
The water sector is going through fundamental changes across the world, and water infrastructure planning and management present difficulties for unstructured settings [4]. Water supply institutional models or frameworks at a global level differ from one country to another. Publicly owned utilities are the most common organisational structures for delivering water services in the majority of countries, including South Africa [5].
South Africa, a water-scarce country, has experienced rapid population growth and urbanisation, which is driven by cultural, economic, political, and environmental factors, particularly in economic hubs such as Gauteng province [6]. This puts a strain on the region’s water and sanitation infrastructure and creates significant challenges for the planning and management of infrastructure [3]. Water governance in Gauteng province is comparable to that of some urban states in India in that it consists of complex district and municipal players who play different roles politically and administratively [7]. A comparative study of water governance in Germany, the Netherlands, Australia, China, and South Africa shows that whilst there is a greater need for sustainable and integrated water governance to mitigate the challenges of climate change, diversity in governance models is essential for dealing with complex water management challenges [8].
Despite these insights, water utilities generally utilise internally designed infrastructure planning frameworks or processes; as such, these tools lack the adaptability, transferability, or usability in other infrastructure planning scenarios outside their organisations [9]. The existing literature shows that past attempts to develop water infrastructure frameworks have focused exclusively on either the planning aspect [5] or the asset management aspect that focuses on operations and maintenance [10], thus leaving a gap in that effective planning should be informed by feedback from asset performance and maintenance. Furthermore, in previous scenarios where infrastructure planning or management frameworks were developed, they represent water systems that are generally managed by one utility [5], whereas in this case, the water value chain entails intertwined infrastructure owned and operated by multiple institutions.
Existing research on infrastructure life cycle asset management often looks at either planning or management of water infrastructure in isolation [11]. This research focuses on assessing the effectiveness of both planning and management of water infrastructure across the water value chain. The proposed water infrastructure planning and management framework therefore provides novelty in that firstly, it integrates water infrastructure planning and management of multiple institutions in one value chain, and secondly, it further proposes independent, centralised monitoring and evaluation functions, which are fundamental to the sustainability of water supply. Central to the proposed framework is the inclusion and adaptability of climate-resilient strategies and fourth industrial revolution (4IR) technologies, i.e., it is a forward-thinking design. The proposed framework is scalable and adaptable in different scenarios irrespective of the number of institutions involved in the value chain.
The layout of this article is organised as follows: Section 2 provides the background of the water value chain in Gauteng province, followed by the fundamental aspects of Infrastructure Asset Management Life Cycle and, finally, the development of the drivers. The material and methods in Section 3 address the five key steps of the research methodology as well as the analysis of reliability and validity of the data. Section 4 covers the results and data analysis of the collected data, whilst Section 5 discusses the outcomes of the research, and it mainly focuses on highlighting the gaps from the prevailing frameworks identified through data analysis as well as the formulation of recommendations for a proposed integrated water infrastructure planning and management framework. The proposed framework was validated by industry experts using qualitative methods. Finally, Section 6 covers the conclusion of this research project.

2. Literature Review

The significance of assessing water infrastructure planning and management, using Gauteng province as a case study, is motivated by the need to achieve Sustainable Development Goals (SGDs) number 6 and 11 namely, clean water and sanitation and sustainable urban and community development, respectively [12]. Given the scarcity of water, high water usage, increasing population, and uncertainty brought by climate change [13], it is key to assess the water infrastructure’s resilience to these negative effects and to propose solutions for the identified areas of improvement.

2.1. Water Infrastructure in Gauteng

Out of the nine provinces in South Africa, Gauteng province is the smallest in geographical area [14], as shown in Figure 1, yet it has the highest population concentration in comparison to the rest of the provinces. It is home to 26% of the total national population, and as the financial, commercial, industrial, and government hub of the nation, it accounts for 37% of the country’s gross domestic product [15].
Water infrastructure systems in Gauteng province are interwoven and interconnected, yet they are managed by multiple state-owned organisations with distinct mandates [3]. In practice, the infrastructure planning and management roles of these organisations should be aligned. The complexity of interdependent infrastructure systems can be hindered by management approaches that focus on only one component of an infrastructure system, rendering a misalignment amongst the systems [17]. When two or more infrastructure systems are interdependent, one system’s state can have an impact on the other system.
Water supply function in Gauteng is a shared responsibility amongst multiple institutions [13]. Figure 2 shows the water value chain and water infrastructure assets that are owned and operated by three state-owned institutions namely, the national Department of Water and Sanitation (DWS) responsible for overseeing raw water supply, Bulk Water Utility in charge of treatment and distribution of bulk potable water, and Metropolitan Municipalities responsible for reticulation, sanitation, and wastewater treatment. Of note is that the Bulk Water Utility operates under the ownership and oversight of the DWS as its sole shareholder.
A key component of this multi-institutional water supply system is the Integrated Vaal River System (IVRS), which serves as the primary raw water source for Gauteng’s state owned utility and Metropolitan Municipalities [3]. With 37% of South Africa’s economy and 26% of the population receiving water from the IVRS, it is the most significant water system in South Africa [18]. There are three Metropolitan Municipalities included in this research who collectively take up 75% of the total bulk potable water supplied by the water utility [19].

2.2. Critical Success Factors of Effective Water Infrastructure Planning and Management

Effective water infrastructure planning and management (WIPM) plays a critical role in coordinating infrastructure assets, particularly in an environment where infrastructure is managed by different entities. WIPM is a multi-stakeholder asset management process whose success is reliant on key critical success factors, and it typically makes up two main aspects of the Infrastructure Asset Management Life Cycle (IAMLC) [20]. These four main stages of the IAMLC, according to International Standards Organisation (ISO) [11], are the cornerstones of infrastructure asset management, namely
  • Stage 1: Planning;
  • Stage 2: Acquisition;
  • Stage 3: Operations and Maintenance;
  • Stage 4: Disposal and Replacement.
Previous research has focused on either the planning aspect or the operations and maintenance aspects of water infrastructure [5,10], whereas this study examines the effectiveness of both water infrastructure planning and management aspects within a uniquely complex setup where three state-owned organisation manage different parts of the same water infrastructure system across the entire value chain.
Infrastructure Planning and Management (Operations and Maintenance) are the most significant stages of the IAMLC and the key drivers to sustainable water supply [5]. Infrastructure acquisition is an outcome of planning, whilst infrastructure disposal is an outcome of infrastructure end-of-life decision, hence the decision to focus the research on infrastructure planning and management. A good water infrastructure asset management plan consists of six critical success factors (CSFs) [11], as tabulated in Table 1.
Table 1 shows the critical success factors, their definitions, as well as the alignment to the ISO 55000 and 55001 standards [22]. These CSFs will later be analysed to determine the causal relationships among each other.

2.3. Water Infrastructure Planning and Management

Water infrastructure planning frameworks or models are used to guide and augment project planning by specifying the process and steps for identifying infrastructure solutions [26]. Planning engineers often adopt an infrastructure planning framework at an early stage in the planning process. Frameworks can be set at an institutional or departmental level or determined on a case-by-case basis [5]. Given the complex nature of managing infrastructure/water across multiple institutions, “effective” water infrastructure planning and management is key to ensuring sustainable water supply in urban areas across the world [10]. In Gauteng, where infrastructure is managed by multiple state-owned entities, fragmented planning can lead to inefficiencies and misalignment. So, planning must go beyond institutional boundaries and consider the entire infrastructure value chain.
Effective water infrastructure planning is characterised by forward-looking strategies that focus on medium- and long-term plans, typically five and twenty years, respectively [27]. Furthermore, the plan must be based on accurate input data such as water demand, existing infrastructure performance, and condition, as well as the inclusion and adaptability of new technologies [28].
Forward-looking infrastructure planning and management is underpinned by effective climate forecasting and raw water storage management [29]. Drought monitoring, in particular, can be carried out using traditional meteorological and hydrological methods, augmented by technologies such as Gravity Recovery and Climate Experiment (GRACE) [30]. In Gauteng, a study published in 2019 has already shown the impacts of climate change on future water availability, and these will intersect with other contemporary catchment stressors like population growth, economic expansion, and governance concerns [31].
An effective operations and maintenance strategy of water infrastructure is largely measured by its ability to supply water to customers with minimal interruptions in the short, medium, and long term [32]. It should have sufficient redundancy to allow for planned maintenance and repairs of breakdowns. Maintenance of infrastructure should typically be informed by the original equipment manufacturers, guidelines, and reliability-centred maintenance strategies [33]. So, water infrastructure planning and management must be integrated, forward thinking, data driven, and climate resilient.

3. Materials and Methods

It is key to detail the step-by-step method that was followed to arrive at the findings of this research, and therefore, Figure 3 depicts a diagrammatical representation of the steps that were followed to collect the data.
STEP 1: A systematic literature review was conducted in order to identify gaps and drivers of a sustainable water infrastructure planning and management framework.
Preferred Reporting Items for Systematic Reviews and Meta-Analyses (PRISMA) was used for the data analysis [34]. PRISMA is an evidence-based minimum set of items for reporting in systematic reviews and meta-analyses [35]. Secondary data were collected by going through peer-reviewed articles published in Scopus. The title for the search was (“water infrastructure planning framework OR model”) AND (climate AND resilient AND water AND infrastructure AND framework) OR (4IR AND water AND planning).
Seven drivers were identified, namely Climate Resilience, Effective Stakeholder Engagement, Inclusion of Industry 4.0 Technologies, Enabling Legislation/Policy Direction, Funding, Integration, and Political Support. The seven drivers were further narrowed down to the three most influential factors using the Pareto analysis, namely Climate Resilience, Effective Stakeholder Management, and Adaptation and Inclusion of 4IR Technologies. Pareto analysis is a quality control method that lists data classifications from the highest to lowest frequency of occurrence in descending order. The “80/20” rule of the Pareto principle is a pragmatic tool based on the Pareto principle’s hypotheses that for many occurrences, roughly 80% of the effects derive from 20% of the causes [36].
Climate change has a considerable detrimental impact on water supplies. It is expected that droughts and floods in Southern Africa will become more frequent and intense as a result of climate change [3]. The effects of climate change are felt either directly or indirectly in a number of industries, including agriculture, water, energy, and health [37]. Gauteng’s climate is extremely unpredictable and has a history of unusually protracted droughts [3]. In 2015, Gauteng province suffered the effects of El Niño climatic conditions, which led to insufficient rainfall and drought, leading to critically low dam levels, and this triggered widespread water shortages despite the water restrictions measures that were enforced at the time. To increase resilience to the impact of climate change, an integrated framework for planning and management of water infrastructure is therefore required [13].
Industry 4.0 or the Fourth Industrial Revolution (4IR), according to the World Economic Forum (WEF), refers to emerging technology domains such as nanotechnology, biotechnology, novel materials, and advanced digital production technologies distinguished by their convergence and complementarity [9]. The Internet of Things, robotics, 3-D printing, nanotechnology, biotechnology, materials science, energy storage, and quantum computing are just a few of the fields where emerging technological advancements will multiply the possibilities presented by 4IR [38]. In the water industry, 4IR technologies that are gaining traction are machine learning, circular economy, digitalisation, digital twins of infrastructure focusing on operations and maintenance, Internet of Things, artificial intelligence, and blockchain technology [38]. Digitalisation, water reuse, and resource recovery were determined to underpin the circular economy in the water sector [36]. Exploration of long-term urban water infrastructure planning through machine learning is also gaining advancement [9]. While the integration of 4IR technologies is crucial for improving efficiency and sustainability in water infrastructure, its successful adoption depends on effective stakeholder management.
Stakeholder management is the ongoing methodical process by which a company builds constructive connections with its stakeholders in order to incorporate their expectations into its operations. Over the years, it was believed that stakeholders and companies have competing objectives; however, there is more recognition that both company and stakeholder objectives are mutually beneficial [39]. Companies are adopting managerial strategies in order to build strong, long-lasting relationships with their stakeholders to achieve balance instead of depending on the organic development of stakeholder relationships [40].
The contextual analysis of stakeholders entails a comprehensive method or process for comprehending a system by identifying the main players or stakeholders and evaluating their individual stakes in the system [41]. Three steps are included in a typology of research methodologies for stakeholder identification and analysis, namely identifying stakeholders, differentiating and categorising stakeholders, and analysing relationships among stakeholders [42]. Technocratic and scientific water management styles dominate water infrastructure planning and management, and often, short-term practical goals are prioritised over longer-term strategic planning, which requires effective stakeholder management [43].
STEP 2: The three drivers of WIPM, which were identified during the systematic literature review, were later used to inform the design of survey questions. The survey questionnaire consisted of 3 sections, whereby the first section covered the consent letter, the second section was the demographic information of the participants, and the third section consisted of the actual questions that the respondents were asked to respond to.
A Likert-type scale was used to rate the questions, whereby 1 = strongly disagree; 2 = disagree; 3 = neutral; 4 = agree; and 5 = strongly agree. Furthermore, stakeholder management influence questions were measured using the scale, whereby 1 = no influence; 2 = low influence; 3 = medium influence; 4 = high influence; and 5 = very high influence, whilst impact questions were measured using the scales whereby 1 = no impact; 2 = low impact; 3 = medium impact; 4 = high impact; and 5 = very high impact [44]. The analysis of the research data was conducted using Excel spreadsheets.
STEP 3: This research was carried out using mixed methods. Survey questions were sent by the researcher to the respondents electronically by email. Non-probability sampling was used to select respondents, whereby the selection of the sample is based on the researcher’s judgment and knowledge of the industry experts [43]. Purposive sampling in particular, also known as judgmental or selective sampling, is a non-probability sampling technique where the researcher deliberately chooses specific individuals or units from the population based on predefined criteria and their knowledge of the population [45].
STEP 4: Furthermore, quantitative analysis through a Decision-Making Trial Evaluation Laboratory (DEMATEL) was conducted to quantify and visualise cause-and-effect relationships among the critical success factors that define a good asset management plan according to ISO 55000 and 55001. DEMATEL typically has five key steps:
  • Determining the opinion of experts using a Likert type scale on a set of factors, which, in this case, will be the critical success factors of WIPMF. The average influence of CSF-j on CSF-i, is calculated based on individual opinions x i j k , of all h experts, with n individual W k of their expert opinion, based on the equation
    a j i   = 1 h k = 1 f t x i j k / W k
  • Determining the Normalised Direct Influence Matrix (D), and this refers to the scaled version of the initial direct relation matrix, obtained by dividing all elements by the maximum row or column sum, to ensure all influence values fall within a convergent range for further analysis [46].
    D = λ × A
    λ = m i n ( 1 m a x i j = 1 h a j i , 1 m a x j i = 1 h a j i )
  • Construction of the Total Influence Matrix (T), which represents the combined direct and indirect influences that each factor exerts on others within the system [46].
  • Calculating the Vectors Ri and Ci, and this is achieved by summing up the rows and columns of matrix (T), respectively. The key relationships are determined based on the threshold α value to highlight key factor relationships.
  • The final step is to produce the Influence Relation Map (IRM) by plotting each factor using its values of (R + C) and (R − C), which helps group the factors into four quadrants based on their overall importance and role as causes or effects.
DEMATEL data were collected through group interviews representing three organisations of the water value chain. Participants were asked to rate the causal relationships among the critical success factors and also justify why they rated them as such. Group interviews lasted two hours on average.
Qualitative data were collected to validate the proposed water infrastructure planning and management framework through semi-structured interviews. Respondents were asked to comment and propose revisions to the proposed framework. The qualitative data collected were analysed using the Thematic Analysis method. Thematic Analysis is the art of determining the underlying meaning of qualitative data sets by analysing their patterns and themes, and this process is guided by the research questions and objectives [44,47]. Qualitative data analysis entails five steps, namely Step 1: data preparation and familiarisation, Step 2: code generation from collected qualitative data, Step 3: theme identification, Step 4: theme review and definition, and Step 5: analysis and interpretation of findings [48].
STEP 5: This step entails validation of the quantitative data that were collected. Validity can be defined as the extent to which a concept is accurately measured in a research study, and reliability refers to the consistency of a measure as to whether the results can be reproduced under the same conditions [49]. A measure can be reliable but invalid if it is measuring something very consistently but does so measuring the wrong construct. Similarly, a measure can be valid but unreliable if it is measuring the right construct but not doing so in a consistent manner [45].
The reliability and consistency of constructs measuring water infrastructure planning and management effectiveness were validated using Cronbach’s alpha. A sample size of 33, aligned with the literature that provide guidance for researchers in choosing the right sample size [50]. Cronbach’s alpha evaluates internal consistency, with values closer to 1.0 indicating stronger reliability. Scores above 0.9 indicate excellent reliability, while those below 0.5 are considered unacceptable [51].
STEP 6: This is the final step of the research, and it details the recommendations and conclusion. A novel integrated water infrastructure planning and management framework was developed for Gauteng province and circulated to water industry experts for validation. The inputs received during the validation process were later incorporated into the final framework, which is discussed in Section 4.

4. Results

The research survey, which contained quantitative research questions, was sent out to 52 respondents representing the 3 main role players of the water sector, namely raw water resources, Bulk Water Utility, and Metropolitan Municipalities. Of the total number of questionnaires sent out, 33 were received back. This constitutes a 63% response rate, and considering that this research was targeted at respondents who work in the planning, operations, and maintenance departments of the water sector, a 63% response rate is regarded as representative and acceptable [50].

4.1. Demographics of Participants

The demographics of participants were divided into three groups, namely academic qualifications, years of service in the water sector, and the current positions held by the respondents. There were 7 respondents from the source water supply, 18 from the Bulk Water Utility, and 8 from the Metropolitan Municipalities.
An analysis of the respondents’ years of experience was conducted. The data in Figure 4 revealed that none of the participants had less than 5 years of experience across all three sectors. Respondents from the Metropolitan Municipalities have the highest number of years of service as compared to the other two institutions, and this can be attributed to the fact that the Metropolitan Municipalities that were sampled are amongst the biggest in South Africa; therefore, they tend to provide better employment packages to warrant low staff turnover. The results further show that at least 80% of respondents have over 10 years of experience across the board.
According to the data collected and depicted in Figure 5, all respondents possess a tertiary qualification. More than 80% of the respondents across all three sectors hold at least an undergraduate degree in Engineering. There were respondents who hold post-graduate diplomas in project management, and these were classified as “other” according to the questionnaire.
Lastly, the respondents’ demographics were analysed in terms of the positions that they hold in their respective institutions. Key departments where the respondents work are infrastructure planning, project management, operations, and maintenance. Figure 6 shows that engineers, managers, and senior managers constitute over 80% of the respondents. There were respondents who previously held senior positions in their institutions and are now serving in executive positions such as managing directors or as board members, and these were classified as “other” according to the questionnaire’s demographics section. It can also be confirmed by analysing the data the respondents’ years of experience coupled with the positions they hold that they are not only managing key water infrastructure planning and management departments but they have hands-on experience in these areas. The demographic data that were collected and analysed confirm that the respondents’ sample selection can be deemed adequate, valid, and reliable [52].

4.2. Effectiveness of Infrastructure Planning and Management Processes

This section assesses stakeholder perceptions of water infrastructure planning and management effectiveness using four of the six CSFs as analytical lenses: Strategic Alignment (CSF1), Lifecycle-Based Approach (CSF2), Evidence-Based Planning (CSF5), and Continuous Improvement (CSF6).

4.2.1. Strategic Alignment and Lifecycle-Based Approaches as Analytical Lenses for Infrastructure Planning

To evaluate the effectiveness of infrastructure planning and management, participants were asked to assess the level of Strategic Alignment (CSF1) and the application of a systematic infrastructure Lifecycle-Based Approach (CSF2). Participants were asked about key planning factors, including expected increases in water demand, the presence of infrastructure backlogs, feedback loops between operations and planning, and the scope and focus of existing planning strategies (Figure 7a,b) [5].
All three institutions’ respondents strongly agreed that there is an increase in water demand and that infrastructure backlogs are a persistent problem, as shown in Figure 7a. They specifically attributed these backlogs to poor project management, which is one of the response options in the survey instrument. This attribution is key because it shows that respondents themselves identified weak execution rather than budget constraints or regulatory delays as the main cause of infrastructure delivery gaps. This points to a challenge in aligning planning intentions with operational execution, which is part of Strategic Alignment (CSF1).
However, Figure 7a shows relatively high agreement that infrastructure planning is not a challenge, indicating that planning frameworks exist even though persistent backlogs linked to project management failures suggest that these frameworks may not be translated into implementation. Therefore, the evidence from Figure 7a supports a partial weakness in CSF1, where planning exists but execution capacity or its alignment with implementation teams is lacking.
Moreover, Figure 7b elaborates on planning priorities by showing that all three institutions’ respondents agreed that planning should include both rehabilitation of existing infrastructure and augmentation projects. This means they understand the need to manage both current and future infrastructure needs in response to increasing water demand.
Notably, Figure 7a asks if feedback from infrastructure failures is used to inform better planning and design. While most participants agreed that feedback exists, the recurring infrastructure backlogs and implementation challenges in Figure 8a,b show that these lessons may not be consistently translated into structured, predictive maintenance, or renewal strategies. This means a partial weakness in CSF2, where planning captures lessons learned but lifecycle-based asset management is reactive rather than proactive.
Thus, based on the survey data, Strategic Alignment (CSF1) is partially strong because planning exists and partially weak because of implementation misalignment as inferred from backlogs and poor project execution. Lifecycle-Based Approach (CSF2) is undetermined because there is no direct evidence of lifecycle criteria informing current plans. This means stakeholders are aware of planning imperatives and the need for expansion and rehabilitation but struggle with a planning process that aligns with the asset’s lifecycle and implementation.

4.2.2. Effectiveness of Infrastructure Management Through the Lens of CSFs

Infrastructure management was measured using answers to asset condition, maintenance capacity, system redundancy, and operational constraints [9], as shown in Figure 8a,b. These are stakeholder experiences of day-to-day infrastructure operation and maintenance. The analysis is guided by three critical success factors (CSFs): CSF2 (Lifecycle-Based Approach), CSF5 (Evidence-Based Planning), and CSF6 (Continuous Improvement).
Figure 8a shows broad agreement across institutions in that infrastructure backlogs, limited redundancy, and inability to decommission assets for planned maintenance hinder effective operation. Respondents said ageing infrastructure and capacity constraints make it difficult to maintain service reliability and do proactive asset management. These challenges reflect a weak application of CSF2 where maintenance is reactive and constrained rather than guided by predictive renewal and long-term asset strategies.
Some respondents said lessons from failures inform management decisions, so CSF5 is present, but the persistence of operational issues shows ineffective feedback loops. The gap between planning and implementation also indicates lack of coordination between functions, reducing the strategic value of collected data.
Furthermore, Figure 8b, which compares perceptions across stakeholder groups, reinforces the gap between planning and implementation. Operations and maintenance personnel have lower confidence in current practices than planning staff. This difference shows that those closest to infrastructure systems see more acute limitations, so operational insights are not fully integrated into institutional decision making, further weakening CSF5.
The same infrastructure challenges appear in both figures, so there is no institutional learning, a key element of CSF6. Despite awareness of these constraints, there is no evidence of change in practices, structures, or resource allocation, indicating that adaptive responses are limited.
Ultimately, Figure 8a,b show that infrastructure management across institutions is not effective, as CSF2 is weakened by the fact that reactive maintenance prevails over structured lifecycle approaches. And that CSF5 is only partially realised due to data being collected yet not used systematically. Furthermore, CSF6 could be said to be underdeveloped, as repeated challenges are not met with meaningful adaptation. So, despite some planning capacity, infrastructure management is fragmented, constrained, and not positioned to support long-term asset performance [53].

4.3. Impact of External Factors on Water Infrastructure Planning and Management

The effectiveness of water infrastructure planning and management is influenced not only by internal systems and strategies but also by external pressures such as climate change and technological advancements [8,54]. This section looks at institutional readiness and responsiveness to these external factors by looking at the survey results in Figure 9a,b and Figure 10a,b. The analysis focuses on three CSFs particularly relevant to external responsiveness: CSF3 (Risk-Based Decision Making), CSF4 (Value-Driven Approach), and CSF6 (Continuous Improvement).

4.3.1. Climate Change Resilience

Climate change brings increasing uncertainty to the water sector, accompanied by heightened risks of droughts, floods, and infrastructure stress [54]. Survey participants were asked if their institutions had strategies to anticipate and manage these events. Figure 9a shows that most respondents disagreed that their institutions are prepared for climate extremes. This was particularly true for municipal respondents who are closest to end users and most affected by service level impacts.
It can be seen from Figure 9b that disaster recovery plans are more common among raw water and bulk water suppliers but are largely lacking at the municipal level. This gap highlights a systemic weakness in Risk-Based Decision Making (CSF3). While some planning for climate impacts does exist, it is inconsistent and limited to specific parts of the water value chain [13]. Risk assessments are not being integrated into decision-making processes, and institutions are not collectively aligning infrastructure plans with climate resilience objectives.

4.3.2. Industry 4.0 Technologies

Institutions were asked about their readiness to incorporate Fourth Industrial Revolution (4IR) technologies such as smart metering, digitalisation, and circular economy principles into their infrastructure planning and management [55]. These technologies are well known for their potential to improve operational efficiency, reduce costs, and increase long-term value of infrastructure [56]. However, as shown in Figure 10a, there is a general sense of disagreement about the ability of existing systems to accommodate these changes. Municipal respondents had the lowest confidence levels, while bulk and raw water institutions had slightly higher levels of readiness.
Figure 10b reinforces this finding, showing that digital and circular economy practices are least developed at the municipal level, where these innovations could yield the most immediate benefits. These results highlight a weakness in the Value-Driven Approach (CSF4). Institutions are not actively pursuing or integrating technologies that could optimise infrastructure performance and sustainability, there is a gap between long term value creation and current priorities.
The incorporation of circular economy and smart city designs are more relevant at the end part of the value chain in Metropolitan Municipalities [36]. This can also be seen by the responses in Figure 10b. These questions were, however, included in order to also assess the involvement of the water utility’s influence on its customers regarding the reduction in water usage, and the respondents indicated that they do not agree that enough is being done in this area.

4.4. Decision-Making Trial Evaluation Laboratory (DEMATEL) Analysis

The survey gave insights into stakeholder views and highlighted weaknesses in current planning and management strategies, but it did not show how the underlying critical success factors interact with each other. The analysis showed that some critical success factors like Strategic Alignment, Value-Driven Approach, and Lifecycle-Based Approach are important on their own, but their interdependencies were not visible from perception-based data. So, a more structured analytical method was needed to evaluate the causal relationships among these CSFs to identify the drivers and the reactive ones. To address this gap, DEMATEL was used, as it captures institutional sentiment and reports on effectiveness in a way the survey could not.
DEMATEL is a structured method used to analyse and visualise cause-and-effect relationships among complex factors in a system. DEMATEL helps in understanding how different elements influence each other, which is especially useful in decision making, problem solving, and strategic planning [56]. Over and above the quantitative data that were collected using the survey questions, we analysed the CSFs that characterise a good asset management plan according to ISO 55000, discussed under the literature review.
Three group interviews representing the water value chain stakeholders were conducted to collect the data, with each interview taking two hours on average. Table 2 shows the demographics of the participants, and it shows that they have sufficient qualifications and relevant experience.
Figure 11 depicts the influential relation map, which is used to interpret the results. Q.I., for instance, implies greater prominence and stronger correlations.
Figure 12 depicts the graphical representation of the six critical success factors and how they relate to each other from a CAUSE–EFFECT viewpoint. It categorises the factors into four quadrants based on average prominence (Ri + Ci = 7.0) and net influence (Ri − Ci = 0.0) (Figure 12). The analysis looks at the interactions between the factors in each quadrant in the overall system, supported by the total relation matrix.

4.4.1. Central Drivers

Value-Driven Approach (CSF4) is the biggest driver and sits in the top right quadrant with the highest prominence (Ri + Ci ≈ 7.8) and a strong positive relationship (Ri − Ci ≈ +1.0) (Figure 12). The total relation matrix shows this (Table 3): C4 has a big impact on all other factors, especially CSF5 (0.8903), CSF6 (0.8124), and CSF3 (0.7683). This widespread impact shows that the Value-Driven Approach is the foundation of how water infrastructure management decisions are framed, prioritised, and measured. CSF4’s impact on CSF5 and CSF6 means that a clear Value-Driven Approach enables data-driven plans and continuous improvement. CSF4 also impacts CSF3, meaning that risk assessment and management reflects the organisation’s value logic. Notice that CSF4 is highly connected to other factors but not influenced by them, as shown by its high net influence score.
Value-Driven Approach’s (CSF4) big impact across the system, especially on planning (CSF5), improvement (CSF6), and risk management (CSF3), explains why respondents who report better project execution, effective integration of new and existing infrastructure, and structured responses to failures tend to operate in value-led environments. While climate resilience and adaptability are mentioned throughout the responses, their consistent integration seems more likely to happen where value framing shapes subsequent planning and risk management practices.

4.4.2. Determinant Factors

Strategic Alignment (CSF1) is in the second quadrant; thus, it is a driver with below-average prominence (Ri + Ci ≈ 6.0) and a small positive net influence (Ri − Ci ≈ +0.28). According to Figure 12, CSF1 has a consistent influence across multiple factors, but is not the most dominant. It has a significant impact on CSF5 (0.6443), CSF2 (0.5467), and CSF6 (0.5478), but these are substantially lower those of CSF4, as shown in Table 3. Strategic Alignment shapes the framework for other factors to work in, but it is not dynamic in that while it influences CSF5, CSF2, and CSF6, the relationships are rather weak by comparison to the stronger impact of CSF4.
Strategic Alignment is associated with practices such as long-term planning, the integration of new and existing infrastructure, and internal stakeholders such as operations and maintenance teams being involved in the planning process. But the weak dynamic impact of CSF1 explains why these practices tend to exist at a policy level rather than being fully institutionalised. This also explains why respondents said that while planning frameworks are adaptable in theory, they do not drive innovation or integration with modern technology in practice. So, there is some alignment that sets broad objectives but no robust feedback mechanisms for adaptation.

4.4.3. Independent Factors

Lifecycle-Based Approach (CSF2) is in the third quadrant, has low prominence, and negative net influence. This means it is reactive and under-integrated into the system, as shown in Figure 12. Although it gets strong influence from CSF4, CSF3, CSF5, and CSF6, its influence is limited. For example, CSF2 gets strong influence from CSF4 (0.7426) but has limited impact on other factors beyond CSF5 (0,6608), as seen in Table 3. Even though CSF2 is not a major strategic driver on its own, it is a critical enabler of Evidence-Based Planning (CSF5). This is why lifecycle practices (CSF2) such as integrating rehabilitation with new projects, consulting O&M teams, and using failure analysis to inform planning and maintenance are reported as present but not central to strategic initiatives. Respondents may do these practices reactively or in isolation rather than having them drive overall organisational strategies.

4.4.4. Impact Factors

Risk-Based Decision Making (CSF3), Evidence-Based Planning (CSF5), and Continuous Improvement (SFC6) are in the fourth quadrant, with high prominence but negative or neutral net influence (see Figure 12). While these are key mechanisms for execution, their strategic importance is largely driven by upstream factors rather than their own internal logic. The matrix shows CSF3 is heavily influenced by CSF4 (0.7683), CSF5 (0.6932), and CSF6 (0.6895), effectively connecting value and risk (see Table 3). CSF3 also impacts CSF2 (0.6277), so it is a mediator in lifecycle decisions. On the other hand, CSF5 is the most influenced factor, driven by CSF4 (0.8903), CSF3 (0.6932), and CSF6 (0.7191). It takes in from strategy, risk, and improvement and feeds back into C6, so it is the link between planning and continuous improvement.
Overall, the dynamics between CSF3 and CSF5 show that effective operations need clear direction from higher levels of the organisation. This is why respondents indicated that investigations into infrastructure failures, risk resilience, and structured planning processes are carried out even though these do not seem to drive autonomous change. Risk and Evidence-Based Planning are indeed happening, but their effectiveness depends on the clarity and strength of the upstream inputs such as Value-Driven Approach (CSF4) and Strategy Alignment (CSF1). This matches the feedback that planning and risk practices are reactive and data informed rather than proactive and directive. Similarly, feedback on O&M strategies’ effectiveness and adaptability to modernisation shows that while Continuous Improvement (CSF6) is present, it is not systemically embedded and therefore underperforms in driving change.
The threshold α value (0.5927) ensures the validity and meaningful results in DEMATEL by normalising the influence values and thus determines the key causal relationships among the CSFs. As shown in Table 3, the figures highlighted in bold illustrate the meaningful influence of the CSFs on each other, and this is further visualised by the Influence Relation Map (IRM) in Figure 13. The varying thickness of the arrows in Figure 13 reflects the strength of influence between factors, with thicker arrows indicating stronger interactions.
Based on survey response patterns, threshold-based DEMATEL relationships (Figure 13) and system dynamics, the current framework is limited by over-reliance on upstream drivers, weak operational integration, and disjointed risk and planning execution. While some planning elements are in place, they are not reinforced by operational practices, nor are they sufficiently adaptable to emerging needs such as climate resilience and digital innovation. The lack of systemic integration, feedback mechanisms, and alignment between strategy and execution makes it difficult for the framework to support consistent performance across organisations.

4.5. Stakeholder Management

Stakeholder management was looked at through the lens of the Bulk Water Utility, according to the water value chain. This is because the Bulk Water Utility bears the responsibility of abstracting raw water from the dams, bulk water treatment, and supply of potable water to the Metropolitan Municipalities, mines, and industrial customers. The Bulk Water Utility happens to be in the middle and forms a critical link in the water value chain. The Bulk Water Utility further provides an inbound and outbound stakeholder perspective by virtue of being in the middle of the water value chain [57]. Stakeholder management was identified as one of the key critical success factors in the planning and management of water infrastructure during the Pareto analysis of the systematic literature review.
Data were collected, focusing first on identifying key stakeholders and their interests. Furthermore, respondents were asked to rank the stakeholders’ influence and impact on the water infrastructure planning and management. The data collected were then analysed to map out the social network relationships among the stakeholders.
Table 4 shows a list of all the identified stakeholders according to the internal or external relationship as well as their presumed interests. Five internal stakeholders and four external ones were identified by the respondents as well as their presumed interest in water infrastructure planning and management. It is key to assess stakeholders in terms of their interests, influence, and how they are impacted by water infrastructure planning and management. Presumed interests refer to client, economic, policy, environmental planning, and management aspects [58]. Influence refers to the extent to which stakeholders’ actions, interests, or power dynamics can shape organisational decisions, tactics, or results and, in this case, the level at which the planning and management process is influenced. Impact describes how an organisation’s actions affect the expectations, interests, and well-being of its stakeholders; in this case, it refers to the level at which the stakeholder is impacted by the infrastructure planning and management activities [58].
Internal stakeholders’ interests are mainly to enable the day-to-day operations of the business as well as its infrastructure planning aspect. The Engineering division is responsible for infrastructure planning and consults internal stakeholders such as operations for inputs and status of current infrastructure. The Finance division is consulted for financial planning and project financing, whilst the Legal division is responsible for making sure that all laws and legal statutes of the country are adhered to regarding project execution, as well as compliance during daily operations of the business.
It is key to note that the external stakeholders are comprised of government-owned establishments, such as the Metropolitan Municipalities and the Department of Water and Sanitation (DWS), as well as the privately owned establishments such as the mines and industries. Any potential bias from the responses of government institutions versus private institutions is mitigated by the fact the fact that all these institutions, with the exception of the DWS, are customers of the water utility and therefore have the same interests, namely client and economic interests, as shown in Table 4. The interests of the DWS are multiple-fold, namely the supply of raw water to the Bulk Water Utility, sole shareholdership of the Bulk Water Utility, development of policy as well as regulation and enforcement of legislation.
The Metropolitan Municipalities, mines, and industries are the main customers and are therefore key external stakeholders of the Bulk Water Utility for its financial sustainability and their interests are purely economic. Service providers and suppliers were identified as the last key stakeholders, and their interests are also economic.
Figure 14 depicts the stakeholder relationships that the bulk water supplier has with its internal and external stakeholders.
Looking at the internal stakeholders, the Executive Manager is the one that has the most influence on the infrastructure planning, and they are also the most impacted in that they provide company direction and any poor performance is a reflection of their ability to lead. The second highest internal stakeholder in terms of influence and impact is operations. Their high influence is because they provide direct input to infrastructure planning in terms of existing infrastructure’s health and performance. Operations are also highly impacted by infrastructure planning in that they are responsible for day-to-day water supply.
Looking further at Figure 14, it can be seen that the DWS is the external stakeholder that has the most influence as well as is most impacted by infrastructure planning. The DWS’s high influence emanates from the fact that they are the sole shareholder of the Bulk Water Utility and that they would be highly impacted if the infrastructure planning is ineffective because they are ultimately accountable to the government regarding all water-related matters. The second-highest influential stakeholders are the Metropolitan Municipalities who represent the largest customer base of the utility, and they are also highly impacted by the infrastructure planning of the bulk water supplier.
Figure 15 shows the stakeholder relationships of the bulk water supplier in relation to infrastructure management, also referred to as operations and maintenance. Looking at internal stakeholders, it can be seen that executive management once again has the highest influence and is also highly impacted by the operations and maintenance activities of the bulk water supplier. Finance and Engineering have the second-highest influence and are also highly impacted internally.
Looking at external stakeholders, Metropolitan Municipalities have the highest influence on the day-to-day operations of the Bulk Water Utility, and this is because the infrastructures of the two institutions are intertwined. Furthermore, Metropolitan Municipalities are highly impacted by the operations and maintenance activities of the bulk water supply because ineffective management of the bulk water supplier’s infrastructure management can lead to water supply interruptions. Industries and mines have the second highest influence and are the second-highest impacted external stakeholders because just like the Metropolitan Municipalities, they are customers of the bulk water supplier, albeit much smaller in size.
Figure 16 depicts the combined picture of both infrastructure planning and management, looking at internal and external stakeholders. It is worth noting that looking at the combined picture, the Metropolitan Municipalities (external stakeholders) are the ones who are highly impacted by the infrastructure planning and management actions of the bulk water supplier. Furthermore, they also have the highest influence on the bulk water supplier’s infrastructure planning and management functions. The Metropolitan Municipalities are only followed by the executive management (internal stakeholders) when it comes to influence and impact.

4.6. Research Reliability

The validity and reliability of the survey data collected was tested by calculating Cronbach’s alpha coefficient using the Excel spreadsheet. Cronbach’s alpha assesses the internal consistency or how closely related a set of items are to one another, and in most cases, the internal consistency of the scale’s items is inversely connected with how close the Cronbach’s alpha reliability coefficient is to 1.0, despite the fact that the coefficient truly has no lower limit [51].
Table 5 shows the reliability of the data collected regarding water infrastructure planning and management by measuring the Cronbach’s alpha for the four main categories of the research. The results for all areas measured have acceptable reliability and consistency because they show Cronbach’s alpha coefficients between 0.69 and 0.82. This confirms that the survey questions were understood without ambiguity and that the selection of the respondents was consistent with their field of expertise and in line with the research methodology.
The respondents who participated in both the DEMATEL and validation interviews were carefully selected to make sure that they posses the relevant experience and qualifications in Engineering so that the results from the interviews can be credible. Overall, the reliability and validity of qualitative data were supported through triangulation with the literature [3,6,11], diverse stakeholder interviews, and practical validation of responses through example-based reasoning during DEMATEL sessions.

5. Discussion

This study assesses the water infrastructure planning and management within key institutions in the supply chain in Gauteng. The findings show that while some aspects are structured and coherent, many systemic weaknesses undermine overall performance. This section looks at the strengths and limitations, followed by practical recommendations to improve integration, climate resilience, stakeholder engagement, and 4IR technologies.

5.1. Effectiveness of Current Practices

The research shows that infrastructure planning and management within institutions are generally well structured. A key strength is the horizontal integration within organisations, where lessons learned from operational and maintenance challenges, including those from infrastructure failures, are systematically fed back into future planning. This iterative approach enables internal learning and adaptive management.
But these strategies are constrained by project management weaknesses, particularly in the execution of new infrastructure development and rehabilitation projects. Institutions struggle to deliver projects within time, budget, and quality. This is further exacerbated by lack of cross-institutional coordination and insufficient Strategic Alignment across the water infrastructure value chain. Despite having structured frameworks within institutions, there are several gaps.

5.1.1. Poor Vertical Integration

The study reveals a big gap in planning among the different entities responsible for source water supply, bulk distribution, and municipal delivery. Institutions operate in isolation, and there are misalignments in planning and infrastructure duplication or deficiencies. As a result, these institutions are unable to meet the current water demand.

5.1.2. Inadequate Climate Resilience

The planning and management processes do not address climate change. Given Gauteng’s history of unpredictable weather patterns including extended droughts and intense rainfall, there is an urgent need for climate resilient infrastructure. But disaster preparedness and adaptation strategies are underdeveloped within current practices.

5.1.3. Limited 4IR Technologies Adoption

While some institutions have started with digital transformation, such as infrastructure mapping and non-revenue water reduction, there is a general lack of comprehensive strategy to integrate 4IR technologies into new and existing infrastructure systems.

5.1.4. Stakeholder Engagement Gaps

Stakeholders have been identified, but engagement is not uniform across the water value chain. Municipalities as bulk water customers are the most influential stakeholders, but current practices often do not require continuous engagement with them during infrastructure planning. Upstream institutions are not legally required to do formal stakeholder engagement like municipalities do, which limits transparency and inclusivity. This analysis shows the need to improve practices to enhance overall water infrastructure management in Gauteng, focusing on systemic integration, climate resilience, and technological advancement.

5.2. Recommendations

Based on the above findings, the following recommendations are made to address the weaknesses:

5.2.1. Integration Across the Water Value Chain

To address the fragmentation across institutions, a coordinated water infrastructure planning and management framework should be adopted. This integrated framework should cover the entire water value chain from source abstraction to municipal distribution and be overseen by a central coordinating body. This framework should require collaborative planning among all relevant parties and align infrastructure investments so that there is redundancy, demand forecasting, and long-term resilience.

5.2.2. Mainstreaming Climate Resilience

Given Gauteng’s climate variability and increasing exposure to extreme weather events, climate resilience must be mainstreamed into all infrastructure planning and operations. Institutions should review and update their disaster recovery plans and climate adaptation strategies. These updates should be incorporated into the planning framework and operations and maintenance protocols. No single solution can eliminate the risks of climate change, but deliberate planning can reduce vulnerability.

5.2.3. Stakeholder Engagement

The findings confirm the role of executive management in shaping infrastructure outcomes as per the DEMATEL analysis. To improve stakeholder integration especially with municipalities and communities, a formalised and inclusive engagement process should be embedded in the integrated framework. This should go beyond the Integrated Development Programme (IDP) processes of municipalities to include upstream institutions like bulk water providers and source suppliers.

5.2.4. 4IR Technology Integration

The study highlighted that Industry 4.0 technology implementation is not sufficient. Institutions should prioritise investment in smart metering, real-time monitoring systems, predictive maintenance, and digital asset management platforms. These can improve planning accuracy, operational efficiency, and responsiveness. Redeveloping/enhancing existing infrastructure with digital capabilities should also be emphasised to get the most out of the entire asset portfolio.

5.3. Development of an Integrated Framework

The results of this study revealed that the absence of a coordinated water infrastructure planning and management framework across the full water value chain from raw water abstraction through bulk supply to municipal distribution is a key contributor to project delays, misaligned infrastructure priorities, and operational inefficiencies. Currently, planning frameworks focus either on isolated stages (planning or operations) or on individual utilities responsible for an entire value chain. In Gauteng, where multiple institutions share responsibility for water supply, this fragmented approach results in poor coordination, limited visibility across institutions, and inconsistent incorporation of climate resilience and advanced technologies. The proposed integrated framework, addresses these gaps by aligning infrastructure plans, ensuring cohesive stakeholder engagement across institutions, embedding climate-resilient strategies, and creating a structured mechanism for incorporating 4IR technologies into all stages of infrastructure development and management. Frameworks have always been used by scholars and practitioners to analyse the complex, nonlinear interdependencies and to navigate the new epistemological, ontological, analytical, and practical horizons of integrating knowledge for sustainability solutions.
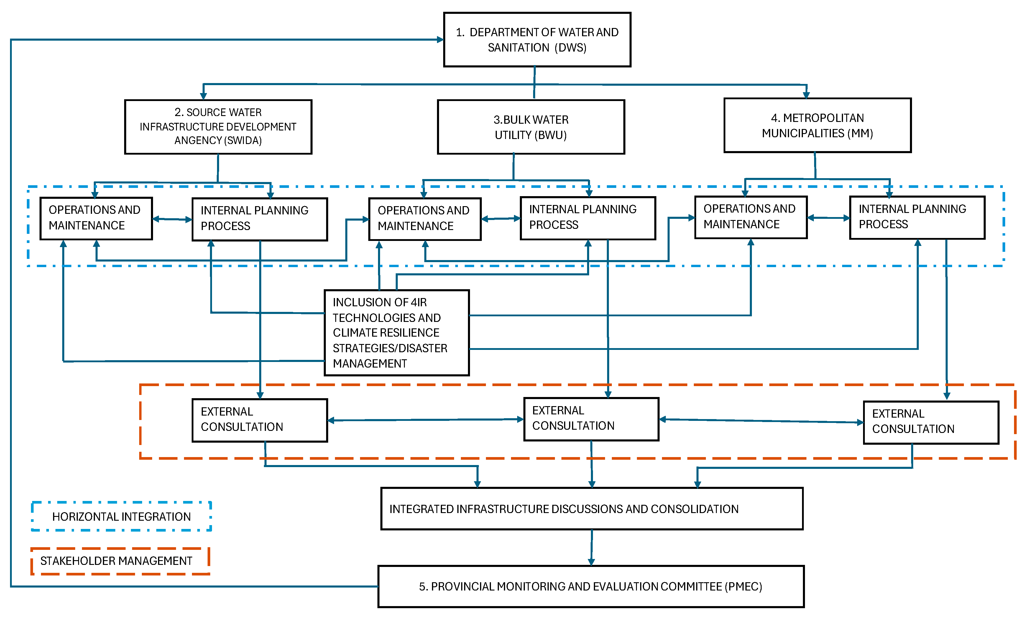
The water infrastructure planning and management framework shown in Figure 17 shows five institutions, three currently existing, namely the Department of Water and Sanitation, the Bulk Water Utility, and the Metropolitan Municipalities. Two new institutions that are proposed to the framework are the Source Water Infrastructure Development Agency (SWIDA) and Provincial Monitoring and Evaluation Committee (PMEC). The recommendation to establish SWIDA is to split the responsibilities of the DWS, which often times have been conflicted in its interest, to focus strictly on Source Water Infrastructure Development, whilst the DWS focuses on policy development and regulation. The PMEC is recommended to be established as a sub-committee of the provincial legislature with its main functions being consolidation of all infrastructure development plans and progress reporting.
The proposed roles and responsibilities of the institutions are explained in Table 6.
Table 6 shows that Source Water Infrastructure Development Agency, Bulk Water Utility, and Metropolitan Municipalities have the same responsibilities, namely infrastructure planning, operations, and maintenance. The national Department of Water and Sanitation is proposed to focus on policy development and regulation as well as shareholding, since all institutions are state owned. It is recommended to establish a Provincial Monitoring and Evaluation Committee whose function is an integration role, performance monitoring, and reporting, as well as providing advisory services on policy matters. Proposed DWS roles and responsibilities exclude the existing planning and management of source water infrastructure so as to focus exclusively on policy development, governance, and regulation. SWIDA is recommended to be formed to take up the source water planning and management responsibilities. Infrastructure planning roles follow internally developed processes across the value chain: the DWS follows the IDP process to develop the national water and sanitation master plan, Bulk Water Utility follows the internal developed IDP, whereas the Municipalities follows the Municipal IDP, as directed by Municipal Systems Act 32 of 2000. Infrastructure operations and maintenance roles are internally designed per institution and informed by the original equipment manufacturers’ guidelines and the reliability-centred maintenance strategies.

5.4. Framework Validation

The proposed integrated framework was discussed with 10 industry experts for validation purposes. The interviews outlined the explanation of the proposed framework for industry experts to make their input and comments. The participants were given unique code names according to the sector that they work in as follows: “SW” represents source water participants, “BS” represents bulk water supplier participants, and “MM” represents Metropolitan Municipalities’ participants. These codes also provide for anonymity of the participants, who were selected from the initial respondents who participated in the survey data collection.
Codes generation and theme identification were conducted, and the themes are summarised as follows:
  • Water security and institutional realignment;
  • Co-ordination and integration of multiple institutions’ infrastructure planning and management;
  • Roles and responsibilities of institutions.
Further analysis of the inputs was conducted, and there is a general view that the proposed integrated water infrastructure planning and management framework will improve and consolidate the critical work that is carried out by multiple institutions.
A comment from PARTICIPANT SW1 captures the inputs as follows: “Fosters creation of relevant/strategic/inclusive governance structure with clear roles, responsibilities, mandates, and delegations for water infrastructure strategy development, planning, execution, monitoring and evaluation.
Furthermore, participants made additional recommendations to the proposed framework. A comment from PARTICIPANT BS3 captures the recommendation as follows: “Proposal enhances the processes, caution to be taken regarding where PMEC reports, DWS or CogTA”.
Another participant added that in order for effective separation of the Metropolitan Municipalities’ water departments to report to the DWS, they ought to be ringfenced. This came from PARTICIPANT MM1 as follows: “My other view is for Metros to focus solely on WSA duties and have separate leg to carry out WSP duties (An entity like Johannesburg Water) which will manage and operate all CoT’s WTP’s”.
The proposed integrated water infrastructure planning and management framework was revised, as shown in Figure 18, to incorporate the inputs received from industry experts during the validation exercise. The key additional inputs are highlighted in red, in the revised framework and are summarised as follows:
The Source Water Infrastructure Development Agency has been replaced by the South African National Water Resources Infrastructure Agency (SANWRIA) SOC Limited, which is a newly established institution through the enactment of Act 34 of 2024. It is envisaged that once it is functional, there will be provincial offices that will be established in order to perform and coordinate its source water management responsibilities at a regional as well as national level.
The role of Catchment Management Agencies is noted to be key in informing the activities of SANWRIA, and therefore, this has been incorporated into the revised framework.
The role of Metropolitan Municipalities as water services authorities according to the Water Services Act (108 0f 1997) is proposed to be strengthened by ring fencing the water services function away from the rest of the other municipal services, and an example of Johannesburg Water was cited. This key input has therefore found expression in the revised framework.
Lastly, it was proposed that the roles of the PMEC be undertaken by the provincial DWS, which is already in existence, and it is also envisaged that the establishment of SANWRIA will naturally resolve the conflicted roles of the DWS as matters stand. This proposal was further incorporated into the revised framework.

6. Conclusions

Sustainable water supply is key in Gauteng province, the economic heartland of South Africa. Furthermore, the achievement of sustainable water supply contributes to the overall principle of Integrated Water Resource Management (IWRM) strategy that has been adopted by Department of Water and Sanitation at a national level and ultimately to the achievement of SDGs 6 and 11.
Infrastructure planning and management of the three key institutions that were assessed collectively bares much significance in that they are responsible for the water supply value chain.
A systematic literature review, survey questions, DEMATEL interviews, and validation interviews were conducted to collect quantitative and qualitative data. The assessment of water infrastructure planning and management has shown that there are some areas of effectiveness as well as areas of weakness. Recommendations were made to address the areas where challenges were identified. Over and above the recommendations that were made, an integrated water infrastructure planning and management framework for the entire water supply value chain was developed and validated by industry experts.
Further research work involves the mapping of the stakeholders’ relationships using the social network analysis and the assessment of the effectiveness of the framework in other similar environments.

Author Contributions

Conceptualisation, K.G.M. and T.N.D.M.; methodology, K.G.M.; validation, K.G.M. and M.K.; formal analysis, K.G.M. and M.K.; investigation, K.G.M.; data curation, K.G.M.; writing—original draft preparation, K.G.M.; writing—review and editing, K.G.M., T.N.D.M. and M.K.; visualisation, K.G.M. and T.N.D.M.; supervision, T.N.D.M.; funding acquisition, K.G.M. All authors have read and agreed to the published version of the manuscript.

Funding

This research received no external funding.

Data Availability Statement

The data presented in this study are available on request from the corresponding authors due to privacy reasons enforced by state-owned enterprises in South Africa.

Acknowledgments

The authors would like to express gratitude to the University of Johannesburg and Rand Water for providing internal financial assistance to this study, as well as to all the industry experts who made their time available for the interviews and for completing survey questionnaires.

Conflicts of Interest

The authors declare no conflicts of interest.

Abbreviations

The following abbreviations are used in this manuscript:
4IRFourth Industrial Revolution
ALCAsset Life Cycle
BCBefore Christ
CMACatchment Management Agencies
DEMATELDecision-Making Trial Evaluation Laboratory
DWSDepartment of Water and Sanitation
GRACEGravity Recovery and Climate Experiment
IAMLCInfrastructure Asset Management Life Cyle
IDPIntegrated Development Programme
ISOInternational Standards Organisation
IVRSIntegrated Vaal River System
O&MOperations and Maintenance
PMECProvincial Monitoring and Evaluation Committee
PRISMAPreferred Reporting Items for Systematic Reviews and Meta-Analyses
SWIDASource Water Infrastructure Development Agency
SANWRIASouth African National Water Resources Infrastructure Agency SOC Limited
SDGsSustainable Development Goals
SLRSystematic Literature Review
WIPMWater Infrastructure Planning and Management
WEFWorld Economic Forum

References

  1. Sison, A.J. Water and wisdom as embodied in the works of Thales of Miletus. In Water Ethics: Marcelino Botin Water Forum 2007; CRC Press: Boca Raton, FL, USA, 2009; p. 1. [Google Scholar]
  2. Guthrie, L.; Furlong, C.; De Silva, S. Capturing different perspectives on integrated urban water management issues. Water Policy 2020, 22, 252–275. [Google Scholar] [CrossRef]
  3. Muller, M.; Schreiner, B.; Vermeulen, A.; Maree, G.; Reddy, T. Water Security Perspective for the Gauteng City-Region: Securing Water for Continued Growth and Well-Being; Report Prepared by the GCRO for the Office of the Premier of Gauteng; Gauteng City-Region Observatory (GCRO): Johannesburg, South Africa, 2019. [Google Scholar]
  4. Saleem, A.; Mahmood, I.; Sarjoughian, H.; Nasir, H.A.; Malik, A.W. A Water Evaluation and Planning-based framework for the long-term prediction of urban water demand and supply. Simulation 2021, 97, 323–345. [Google Scholar] [CrossRef]
  5. Furlong, C.; De Silva, S.; Guthrie, L.; Considine, R. Developing a water infrastructure planning framework for the complex modern planning environment. Util. Policy 2016, 38, 1–10. [Google Scholar] [CrossRef]
  6. Carden, K.; Fell, J. A community of practice approach to planning water sensitive cities in South Africa. Urban Plan. 2021, 6, 110–121. [Google Scholar] [CrossRef]
  7. Ahmed, M.; Araral, E. Water Governance in India: Evidence on Water Law, Policy, and Administration from Eight Indian States. Water 2019, 11, 2071. [Google Scholar] [CrossRef]
  8. Pahl-Wostl, C. The role of governance modes and meta-governance in the transformation towards sustainable water governance. Environ. Sci. Policy 2019, 91, 6–16. [Google Scholar] [CrossRef]
  9. Zhang, J.; Fu, D.; Urich, C.; Singh, R.P. Accelerated exploration for long-term urban water infrastructure planning through machine learning. Sustainability 2018, 10, 4600. [Google Scholar] [CrossRef]
  10. Pais, E.; Farinha, J.T.; Cardoso, A.J.M.; Raposo, H. Optimizing the life cycle of physical assets—A review. WSEAS Trans. Syst. Control 2020, 15, 417–430. [Google Scholar] [CrossRef]
  11. ISO 55000:2014; Asset Management–Overview, Principles and Terminology. International Organization for Standardization (ISO): Geneva, Switzerland, 2014.
  12. Gleick, P.H. Peak water in an era of climate change. Bull. At. Sci. 2024, 80, 213–217. [Google Scholar] [CrossRef]
  13. Zubaidi, S.L.; Ortega-Martorell, S.; Al-Bugharbee, H.; Olier, I.; Hashim, K.S.; Gharghan, S.K.; Kot, P.; Al-Khaddar, R. Urban Water Demand Prediction for a City That Suffers from Climate Change and Population Growth: Gauteng Province Case Study. Water 2020, 12, 1885. [Google Scholar] [CrossRef]
  14. WaterLOUPE. Available online: https://waterloupe.deltares.nl/en/basin/gauteng?area=3&scenario=SSP3&mitigation= (accessed on 26 June 2025).
  15. Statistics South Africa. Census 2022 Shows South Africa’s Population Grew to 62 Million. Available online: https://www.statssa.gov.za/?p=16711 (accessed on 13 April 2025).
  16. Rand Water—Integrated Annual Report 2021–22. Available online: https://www.randwater.co.za/media/annual_reports/RANDWATER-%20INTEGRATED%20ANNUAL%20REPORT%202021-22.pdf (accessed on 8 April 2023).
  17. Araya, F.; Vasquez, S. Challenges, drivers, and benefits to integrated infrastructure management of water, wastewater, stormwater and transportation systems. Sustain. Cities Soc. 2022, 82, 103913. [Google Scholar] [CrossRef]
  18. Talanda, C.E.; Van Rooyen, P.G.; Rademeyer, J.I. The potential impact of acid mine drainage on Vaal River System water resource availability. In 36th Hydrology and Water Resources Symposium: The Art and Science of Water; Engineers Australia: Barton, ACT, Australia, 2015; pp. 1171–1179. [Google Scholar]
  19. Van, V.L. Gauteng: Multipronged solution required to keep SA’s economic heart beating. Water Wheel 2024, 23, 10–13. Available online: https://hdl.handle.net/10520/ejc-waterb-v23-n4-a2 (accessed on 1 June 2025).
  20. PECB. 4 Key Stages of Asset Management Life Cycle. Available online: https://pecb.com/article/4-key-stages-of-asset-management-life-cycle- (accessed on 29 January 2024).
  21. Markovic, E. Students’ Opinions and Attitudes About Online Teaching. 2023. Available online: https://www.academia.edu/105486132/Students_Opinions_and_Attitudes_about_Online_Teaching (accessed on 29 January 2024).
  22. Parra, C.; González-Prida, V.; Candón, E.; De la Fuente, A.; Martínez-Galán, P.; Crespo, A. Integration of Asset Management Standard ISO55000 with a Maintenance Management Model. In 14th WCEAM Proceedings; Crespo Márquez, A., Komljenovic, D., Amadi-Echendu, J., Eds.; Springer International Publishing: Cham, Switzerland, 2021; pp. 189–200. [Google Scholar]
  23. Zahera, P.; Gonzalez-Prida, V. 55000 Implementation Proposal Integrated With a Risk Management System for a Water Utility Case. In Advanced Models and Tools for Effective Decision Making Under Uncertainty and Risk Contexts; IGI Global Scientific Publishing: New York, NY, USA, 2021; pp. 277–298. [Google Scholar] [CrossRef]
  24. Almeida, N.; Trindade, M.; Komljenovic, D.; Finger, M. A conceptual construct on value for infrastructure asset management. Util. Policy 2022, 75, 101354. [Google Scholar] [CrossRef]
  25. Alsyouf, I.; Maitha, A.; Sadeque, H.; Shamsuzzaman, M. Impact of ISO 55000 on organisational performance: Evidence from certified UAE firms. Total Qual. Manag. Bus. Excell. 2021, 32, 134–152. [Google Scholar] [CrossRef]
  26. Partelow, S. What is a framework? Understanding their purpose, value, development and use. J. Environ. Stud. Sci. 2023, 13, 510–519. [Google Scholar] [CrossRef]
  27. Vieira, J.; Cabral, M.; Almeida, N.; Silva, J.G.; Covas, D. Novel methodology for efficiency-based long-term investment planning in water infrastructures. Struct. Infrastruct. Eng. 2020, 16, 1654–1668. [Google Scholar] [CrossRef]
  28. Donkor, E.A.; Mazzuchi, T.A.; Soyer, R.; Alan Roberson, J. Urban Water Demand Forecasting: Review of Methods and Models. J. Water Resour. Plan. Manag. 2014, 140, 146–159. [Google Scholar] [CrossRef]
  29. Sridhar, V.; Ali, S.A.; Sample, D.J. Systems Analysis of Coupled Natural and Human Processes in the Mekong River Basin. Hydrology 2021, 8, 140. [Google Scholar] [CrossRef]
  30. Satish Kumar, K.; AnandRaj, P.; Sreelatha, K.; Bisht, D.S.; Sridhar, V. Monthly and Seasonal Drought Characterization Using GRACE-Based Groundwater Drought Index and Its Link to Teleconnections across South Indian River Basins. Climate 2021, 9, 56. [Google Scholar] [CrossRef]
  31. Remilekun, A.T.; Thando, N.; Nerhene, D.; Archer, E. Integrated assessment of the influence of climate change on current and future intra-annual water availability in the Vaal River catchment. J. Water Clim. Change 2021, 12, 533–551. [Google Scholar] [CrossRef]
  32. Ferreira, B.; Carriço, N.J.G. Urban Water Infrastructure Asset Management Plan: Case Study. Open Eng. 2019, 9, 459–467. [Google Scholar] [CrossRef]
  33. Ochieng, E.; Ominde, D. The Role of Operations and Maintenance in Infrastructure Management. In Routledge Handbook of Planning and Management of Global Strategic Infrastructure Projects; Routledge: London, UK, 2020; pp. 221–250. ISBN 978-1-003-03638-8. [Google Scholar]
  34. Rethlefsen, M.L.; Page, M.J. PRISMA 2020 and PRISMA-S: Common questions on tracking records and the flow diagram. J. Med. Libr. Assoc. 2022, 110, 253–257. [Google Scholar] [CrossRef]
  35. Mishra, V.; Mishra, M.P. Prisma for review of management literature—Method, merits, and limitations—An academic review. Rev. Manag. Lit. 2023, 2, 125–136. [Google Scholar] [CrossRef]
  36. Asokan, S.M.; Obando, J.; Kwena, B.F.; Luwesi, C.N. Climate Change Adaptation Through Sustainable Water Resources Management in Kenya: Challenges and Opportunities. In African Handbook of Climate Change Adaptation; Springer: Cham, Switzerland, 2021; pp. 777–787. ISBN 978-3-030-45106-6. [Google Scholar] [CrossRef]
  37. Sela, L.; Sowby, R.B.; Salomons, E.; Housh, M. Making waves: The potential of generative AI in water utility operations. Water Res. 2025, 272, 122935. [Google Scholar] [CrossRef]
  38. Mbavarira, T.M.; Grimm, C. A systemic view on circular economy in the water industry: Learnings from a belgian and dutch case. Sustainability 2021, 13, 3313. [Google Scholar] [CrossRef]
  39. Pedrini, M.; Ferri, L.M. Stakeholder management: A systematic literature review. Corp. Gov. Int. J. Bus. Soc. 2018, 19, 44–59. [Google Scholar] [CrossRef]
  40. Hassanzadeh, E.; Strickert, G.; Morales-Marin, L.; Noble, B.; Baulch, H.; Shupena-Soulodre, E.; Lindenschmidt, K.-E. A framework for engaging stakeholders in water quality modeling and management: Application to the Qu’Appelle River Basin, Canada. J. Environ. Manag. 2019, 231, 1117–1126. [Google Scholar] [CrossRef]
  41. Lienert, J.; Schnetzer, F.; Ingold, K. Stakeholder analysis combined with social network analysis provides fine-grained insights into water infrastructure planning processes. J. Environ. Manag. 2013, 125, 134–148. [Google Scholar] [CrossRef]
  42. Sheng, B.; Cushing, D.; Satherley, S.; Ozgun, K. Green infrastructure in water management: Stakeholder perceptions from South East Queensland, Australia. Cities 2023, 137, 104346. [Google Scholar] [CrossRef]
  43. Baek, J.S.; Bhamra, T. Network Analysis of Complex Stakeholder Needs for Service Ecosystem Sustainability: A Case Study of South Korean ESCO Industry. She Ji J. Des. Econ. Innov. 2022, 8, 362–386. [Google Scholar] [CrossRef]
  44. Likert, R. A Technique for the Measurement of Attitudes; Archives of Psychology No. 140; The Science Press: New York, NY, USA, 1932; 55p. [Google Scholar]
  45. Bhattacherjee, A. Social Science Research: Principles, Methods, and Practices; Open Textbook Library: Minneapolis, MN, USA, 2012. [Google Scholar]
  46. Šmidovnik, T.; Grošelj, P. Solution for Convergence Problem in DEMATEL Method: DEMATEL of Finite Sum of Influences. Symmetry 2023, 15, 1357. [Google Scholar] [CrossRef]
  47. Vaismoradi, M.; Jones, J.; Turunen, H.; Snelgrove, S. Theme development in qualitative content analysis and thematic analysis. J. Nurs. Educ. Pract. 2016, 6, 100–110. [Google Scholar] [CrossRef]
  48. Mitchell, K.M.; Clark, A.M. Five Steps to Writing More Engaging Qualitative Research. Int. J. Qual. Methods 2018, 17, 1609406918757613. [Google Scholar] [CrossRef]
  49. Heale, R.; Twycross, A. Validity and reliability in quantitative studies. Evid.-Based Nurs. 2015, 18, 66–67. [Google Scholar] [CrossRef]
  50. Bujang, M.A.; Omar, E.D.; Baharum, N.A. A Review on Sample Size Determination for Cronbach’s Alpha Test: A Simple Guide for Researchers. Malays. J. Med. Sci. 2018, 25, 85–99. [Google Scholar] [CrossRef] [PubMed]
  51. Tavakol, M.; Dennick, R. Making sense of Cronbach’s alpha. Int. J. Med. Educ. 2011, 2, 53–55. [Google Scholar] [CrossRef]
  52. Bonett, D.G. Sample Size Requirements for Testing and Estimating Coefficient Alpha. J. Educ. Behav. Stat. 2002, 27, 335–340. [Google Scholar] [CrossRef]
  53. Gbahabo, P.; Samuel, A.O. Effects of Infrastructure Project Cost Overruns and Schedule Delays in Sub-Saharan Africa. 2017. Available online: https://papers.ssrn.com/abstract=2965029 (accessed on 24 November 2024).
  54. Joshua, M.D.; Tompkins, E.; Schreckenberg, K.; Ngongondo, C.; Gondwe, E.; Chiotha, S. Water policy and resilience of potable water infrastructure to climate risks in rural Malawi. Phys. Chem. Earth Parts A/B/C 2022, 127, 103155. [Google Scholar] [CrossRef]
  55. Wagner, T.R.; Nelson, K.L.; Binz, C.; Hacker, M.E. Actor Roles and Networks in Implementing Urban Water Innovation: A Study of Onsite Water Reuse in the San Francisco Bay Area. Environ. Sci. Technol. 2023, 57, 6205–6215. [Google Scholar] [CrossRef]
  56. Freire, C.A.R.; Ferreira, F.A.F.; Carayannis, E.G.; Ferreira, J.J.M. Artificial Intelligence and Smart Cities: A DEMATEL Approach to Adaptation Challenges and Initiatives. IEEE Trans. Eng. Manag. 2023, 70, 1881–1899. [Google Scholar] [CrossRef]
  57. Leitão, J.; Pereira, D.; de Brito, S. Inbound and Outbound Practices of Open Innovation and Eco-Innovation: Contrasting Bioeconomy and Non-Bioeconomy Firms. J. Open Innov. Technol. Mark. Complex. 2020, 6, 145. [Google Scholar] [CrossRef]
  58. Pulver, S.; Ulibarri, N.; Sobocinski, K.L.; Alexander, S.M.; Johnson, M.L.; McCord, P.F.; Dell’Angelo, J. Frontiers in socio-environmental research: Components, connections, scale, and context. Ecol. Soc. 2018, 23, 23. Available online: https://www.jstor.org/stable/26799146 (accessed on 13 April 2025). [CrossRef]
Figure 1. Map of the study area [16].
Figure 1. Map of the study area [16].
Water 17 02290 g001
Figure 2. Water value chain, roles, and responsibilities.
Figure 2. Water value chain, roles, and responsibilities.
Water 17 02290 g002
Figure 3. Data collection diagram.
Figure 3. Data collection diagram.
Water 17 02290 g003
Figure 4. Respondents’ years of experience in the water sector.
Figure 4. Respondents’ years of experience in the water sector.
Water 17 02290 g004
Figure 5. Academic qualifications of respondents.
Figure 5. Academic qualifications of respondents.
Water 17 02290 g005
Figure 6. Job titles of respondents.
Figure 6. Job titles of respondents.
Water 17 02290 g006
Figure 7. (a) Stakeholder perceptions on the effectiveness of infrastructure planning. (b) Comparison of infrastructure planning priorities among stakeholders.
Figure 7. (a) Stakeholder perceptions on the effectiveness of infrastructure planning. (b) Comparison of infrastructure planning priorities among stakeholders.
Water 17 02290 g007
Figure 8. (a) Stakeholder perceptions on effectiveness of infrastructure management. (b) Comparison of effectiveness of infrastructure management priorities among stakeholders.
Figure 8. (a) Stakeholder perceptions on effectiveness of infrastructure management. (b) Comparison of effectiveness of infrastructure management priorities among stakeholders.
Water 17 02290 g008
Figure 9. (a) Stakeholder perceptions on preparedness to the impact of climate change. (b) Comparison of preparedness to impact of climate change priorities among stakeholders.
Figure 9. (a) Stakeholder perceptions on preparedness to the impact of climate change. (b) Comparison of preparedness to impact of climate change priorities among stakeholders.
Water 17 02290 g009
Figure 10. (a) Stakeholder perceptions on inclusion and adaptability of 4IR technologies. (b) Comparison of inclusion and adaptability of 4IR technologies among stakeholders.
Figure 10. (a) Stakeholder perceptions on inclusion and adaptability of 4IR technologies. (b) Comparison of inclusion and adaptability of 4IR technologies among stakeholders.
Water 17 02290 g010
Figure 11. Influential relation map [56]. Ri + Ci determines the degree of relations among the critical success factors. Ri − Ci determines the kind of relationship among the critical success factors (negative means effect, and positive means cause).
Figure 11. Influential relation map [56]. Ri + Ci determines the degree of relations among the critical success factors. Ri − Ci determines the kind of relationship among the critical success factors (negative means effect, and positive means cause).
Water 17 02290 g011
Figure 12. Relations and prominence results.
Figure 12. Relations and prominence results.
Water 17 02290 g012
Figure 13. Impact relation map.
Figure 13. Impact relation map.
Water 17 02290 g013
Figure 14. Infrastructure planning stakeholders’ relationships.
Figure 14. Infrastructure planning stakeholders’ relationships.
Water 17 02290 g014
Figure 15. Infrastructure management stakeholders’ relationships.
Figure 15. Infrastructure management stakeholders’ relationships.
Water 17 02290 g015
Figure 16. Combined infrastructure planning and management stakeholders’ relationships.
Figure 16. Combined infrastructure planning and management stakeholders’ relationships.
Water 17 02290 g016
Figure 17. Proposed integrated water infrastructure planning and management framework.
Figure 17. Proposed integrated water infrastructure planning and management framework.
Water 17 02290 g017
Figure 18. Revised integrated water infrastructure planning and management framework.
Figure 18. Revised integrated water infrastructure planning and management framework.
Water 17 02290 g018
Table 1. Critical success factors.
Table 1. Critical success factors.
CSFsDefinitionsISO Clauses [11]
CSF1. Strategic AlignmentRefers to the alignment between the asset management plans and the organisational objectives with stakeholder requirements in mind [21].• ISO 55001: Clauses 4.1, 4.2, 6.2.1, and 6.2
• ISO 55002: Clause 7.4
CSF2. Systematic Infrastructure Lifecycle-Based ApproachOrganisation must create documented processes that drive effective assert management throughout the 4 stages of the asset’s life [22] (planning, acquisition, operations and maintenance, and disposal)• ISO 55001: Clauses 5.1 and 6.2.2
• ISO 55002: Clause 7.5.2
CSF3. Risk-Based Decision MakingMeans that the management of assets and decisions taken are based on the identified risks (failures, safety, etc.) or uncertainty that potentially affects the assets [23].• ISO 55001: Clauses 6.1 and 8.2
CSF4. Value-Driven ApproachRefers to asset management that focuses on the organisational value that is derived from the assets in order to achieve the overall organisational imperatives [24].• ISO 55001: Clause 9
CSF5. Evidence-Based PlanningMeans that planning undertaken in asset management is based on reliable data, documentation, and analysis (e.g., condition monitoring results) [22] • ISO 55001: Clauses 7.5 a, b, e, and 9.1
CSF6. Continuous ImprovementRefers to asset management that dynamically adapts to the ever-changing organisational objectives and asset portfolio so as to provide maximum value to the organisation [25].• ISO 55001: Clauses 10.2 and 10.3
Table 2. Demographics of DEMATEL participants.
Table 2. Demographics of DEMATEL participants.
ExpertOrganisationPositionQualificationExperience
Group of Experts 1
1aWater UtilityExecutive ManagerMSc21+
1bWater UtilitySenior ManagerMSc(11–20)
1cWater UtilityMaintenance ManagerNational Diploma(11–20)
Group of Experts 2
2aSource WaterPlanning ManagerNational Diploma21+
2bSource WaterProject ManagerM Eng Degree(11–20)
2cSource Water Planning TechnicianB Eng Degree21+
Group of Experts 3
3aMunicipalitySenior ManagerB Tech Degree(11–20)
3bMunicipalityPlanning ManagerB Eng Degree(11–20)
Table 3. Total relation matrix.
Table 3. Total relation matrix.
CSF1CSF2CSF3CSF4CSF5CSF6
CSF10.33940.54670.51400.54740.64430.5478
CSF20.44530.44290.62770.59010.66080.5849
CSF30.49970.59670.48490.58390.69320.6895
CSF40.60810.74260.76830.58100.89030.8124
CSF50.47700.59100.62780.59250.55170.6512
CSF60.48450.54740.58240.58110.71910.4902
Table 4. Stakeholders and their presumed interests.
Table 4. Stakeholders and their presumed interests.
Name and Type of StakeholderPresumed Interest
Department of Water and Sanitation (Ext)Policy development, regulation, and shareholder
Municipalities (Ext)Client and economic
Industries and Mines (Ext)Client and economic
Suppliers and Service Providers (Ext)Economic
Executive Management (Int)Leadership
Operations (Int)Operations and maintenance
Finance (Int)Financial planning and project financing
Engineering (Int)Infrastructure planning
Legal Compliance and SHEQ (Int)Legal and environmental compliance
Table 5. Cronbach’s alpha coefficient.
Table 5. Cronbach’s alpha coefficient.
VariablesItemsCronbach’s Alpha
1. Effectiveness of
Water Infrastructure Planning
Questions 1–70.69
2. Effectiveness of Infrastructure
Management
Questions 8–110.74
3. Impact of External Factors (Climate Change)Questions 1–40.77
4. Impact of External Factors (4IR)Questions 1–20.82
Table 6. Roles and responsibilities of institutions.
Table 6. Roles and responsibilities of institutions.
Name of InstitutionsRoles and Responsibilities
1. Department of Water and Sanitation (DWS)Shareholding, Policy Development and Revisions, and Regulation and Enforcement
2. Source Water Infrastructure Development Agency (SWIDA)Infrastructure Planning, Operations, and Maintenance
3. Bulk Water Utility (BWU)Infrastructure Planning, Operations, and Maintenance
4. Metropolitan Municipalities (MM)Infrastructure Planning, Operations, and Maintenance
5. Provincial Monitoring and Evaluation CommitteeIntegration of Infrastructure Plans, Projects Progress Monitoring, Policy Advisory Services to DWS, Performance Reporting to Provincial Legislature, and Dispute Resolution
Disclaimer/Publisher’s Note: The statements, opinions and data contained in all publications are solely those of the individual author(s) and contributor(s) and not of MDPI and/or the editor(s). MDPI and/or the editor(s) disclaim responsibility for any injury to people or property resulting from any ideas, methods, instructions or products referred to in the content.

Share and Cite

MDPI and ACS Style

Maumela, K.G.; Mathaba, T.N.D.; Kao, M. An Integrated Framework for Urban Water Infrastructure Planning and Management: A Case Study for Gauteng Province, South Africa. Water 2025, 17, 2290. https://doi.org/10.3390/w17152290

AMA Style

Maumela KG, Mathaba TND, Kao M. An Integrated Framework for Urban Water Infrastructure Planning and Management: A Case Study for Gauteng Province, South Africa. Water. 2025; 17(15):2290. https://doi.org/10.3390/w17152290

Chicago/Turabian Style

Maumela, Khathutshelo Godfrey, Tebello Ntsiki Don Mathaba, and Mahalieo Kao. 2025. "An Integrated Framework for Urban Water Infrastructure Planning and Management: A Case Study for Gauteng Province, South Africa" Water 17, no. 15: 2290. https://doi.org/10.3390/w17152290

APA Style

Maumela, K. G., Mathaba, T. N. D., & Kao, M. (2025). An Integrated Framework for Urban Water Infrastructure Planning and Management: A Case Study for Gauteng Province, South Africa. Water, 17(15), 2290. https://doi.org/10.3390/w17152290

Note that from the first issue of 2016, this journal uses article numbers instead of page numbers. See further details here.

Article Metrics

Back to TopTop