Next Article in Journal
Assessing the Retreat of a Sandy Shoreline Backed by Coastal Aquaculture Ponds: A Case Study of Two Beaches in Guangdong Province, China
Next Article in Special Issue
Application of Decision Support Systems to Water Management: The Case of Iraq
Previous Article in Journal
Numerical Investigation of Subcooled Boiling Flow and Patterns’ Transitions in a High-Heat-Flux Rectangular Small Channel
 
 
Font Type:
Arial Georgia Verdana
Font Size:
Aa Aa Aa
Line Spacing:
Column Width:
Background:
Article

Evolution and Mechanism of Intergovernmental Cooperation in Transboundary Water Governance: The Taihu Basin, China

Department of Environmental Science and Engineering, Fudan University, Shanghai 200438, China
*
Author to whom correspondence should be addressed.
Water 2025, 17(11), 1582; https://doi.org/10.3390/w17111582
Submission received: 16 April 2025 / Revised: 14 May 2025 / Accepted: 19 May 2025 / Published: 23 May 2025
(This article belongs to the Special Issue Transboundary River Management)

Abstract

Transboundary water governance faces persistent challenges due to mismatches between natural hydrological boundaries and political administrative boundaries. This study examines the evolution and mechanisms of intergovernmental cooperation in the Taihu Basin (1987–2024), addressing how cooperation forms, evolves, and sustains amid conflicting priorities. Using a mixed-methods approach, we analyzed 106 policy documents, government reports, and stakeholder interviews to map governance stages, cooperation networks, and policy themes. Results reveal three phases in transboundary water governance in Taihu Basin: (1) a centralized hierarchy (1987–2007) dominated by vertical mandates; (2) a hybrid stage (2008–2018) with rising horizontal cooperation driven by crisis responses like the 2007 cyanobacteria outbreak; and (3) a networked stage (2019–2024) integrating diagonal mechanisms that bridged hierarchical gaps and scaled grassroots innovations. Key findings show diagonal relations reduced bureaucratic delays, enabling bottom-up practices like joint river chief systems to become regional policies. While grounded in the Taihu Basin context, this study provides a compelling case of institutional coupling that may inform governance in other transboundary basins, where vertical authority, horizontal reciprocity, and diagonal experimentation coexist dynamically. This study offers a model for balancing administrative fragmentation and ecological integrity, emphasizing adaptive networks over rigid hierarchies. These insights provide a feasible solution approach for addressing transboundary water resource governance challenges in similar institutional environments.

1. Introduction

Transboundary water governance represents a primary challenge within global water resource management. The fluidity of water bodies and the integrity of river basins mean that major rivers and lakes frequently cross administrative boundaries, forming transboundary water systems. The complex overlap between natural hydrological boundaries and political administrative boundaries often results in conflicting goals, inconsistent standards, and unclear responsibilities among the parties responsible for transboundary water governance. Upstream and downstream regions, or the left and right banks of these water bodies, are governed by separate administrative units, leading to competing water use needs—such as navigation, flood management, irrigation, industrial purposes, recreation, and drinking water—which both clash and influence one another. The Taihu Basin serves as a key example. Situated in the heart of China’s Yangtze River Delta, this water system extends across Jiangsu, Zhejiang, Anhui, and Shanghai (three provinces and one municipality). Utilizing only 7.0% of China’s water resources, it sustains 18.8% of the country’s GDP [1]. Yet, achieving a balance between multiple aims—such as economic and social development, flood control and drainage, reliable water supply, and ecological restoration—remains a persistent source of tension between central and local authorities, as well as between upstream and downstream areas. For example, the 2007 Taihu cyanobacteria crisis caused a complete breakdown of water supply in Wuxi City, highlighting the shortcomings of inter-provincial pollution prevention and control systems. While the 2011 Taihu Basin Management Regulations aimed to resolve these issues through legal measures, ongoing disagreements over water quality standards between provinces—such as the dispute between Jiangsu and Zhejiang over total phosphorus emission limits—continue to persist. These challenges underscore a critical issue: under the “territorial management” approach, local governments often favor their own interests, whereas the dynamic nature of water systems requires governance strategies that overcome administrative divisions and promote intergovernmental cooperation. Thus, developing an effective framework for intergovernmental cooperation emerges as a pressing and central question in transboundary water governance.
In recent years, transboundary water governance has gained significant attention in environmental governance and water resources management. Existing studies mainly focus on the cooperation path between countries for the governance of transboundary rivers [2,3,4,5,6], or on the roles and positioning of government and non-government entities in transboundary water governance [7,8,9,10]. However, current research mainly focuses on single-level government actors and lacks analysis of multi-level governance structures that encompass central–local relations, administratively divided jurisdictions, and functionally segmented departments. Furthermore, existing studies have focused on static institutional analysis, neglecting the dynamic evolution process of intergovernmental cooperation networks and the underlying driving factors. Moreover, the lack of sufficient long-term and continuous tracking research is a significant shortcoming. These gaps hinder a comprehensive understanding of how and why intergovernmental cooperation patterns emerge and transform in transboundary water governance.
This study examines the intergovernmental cooperation practices in transboundary water governance within China’s Taihu Basin, aiming to answer two research questions: (1) What key stages have characterized intergovernmental cooperation from 1987 to 2024? (2) How has this cooperation transitioned from a centralized leadership to a multi-level network structure? This study adopted a mixed research approach, integrating quantitative analysis of policy texts and qualitative analysis of survey data. The data spanned over four decades from 1987 to 2024, covering 106 policy documents and 10 interviews with stakeholders, as well as several news reports, archival materials, and government internal work reports. These materials were obtained through literature research, participatory observation, and semi-structured interviews with government staff. By analyzing the above-mentioned materials, this study explores the stage evolution and dynamic mechanism of cross-border water governance in the Taihu Basin.
The manuscript is structured as follows. The Introduction provides an overview of the research background, significance, and objectives. The Literature Review systematically examines existing models and mechanisms of transboundary water governance, along with analytical frameworks for intergovernmental relations, while identifying critical research gaps. The Methodology Section introduces the study area and its selection rationale, describes the data collection process, and explains the mixed-methods approach combining quantitative policy analysis and qualitative methods. The Results present the stage evolution of governance priorities, structural configurations, and intergovernmental networks in the Taihu Basin’s transboundary water governance. The Discussions explore the driving forces behind these transformations in intergovernmental cooperation. Finally, the Conclusions highlight the broader implications and contributions to transboundary water governance models.

2. Literature Review

This section first provides an overview of the relevant research on water resource management in the Taihu Basin and wider regions. Academics generally believe that transboundary water governance is achieved through project management carried out by cooperation between government and non-government actors, with the government being the core entity among them. Secondly, this section summarizes the analytical framework for government relations and intergovernmental cooperation, and points out the key research gaps.

2.1. The Role of Actors in Transboundary Water Governance

Transboundary water governance integrates goals through formal and informal interactions among multiple actors, including management and planning by governments, technological innovation by enterprises, public participation and negotiation, scientific consultation by NGOs, community mobilization, etc. Some studies emphasize that the government is the core entity in transboundary water governance and this process is one that involves collaboration among multiple departments and coordination by basin management institutions [11]. Existing research mainly explores the paths of government role transformation and mechanism innovation from two aspects. One is to restructure vertical governance authority, such as accelerating the reform of environmental protection supervision and law enforcement system and promoting the joint river and lake chief management model [12,13], and the other is to build a horizontal collaboration network, such as promoting horizontal ecological compensation and information sharing among departments [14,15,16].
Transboundary water governance in Taihu Basin typically involves three categories. First, administrative governments including the central government and local governments [17,18]. Local governments specifically encompass the provincial or municipal governments of Jiangsu, Zhejiang, Anhui, and Shanghai, along with their subordinate agencies at city, county, and township levels. Second, there are functional departments within the governmental system [19], with key entities including the environmental protection department, water conservancy and water affairs department, agricultural department, and transportation department. Third, there are enterprises [20], the public [9], and NGO organizations [21], such as factories, environmental protection companies, residents of the basin, and university research teams.

2.2. The Institutional Mechanisms for Transboundary Water Governance

Existing studies mainly propose three solutions to the dilemma of transboundary water governance. The first one is the government-guiding mechanism, which aims to reduce “free-rider” behavior through strong regulatory measures such as mandatory laws and regulations by the government [22,23,24]. For instance, the EU Water Framework Directive integrates the existing relevant regulations of member states to form the most important directive for water resource management in the EU region, stipulating high standards and limits for water quality monitoring [25]. The Yangtze River Protection Law of the People‘s Republic of China strengthens the collaboration mechanism among provinces and departments in the Yangtze River Basin through legislative form [26]. The second is the market-driven mechanism, emphasizing the avoidance of externalities in river basin governance through the establishment of property rights systems, pollution rights trading, and transboundary ecological compensation [27,28]. For example, empirical studies of ecological compensation mechanisms in China’s Xinan and Chishui River Basins demonstrate that market-driven approaches address the limitations of conventional fiscal transfers by aligning economic incentives with ecological outcomes [14,29,30,31]. The third one is the social co-governance mechanism, advocating that the various stakeholders within the river basin jointly govern river water pollution through self-organized forms such as autonomous organizations [32]. The representative scholar of the autonomous governance theory, Ostrom, proposed that the governance of public resources should be based on the voluntary cooperation and common rules of participants, and emphasized that effective institutions can provide clear rules and incentive mechanisms to promote cooperation among participants and the sustainable utilization of resources [33]. In the actual context of river and lake governance, social co-governance is more often manifested as promoting collective actions through self-organizing methods such as community conventions and participation of environmental protection organizations; for example, in the governance of the Rhine River, media and NGO organizations promoted public consensus through extensive publicity of pollution issues [34].

2.3. The Reasons for Intergovernmental Cooperation Formation in Transboundary Governance

Discussions on the formation reasons of intergovernmental cooperation generally follow two perspectives: voluntary cooperation and mandated cooperation [35,36]. Under the voluntary cooperation perspective, local governments act as core decision-makers. Costs and benefits serve as critical variables influencing cooperation, which is viewed as an autonomous process emerging from repeated negotiations among local governments and departments pursuing self-interests [37]. The Institutional Collective Action (ICA) framework distinguishes between selective benefits and collective benefits. It argues that intergovernmental cooperation is primarily driven by selective benefits rather than collective benefits, while emphasizing how transaction costs and collaboration risks shape cooperative outcomes [38]. Some scholars further categorize cooperation incentives into positive benefits and negative benefits, framing cooperation as either “interest-driven” or “risk-avoidance” strategies. Cross-border water governance and disaster response are often classified as “risk-avoidance” cooperation, where local governments collaborate to mitigate potential losses from non-cooperation [39].
In contrast, the mandated cooperation perspective highlights the roles of upper-level governments as key drivers and local governments as implementers. Administrative tasks and hierarchical pressure are central to this approach, aligning with Rong’s “Pressurized System” [40] and Zhou’s “Administrative Subcontract” theory [41]. Upper-level governments resolve collaboration dilemmas—such as unequal resource distribution, insufficient incentives, and conflicting interests—through guidance, coordination, or coercive interventions. This compels lower-level governments to cooperate under resource constraints and top-down mandates [42].
Existing studies simplifies intergovernmental cooperation as a linear “motivation–behavior” sequence, neglecting its evolutionary dynamics. This approach fails to explain how cooperation emerges, evolves, and achieves governance outcomes. In practice, intergovernmental cooperation typically involves prolonged, nonlinear interactions rather than immediate resolutions. The Taihu Basin’s four-decade governance history illustrates this complexity: local governments transitioned from conflict and fragmented actions to coordinated management through iterative bargaining and institutional adaptation.

2.4. Analytical Framework for Intergovernment Relations

Intergovernmental relations theory provides a critical foundation for this study. As a unitary state, China’s intergovernmental relation system differs from federal systems: under centralized authority, local governments act as agents implementing top-down policies while simultaneously developing complex cross-jurisdictional networks [43].
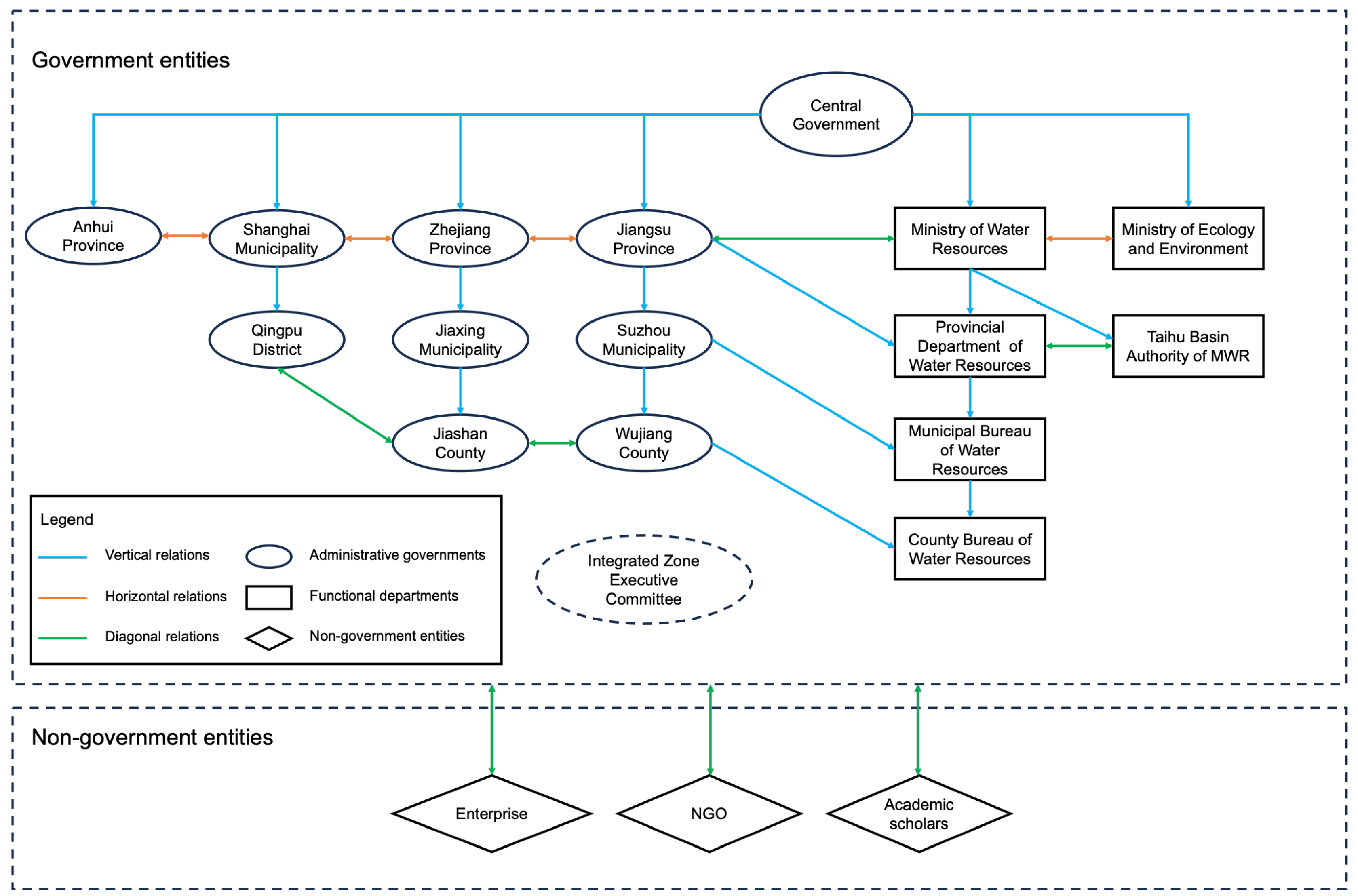
Intergovernmental relations theory examines interactions between governments, departments, and across hierarchical levels. These intergovernmental interactions are categorized into three types (Figure 1). Vertical intergovernmental relations operate through hierarchical structures, governing interactions such as those between central and local governments, upper and lower administrative tiers, or superior–subordinate departments [44]. Horizontal intergovernmental relations facilitate collaboration among peer governments or co-equal departments under shared jurisdiction [45]. Third, diagonal intergovernmental relations transcend traditional vertical–horizontal classifications [46], encompassing cross-level collaborations without hierarchical ties—such as partnerships between Jiashan County and Qingpu District governments—and functional overlaps like provincial departments guiding municipal administrations [47]. They also include cross-jurisdictional bodies and non-state actors partnering with governments on science parks or talent policies. These diagonal interactions challenge conventional governance frameworks by blending formal authority with adaptive coordination [48].

3. Materials and Methods

3.1. Study Area

The Taihu Basin (Figure 2) lies in the Yangtze River Delta, spanning Anhui, Jiangsu, Zhejiang, and Shanghai. Characterized by its flat terrain, dense population, and advanced industrial–agricultural systems, the basin hosts a complex river network and well-developed transportation infrastructure. Despite containing only 7.0% of China’s freshwater resources, it generates 18.8% of the national GDP [1]. Intensive economy development has intensified overlapping governance demands—balancing economic growth, flood control, water supply security, and ecological restoration—triggering frequent interregional water disputes.
This study selects the Taihu Basin as a representative case for transboundary water governance, based on the following three considerations: (1) A comprehensive governance transition. As one of the earliest basins in China to engage in transboundary water governance, the Taihu Basin has undergone a full transition from crisis-driven reform to an institution-driven approach, evolving from short-term emergency responses to long-term intergovernmental cooperation mechanisms. (2) Multifaceted boundary conflicts. The basin encompasses both horizontal and vertical governance conflicts. Horizontally, provinces such as Jiangsu and Zhejiang have long-standing disputes over total phosphorus discharge standards; vertically, tensions exist between central environmental mandates and the local pursuit of GDP growth. (3) Innovative institutional experience. As a Yangtze River Delta integration pilot, Taihu introduced nationwide innovations like the river chief system and ecological compensation mechanisms. Its governance innovations provide critical insights for institutional adaptation in transboundary contexts.

3.2. Materials

This study employs a mixed-methods design combining quantitative policy analysis and qualitative fieldwork. The research materials and their sources used in this study are presented in Table 1.
The quantitative data comprise 106 policy documents (from 1987 to 2024) related to transboundary water governance in Taihu Basin, collected from authoritative platforms including the Laws & Regulations Database—Chinalawinfo (pkulaw.com)—and the websites of the Chinese central and local government and relevant ministries responsible for water resources and environmental protection, as well as the official websites of the provincial governments of Shanghai, Jiangsu, Zhejiang and Anhui and corresponding authorities in charge of water resources and environmental protection. To ensure data accuracy, the analysis includes only those policy texts directly related to intergovernmental cooperation in water governance within the Taihu Basin, while excluding items not substantively relevant such as routine administrative bulletins and commendation notices. Additional documents were identified through the “related information” section on government platforms. After screening, a total of 106 valid policy items were included for analysis. Figure A1 in the Appendix C shows the screening process of the policy documents.
The qualitative component draws upon materials collected through field research, in-depth interviews, and participant observation. These include government work reports, news reports, archival records, and interview transcripts. From June to August 2024, the researcher conducted a three-month participant observation at a district-level bureau of ecology and environment within the Taihu Basin. With formal authorization, a wide range of internal materials was accessed, including internal government reports, meeting minutes, and transboundary water governance agreements. Between August 2024 and January 2025, the researcher conducted interviews with 10 government officials from departments directly involved in the governance of the Taihu Basin. The purpose of these interviews was to understand the processes, mechanisms, and underlying drivers of transboundary water governance. The interviews focused primarily on the division of responsibilities among departments and the formation processes of major intergovernmental cooperation mechanisms. Details of the 10 interviewees are provided in Appendix C (Table A4). The interviewees are from key governance institutions in the demonstration zone of green and integrated ecological development of the Yangtze River Delta (hereafter “Integrated Zone”), located at the Jiangsu–Zhejiang–Shanghai administrative junction within the Taihu Basin. This national pilot zone, encompassing the Executive Committee, local ecology and environment bureaus, and the Taihu Basin Authority, pioneered mechanisms such as the “joint river chief system”—later scaled basin-wide—serving as a microcosm of cross-provincial governance challenges and solutions. The sample spanned basin-to-county administrative levels and included policymakers, implementers, and coordinators directly involved in transboundary monitoring and eco-compensation programs. Despite its limited scale, this strategically selected sample captures key institutional actors shaping transboundary governance innovations in the Taihu Basin.

3.3. Research Methods

This study employs a mixed-methods approach to systematically analyze the evolution patterns and driving mechanisms of intergovernmental cooperation in transboundary water governance within the Taihu Basin.
The quantitative component examines 106 policy documents (from 1987 to 2024) through three analytical dimensions. First, the temporal segmentation method was applied to count the number and hierarchical levels of policy documents over time, thereby delineating the stages of governance. Second, drawing on intergovernmental relations theory, the issuing and receiving agencies of the 106 policy documents were identified to construct an intergovernmental cooperation network and to examine the patterns of interaction and structural characteristics of intergovernmental cooperation in transboundary water governance. Finally, the LDA (Latent Dirichlet Allocation) topic model was applied to analyze the keywords and topic words in the titles of the 106 policy documents in order to reveal the evolution of governance objectives and governance instruments. It should be noted that the LDA topic model is a widely used topic extraction method and has recently been applied in studies on transboundary environmental governance. To mitigate potential sparsity in titles as short texts, this study draws on an improved method, which reduces sparsity by associating neighboring terms [49].
The qualitative component investigates the dynamic mechanisms underlying cooperation through triangulated data sources. Chronological analysis of internal government reports, transboundary agreements, and news archives traces the triggers and bargaining processes of cooperation initiation. Coding of interviews with 10 officials elucidates how local governments strategically balance central mandates, territorial interests, and public demands. Cross-temporal comparison of cooperation agreements further deciphers the institutionalization pathway from ad hoc measures to permanent frameworks.
Quantitative and qualitative approaches are integrated to bridge macro-level policy trajectories with micro-level behavioral logics. The quantitative analysis reveals macro-level policy patterns, while the qualitative research explains micro-level behavioral mechanisms. This synergy clarifies how institutional evolution (“how”) intersects with motivational drivers (“why”) in shaping transboundary governance outcomes.

4. Results

This section presents the key findings of the research, with the focus on the stage division of transboundary water governance in the Taihu Basin, identifying the cooperation density, forms, levels, networks, and governance priorities in each stage and answering the following questions: (1) What kind of stage evolution has occurred in the cross-basin river and lake governance in the Taihu Lake Basin? (2) What characteristics do the cooperation networks among the central government, local governments, and relevant departments present in each stage?

4.1. Division of the Governance Stage

The number of policy documents reflects the intensity of governance, and the administrative hierarchy of the issuing entities reflects the governance structure. The changes in the quantity of policies related to transboundary water governance in the Taihu Basin from 1987 to 2024 are shown in Figure 3, and the changes in the administrative hierarchy of the issuing entities are shown in Figure 4. Among them, the information on the issuing entities and their hierarchical divisions of the 106 policy documents is presented in Table A1, and the number of documents issued by each hierarchical entity is shown in Table A2. This paper adopts the time-interval method, combining the quantity of policies and the administrative hierarchy of the issuing entities, to divide the transboundary water governance in the Taihu Basin into three stages: the central-led stage (from 1987 to 2007), joint stage (from 2008 to 2018), and local autonomy stage (from 2019 to 2024).

4.1.1. Central-Led Stage (from 1987 to 2007)

In the first stage, the average annual number of policy documents issued was less than one, indicating a low intensity of policy supply. The central government accounted for as high as 81% (13 times), while local governments were involved minimally, accounting for only 19% (3 times). The core issuers were the highest-level authorities (the State Council) and central ministries (MWR).

4.1.2. Joint Governance Stage (from 2008 to 2018)

In the second stage, the average annual number of policy documents increased to 5, but there was significant annual fluctuation: after the 2007 Taihu cyanobacteria crisis, the number of policies soared to 15 in 2008, but in 2010, 2011, and 2015, there was only 1 paper each, and the instability of the numbers reflected the governance approach of this stage which was oriented towards problems. In this stage, the frequency of local government-published papers significantly increased, accounting for 55% (39 times), while the proportion of central government-published papers dropped to 45% (32 times). Central ministries (MWR) and provincial governments (Jiangsu PPG) became the core issuers.

4.1.3. Local Autonomy Stage (from 2019 to 2024)

In the third stage, the average annual number of policies remained stable at six to seven. There was a significant increase in local governments’ independent exploration. For instance, the Integrated Zone initiated and pioneered the establishment of innovative models such as the joint river and lake governance system, joint monitoring, and joint law enforcement. During this stage, governance was led by local governments, with the proportion of documents issued by local governments accounting for 77% (83 times), while the proportion of documents issued by the central governments dropped to 23% (25 times). Provincial departments, especially the environmental protection departments and water affairs departments, issued documents far more frequently than other levels.

4.2. Evolution of the Cooperation Network

We extracted the issuing entities and receiving entities from 106 policy documents. Based on the vertical, horizontal, or diagonal relationships, we established one-to-one cooperative relationships among governments to form an intergovernmental cooperation network. The cooperation networks in the three stages are shown in Figure 5a–c.
During the initial stage (from 1987 to 2007), transboundary water governance in Taihu Basin exhibited a vertically dominated network structure. Vertical relationships accounted for 66%, mainly characterized by the central governments such as the State Council, with the TBA (Taihu Basin Authority of Ministry of Water Resources) being responsible for coordination and supervision. Horizontal relationships only existed in inter-ministry cooperation, such as joint supervision by the MWR and the MEE, while there was no inter-provincial horizontal interaction. Diagonal relationships were mainly dominated by a few provincial–ministerial consultations such as joint pollution control by Jiangsu PPG and MWR. In summary, the transboundary water governance in the first stage was manifested as the central government issuing administrative orders, the TBA organizing consultations and supervision, and provincial governments being passively executed.
The second stage (from 2008 to 2018) presented a mixed network of both vertical and horizontal relationships. Vertical relationships accounted for 27%, forming a three-level transmission chain from the central government to provincial and municipal levels. The horizontal relationship soared to 57%, and in 2008, the governments of Shanghai, Jiangsu, and Zhejiang jointly signed an agreement on the response to cyanobacteria and water environment governance, marking the formal establishment of a cross-provincial horizontal consultation mechanism. Diagonal relationships also gave rise to more substantive content. For instance, TBA conducts specific business guidance work for provincial water conservancy and environmental protection departments, covering matters such as blue–green algae control and ecological restoration. The role of the central government has shifted from commanding to ensuring, providing guarantees for local cooperation through institutional supply and fiscal transfer payments. Local governments have gained limited autonomy in ecological compensation negotiations and joint law enforcement practices, but still face pressure from higher-level evaluations. At this stage, a governance framework of “central guarantee–provincial making decision–local implementation” has been formed, laying the foundation for subsequent multi-level network governance.
The third stage (from 2019 to 2024) transformed into a multi-level networked structure, presenting a feature of interweaving vertical, horizontal, and diagonal relationships. Vertical relationships exhibited bidirectional dynamics. These relations manifest through both top-down strategic guidance and legal constraints, exemplified by central government mandates such as the Outline of the Integrated Development of the Yangtze River Delta and the Yangtze River Protection Law. Simultaneously, they enable bottom-up diffusion of grassroots innovations. For instance, the joint river chief system pilot tested by Wujiang District and Xiuzhou District demonstrated enhanced coordination efficiency in transboundary water governance. This locally developed model was subsequently scaled to the entire Yangtze River Delta demonstration zone through provincial-level policy directives. Such bidirectional interactions illustrate how vertical relations integrate hierarchical authority with adaptive learning, fostering systemic resilience in transboundary governance. Horizontal relationships have been fully implemented at all levels, including cross-provincial (such as the joint policy release by Shanghai, Jiangsu, and Zhejiang), cross-municipal (such as the collaboration among Suzhou, Wuxi, Changzhou, and Huzhou), and cross-departmental (such as the joint establishment of an ecological compensation mechanism by the NDRC, MEE, and MWR). The proportion of diagonal relations has increased. Taking the Integrated Zone as a breakthrough point, Qingpu, Wujiang, and Jiashan have achieved cross-provincial direct connection through the Executive Committee. The TBA and TBECSA, among others, as central dispatched agencies, have directly connected with the environmental and water conservancy departments of Shanghai, Jiangsu, and Zhejiang Provinces and their cities to carry out work such as basin-wide planning, cross-border dispute arbitration, environmental supervision and law enforcement, and policy innovation.

4.3. Shift in Governance Focus

Policy titles succinctly capture core governance priorities, reflecting the strategic focus of policymakers. Figure 6 illustrates the thematic distribution of intergovernmental cooperation in transboundary water governance from 1987 to 2024.
During the first stage (from 1987 to 2007), policy themes centered on overall planning, infrastructure construction, and basic institution building, with the aim of flood control, drainage, and pollution prevention. The establishment of the TBA marked a pivotal shift from fragmented local governance to centralized coordination, which was a crucial transformation.
The policy theme of the second stage (from 2008 to 2018) leaned towards mechanism guarantee and comprehensive governance. Keywords such as “ecological compensation” and “judicial guarantee” emerged, indicating that the governance means expanded from engineering control to legal and market-oriented tools. The emergence of keywords like “comprehensive planning”, “cyanobacteria control” and “agricultural non-point source control” indicated a shift from single-pollution prevention to a multi-functional balance of flood control, water supply, and ecological functions. Typical cases of the second stage included coordinating the conflict between flood control and ecological functions through “functional zoning protection” and strengthening local horizontal cooperation through the river chief system.
The third stage (from 2019 to 2024) prioritized institutional innovation, with frequent references to the “river/lake chief system” and “integrated demonstration zone.” The river chief system institutionalized local accountability, while demonstration zones facilitated transboundary innovations such as mutual recognition of environmental standards and joint monitoring. Party-building alliances enabled routine interjurisdictional coordination. For instance, Qingpu, Wujiang, and Jiashan, three separate localities, have achieved regularized joint river patrol through the establishment of a party-building alliance.
Overall, transboundary water governance in Taihu Basin has evolved from the control of individual pollutants to the comprehensive management of the entire ecosystem, integrating infrastructure and institutional tools, and transitioning from institution-centered coordination to a multi-level network supported by a collaborative framework. This evolution in themes indicates a shift in policy focus from short-term crisis response to institutionalized and adaptive governance.

5. Discussion

This section conducts a qualitative analysis of relevant materials such as interview records and discusses how intergovernmental cooperation is formed and sustained. It discovers that its formation follows the logic of willingness formation, act promotion, and result diffusion (Figure 7).
The formation of intergovernmental cooperation willingness arises from the interplay of contextual drivers and triggering events. Transboundary environmental challenges, such as water and air pollution, create cooperative contexts by exposing the externalities and public goods nature of ecological issues, compelling local governments to seek joint solutions. Triggering events—including national strategies, top-down mandates, or environmental crises—catalyze immediate action. For instance, the 2007 Taihu Lake cyanobacteria outbreak drew intense political and public scrutiny, forcing municipalities to prioritize collaborative remediation. Similarly, the 2018 China International Import Expo prompted Wujiang, Qingpu, and Jiashan to initiate joint water security measures, while the Yangtze River Delta integration strategy later institutionalized such collaborations.
However, the formation of cooperative willingness does not guarantee smooth collaboration or successful outcomes. Even when local governments establish cooperative intentions, they may not implement proactive actions in subsequent intergovernmental cooperation. As core actors in transboundary water governance, local governments’ collaborative behaviors are shaped by vertical, horizontal, and diagonal influences.
Vertically, political mobilization by the central government, resource allocation from upper-level authorities, and leadership interventions reduce coordination and supervision costs. However, excessive vertical control increases bureaucratic burdens, restricts local autonomy, and suppresses horizontal interactions, ultimately undermining cooperation sustainability. Horizontally, peer governments advance collaboration through reciprocal mechanisms. For example, Qingpu, Wujiang, and Jiashan established a joint river chief system after multiple high-level negotiations, formalizing mechanisms for coordinated law enforcement, monitoring, and ecological management.
Diagonally, cross-level coordination plays a pivotal role in bridging governance gaps. The Demonstration Zone Executive Committee exemplifies this by enabling direct cross-provincial negotiations among county-level governments (Qingpu, Wujiang, Jiashan), bypassing traditional provincial–central mediation channels. Moreover, Shanghai, Jiangsu, and Zhejiang jointly appointed cadres with cross-regional expertise to dismantle administrative barriers. Grassroots-initiated practices, such as the joint river chief system piloted in border villages, were scaled regionally through diagonal policy channels, integrating bottom-up innovation with top-down institutionalization.
The diffusion of intergovernmental cooperation outcomes follows a three-phase progression: effectiveness validation, institutionalization, and experience dissemination. Governance effectiveness is empirically validated through ecological improvements and cost reductions. The joint river and lake chief system’s expansion illustrates this logic: initial village-level trials in Jiangsu–Zhejiang border areas demonstrated efficacy, leading to municipal–county institutionalization via joint policies, and eventual cross-regional diffusion through central government endorsement. Long-term sustainability stems from governance community building—cross-provincial environmental alliances, academic-policy networks, and a paradigm shift from zero-sum competition to collaborative stewardship.

6. Conclusions

The core objective of this study is to reveal the formation process and the driving mechanism of intergovernmental cooperation in transboundary water governance. The main conclusions are as follows:
First, intergovernmental cooperation in the transboundary water governance in Taihu Basin demonstrates a nonlinear transition from hierarchical control to networked coordination, driven by the strategic interplay of vertical authority, horizontal reciprocity, and diagonal innovation. It evolved through three distinct phases: Initially, it was dominated by top-down mandates (from 1987 to 2007), where vertical relations accounted for 66% of interactions. Since 2008, this system has gradually incorporated horizontal cooperation among provinces, as evidenced by the joint pollution control agreements signed among provinces such as Shanghai, Jiangsu, and Zhejiang. From 2019 to 2024, the diagonal mechanism emerged as a transformative force. For instance, the implementation committee of the demonstration zone made direct negotiations at the county level possible and promoted grassroots innovations such as the joint river chief system as regional policies.
Second, diagonal intergovernmental relations emerged as pivotal catalysts for institutional innovation, bridging hierarchical and jurisdictional divides through mechanisms like cross-regional cadre exchanges and the Demonstration Zone Executive Committee. These relations facilitated three critical breakthroughs. First, local policy experiments—such as county-level joint monitoring protocols—were institutionalized into regional standards via diagonal channels, significantly reducing bureaucratic inertia. Second, trust-building mechanisms leveraged cadres with multi-jurisdictional expertise, whose dual administrative identities aligned conflicting priorities, cutting cross-provincial negotiation costs. Third, diagonal actors like the Taihu Basin Authority enhanced network resilience by mediating top-down mandates and horizontal interests, transforming rigid hierarchies into adaptive strategic coupling networks.
Third, intergovernmental cooperation in transboundary water governance emerges through the interplay of contextual pressures and triggering events. Transboundary environmental challenges, such as pollution externalities, compel collaborative action, while crises or national strategies act as catalysts. However, cooperative intentions require multi-level mechanisms to translate into sustained actions. Vertical interventions—central mandates and resource support—reduce coordination costs but risk stifling local autonomy if overused. Horizontal reciprocity among peer governments, exemplified by the Qingpu–Wujiang–Jiashan joint river chief system, builds trust through iterative negotiations and shared protocols. Critically, diagonal relations bridge hierarchical and jurisdictional divides: the Demonstration Zone Executive Committee enabled direct county-level negotiations, by passing provincial mediation, while cross-regional cadres leveraged dual identities to dismantle administrative barriers. Innovative measures at the grassroots level, such as joint river patrols led by villages, have been promoted throughout the region through a network of policy channels, achieving a bottom-up practical exploration and top-down institutional integration.
This study provides a compelling case of an institutional coupling process that may offer insights for other basins facing similar administrative fragmentation. Unlike polycentric models emphasizing spontaneous collaboration, the Taihu Basin case highlights three key distinctions. First, while polycentric models focus on spontaneous collaboration, Taihu shows how central government authority supports innovation. For example, the central government created the demonstration zone of green and integrated ecological development of the Yangtze River Delta in 2019 and gave it special mandates and funding to test new governance ideas—something that cannot happen through local cooperation alone. Second, horizontal cooperation in Taihu Basin works within a centralized system. Leaders negotiating between regions have to answer to both local governments and national agencies like the Ministry of Water Resources. This ensures their work aligns with national goals, such as pollution-reduction targets. Third, the diagonal intergovernmental relationship that transcends the traditional vertical and horizontal relations is crucial for solving problems more quickly and flexibly. The Integrated Zone Executive Committee allowed county governments to work together directly, skipping slower provincial-level approvals. For instance, joint water monitoring agreements between counties reduced decision delays. These examples show how combining top-down authority, local cooperation, and flexible cross-level teams can improve governance in systems like China’s.
For basins with similar hierarchical governance structures, the Taihu case suggests actionable pathways to reconcile administrative fragmentation with ecological sustainability. Leveraging diagonal channels in such contexts allows for scaling of grassroots innovations without destabilizing bureaucratic hierarchies. Agencies with flexible mandates—such as the Integrated Zone Executive Committee—balance efficiency and equity through real-time data sharing and dispute mediation. While this study focuses on a Chinese case, it offers insights for transnational cases. In international river basins with unequal power dynamics between countries, the coordinated role of the Taihu Basin Authority could inspire supranational cooperation mechanisms. For example, the International Joint Commission (IJC) in the Great Lakes region operates similarly to Taihu’s governance body, resolving disputes through binding agreements while fostering local collaborative projects like transboundary pollution monitoring. However, transnational governance faces unique challenges absent in domestic contexts, such as sovereignty disputes and fragmented legal systems. Future research could explore combining international agreements with grassroots collaborations to adapt Taihu’s governance experience to global settings.
The ongoing development of China’s national water network is reshaping traditional management practices in the Taihu Basin, shifting governance from fragmented, reactive approaches to coordinated, multi-level collaboration. Supported by smart monitoring systems and digital technologies, basin management now relies on real-time data and predictive modeling rather than historical experience, enabling systematic cross-provincial cooperation instead of temporary negotiations. Infrastructure connectivity further drives innovation, as seen in the Yangtze River Delta’s shared water supply networks that enhance transboundary water quality management. However, rapid engineering-focused interventions risk disturbing ecosystems. The future plans must strike a balance between technical solutions and ecological safeguards, such as minimum flow requirements, to ensure sustainable governance. This transformation indicates how China’s national water networks combine technological innovation with institutional reform, promoting basin management.
This study has three main limitations. First, it is based on the Taihu Basin as a case study, which is highly regionalized. Therefore, the generalizability and potential for application of the conclusions are limited. Future research will include more similar cross-regional river and lake cases, both internationally and within China, and strengthen the comparative analysis of these cases. Second, while this study interviewed ten stakeholders, most participants were from environmental and water management departments. To better capture diverse views, we plan to interview over 30 people, including development and reform departments and natural resources departments at provincial, municipal, and county levels, as well as non-governmental organizations. Third, this study emphasized policies but overlooked infrastructure impacts. For example, the Taihu Basin Authority’s water diversion projects likely shaped cooperation by changing water flows—a topic needing both engineering and policy analysis. Future work will combine hydrological models with policy analysis to explore such interactions.

Author Contributions

Conceptualization, methodology, software, validation, formal analysis, investigation, resources, data curation, and writing—original draft preparation, G.X.; writing—review and editing, C.B. All authors have read and agreed to the published version of the manuscript.

Funding

This research received no external funding.

Data Availability Statement

Data is contained within the article.

Conflicts of Interest

The authors declare no conflicts of interest.

Abbreviations

The following abbreviations are used in this manuscript:
CPCThe Communist Party of China
NPCNational People’s Congress
SPCSupreme People’s Court
NDRCNational Development and Reform Commission
MWRMinistry of Water Resources
MEEMinistry of Ecology and Environment
MAMinistry of Agriculture
MHURDMinistry of Housing and Urban-Rural Development
MFMinistry of Finance
MIITMinistry of Industry and Information Technology
SBOAState Bureau of Oceanic Administration
NHFPCNational Health and Family Planning Commission
MLRMinistry of Land and Resources
MTMinistry of Transport
MRMinistry of Railways
MSTMinistry of Science and Technology
CMBChina Meteorological Bureau
SCRBState Cultural Relics Bureau
TBATaihu Basin Authority of Ministry of Water Resources
PBCThe People’s Bank of China
WRCWater Resources Commission
TBECSATaihu Basin and East China Sea Authority
PPGProvincial People’s Government
PPCProvincial People’s Congress
MPGMunicipal People’s Government
DPGDistrict People’s Government
CPGCounty People’s Government
PDEEProvincial Department of Ecology and Environment
PDWRProvincial Department of Water Resources
PCDRProvincial Commission of Development and Reform
PDCProvincial Department of Construction
PETCProvincial Economic and Trade Commission
PDETProvincial Department of Economic and Trade
PAMRProvincial Administration for Market Regulation
MBFMunicipal Bureau of Forestry
PDFProvincial Department of Finance
PBQTSProvincial Bureau of Quality and Technical Supervision
MBEEMunicipal Bureau of Ecology and Environment
MBWRMunicipal Bureau of Water Resources
PDARAProvincial Department of Agriculture and Rural Affairs
PDNRProvincial Department of Natural Resources
Integrated ZoneDemonstration zone of green and integrated ecological development of the Yangtze River Delta
RCORiver Chief Office
WGOWater Governance Office
CBWRCounty Bureau of Water Resources
DBWRDistrict Bureau of Water Resources
DBEEDistrict Bureau of Ecology and Environment
CBEECounty Bureau of Ecology and Environment
SBFState Bureau of Forest
SBTState Bureau of Tourism
CDBChina Development Bank
SDPCState Development Planning Commission
PPCProvincial Planning Commission
MPCMunicipal Planning Commission
PGPeople’s Government
SBEPState Bureau of Environmental Protection
MBEPMunicipal Bureau of Environmental Protection
PDEPProvincial Department of Environmental Protection
PDProvincial Department
PAProvincial Agency

Appendix A

Table A1 presents the classification of the entities that issued documents related to transboundary water governance in the Taihu Basin. There are 7 categories and 63 entities in total. Table A2 presents the number of documents issued by each issuing entity in different time periods.
Table A1. Issuing entities and levels on the transboundary water governance in Taihu Basin.
Table A1. Issuing entities and levels on the transboundary water governance in Taihu Basin.
Government LevelIssuing Institution Name
Central
Governments
Supreme State OrgansCPC Central Committee, State Council, NPC, SPC
Central Ministries
and Commissions
NDRC, MWR, MEE, MA, MHURD, MF, MIIT, SBOA, NHFPC, MLR, MT, MST, SCRB
Central Field AgenciesTBA, Nanjing PBC, Changjiang WRC, Huaihe WRC, TBECSA
Local
Governments
Provincial GovernmentsJiangsu PPG, Jiangsu PPC, Zhejiang PPG, Shanghai MPG
Provincial DepartmentsJiangsu PDEE, Jiangsu PDWR, Jiangsu PCDR, Jiangsu PDC, Jiangsu PETC, Jiangsu PDF, Jiangsu PAMR, Jiangsu PBQTS, Shanghai MBEE, Shanghai MBWR, Zhejiang PDEE, Zhejiang PDWR, Zhejiang PCDR, Zhejiang PDC, Zhejiang PDARA, Zhejiang PDNR, Anhui PDEE, Anhui PDWR, Integrated Zone Committee
Municipal BureausSuzhou RCO, Wuxi RCO, Changzhou RCO, Huzhou RCO, Jiaxing MBWR, Wuxi MBEE, Huzhou MBEE, Qingpu DBWR, Qingpu RCO, Qingpu DBEE
County BureausJiashan CBWR, Wujiang DBWR, Jiashan WGO, Kunshan RCO, Wujiang RCO, Jiashan CBEE, Wujiang CBEE
Table A2. The number of documents issued by each issuing entity in different time periods.
Table A2. The number of documents issued by each issuing entity in different time periods.
Government Level1987–20072008–20182019–2024
Central
Governments
Supreme State Organs434
Central Ministries and Commissions82113
Central Field Agencies188
Local
Governments
Provincial Governments3318
Provincial Departments0851
Municipal Bureaus0012
County Bureaus0012

Appendix B

Table A3 presents the statistical data on the government cooperation relationships for transboundary water governance in the Taihu Basin from 1987 to 2024.
Table A3. The cooperation networks in the three stages.
Table A3. The cooperation networks in the three stages.
Cooperation
Relationships
1987–20072008–20182019–2024
Vertical Relations7368204
Horizontal Relations26143103
Diagonal Relations113856
Total110249363

Appendix C

Appendix C provides supplementary explanations regarding the research methods. Figure A1 illustrates the screening process for policy documents, including the selected keywords and other details. Table A4 shows the information of 10 respondents. Figure A2 illustrates the steps for conducting topic analysis using the LDA model.
Figure A1. Flowchart of the policy selection process. This study collected government documents related to transboundary governance in the Taihu Lake Basin from 1987 to 2024. The data sources included the Laws & Regulations Database—Chinalawinfo (pkulaw.com)—and the websites of Chinese central and local governments and relevant ministries, and the keywords were “Taihu Lake” and “Taihu Lake Basin”. Then, documents such as work updates and commendation decisions that were not directly related were excluded, and the content of the relevant information sections was supplemented. Finally, two professionals screened to obtain 106 valid data sources.
Figure A1. Flowchart of the policy selection process. This study collected government documents related to transboundary governance in the Taihu Lake Basin from 1987 to 2024. The data sources included the Laws & Regulations Database—Chinalawinfo (pkulaw.com)—and the websites of Chinese central and local governments and relevant ministries, and the keywords were “Taihu Lake” and “Taihu Lake Basin”. Then, documents such as work updates and commendation decisions that were not directly related were excluded, and the content of the relevant information sections was supplemented. Finally, two professionals screened to obtain 106 valid data sources.
Water 17 01582 g0a1
Table A4. The information of the 10 respondents.
Table A4. The information of the 10 respondents.
No.Interview DateInterview Department
1August 2024Qingpu District Bureau of Ecology and Environment
2August 2024Qingpu District Bureau of Ecology and Environment
3September 2024Integrated Zone Executive Committee
4October 2024Taihu Basin Authority of Ministry of Water Resources
5January 2025Wujiang District Bureau of Ecology and Environment
6January 2025Wujiang District Bureau of Ecology and Environment
7January 2025Wujiang District Environmental Monitoring Station
8January 2025Wujiang District Comprehensive Environmental
Protection and Law Enforcement Bureau
9January 2025Wujiang District Bureau of Water Resources
10January 2025Jiashan County Bureau of Ecology and Environment
Figure A2 illustrates the steps for conducting topic analysis using the LDA model. First, extract the titles and contents of 106 policies, and through text preprocessing such as removing HTML tags, tokenization, and merging similar words, clean the data. Second, determine the optimal number of topics. Based on the analysis of perplexity and coherence, it was concluded that when the number of topics was six, the interpretability was the strongest. Third, assign a topic category to each policy, select the topic with the highest probability in the distribution, and finally derive the keyword distribution for each topic, which is then used for analysis.
Figure A2. The steps for conducting topic analysis using the LDA model.
Figure A2. The steps for conducting topic analysis using the LDA model.
Water 17 01582 g0a2
Based on the output results of the LDA topic model, the perplexity and coherence curves with respect to the number of topics (Figure A3 and Figure A4) were evaluated to determine the optimal number of topics. With six as the topic number, output the list of each topic and its corresponding topic words, as shown in Table A5.
Figure A3. The change in topic perplexity. As the number of topics increases, the perplexity of the model continues to decrease, indicating that the ability to interpret the data has improved. Theme number 6 is a turning point.
Figure A3. The change in topic perplexity. As the number of topics increases, the perplexity of the model continues to decrease, indicating that the ability to interpret the data has improved. Theme number 6 is a turning point.
Water 17 01582 g0a3
Figure A4. The change in topic coherence. When the number of topics is 6, the coherence score reaches the highest point globally, indicating that at this time the model is able to find a meaningful and highly correlated set of words.
Figure A4. The change in topic coherence. When the number of topics is 6, the coherence score reaches the highest point globally, indicating that at this time the model is able to find a meaningful and highly correlated set of words.
Water 17 01582 g0a4
Table A5. List of each topic and its corresponding topic words.
Table A5. List of each topic and its corresponding topic words.
TopicCorresponding Topic Words
Planning and CoordinationOverall Planning, Special Planning, Comprehensive Planning, Functional Zoning Protection
Engineering ControlConstruction Project Management, Flood Control and Drainage, Green Infrastructure
Safeguard MechanismsInstitutional Setup, Judicial Guarantee, Joint Conferences, Ecological Compensation, Party-building Guidance, Ecological Compensation
Integrated ManagementPollution Prevention and Control, Integrated Governance, Cyanobacteria Control, Agricultural Non-Point Source Pollution Control, Ecological Restoration, Biodiversity Conservation
Emergency ManagementEmission Standards, Emergency Warning, Environmental Law Enforcement, Water Source Protection
Institutional InnovationsRiver/Lake Chief System, Integrated Demonstration Zone, Mutual Recognition of Qualifications, Joint Conservation

References

  1. Taihu Basin Authority Has Released the 2023 Annual Water Resources Bulletin of the Taihu Basin and the Southeast Rivers. Available online: https://www.tba.gov.cn/slbthlyglj/thyw/content/fe02a2a4-cf12-4b2b-97c5-cd98174a867b.html (accessed on 28 June 2024).
  2. Zielinski, L.; McClain, M.; Ojwang, W.; Joseph, C.; Tickner, D.; Mumbo, G.; Matano, A.S.; Nobert, J.; Huber-Lee, A. Using data collection to build trust and ownership in transboundary water allocation planning: A case study from the Mara River Basin. Water Int. 2023, 48, 1014–1024. [Google Scholar] [CrossRef]
  3. Shakeel, H.; Gupta, J.; Courtney, V.; Hameed, J. A review of hydro-hegemony and transboundary water governance. Water Policy 2022, 24, 1723–1740. [Google Scholar] [CrossRef]
  4. Thobekile, Z.N. The Role of SADC in Transboundary Water Interactions: The Case of the Incomati International River Basin. J. S. Afr. Stud. 2021, 47, 703–718. [Google Scholar] [CrossRef]
  5. Williams, J.M. Murky waters: The future of transboundary water governance in South and Southeast Asia. Int. J. River Basin Manag. 2024, 22, 271–281. [Google Scholar] [CrossRef]
  6. Godara, H.; Pathania, J.M.; Kumar, G. Hydro-Political Dynamics Between China–India–Pakistan: Dams and Transboundary River Governance Amidst Geopolitical Contestations. J. Asian Secur. Int. Aff. 2024, 11, 400–422. [Google Scholar] [CrossRef]
  7. Kraff, D.; Steinman, A.D. Integrated watershed management in Michigan: Challenges and proposed solutions. J. Great Lakes Res. 2018, 44, 197–207. [Google Scholar] [CrossRef]
  8. Yan, H.; Liu, Z. From “Multi-layered Regulation” to “Single Jurisdiction”—A Review and Reflection on Interdepartmental Collaboration of Water Environment Governance. J. Jishou Univ. (Soc. Sci.) 2022, 43, 43–56. [Google Scholar] [CrossRef]
  9. Yang, Z. Quadripartite Evolutionary Game of Public Participation in InteractiveTransboundary Pollution Control Compensatio. Chin. J. Manag. Sci. 2024, 32, 261–273. [Google Scholar] [CrossRef]
  10. Li, Y.; Gillespie, J. Towards relational geometries of public participation and hydropower governance in the Lower Mekong River Basin. Political Geogr. 2022, 99, 102773. [Google Scholar] [CrossRef]
  11. Yi, Z. Review of governance research on trans-boundary water pollution in China. J. Water Resour. Water Eng. 2013, 24, 109–113. [Google Scholar]
  12. Li, Z.; Li, Y. The Impact of Intergovernmental Cooperation and Local Fiscal Autonomy on Environmental Regional Governance: Evidence From China Yangtze River Delta Urban Agglomeration. SAGE Open 2024, 14, 21582440241. [Google Scholar] [CrossRef]
  13. Xing, H.; Xing, P. Mandate is Also Effective: The Role of Hierarchical Intervention in the Process of Interlocal Collaboration. Comp. Econ. Soc. Syst. 2021, 84–94. [Google Scholar]
  14. Sun, Y.; Tang, Z.; Wang, Z.; Ma, G. Horizontal ecological compensation for ecosystem services in Chishui River Basin. J. Nat. Resour. 2025, 40, 786–796. [Google Scholar] [CrossRef]
  15. Cui, J.; Qiu, W. Study on the Network Structure and Action Path of Local Government Collaborative Governance—Evidence from the Xin’an River Basin. Inn. Mong. Soc. Sci. 2025, 46, 57–64+213. [Google Scholar] [CrossRef]
  16. Yang, J.; Huang, G. Study on the Mechanism of Multi-Scalar Transboundary Water Security Governance in the Shenzhen River. Sustainability 2024, 16, 7138. [Google Scholar] [CrossRef]
  17. Xu, D.; Xu, M.; Zou, C. The Study of Environmental Enforcement for Trans-Boundary Water Pollution. Environ. Prot. 2014, 42, 56–57. [Google Scholar] [CrossRef]
  18. Luo, P.; Luo, B.; Sha, Z.; Tang, J. Measures of Joint Management and Protection for Boundary-sharing Rivers and Lakes under the River and Lake Chief System: A Case Study on Taihu Lake Basin. J. Chang. River Sci. Res. 2022, 39, 10–14+21. [Google Scholar]
  19. Zhu, D. The Construction of Cross-Sectoral Cooperation Mechanisms in Drainage Water Pollution Prevention and Control—Take Taihu Basin as a Case. Chin. Public Adm. 2009, 86–91. [Google Scholar]
  20. Mao, C.; Wang, J. The Choice of Symbiosis Mode of Inter-Government Control Power in the Governance of Trans-Regional Water Bodies: A Case Study of the Special Project of Joint Protection for Cross-Border Water Bodies in the Yangtze River Delta Demonstration Zone. J. Soochow Univ. (Philos. Soc. Sci. Ed.) 2022, 43, 29–40. [Google Scholar] [CrossRef]
  21. Yu, J.; Ye, C. A new conceptual framework and case analysis of rural environmental cross-boundary governance in megacities of China. Habitat Int. 2025, 156, 103258. [Google Scholar] [CrossRef]
  22. Yang, H. Building an Integrated Government-guiding Mechanism for Water Environment Governance—The Case of Lake Dian Practice in Yunnan Province. Chin. Public Adm. 2012, 13–16. [Google Scholar]
  23. Worte, C. Integrated watershed management and Ontario’s conservation authorities. Int. J. Water Resour. Dev. 2016, 33, 360–374. [Google Scholar] [CrossRef]
  24. Zhu, W. Integrate water environment management in Taihu Basin in line with water function zoning and master plans. China Water Resour. 2012, 43–45+42. [Google Scholar]
  25. Macher, T.H.; Beermann, A.J.; Arle, J.; Foerster, J.; Greyer, M.; Mora, D.; Koschorreck, J.; Rolauffs, P.; Rother, A.; Schüler, S.; et al. Fit for purpose? Evaluating benthic invertebrate DNA metabarcoding for ecological status class assessment in streams under the Water Framework Directive. Water Res. 2025, 272, 122987. [Google Scholar] [CrossRef]
  26. Zhang, Z.; Wang, C. Legislative Interpretation and Meaning Expression of Ecological Environment Collaborative Regulation in the Yangtze River Basin—Take the Yangtze River Protection Law as the General Perspective of the Comment. Chin. J. Environ. Manag. 2023, 15, 97–106. [Google Scholar] [CrossRef]
  27. Pan, H.; Zhou, X. Research on Approaches to Quasi-Marketization of Horizontal Ecological Compensation in the Yangtze River Basin: Based on the Perspective of Land Management and Property Rights. Ecol. Econ. 2018, 34, 179–184. [Google Scholar]
  28. Saridewi, T.R.; Fauzi, A. A market-based mechanism as an alternative solution for watershed management: A case study of the Ciliwung Watershed, Indonesia. Int. J. Glob. Environ. Issues 2019, 18, 171–186. [Google Scholar] [CrossRef]
  29. Zheng, Y.; Ge, Y.; Jie, Y.; Zhang, H. Analysis framework of diversified watershed eco-compensation: A perspective of compensation subject. China Popul. Resour. Environ. 2019, 29, 131–139. [Google Scholar]
  30. Liu, Z.; Yin, H. Spillover Effects of China’s First Cross-Provincial River Basin Horizontal Ecological Compensation Policy. J. Shanghai Jiaotong Univ. (Philos. Soc. Sci.) 2025, 33, 123–140. [Google Scholar] [CrossRef]
  31. Chen, Y.; Wu, Q.; Guo, L. Ecological Compensation Based on the Ecosystem Service Value: A Case Study of the Xin’an River Basin in China. Water 2024, 16, 2923. [Google Scholar] [CrossRef]
  32. Wu, W.; Tao, Y.; Zhang, L. Study on the endogenous dynamic evolution of co-governance of the transboundary watershed in Sichuan and Chongqing. J. Econ. Water Resour. 2024, 42, 43–49. [Google Scholar]
  33. Ostrom, E. Governing the Commons: The Evolution of Institutions for Collective Action; Cambridge University Press: Cambridge, UK, 2015; p. 296. [Google Scholar]
  34. Shen, G. Dilemma and breakthrough of international cooperation on water resources of Rhine River. Water Resour. Prot. 2019, 35, 37–43. [Google Scholar] [CrossRef]
  35. Ma, B.; Li, H. The Motivations, Strategies and Realization of Cooperation among Local Governments in China. Adm. Reform 2010, 63–68. [Google Scholar] [CrossRef]
  36. Zhao, Y. “Bridge” The Mechanism: A New Interpretation Framework for Intergovernmental Cooperation—A Case Analysis Based on the Joint Water Control of the X District and W District Governments. J. Gansu Adm. Inst. 2021, 15–28+124–125. [Google Scholar]
  37. Wang, H. The Regional Cooperation Dilemmas and An Approach to Mitigate Them: The Case of Boundary River Governance in Shen-Guan-Hui. Chin. Public Adm. 2014, 35–40. [Google Scholar]
  38. Feiock, R.C. The Institutional Collective Action Framework. Policy Stud. J. 2013, 41, 397–425. [Google Scholar] [CrossRef]
  39. Zhao, H.; Xu, S. Harm-Avoiding Intergovernmental Cooperation in Cross-domain Environmental Governance: Research Framework and Generative Logic—A Case Study of Guang-Fo Cooperation in Water Pollution Control. Theor. Investig. 2022, 87–95. [Google Scholar] [CrossRef]
  40. Rong, J. On Pressure Systems. Comp. Econ. Soc. Syst. 2013, 6, 1–3. [Google Scholar]
  41. Zhou, L. Administrative Subcontract. Chin. J. Sociol. 2014, 34, 1–38. [Google Scholar] [CrossRef]
  42. Zhou, L. How does Hierarchical Intervention Affect Collaborative Governance in China?—A Case Study of Environmental Collaboration in Yangtze River Delta Region. J. Public Adm. 2020, 13, 90–107+207–208. [Google Scholar]
  43. Wang, Q.; Ren, X. Research on the Transmission Mechanism of Local Government Policy Innovation from the Perspective of Inter-governmental Relations: A Traceability Investigation Based on the “River Chief System”. Theory Mon. 2024, 41–50. [Google Scholar] [CrossRef]
  44. Li, G.; Liu, Z.; Zhao, Q.; Zhang, G. Vertical intergovernmental environmental protection supervision authority changes and boundary pollution control: A case study of China. Econ. Anal. Policy 2024, 84, 230–239. [Google Scholar] [CrossRef]
  45. Tian, P.; Sun, S. Iterative Collaboration:An Explanatory Framework for Horizontal Inter-departmental Cooperation. J. Public Manag. 2025, 22, 88–101+173. [Google Scholar] [CrossRef]
  46. Yang, L.; Lei, N. “Resistance-Negotiation” under the Constraint of “Soft Power”: An Interactive Mode Between Grass-roots Oblique Governments—An Empirical Study on the Decentralization Reform of Social Assistance Approval Authority in District C of B City. J. Zhejiang Univ. (Humanit. Soc. Sci.) 2023, 53, 80–93. [Google Scholar]
  47. Yu, Z.; Zhao, Q. Research on the Coordinated Governance Mechanism of Cross-Regional and Cross-Basin Ecological Compensation in the Yangtze River Delta. Int. J. Environ. Res. Public Health 2022, 19, 9881. [Google Scholar] [CrossRef]
  48. Rosso, R. On Seven Principles of Water Governance. Water 2025, 17, 896. [Google Scholar] [CrossRef]
  49. Zhang, Z.; Miao, D.; Gao, C. Short text classification using latent Dirichlet allocation. J. Comput. Appl. 2013, 33, 1587–1590. [Google Scholar] [CrossRef]
Figure 1. The main actors and their relationships in the transboundary water governance of the Taihu Basin (designed by the authors). Among them, the Integrated Zone Executive Committee is an institution jointly established by Shanghai Qingpu, Zhejiang Jiashan, and Jiangsu Wujiang. Its staff members are all from government departments. However, the institution itself does not have a formal administrative level, so it is represented by a dotted line box. The Integrated Zone Executive Committee is an intervention with a diagonal relationship.
Figure 1. The main actors and their relationships in the transboundary water governance of the Taihu Basin (designed by the authors). Among them, the Integrated Zone Executive Committee is an institution jointly established by Shanghai Qingpu, Zhejiang Jiashan, and Jiangsu Wujiang. Its staff members are all from government departments. However, the institution itself does not have a formal administrative level, so it is represented by a dotted line box. The Integrated Zone Executive Committee is an intervention with a diagonal relationship.
Water 17 01582 g001
Figure 2. The geographical location of the Taihu Basin. The figure was generated using ArcGIS 10.7 (Esri, Redlands, CA, USA). Source: The author created the map based on the standard map from the website of the Ministry of Natural Resources, with the review number GS(2023)2767 (http://bzdt.ch.mnr.gov.cn/download.html?searchText=GS(2023)2767, accessed on 1 March 2025).
Figure 2. The geographical location of the Taihu Basin. The figure was generated using ArcGIS 10.7 (Esri, Redlands, CA, USA). Source: The author created the map based on the standard map from the website of the Ministry of Natural Resources, with the review number GS(2023)2767 (http://bzdt.ch.mnr.gov.cn/download.html?searchText=GS(2023)2767, accessed on 1 March 2025).
Water 17 01582 g002
Figure 3. The quantitative changes in policies related to transboundary water governance in the Taihu Basin (from 1987 to 2024). The red vertical dotted lines indicate the division of the three stages of the management of the Taihu Lake Basin.
Figure 3. The quantitative changes in policies related to transboundary water governance in the Taihu Basin (from 1987 to 2024). The red vertical dotted lines indicate the division of the three stages of the management of the Taihu Lake Basin.
Water 17 01582 g003
Figure 4. Evolution of the issuing entity levels of policies on transboundary water governance in the Taihu Basin (from 1987 to 2024).
Figure 4. Evolution of the issuing entity levels of policies on transboundary water governance in the Taihu Basin (from 1987 to 2024).
Water 17 01582 g004
Figure 5. The cooperation networks of transboundary water governance in Taihu Basin from 1987 to 2024: (a) from 1987 to 2007; (b) from 2008 to 2018; and (c) from 2019 to 2024. In the figure, the blue lines represent vertical relationships, the purple lines represent horizontal relationships, and the green lines represent diagonal relationships. The corresponding table of full names and abbreviations of government agencies can be found in the Abbreviations. Source: Table A3.
Figure 5. The cooperation networks of transboundary water governance in Taihu Basin from 1987 to 2024: (a) from 1987 to 2007; (b) from 2008 to 2018; and (c) from 2019 to 2024. In the figure, the blue lines represent vertical relationships, the purple lines represent horizontal relationships, and the green lines represent diagonal relationships. The corresponding table of full names and abbreviations of government agencies can be found in the Abbreviations. Source: Table A3.
Water 17 01582 g005
Figure 6. The thematic distribution of intergovernmental cooperation in Taihu Basin’s transboundary water governance (from 1987 to 2024). The analysis process can be found in Appendix C.
Figure 6. The thematic distribution of intergovernmental cooperation in Taihu Basin’s transboundary water governance (from 1987 to 2024). The analysis process can be found in Appendix C.
Water 17 01582 g006
Figure 7. Theoretical framework of the formation mechanism of intergovernmental cooperation in transboundary water governance.
Figure 7. Theoretical framework of the formation mechanism of intergovernmental cooperation in transboundary water governance.
Water 17 01582 g007
Table 1. Research data and their sources.
Table 1. Research data and their sources.
TypeSourceInformation
Policy documentsLaws & Regulations Database
Website of government
Strategy, history, major events, and related information of the governance of the Taihu Basin
In-depth interviewsGovernment department staff (10)Division of responsibilities among departments and the formation processes of major cooperation mechanisms.
Field researchA three-month participant observation at a district-level bureau of ecology and environment within the Taihu BasinDevelopment and Current situation in Taihu Basin
Disclaimer/Publisher’s Note: The statements, opinions and data contained in all publications are solely those of the individual author(s) and contributor(s) and not of MDPI and/or the editor(s). MDPI and/or the editor(s) disclaim responsibility for any injury to people or property resulting from any ideas, methods, instructions or products referred to in the content.

Share and Cite

MDPI and ACS Style

Xia, G.; Bao, C. Evolution and Mechanism of Intergovernmental Cooperation in Transboundary Water Governance: The Taihu Basin, China. Water 2025, 17, 1582. https://doi.org/10.3390/w17111582

AMA Style

Xia G, Bao C. Evolution and Mechanism of Intergovernmental Cooperation in Transboundary Water Governance: The Taihu Basin, China. Water. 2025; 17(11):1582. https://doi.org/10.3390/w17111582

Chicago/Turabian Style

Xia, Ganlin, and Cunkuan Bao. 2025. "Evolution and Mechanism of Intergovernmental Cooperation in Transboundary Water Governance: The Taihu Basin, China" Water 17, no. 11: 1582. https://doi.org/10.3390/w17111582

APA Style

Xia, G., & Bao, C. (2025). Evolution and Mechanism of Intergovernmental Cooperation in Transboundary Water Governance: The Taihu Basin, China. Water, 17(11), 1582. https://doi.org/10.3390/w17111582

Note that from the first issue of 2016, this journal uses article numbers instead of page numbers. See further details here.

Article Metrics

Back to TopTop