Water Inrush Mechanism During Mining Adjacent to Large Water-Conducting Faults
Abstract
1. Introduction
2. Water–Rock Coupling Mechanism
3. Simulation Analysis of Water Inrush from Faults
3.1. Engineering Background
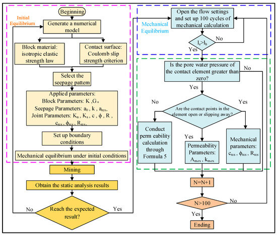
3.2. Mining Scheme and Computational Model
3.3. Layout of Monitoring Points
3.4. Calculation Results
4. Countermeasures for Water Prevention and Control
5. Conclusions
Author Contributions
Funding
Data Availability Statement
Conflicts of Interest
References
- Li, L.P.; Zhou, Z.Q.; Li, S.C.; Xue, Y.G.; Xu, Z.H.; Shi, S.S. An Attribute Synthetic Evaluation System for Risk Assessment of Floor Water Inrush in Coal Mines. Mine Water Environ. 2015, 34, 288–294. [Google Scholar] [CrossRef]
- Wu, J.; Yang, S.; Wong, H.S.; Yin, Q.; Zhang, H.; Chen, W.; Ma, D. Reinforcement mechanisms of cellulose nanofibers on cemented rockfill: Macroscopic, microscopic and molecular insights. Constr. Build. Materi. 2025, 466, 140192. [Google Scholar] [CrossRef]
- Ma, D.; Duan, H.; Liu, W.; Ma, X.; Tao, M. Water-Sediment Two-Phase Flow Inrush Hazard in Rock Fractures of Overburden Strata During Coal Mining. Mine Water Environ. 2020, 39, 308–319. [Google Scholar] [CrossRef]
- Ma, D.; Duan, H.Y.; Zhang, J.X.; Bai, H.B. A state-of-the-art review on rock seepage mechanism of water inrush disaster in coal mines. Int. J. Coal. Sci. Technol. 2022, 9, 50. [Google Scholar] [CrossRef]
- Hou, W.; Ma, D.; Li, Q.; Zhang, J.; Liu, Y.; Zhou, C. Mechanical and hydraulic properties of fault rocks under multi-stage cyclic loading and unloading. Int. J. Coal Sci. Technol. 2023, 10, 54. [Google Scholar] [CrossRef]
- Zhang, C.; Chen, Y.; Ren, Z.; Wang, F. Compaction and seepage characteristics of broken coal and rock masses in coal mining: A review in laboratory tests. Rock Mech. Bull. 2024, 3, 100102. [Google Scholar] [CrossRef]
- Wu, L.Y.; Bai, H.B.; Yuan, C.; Wu, G.M.; Xu, C.Y.; Du, Y. A Water-Rock Coupled Model for Fault Water Inrush: A Case Study in Xiaochang Coal Mine, China. Adv. Civ. Eng. 2019, 2019, 9343917. [Google Scholar] [CrossRef]
- Ma, D.; Duan, H.; Li, Q.; Wu, J.; Zhong, W.; Huang, Z. Water–rock two-phase flow model for water inrush and instability of fault rocks during mine tunnelling. Int. J. Coal Sci. Technol. 2023, 10, 77. [Google Scholar] [CrossRef]
- Wu, Q.; Guo, X.M.; Shen, J.J.; Xu, S.; Liu, S.Q.; Zeng, Y.F. Risk Assessment of Water Inrush from Aquifers Underlying the Gushuyuan Coal Mine, China. Mine Water Environ. 2017, 36, 96–103. [Google Scholar] [CrossRef]
- Zhang, C.; Bai, Q.; Han, P. A review of water rock interaction in underground coal mining: Problems and analysis. Bull. Eng. Geol. Environ. 2023, 82, 157. [Google Scholar] [CrossRef]
- Liu, X.; Wang, S. Mine Water Inrush Forecasting during the Mining under Waters. Disaster Adv. 2012, 5, 876–881. [Google Scholar]
- Duan, H.Y.; Ma, D.; Zou, L.C.; Xie, S.J.; Liu, Y. Co-exploitation of coal and geothermal energy through water-conducting structures: Improving extraction efficiency of geothermal well. Renew. Energy 2024, 228, 120666. [Google Scholar] [CrossRef]
- Duan, H.Y.; Ma, D.; Kong, S.B.; Ma, Z.S.; Zou, L.C. Hydraulic erosion-heat transfer coupling model for coal and geothermal energy co-exploitation. Renew. Energy 2025, 248, 123109. [Google Scholar] [CrossRef]
- Wang, J.; Zhang, Y.; Qin, Z.; Song, S.; Lin, P. Analysis method of water inrush for tunnels with damaged water-resisting rock mass based on finite element method-smooth particle hydrodynamics coupling. Comput. Geotech. 2020, 126, 103725. [Google Scholar] [CrossRef]
- Sun, J.; Wang, L.G.; Hu, Y. Mechanical criteria and sensitivity analysis of water inrush through a mining fault above confined aquifers. Arab. J. Geosci. 2019, 12, 4. [Google Scholar] [CrossRef]
- Liu, W.; Li, Y. Theoretical and Simulation Investigations of Water Inrushes Due to Fault Activation by Mining. Mine Water Environ. 2023, 42, 146–157. [Google Scholar] [CrossRef]
- Zhu, G.L.; Wang, S.L.; Zhang, W.Q. Research on Risk Assessment of Water Inrush Caused by Fault Activation Based on Unascertained Mathematics Theory. Geotech. Geol. Eng. 2019, 37, 4381–4389. [Google Scholar] [CrossRef]
- Lyu, P.F.; Bao, X.Y.; Lyu, G.; Chen, X.H. Research on Fault Activation Law in Deep Mining Face and Mechanism of Rockburst Induced by Fault Activation. Adv. Civ. Eng. 2020, 2020, 8854467. [Google Scholar] [CrossRef]
- Zhu, G.L.; Zhang, W.Q.; Wang, S.L.; Zhang, P.S. Experimental Research on Characteristics of Fault Activation and Confined Water Rising. Geotech. Geol. Eng. 2018, 36, 2625–2636. [Google Scholar] [CrossRef]
- Zhai, X.; Wu, J.; Dou, Z.; Kai, K.; Wang, G.; Yangzhou, Y. Water Inrush Mechanism Caused by Fault Activation Based on Stress Evolution of Surrounding Rock of Key Aquifer. J. Eng. Sci. Technol. 2017, 10, 179–185. [Google Scholar] [CrossRef]
- Guo, Y.; Kong, Z.; He, J.; Yan, M. Development and Application of the 3D Model Test System for Water and Mud Inrush of Water-Rich Fault Fracture Zone in Deep Tunnels. Math. Probl. Eng. 2021, 2021, 8549094. [Google Scholar] [CrossRef]
- Song, W.; Liang, Z. Theoretical and numerical investigations on mining-induced fault activation and groundwater outburst of coal seam floor. Bull. Eng. Geol. Environ. 2021, 80, 5757–5768. [Google Scholar] [CrossRef]
- Liu, Y.; Yang, H.; Liu, C. Study on the Influence of Coal Face Advancing Distance on Fault-Activated Water Inrush. Geotech. Geol. Eng. 2020, 38, 3559–3575. [Google Scholar] [CrossRef]
- Zhao, J.; Juntao, C.; Huilin, X.; Zhao, Z.; Xinguo, Z. Dynamic Mechanical Response and Movement Evolution Characteristics of Fault Systems in the Coal Mining Process. Pure Appl. Geophys. 2022, 179, 233–246. [Google Scholar] [CrossRef]
- Wang, L.-G.; Miao, X.-X. Numerical Simulation of Coal Floor Fault Activation Influenced by Mining. J. China Univ. Min. Technol. 2006, 16, 385–388. [Google Scholar] [CrossRef]
- Zheng, Z.; Liu, R.; Zhang, Q. Numerical Simulation and Risk Assessment of Water Inrush in a Fault Zone that Contains a Soft Infill. Mine Water Environ. 2019, 38, 667–675. [Google Scholar] [CrossRef]
- Gu, J.; Guo, J.; Chen, F.; Li, J. Evolution Law and Grouting Treatment of Water Inrush in Hydraulic Tunnel Approaching Water-Rich Fault: A Case Study. Appl. Sci. 2024, 14, 3407. [Google Scholar] [CrossRef]
- Gao, X.; Zhang, Y.; Cheng, Y.; Yu, Z.; Huang, Y. Impact of fractures with multi-scale aperture variability on production observations of geothermal reservoir units. J. Hydrol. 2022, 615, 128693. [Google Scholar] [CrossRef]
- Gao, X.; Zhang, Y.; Cheng, Y.; Yu, Z.; Hu, Z.; Huang, Y. Heat extraction performance of fractured geothermal reservoirs considering aperture variability. Energy 2023, 269, 126806. [Google Scholar] [CrossRef]
- Chen, S.; Zhang, Q.; Li, H.; McLellan, B.; Zhang, T.; Tan, Z. Investment decision on shallow geothermal heating & cooling based on compound options model: A case study of China. Appl. Energy 2019, 254, 113655. [Google Scholar] [CrossRef]
- Zhang, C.; Liu, J.; Zhao, Y.; Zhang, L.; Guo, J. A fluid-solid coupling method for the simulation of gas transport in porous coal and rock media. Comput. Geotech. 2019, 7, 1913–1924. [Google Scholar] [CrossRef]
- Yin, S.; Zhang, J.; Liu, D. A study of mine water inrushes by measurements of in situ stress and rock failures. Nat. Hazards 2015, 79, 1961–1979. [Google Scholar] [CrossRef]
- Zhang, L.; Einstein, H.H. Using RQD to estimate the deformation modulus of rock masses. Int. J. Rock Mech. Min. Sci. 2004, 41, 337–341. [Google Scholar] [CrossRef]
- Wu, J.Y.; Yang, S.; Williamson, M.; Wong, H.S.; Bhudia, T.; Pu, H.; Yin, Q.; Ma, D.; Chen, W.Q. Microscopic mechanism of cellulose nanofibers modified cemented gangue backfill materials. Adv. Compos. Hybrid Mater. 2025, 8, 177. [Google Scholar] [CrossRef]
- Wu, J.Y.; Wong, H.S.; Zhang, H.; Yin, Q.; Jing, H.W.; Ma, D. Improvement of cemented rockfill by premixing low-alkalinity activator and fly ash for recycling gangue and partially replacing cement. Cem. Concr. Compos. 2024, 145, 105345. [Google Scholar] [CrossRef]










| Numerical Simulation Location | Distance from Large Adjacent Fault /(M) | Working Face Width /(M) | Safe or Generate a Water Inrush Channel? |
|---|---|---|---|
| southwestern section | 50 | 280 | 1. Aquifer, large water-conducting fault, fracturing of overlying coal seam roof, and goaf. 2. Aquifer, epiphytic minor fault of large water-conducting fault, fracturing of underlying coal seam floor, and goaf 3. Aquifer, epiphytic minor fault of large water-conducting fault, fracturing of underlying coal seam floor, and goaf |
| 70 | 260 | Aquifer, large water-conducting fault, fracturing of overlying coal seam roof, and goaf. | |
| 90 | 240 | safe | |
| 110 | 220 | safe | |
| middle section | 60 | 250 | Aquifer, large water-conducting fault, fracturing of overlying coal seam roof, and goaf. |
| 70 | 240 | Aquifer, large water-conducting fault, fracturing of overlying coal seam roof, and goaf. | |
| 80 | 230 | safe | |
| 90 | 220 | safe | |
| northeastern section | 70 | 280 | Aquifer, large water-conducting fault, fracturing of overlying coal seam roof, and goaf. |
| 80 | 270 | Aquifer, large water-conducting fault, fracturing of overlying coal seam roof, and goaf. | |
| 90 | 260 | safe | |
| 100 | 250 | safe |
| Rock Stratum | Silt-Stone | Fine Sandstone | Medium-Grained Sandstone | Sandy Mudstone | Coal | Mudst-One | Argillaceous Limestone | Fault | |
|---|---|---|---|---|---|---|---|---|---|
| characteristics of intact rocks | Er/ GPa | 23.4 | 22.0 | 25.2 | 16.5 | 2.1 | 14.5 | 24.5 | 22.1 |
| Tr/ MPa | 1.1 | 2.6 | 1.2 | 1.5 | 0.4 | 1.0 | 2.8 | 0.02 | |
| RQD | 89 | 86 | 88 | 82 | 85 | 81 | 78 | 23 | |
| characteristics of rock mass | Em/ GPa | 13.0 | 10.8 | 13.4 | 6.8 | 1.0 | 5.7 | 8.5 | 0.7 |
| Tm/ MPa | 0.7 | 1.6 | 0.7 | 0.8 | 0.2 | 0.5 | 1.3 | 0.002 | |
| Rock Property | Density/ kg·m−3 | Bulk Modulus/ GPa | Shear Modulus/ GPa | Normal Stiffness/ MPa·m−1 | Tangential Stiffness/ MPa·m−1 | Cohesion/ KPa | Tensile Strength/(°) | Tensile Strength/MPa |
|---|---|---|---|---|---|---|---|---|
| siltstone | 2557 | 12.20 | 9.92 | 1170 | 495.78 | 14.52 | 34 | 0.72 |
| fine sandstone | 2589 | 18.33 | 8.46 | 543.96 | 208.87 | 18.4 | 35 | 1.6 |
| Medium-grained sandstone | 2578 | 27.97 | 9.32 | 505.10 | 252.44 | 16.48 | 34 | 0.7 |
| sandy mudstone | 2345 | 12.53 | 6.46 | 330.49 | 129.2 | 12.5 | 28 | 0.8 |
| coal | 1350 | 4.31 | 0.73 | 46.56 | 16.40 | 2.96 | 36 | 0.2 |
| mudstone | 2500 | 14.17 | 5.43 | 293.50 | 110.37 | 8.25 | 35 | 0.5 |
| limestone | 2354 | 17.72 | 9.63 | 361.54 | 142.70 | 17.65 | 34 | 1.3 |
| fault | 2214 | 11.17 | 9.46 | 72.29 | 30.98 | 1.12 | 20 | 0.002 |
Disclaimer/Publisher’s Note: The statements, opinions and data contained in all publications are solely those of the individual author(s) and contributor(s) and not of MDPI and/or the editor(s). MDPI and/or the editor(s) disclaim responsibility for any injury to people or property resulting from any ideas, methods, instructions or products referred to in the content. |
© 2025 by the authors. Licensee MDPI, Basel, Switzerland. This article is an open access article distributed under the terms and conditions of the Creative Commons Attribution (CC BY) license (https://creativecommons.org/licenses/by/4.0/).
Share and Cite
Gong, X.; Ma, D.; Wu, L.; Li, Q.; Li, Z.; Du, F.; Qiao, R.; Han, J. Water Inrush Mechanism During Mining Adjacent to Large Water-Conducting Faults. Water 2025, 17, 1508. https://doi.org/10.3390/w17101508
Gong X, Ma D, Wu L, Li Q, Li Z, Du F, Qiao R, Han J. Water Inrush Mechanism During Mining Adjacent to Large Water-Conducting Faults. Water. 2025; 17(10):1508. https://doi.org/10.3390/w17101508
Chicago/Turabian StyleGong, Xiaofei, Dan Ma, Luyuan Wu, Qiang Li, Zhenhua Li, Feng Du, Rui Qiao, and Jiufang Han. 2025. "Water Inrush Mechanism During Mining Adjacent to Large Water-Conducting Faults" Water 17, no. 10: 1508. https://doi.org/10.3390/w17101508
APA StyleGong, X., Ma, D., Wu, L., Li, Q., Li, Z., Du, F., Qiao, R., & Han, J. (2025). Water Inrush Mechanism During Mining Adjacent to Large Water-Conducting Faults. Water, 17(10), 1508. https://doi.org/10.3390/w17101508
