Assessing the Effect of Bias Correction Methods on the Development of Intensity–Duration–Frequency Curves Based on Projections from the CORDEX Central America GCM-RCM Multimodel-Ensemble
Abstract
1. Introduction
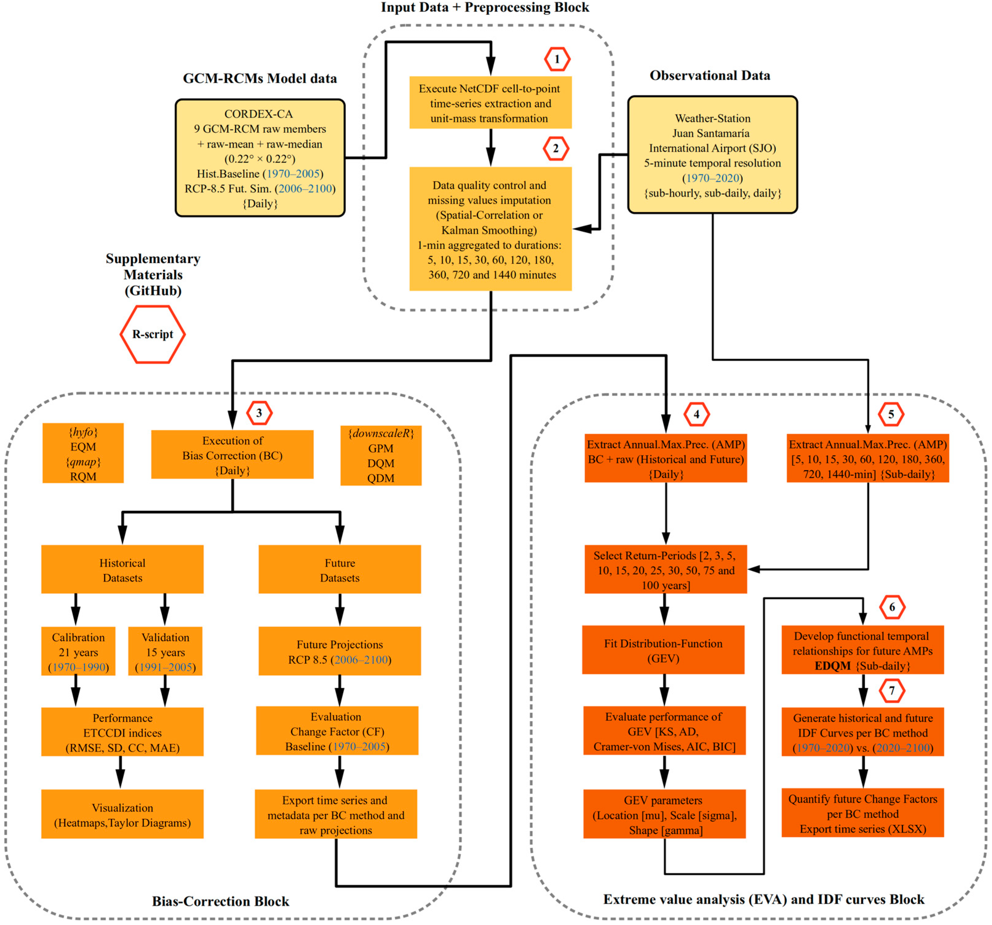
2. Materials and Methods
2.1. Research Methodology
2.2. Study Area and Observational Datasets
2.3. Climate Change Datasets
2.4. Bias Correction Methods
2.4.1. Empirical Quantile Mapping (EQM)
2.4.2. Gamma-Pareto Quantile Mapping (GPM)
2.4.3. Detrended Quantile Mapping (DQM)
2.4.4. Quantile Delta Mapping (QDM)
2.4.5. Robust Quantile Mapping (RQM)
2.5. Bias Correction Implementation and Performance Assessment
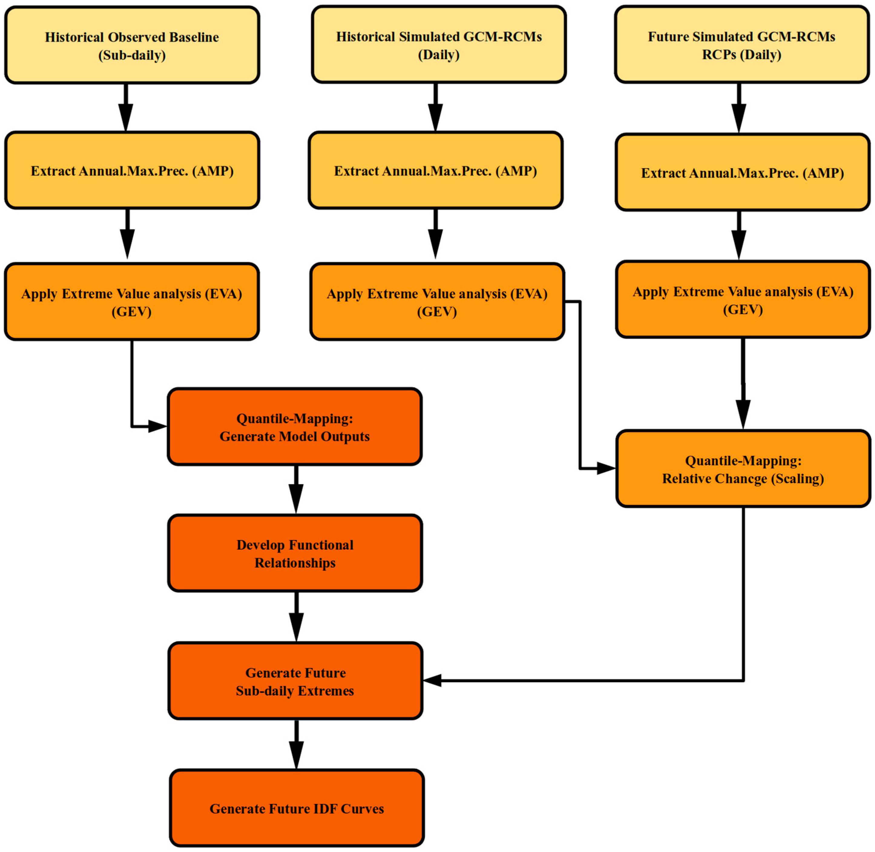
2.6. Extreme Value Analysis (EVA) and IDF Curves
2.7. Temporal Disaggregation
- Extract daily AMP values from GCM-RCMs for the base period;
- Extract sub-daily AMP values for each sub-daily duration (e.g., 5 min, 10 min, etc.);
- Extract daily AMP values from GCM-RCMs for each climate change scenario (RCP);
- Fit a probability distribution to baseline period time series of GCM-RCMs, observed sub-daily time series for each duration, and future period time series of GCM-RCMs;
- Establish a statistical relationship between the cumulative probability distribution of historical (baseline period) GCM-RCMs time series and observed sub-daily time series to obtain sub-daily series of GCM-RCMs;
- Find the equation between the quantiles extracted from the probability distribution;
- Calculate the non-exceedance probability (Tf) for each projected precipitation value using the probability distribution of future time series;
- Find the corresponding quantile by entering the value of Tf in the inverse cumulative distribution function of GCM-RCMs baseline period time series and calculate the relative change factor (CF);
- Use the relationship equation derived in step 6 to obtain the future maximum sub-daily time series;
- Generate future IDF curves using future AMP values and compare them with the observed IDF curves.
3. Results and Analysis
3.1. Performance of Bias Correction Methods
3.2. Performance of the GEV Distribution
3.3. Projected GEV Parameters
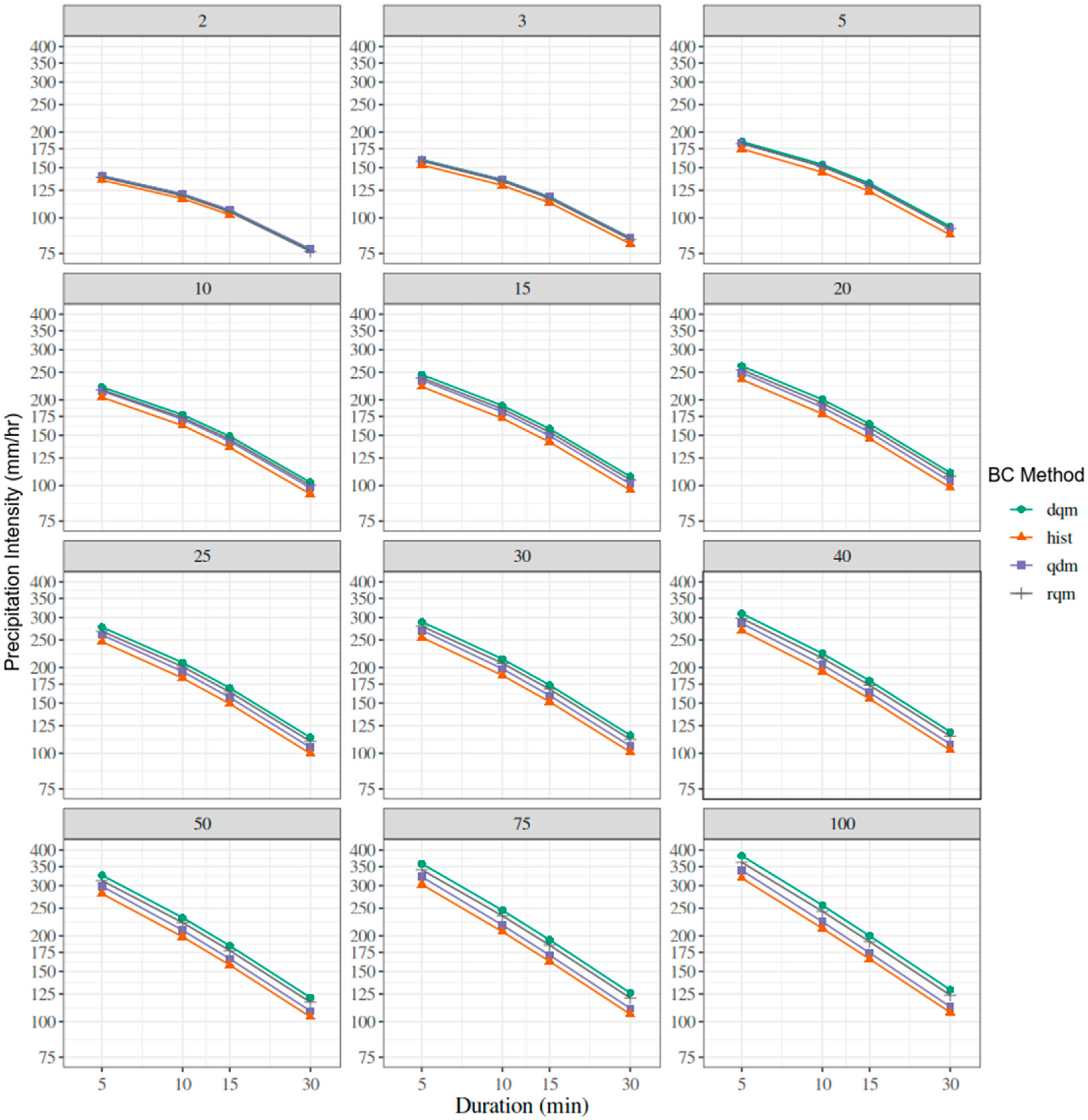
3.4. Changes in Projected IDF Curves
4. Conclusions and Recommendations
Supplementary Materials
Author Contributions
Funding
Data Availability Statement
Acknowledgments
Conflicts of Interest
References
- Cook, L.-M.; Anderson, C.-J.; Samaras, C. Framework for Incorporating Downscaled Climate Output into Existing Engineering Methods: Application to Precipitation Frequency Curves. J. Infrastruct. Syst. 2017, 23, 04017027. [Google Scholar] [CrossRef]
- Singh, R.; Arya, D.-S.; Taxak, A.-K.; Vojinovic, Z. Potential Impact of Climate Change on Rainfall Intensity-Duration-Frequency Curves in Roorkee, India. Water. Resour. Manag. 2016, 30, 4603–4616. [Google Scholar] [CrossRef]
- Kourtis, I.-M.; Tsihrintzis, V.-A. Update of Intensity-Duration-Frequency (IDF) Curves under Climate Change: A Review. Water Supply 2022, 22, 4951–4974. [Google Scholar] [CrossRef]
- Tabari, H. Climate Change Impact on Flood and Extreme Precipitation Increases with Water Availability. Sci. Rep. 2020, 10, 13768. [Google Scholar] [CrossRef] [PubMed]
- Herath, S.-M.; Sarukkalige, P.-R.; Nguyen, V.T.-V. A Spatial Temporal Downscaling Approach to Development of IDF Relations for Perth Airport Region in the Context of Climate Change. Hydrolog. Sci. J. 2016, 61, 2061–2070. [Google Scholar] [CrossRef]
- Papalexiou, S.-M. Rainfall Generation Revisited: Introducing CoSMoS-2s and Advancing Copula-Based Intermittent Time Series Modeling. Water Resour. Res. 2022, 58, e2021WR031641. [Google Scholar] [CrossRef]
- Alzahrani, F.; Seidou, O.; Alodah, A. Assessment and Improvement of IDF Generation Algorithms Used in the IDF_CC Tool. Water. Resour. Manag. 2022, 36, 4591–4606. [Google Scholar] [CrossRef]
- Intergovernmental Panel on Climate Change (IPCC). Contribution of Working Group I to the Fifth Assessment Report of the Intergovernmental Panel on Climate Change. In Climate Change 2013—The Physical Science Basis; Cambridge University Press: Cambridge, UK, 2013; 1535p. [Google Scholar] [CrossRef]
- Martel, J.-L.; Brissette, F.P.; Lucas-Picher, P.; Troin, M.; Arsenault, R. Climate Change and Rainfall Intensity–Duration–Frequency Curves: Overview of Science and Guidelines for Adaptation. J. Hydrol. Eng. 2021, 26, 03121001. [Google Scholar] [CrossRef]
- Fischer, E.-M.; Sippel, S.; Knutti, R. Increasing Probability of Record-Shattering Climate Extremes. Nat. Clim. Change 2021, 11, 689–695. [Google Scholar] [CrossRef]
- Tayşi, H.; Özger, M. Disaggregation of Future GCMs to Generate IDF Curves for the Assessment of Urban Floods. J. Water Clim. Change 2021, 13, 684–706. [Google Scholar] [CrossRef]
- Schlef, K.-E.; Kunkel, K.-E.; Brown, C.; Demissie, Y.; Lettenmaier, D.-P.; Wagner, A.; Wigmosta, M.-S.; Karl, T.-R.; Easterling, D.-R.; Wang, K.-J. Incorporating Non-Stationarity from Climate Change into Rainfall Frequency and Intensity-Duration-Frequency (IDF) Curves. J. Hydrol. 2023, 616, 128757. [Google Scholar] [CrossRef]
- Gregersen, I.-B.; Sørup, H.-J.-D.; Madsen, H.; Rosbjerg, D.; Mikkelsen, P.-S.; Arnbjerg-Nielsen, K. Assessing Future Climatic Changes of Rainfall Extremes at Small Spatio-Temporal Scales. Clim. Change 2013, 118, 783–797. [Google Scholar] [CrossRef]
- Ganguli, P.; Coulibaly, P. Assessment of Future Changes in Intensity-Duration-Frequency Curves for Southern Ontario Using North American (NA)-CORDEX Models with Nonstationary Methods. J. Hydrol. Reg. Stud. 2019, 22, 100587. [Google Scholar] [CrossRef]
- Hajani, E. Climate Change and Its Influence on Design Rainfall At-Site in New South Wales State, Australia. J. Water Clim. Change 2020, 11, 251–269. [Google Scholar] [CrossRef]
- Noor, M.; Ismail, T.; Shahid, S.; Asaduzzaman, M.; Dewan, A. Projection of Rainfall Intensity-Duration-Frequency Curves at Ungauged Location under Climate Change Scenarios. Sustain. Cities Soc. 2022, 83, 103951. [Google Scholar] [CrossRef]
- de Souza Costa, C.-E.-A.; Blanco, C.-J.-C.; de Oliveira-Júnior, J.-F. IDF Curves for Future Climate Scenarios in a Locality of the Tapajós Basin, Amazon, Brazil. J. Water Clim. Change 2020, 11, 760–770. [Google Scholar] [CrossRef]
- Turco, M.; Llasat, M.-C.; Herrera, S.; Gutiérrez, J.-M. Bias Correction and Downscaling of Future RCM Precipitation Projections Using a MOS-Analog Technique: MOS-Analog Precipitation Projections. J. Geophys. Res. Atmos. 2017, 122, 2631–2648. [Google Scholar] [CrossRef]
- Mendlik, T.; Gobiet, A. Selecting Climate Simulations for Impact Studies Based on Multivariate Patterns of Climate Change. Clim. Change 2016, 135, 381–393. [Google Scholar] [CrossRef]
- Mendez, M.; Calvo-Valverde, L.-A.; Araya-Obando, J.-A. Dimensionality Reduction of the CORDEX-CA GCM-RCM Multimodel-Ensemble on Precipitation Using Principal Component Analysis (PCA) and Hierarchical Clustering (HC). E3S Web Conf. 2024, 566, 01004. [Google Scholar] [CrossRef]
- Sørland, S.-L.; Schär, C.; Lüthi, D.; Kjellström, E. Bias Patterns and Climate Change Signals in GCM-RCM Model Chains. Environ. Res. Lett. 2018, 13, 074017. [Google Scholar] [CrossRef]
- Chadwick, C.; Gironás, J.; González-Leiva, F.; Aedo, S. Bias adjustment to preserve changes in variability: The unbiased mapping of GCM changes. Hydrolog. Sci. J. 2023, 68, 1184–1201. [Google Scholar] [CrossRef]
- Oyerinde, G.-T.; Lawin, A.-E.; Anthony, T. Multiscale Assessments of Hydroclimatic Modelling Uncertainties under a Changing Climate. J. Water Clim. Change 2022, 13, 1534–1547. [Google Scholar] [CrossRef]
- Themeßl, M.-J.; Gobiet, A.; Heinrich, G. Empirical-statistical downscaling and error correction of regional climate models and its impact on the climate change signal. Clim. Change 2012, 112, 449–468. [Google Scholar] [CrossRef]
- Almazroui, M.; Islam, M.-N.; Saeed, F.; Saeed, S.; Ismail, M.; Ehsan, M.-A.; Diallo, I.; O’Brien, E.; Ashfaq, M.; Martínez-Castro, D. Projected Changes in Temperature and Precipitation Over the United States, Central America, and the Caribbean in CMIP6 GCMs. Earth. Syst. Environ. 2021, 5, 1–24. [Google Scholar] [CrossRef]
- Halmstad, A.; Najafi, M.-R.; Moradkhani, H. Analysis of Precipitation Extremes with the Assessment of Regional Climate Models over the Willamette River Basin, USA. Hydrol. Process. 2013, 27, 2579–2590. [Google Scholar] [CrossRef]
- Volosciuk, C.; Maraun, D.; Vrac, M.; Widmann, M. A combined statistical bias correction and stochastic downscaling method for precipitation. Hydrol. Earth Syst. Sci. 2017, 21, 1693–1719. [Google Scholar] [CrossRef]
- Ngai, S.-T.; Tangang, F.; Juneng, L. Bias Correction of Global and Regional Simulated Daily Precipitation and Surface Mean Temperature over Southeast Asia Using Quantile Mapping Method. Glob. Planet. Change 2017, 149, 79–90. [Google Scholar] [CrossRef]
- Rau, P.; Bourrel, L.; Labat, D.; Ruelland, D.; Frappart, F.; Lavado, W.; Dewitte, B.; Felipe, O. Assessing Multidecadal Runoff (1970-2010) Using Regional Hydrological Modelling under Data and Water Scarcity Conditions in Peruvian Pacific Catchments. Hydrol. Process. 2019, 33, 20–35. [Google Scholar] [CrossRef]
- Graham, L.-P.; Andréasson, J.; Carlsson, B. Assessing climate change impacts on hydrology from an ensemble of regional climate models, model scales and linking methods- A case study on the Lule River basin. Clim. Change 2007, 81, 293–307. [Google Scholar] [CrossRef]
- Maraun, D.; Wetterhall, F.; Ireson, A.-M.; Chandler, R.-E.; Kendon, E.-J.; Widmann, M.; Brienen, S.; Rust, H.-W.; Sauter, T.; Themeßl, M. Precipitation downscaling under climate change: Recent developments to bridge the gap between dynamical models and the end user. Rev. Geophys. 2010, 48, 2009RG000314. [Google Scholar] [CrossRef]
- Teutschbein, C.; Seibert, J. Is bias correction of Regional Climate Model (RCM) simulations possible for non-stationary conditions? Hydrol. Earth Syst. Sci. 2013, 17, 5061–5077. [Google Scholar] [CrossRef]
- Wang, L.; Ranasinghe, R.; Maskey, S.; van Gelder, P.-H.-A.-J.-M.; Vrijling, J.-K. Comparison of Empirical Statistical Methods for Downscaling Daily Climate Projections from CMIP5 GCMs: A Case Study of the Huai River Basin, China. Int. J. Climatol. 2016, 36, 145–164. [Google Scholar] [CrossRef]
- Cannon, A.-J.; Sobie, S.-R.; Murdock, T.-Q. Bias Correction of GCM Precipitation by Quantile Mapping: How Well Do Methods Preserve Changes in Quantiles and Extremes? J. Clim. 2015, 28, 6938–6959. [Google Scholar] [CrossRef]
- Chen, J.; Brissette, F.-P.; Chaumont, D.; Braun, M. Finding Appropriate Bias Correction Methods in Downscaling Precipitation for Hydrologic Impact Studies over North America. Water. Resour. Res. 2013, 49, 4187–4205. [Google Scholar] [CrossRef]
- Choi, J.; Lee, O.; Jang, J.; Jang, S.; Kim, S. Future Intensity-Depth-Frequency Curves Estimation in Korea under Representative Concentration Pathway Scenarios of Fifth Assessment Report Using Scale-Invariance Method. Int. J. Climatol. 2019, 39, 887–900. [Google Scholar] [CrossRef]
- Hosseinzadehtalaei, P.; Tabari, H.; Willems, P. Climate Change Impact on Short-Duration Extreme Precipitation and Intensity–Duration–Frequency Curves over Europe. J. Hydrol. 2020, 590, 125249. [Google Scholar] [CrossRef]
- Kourtis, I.-M.; Nalbantis, I.; Tsakiris, G.; Psiloglou, B.-Ε.; Tsihrintzis, V.-A. Updating IDF Curves Under Climate Change: Impact on Rainfall-Induced Runoff in Urban Basins. Water. Resour. Manag. 2023, 37, 2403–2428. [Google Scholar] [CrossRef]
- Zhao, W.; Kinouchi, T.; Nguyen, H.-Q. A Framework for Projecting Future Intensity-Duration-Frequency (IDF) Curves Based on CORDEX Southeast Asia Multi-Model Simulations: An Application for Two Cities in Southern Vietnam. J. Hydrol. 2021, 598, 126461. [Google Scholar] [CrossRef]
- Ge, F.; Zhu, S.; Peng, T.; Zhao, Y.; Sielmann, F.; Fraedrich, K.; Zhi, X.; Liu, X.; Tang, W.; Ji, L. Risks of Precipitation Extremes over Southeast Asia: Does 1.5 °C or 2 °C Global Warming Make a Difference? Environ. Res. Lett. 2019, 14, 044015. [Google Scholar] [CrossRef]
- Giorgi, F. Climate change hot-spots. Geophys. Res. Lett. 2006, 33, L08707. [Google Scholar] [CrossRef]
- Wang, B.; Jin, C.; Liu, J. Understanding Future Change of Global Monsoons Projected by CMIP6 Models. J. Clim. 2020, 33, 6471–6489. [Google Scholar] [CrossRef]
- Waylen, P.R.; Quesada, M.E.; Caviedes, C.N. Temporal and spatial variability of annual precipitation in Costa Rica and the southern oscillation. Int. J. Climatol. 1996, 16, 173–193. [Google Scholar] [CrossRef]
- Rapp, A.-D.; Peterson, A.-G.; Frauenfeld, O.-W.; Quiring, S.-M.; Roark, E.-B. Climatology of Storm Characteristics in Costa Rica using the TRMM Precipitation Radar. J. Hydrometeorol. 2014, 15, 2615–2633. [Google Scholar] [CrossRef]
- Quesada Román, A. Zonificación de Deslizamientos e Inundaciones Usando Análisis Geomorfológicos En Una Cuenca Dinámica de Costa Rica. Rev. Cart. 2021, 102, 125–139. [Google Scholar] [CrossRef]
- Quesada-Román, A. Flood Risk Index Development at the Municipal Level in Costa Rica: A Methodological Framework. Environ. Sci. Policy 2022, 133, 98–106. [Google Scholar] [CrossRef]
- Gudmundsson, L.; Bremnes, J.; Haugen, J.; Engen-Skaugen, T. Technical Note: Downscaling RCM precipitation to the station scale using statistical transformations-A comparison of methods. Hydrol. Earth Syst. Sci. 2012, 16, 3383–3390. [Google Scholar] [CrossRef]
- Teutschbein, C.; Seibert, J. Bias correction of regional climate model simulations for hydrological climate-change impact studies: Review and evaluation of different methods. J. Hydrol. 2012, 456, 12–29. [Google Scholar] [CrossRef]
- Yang, X.; Wood, E.-F.; Sheffield, J.; Ren, L.; Zhang, M.; Wang, Y. Bias Correction of Historical and Future Simulations of Precipitation and Temperature for China from CMIP5 Models. J. Hydrometeorol. 2018, 19, 609–623. [Google Scholar] [CrossRef]
- Ghimire, U.; Srinivasan, G.; Agarwal, A. Assessment of rainfall bias correction techniques for improved hydrological simulation. Int. J. Climatol. 2019, 39, 2386–2399. [Google Scholar] [CrossRef]
- Dieng, D.; Cannon, A.-J.; Laux, P.; Hald, C.; Adeyeri, O.; Rahimi, J.; Srivastava, A.-K.; Mbaye, M.-L.; Kunstmann, H. Multivariate Bias-Correction of High-Resolution Regional Climate Change Simulations for West Africa: Performance and Climate Change Implications. Geophys. Res. Atmos. 2022, 127, e2021JD034836. [Google Scholar] [CrossRef]
- Li, H.; Sheffield, J.; Wood, E.-F. Bias correction of monthly precipitation and temperature fields from Intergovernmental Panel on Climate Change AR4 models using equidistant quantile matching. J. Geophys. Res. 2010, 115, D10101. [Google Scholar] [CrossRef]
- Enayati, M.; Bozorg-Haddad, O.; Bazrafshan, J.; Hejabi, S.; Chu, X. Bias Correction Capabilities of Quantile Mapping Methods for Rainfall and Temperature Variables. J. Water Clim. Chang. 2021, 12, 401–419. [Google Scholar] [CrossRef]
- Hiebert, J.; Cannon, A.J.; Murdock, T.; Sobie, S.; Werner, A. ClimDown: Climate Downscaling. J. Open Source Softw. 2018, 3, 360. [Google Scholar] [CrossRef]
- Rajulapati, C.-R.; Papalexiou, S.-M. Precipitation Bias Correction: A Novel Semi-Parametric Quantile Mapping Method. Earth Space. Sci. 2023, 10, e2023EA002823. [Google Scholar] [CrossRef]
- Lafon, T.; Dadson, S.; Buys, G.; Prudhomme, C. Bias correction of daily precipitation simulated by a regional climate model: A comparison of methods. Int. J. Climatol. 2013, 33, 1367–1381. [Google Scholar] [CrossRef]
- Reiter, P.; Gutjahr, O.; Schefczyk, L.; Heinemann, G.; Casper, M. Does applying quantile mapping to subsamples improve the bias correction of daily precipitation? Int. J. Climatol. 2018, 38, 1623–1633. [Google Scholar] [CrossRef]
- Luo, M.; Liu, T.; Meng, F.; Duan, Y.; Frankl, A.; Bao, A.; De Maeyer, P. Comparing Bias Correction Methods Used in Downscaling Precipitation and Temperature from Regional Climate Models: A Case Study from the Kaidu River Basin in Western China. Water 2018, 10, 1046. [Google Scholar] [CrossRef]
- Maraun, D.; Widmann, M. Cross-Validation of Bias-Corrected Climate Simulations Is Misleading. Hydrol. Earth Syst. Sci. 2018, 22, 4867–4873. [Google Scholar] [CrossRef]
- Cheng, L.; AghaKouchak, A.; Gilleland, E.; Katz, R.-W. Nonstationarity extreme value analysis in a changing climate. Clim. Change 2014, 127, 353–369. [Google Scholar] [CrossRef]
- Gutjahr, O.; Heinemann, G. Comparing Precipitation Bias Correction Methods for High-Resolution Regional Climate Simulations Using COSMO-CLM: Effects on Extreme Values and Climate Change Signal. Theor. Appl. Climatol. 2013, 114, 511–529. [Google Scholar] [CrossRef]
- Pardo-Igúzquiza, E.; Collados-Lara, A.-J.; Pulido-Velazquez, D. Potential future impact of climate change on recharge in the Sierra de las Nieves (southern Spain) high-relief karst aquifer using regional climate models and statistical corrections. Environ. Earth. Sci. 2019, 78, 598. [Google Scholar] [CrossRef]
- Yang, W.; Andréasson, J.; Graham, L.P.; Olsson, J.; Rosberg, J.; Wetterhall, F. Distribution-based scaling to improve usability of regional climate model projections for hydrological climate change impacts studies. Hydrol. Res. 2010, 41, 211–229. [Google Scholar] [CrossRef]
- Piani, C.; Haerter, J.O.; Coppala, E. Statistical bias correction for daily precipitation in regional climate models over Europe. Theor. Appl. Climatol. 2010, 99, 187–192. [Google Scholar] [CrossRef]
- Nyunt, C.-T.; Koike, T.; Yamamoto, A. Statistical Bias Correction for Climate Change Impact on the Basin Scale Precipitation in Sri Lanka, Philippines, Japan and Tunisia. Hydrol. Earth Syst. Sci. 2016, 2016, 1–32. [Google Scholar] [CrossRef]
- Kim, D.-I.; Kwon, H.-H.; Han, D. Bias Correction of Daily Precipitation over South Korea from the Long-Term Reanalysis Using a Composite Gamma-Pareto Distribution Approach. Hydrol. Res. 2019, 50, 1138–1161. [Google Scholar] [CrossRef]
- Bürger, G.; Sobie, S.-R.; Cannon, A.-J.; Werner, A.-T.; Murdock, T.-Q. Downscaling Extremes: An Intercomparison of Multiple Methods for Future Climate. J. Clim. 2013, 26, 3429–3449. [Google Scholar] [CrossRef]
- Iturbide, M.; Bedia, J.; Herrera, S.; Baño-Medina, J.; Fernández, J.; Frías, M.-D.; Manzanas, R.; San-Martín, D.; Cimadevilla, E.; Cofiño, A.-S. The R-Based climate4R Open Framework for Reproducible Climate Data Access and Post-Processing. Environ. Model. Softw. 2019, 111, 42–54. [Google Scholar] [CrossRef]
- Meresa, H.-K.; Gatachew, M.-T. Climate Change Impact on River Flow Extremes in the Upper Blue Nile River Basin. J. Water Clim. Change 2019, 10, 759–781. [Google Scholar] [CrossRef]
- Wu, S.; Wu, Y.; Wen, J. Future Changes in Precipitation Characteristics in China. Int. J. Climatol. 2019, 39, 3558–3573. [Google Scholar] [CrossRef]
- Qian, W.; Chang, H.-H. Projecting Health Impacts of Future Temperature: A Comparison of Quantile-Mapping Bias-Correction Methods. Int. J. Environ. Res. Public Health 2021, 18, 1992. [Google Scholar] [CrossRef]
- Switanek, M.-B.; Troch, P.-A.; Castro, C.-L.; Leuprecht, A.; Chang, H.-I.; Mukherjee, R.; Demaria, E.-M.-C. Scaled Distribution Mapping: A Bias Correction Method That Preserves Raw Climate Model Projected Changes. Hydrol. Earth. Syst. Sci. 2017, 21, 2649–2666. [Google Scholar] [CrossRef]
- Lanzante, J.-R.; Dixon, K.-W.; Adams-Smith, D.; Nath, M.-J.; Whitlock, C.-E. Evaluation of Some Distributional Downscaling Methods as Applied to Daily Precipitation with an Eye towards Extremes. Int. J. Climatol. 2021, 41, 3186–3202. [Google Scholar] [CrossRef]
- Miralha, L.; Muenich, R.-L.; Scavia, D.; Wells, K.; Steiner, A.-L.; Kalcic, M.; Apostel, A.; Basile, S.; Kirchhoff, C.-J. Bias Correction of Climate Model Outputs Influences Watershed Model Nutrient Load Predictions. Sci. Total Environ. 2021, 759, 143039. [Google Scholar] [CrossRef]
- Cannon, A.-J. Quantile Regression Neural Networks: Implementation in R and Application to Precipitation Downscaling. Comput. Geosci. 2011, 37, 1277–1284. [Google Scholar] [CrossRef]
- Gutiérrez, J.-M.; Maraun, D.; Widmann, M.; Huth, R.; Hertig, E.; Benestad, R.; Roessler, O.; Wibig, J.; Wilcke, R.; Kotlarski, S. An Intercomparison of a Large Ensemble of Statistical Downscaling Methods over Europe: Results from the VALUE Perfect Predictor Cross-Validation Experiment. Int. J. Climatol. 2019, 39, 3750–3785. [Google Scholar] [CrossRef]
- Kouhestani, S.; Eslamian, S.-S.; Abedi-Koupai, J.; Besalatpour, A.-A. Projection of Climate Change Impacts on Precipitation Using Soft-Computing Techniques: A Case Study in Zayandeh-Rud Basin, Iran. Glob. Planet. Change 2016, 144, 158–170. [Google Scholar] [CrossRef]
- Boe, J.; Terray, L.; Habets, F.; Martin, E. Statistical and dynamical downscaling of the Seine basin climate for hydro-meteorological studies. Int. J. Climatol. 2007, 27, 1643–1655. [Google Scholar] [CrossRef]
- Tong, Y.; Gao, X.; Han, Z.; Xu, Y.; Xu, Y.; Giorgi, F. Bias correction of temperature and precipitation over China for RCM simulations using the QM and QDM methods. Clim. Dyn. 2021, 57, 1425–1443. [Google Scholar] [CrossRef]
- Fang, G.-H.; Yang, J.; Chen, Y.-N.; Zammit, C. Comparing bias correction methods in downscaling meteorological variables for a hydrologic impact study in an arid area in China. Hydrol. Earth Syst. Sci. 2015, 19, 2547–2559. [Google Scholar] [CrossRef]
- Alexander, L.-V.; Zhang, X.; Peterson, T.-C.; Caesar, J.; Gleason, B.; Klein Tank, A.-M.-G.; Haylock, M.; Collins, D.; Trewin, B.; Rahimzadeh, F. Global Observed Changes in Daily Climate Extremes of Temperature and Precipitation. Geophys. Res. Atmos. 2006, 111, D05109. [Google Scholar] [CrossRef]
- Leander, R.; Buishand, T.-A.; Tank, A.-M.-G.-K. An Alternative Index for the Contribution of Precipitation on Very Wet Days to the Total Precipitation. J. Clim. 2014, 27, 1365–1378. [Google Scholar] [CrossRef]
- Kourtis, I.-M.; Tsihrintzis, V.-A. Adaptation of urban drainage networks to climate change: A review. Sci. Total Environ. 2021, 771, 145431. [Google Scholar] [CrossRef]
- Mendez, M.; Calvo-Valverde, L.-A.; Hidalgo-Madriz, J.-A.; Araya-Obando, J.-A. A Comparison of Generalized Extreme Value, Gumbel, and Log-Pearson Distributions for the Development of Intensity Duration Frequency Curves. A Case Study in Costa Rica. BIO Web Conf. 2023, 62, 01002. [Google Scholar] [CrossRef]
- Courty, L.-G.; Wilby, R.-L.; Hillier, J.-K.; Slater, L.-J. Intensity-Duration-Frequency Curves at the Global Scale. Environ. Res. Lett. 2019, 14, 084045. [Google Scholar] [CrossRef]
- Simonovic, S.-P. Bringing Future Climatic Change into Water Resources Management Practice Today. Water. Resour. Manag. 2017, 31, 2933–2950. [Google Scholar] [CrossRef]
- Ding, X.; Liao, W.; Wang, H.; Wang, H.; Lei, X.; Yang, J. An Overall Optimization and Solution Framework for Urban Historical and Future DRIF under Climate Change. Water Supply 2022, 22, 7297–7318. [Google Scholar] [CrossRef]
- Heo, J.-H.; Shin, H.; Nam, W.; Om, J.; Jeong, C. Approximation of Modified Anderson–Darling Test Statistics for Extreme Value Distributions with Unknown Shape Parameter. J. Hydrol. 2013, 499, 41–49. [Google Scholar] [CrossRef]
- Papalexiou, S.-M.; Koutsoyiannis, D. Battle of Extreme Value Distributions: A Global Survey on Extreme Daily Rainfall. Water Resour. Res. 2013, 49, 187–201. [Google Scholar] [CrossRef]
- Morales, N.-R. Curvas de Intensidad Duración Frecuencia de Algunas Estaciones Meteorológicas Automáticas; Departamento de Climatología e Investigaciones Aplicadas, Instituto Meteorológico Nacional, Ministerio de Ambiente y Energía: San José, Costa Rica, 2011. [Google Scholar]
- Mimikou, M.-A.; Baltas, E.-A.; Tsihrintzis, V.-A. Hydrology and Water Resource Systems Analysis; CRC Press: Boca Raton, FL, USA, 2016. [Google Scholar] [CrossRef]
- Legates, D.-R.; McCabe, G.-J. Evaluating the use of goodness-offit measures in hydrologic and hydroclimatic model validation. Water Resour. Res. 1999, 35, 233–241. [Google Scholar] [CrossRef]
- Yang, L.; Franzke, C.L.E.; Duan, W. Evaluation and Projections of Extreme Precipitation Using a Spatial Extremes Framework. Int. J. Climatol. 2023, 43, 3453–3475. [Google Scholar] [CrossRef]
- Connolly, R.-D.; Schirmer, J.; Dunn, P.-K. A daily rainfall disaggregation model. Agric. Forest. Meteorol. 1998, 92, 105–117. [Google Scholar] [CrossRef]
- Güntner, A.; Jonas Olsson, J.; Calver, A.; Gannon, B. Cascade-based disaggregation of continuous rainfall time series: The influence of climate. Hydrol. Earth Syst. Sci. 2001, 5, 145–164. [Google Scholar] [CrossRef]
- Abatzoglou, J.-T.; Brown, T.-J. A comparison of statistical downscaling methods suited for wildfire applications. Int. J. Climatol. 2012, 32, 772–780. [Google Scholar] [CrossRef]
- Stoner, A.-M.-K.; Hayhoe, K.; Yang, X.; Wuebbles, D.-J. An asynchronous regional regression model for statistical downscaling of daily climate variables. Int. J. Climatol. 2013, 33, 2473–2494. [Google Scholar] [CrossRef]
- Şen, O.; Kahya, E. Impacts of Climate Change on Intensity–Duration–Frequency Curves in the Rainiest City (Rize) of Turkey. Theor. Appl. Climatol. 2021, 144, 1017–1030. [Google Scholar] [CrossRef]
- Srivastav, R.-K.; Schardong, A.; Simonovic, S.-P. Equidistance Quantile Matching Method for Updating IDF Curves under Climate Change. Water Resour. Manag. 2014, 28, 2539–2562. [Google Scholar] [CrossRef]
- Schardong, A.; Simonovic, S.-P.; Gaur, A.; Sandink, D. Web-Based Tool for the Development of Intensity Duration Frequency Curves under Changing Climate at Gauged and Ungauged Locations. Water 2020, 12, 1243. [Google Scholar] [CrossRef]
- Olsson, J.; Berggren, K.; Olofsson, M.; Viklander, M. Applying Climate Model Precipitation Scenarios for Urban Hydrological Assessment: A Case Study in Kalmar City, Sweden. Atmos. Res. 2009, 92, 364–375. [Google Scholar] [CrossRef]
- Requena, A.-I.; Burn, D.-H.; Coulibaly, P. Technical Guidelines for Future Intensity–Duration–Frequency Curve Estima tion in Canada. Can. Water Resour. J. 2021, 46, 87–104. [Google Scholar] [CrossRef]
- Silva, D.-F.; Simonovic, S.-P.; Schardong, A.; Goldenfum, J.-A. Assessment of Non-Stationary IDF Curves under a Changing Climate: Case Study of Different Climatic Zones in Canada. J. Hydrol. Reg. Stud. 2021, 36, 100870. [Google Scholar] [CrossRef]
- Zubieta, R.; Molina-Carpio, J.; Laqui, W.; Sulca, J.; Ilbay, M. Comparative Analysis of Climate Change Impacts on Meteorological, Hydrological, and Agricultural Droughts in the Lake Titicaca Basin. Water 2021, 13, 175. [Google Scholar] [CrossRef]
- Mendez, M.; Calvo-Valverde, L.-A.; Maathuis, B.; Alvarado-Gamboa, L.-F. Generation of Monthly Precipitation Climatologies for Costa Rica Using Irregular Rain-Gauge Observational Networks. Water 2019, 11, 70. [Google Scholar] [CrossRef]
- Mendez, M.; Maathuis, B.; Hein-Griggs, D.; Alvarado-Gamboa, L.-F. Performance Evaluation of Bias Correction Methods for Climate Change Monthly Precipitation Projections over Costa Rica. Water 2020, 12, 482. [Google Scholar] [CrossRef]
- Kotlarski, S.; Keuler, K.; Christensen, O.-B.; Colette, A.; Déqué, M.; Gobiet, A.; Goergen, K.; Jacob, D.; Lüthi, D.; van Meijgaard, E. Regional climate modeling on European scales: A joint standard evaluation of the EURO CORDEX RCM ensemble. Geosci. Model Dev. 2014, 7, 1297–1333. [Google Scholar] [CrossRef]
- Johnson, F.; Sharma, A. A nesting model for bias correction of variability at multiple time scales in general circulation model precipitation simulations. Water. Resour. Res. 2012, 48, W01504. [Google Scholar] [CrossRef]
- Krinner, G.; Flanner, M.-G. Striking Stationarity of Large-Scale Climate Model Bias Patterns under Strong Climate Change. Proc. Natl. Acad. Sci. USA 2018, 115, 9462–9466. [Google Scholar] [CrossRef] [PubMed]
- Cardoso, R.M.; Soares, P.M.M. Is There Added Value in the EURO-CORDEX Hindcast Temperature Simulations? Assessing the Added Value Using Climate Distributions in Europe. Int. J. Climatol. 2022, 42, 4024–4039. [Google Scholar] [CrossRef]
- Donat, M.-G.; Alexander, L.-V.; Yang, H.; Durre, I.; Vose, R.; Dunn, R.-J.-H.; Willett, K.-M.; Aguilar, E.; Brunet, M.; Caesar, J. Updated Analyses of Temperature and Precipitation Extreme Indices since the Beginning of the Twentieth Century: The HadEX2 Dataset. Geophys. Res. Atmos. 2013, 118, 2098–2118. [Google Scholar] [CrossRef]
- Liemohn, M.-W.; Shane, A.-D.; Azari, A.-R.; Petersen, A.-K.; Swiger, B.-M.; Mukhopadhyay, A. RMSE Is Not Enough: Guidelines to Robust Data-Model Comparisons for Magnetospheric Physics. J. Atmos. Solar-Terr. Phy. 2021, 218, 105624. [Google Scholar] [CrossRef]
- Tao, H.; Hameed, M.-M.; Marhoon, H.-A.; Zounemat-Kermani, M.; Heddam, S.; Kim, S.; Sulaiman, S.-O.; Tan, M.-L.; Saadi, Z.; Mehr, A.-D. Groundwater Level Prediction Using Machine Learning Models: A Comprehensive Review. Neurocomputing 2022, 489, 271–308. [Google Scholar] [CrossRef]
- Stephenson, T.-S.; Vincent, L.-A.; Allen, T.; Van Meerbeeck, C.-J.; McLean, N.; Peterson, T.-C.; Taylor, M.-A.; Aaron-Morrison, A.-P.; Auguste, T.; Bernard, D. Changes in Extreme Temperature and Precipitation in the Caribbean Region, 1961–2010. Int. J. Climatol. 2014, 34, 2957–2971. [Google Scholar] [CrossRef]
- Niu, X.; Tang, J.; Wang, S.; Fu, C. Impact of Future Land Use and Land Cover Change on Temperature Projections over East Asia. Clim. Dyn. 2019, 52, 6475–6490. [Google Scholar] [CrossRef]
- Cui, T.; Li, C.; Tian, F. Evaluation of Temperature and Precipitation Simulations in CMIP6 Models Over the Tibetan Plateau. Earth Space Sci. 2021, 8, e2020EA001620. [Google Scholar] [CrossRef]
- Tangang, F.; Chung, J.-X.; Juneng, L.; Supari; Salimun, E.; Ngai, S.-T.; Jamaluddin, A.-F.; Mohd, M.-S.-F.; Cruz, F.; Narisma, G. Projected Future Changes in Rainfall in Southeast Asia Based on CORDEX–SEA Multi-Model Simulations. Clim. Dyn. 2020, 55, 1247–1267. [Google Scholar] [CrossRef]
- Mendez, M.; Calvo-Valverde, L.-A.; Imbach, P.; Maathuis, B.; Hein-Grigg, D.; Hidalgo-Madriz, J.-A.; Alvarado-Gamboa, L.-F. Hydrological Response of Tropical Catchments to Climate Change as Modeled by the GR2M Model: A Case Study in Costa Rica. Sustainability 2022, 14, 16938. [Google Scholar] [CrossRef]
- Quesada-Román, A.; Hidalgo, H.-G.; Alfaro, E.-J. Assessing the Impact of Tropical Cyclones on Economic Sectors in Costa Rica, Central America. Trop. Cyclone Res. Rev. 2024, 13, 196–207. [Google Scholar] [CrossRef]
- Kabbilawsh, P.; Kumar, D.-S.; Chithra, N.-R. Performance Evaluation of Univariate Time-Series Techniques for Forecasting Monthly Rainfall Data. J. Water Clim. Change 2022, 13, 4151–4176. [Google Scholar] [CrossRef]
- Ragulina, G.; Reitan, T. Generalized Extreme Value Shape Parameter and Its Nature for Extreme Precipitation Using Long Time Series and the Bayesian Approach. Hydrolog. Sci. J. 2017, 62, 863–879. [Google Scholar] [CrossRef]
- Martins, E.-S.; Stedinger, J.-R. Historical information in a generalized maximum likelihood framework with partial duration and annual maximum series. Water Resour. Res. 2001, 37, 2559–2568. [Google Scholar] [CrossRef]
- Chandra, R.; Saha, U.; Mujumdar, P.-P. Model and Parameter Uncertainty in IDF Relationships under Climate Change. Adv. Water Resour. 2015, 79, 127–139. [Google Scholar] [CrossRef]
- Back, A.-J.; Bonfante, F.-M. Evaluation of Generalized Extreme Value and Gumbel Distributions for Estimating Maximum Daily Rainfall. Rev. Bras. Ciênc. Ambient. 2021, 56, 654–664. [Google Scholar] [CrossRef]
- Cannon, A.-J.; Innocenti, S. Projected intensification of sub-daily and daily rainfall extremes in convection-permitting climate model simulations over North America: Implications for future intensity-duration-frequency curves. Nat. Hazards Earth Syst. Sci. 2019, 19, 421–440. [Google Scholar] [CrossRef]
- Kossieris, P.; Makropoulos, C.; Onof, C.; Koutsoyiannis, D. A Rainfall Disaggregation Scheme for Sub-Hourly Time Scales: Coupling a Bartlett-Lewis Based Model with Adjusting Procedures. J. Hydrol. 2018, 556, 980–992. [Google Scholar] [CrossRef]
- Herger, N.; Abramowitz, G.; Knutti, R.; Angélil, O.; Lehmann, K.; Sanderson, B.-M. Selecting a climate model subset to optimize key ensemble properties. Earth Syst. Dyn. 2018, 9, 135–151. [Google Scholar] [CrossRef]
- Fowler, H.-J.; Lenderink, G.; Prein, A.-F.; Westra, S.; Allan, R.-P.; Ban, N.; Barbero, R.; Berg, P.; Blenkinsop, S.; Do, H.-X.; et al. Anthropogenic intensification of short-duration rainfall extremes. Nat. Rev. Earth Environ. 2021, 2, 107–122. [Google Scholar] [CrossRef]
- Diallo, I.; Sylla, M.-B.; Giorgi, F.; Gaye, A.-T.; Camara, M. Multimodel GCM-RCM Ensemble-Based Projections of Tem-perature and Precipitation over West Africa for the Early 21st Century. Int. J. Geophys. 2012, 2012, 972896. [Google Scholar] [CrossRef]
- Kundzewicz, Z.-W.; Krysanova, V.; Benestad, R.-E.; Hov, Ø.; Piniewski, M.; Otto, I.-M. Uncertainty in climate change impacts on water resources. Environ. Sci. Policy 2018, 79, 1–8. [Google Scholar] [CrossRef]
- Maurer, E.-P.; Pierce, D.-W. Bias Correction Can Modify Climate Model Simulated Precipitation Changes without Adverse Effect on the Ensemble Mean. Hydrol. Earth Syst. Sci. 2014, 18, 915–925. [Google Scholar] [CrossRef]
- Gallardo, C.; Gil, V.; Hagel, E.; Tejeda, C.; Castro, M. Assessment of climate change in Europe from an ensemble of regional climate models by the use Köppen-Trewartha classification. Int. J. Climatol. 2013, 33, 2157–2166. [Google Scholar] [CrossRef]













| Statistics | JAN | FEB | MAR | APR | MAY | JUN | JUL | AUG | SEP | OCT | NOV | DEC |
|---|---|---|---|---|---|---|---|---|---|---|---|---|
| Mean | 7.03 | 8.68 | 17.61 | 92.30 | 267.73 | 256.96 | 172.47 | 257.56 | 332.86 | 320.07 | 145.28 | 30.88 |
| Min | 0.00 | 0.00 | 0.00 | 2.40 | 95.60 | 82.90 | 30.10 | 75.00 | 94.40 | 131.10 | 40.20 | 0.20 |
| Max | 36.80 | 78.30 | 131.30 | 313.20 | 525.40 | 537.70 | 418.90 | 492.20 | 564.30 | 513.30 | 346.60 | 96.70 |
| SD | 10.77 | 16.87 | 24.98 | 79.75 | 97.39 | 82.71 | 82.67 | 106.94 | 103.96 | 88.76 | 70.84 | 27.13 |
| Driving GCM-Model | GCM Model-Center | RCM-Model | RCM Model-Center |
|---|---|---|---|
| ESM2M | Geophysical Fluid Dynamics Laboratory (GFDL) | Canadian Regional Climate Model (CRCM) | Centre of Universite du Quebec a Montreal (ESCER) |
| CNRM-CM5 | CNRM-GAME and CERFACS | Canadian Regional Climate Model (CRCM) | Centre of Universite du Quebec a Montreal (ESCER) |
| CCCma-CanESM2 | Canadian Centre for Climate Modeling and Analysis | Canadian Regional Climate Model (CRCM) | Centre of Universite du Quebec a Montreal (ESCER) |
| NCC-NorESM1-M | Norwegian Climate Centre (NCC) | Regional Climate Model (REMO) | Climate Service Center Germany (GERICS) |
| MPI-ESM-LR | Max Planck Institute for Meteorology | Regional Climate Model (REMO) | Climate Service Center Germany (GERICS) |
| MOHC-HadGEM2-ES | Met Office Hadley Centre | Regional Climate Model (REMO) | Climate Service Center Germany (GERICS) |
| MOHC-HadGEM2-ES | Met Office Hadley Centre | Regional Climate Model system (RegCM) | International Centre for Theoretical Physics (ICTP) |
| ESM2M | Geophysical Fluid Dynamics Laboratory (GFDL) | Regional Climate Model system (RegCM) | International Centre for Theoretical Physics (ICTP) |
| MPI-ESM-LR | Max Planck Institute for Meteorology | Regional Climate Model system (RegCM) | International Centre for Theoretical Physics (ICTP) |
| Index | Description | Units |
|---|---|---|
| cdd | Consecutive dry days | days/year |
| cwd | Consecutive wet days when prec. ≥ 1 mm | days/year |
| prcptot | Annual total prec.wet days | mm/year |
| r10mm | Annual count of days when prec. ≥ 10 mm | days/year |
| r20mm | Annual count of days when prec. ≥ 20 mm | days/year |
| r30mm | Annual count of days when prec. ≥ 30 mm | days/year |
| r50mm | Annual count of days when prec. ≥ 50 mm | days/year |
| r95p | Annual total prec. when prec. > 95 p | mm/year |
| r99p | Annual total prec. when prec. > 99 p | mm/year |
| rx1day | Monthly maximum 1-day prec. | mm/1 day |
| rx5day | Monthly maximum consecutive 5-day prec. | mm/5 day |
| sdii | Precipitation intensity index | mm/day |
| Statistics | 5 min | 10 min | 15 min | 30 min | 60 min | 120 min | 360 min | 720 min | 1440 min |
|---|---|---|---|---|---|---|---|---|---|
| Sample size | 53 | 53 | 53 | 53 | 53 | 53 | 53 | 53 | 53 |
| Max | 252.00 | 204.00 | 176.00 | 106.40 | 71.80 | 42.30 | 17.22 | 8.88 | 6.09 |
| Min | 79.20 | 60.00 | 55.20 | 45.60 | 25.70 | 12.85 | 3.20 | 2.10 | 1.76 |
| Mean | 147.73 | 118.27 | 104.78 | 77.76 | 46.72 | 26.89 | 9.76 | 5.25 | 3.17 |
| Median | 133.20 | 116.40 | 99.20 | 79.40 | 46.00 | 26.50 | 9.38 | 5.09 | 2.88 |
| Variance | 2099.99 | 758.42 | 571.84 | 225.35 | 117.04 | 40.70 | 7.37 | 2.14 | 0.94 |
| SD | 45.83 | 27.54 | 23.91 | 15.01 | 10.82 | 6.38 | 2.71 | 1.46 | 0.97 |
| CoV | 0.31 | 0.23 | 0.23 | 0.19 | 0.23 | 0.24 | 0.28 | 0.28 | 0.31 |
| Skewness | 0.88 | 0.73 | 0.65 | −0.05 | 0.21 | 0.37 | 0.50 | 0.26 | 1.14 |
| Kurtosis | −0.36 | 0.71 | 0.30 | −0.81 | −0.57 | −0.16 | 0.88 | −0.07 | 0.95 |
| Dur. | KS | AD | CvM | xi | alpha | kappa | Distr. | DF p-Value | Hyp. | MK p-Value | Hyp. |
|---|---|---|---|---|---|---|---|---|---|---|---|
| 5 | 0.088 | 0.535 | 0.076 | 10.419 | 2.658 | −0.121 | Weibull | 0.458 | nonstationary | 6.11 × 10−7 | Significant |
| 10 | 0.075 | 0.244 | 0.035 | 17.696 | 3.844 | 0.056 | Gumbel | 0.469 | nonstationary | 8.28 × 10−5 | Significant |
| 15 | 0.082 | 0.295 | 0.045 | 23.564 | 5.096 | 0.065 | Gumbel | 0.215 | nonstationary | 2.15 × 10−3 | Significant |
| 30 | 0.051 | 0.165 | 0.021 | 36.258 | 7.727 | 0.304 | Fréchet | 0.336 | nonstationary | 8.13 × 10−3 | Significant |
| 60 | 0.055 | 0.140 | 0.020 | 42.518 | 10.540 | 0.215 | Fréchet | 0.522 | nonstationary | 3.11 × 10−4 | Significant |
| 120 | 0.056 | 0.183 | 0.025 | 48.557 | 11.807 | 0.156 | Fréchet | 0.496 | nonstationary | 2.38 × 10−4 | Significant |
| 360 | 0.091 | 0.513 | 0.073 | 51.906 | 14.150 | 0.120 | Fréchet | 0.191 | nonstationary | 0.651 | Insignificant |
| 720 | 0.082 | 0.315 | 0.052 | 56.032 | 16.299 | 0.171 | Fréchet | 0.044 | stationary | 0.724 | Insignificant |
| 1440 | 0.084 | 0.360 | 0.058 | 64.979 | 16.072 | −0.109 | Weibull | 0.010 | stationary | 0.163 | Insignificant |
Disclaimer/Publisher’s Note: The statements, opinions and data contained in all publications are solely those of the individual author(s) and contributor(s) and not of MDPI and/or the editor(s). MDPI and/or the editor(s) disclaim responsibility for any injury to people or property resulting from any ideas, methods, instructions or products referred to in the content. |
© 2024 by the authors. Licensee MDPI, Basel, Switzerland. This article is an open access article distributed under the terms and conditions of the Creative Commons Attribution (CC BY) license (https://creativecommons.org/licenses/by/4.0/).
Share and Cite
Mendez, M.; Calvo-Valverde, L.-A.; Hidalgo-Madriz, J.-A.; Araya-Obando, J.-A. Assessing the Effect of Bias Correction Methods on the Development of Intensity–Duration–Frequency Curves Based on Projections from the CORDEX Central America GCM-RCM Multimodel-Ensemble. Water 2024, 16, 3473. https://doi.org/10.3390/w16233473
Mendez M, Calvo-Valverde L-A, Hidalgo-Madriz J-A, Araya-Obando J-A. Assessing the Effect of Bias Correction Methods on the Development of Intensity–Duration–Frequency Curves Based on Projections from the CORDEX Central America GCM-RCM Multimodel-Ensemble. Water. 2024; 16(23):3473. https://doi.org/10.3390/w16233473
Chicago/Turabian StyleMendez, Maikel, Luis-Alexander Calvo-Valverde, Jorge-Andrés Hidalgo-Madriz, and José-Andrés Araya-Obando. 2024. "Assessing the Effect of Bias Correction Methods on the Development of Intensity–Duration–Frequency Curves Based on Projections from the CORDEX Central America GCM-RCM Multimodel-Ensemble" Water 16, no. 23: 3473. https://doi.org/10.3390/w16233473
APA StyleMendez, M., Calvo-Valverde, L.-A., Hidalgo-Madriz, J.-A., & Araya-Obando, J.-A. (2024). Assessing the Effect of Bias Correction Methods on the Development of Intensity–Duration–Frequency Curves Based on Projections from the CORDEX Central America GCM-RCM Multimodel-Ensemble. Water, 16(23), 3473. https://doi.org/10.3390/w16233473

