Computational Fluid Dynamics–Discrete Element Method Numerical Investigation of Binary Particle Mixing in Gas–Solid Fluidized Bed with Different Drag Models
Abstract
1. Introduction
2. Numerical Simulation Method
2.1. Numerical Simulation Method of Fluidized Bed
2.2. Mathematical Model of the Gas Phase
2.3. Solid Phase Control Equation
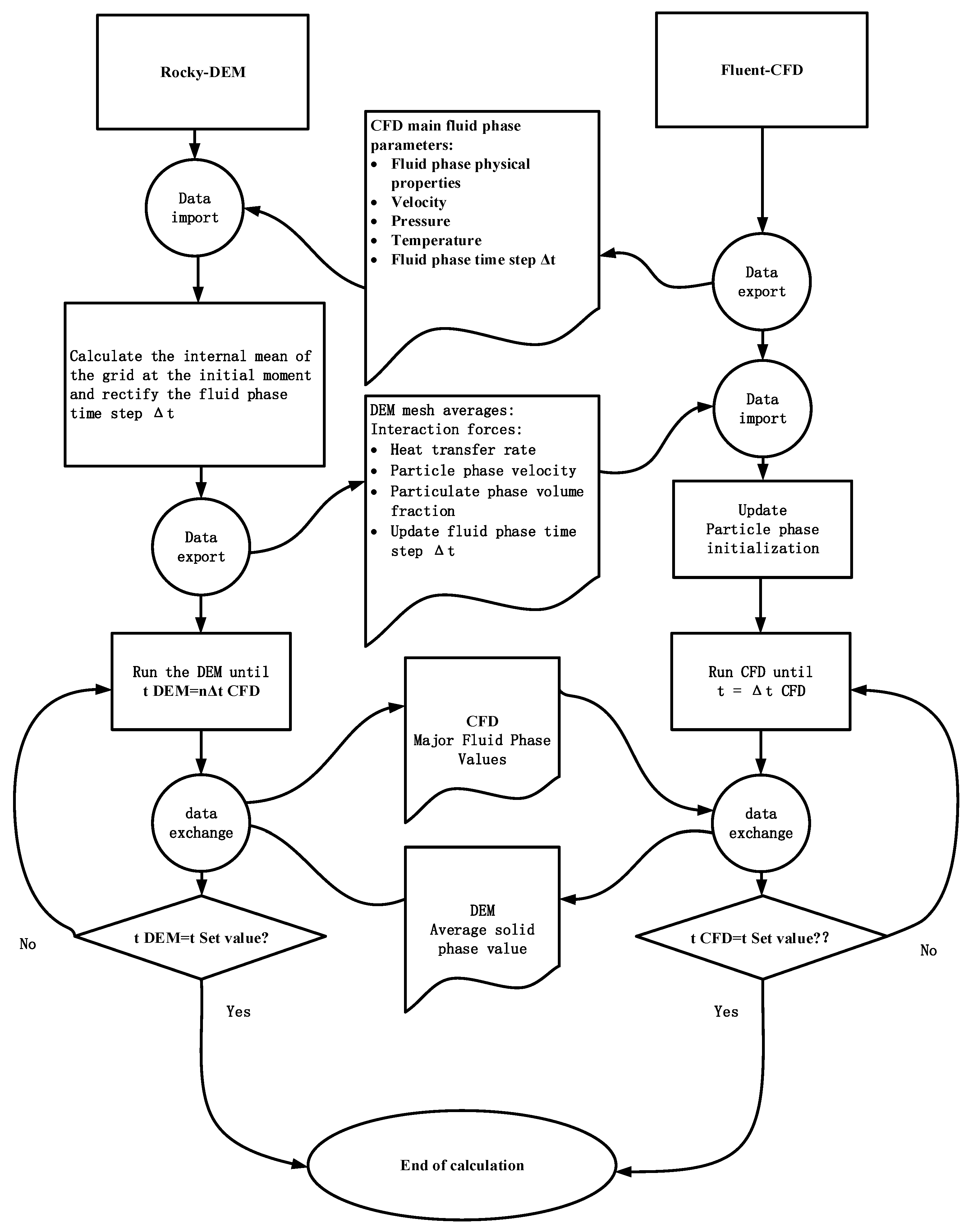
3. Numerical Simulation Scheme
4. Analysis and Discussion
Effect of the Drag Force Model on the Fluidization Characteristics
5. Conclusions
- (1)
- Large particles generally settle to the bottom of the bed, while smaller particles float to the top. Among the drag models, the Huilin and Gidaspow model achieves particle stratification at 2 s, demonstrating its effectiveness in predicting particle movement trends.
- (2)
- The Ergun; Gidaspow, Bezburuah, and Ding; and Hill, Koch, and Ladd models provide the most uniform particle mixing, with particle distribution in the five regions showing consistent mixing behavior. These models exhibit a strong capability for achieving uniform particle distribution across the bed.
- (3)
- The choice of drag model has minimal impact on particle temperature at lower simulation temperatures. However, the Hill, Koch, and Ladd model shows a larger temperature variation range, making it more suitable for simulations where temperature fluctuations are significant.
- (4)
- The analysis of pressure change at both ends of the fluidized bed reveals that the Huilin and Gidaspow and Gidaspow, Bezburuah, Ding models exhibit stable and small pressure fluctuation ranges, making them ideal for applications requiring consistent pressure behavior.
Author Contributions
Funding
Data Availability Statement
Conflicts of Interest
References
- Pielsticker, S.; Gövert, B.; Kreitzberg, T.; Habermehl, M.; Hatzfeld, O.; Kneer, R. Simultaneous investigation into the yields of 22 pyrolysis gases from coal and biomass in a small-scale fluidized bed reactor. Fuel 2017, 190, 420–434. [Google Scholar] [CrossRef]
- Kunii, D.; Levenspiel, O. Fluidization Engineering; Elsevier: Amsterdam, The Netherlands, 2013. [Google Scholar]
- Wei, L.; Lu, Y. Numerical investigation of binary particle mixing in gas-solid fluidized bed with a bubble-based drag EMMS model. Adv. Powder Technol. 2020, 31, 1529–1542. [Google Scholar] [CrossRef]
- Marchelli, F.; Hou, Q.; Bosio, B.; Arato, E.; Yu, A. Comparison of different drag models in CFD-DEM simulations of spouted beds. Powder Technol. 2020, 360, 1253–1270. [Google Scholar] [CrossRef]
- Crowe, C.; Schwarzkopf, J.; Sommerfeld, M.; Tsuji, Y. Multiphase Flows with Droplets and Particles, 2nd ed.; Taylor & Francis: Abingdon, UK, 2011. [Google Scholar]
- DallaValle, J.M. Micromeritics: The Technology of Fine Particles; Pitman Publishing Corporation: London, UK, 1948. [Google Scholar]
- Morsi, S.A.J.; Alexander, A.J. An investigation of particle trajectories in two-phase flow systems. J. Fluid Mech. 1972, 55, 193–208. [Google Scholar] [CrossRef]
- Haider, A.; Levenspiel, O. Drag coefficient and terminal velocity of spherical and nonspherical particles. Powder Technol. 1989, 58, 63–70. [Google Scholar] [CrossRef]
- Ganser, G.H. A rational approach to drag prediction of spherical and nonspherical particles. Powder Technol. 1993, 77, 143–152. [Google Scholar] [CrossRef]
- Marheineke, N.; Wegener, R. Modeling and application of a stochastic drag for fibers in turbulent flows. Int. J. Multiph. Flow 2011, 37, 136–148. [Google Scholar] [CrossRef]
- Koralkar, N.V.; Bose, M. Performance of drag models for simulation of fluidized beds with Geldart D particles. Adv. Powder Technol. 2016, 27, 2377–2398. [Google Scholar] [CrossRef]
- Wen, C.Y. Mechanics of fluidization. Fluid Part. Technol. Chem. Eng. Progress. Symp. Ser. 1966, 62, 100–111. [Google Scholar]
- Ergun, S. Fluid flow through packed columns. Chem. Eng. Prog. 1952, 48, 89. [Google Scholar]
- Gidaspow, D. Multiphase Flow and Fluidization: Continuum and Kinetic Theory Descriptions; Academic Press: Cambridge, MA, USA, 1994. [Google Scholar]
- Huilin, L.; Gidaspow, D. Hydrodynamics of binary fluidization in a riser: CFD simulation using two granular temperatures. Chem. Eng. Sci. 2003, 58, 3777–3792. [Google Scholar] [CrossRef]
- Di Felice, R. The voidage function for fluid-particle interaction systems. Int. J. Multiph. Flow 1994, 20, 153–159. [Google Scholar] [CrossRef]
- Syamlal, M.; O’Brien, T.J. Computer simulation of bubbles in a fluidized bed. In AIChE Symposium Series; AIChE: New York, NY, USA, 1989; Volume 85, pp. 22–31. [Google Scholar]
- Koch, D.L.; Hill, R.J. Inertial effects in suspension and porous-media flows. Annu. Rev. Fluid Mech. 2001, 33, 619–647. [Google Scholar] [CrossRef]
- Benyahia, S.; Syamlal, M.; O’Brien, T.J. Extension of Hill–Koch–Ladd drag correlation over all ranges of Reynolds number and solids volume fraction. Powder Technol. 2006, 162, 166–174. [Google Scholar] [CrossRef]
- Zhao, Z.; Zhou, L.; Bai, L.; Wang, B.; Agarwal, R. Recent advances and perspectives of CFD–DEM simulation in fluidized bed. Arch. Comput. Methods Eng. 2024, 31, 871–918. [Google Scholar] [CrossRef]
- Li, C.; Eri, Q. Comparison between two Eulerian-Lagrangian methods: CFD-DEM and MPPIC on the biomass gasification in a fluidized bed. Biomass Convers. Biorefinery 2023, 13, 3819–3836. [Google Scholar] [CrossRef]
- Kannan, J.; Sande, P.C. Reinterpretation of the Geldart A powder classification based on Eulerian–Eulerian CFD simulation. Int. J. Chem. React. Eng. 2023, 21, 129–141. [Google Scholar] [CrossRef]
- Guo, M.; Yu, J.; Wang, S.; Luo, K.; Fan, J. Study of biomass gasification combined with CO2 absorption in a dual fluidized bed (DFB) using the Eulerian-Lagrangian method. Chem. Eng. J. 2024, 483, 148723. [Google Scholar] [CrossRef]
- Tsuji, Y.; Kawaguchi, T.; Tanaka, T. Discrete particle simulation of two-dimensional fluidized bed. Powder Technol. 1993, 77, 79–87. [Google Scholar] [CrossRef]
- Cheng, N.S. Comparison of formulas for drag coefficient and settling velocity of spherical particles. Powder Technol. 2009, 189, 395–398. [Google Scholar] [CrossRef]
- Mirek, P.; Ziaja, J. The influence of sampling point on solids suspension density applied in scaling of the hydrodynamics of a supercritical CFB boiler. Chem. Process Eng. 2011, 32, 391–399. [Google Scholar] [CrossRef]
- Mirek, P. A simplified methodolgy for scaling hydrodynamic data from Lagisza 460 MWC supercritical CFB boiler. Chem. Process Eng. 2011, 32, 245–253. [Google Scholar]
- Alobaid, F. A particle–grid method for Euler–Lagrange approach. Powder Technol. 2015, 286, 342–360. [Google Scholar] [CrossRef]
- Rocky, E.S.S.S. Rocky DEM Technical Manual; 2018. Available online: https://pdfcoffee.com/dem-technical-manualpdf-pdf-free.html (accessed on 1 July 2024).





















| Parameters | Symbol | Value | Unit |
|---|---|---|---|
| Gravity Y-direction | g | 0 | m/s2 |
| Gravity Z-direction | g | −9.81 | m/s2 |
| Numerical Softening Factor | μ | 0.1 | - |
| Particles Density | ρ | 1500 | kg/m3 |
| Particles Young’s Modulus | Ε | 1 × 107 | N/m2 |
| Particles Thermal Conductivity | κ | 1.4 | W/m·k |
| Particles Specific Heat | cp | 800 | J/kg.K |
| Smaller Size | dp | 0.003 | m |
| Bigger Size | dp | 0.005 | m |
| Seed Coordinates | x y z | 0, 0, 0.01 | m |
| Box bounds Center Coordinates | x y z | 0, 0, 0.025 | m |
| Box bounds Dimensions | L H W | 0.1, 0.1, 0.1 | m |
| Particle Mass | m | 0.06 | kg |
| Particle Temperature | T | 363 | K |
| Files to keep | - | 2 | - |
| Slover time | t | 5 | s |
| Slover General | - | GPU | - |
| Velocity Magnitude | ug | 2 | m/s |
| Turbulence Hydraulic Diameter | DH | 0.1 | m |
| Inlet Temperature | T | 293.15 | K |
| Outlet Temperature | T | 293.15 | K |
| Time Step Size | tCFD | 0.001 | s |
Disclaimer/Publisher’s Note: The statements, opinions and data contained in all publications are solely those of the individual author(s) and contributor(s) and not of MDPI and/or the editor(s). MDPI and/or the editor(s) disclaim responsibility for any injury to people or property resulting from any ideas, methods, instructions or products referred to in the content. |
© 2024 by the authors. Licensee MDPI, Basel, Switzerland. This article is an open access article distributed under the terms and conditions of the Creative Commons Attribution (CC BY) license (https://creativecommons.org/licenses/by/4.0/).
Share and Cite
Han, C.; Fu, X.; Guo, X.; Lu, W.; Zhang, S.; Wang, H.; Yang, Y. Computational Fluid Dynamics–Discrete Element Method Numerical Investigation of Binary Particle Mixing in Gas–Solid Fluidized Bed with Different Drag Models. Water 2024, 16, 3210. https://doi.org/10.3390/w16223210
Han C, Fu X, Guo X, Lu W, Zhang S, Wang H, Yang Y. Computational Fluid Dynamics–Discrete Element Method Numerical Investigation of Binary Particle Mixing in Gas–Solid Fluidized Bed with Different Drag Models. Water. 2024; 16(22):3210. https://doi.org/10.3390/w16223210
Chicago/Turabian StyleHan, Chen, Xiaoling Fu, Xiaolu Guo, Wei Lu, Shaoqing Zhang, Hui Wang, and Yang Yang. 2024. "Computational Fluid Dynamics–Discrete Element Method Numerical Investigation of Binary Particle Mixing in Gas–Solid Fluidized Bed with Different Drag Models" Water 16, no. 22: 3210. https://doi.org/10.3390/w16223210
APA StyleHan, C., Fu, X., Guo, X., Lu, W., Zhang, S., Wang, H., & Yang, Y. (2024). Computational Fluid Dynamics–Discrete Element Method Numerical Investigation of Binary Particle Mixing in Gas–Solid Fluidized Bed with Different Drag Models. Water, 16(22), 3210. https://doi.org/10.3390/w16223210

