Delineation of Groundwater Potential Zones Using Geospatial Techniques. Case Study: Roman City and the Surrounding Area in the Northeastern Region, Romania
Abstract
1. Introduction
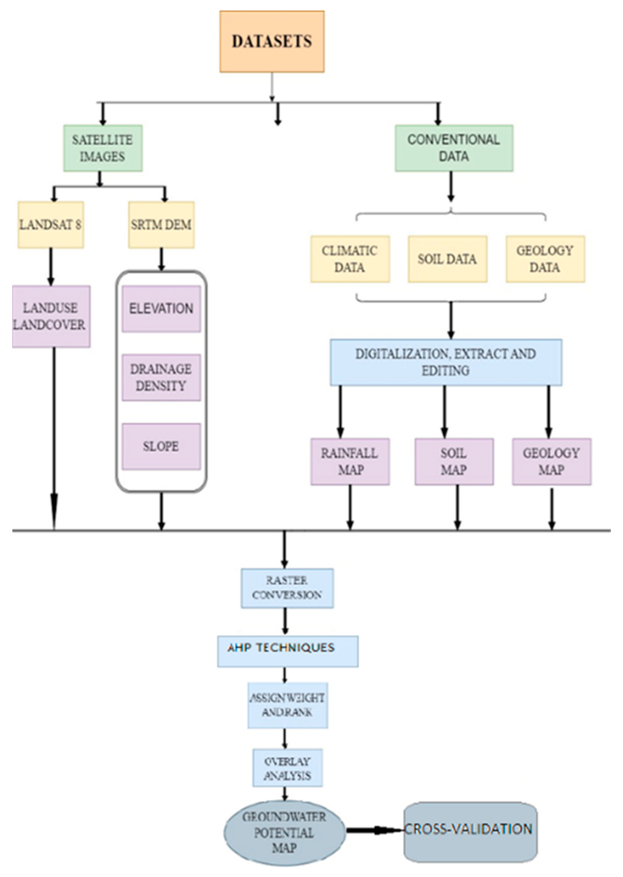
2. Materials and Methods
2.1. Data Acquisition
2.2. Multi-Criteria Decision Analysis Using AHP
2.3. Weighted Overlay Analysis (WOA)
3. Results and Discussion
3.1. Rainfall
3.2. Geology
3.3. Land Use Land Cover (LULC)
3.4. Drainage Density
3.5. Elevation
3.6. Slope
3.7. Soil
3.8. Ground Water Potential Zones and Validation
Ground Water Potential Zones
4. Conclusions
Author Contributions
Funding
Data Availability Statement
Conflicts of Interest
References
- Taylor, R.G.; Scanlon, B.; Döll, P.; Rodell, M.; van Beek, R.; Wada, Y.; Longuevergne, L.; Leblanc, M.; Famiglietti, J.S.; Edmunds, M.; et al. Ground water and climate change. Nat. Clim. Chang. 2013, 3, 322–329. [Google Scholar] [CrossRef]
- Fitts, C.R. Groundwater Science; Elsevier: Amsterdam, The Netherlands, 2002. [Google Scholar]
- Croitoru, A.-E.; Minea, I. The impact of climate changes on rivers discharge in Eastern Romania. Theor. Appl. Climatol. 2015, 120, 563–573. [Google Scholar] [CrossRef]
- Senanayake, I.P.; Dissanayake, D.M.D.O.K.; Mayadunna, B.B.; Weerasekera, W.L. An approach to delineate groundwater recharge potential sites in Ambalantota, Sri Lanka using GIS techniques. Geosci. Front. 2016, 7, 115–124. [Google Scholar] [CrossRef]
- Abijith, D.; Saravanan, S.; Singh, L.; Jennifer, J.J.; Saranya, T.; Parthasarathy, K.S.S. GIS-based multi-criteria analysis for identification of potential groundwater recharge zones—A case study from Ponnaniyaru watershed, Tamil Nadu, India. HydroResearch 2020, 3, 1–14. [Google Scholar] [CrossRef]
- Bond, N.R.; Burrows, R.M.; Kennard, M.J.; Bunn, S.E. Chapter 6—Water Scarcity as a Driver of Multiple Stressor Effects. In Multiple Stressors in River Ecosystems; Sabater, S., Elosegi, A., Ludwig, R., Eds.; Elsevier: Amsterdam, The Netherlands, 2019; pp. 111–129. [Google Scholar]
- Brown, A.; Matlock, M.D. A review of water scarcity indices and methodologies. White Pap. 2011, 106, 19. [Google Scholar]
- Irimia, O.; Tomozei, C.; Valentin, N.; Lehadus, M.P. Experimental results regarding the groundwater quality in rural zone in Romania. Int. Multidiscip. Sci. GeoConf. SGEM 2017, 17, 463–470. [Google Scholar]
- Nasir, M.J.; Khan, S.; Zahid, H.; Khan, A. Delineation of groundwater potential zones using GIS and multi influence factor (MIF) techniques: A study of district Swat, Khyber Pakhtunkhwa, Pakistan. Environ. Earth Sci. 2018, 77, 367. [Google Scholar] [CrossRef]
- Jhariya, D.C.; Khan, R.; Mondal, K.C.; Kumar, T.K.I.; Singh, V.K. Assessment of groundwater potential zone using GIS-based multi-influencing factor (MIF), multi-criteria decision analysis (MCDA) and electrical resistivity survey techniques in Raipur city, Chhattisgarh, India. AQUA—Water Infrastruct. Ecosyst. Soc. 2021, 70, 375–400. [Google Scholar] [CrossRef]
- Mace, R. The Importance of Groundwater Sustainability; Springer International Publishing: Cham, Switzerland, 2023; pp. 1–20. [Google Scholar]
- Ionuț, M.; Iosub, M.; Boicu, D. Groundwater Resources from Eastern Romania under Human and Climatic Pressure. Sustainability 2020, 12, 10341. [Google Scholar] [CrossRef]
- Cochiorca, A.; Nedeff, V.; Bârsan, N.; Sandu, I.; Emilian, M.; Chiţimus, D.; Irimia, O. Surface Water and Groundwater Quality Evaluation in a Mining Area. Rev. Chim. 2020, 71, 124–131. [Google Scholar] [CrossRef]
- Baghel, S.; Tripathi, M.P.; Khalkho, D.; Al-Ansari, N.; Kumar, A.; Elbeltagi, A. Delineation of suitable sites for groundwater recharge based on groundwater potential with RS, GIS, and AHP approach for Mand catchment of Mahanadi Basin. Sci. Rep. 2023, 13, 9860. [Google Scholar] [CrossRef] [PubMed]
- Venkatesan, G.; Pitchaikani, S.; Saravanan, S. Assessment of Groundwater Vulnerability Using GIS and DRASTIC for Upper Palar River Basin, Tamil Nadu. J. Geol. Soc. India 2019, 94, 387–394. [Google Scholar] [CrossRef]
- Romanian Water National Administration. River Basin Management Plan for Hydrographic Basin SIRET 2023-2027; Romanian Water National Administration Siret River Basin; Romanian Water National Administration: Bucharest, Romania, 2022. [Google Scholar]
- Singh, P.; Thakur, J.K.; Kumar, S. Delineating groundwater potential zones in a hard-rock terrain using geospatial tool. Hydrol. Sci. J. 2013, 58, 213–223. [Google Scholar] [CrossRef]
- Nampak, H.; Pradhan, B.; Abd Manap, M. Application of GIS based data driven evidential belief function model to predict groundwater potential zonation. J. Hydrol. 2014, 513, 283–300. [Google Scholar] [CrossRef]
- Hinton, J. GIS and remote sensing integration for environmental applications. Int. J. Geogr. Inf. Syst. 1996, 10, 877–890. [Google Scholar] [CrossRef]
- Jaiswal, R.; Mukherjee, S.; Krishnamurthy, J.; Saxena, R. Role of remote sensing and GIS techniques for generation of groundwater prospect zones towards rural development--an approach. Int. J. Remote Sens. 2003, 24, 993–1008. [Google Scholar] [CrossRef]
- Akter, A.; Uddin, A.M.H.; Wahid, K.B.; Ahmed, S. Predicting groundwater recharge potential zones using geospatial technique. Sustain. Water Resour. Manag. 2020, 6, 24. [Google Scholar] [CrossRef]
- Saaty, T.L. How to make a decision: The analytic hierarchy process. Eur. J. Oper. Res. 1990, 48, 9–26. [Google Scholar] [CrossRef]
- Haile, M.; Yadeta, J.; Gambe, L. Delineation of groundwater potential zones using geo-spatial and AHP techniques: Ambo area, Blue Nile Basin, Ethiopia. Sustain. Water Resour. Manag. 2022, 8, 36. [Google Scholar] [CrossRef]
- Sheko, S.; Moges, A.; Ulsido, M. Assessing Groundwater Potential Zones and Their Implications for Landslides in the Upper Wabe-Shebele River Basin of Southeastern Ethiopia. J. Eng. 2024, 2024, 7044576. [Google Scholar] [CrossRef]
- Saaty, T.L. Decision making with the analytic hierarchy process. Int. J. Serv. Sci. 2008, 1, 83–98. [Google Scholar] [CrossRef]
- Madrucci, V.; Taioli, F.; de Araújo, C.C. Groundwater favorability map using GIS multicriteria data analysis on crystalline terrain, Sao Paulo State, Brazil. J. Hydrol. 2008, 357, 153–173. [Google Scholar] [CrossRef]
- Achu, A.; Thomas, J.; Reghunath, R. Multi-criteria decision analysis for delineation of groundwater potential zones in a tropical river basin using remote sensing, GIS and analytical hierarchy process (AHP). Groundw. Sustain. Dev. 2020, 10, 100365. [Google Scholar] [CrossRef]
- Ghosh, D.; Mandal, M.; Karmakar, M.; Banerjee, M.; Mandal, D. Application of geospatial technology for delineating groundwater potential zones in the Gandheswari watershed, West Bengal. Sustain. Water Resour. Manag. 2020, 6, 14. [Google Scholar] [CrossRef]
- Topuz, M.; Deniz, M. Application of GIS and AHP for land use suitability analysis: Case of Demirci district (Turkey). Humanit. Soc. Sci. Commun. 2023, 10, 115. [Google Scholar] [CrossRef]
- Posea, G. Geomorfologia României; Editura Fundaţiei România de Mâine: Bucharest, Romania, 2002; pp. 27–40. [Google Scholar]
- Bogdan, P.-L.; Nedeff, V.; Barsan, N.; Panainte-Lehaduș, M.; Chitimus, D.; Nedeff, F.; Tomozei, C. Applications of the GIS and Remote Sensing methods in the Land use and cover maps. Case study: Roman city and the surroundings of the Northern side area. In Proceedings of the 2022 8th International Conference on Energy Efficiency and Agricultural Engineering (EE&AE), Ruse, Bulgaria, 30 June–2 July 2022; pp. 1–5. [Google Scholar] [CrossRef]
- Jet Propulsion Laboratory, NASA. NASA Shuttle Radar Topography Mission Global 1 Arc Second; Jet Propulsion Laboratory, NASA: La Cañada Flintridge, CA, USA, 2013. [CrossRef]
- Romanian Water Administration—Siret River Basin Administration. Basin Forecast Service, Hydrology, Hydrogeology—Data Archive; Romanian Water Administration: Bucharest, Romanian, 2022. [Google Scholar]
- Florea, N.; Bălăceanu, V.; Munteanu, I.; Asvadurov, H.; Conea, A.; Oancea, C.; Cernescu, N.; Popovăţ, M. The Soil Map of Romania at the Scale 1: 200,000; Legenda Generală. (The Soil Map of Romania at the scale 1: 200,000. General Legend); National Institute for Research and Development in Pedology, Agrochemistry and Environmental Protection—ICPA Bucharest: Bucharest, Romania, 1994; p. 1. [Google Scholar]
- Alexandrescu, G.; Joja, T.; Mirauta, E. Geological map of Romania (1:200,000), Sheet Piatra Neamt; Harta Geologica 1:200,000; HG-13; Romania Institutul Geologic: Bucharest, Romania, 1968. [Google Scholar]
- Saaty, T.L. A scaling method for priorities in hierarchical structures. J. Math. Psychol. 1977, 15, 234–281. [Google Scholar] [CrossRef]
- Saaty, T.L. The Analytic Hierarchy Process; McGrawhill Juc.: New York, NY, USA, 1980. [Google Scholar]
- FAO. The State of Food and Agriculture 2019. In Moving Forward on Food Loss and Waste Reduction; United Nation’s Food and Agricultural Organization: Rome, Italy, 2019. [Google Scholar] [CrossRef]
- Horton, R.E. Erosional development of streams and their drainage basins; hydrophysical approach to quantitative morphology. Geol. Soc. Am. Bull. 1945, 56, 275–370. [Google Scholar] [CrossRef]
- Roy, S.; Hazra, S.; Chanda, A.; Das, S. Assessment of groundwater potential zones using multi-criteria decision-making technique: A micro-level case study from red and lateritic zone (RLZ) of West Bengal, India. Sustain. Water Resour. Manag. 2020, 6, 4. [Google Scholar] [CrossRef]









| S. No | Data Used | Parameters | Scale/Resolution | Source | Application |
|---|---|---|---|---|---|
| 1 | Elevation Data | Drainage Density, Slope, Location of the study area | 30 m | [32] | Boundary Area, Calculate GWPZ |
| 2 | Meteorological data | Rainfall map | 30 m | [16,33] | Calculate GWPZ |
| 3 | Soil Map | Soil Texture, Soil type | 1:200,000 | [34] | Calculate GWPZ |
| 4 | Geological Map | Geology type | 1:200,000 | [35] | Calculate GWPZ |
| 5 | LANDSAT 8 OLI | Land Use and Cover map (LULC) | 30 m | [31] | Calculate GWPZ |
| 6 | Hydrogeological maps | Hydrogeological data (groundwater table, groundwater flow rate) | 1:200,000 | [33] | Result Validation |
| Intensity of Importance | Definition | Explanation |
|---|---|---|
| 1 | Equal importance | Two elements contribute equally to the goal |
| 3 | Moderate importance | Experience and judgment slightly favor one element over another |
| 5 | Strong Importance | Experience and judgment strongly favor one element over another |
| 7 | Very strong importance | One element is favored very strongly over another, and its dominance is demonstrated in practice |
| 9 | Extreme importance | The evidence favoring one element over another is of the highest possible order of affirmation |
| 2,4,6,8 used to express intermediate values preference in weights | ||
| N | 1 | 2 | 3 | 4 | 5 | 6 | 7 |
| RI | 0 | 0 | 0.58 | 0.89 | 1.12 | 1.24 | 1.32 |
| Variable | Rainfall | Geology | LULC | Drainage Density | Elevation | Slope | Soil | Normalized Weight |
|---|---|---|---|---|---|---|---|---|
| Rainfall | 1 | 2 | 4 | 3 | 2 | 3 | 3 | 0.28 |
| Geology | 1/2 | 1 | 4 | 4 | 1 | 3 | 3 | 0.21 |
| LULC | 1/4 | 1/4 | 1 | 1/3 | 1/4 | 1/3 | 1 | 0.05 |
| Drainage Density | 1/3 | 1/4 | 3 | 1 | 1/3 | 1/2 | 3 | 0.09 |
| Elevation | 1/2 | 1 | 4 | 3 | 1 | 2 | 3 | 0.19 |
| Slope | 1/3 | 1/3 | 3 | 2 | 1/2 | 1 | 3 | 0.12 |
| Soil | 1/3 | 1/3 | 1 | 1/3 | 1/3 | 1/3 | 1 | 0.06 |
| Parameter | Influence (%) | Sub-Criteria | Feature Weight |
|---|---|---|---|
| RAINFALL | 28 | 650.73–667.57 mm | 2 |
| 667.58–681.04 mm | 3 | ||
| 694.52–710.14 mm | 3 | ||
| 681.05–694.51 mm | 3 | ||
| 710.14–728.8 mm | 3 | ||
| GEOLOGY | 21 | Holocene gravel and sand deposits | 4 |
| Pleistocene diluvial and proluvial deposits | 1 | ||
| Holocene recent alluvium | 3 | ||
| LULC | 5 | Water bodies | 3 |
| High vegetation | 3 | ||
| Low vegetation | 3 | ||
| Agriculture land | 3 | ||
| Built-up area | 1 | ||
| DRAINAGE DENSITY | 9 | 0–0.31 km/km2 | 4 |
| 0.32–0.88 km/km2 | 3 | ||
| 0.89–1.4 km/km2 | 3 | ||
| 1.5–2.0 km/km2 | 2 | ||
| 2.1–3.3 km/km2 | 1 | ||
| ELEVATION | 19 | 175.5–189.9 m | 4 |
| 190.0–201.2 m | 3 | ||
| 201.3–216.8 m | 2 | ||
| 216.9–233.5 m | 2 | ||
| 233.6–260.4 m | 1 | ||
| SLOPE | 12 | 0.0–1.3% | 5 |
| 1.4–3.8% | 4 | ||
| 3.9–8.6% | 3 | ||
| 8.7–16.0% | 2 | ||
| 16.1–53% | 1 | ||
| SOIL | 6 | Clay and silt loam | 2 |
| Soil with variate texture | 2 | ||
| Sandy loam | 3 | ||
| Marshes and pounds | 4 | ||
| Clayey | 1 |
| Class | Area (sq. km.) | Area (%) |
|---|---|---|
| Poor | 23.17 | 12.8 |
| Moderate | 19.54 | 10.8 |
| Good | 56.36 | 31.2 |
| Very Good | 81.53 | 45.1 |
| S. No. | Borehole | Longitude | Latitude | Top Aquifer | Aquifer Bed | Yield from Drilled Borehole (L/s) | Actual Yield Description | Expected Yield Class from the Prediction Map | Agreement Between Expected and Actual Yields |
|---|---|---|---|---|---|---|---|---|---|
| 1 | Roman F7 | 647,590.50 | 607,626.57 | 4.30 | 6.30 | 1.71 | Good | Good–Very Good | Agree |
| 2 | Roman F8 | 648,789.46 | 607,947.26 | 3.60 | 6.30 | 0.60 | Moderate | Good–Very Good | Disagree |
| 3 | Tamaseni F1N | 648,965.90 | 611,672.02 | 5.30 | 8.90 | 1.25 | Good | Good–Very Good | Agree |
| 4 | Traian F1N | 645,126.58 | 611,998.20 | 23.40 | 27.80 | 0.20 | Poor | Poor–Moderate | Disagree |
| 5 | Gheraesti F5 | 635,949.01 | 615,347.45 | 1.40 | 6.50 | 6.00 | Very Good | Very Good | Agree |
| 6 | Gheraesti F3 | 636,440.61 | 615,816.37 | 4.00 | 7.90 | 5.10 | Very Good | Very Good | Agree |
| 7 | Gheraesti F1 | 638,219.22 | 617,495.75 | 9.80 | 14.80 | 0.48 | Poor | Poor | Agree |
| 8 | Mircesti F4 | 641,338.54 | 620,925.06 | 11.20 | 12.80 | 0.60 | Moderate | Good–Very Good | Disagree |
| 9 | Mircesti F3 | 642,450.36 | 621,983.51 | 5.70 | 7.50 | 1.30 | Good | Good–Very Good | Agree |
| 10 | Mircesti F2 | 643,245.01 | 622,203.72 | 6.50 | 9.80 | 5.80 | Very Good | Good–Very Good | Agree |
| 11 | Sabaoani B1 | 641,640.80 | 614,460.89 | 21.80 | 22.60 | 0.20 | Poor | Poor | Agree |
Disclaimer/Publisher’s Note: The statements, opinions and data contained in all publications are solely those of the individual author(s) and contributor(s) and not of MDPI and/or the editor(s). MDPI and/or the editor(s) disclaim responsibility for any injury to people or property resulting from any ideas, methods, instructions or products referred to in the content. |
© 2024 by the authors. Licensee MDPI, Basel, Switzerland. This article is an open access article distributed under the terms and conditions of the Creative Commons Attribution (CC BY) license (https://creativecommons.org/licenses/by/4.0/).
Share and Cite
Bogdan, P.-L.; Nedeff, V.; Panainte-Lehadus, M.; Chitimuș, D.; Barsan, N.; Nedeff, F.M. Delineation of Groundwater Potential Zones Using Geospatial Techniques. Case Study: Roman City and the Surrounding Area in the Northeastern Region, Romania. Water 2024, 16, 3013. https://doi.org/10.3390/w16213013
Bogdan P-L, Nedeff V, Panainte-Lehadus M, Chitimuș D, Barsan N, Nedeff FM. Delineation of Groundwater Potential Zones Using Geospatial Techniques. Case Study: Roman City and the Surrounding Area in the Northeastern Region, Romania. Water. 2024; 16(21):3013. https://doi.org/10.3390/w16213013
Chicago/Turabian StyleBogdan, Petrut-Liviu, Valentin Nedeff, Mirela Panainte-Lehadus, Dana Chitimuș, Narcis Barsan, and Florin Marian Nedeff. 2024. "Delineation of Groundwater Potential Zones Using Geospatial Techniques. Case Study: Roman City and the Surrounding Area in the Northeastern Region, Romania" Water 16, no. 21: 3013. https://doi.org/10.3390/w16213013
APA StyleBogdan, P.-L., Nedeff, V., Panainte-Lehadus, M., Chitimuș, D., Barsan, N., & Nedeff, F. M. (2024). Delineation of Groundwater Potential Zones Using Geospatial Techniques. Case Study: Roman City and the Surrounding Area in the Northeastern Region, Romania. Water, 16(21), 3013. https://doi.org/10.3390/w16213013

