Overview of the (Smart) Stormwater Management around the Baltic Sea
Abstract
1. Introduction
2. Materials and Methods
- How is stormwater managed in the region?
- What are the area’s most pressing stormwater management issues?
- What is the level of adoption of novel stormwater management solutions in the area, such as green infrastructure or “smart” stormwater management solutions?
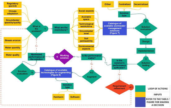
- How can smart stormwater management solutions be developed using a decision-support matrix?
3. Introduction to Stormwater Pollutants in the Urban Environment
3.1. Dynamics of Stormwater Quality
3.2. Introduction to Stormwater Pollutants and Monitoring
3.2.1. Stormwater Pollutants
3.2.2. Stormwater Quality Monitoring
4. Technological Solutions for Stormwater Management
4.1. Introduction to Stormwater Management Solutions
4.2. Enhancing Green and Grey Stormwater Infrastructure with Smart Solutions
4.2.1. Bioretention Cell
4.2.2. Wetlands
4.2.3. Stormwater Ponds
4.2.4. Green Roof and Rainwater Harvesting
4.2.5. Permeable Pavement
4.2.6. Alternative Technologies
5. Outlook for Stormwater Management
- Implementation of smart technologies for more accurate assessment of the performance of stormwater treatment technologies, especially in real-time.
- Development of new, robust, and more cost-effective e-monitoring devices that could withstand harsh environmental conditions and could be implemented on a wide scale.
- Development of e-monitoring and stormwater system QA/QC and maintenance procedures based on the analysis of data that is collected in real-time.
- Standardizing the deployment and maintenance of enhanced (hybrid) stormwater treatment solutions.
- Developing a supportive framework (policy, governance, cost-benefit assessments, tendering, etc.) for wide-scale deployment of enhanced stormwater treatment solutions.
- Developing computationally less demanding (time-consuming) algorithms for model-based predictive control.
- Moving from the domain of modeling to the physical world (validating modeling results).
- Making it common practice to combine separate sewer systems with suitable green infrastructure to limit non-point pollution.
6. Conclusions
- Providing an overview of the best practices for stormwater quality monitoring and suggesting how they could be improved through e-monitoring. To achieve this, we conducted a literature review of the benefits and drawbacks of different monitoring techniques and explored the possibility of using surrogate water quality parameters to enhance the monitoring service.
- Compiling the most recent legislation that pertains to stormwater management in the Baltic Sea region.
- Providing a review of the advantages to be gained by enhancing existing green infrastructure.
- Creating tables to provide data for a decision-support matrix, including a pictogram to assist in choosing the most appropriate green infrastructure and a multi-level system to select the required “tier” of smartness of the stormwater management system.
Author Contributions
Funding
Data Availability Statement
Conflicts of Interest
References
- Ritchie, H.; Roser, M. Urbanization. Published Online at OurWorldInData.org. 2018. Available online: https://ourworldindata.org/urbanization (accessed on 8 December 2022).
- Qiao, X.J.; Kristoffersson, A.; Randrup, T.B. Challenges to implementing urban sustainable stormwater management from a governance perspective: A literature review. J. Clean. Prod. 2018, 196, 943–952. [Google Scholar] [CrossRef]
- Hale, R.L.; Scoggins, M.; Smucker, N.J.; Suchy, A. Effects of climate on the expression of the urban stream syndrome. Freshw. Sci. 2016, 35, 421–428. [Google Scholar] [CrossRef]
- Wijeyawardana, P.; Nanayakkara, N.; Gunasekara, C.; Karunarathna, A.; Law, D.; Pramanik, B.K. Removal of Cu, Pb and Zn from stormwater using an industrially manufactured sawdust and paddy husk derived biochar. Environ. Technol. Innov. 2022, 28, 102640. [Google Scholar] [CrossRef]
- Cousins, I.T.; Johansson, J.H.; Salter, M.E.; Sha, B.; Scheringer, M. Outside the Safe Operating Space of a New Planetary Boundary for Per- and Polyfluoroalkyl Substances (PFAS). Environ. Sci. Technol. 2022, 56, 11172–11179. [Google Scholar] [CrossRef] [PubMed]
- HELCOM. State of the Baltic Sea—Second HELCOM Holistic Assessment. 2018. Available online: http://stateofthebalticsea.helcom.fi/ (accessed on 6 December 2022).
- European Environmental Agency. Urban Adaptation in Europe: How Cities and Towns Respond to Climate Change—English. 2020. Available online: https://climate-adapt.eea.europa.eu/en/metadata/publications/urban-adaptation-in-europe-how-cities-and-towns-respond-to-climate-change (accessed on 8 December 2022).
- Langeveld, J.G.; Schilperoort, R.P.S.; Weijers, S.R. Climate change and urban wastewater infrastructure: There is more to explore. J. Hydrol. 2013, 476, 112–119. [Google Scholar] [CrossRef]
- Guerreiro, S.B.; Dawson, R.J.; Kilsby, C.; Lewis, E.; Ford, A. Future Heatwaves, Droughts, and Floods in 571 European Cities. Environ. Res. Lett. 2018, 13, 034009. [Google Scholar] [CrossRef]
- European Environment Agency. Climate Change, Impacts and Vulnerability in Europe 2016: An Indicator-Based Report, Publications Office. 2017. Available online: https://data.europa.eu/doi/10.2800/534806 (accessed on 27 December 2022).
- Tapia, C. Profiling urban vulnerabilities to climate change: An indicator-based vulnerability assessment for European cities. Ecol. Indic. 2017, 78, 142–155. [Google Scholar] [CrossRef]
- BSR WATER. Output 4.4: Policy Recommendations for Implementing the Integrated Stormwater Management. 2021. Available online: https://www.bsrwater.eu/news/publication-recommendations-stormwater-management (accessed on 6 October 2022).
- OECD Water. Sixth Meeting of the Roundtable on Financing Water. 2020. Available online: https://www.oecd.org/water/sixthmeetingoftheroundtableonfinancingwater.htm (accessed on 8 December 2022).
- Nicklin, H.; Leicher, A.M.; Dieperink, C.; Van Leeuwen, K. Understanding the Costs of Inaction—An Assessment of Pluvial Flood Damages in Two European Cities. Water 2019, 11, 801. [Google Scholar] [CrossRef]
- Shifteh, M.; Nilsson, E.; Persson, A.; Becker, P.; Larsson, R. Analysis of pluvial flood damage costs in residential buildings—A case study in Malmö. Int. J. Disaster Risk Reduct. 2021, 62, 102407. [Google Scholar] [CrossRef]
- Stein, U. Digitalisation in the Water Sector: Recommendations for Policy Developments at EU Level; European Commission: Brussels, Belgium, 2022; Available online: https://op.europa.eu/en/publication-detail/-/publication/6eb837b2-54df-11ed-92ed-01aa75ed71a1# (accessed on 8 December 2022).
- United Nations Climate Change—COP27. Government Ministers at COP27 Call for More Ambitious Climate Action|UNFCCC. 2022. Available online: https://unfccc.int/news/government-ministers-at-cop27-call-for-more-ambitious-climate-action (accessed on 17 November 2022).
- Mullapudi, A.; Bartos, M.; Wong, B.; Kerkez, B. Shaping streamflow using a real-time stormwater control network. Sensors 2018, 18, 2259. [Google Scholar] [CrossRef]
- Water Europe. Opportunities for Hybrid Grey and Green Infrastructure in Water Management: Challenges and Opportunities. 2022. Available online: https://watereurope.eu/wp-content/uploads/HGGI-Publication_online.pdf (accessed on 8 December 2022).
- HELCOM. Reduction of Discharges from Urban Areas by the Proper Management of Storm Water Systems. 2022. Available online: https://helcom.fi/wp-content/uploads/2021/06/Rec-23-5-Rev.1.pdf (accessed on 8 December 2022).
- Alves, A.; Gersonius, B.; Kapelan, Z.; Vojinovic, Z.; Sanchez, A. Assessing the Co-Benefits of green-blue-grey infrastructure for sustainable urban flood risk management. J. Environ. Manag. 2019, 239, 244–254. [Google Scholar] [CrossRef] [PubMed]
- Oral, H.V.; Carvalho, P.; Gajewska, M.; Ursino, N.; Masi, F.; van Hullebusch, E.D.; Kazak, J.K.; Exposito, A.; Cipolletta, G.; Andersen, T.R.; et al. A review of nature-based solutions for urban water management in European circular cities: A critical assessment based on case studies and literature. Blue-Green Syst. 2020, 2, 112–136. [Google Scholar] [CrossRef]
- Hoffmann, S.; Feldmann, U.; Bach, P.M.; Binz, C.; Farrelly, M.; Frantzeskaki, N.; Hiessl, H.; Inauen, J.; Larsen, T.A.; Lienert, J.; et al. A Research Agenda for the Future of Urban Water Management: Exploring the Potential of Nongrid, Small-Grid, and Hybrid Solutions. Environ. Sci. Technol. 2020, 54, 5312–5322. [Google Scholar] [CrossRef] [PubMed]
- Larsen, T.A.; Hoffmann, S.; Lüthi, C.; Truffer, B.; Maurer, M. Emerging solutions to the water challenges of an urbanizing world. Science 2016, 352, 928–933. [Google Scholar] [CrossRef] [PubMed]
- Tscheikner-Gratl, F.; Caradot, N.; Cherqui, F.; Leitão, J.P.; Ahmadi, M.; Langeveld, J.G.; Gat, Y.L.; Scholten, L.; Roghani, B.; Rodríguez, J.P.; et al. Sewer asset management—State of the art and research needs. Urban Water J. 2019, 16, 662–675. [Google Scholar] [CrossRef]
- Eggimann, S.; Mutzner, L.; Wani, O.; Schneider, M.Y.; Spuhler, D.; Beutler, P.; Maurer, M. The Potential of Knowing More: A Review of Data-Driven Urban Water Management. Environ. Sci. Technol. 2017, 51, 2538–2553. [Google Scholar] [CrossRef]
- Li, C.; Peng, C.; Chiang, P.C.; Cai, Y.; Wang, X.; Yang, Z. Mechanisms, and applications of green infrastructure practices for stormwater control: A review. J. Hydrol. 2019, 568, 626–637. [Google Scholar] [CrossRef]
- Taguchi, V.J.; Weiss, P.T.; Gulliver, J.S.; Klein, M.R.; Hozalski, R.M.; Baker, L.A.; Finlay, J.C.; Keeler, B.L.; Nieber, J.L. It is not easy being green: Recognizing unintended consequences of green stormwater infrastructure. Water 2020, 12, 522. [Google Scholar] [CrossRef]
- Zhou, Q. A review of sustainable urban drainage systems considering the climate change and urbanization impacts. Water 2014, 6, 976–992. [Google Scholar] [CrossRef]
- Erickson, A.J.; Taguchi, V.J.; Gulliver, J.S. The challenge of maintaining stormwater control measures: A synthesis of recent research and practitioner experience. Sustainability 2018, 10, 3666. [Google Scholar] [CrossRef]
- Webber, J.L.; Fletcher, T.; Farmani, R.; Butler, D.; Melville-Shreeve, P. Moving to a future of smart stormwater management: A review and framework for terminology, research, and future perspectives. Water Res. 2022, 218, 118409. [Google Scholar] [CrossRef] [PubMed]
- Kaluarachchi, Y. Potential advantages in combining smart and green infrastructure over silo approaches for future cities. Front. Eng. Manag. 2021, 8, 98–108. [Google Scholar] [CrossRef]
- Qin, Y. Urban Flooding Mitigation Techniques: A Systematic Review and Future Studies. Water 2020, 12, 3579. [Google Scholar] [CrossRef]
- Xu, W.D.; Burns, M.J.; Cherqui, F.; Fletcher, T.D. Enhancing stormwater control measures using real-time control technology: A review. Urban Water J. 2021, 18, 101–114. [Google Scholar] [CrossRef]
- Brinkmann, W.L.F. Urban stormwater pollutants: Sources and loadings. GeoJournal 1985, 11, 277–283. [Google Scholar] [CrossRef]
- Xepapadeas, A. The Economics of Non-Point-Source Pollution. Annu. Rev. Resour. Econ. 2011, 3, 355–373. [Google Scholar] [CrossRef]
- US EPA. Basic Information about Nonpoint Source (NPS) Pollution. 2022. Available online: https://www.epa.gov/nps/basic-information-about-nonpoint-source-nps-pollution (accessed on 6 December 2022).
- Mandelker, D.R. Controlling Nonpoint Source Water Pollution: Can It Be Done. Chic.-Kent Law Rev. 1989, 65, 479. Available online: https://scholarship.kentlaw.iit.edu/cklawreview/vol65/iss2/9 (accessed on 8 December 2022).
- Qiu, S.; Yin, H.; Deng, J.; Li, M. Cost-Effectiveness Analysis of Green-Gray Stormwater Control Measures for Non-Point Source Pollution. Int. J. Environ. Res. Public Health 2020, 17, 998. [Google Scholar] [CrossRef]
- Bertrand-Krajewski, J.-L. Integrated urban stormwater management: Evolution and multidisciplinary perspective. J. Hydro-Environ. Res. 2021, 38, 72–83. [Google Scholar] [CrossRef]
- D’Ambrosio, R.; Longobardi, A.; Balbo, A.; Rizzo, A. Hybrid approach for excess stormwater management: Combining decentralized and centralized strategies for the enhancement of urban flooding resilience. Water 2021, 13, 3635. [Google Scholar] [CrossRef]
- Jia, H.; Yao, H.; Yu, S.L. Advances in LID BMPs research and practice for urban runoff control in China. Front. Environ. Sci. Eng. 2013, 7, 709–720. [Google Scholar] [CrossRef]
- Wong, T.H.F. Water sensitive urban design—The journey thus far. Australas. J. Water Resour. 2006, 10, 213–222. [Google Scholar] [CrossRef]
- Peter, K.T.; Hou, F.; Tian, Z.; Wu, C.; Goehring, M.; Liu, F.; Kolodziej, E.P. More Than a First Flush: Urban Creek Storm Hydrographs Demonstrate Broad Contaminant Pollutographs. Environ. Sci. Technol. 2020, 54, 6152–6165. [Google Scholar] [CrossRef] [PubMed]
- Bach, P.M.; McCarthy, D.T.; Deletic, A. Redefining the stormwater first flush phenomenon. Water Res. 2010, 44, 2487–2498. [Google Scholar] [CrossRef]
- Balderas Guzman, C.; Wang, R.; Muellerklein, O.; Smith, M.; Eger, C.G. Comparing stormwater quality and watershed typologies across the United States: A machine learning approach. Water Res. 2022, 216, 118283. [Google Scholar] [CrossRef]
- Kumar, R.; Qureshi, M.; Vishwakarma, D.K.; Al-Ansari, N.; Kuriqi, A.; Elbeltagi, A.; Saraswat, A. A review on emerging water contaminants and the application of sustainable removal technologies. Case Stud. Chem. Environ. Eng. 2022, 6, 100219. [Google Scholar] [CrossRef]
- UNESCO. International Initiative on Water Quality (IIWQ). 2012. Available online: https://en.unesco.org/internationalinitiativeonwaterquality (accessed on 20 May 2022).
- European Commission. Water Framework Directive 2000/60/EC. 2000. Available online: https://eur-lex.europa.eu/legal-content/en/ALL/?uri=CELEX%3A32000L0060 (accessed on 8 December 2022).
- European Commission. Floods Directive 2007/60/EC. 2007. Available online: https://eur-lex.europa.eu/legal-content/EN/TXT/?uri=celex:32007L0060 (accessed on 8 December 2022).
- European Commission. Urban Wastewater Directive 91/271/EC. 1991. Available online: https://eur-lex.europa.eu/legal-content/EN/TXT/?uri=celex%3A31991L0271 (accessed on 8 December 2022).
- European Commission. Environmental Quality Standards Directive 2008/105/EC. 2008. Available online: https://eur-lex.europa.eu/eli/dir/2008/105/oj (accessed on 8 December 2022).
- European Commission. Bathing Water Directive 2006/7/EC. 2006. Available online: https://eur-lex.europa.eu/legal-content/EN/TXT/?uri=celex%3A32006L0007 (accessed on 8 December 2022).
- Jensen, D.M.R.; Thomsen, A.T.H.; Larsen, T.; Egemose, S.; Mikkelsen, P.S. From EU directives to local stormwater discharge permits: A study of regulatory uncertainty and practice gaps in Denmark. Sustainability 2020, 12, 6317. [Google Scholar] [CrossRef]
- D1-193. On the Approval of the Surface Wastewater Management Regulation; Ministry of the Environment of the Republic of Lithuania: Vilniaus, Lithuania, 2007. Available online: https://e-seimas.lrs.lt/portal/legalAct/lt/TAD/TAIS.295779 (accessed on 8 December 2022).
- Riigi Teataja. Water Act. 2022. Available online: https://www.riigiteataja.ee/en/eli/ee/530062022002/consolide/current (accessed on 8 December 2022).
- Riig Teataja. Nõuded Reovee Puhastamise Ning Heit-, Sademe-, Kaevandus-, Karjääri- ja Jahutusvee Suublasse Juhtimise Kohta, Nõuetele Vastavuse Hindamise Meetmed Ning Saasteainesisalduse Piirväärtused. 2022. Available online: https://www.riigiteataja.ee/akt/122092021002?leiaKehtiv (accessed on 8 December 2022).
- Finlex. Land Use and Building Act, in Force from 1 January 2000. Available online: https://www.finlex.fi/fi/laki/kaannokset/1999/en19990132.pdf (accessed on 8 December 2022).
- Finlex. Government Decree on Substances Dangerous and Harmful to the Aquatic Environment 1022/2006, in Force from 1 December 2006. Available online: https://www.finlex.fi/en/laki/kaannokset/2006/en20061022.pdf (accessed on 8 December 2022).
- Alm, H.; Banach, A.; Larm, T. Förekomst Och Rening av Prioriterade Ämnen, Metaller Samturoa Övriga Ämnen i Dagvatten. Svenskt Vatten Utveckling. 2010. Available online: http://vav.griffel.net/filer/Rapport_2010-06.pdf (accessed on 8 December 2022).
- Göteborgs Stad Miljöförvaltningen. Riktlinjer Och Riktvärden för Utsläpp Av Förorenat Vatten till Dagvattennät Och Recipient. 2020. Available online: https://goteborg.se/mfrapporter%0Ahttps:/uroopag.se/wps/wcm/connect/a227da55-ea58-4410-a00f-ba75014080e4/N800_R_2020_13_Riktlinjer+och+riktvärden+för+utsläpp+av+förorenat+vatten.pdf?MOD=AJPERES (accessed on 8 December 2022).
- Dierkes, C.; Lucke, T.; Helmreich, B. General technical approvals for decentralized sustainable urban drainage systems (SUDS)—The current situation in Germany. Sustainability 2015, 7, 3031–3051. [Google Scholar] [CrossRef]
- Riga City Municipality Regulation. No. 147. On the Use and Maintenance of Riga City’s Hydrographic Network. 2011. Available online: https://likumi.lv/ta/id/241953 (accessed on 26 December 2022).
- Riga City Municipality Regulation. No. 17. Binding Regulations for the Operation, Use, and Protection of Riga City’s Centralized Water Supply and Sewerage System. 2017. Available online: https://likumi.lv/ta/id/296134 (accessed on 26 December 2022).
- Minister of Maritime Economy and Inland Navigation. On Substances Particularly Harmful to the Aquatic Environment and the Conditions to Be Met when Discharging Sewage into Water and Ground, as well as When Discharging Rainwater or Meltwater into Waters and into Water Devices. Minister of Maritime Economy and Inland Navigation’s Regulation. 2019. Available online: https://isap.sejm.gov.pl/isap.nsf/download.xsp/WDU20190001311/O/D20191311.pdf (accessed on 8 December 2022).
- Aryal, R.; Vigneswaran, S.; Kandasamy, J.; Naidu, R. Urban stormwater quality and treatment. Korean J. Chem. Eng. 2010, 27, 1343–1359. [Google Scholar] [CrossRef]
- Okaikue-Woodi, F.E.K.; Cherukumilli, K.; Ray, J.R. A critical review of contaminant removal by conventional and emerging media for urban stormwater treatment in the United States. Water Res. 2020, 187, 116434. [Google Scholar] [CrossRef]
- Jotte, L.; Raspati, G.; Azrague, K. Review of Stormwater Management Practices. Klima 2050 Report 7. Trondheim. 2017. Available online: https://www.sintefbok.no/book/index/1121/review_of_stormwater_management_practices (accessed on 8 December 2022).
- Göbel, P.; Dierkes, C.; Coldewey, W.G. Storm water runoff concentration matrix for urban areas. J. Contam. Hydrol. 2007, 91, 26–42. [Google Scholar] [CrossRef] [PubMed]
- Liu, Y.; Yao, C.; Wang, G.; Bao, S. An integrated sustainable development approach to modeling the eco-environmental effects from urbanization. Ecol. Indic. 2011, 11, 1599–1608. [Google Scholar] [CrossRef]
- Stuter, G.; Cormier, S.; Schofield, K.; Gilliam, J.; Barbour, C. CADDIS Volume 2. EPA. 2015. Available online: https://www.epa.gov/caddis-vol2/caddis-volume-2-sources-stressors-responses-ph (accessed on 8 December 2022).
- McCabe, K.M.; Smith, E.M.; Lang, S.Q.; Osburn, C.L.; Benitez-Nelson, C.R. Particulate and Dissolved Organic Matter in Stormwater Runoff Influences Oxygen Demand in Urbanized Headwater Catchments. Environ. Sci. Technol. 2021, 55, 961. [Google Scholar] [CrossRef] [PubMed]
- Viklander, M.; Österlund, H.; Müller, A.; Marsalek, J.; Borris, M. Kunskapssammanställning Dagvattenkvalitet. Svenskt Vatten Utveckling. 2019. Available online: https://vaguiden.se/2019/02/dagvattenkvalitet-en-kunskapssammanstallning/ (accessed on 8 December 2022).
- Larm, T.; Pirard, J. Utredning Av Föroreningsinnehållet I Stockholms Dagvatten. 556542, 21–22. 2010. Available online: https://www.stockholmvattenochavfall.se/globalassets/pdfer/rapporter/dagvatten/fororeningsinnehall_dagvatten.pdf (accessed on 8 December 2022).
- Hjelmqvist, J.; Sjögren, E.; Blecken, G.-T.; Österlund, H.; Rydberg, A.; Hassel, A. Att Definiera Normaldagvatten: Förslag Och Resonemang. Svenskt Vatten Utveckling. 2017. Available online: http://vav.griffel.net/filer/SVU-rapport_2017-12.pdf (accessed on 8 December 2022).
- Tchounwou, P.B.; Yedjou, C.G.; Patlolla, A.K.; Sutton, D.J. Heavy Metals Toxicity and the Environment. Mol. Clin. Environ. Toxicol. 2012, 101, 133–164. [Google Scholar] [CrossRef]
- Sakson, G.; Brzezinska, A.; Zawilski, M. Emission of heavy metals from an urban catchment into receiving water and possibility of its limitation on the example of Lodz city. Environ. Monit. Assess. 2017, 190, 281. [Google Scholar] [CrossRef]
- UNEP. Stockholm Convention on Persistent Organic Pollutants (POPS). 2019. Available online: http://chm.pops.int/TheConvention/Overview/TextoftheConvention/tabid/2232/Default.aspx (accessed on 8 December 2022).
- Ejhed, H.; Hansson, K.; Olshammar, M.; Lind, E.; Allard, A.; Stadmark, J. Belastning och påverkan från dagvatten—Källor till föroreningar i dagvatten, potentielluroopt, och jämförelser med belastning från andra källor. Sven. MiljöEmissionsData 2018, 12. Available online: https://www.naturvardsverket.se/contentassets/34e231a6ea91468ba0168816d8e3abd1/belastning-och-paverkan-fran-dagvatten-smed-underlagsrapport.pdf (accessed on 8 December 2022).
- Naturvårdsverket. Förslag till Gränsvärden för Särskilda Förorenande Ämnen. 2008. Available online: http://urn.kb.se/resolve?urn=urn:nbn:se:naturvardsverket:diva-9810 (accessed on 8 December 2022).
- Ackerman, D.; Stein, E.D.; Ritter, K.J. Evaluating performance of stormwater sampling approaches using a dynamic watershed model. Environ. Monit. Assess. 2011, 180, 283–302. [Google Scholar] [CrossRef]
- Behmel, S.; Damour, M.; Ludwig, R.; Rodriguez, M.J. Water quality monitoring strategies—A review and future perspectives. Sci. Total Environ. 2016, 571, 1312–1329. [Google Scholar] [CrossRef]
- Abtew, W.; Powell, B. Water quality sampling schemes for variable flow canals at remote sites. J. Am. Water Resour. Assoc. 2004, 40, 1197–1204. [Google Scholar] [CrossRef]
- Sandoval, S.; Bertrand-Krajewski, J.L.; Caradot, N.; Hofer, T.; Gruber, G. Performance and uncertainties of TSS stormwater sampling strategies from online time series. Water Sci. Technol. 2018, 78, 1407–1416. [Google Scholar] [CrossRef]
- Maharjan, B.; Pachel, K.; Loigu, E. Towards effective monitoring of urban stormwater for better design and management. Est. J. Earth Sci. 2016, 65, 176–199. [Google Scholar] [CrossRef]
- Valenzuela, E.F.; Menezes, H.C.; Cardeal, Z.L. Passive and grab sampling methods to assess pesticide residues in water. A review. Environ. Chem. Lett. 2020, 18, 1019–1048. [Google Scholar] [CrossRef]
- Ma, J.-S.; Kang, J.-H.; Kayhanian, M.; Stenstrom, M.K. Sampling Issues in Urban Runoff Monitoring Programs: Composite versus Grab. J. Environ. Eng. 2009, 135, 118–127. [Google Scholar] [CrossRef]
- Facchi, A.; Gandolfi, C.; Whelan, M.J. A comparison of river water quality sampling methodologies under highly variable load conditions. Chemosphere 2007, 66, 746–756. [Google Scholar] [CrossRef] [PubMed]
- Burton, J.G.A.; Pitt, R. Stormwater Effects Handbook; CRC Press: Boca Raton, FL, USA, 2001; pp. 224–338. [Google Scholar] [CrossRef]
- Madrid, Y.; Zayas, Z.P. Water sampling: Traditional methods and new approaches in water sampling strategy. Trends Anal. Chem. 2007, 26, 293–299. [Google Scholar] [CrossRef]
- Kot-Wasik, A.; Urbanowicz, M.; Dominiak, E.; Wasik, A.; Namie, J. Advances in passive sampling in environmental studies. Anal. Chim. Acta 2007, 2, 141–163. [Google Scholar] [CrossRef]
- Pappu, S.; Vudatha, P.; Niharika, A.V.; Karthick, T.; Sankaranarayanan, S. Intelligent IoT based water quality monitoring system. Int. J. Appl. Eng. Res. 2017, 12, 5447–5454. [Google Scholar]
- Minkkinen, P.O.; Esbensen, K.H. Grab vs. composite sampling of particulate materials with significant spatial heterogeneity-–A simulation study of “correct sampling errors”. Anal. Chim. Acta 2009, 653, 59–70. [Google Scholar] [CrossRef]
- Chong, M.N.; Aryal, R.; Sidhu, J.; Tang, J.; Toze, S.; Gardner, T. Urban stormwater quality monitoring: From sampling to water quality analysis. In Proceedings of the International Conference on Intelligent Sensors, Sensor Networks and Information Processing, Adelaide, SA, Australia, 6–9 December 2011. [Google Scholar] [CrossRef]
- McMillan, H.K.; Westerberg, I.K.; Krueger, T. Hydrological data uncertainty and its implications. WIREs Water 2018, 5, e1319. [Google Scholar] [CrossRef]
- Jakeman, A.; Croke, B.; Fu, B. Uncertainty in Environmental Water Quality Modelling: Where Do We Stand? In Green Energy and Technology; UDM 2018: New Trends in Urban Drainage Modelling; Springer: Berlin/Heidelberg, Germany, 2019. [Google Scholar] [CrossRef]
- Paakkunainen, M.; Reinikainen, S.P.; Minkkinen, P. Estimation of the variance of sampling of process analytical and environmental emissions measurements. Chemom. Intell. Lab. Syst. 2007, 88, 26–34. [Google Scholar] [CrossRef]
- McDonald, W.M.; Dymond, R.L.; Lohani, V.K. Evaluation of Continuous Monitoring as a Tool for Municipal Stormwater Management Programs. Environ. Sci. 2018, 4, 04017016. [Google Scholar] [CrossRef]
- Martinez, R.; Vela, N.; el Aatik, A.; Murray, E.; Roche, P.; Navarro, J.M. On the use of an IoT integrated system for water quality monitoring and management in wastewater treatment plants. Water 2020, 12, 1096. [Google Scholar] [CrossRef]
- Li, T.; Winnel, M.; Lin, H.; Panther, J.; Liu, C.; O’Halloran, R.; Wang, K.; An, T.; Wong, P.K.; Zhang, S.; et al. A reliable sewage quality abnormal event monitoring system. Water Res. 2017, 121, 248–257. [Google Scholar] [CrossRef] [PubMed]
- Zraick, F.; Cazin, C.; Bedry, S.; Andres, M.; Rabaud, B. Online monitoring and control of drinking water corrosion potential at a full-scale plant. Water Pract. Technol. 2019, 14, 772–782. [Google Scholar] [CrossRef]
- Saab, C.; Farah, E.; Shahrour, I.; Chehade, F.H.; Ounaies, S. Use of the smart technology for water quality control: Feedback from large-scale experimentation. Analog Integr. Circuits Signal Process. 2018, 96, 327–335. [Google Scholar] [CrossRef]
- Chen, Y.; Han, D. Water quality monitoring in smart city: A pilot project. Autom. Constr. 2018, 89, 307–316. [Google Scholar] [CrossRef]
- Kruse, P. Review on water quality sensors. J. Phys. D Appl. Phys. 2018, 51, 203002. [Google Scholar] [CrossRef]
- Bhardwaj, J.; Gupta, K.K.; Gupta, R. A review of emerging trends on water quality measurement sensors. In Proceedings of the International Conference on Technologies for Sustainable Development, Mumbai, India, 4–6 February 2015. [Google Scholar] [CrossRef]
- Gunatilaka, A.; Moscetta, P.; Sanfilippo, L. Recent Advancements in Water Quality Monitoring—The Use of Miniaturized Sensors and Novel Analytical Measuring Techniques for In-Situ and On-Line Real Time Measurements. 2007. Available online: http://forum.europa.eu.int/Public/irc/env/wfd/library (accessed on 8 December 2022).
- Park, J.; Kim, K.T.; Lee, W.H. Recent advances in information and communications technology (ICT) and sensor technology for monitoring water quality. Water 2020, 12, 510. [Google Scholar] [CrossRef]
- Skarbøvik, E.; Roseth, R. Use of sensor data for turbidity, pH and conductivity as an alternative to conventional water quality monitoring in four Norwegian case studies. Acta Agric. Scand. Sect. B Soil Plant Sci. 2015, 65, 63–73. [Google Scholar] [CrossRef]
- Xu, Z.; Hua, W.; Xiong, L.; He, Z. Novel design of volume of detention tanks assisted by a multi-source pollution overflow model towards pollution control in urban drainage basins. Environ. Sci. Pollut. Res. 2020, 27, 12781–12791. [Google Scholar] [CrossRef]
- Miguntanna, N.S.; Egodawatta, P.; Kokot, S.; Goonetilleke, A. Determination of a set of surrogate parameters to assess urban stormwater quality. Sci. Total Environ. 2010, 408, 6251–6259. [Google Scholar] [CrossRef] [PubMed]
- Llopart-Mascaro, A.; Gil, A.; Cros, J.; Alarcon, F. Guidelines for on-line monitoring of wastewater and stormwater quality. In Proceedings of the 11th International Conference on Urban Drainage, Edinburgh, UK, 31 August—5 September 2008. [Google Scholar]
- Clark, S.; Siu, C. Effectiveness of TSS, TN, and TP as Indicators of Stormwater Runoff Pollutant Concentration and Partitioning. In Proceedings of the World Environmental and Water Resources Congress 2011: Bearing Knowledge for Sustainability, Palm Springs, CA, USA, 22–26 May 2011. [Google Scholar] [CrossRef]
- Bakker, E. Can Calibration-Free Sensors Be Realized? ACS Sens. 2016, 1, 838–841. [Google Scholar] [CrossRef]
- Lieske, C.; Leutnant, D.; Uhl, M. Assessing the TSS removal efficiency of decentralized stormwater treatment systems by long-term in-situ monitoring. Water 2021, 13, 908. [Google Scholar] [CrossRef]
- Copetti, D.; Marziali, L.; Viviano, G.; Valsecchi, L.; Guzzella, L.; Capodaglio, A.G.; Tartari, G.; Polesello, S.; Valsecchi, S.; Mezzanotte, V.; et al. Intensive monitoring of conventional and surrogate quality parameters in a highly urbanized river affected by multiple combined sewer overflows. Water Sci. Technol. Water Supply 2019, 19, 953–966. [Google Scholar] [CrossRef]
- Melcher, A.A.; Horsburgh, J.S. An urban observatory for quantifying phosphorus and suspended solid loads in combined natural and stormwater conveyances. Environ. Monit. Assess. 2017, 189, 285. [Google Scholar] [CrossRef] [PubMed]
- Morel, C.J.; Kaushal, S.S.; Tan, M.L.; Belt, K.T. Developing sensor proxies for “chemical cocktails” of trace metals in urban streams. Water 2020, 12, 2864. [Google Scholar] [CrossRef]
- Thomson, N.R.; McBean, E.A.; Snodgrass, W.; Monstrenko, I.B. Highway stormwater runoff quality: Development of surrogate parameter relationships. Water Air Soil Pollut. 1997, 94, 307–347. [Google Scholar] [CrossRef]
- Beck, H.J.; Birch, G.F. Spatial and temporal variance of metal and suspended solids relationships in urban stormwater—Implications for monitoring. Water Air Soil Pollut. 2012, 223, 1005–1015. [Google Scholar] [CrossRef]
- Schilling, K.E.; Kim, S.W.; Jones, C.S. Use of water quality surrogates to estimate total phosphorus concentrations in Iowa rivers. J. Hydrol. Reg. Stud. 2017, 12, 111–121. [Google Scholar] [CrossRef]
- Settle, S.; Goonetilleke, A.; Ayoko, G.A. Determination of surrogate indicators for phosphorus and solids in urban stormwater: Application of multivariate data analysis techniques. Water Air Soil Pollut. 2007, 182, 149–161. [Google Scholar] [CrossRef]
- Horsburgh, J.S.; Spackman Jones, A.; Stevens, D.K.; Tarboton, D.G.; Mesner, N.O. A sensor network for high frequency estimation of water quality constituent fluxes using surrogates. Environ. Model. Softw. 2010, 25, 1031–1044. [Google Scholar] [CrossRef]
- Irvine, C.A.; Backus, S.; Cooke, S.; Dove, A.; Gewurtz, S.B. Application of continuous turbidity sensors to supplement estimates of total phosphorus concentrations in the Grand River, Ontario, Canada. J. Great Lakes Res. 2019, 45, 840–849. [Google Scholar] [CrossRef]
- Essayas, A. Determinants of Declining Water Quality. 2019. Available online: www.worldbank.org/gwsp (accessed on 8 December 2022).
- Huang, J.; Chow, C.W.K.; Shi, Z.; Fabris, R.; Mussared, A.; Hallas, G.; Monis, P.; Jin, B.; Saint, C.P. Stormwater monitoring using on-line UV-Vis spectroscopy. Environ. Sci. Pollut. Res. 2022, 29, 19530–19539. [Google Scholar] [CrossRef]
- Roy, A.H.; Wenger, S.J.; Fletcher, T.D.; Walsh, C.J.; Ladson, A.R. Impediments, and solutions to sustainable, watershed-scale urban stormwater management: Lessons from Australia and the United States. Environ. Manag. 2008, 42, 344–359. [Google Scholar] [CrossRef] [PubMed]
- Benedict, M.A.; McMahon, E.T. Green Infrastructure: Smart Conservation for the 21 Century. Renew. Resour. J. 2002, 20, 12–18. [Google Scholar]
- Browder, G.; Ozment, S.; Rehberger Bescos, I.; Gartner, T.; Lange, G.-M. Integrating Green and Gray: Creating Next Generation Infrastructure; World Resources Institute: Washington, DC, USA, 2019. [Google Scholar] [CrossRef]
- Andersson, E.; Grimm, N.B.; Lewis, J.A.; Redman, C.L.; Barthel, S.; Colding, J.; Elmqvist, T. Urban climate resilience through hybrid infrastructure. Curr. Opin. Environ. Sustain. 2022, 55, 101158. [Google Scholar] [CrossRef]
- Mullapudi, A.; Wong, B.P.; Kerkez, B. Building a theory for smart stormwater systems. Environ. Sci. Water Res. Technol. 2017, 3, 66–77. [Google Scholar] [CrossRef]
- US EPA. What is Green Infrastructure? 2023. Available online: https://www.epa.gov/green-infrastructure/what-green-infrastructure#raingardens (accessed on 8 February 2023).
- Tahvonen, O. Adapting bioretention construction details to local practices in Finland. Sustainability 2018, 10, 276. [Google Scholar] [CrossRef]
- Jeon, M.; Guerra, H.B.; Choi, H.; Kwon, D.; Kim, H.; Kim, L.-H. Stormwater Runoff Treatment Using Rain Garden: Performance Monitoring and Development of Deep Learning-Based Water Quality Prediction Models. Waters 2021, 13, 3488. [Google Scholar] [CrossRef]
- Illman, S.; Wilson, S. Guidance on the Construction of SuDS. 2017. Available online: https://www.eastlothian.gov.uk/download/downloads/id/23396/ciria_c768_guidance_on_the_construction_of_suds.pdf (accessed on 8 February 2023).
- Woods Ballard, B. The SuDS manual. Construction Industry Research and Information Association (CIRIA). 2015. Available online: http://www.scotsnet.org.uk/documents/NRDG/CIRIA-report-C753-the-SuDS-manual-v6.pdf (accessed on 8 February 2023).
- le Coustumer, S.; Fletcher, T.D.; Deletic, A.; Barraud, S.; Poelsma, P. The influence of design parameters on clogging of stormwater biofilters: A large-scale column study. Water Res. 2012, 46, 6743–6752. [Google Scholar] [CrossRef]
- Morash, J.; Wright, A.; LeBleu, C.; Meder, A.; Kessler, R.; Brantley, E.; Howe, J. Increasing sustainability of residential areas using rain gardens to improve pollutant capture, biodiversity, and ecosystem resilience. Sustainability 2019, 11, 3269. [Google Scholar] [CrossRef]
- Read, J.; Wevill, T.; Fletcher, T.; Deletic, A. Variation among plant species in pollutant removal from stormwater in biofiltration systems. Water Res. 2008, 42, 893–902. [Google Scholar] [CrossRef] [PubMed]
- Payne, E.G.I.; Hatt, B.E.; Deletic, A.; Dobbie, M.F.; McCarthy, D.T.; Chandrasena, G.I. Adoption Guidelines for Stormwater Biofiltration Systems; Cooperative Research Centre for Water Sensitive Cities: Melbourne, Australia, 2015; Available online: https://watersensitivecities.org.au/wp-content/uploads/2016/09/Adoption_Guidelines_for_Stormwater_Biofiltration_Systems.pdf (accessed on 8 February 2023).
- Tirpak, R.A.; Afrooz, A.N.; Winston, R.J.; Valenca, R.; Schiff, K.; Mohanty, S.K. Conventional and amended bioretention soil media for targeted pollutant treatment: A critical review to guide the state of the practice. Water Res. 2021, 189, 116648. [Google Scholar] [CrossRef] [PubMed]
- Guo, J.C.Y.; Luu, T.M. Operation of Cap Orifice in a Rain Garden. J. Hydrol. Eng. 2015, 20, 06015002. [Google Scholar] [CrossRef]
- Brasil, J.; Macedo, M.; Lago, C.; Oliveira, T.; Júnior, M.; Oliveira, T.; Mendiondo, E. Nature-Based Solutions and Real-Time Control: Challenges and Opportunities. Water 2021, 13, 651. [Google Scholar] [CrossRef]
- Arnlund, J. Utredning Av Reningsfunktionen Hos Kungsängens Dagvattendamm: En Studie Med Flödesproportionell Provtagning. 2014. Available online: http://urn.kb.se/resolve?urn=urn:nbn:se:uu:diva-232140 (accessed on 8 February 2023).
- Arheimer, B.; Pers, B.C. Lessons learned? Effects of nutrient reductions from constructing wetlands in 1996—2006 across Sweden. Ecol. Eng. 2017, 103, 404–414. [Google Scholar] [CrossRef]
- Craft, C. Creating and Restoring Wetlands: From Theory to Practice; Elsevier: Amsterdam, The Netherlands, 2016. [Google Scholar] [CrossRef]
- Mickle, A.M. Pollution Filtration by Plants in Wetlands-Littoral Zones. Proc. Acad. Nat. Sci. Phila. 1993, 144, 282–290. Available online: https://www.jstor.org/stable/4065012 (accessed on 8 February 2023).
- New South Wales Environment Protection Authority. Managing Urban Stormwater: Treatment Techniques. 1997. Available online: https://www.environment.nsw.gov.au/resources/stormwater/usp/treattech.pdf (accessed on 8 February 2023).
- Stefanakis, A.I. The Role of Constructed Wetlands as Green Infrastructure for Sustainable Urban Water Management. Sustainability 2019, 11, 6981. [Google Scholar] [CrossRef]
- Troitsky, B.; Zhu, D.Z.; Loewen, M.; van Duin, B.; Mahmood, K. Nutrient processes and modelling in urban stormwater ponds and constructed wetlands. Can. Water Resour. J. 2019, 44, 230–247. [Google Scholar] [CrossRef]
- Wu, H.; Fan, J.; Zhang, J.; Ngo, H.H.; Guo, W.; Liang, S.; Hu, Z.; Liu, H. Strategies, and techniques to enhance constructed wetland performance for sustainable wastewater treatment. Environ. Sci. Pollut. Res. Int. 2015, 22, 14637–14650. [Google Scholar] [CrossRef]
- US EPA. Lake Notes—Stormwater Detention Ponds. 1998. Available online: http://www.epa.state.il.us/water/conservation/lake-notes/stormwater-detention-ponds.pdf (accessed on 8 February 2023).
- Bilodeau, K.; Pelletier, G.; Duchesne, S. Real-time control of stormwater detention basins as an adaptation measure in mid-size cities. Urban Water J. 2018, 15, 858–867. [Google Scholar] [CrossRef]
- Khosravi, M.; Mehedi, M.A.A.; Baghalian, S.; Burns, M.; Welker, A.L. Using Machine Learning to Improve Performance of a Low- Cost Real-Time Stormwater Control Measure. Preprints.org 2022. Available online: https://www.preprints.org/manuscript/202211.0519/v1 (accessed on 23 March 2023).
- Birkinshaw, S.J.; Kilsby, C.; O’Donnell, G.; Quinn, P.; Adams, R.; Wilkinson, M.E.; De Paola, F. Stormwater Detention Ponds in Urban Catchments–Analysis and Validation of Performance of Ponds in the Ouseburn Catchment. Water 2021, 13, 2521. [Google Scholar] [CrossRef]
- Gaborit, E.; Anctil, F.; Pelletier, G.; Vanrolleghem, P.A. Exploring forecast-based management strategies for stormwater detention ponds. Urban Water J. 2016, 13, 841–851. [Google Scholar] [CrossRef]
- Gaborit, E.; Muschalla, D.; Vallet, B.; Vanrolleghem, P.A.; Anctil, F. Improving the performance of stormwater detention basins by real-time control using rainfall forecasts. Urban Water J. 2013, 10, 230–246. [Google Scholar] [CrossRef]
- Carpenter, J.F.; Vallet, B.; Pelletier, G.; Lessard, P.; Vanrolleghem, P.A. Pollutant removal efficiency of a retrofitted stormwater detention pond. Water Qual. Res. J. Can. 2014, 49, 124–134. [Google Scholar] [CrossRef]
- Sharior, S.; McDonald, W.; Parolari, A.J. Improved reliability of stormwater detention basin performance through water quality data-informed real-time control. J. Hydrol. 2019, 573, 422–431. [Google Scholar] [CrossRef]
- Golden, H.E.; Hoghooghi, N. Green infrastructure and its catchment-scale effects: An emerging science. Wiley Interdiscip. Rev. (WIREs) Water 2018, 5, 1254. [Google Scholar] [CrossRef]
- US EPA. Estimating the Environmental Effects of Green Roofs: A Case Study in Kansas City, Missouri. 2018. Available online: https://www.epa.gov/sites/default/files/2018-09/documents/greenroofs_casestudy_kansascity.pdf (accessed on 9 February 2023).
- Xu, W.D.; Fletcher, T.D.; Duncan, H.P.; Bergmann, D.J.; Breman, J.; Burns, M.J. Improving the multi-objective performance of rainwater harvesting systems using Real-Time Control technology. Water 2018, 10, 147. [Google Scholar] [CrossRef]
- Oberascher, M.; Kinzel, C.; Kastlunger, U.; Kleidorfer, M.; Zingerle, C.; Rauch, W.; Sitzenfrei, R. Integrated urban water management with micro storages developed as an IoT-based solution—The smart rain barrel. Environ. Model. Softw. 2021, 139, 105028. [Google Scholar] [CrossRef]
- Roman, D.; Braga, A.; Shetty, N.; Culligan, P. Design and modeling of an adaptively controlled rainwater harvesting system. Water 2017, 9, 974. [Google Scholar] [CrossRef]
- Kändler, N.; Annus, I.; Vassiljev, A.; Puust, R. Peak flow reduction from small catchments using smart inlets. Urban Water J. 2020, 17, 577–586. [Google Scholar] [CrossRef]
- Kändler, N.; Annus, I.; Vassiljev, A. Controlling peak runoff from plots by coupling street storage with distributed real time control. Urban Water J. 2022, 19, 97–108. [Google Scholar] [CrossRef]
- Askarizadeh, A.; Rippy, M.A.; Fletcher, T.D.; Feldman, D.L.; Peng, J.; Bowler, P.; Mehring, A.S.; Winfrey, B.K.; Vrugt, J.A.; Aghakouchak, A.; et al. From Rain Tanks to Catchments: Use of Low-Impact Development to Address Hydrologic Symptoms of the Urban Stream Syndrome. Environ. Sci. Technol. 2015, 49, 11264–11280. [Google Scholar] [CrossRef] [PubMed]
- Ahiablame, L.M.; Engel, B.A.; Chaubey, I. Effectiveness of low impact development practices in two urbanized watersheds: Retrofitting with rain barrel/cistern and porous pavement. J. Environ. Manag. 2013, 119, 151–161. [Google Scholar] [CrossRef] [PubMed]
- USGS. Evaluating the Potential Benefits of Permeable Pavement on the Quantity and Quality of Stormwater Runoff. 2019. Available online: https://www.usgs.gov/centers/upper-midwest-water-science-center/science/evaluating-potential-benefits-permeable-pavement#overview (accessed on 13 February 2023).
- Drake, J. Performance of Permeable Pavements in Cold Climate Environments. In Proceedings of the International Low Impact Development Conference 2010, San Francisco, CA, USA, 11–14 April 2010. [Google Scholar] [CrossRef]
- Drake, J.; Bradford, A.; Van Seters, T. Hydrologic Performance of Three Partial-Infiltration Permeable Pavements in a Cold Climate over Low Permeability Soil. J. Hydrol. Eng. 2014, 19, 04014016. [Google Scholar] [CrossRef]
- Razzaghmanesh, M.; Borst, M. Investigation clogging dynamic of permeable pavement systems using embedded sensors. J. Hydrol. 2018, 557, 887–896. [Google Scholar] [CrossRef] [PubMed]
- Brown, R.A.; Borst, M. Evaluation of Surface and Subsurface Processes in Permeable Pavement Infiltration Trenches. J. Hydrol. Eng. 2015, 20, 04014041. [Google Scholar] [CrossRef]
- Kertesz, R.; Burkhardt, J.; Panguluri, S. Real-time analysis of moisture and flow data to describe wet weather response in a permeable pavement parking lot. In Proceedings of the World Environmental and Water Resources Congress 2014: Water without Borders, Portland, OR, USA, 1–5 June 2014; p. 985. [Google Scholar] [CrossRef]
- In-Situ. Stormwater Monitoring Equipment. 2022. Available online: https://in-situ.com/us/stormwater-solutions/ (accessed on 8 December 2022).
- Mind4Stormwater Project. Resources. 2022. Available online: https://mind4stormwater.org/ressources/ (accessed on 8 December 2022).
- Benisch, J.; Helm, B.; Bertrand-Krajewski, J.L.; Bloem, S.; Cherqui, F. Chapter 7: Operation and maintenance. In Metrology in Urban Drainage and Stormwater Management: Plug and Pray; IWA Publishing: London, UK, 2021; pp. 203–262. [Google Scholar] [CrossRef]
- CleanStormWater Project. 2022. Available online: https://cleanstormwater.viimsivald.ee/ (accessed on 8 December 2022).
- Petsinaris, F.; Baroni, L.; Georgi, B. Compendium of Nature-Based and “Grey” Solutions to Address Climate-and Water-Related Problems in European Cities. EU Framework Programme for Research and Innovation. GrowGreen Project. 2020. Available online: https://growgreenproject.eu/ (accessed on 8 December 2022).









| Quality Parameter | Estonia 1 | Sweden 2,3 | Germany 4 | Denmark 5 | Poland 6 | Lithuania 7 | Latvia 8 |
|---|---|---|---|---|---|---|---|
| BOD7 | 15 | 15 to 40 | 25 s/50 c | ||||
| BOD5 | 25 s | ||||||
| COD | 125 | 30% | 125 to 150 | 125 s/700 c | |||
| Total phosphorus | 1 | 0.05 s/0.2 g | 10% | 5 to 7 | 1 s/9 c | ||
| Total nitrogen | 45 | 1.25 s/2.5 g | 10% | 10 to 30 | 10 s/46 c | ||
| Total Suspended Solids | 40 | 25 g/50 s | 92% | 60% | 35 to 50 (100 c) | 30 s/50 c | 35 s/450 c |
| Oil products | 5 | 1 s/0.5 g | 0.2 (80%) | 80% | 15 c | 5 s/7 c | 1 s/4 c |
| pH | 6 to 9 | 6 to 9 g | |||||
| Monobasic phenol | 0.1 | 0.1 c | |||||
| Dibasic phenol | 15 | ||||||
| Formaldehydes | 0.5 c | ||||||
| Particle size (µm) | 0.45 to 0.63 | ||||||
| Cl | 1000 c | ||||||
| SO4 | 300 c | ||||||
| PAH | 90% | ||||||
| Zn | 0.5 (70%) | 40% | 0.30 c | ||||
| Pb | 0.025 | 65% | 0.20 c | ||||
| Cu | 0.050 (80%) | 60% | 0.20 c | ||||
| Cd | 0.005 | 0.01 c | |||||
| Cr | 0.40 c | ||||||
| Ni | 0.40 c | ||||||
| Hg | 0.01 c | ||||||
| As | 0.02 c |
| Surrogate Parameter | Relationship |
|---|---|
| Electrical conductivity (correlation) | Total dissolved solids (TDS), heavy metals (dissolved), nutrients (total nitrogen). |
| Turbidity (correlation) | Total suspended solids (TSS), heavy metals (particle-bound), nutrients (total phosphorus), pathogens. |
| Temperature | Affects the solubility of heavy metals and the photosynthesis of aquatic plants (general toxicity, oxygen levels). This may indicate fresh pollution (e.g., illegal household sewage inflows and industrial discharges). |
| pH | May be used to detect pollution. A sharp increase/decrease in pH may indicate an effect of pollution. The pH is related to the solubility of metals. |
| Dissolved oxygen | A rapid decrease in dissolved oxygen may indicate pollution (e.g., an oil spill). Low DO indicates that something is consuming the oxygen—either chemical processes or biological processes (e.g., decomposition of organic matter, respiration). |
| UV–Vis spectroscopy (absorbance and fluorescence-based surrogate) | Nitrate, DOC, turbidity, TSS |
Disclaimer/Publisher’s Note: The statements, opinions and data contained in all publications are solely those of the individual author(s) and contributor(s) and not of MDPI and/or the editor(s). MDPI and/or the editor(s) disclaim responsibility for any injury to people or property resulting from any ideas, methods, instructions or products referred to in the content. |
© 2023 by the authors. Licensee MDPI, Basel, Switzerland. This article is an open access article distributed under the terms and conditions of the Creative Commons Attribution (CC BY) license (https://creativecommons.org/licenses/by/4.0/).
Share and Cite
Suits, K.; Annus, I.; Kändler, N.; Karlsson, T.; Maris, A.V.; Kaseva, A.; Kotoviča, N.; Rajarao, G.K. Overview of the (Smart) Stormwater Management around the Baltic Sea. Water 2023, 15, 1623. https://doi.org/10.3390/w15081623
Suits K, Annus I, Kändler N, Karlsson T, Maris AV, Kaseva A, Kotoviča N, Rajarao GK. Overview of the (Smart) Stormwater Management around the Baltic Sea. Water. 2023; 15(8):1623. https://doi.org/10.3390/w15081623
Chicago/Turabian StyleSuits, Kristjan, Ivar Annus, Nils Kändler, Tobias Karlsson, Antonius Van Maris, Antti Kaseva, Nika Kotoviča, and Gunaratna Kuttuva Rajarao. 2023. "Overview of the (Smart) Stormwater Management around the Baltic Sea" Water 15, no. 8: 1623. https://doi.org/10.3390/w15081623
APA StyleSuits, K., Annus, I., Kändler, N., Karlsson, T., Maris, A. V., Kaseva, A., Kotoviča, N., & Rajarao, G. K. (2023). Overview of the (Smart) Stormwater Management around the Baltic Sea. Water, 15(8), 1623. https://doi.org/10.3390/w15081623

