Groundwater Quality Assessment Using Multi-Criteria GIS Modeling in Drylands: A Case Study at El-Farafra Oasis, Egyptian Western Desert
Abstract
1. Introduction
2. Study Area Description
3. Materials and Methods
4. Results and Discussion
4.1. Groundwater Quality Indices Trends
4.1.1. Interpolation Method
4.1.2. Schoeller and Wilcox Diagrams
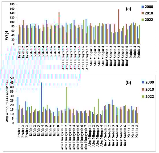
4.1.3. Groundwater Quality Index (GWQI)
4.2. Impacts of Altering Land Use on the Quality of Groundwater
4.3. Impacts of Climate Change on Groundwater Quality
4.4. Population Growth Impacts on Groundwater Quality
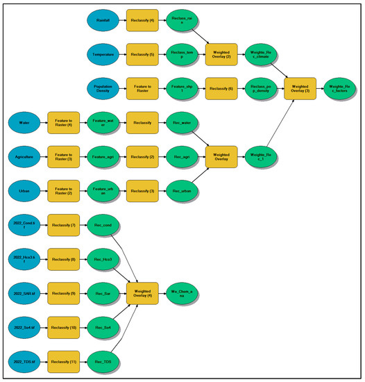
4.5. Water Quality Spatial Model
5. Conclusions
Author Contributions
Funding
Institutional Review Board Statement
Data Availability Statement
Acknowledgments
Conflicts of Interest
References
- Riedel, T.; Kübeck, C. Uranium in groundwater—A synopsis based on a large hydrogeochemical data set. Water Res. 2018, 129, 29–38. [Google Scholar] [CrossRef]
- Nistor, M.-M. Climate change effect on groundwater resources in South East Europe during 21st century. Quat. Int. 2019, 504, 171–180. [Google Scholar] [CrossRef]
- Rajaei, F.; Dahmardeh Behrooz, R.; Ahmadisharaf, E.; Galalizadeh, S.; Dudic, B.; Spalevic, V.; Novicevic, R. Application of integrated watershed management measures to minimize the land use change impacts. Water 2021, 13, 2039. [Google Scholar] [CrossRef]
- El-Magd, S.A.A.; Ahmed, H.; Pham, Q.B.; Linh, N.T.T.; Anh, D.T.; Elkhrachy, I.; Masoud, A.M. Possible factors driving groundwater quality and its vulnerability to land use, floods, and droughts using hydrochemical analysis and GIS approaches. Water 2022, 14, 4073. [Google Scholar] [CrossRef]
- Cuthbert, M.O.; Gleeson, T.; Moosdorf, N.; Befus, K.M.; Schneider, A.; Hartmann, J.; Lehner, B. Global patterns and dynamics of climate-groundwater interactions. Nat. Clim. Chang. 2019, 9, 137–141. [Google Scholar] [CrossRef]
- Bounoua, L.; Nigro, J.; Zhang, P.; Thome, K.; Lachir, A. Mapping urbanization in the United States from 2001 to 2011. Appl. Geogr. 2018, 90, 123–133. [Google Scholar] [CrossRef]
- Woodrow, K.; Lindsay, J.B.; Berg, A.A. Evaluating DEM conditioning techniques, elevation source data, and grid resolution for field-scale hydrological parameter extraction. J. Hydrol. 2016, 540, 1022–1029. [Google Scholar] [CrossRef]
- Xiao, Y.; Liu, K.; Zhang, Y.; Yang, H.; Wang, S.; Qi, Z.; Hao, Q.; Wang, L.; Luo, Y.; Yin, S. Numerical investigation of groundwater flow system and its evolution under the climate change in the arid Golmud river watershed on Tibetan Plateau. Front. Earth Sci. 2022, 10, 943075. [Google Scholar] [CrossRef]
- Darwish, M.H.; Galal, W.F. Spatiotemporal effects of wastewater ponds from a geoenvironmental perspective in the Kharga region, Egypt. J. Prog. Phys. Geogr. Earth Environ. 2020, 44, 376–397. [Google Scholar] [CrossRef]
- Darwish, M.H.; Megahed, H.A.; Farrag, A.A.; Sayed, A.G. Geo-Environmental Changes and Their Impact on the Development of the Limestone Plateau, West of Assiut, Egypt. J. Indian Soc. Remote Sens. 2020, 48, 1705–1727. [Google Scholar] [CrossRef]
- Galal, W.F.; Darwish, M.H. Geoenvironmental assessment of the mut wastewater ponds in the Dakhla Oasis, Egypt. Geocarto Int. 2020, 37, 3293–3311. [Google Scholar] [CrossRef]
- Xiao, Y.; Hao, Q.; Zhang, Y.; Zhu, Y.; Yin, S.; Qin, L.; Li, X. Investigating sources, driving forces and potential health risks of nitrate and fluoride in groundwater of a typical alluvial fan plain. Sci. Total Environ. 2022, 802, 149909. [Google Scholar] [CrossRef]
- Xiao, Y.; Liu, K.; Hao, Q.; Xiao, D.; Zhu, Y.; Yin, S.; Zhang, Y. Hydrogeochemical insights into the signatures, genesis and sustainable perspective of nitrate enriched groundwater in the piedmont of Hutuo watershed, China. Catena 2022, 212, 106020. [Google Scholar] [CrossRef]
- Rehana, S.; Mujumdar, P.P. River water quality response under hypothetical climate change scenarios in Tunga-Bhadra river, India. Hydrol. Process. 2011, 25, 63373–63386. [Google Scholar] [CrossRef]
- Hu, Z.; Wang, L.; Wang, Z.; Hong, Y.; Zheng, H. Quantitative assessment of climate and human impacts on surface water resources in a typical semi-arid watershed in the middle reaches of the Yellow River from 1985 to 2006. Int. J. Climatol. 2015, 35, 97–113. [Google Scholar] [CrossRef]
- Sang, Y.-F.; Wang, Z.; Liu, C.; Yu, J. The impact of changing environments on the runoff regimes of the arid Heihe River basin, China. Theor. Appl. Climatol. 2014, 115, 187–195. [Google Scholar] [CrossRef]
- Hasan, S.S.; Zhen, L.; Miah, M.-G.; Ahamed, T.; Samie, A. Impact of land use change on ecosystem services: A review. Environ. Dev. 2020, 34, 100527. [Google Scholar] [CrossRef]
- Velazquez, M.P.; Haro, S.P.; Garcia-Prats, A.; Mocholi-Almudever, A.F.; Henriquez, L. Integrated assessment of the impact of climate and land use changes on groundwater quantity and quality in the Mancha Oriental system (Spain). Hydrol. Earth Syst. Sci. 2015, 19, 1677–1693. [Google Scholar] [CrossRef]
- Fu, B.; Qiu, Y.; Wang, J.; Chen, L. Effect simulations of land use change on the runoffand erosion for a gully catchment of the Loess Plateau, China. Acta Geogr. Sin. 2002, 57, 717–722. [Google Scholar]
- Zhang, L.; Dawes, W.R.; Walker, G.R. Response of mean annual evapotranspiration to vegetation changes at catchment scale. Water Resour. Res. 2001, 37, 701–708. [Google Scholar] [CrossRef]
- Huang, M.; Zhang, L. Hydrological responses to conservation practices in a catchment of the Loess Plateau, China. Hydrol. Process 2004, 18, 1885–1898. [Google Scholar] [CrossRef]
- Hoff, H. The water challenge: Joint Water Project. Glob. Chang. Newsl. 2002, 50, 46–48. [Google Scholar]
- Bate, G.; Mkhwanazi, M.; Simonis, J. The effects of population growth on the groundwater quality of a sandy rural catchment. Trans. R. Soc. S. Afr. 2018, 73, 243–253. [Google Scholar] [CrossRef]
- Ojeda Olivares, E.A.; Sandoval Torres, S.; Belmonte Jiménez, S.I.; Campos Enríquez, J.O.; Zignol, F.; Reygadas, Y.; Tiefenbacher, J.P. Climate change, land use/land cover change, and population growth as drivers of groundwater depletion in the Central Valleys, Oaxaca, Mexico. Remote Sens. 2019, 11, 1290. [Google Scholar] [CrossRef]
- Elmahdy, S.; Mohamed, M.; Ali, T. Land use/land cover changes impact on groundwater level and quality in the northern part of the United Arab Emirates. Remote Sens. 2020, 12, 1715. [Google Scholar] [CrossRef]
- Singh, C.K.; Shashtri, S.; Mukherjee, S.; Kumari, R.; Avatar, R.; Singh, A.; Singh, R.P. Application of GWQI to assess effect of land-use change on groundwater quality in lower shiwaliks of Punjab: Remote sensing and GIS based approach. Water Resour. Manag. 2011, 25, 1881–1898. [Google Scholar] [CrossRef]
- Du, C.; Cai, F.; Zidan, M.A.; Ma, W.; Lee, S.H.; Lu, W.D. Reservoir computing using dynamic memristors for temporal information processing. Nat. Commun 2017, 8, 2204. [Google Scholar] [CrossRef]
- Hyandye, C.; Martz, L.W. A Markovian and cellular automata land use change predictive model of the Usangu Catchment. Int. J. Remote Sens. 2017, 38, 64–81. [Google Scholar] [CrossRef]
- Karimi, H.; Jafarnezhad, J.; Khaledi, J.; Ahmadi, P. Monitoring and prediction of land use/land cover changes using CA-Markov model: A case study of Ravansar County in Iran. Arab. J. Geosci. 2018, 11, 592. [Google Scholar] [CrossRef]
- Kourosh Niya, A.; Huang, J.; Karimi, H.; Keshtkar, H.; Naimi, B. Use of Intensity Analysis to Characterize Land Use/Cover Change in the Biggest Island of Persian Gulf, Qeshm Island, Iran. Sustainability 2019, 11, 4396. [Google Scholar] [CrossRef]
- Xiao, Y.; Liu, K.; Hao, Q.; Li, Y.; Xiao, D.; Zhang, Y. Occurrence, Controlling Factors and Health Hazards of Fluoride-Enriched Groundwater in the Lower Flood Plain of Yellow River, Northern China. Expo Health 2022, 14, 345–358. [Google Scholar] [CrossRef]
- He, Z.; Wang, Z.; Suen, C.J.; Ma, X. Hydrologic sensitivity of the upper san joaquin river watershed in California to climate change scenarios. Hydrol. Res. 2013, 44, 723–736. [Google Scholar] [CrossRef]
- Li, P.; Tian, R.; Liu, R. Solute geochemistry and multivariate analysis of water quality in the guohua phosphorite mine, Guizhou Province. China. Expo Health 2019, 11, 81–94. [Google Scholar] [CrossRef]
- Henri, C.V.; Harter, T.; Diamantopoulos, E. Stochastic assessment of the effect of land-use change on nonpoint source-driven groundwater quality using an efficient scaling approach. Stoch. Env. Res. Risk Assess. 2021, 35, 959–970. [Google Scholar] [CrossRef]
- Megahed, H.A.; GabAllah, H.M.; AbdelRahman, M.A.E.; D’Antonio, P.; Scopa, A.; Darwish, M.H. Geomatics-Based Modeling and Hydrochemical Analysis for Groundwater Quality Mapping in the Egyptian Western Desert: A Case Study of El-Dakhla Oasis. Water 2022, 14, 4018. [Google Scholar] [CrossRef]
- Houben, G.; Tünnermeier, T.; Eqrar, N.; Himmelsbach, T. Hydrogeology of the Kabul Basin (Afghanistan) Part II: Groundwater Geochemistry. Hydrogeol. J. 2009, 17, 935–948. [Google Scholar] [CrossRef]
- Ketata, M.; Hamzaoui, F.; Gueddari, M.; Bouhila, R.; Riberio, L. Hydrochemical and statistical study of groundwater in gabessouth deep aquifer (South-eastern Tunisia). Phys. Chem. Earth 2011, 36, 187–196. [Google Scholar] [CrossRef]
- Elçi, A.; Polat, R. Assessment of the statistical significance of seasonal groundwater quality change in karstic aquifer system near Izmir-Turkey. Environ. Monit. Assess. 2010, 172, 445–462. [Google Scholar] [CrossRef]
- Malakutian, M.; Karami, A. Chemical quality variability in groundwater of Bam plain from 1998–2004. Clin. J. Hormozgan 2004, 2, 101–109. [Google Scholar]
- Mohammadi, M.; Ghaleney, M.M.; Ebrahimi, E. Spatial and temporal variations of groundwater quality of Qazvin plain. Iran. Water Res. J. 2011, 5, 41–52. [Google Scholar]
- Singh, S.K.; Singh, C.K.; Mukherjee, S. Impact of land-use and land cover change of groundwater quality in the lower Shiwalik hills: A remote sensing and GIS based approach. Cent. Eur. J. Geosci. 2010, 2, 124–131. [Google Scholar] [CrossRef]
- Farrag, A.A.; Megahed, H.A.; Darwish, M.H. Remote sensing, GIS and chemical analysis for assessment of environmental impacts on rising of groundwater around Kima Company, Aswan, Egypt. Bull. Natl. Res. Cent. 2019, 43, 14. [Google Scholar] [CrossRef]
- Hussien, H.M.; Kehew, A.E.; Aggour, T.; Korany, E.; Abotalib, A.Z.; Hassanein, A.; Morsy, S. An integrated approach for identification of potential aquifer zones in structurally controlled terrain: Wadi Qena basin, Egypt. Catena 2017, 149, 73–85. [Google Scholar] [CrossRef]
- Abotalib, A.Z.; Heggy, E. Groundwater mounding in fractured fossil aquifers in the Saharan–Arabian desert. In Proceedings of the Conference of the Arabian Journal of Geosciences, Sousse, Tunisia, 25–28 November 2019; Springer: Cham, Switzerland, 2019; pp. 359–362. [Google Scholar] [CrossRef]
- Elsheikh, A.E. Mitigation of groundwater level deterioration of the Nubian Sandstone aquifer in Farafra Oasis, Western Desert, Egypt. Environ. Earth Sci. 2015, 74, 2351–2367. [Google Scholar] [CrossRef]
- Ebraheem, A.; Riad, S.; Wycisk, P.; Seif El-Nasr, A. Simulation of impact of present and future groundwater extraction from the non-replenished Nubian Sandstone Aquifer in southwest Egypt. Environ. Geol. 2002, 43, 188–196. [Google Scholar] [CrossRef]
- Powell, O.; Fensham, R. The history and fate of the Nubian Sandstone Aquifer springs in the oasis depressions of the Western Desert, Egypt. Hydrogeol. J. 2016, 24, 395–406. [Google Scholar] [CrossRef]
- RIGW. Hydrogeological Map of Egypt, 1st ed.; Scale 1:2,000,000; Research Institute for Groundwater, Egyptian Ministry of Public Works and Water Resources: Cairo, Egypt, 2016.
- Abotalib, A.Z.; Heggy, E.; El Bastawesy, M.; Ismail, E.; Gad, A.; Attwa, M. Groundwater mounding: A diagnostic feature for mapping aquifer connectivity in hyper-arid deserts. Sci. Total Environ. 2021, 801, 149760. [Google Scholar] [CrossRef]
- Abotalib, A.Z.; Sultan, M.; Elkadiri, R. Groundwater processes in Saharan Africa: Implications for landscape evolution in arid environments. Earth-Sci. Rev. 2016, 156, 108–136. [Google Scholar] [CrossRef]
- Sahour, H.; Sultan, M.; Abdellatif, B.; Emil, M.; Abotalib, A.Z.; Abdelmohsen, K.; Vazifedan, M.; Mohammad, A.T.; Hassan, S.M.; Metwalli, M.R.; et al. Identification of shallow groundwater in arid lands using multi-sensor remote sensing data and machine learning algorithms. J. Hydrol. 2022, 614, 128509. [Google Scholar] [CrossRef]
- Sturchio, N.C.; Du, X.; Purtschert, R.; Lehmann, B.E.; Sultan, M.; Patterson, L.J.; Lu, Z.T.; Müller, P.; Bigler, T.; Bailey, K.; et al. One million year old groundwater in the Sahara revealed by krypton-81 and chlorine-36. Geophys. Res. Lett. 2004, 31. [Google Scholar] [CrossRef]
- Khalil, M.M.; Tokunaga, T.; Heggy, E.; Abotalib, A.Z. Groundwater mixing in shallow aquifers stressed by land cover/land use changes under hyper-arid conditions. J. Hydrol. 2021, 598, 126245. [Google Scholar] [CrossRef]
- Hu, K.; Huang, Y.; Li, H.; Li, B.; Chen, D.; White, R.E. Spatial variability of shallow groundwater level, electrical conductivity, and nitrate concentration, and risk assessment of nitrate contamination in the North China Plain. Environ. Int. J. 2005, 31, 896–903. [Google Scholar] [CrossRef]
- Bucene, L.C.; Zimback, C.R.L. Comparison of methods of interpolation and spatial analysis of pH data in Botucatu-SP. IRRIGA 2003, 8, 21–28. [Google Scholar] [CrossRef]
- Osati, K.H.; Salajegheh, A.; Arekhi, S. Spatial variability of nitrate in groundwater using geostatistics (Case study: Kurdan plain). J. Range Watershed Manag. 2012, 65, 461–472. [Google Scholar]
- Wilcox, L.V. Classification and Use of Irrigation Water; U.S. Department of Agriculture, Salinity Laboratory: Washington, DC, USA, 1955; Volume 969.
- Schoeller, H. Geochemei des eaux souteraines. Rev. Inst. Fr. Pet. 1962, 10, 230–244. [Google Scholar]
- Lokhande, P.B.; Mujawar, H.A. Graphic interpretation and assessment of water quality in the Savitri River Basin. Int. J. Sci. Eng. Res. 2016, 7, 1113–1123. [Google Scholar]
- Balakrishnan, P.; Saleem, A.; Mallikarjun, N.D. Groundwater quality mapping using GIS: A case study of Gulbarga city, Karnataka, India. Afr. J. Environ. Sci. Technol. 2011, 5, 69–108. [Google Scholar] [CrossRef]
- WHO. Guidelines for Drinking-Water Quality World Health Organization, 4th ed.; World Health Organization: Geneva, Switzerland, 2011; pp. 219–244.
- Khangembam, S.; Kshetrimayum, K.S. Evaluation of hydrogeochemical controlling factors and water quality index of water resources of the Barak valley of Assam. Northeast India. Ground Sustain. Dev. 2019, 8, 541–553. [Google Scholar] [CrossRef]
- Wu, J.; Zhao, Y.; Qi, H.; Zhao, X.; Yang, T.; Du, Y.; Zhang, H.; Wei, Z. Identifying the key factors that affect the formation of humic substance during different materials composting. Bioresour. Technol. 2017, 244, 1193–1196. [Google Scholar] [CrossRef]
- ESRI. ArcGIS 10.3 Desktop; Environmental Systems Research Institute, Inc.: Redlands, CA, USA, 2015; pp. 1–232. [Google Scholar]
- ENVI. Software Package Ver. 5.3., ENVI User’s Guide; Research Systems Inc.: Norwalk, CT, USA, 2018; p. 1128. [Google Scholar]
- Joshi, V.U.; Nagare, V. Land-use change detection along the Pravara river basin in Maharashtra, using remote sensing and GIS techniques. AGD Landsc. Environ. 2009, 3, 71–86. [Google Scholar]
- Deshmukh, K.K. Assessment of groundwater quality in Sangamner area for sustainable agricultural water use planning. Int. J. Chem. Sci. 2011, 9, 1486–1500. [Google Scholar]
- Deshmukh, R.A.; Jagtap, S.; Mandal, M.K.; Mandal, S.K. Purification, biochemical characterization and structural modelling of alkali-stable β-1, 4-xylan xylanohydrolase from Aspergillus fumigatus R1 isolated from soil. BMC Biotechnol. 2016, 16, 11. [Google Scholar] [CrossRef]
- Dams, J.; Wodeamlak, S.T.; Batelaan, O. Predicting land-use change and its impact on the groundwater systems of the Kleine Nete catchment, Belgium. Hydrol. Earth Syst. Sci. 2008, 12, 1369–1385. [Google Scholar] [CrossRef]
- Tang, Z.; Engel, B.A.; Pijanowski, B.C.; Lim, K.J. Forecasting land-use change and its environmental impact at a watershed scale. J. Environ. Manag. 2005, 76, 35–45. [Google Scholar] [CrossRef]
- Bhaduri, B.; Harbor, J.; Engel, B.; Grove, M. Assessing watershed-scale, long-term hydrologic impacts of land-use change using a GIS-NPS model. Environ. Manag. 2000, 26, 643–658. [Google Scholar] [CrossRef]
- Metwaly, M.M.; AbdelRahman, M.A.E.; Abdellatif, B. Heavy metals and micronutrients assessment in soil and groundwater using geospatial analyses under agricultural exploitation in dry areas. Acta Geophys. 2022. Available online: https://link.springer.com/article/10.1007/s11600-022-00979-1 (accessed on 1 January 2023). [CrossRef]


















| Parameters | pH | TDS | Ca2+ | Mg2+ | Na+ | K+ | HCO3− | Cl− | SO4−2 | Fe++ | Mn++ | ||
|---|---|---|---|---|---|---|---|---|---|---|---|---|---|
| Concentration (mg/l) | 2000 | Minimum | 6.1 | 109 | 6.2 | 3 | 5.6 | 4 | 27 | 17.9 | 4 | 1.2 | 0.0 |
| Maximum | 8.1 | 374 | 26 | 19 | 46 | 17 | 68 | 132 | 26 | 10 | 0.33 | ||
| Mean | 6.9 | 139 | 12.1 | 7.3 | 14 | 9.2 | 40.4 | 37.6 | 14.6 | 5.3 | 0.08 | ||
| 2010 | Minimum | 5.9 | 120 | 10 | 3.8 | 9 | 3 | 33 | 21 | 19 | 0.46 | 0.0 | |
| Maximum | 7.5 | 155 | 21 | 10 | 14.4 | 13 | 58 | 44 | 25.3 | 11.8 | 0.2 | ||
| Mean | 6.5 | 134 | 13.9 | 6.9 | 11.9 | 8.5 | 42.2 | 30.0 | 22.3 | 5.5 | 0.15 | ||
| 2022 | Minimum | 6.4 | 100 | 9.3 | 4.2 | 9 | 2.9 | 26.5 | 23 | 15 | 2.2 | 0.16 | |
| Maximum | 7.6 | 370 | 31.9 | 20.8 | 39.8 | 15 | 60.8 | 131 | 50 | 7.4 | 0.33 | ||
| Mean | 6.7 | 138 | 12.1 | 7.3 | 13.5 | 8.2 | 40.2 | 34.6 | 20.2 | 4.7 | 0.25 | ||
| Area (km2) | Agriculture | Urban | Water | Barren lands | Total | |
|---|---|---|---|---|---|---|
| Years | ||||||
| 2000 | 59.4 (12.8%) | 29.6 (6.4%) | 2.9 (0.6%) | 371.7 (80.2%) | 463.6 (100%) | |
| 2010 | 63.9 (13.8%) | 36.3 (7.8%) | 1.4 (0.3%) | 362.0 (78.1%) | 463.6 (100%) | |
| 2022 | 67.8 (14.6%) | 51.3 (11.1%) | 1.3 (0.2%) | 343.2 (74.0%) | 463.6 (100%) | |
Disclaimer/Publisher’s Note: The statements, opinions and data contained in all publications are solely those of the individual author(s) and contributor(s) and not of MDPI and/or the editor(s). MDPI and/or the editor(s) disclaim responsibility for any injury to people or property resulting from any ideas, methods, instructions or products referred to in the content. |
© 2023 by the authors. Licensee MDPI, Basel, Switzerland. This article is an open access article distributed under the terms and conditions of the Creative Commons Attribution (CC BY) license (https://creativecommons.org/licenses/by/4.0/).
Share and Cite
Megahed, H.A.; GabAllah, H.M.; Ramadan, R.H.; AbdelRahman, M.A.E.; D’Antonio, P.; Scopa, A.; Darwish, M.H. Groundwater Quality Assessment Using Multi-Criteria GIS Modeling in Drylands: A Case Study at El-Farafra Oasis, Egyptian Western Desert. Water 2023, 15, 1376. https://doi.org/10.3390/w15071376
Megahed HA, GabAllah HM, Ramadan RH, AbdelRahman MAE, D’Antonio P, Scopa A, Darwish MH. Groundwater Quality Assessment Using Multi-Criteria GIS Modeling in Drylands: A Case Study at El-Farafra Oasis, Egyptian Western Desert. Water. 2023; 15(7):1376. https://doi.org/10.3390/w15071376
Chicago/Turabian StyleMegahed, Hanaa A., Hossam M. GabAllah, Rasha H. Ramadan, Mohamed A. E. AbdelRahman, Paola D’Antonio, Antonio Scopa, and Mahmoud H. Darwish. 2023. "Groundwater Quality Assessment Using Multi-Criteria GIS Modeling in Drylands: A Case Study at El-Farafra Oasis, Egyptian Western Desert" Water 15, no. 7: 1376. https://doi.org/10.3390/w15071376
APA StyleMegahed, H. A., GabAllah, H. M., Ramadan, R. H., AbdelRahman, M. A. E., D’Antonio, P., Scopa, A., & Darwish, M. H. (2023). Groundwater Quality Assessment Using Multi-Criteria GIS Modeling in Drylands: A Case Study at El-Farafra Oasis, Egyptian Western Desert. Water, 15(7), 1376. https://doi.org/10.3390/w15071376

