Sustainable Utilization of Pulp and Paper Wastewater
Abstract
:1. Introduction
2. Literature Search
3. Characteristics of Pulp and Paper Wastewater
3.1. Chemical Pollution Characteristics
3.2. Microbial Pollution Characteristics
4. Common Treatment Methods for Pulp and Paper Wastewater
4.1. Physical Treatment
4.2. Chemical Treatment
4.3. Biological Treatment
4.3.1. Aerobic Sludge Method
4.3.2. Anaerobic Biological Method
4.4. Advanced Integrated Processing Technology
5. Utilization of Pulp and Paper Wastewater
5.1. Water Recycling
5.2. Energy Recovery
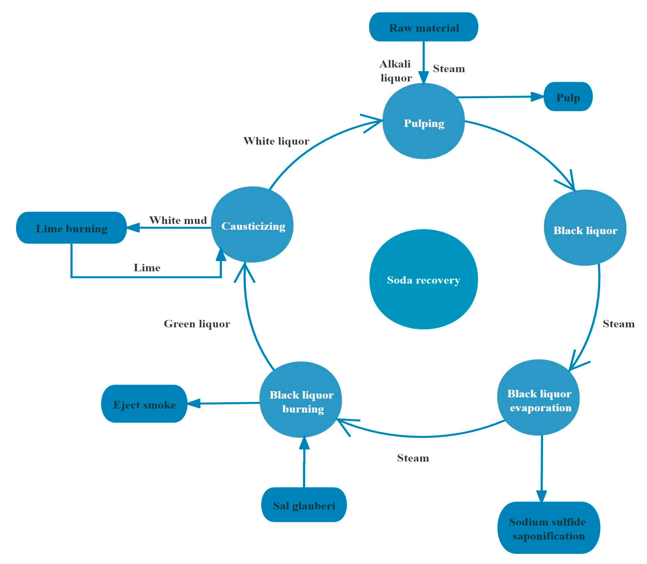
5.3. Alkali Recovery
5.4. Lignin Recovery
6. Sustainable Utilization of Pulp and Paper Wastewater
7. Conclusions and Future Perspectives
Author Contributions
Funding
Data Availability Statement
Conflicts of Interest
References
- Wei, S.; Liu, K.; Ji, X.; Wang, T.; Wang, R. Application of Enzyme Technology in Biopulping and Biobleaching. Cellulose 2021, 28, 10099–10116. [Google Scholar] [CrossRef]
- Guo, C. Overview of the World Paper Industry in 2021; China Pulp and Paper Magazines Publisher: Beijing, China, 2023; pp. 32–35. [Google Scholar]
- Nations, Food and Agriculture Organization of the United. Pulp and Paper Capacities; Nations, Food and Agriculture Organization of the United: Roma, Italy, 2023. [Google Scholar]
- China Paper Association. China Pulp and Paper Industry: Annual Report 2022; China Paper Association: Beijing, China, 2023; Volume 44, pp. 21–30+26. [Google Scholar]
- Singh, A.K.; Chandra, R. Pollutants Released from the Pulp Paper Industry: Aquatic Toxicity and Their Health Hazards. Aquat. Toxicol. 2019, 211, 202–216. [Google Scholar] [CrossRef]
- Singh, A.K.; Kumar, A.; Chandra, R. Environmental Pollutants of Paper Industry Wastewater and Their Toxic Effects on Human Health and Ecosystem. Bioresour. Technol. Rep. 2022, 20, 101250. [Google Scholar] [CrossRef]
- Scholes, E.; Brook Carter, P.T.; Verheyen, T.V. Colloidal Carbon Interference in the Treatability of Pulp and Paper Wastewater by MBR. J. Environ. Chem. Eng. 2019, 7, 102943. [Google Scholar] [CrossRef]
- Singh, G.; Arya, S.K. Utility of Laccase in Pulp and Paper Industry: A Progressive Step Towards the Green Technology. Int. J. Biol. Macromol. 2019, 134, 1070–1084. [Google Scholar] [CrossRef] [PubMed]
- Yang, G.; Cheng, D.; Liu, Y.; Dongdong, C.; Zhang, M.; Zhao, H.; Sun, Y.; Huang, S.; Sao, J.; Xu, T.; et al. A Simple Method for Preparing Chelated Calcium Based on the Black Liquor Generated by the Pulp and Paper Industry. Environ. Pollut. Bioavailab. 2019, 31, 56–59. [Google Scholar] [CrossRef]
- Jiao, G.J.; Ma, J.; Li, Y.; Jin, D.; Ali, Z.; Zhou, J.; Sun, R. Recent Advances and Challenges on Removal and Recycling of Phosphate from Wastewater Using Biomass-Derived Adsorbents. Chemosphere 2021, 278, 130377. [Google Scholar] [CrossRef] [PubMed]
- Ramos, M.D.N.; Rangel, A.S.; Azevedo, K.S.; Melo, M.G.B.; Oliveira, M.C.; Watanabe, C.M.U.; Pereira, F.F.; Silva, C.M.; Aguiar, A. Characteristics and Treatment of Brazilian Pulp and Paper Mill Effluents: A Review. Environ. Monit. Assess. 2022, 194, 651. [Google Scholar] [CrossRef] [PubMed]
- Li, N.; An, X.; Xiao, X.; An, W.; Zhang, Q. Recent Advances in the Treatment of Lignin in Papermaking Wastewater. World J. Microbiol. Biotechnol. 2022, 38, 116. [Google Scholar] [CrossRef]
- Hay, J.X.W.; Wu, T.Y.; Ng, B.J.; Juan, J.C.; Jahim, J.M. Reusing Pulp and Paper Mill Effluent as a Bioresource to Produce Biohydrogen through Ultrasonicated Rhodobacter Sphaeroides. Energy Convers. Manag. 2016, 113, 273–280. [Google Scholar] [CrossRef]
- Lin, Y.; Lin, H.; Chen, K.; Cai, T.; Liu, Z.; Wang, Y.; Chhuond, K. Research Progress on Wastewater Treatment Methods and Technologies in Paper Industry. IOP Conf. Ser. Earth Environ. Sci. 2019, 358, 022042. [Google Scholar] [CrossRef]
- Mandeep; Kumar Gupta, G.; Shukla, P. Insights into the Resources Generation from Pulp and Paper Industry Wastes: Challenges, Perspectives and Innovations. Bioresour. Technol. 2020, 297, 122496. [Google Scholar] [CrossRef]
- Li, Y.; Zhu, T.; Yang, H.; Nong, G. Characteristics of Calcium Lignin from Pulping Waste Liquor and Application for the Treatment Middle-Stage Wastewater of Paper Making. Environ. Technol. 2023, 44, 695–707. [Google Scholar] [CrossRef] [PubMed]
- Castro, A.J.G.; Baptista, I.E.; de Moura, K.R.S.; Padilha, F.; Tonietto, J.; de Souza, A.Z.P.; Soares, C.H.L.; Silva, F.; Van Der Kraak, G. Exposure to a Brazilian Pulp Mill Effluent Impacts the Testis and Liver in the Zebrafish. Comp. Biochem. Physiol. C Toxicol. Pharmacol. 2018, 206–207, 41–47. [Google Scholar] [CrossRef] [PubMed]
- Camcioglu, S.; Ozyurt, B.; Hapoglu, H. Effect of Process Control on Optimization of Pulp and Paper Mill Wastewater Treatment by Electrocoagulation. Process Saf. Environ. Prot. 2017, 111, 300–319. [Google Scholar] [CrossRef]
- Kumar Singh, S.; Sharma, C.; Maiti, A. Forward Osmosis to Treat Effluent of Pulp and Paper Industry Using Urea Draw-Solute: Energy Consumption, Water Flux, and Solute Flux. Sep. Purif. Technol. 2021, 278, 119617. [Google Scholar] [CrossRef]
- Mandeep; Liu, H.; Luo, J.; Shukla, P. Effluents Detoxification from Pulp and Paper Industry Using Microbial Engineering and Advanced Oxidation Techniques. J. Hazard. Mater. 2020, 398, 122998. [Google Scholar] [CrossRef]
- Jahan, M.S.; Haris, F.; Rahman, M.M.; Samaddar, P.R.; Sutradhar, S. Potassium Hydroxide Pulping of Rice Straw in Biorefinery Initiatives. Bioresour. Technol. 2016, 219, 445–450. [Google Scholar] [CrossRef]
- Romo, J.; Chaudhary, M.; Walker, T.R. Baseline Assessment of Contaminants in Marine Biota Prior to Remediation of Industrial Effluent Impacted Sediments in a Former Tidal Estuary in Nova Scotia, Canada. Mar. Pollut. Bull. 2019, 145, 641–648. [Google Scholar] [CrossRef]
- Kumar, A.; Singh, A.K.; Chandra, R. Comparative Analysis of Residual Organic Pollutants from Bleached and Unbleached Paper Mill Wastewater and Their Toxicity on Phaseolus aureus and Tubifex tubifex. Urban Water J. 2020, 17, 860–870. [Google Scholar] [CrossRef]
- Andersson, E.; Thollander, P. Key Performance Indicators for Energy Management in the Swedish Pulp and Paper Industry. Energy Strategy Rev. 2019, 24, 229–235. [Google Scholar] [CrossRef]
- Sachan, P.; Madan, S.; Hussain, A. Isolation and Screening of Phenol-Degrading Bacteria from Pulp and Paper Mill Effluent. Appl. Water Sci. 2019, 9, 100. [Google Scholar] [CrossRef]
- Fan, J.; Cao, Y.; Li, T.; Li, J.; Qian, X.; Shen, J. Unmodified Starch Granules for Strengthening Mineral-Filled Cellulosic Fiber Networks Promoted by Starch Pretreatment with a Cationic Polymer Flocculant in Combination with the Use of an Anionic Microparticulate Material. ACS Sustain. Chem. Eng. 2015, 3, 1866–1872. [Google Scholar] [CrossRef]
- Kumar, V.; Chopra, A.K. Fertigation With Agro-residue-Based Paper Mill Effluent on a High-Yield Spinach Variety. Int. J. Veg. Sci. 2015, 21, 69–97. [Google Scholar] [CrossRef]
- Magnusson, B.; Ekstrand, E.M.; Karlsson, A.; Ejlertsson, J. Combining High-Rate Aerobic Wastewater Treatment with Anaerobic Digestion of Waste Activated Sludge at a Pulp and Paper Mill. Water Sci. Technol. 2018, 77, 2068–2076. [Google Scholar] [CrossRef] [PubMed]
- Ospina-Betancourth, C.; Acharya, K.; Allen, B.; Head, I.M.; Sanabria, J.; Curtis, T.P. Valorization of Pulp and Paper Industry Wastewater Using Sludge Enriched with Nitrogen-Fixing Bacteria. Water Environ. Res. 2021, 93, 1734–1747. [Google Scholar] [CrossRef] [PubMed]
- Costa, S.; Dedola, D.; Pellizzari, S.; Blo, R.; Rugiero, I.; Pedrini, P.; Tamburini, E. Lignin Biodegradation in Pulp-and-Paper Mill Wastewater by Selected White Rot Fungi. Water 2017, 9, 935. [Google Scholar] [CrossRef]
- Li, T.; Tong, Z.; Meng, S.; Li, Y.C.; Gao, B.; Bayabil, H.K. Characterization of Residues from Non-Woody pulp Process and Its Function as Fertilizer. Chemosphere 2021, 262, 127906. [Google Scholar] [CrossRef]
- Vashi, H.; Iorhemen, O.T.; Tay, J.H. Degradation of Industrial Tannin and Lignin from Pulp Mill Effluent by Aerobic Granular Sludge Technology. J. Water Process Eng. 2018, 26, 38–45. [Google Scholar] [CrossRef]
- Ram, C.; Rani, P.; Gebru, K.A.; Mariam Abrha, M.G. Pulp and Paper Industry Wastewater Treatment: Use of Microbes and Their Enzymes. Phys. Sci. Rev. 2020, 5, 20190050. [Google Scholar] [CrossRef]
- John, D.; Yesodharan, S.; Achari, V.S. Integration of Coagulation-Flocculation and Heterogeneous Photocatalysis for the Treatment of Pulp and Paper Mill Effluent. Environ. Technol. 2022, 43, 443–459. [Google Scholar] [CrossRef]
- Rudakova, V.; Bolotova, K.; Rudakov, I.; Subbotina, E.; Chukhchin, D. Biomonitoring in the Control System of Biological Wastewater Treatment in Pulp and Paper Industry. IOP Conf. Ser. Earth Environ. Sci. 2019, 263, 012017. [Google Scholar] [CrossRef]
- Yiin, C.L.; Ho, S.; Yusup, S.; Quitain, A.T.; Chan, Y.H.; Loy, A.C.M.; Gwee, Y.L. Recovery of Cellulose Fibers from Oil Palm Empty Fruit Bunch for Pulp and Paper Using Green Delignification Approach. Bioresour. Technol. 2019, 290, 121797. [Google Scholar] [CrossRef]
- Ram, M.; Mondal, M.K. Comparative Study of Native and Impregnated Coconut Husk with Pulp and Paper Industry Waste Water for Fuel Gas Production. Energy 2018, 156, 122–131. [Google Scholar] [CrossRef]
- Tan, L.; Liu, Z.; Zhang, T.; Wang, Z.; Liu, T. Enhanced Enzymatic Digestibility of Poplar Wood by Quick Hydrothermal Treatment. Bioresour. Technol. 2020, 302, 122795. [Google Scholar] [CrossRef] [PubMed]
- Liu, X.; Li, Y.; Meng, Y.; Lu, J.; Cheng, Y.; Tao, Y.; Wang, H. Pulp Black Liquor-Based Polymer Hydrogel as Water Retention Material and Slow-Release Fertilizer. Ind. Crops Prod. 2021, 165, 113445. [Google Scholar] [CrossRef]
- Esmaeeli, A.; Sarrafzadeh, M.-H.; Zeighami, S.; Kalantar, M.; Bariki, S.G.; Fallahi, A.; Asgharnejad, H.; Ghaffari, S.-B. A Comprehensive Review on Pulp and Paper Industries Wastewater Treatment Advances. Ind. Eng. Chem. Res. 2023, 62, 8119–8145. [Google Scholar] [CrossRef]
- Domínguez-Robles, J.; Palenzuela, M.d.V.; Sánchez, R.; Loaiza, J.M.; Espinosa, E.; Rosal, A.; Rodríguez, A. Coagulation–Flocculation as an Alternative Way to Reduce the Toxicity of the Black Liquor from the Paper Industry: Thermal Valorization of the Solid Biomass Recovered. Waste Biomass Valorization 2019, 11, 4731–4742. [Google Scholar] [CrossRef]
- Wang, Y.; Liu, J.Z.; Chen, C.; Cheng, J. Slurryability and Combustion Characteristics of Coal-Coking Wastewater-Slurry. Can. J. Chem. Eng. 2019, 97, 1803–1808. [Google Scholar] [CrossRef]
- Buzuku, S.; Farfan, J.; Harmaa, K.; Kraslawski, A.; Kässi, T. A Case Study of Complex Policy Design: The Systems Engineering Approach. Complexity 2019, 2019, 764368. [Google Scholar] [CrossRef]
- De Oliveira, V.S.; Castro, A.J.G.; Cesconetto, P.A.; de Souza, A.Z.P.; Junior, J.J.B.; de Oliveira Nuner, A.P.; Soares, C.H.L.; Van Der Kraak, G.; Silva, F. Triterpene Betulin May Be Involved in the Acute Effects of Pulp and Paper Mill Effluent on Testis Physiology in Zebrafish. Toxicol. In Vitro 2021, 73, 105147. [Google Scholar] [CrossRef] [PubMed]
- Grötzner, M.; Melchiors, E.; Schroeder, L.H.; dos Santos, A.R.; Moscon, K.G.; de Andrade, M.A.; Martinelli, S.H.S.; Xavier, C.R. Pulp and Paper Mill Effluent Treated by Combining Coagulation-Flocculation-Sedimentation and Fenton Processes. Water Air Soil Pollut. 2018, 229, 364. [Google Scholar] [CrossRef]
- Popy, R.S.; Nayeem, J.; Arafat, K.M.Y.; Rahman, M.M.; Jahan, M.S. Mild Potassium Hydroxide pulp of Straw. Curr. Res. Green Sustain. Chem. 2020, 3, 100015. [Google Scholar] [CrossRef]
- Mohammadi, A.; Sandberg, M.; Venkatesh, G.; Eskandari, S.; Dalgaard, T.; Joseph, S.; Granström, K. Environmental Analysis of Producing Biochar and Energy Recovery from Pulp and Paper Mill Biosludge. J. Ind. Ecol. 2019, 23, 1039–1051. [Google Scholar] [CrossRef]
- Makela, M.; Forsberg, J.; Soderberg, C.; Larsson, S.H.; Dahl, O. Process Water Properties from Hydrothermal Carbonization of Chemical Sludge from a Pulp and Board Mill. Bioresour. Technol. 2018, 263, 654–659. [Google Scholar] [CrossRef]
- Jaafarzadeh, N.; Omidinasab, M.; Ghanbari, F. Combined Electrocoagulation and Uv-Based Sulfate Radical Oxidation Processes for Treatment of Pulp and Paper Wastewater. Process Saf. Environ. Prot. 2016, 102, 462–472. [Google Scholar] [CrossRef]
- Lal, K.; Garg, A. Effectiveness of Synthesized Aluminum and Iron Based Inorganic Polymer Coagulants for pulp Wastewater Treatment. J. Environ. Chem. Eng. 2019, 7, 103204. [Google Scholar] [CrossRef]
- Kim, S.-C. Application of Response Surface Method as an Experimental Design to Optimize Coagulation–Flocculation Process for Pre-Treating Paper Wastewater. J. Ind. Eng. Chem. 2016, 38, 93–102. [Google Scholar] [CrossRef]
- Aprianti, T.; Miskah, S.; Moeksin, R.; Sisnayati, S.; Nasir, S. Pb Removal in Pulp and Paper Industry Leachate Wastewater Using Activated Carbon-Ceramic Composite Adsorbent. IOP Conf. Ser. Earth Environ. Sci. 2019, 298, 012011. [Google Scholar] [CrossRef]
- Kurniawan, T.A.; Othman, M.H.D.; Adam, M.R.; Goh, H.H.; Mohyudin, A.; Avtar, R.; Kusworo, T.D. Treatment of Whitewater from Pulp and Paper Industry Using Membrane Filtrations. Chem. Pap. 2022, 76, 5001–5010. [Google Scholar] [CrossRef]
- Sun, S.; Liu, H.; Zhang, J.; Wang, W.; Xu, P.; Zhu, X.; Wang, Y.; Wan, S. Application of a Novel Coagulant in Reservoir Water Treatment in Qingdao. Desalination Water Treat. 2023, 284, 49–60. [Google Scholar] [CrossRef]
- Jiang, Y.; Wu, Q.; Wei, Z.; Wang, J.; Fan, Z.; Pang, Z.; Zhu, Z.; Zheng, S.; Lin, X.; Chen, Y. Papermaking Potential of Pennisetum Hybridum Fiber after Fertilizing Treatment with Municipal Sewage Sludge. J. Clean. Prod. 2019, 208, 889–896. [Google Scholar] [CrossRef]
- Bakraoui, M.; El Gnaoui, Y.; Lahboubi, N.; Karouach, F.; El Bari, H. Kinetic Study and Experimental Productions of Methane Production from Uasb Reactor Treating Wastewater from Recycled Pulp and Paper for the Continuous Test. Biomass Bioenergy 2020, 139, 105604. [Google Scholar] [CrossRef]
- Lai, Y.H.; Sun, H.C.; Chang, M.H.; Li, C.C.; Shyu, J.G.; Perng, Y.S. Feasibility of Substituting Old Corrugated Carton Pulp with Thermal Alkali and Enzyme Pretreated Semichemical Mechanical Rice Straw Pulp. Sci. Rep. 2022, 12, 3493. [Google Scholar] [CrossRef]
- Dai, Z.; Ma, Z.; Zhang, X.; Chen, J.; Ershadnia, R.; Luan, X.; Soltanian, M.R. An Integrated Experimental Design Framework for Optimizing Solute Transport Monitoring Locations in Heterogeneous Sedimentary Media. J. Hydrol. 2022, 614, 128541. [Google Scholar] [CrossRef]
- Mahesh, S.; Garg, K.K.; Srivastava, V.C.; Mishra, I.M.; Prasad, B.; Mall, I.D. Continuous Electrocoagulation Treatment of Pulp and Paper Mill Wastewater: Operating Cost and Sludge Study. RSC Adv. 2016, 6, 16223–16233. [Google Scholar] [CrossRef]
- Li, J.; Liu, Z.; Feng, C.; Liu, X.; Qin, F.; Liang, C.; Bian, H.; Qin, C.; Yao, S. Green, Efficient Extraction of Bamboo Hemicellulose Using Freeze-Thaw Assisted Alkali Treatment. Bioresour. Technol. 2021, 333, 125107. [Google Scholar] [CrossRef] [PubMed]
- Dong, Y.; Yuan, H.; Ge, D.; Zhu, N. A Novel Conditioning Approach for Amelioration of Sludge Dewaterability Using Activated Carbon Strengthening Electrochemical Oxidation and Realized Mechanism. Water Res. 2022, 220, 118704. [Google Scholar] [CrossRef] [PubMed]
- Wei, Z.; Li, Y.; Hou, Y. Quick Estimation for Pollution Load Contributions of Aromatic Organics in Wastewater from Pulp and Paper Industry. Nord. Pulp Pap. Res. J. 2018, 33, 568–572. [Google Scholar] [CrossRef]
- Buchanan, I.D. Pulp and Paper Mill Effluent Management. Water Environ. Res. 2017, 89, 1417–1423. [Google Scholar] [CrossRef]
- Hu, J.; Zhao, L.; Luo, J.; Gong, H.; Zhu, N. A Sustainable Reuse Strategy of Converting Waste Activated Sludge into Biochar for Contaminants Removal from Water: Modifications, Applications and Perspectives. J. Hazard. Mater. 2022, 438, 129437. [Google Scholar] [CrossRef] [PubMed]
- Zhang, T.; Liu, S.; Li, H.; Ma, J.; Wang, X.; Shi, H.; Wang, Z.; Zhang, F.; Niu, M.; Guo, Y. One-Pot Preparation of Amphoteric Cellulose Polymers for Simultaneous Recovery of Ammonium and Dihydrogen Phosphate from Wastewater and Reutilizing as Slow-Release Fertilizer. Eur. Polym. J. 2022, 171, 111223. [Google Scholar] [CrossRef]
- Kumar, A.; Srivastava, N.K.; Gera, P. Removal of Color from Pulp and Paper Mill Wastewater- Methods and Techniques—A Review. J. Environ. Manag. 2021, 298, 113527. [Google Scholar] [CrossRef] [PubMed]
- Hooda, R.; Bhardwaj, N.K.; Singh, P. Brevibacillus Parabrevis Mtcc 12105: A Potential Bacterium for Pulp and Paper Effluent Degradation. World J. Microbiol. Biotechnol. 2018, 34, 31. [Google Scholar] [CrossRef]
- Chu, H.; Wang, Z.; Liu, Y. Application of Modified Bentonite Granulated Electrodes for Advanced Treatment of Pulp and Paper Mill Wastewater in Three-Dimensional Electrode System. J. Environ. Chem. Eng. 2016, 4, 1810–1817. [Google Scholar] [CrossRef]
- Institute, Shandong Environmental Protection Scientific Research and Design. Technical Specification for Pulp and Paper Wastewater Treatment Engineering; Institute, Shandong Environmental Protection Scientific Research and Design: Jinan, China, 2012. [Google Scholar]
- Chen, J.; Fan, X.; Zhang, L.; Chen, X.; Sun, S.; Sun, R.C. Research Progress in Lignin-Based Slow/Controlled Release Fertilizer. ChemSusChem 2020, 13, 4356–4366. [Google Scholar] [CrossRef]
- Feng, Z.; Chen, H.; Li, H.; Yuan, R.; Wang, F.; Chen, Z.; Zhou, B. Microwave-Assisted Koh Activated Lignite Semi-Coke for Treatment of Biologically Treated Wastewater from Pulp and Paper Mill. J. Environ. Chem. Eng. 2020, 8, 103924. [Google Scholar] [CrossRef]
- Stoyanova, E.; Bochmann, G.; Couperus, A.; Fuchs, W. Enhanced Separation of the Organic Fraction from Paper Mill Effluent for Energy Recovery. Waste Biomass Valorization 2016, 7, 1031–1039. [Google Scholar] [CrossRef]
- Dagar, S.; Singh, S.; Gupta, M. Integration of Pre-Treatment with UF/RO Membrane Process for Waste Water Recovery and Reuse in Agro-Based Pulp and Paper Industry. Membranes 2023, 13, 199. [Google Scholar] [CrossRef]
- Saha, N.; Saba, A.; Saha, P.; McGaughy, K.; Franqui-Villanueva, D.; Orts, W.; Hart-Cooper, W.; Reza, M. Hydrothermal Carbonization of Various Paper Mill Sludges: An Observation of Solid Fuel Properties. Energies 2019, 12, 858. [Google Scholar] [CrossRef]
- Coimbra, R.N.; Calisto, V.; Ferreira, C.I.A.; Esteves, V.I.; Otero, M. Removal of Pharmaceuticals from Municipal Wastewater by Adsorption onto Pyrolyzed Pulp Mill Sludge. Arab. J. Chem. 2019, 12, 3611–3620. [Google Scholar] [CrossRef]
- Sudarshan, K.; Maruthaiya, K.; Kotteeswaran, P.; Murugan, A. Reuse the Pulp and Paper Industry Wastewater by Using Fashionable Technology. Appl. Water Sci. 2016, 7, 3317–3322. [Google Scholar] [CrossRef]
- Lewis, R.; Cohen, J.; Awad, J.; Burger, H.; Marzouk, J.; Burch, G.; Lewis, D.M.; van Leeuwen, J.A. Study of the Impacts of Process Changes of a Pulp and Paper Mill on Aerated Stabilization Basin (Asb) Performance. Chemosphere 2018, 211, 767–774. [Google Scholar] [CrossRef]
- Prabakar, D.; Suvetha, K.S.; Manimudi, V.T.; Mathimani, T.; Kumar, G.; Rene, E.R.; Pugazhendhi, A. Pretreatment Technologies for Industrial Effluents: Critical Review on Bioenergy Production and Environmental Concerns. J. Environ. Manag. 2018, 218, 165–180. [Google Scholar] [CrossRef]
- Kaur, D.; Bhardwaj, N.K.; Lohchab, R.K. Environmental Aspect of Using Chlorine Dioxide to Improve Effluent and Pulp Quality During Wheat Straw Bleaching. Waste Biomass Valorization 2018, 10, 1231–1239. [Google Scholar] [CrossRef]
- Ejraei, A.; Aroon, M.A.; Ziarati Saravani, A. Wastewater Treatment Using a Hybrid System Combining Adsorption, Photocatalytic Degradation and Membrane Filtration Processes. J. Water Process Eng. 2019, 28, 45–53. [Google Scholar] [CrossRef]
- Sharma, K.; Pathak, M.; Kalita, S.; Bhattacharyya, K.G.; Sen Sarma, N.; Devi, A. Sequential Treatment of Paper Mill Effluent with Modified Fenton Oxidation and Bioflocculation. Environ. Dev. Sustain. 2019, 22, 5425–5442. [Google Scholar] [CrossRef]
- Tong, X.; Shen, W.; Chen, X.; Corriou, J.-P. Qualitative and Quantitative Analysis of Gaseous Pollutants for Cleaner Production in Pulp and Paper Mills. J. Clean. Prod. 2018, 198, 1066–1075. [Google Scholar] [CrossRef]
- Ji, X.; Bie, R.; Chen, P.; Gu, W. Reed Black Liquor Combustion in Fluidized Bed for Direct Causticization with Limestone as Bed Material. Energy Fuels 2016, 30, 5791–5798. [Google Scholar] [CrossRef]
- Lauwaert, J.; Stals, I.; Lancefield, C.S.; Deschaumes, W.; Depuydt, D.; Vanlerberghe, B.; Devlamynck, T.; Bruijnincx, P.C.A.; Verberckmoes, A. Pilot Scale Recovery of Lignin from Black Liquor and Advanced Characterization of the Final Product. Sep. Purif. Technol. 2019, 221, 226–235. [Google Scholar] [CrossRef]
- Liew, Y.X.; Chan, Y.J.; Manickam, S.; Chong, M.F.; Chong, S.; Tiong, T.J.; Lim, J.W.; Pan, G.T. Enzymatic Pretreatment to Enhance Anaerobic Bioconversion of High Strength Wastewater to Biogas: A Review. Sci. Total Environ. 2020, 713, 136373. [Google Scholar] [CrossRef]
- Myllymäki, P.; Pesonen, J.; Nurmesniemi, E.-T.; Romar, H.; Tynjälä, P.; Hu, T.; Lassi, U. The Use of Industrial Waste Materials for the Simultaneous Removal of Ammonium Nitrogen and Phosphate from the Anaerobic Digestion Reject Water. Waste Biomass Valorization 2019, 11, 4013–4024. [Google Scholar] [CrossRef]
- Trianni, A.; Negri, M.; Cagno, E. What Factors Affect the Selection of Industrial Wastewater Treatment Configuration? J. Environ. Manag. 2021, 285, 112099. [Google Scholar] [CrossRef] [PubMed]
- Mosaddeghi, M.R.; Pajoum Shariati, F.; Vaziri Yazdi, S.A.; Nabi Bidhendi, G. Application of Response Surface Methodology (Rsm) for Optimizing Coagulation Process of Paper Recycling Wastewater Using Ocimum Basilicum. Environ. Technol. 2020, 41, 100–108. [Google Scholar] [CrossRef] [PubMed]
- Khan, S.A.R.; Ponce, P.; Yu, Z.; Golpîra, H.; Mathew, M. Environmental Technology and Wastewater Treatment: Strategies to Achieve Environmental Sustainability. Chemosphere 2022, 286, 131532. [Google Scholar] [CrossRef]
- Vashi, H.; Iorhemen, O.T.; Tay, J.H. Aerobic Granulation: A Recent Development on the Biological Treatment of Pulp and Paper Wastewater. Environ. Technol. Innov. 2018, 9, 265–274. [Google Scholar] [CrossRef]
- Lyu, Y.; Ye, H.; Zhao, Z.; Tian, J.; Chen, L. Exploring the Cost of Wastewater Treatment in a Chemical Industrial Park: Model Development and Application. Resour. Conserv. Recycl. 2020, 155, 104663. [Google Scholar] [CrossRef]
- Myllymäki, P.; Pesonen, J.; Romar, H.; Hu, T.; Tynjälä, P.; Lassi, U. The Use of Calcined Paper Mill Sludge as a Chemical Precipitant in the Simultaneous Removal of Ammonium and Phosphate-Paper Mill Waste Recycling and Reuse. Desalination Water Treat. 2020, 194, 459–467. [Google Scholar] [CrossRef]
- Yuliani, G.; Chaffee, A.L.; Garnier, G. Uv-Induced Colour Generation of Pulp and Paper Mill Effluents as a Proxy of Ligno-Cellulosic Biorefinery Wastewater. J. Water Process Eng. 2019, 29, 100781. [Google Scholar] [CrossRef]
- Jiang, J.-G.; Yuan, T.-Q.; Wang, S.-F.; Liu, S.-J.; Shi, X.-D.; Zheng, L.; Sun, R.-C. Upgrading Traditional Pulp Mill into Biorefinery Platform: Wheat Straw as a Feedstock. ACS Sustain. Chem. Eng. 2018, 6, 15284–15291. [Google Scholar] [CrossRef]



| Total Pulp Production (1000 Tones Air) | |||||
|---|---|---|---|---|---|
| Country | Wood Pulp for Paper and Paperboard | Pulp of Other Fibre for Paper and Paperboard | Dissolving Pulp, Wood + Other Raw Materials | Paper and Paperboard | Utilization of Recovered Paper for Making Paper and Paperboard |
| Australia | 923 | 0 | 0 | 3024 | 1691 |
| Brazil | 24,969 | - | 670 | 11,040 | 5090 |
| Canada | 13,600 | - | - | 8600 | 2850 |
| China | 21,150 | 5580 | - | 124,320 | 66,420 |
| America | 40,822 | - | - | 65,959 | 29,054 |
| Japan | 7579 | 4 | 155 | 13,661 | 15,947 |
| Korea | 277 | - | - | 11,254 | 8315 |
| Thailand | 1082 | 151 | 89 | 5374 | 5201 |
| Pollutant | Content (mg/L) | Test Method |
|---|---|---|
| Suspended solids | >500 mg/L | Gravimetric determination; Direct microscopic count |
| Carbohydrates | 100~500 mg/L | Combustion oxidation nondispersive infrared absorption method |
| Ammonia nitrogen | 50~200 mg/L | UV spectrophotometry |
| Cyanide | 5~20 mg/L | UV spectrophotometry |
| Sulfate compound | 100~500 mg/L | Barium chromate spectrophotometry |
| Phosphate | >20 mg/L | Ammonium molybdate spectrophotometry |
| Handling Method | Performance Comparison |
|---|---|
| Flocculation precipitation method | The method is simple, the investment is not high, the operating cost is low, but it is difficult to reach the standard [51]. |
| Advanced oxidation treatment | The method is simple, there is no sludge, the safety is poor, the investment is not high, and the operation cost is high [40]. |
| Adsorption treatment | The investment is reasonable, but the regeneration is troublesome and the operation cost is high [59]. |
| Aerobic sludge process | Less investment, low operating cost, good treatment effect. However, the treatment process is long, and it is difficult to degrade heavy metals and antibiotics in wastewater [61]. |
| Biological ozone method | High investment, simple operation, reasonable operating cost, more suitable for upgrading [70]. |
| A combination of coagulation–flocculation–precipitation process and Fenton advanced oxidation process | The operation is stable, the operation cost is low, but the operation amount is large, the safety is poor, and the sludge amount is large [45]. |
Disclaimer/Publisher’s Note: The statements, opinions and data contained in all publications are solely those of the individual author(s) and contributor(s) and not of MDPI and/or the editor(s). MDPI and/or the editor(s) disclaim responsibility for any injury to people or property resulting from any ideas, methods, instructions or products referred to in the content. |
© 2023 by the authors. Licensee MDPI, Basel, Switzerland. This article is an open access article distributed under the terms and conditions of the Creative Commons Attribution (CC BY) license (https://creativecommons.org/licenses/by/4.0/).
Share and Cite
Liang, X.; Xu, Y.; Yin, L.; Wang, R.; Li, P.; Wang, J.; Liu, K. Sustainable Utilization of Pulp and Paper Wastewater. Water 2023, 15, 4135. https://doi.org/10.3390/w15234135
Liang X, Xu Y, Yin L, Wang R, Li P, Wang J, Liu K. Sustainable Utilization of Pulp and Paper Wastewater. Water. 2023; 15(23):4135. https://doi.org/10.3390/w15234135
Chicago/Turabian StyleLiang, Xiaoli, Yanpeng Xu, Liang Yin, Ruiming Wang, Piwu Li, Junqing Wang, and Kaiquan Liu. 2023. "Sustainable Utilization of Pulp and Paper Wastewater" Water 15, no. 23: 4135. https://doi.org/10.3390/w15234135
APA StyleLiang, X., Xu, Y., Yin, L., Wang, R., Li, P., Wang, J., & Liu, K. (2023). Sustainable Utilization of Pulp and Paper Wastewater. Water, 15(23), 4135. https://doi.org/10.3390/w15234135
