Low-Flow (7-Day, 10-Year) Classical Statistical and Improved Machine Learning Estimation Methodologies
Abstract
1. Introduction
- Develop a single, generalized methodology for 7Q10 estimation that is applicable to larger geographical regions (such as the northeast and mid-Atlantic regions of the United States). This methodology will make use of publicly available data as inputs, allowing resource managers to create accurate 7Q10 estimates in states where StreamStats 7Q10 estimation has not been developed or as an alternative to StreamStats where 7Q10 estimation has been developed;
- Expand the range of applicable basin sizes to account for every gaged basin in the northeast and mid-Atlantic that has been determined to be unimpaired. StreamStats’ state-by-state 7Q10 estimation relies on regression equations that were only developed for small basins (i.e., <100 mi2) in most states, but unimpaired gaged basins in the study area range from 2 to 1400 mi2. Our methodology is trained on every location, ensuring sufficient locations for model training and allowing the application of the method to a larger range of basin sizes than classical methods;
- Include multiple landcover, climate, and topographical variables as inputs for estimation. The additional input variables will increase the accuracy of 7Q10 estimates over the large area of study, and the inclusion of landcover and climate variables will facilitate future sensitivity analyses related to changing landcover and climate variables in conjunction with physical hydrology models.
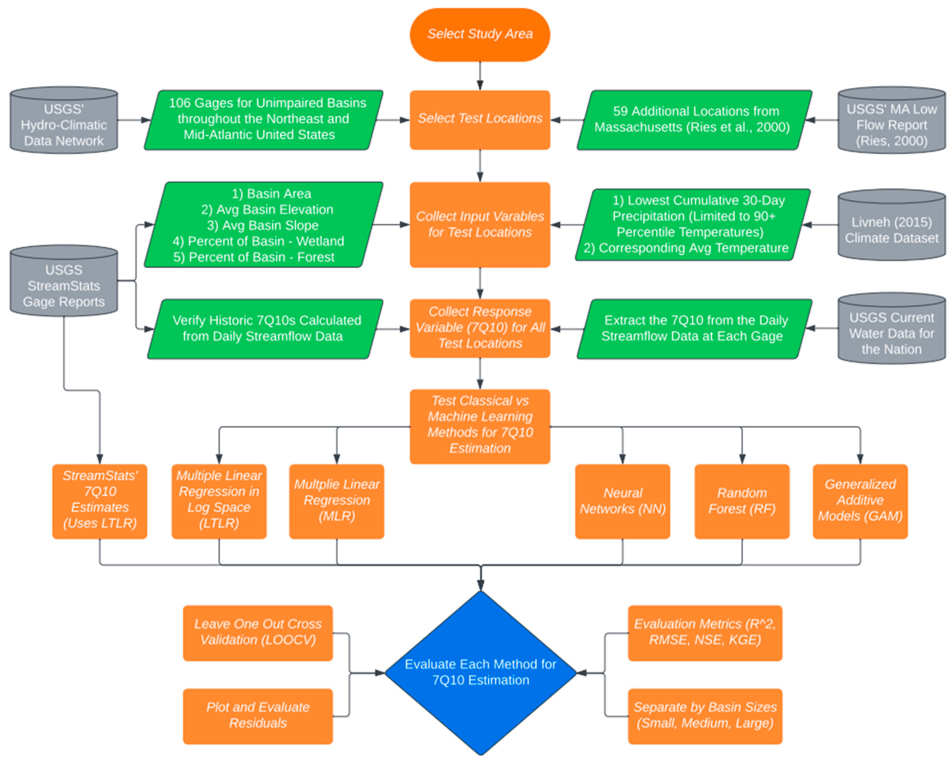
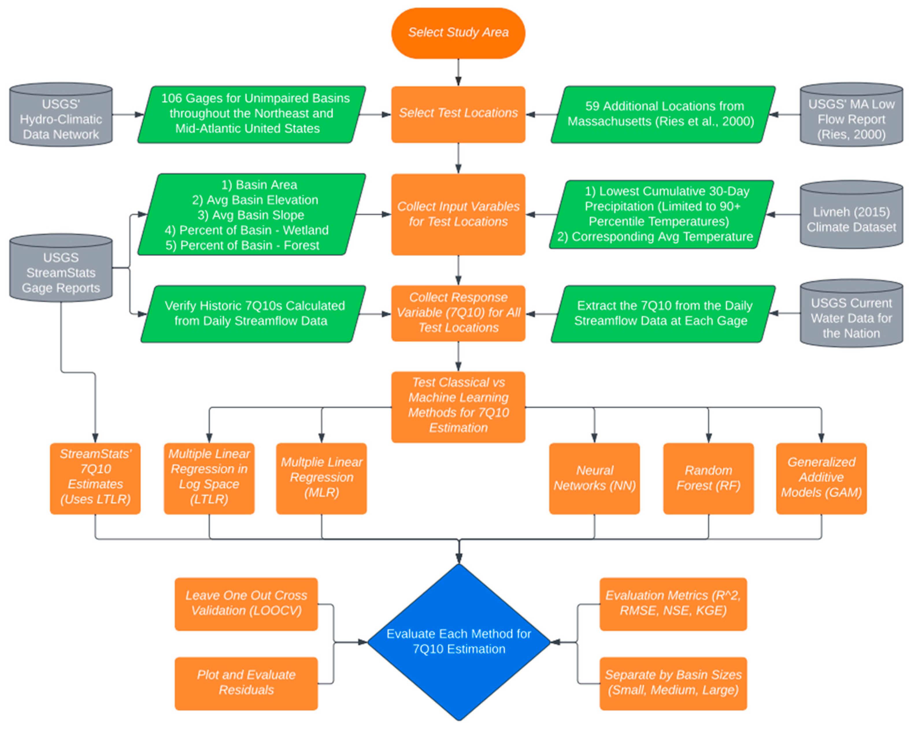
2. Data and Study Area
2.1. Study Area and Gages
2.2. Input Variables/Data
2.3. 7Q10 Comparison Data
3. Materials and Methods
3.1. 7Q10 Values at Each Site
3.2. Statistical Methods
3.2.1. Multiple Linear Regression
3.2.2. Logarithmic-Transformed Linear Regression
3.2.3. Random Forest
3.2.4. Neural Networks
3.2.5. Generalized Additive Models
3.3. Input Variables
3.4. Leave-One-Out Cross-Validation (LOOCV)
3.5. Error Metrics
4. Results and Discussion
4.1. Multiple Linear Regression
4.2. Logarithmic-Transformed Linear Regression
4.3. Random Forest
4.4. Neural Network
4.5. Generalized Additive Model
4.6. Comparisons to StreamStats Estimates
4.7. General Performance
5. Conclusions
Author Contributions
Funding
Data Availability Statement
Conflicts of Interest
Appendix A
| Station | Source | State | Station Name | Watershed Area (mi2) | 7Q10 (cfs) |
|---|---|---|---|---|---|
| 01013500 | HCDN | ME | Fish River near Fort Kent, Maine | 869.8 | 79.67 |
| 01022500 | HCDN | ME | Narraguagus River at Cherryfield, Maine | 221.5 | 29.24 |
| 01030500 | HCDN | ME | Mattawamkeag River near Mattawamkeag, Maine | 1419.4 | 59.16 |
| 01031500 | HCDN | ME | Piscataquis River near Dover-Foxcroft, Maine | 296.9 | 15.54 |
| 01047000 | HCDN | ME | Carrabassett River near North Anson, Maine | 351 | 44.96 |
| 01052500 | HCDN | NH | Diamond River near Wentworth Location, NH | 148.2 | 16.95 |
| 01054200 | HCDN | ME | Wild River at Gilead, Maine | 69.9 | 9.59 |
| 01055000 | HCDN | ME | Swift River near Roxbury, Maine | 96.8 | 6.82 |
| 01057000 | HCDN | ME | Little Androscoggin River near South Paris, Maine | 73.7 | 2.39 |
| 01073000 | HCDN | NH | Oyster River near Durham, NH | 12.1 | 0.35 |
| 01073860 | HCDN | MA | Small Pox Brook at Salisbury, MA | 1.83 | 0.15 |
| 01078000 | HCDN | NH | Smith River near Bristol, NH | 85.9 | 6.04 |
| 01094340 | MA Low Flow Report | MA | Whitman River near Westminster, Mass. | 21.7 | 0.89 |
| 01094396 | MA Low Flow Report | MA | Philips Brook at Fitchburg, Mass. | 15.8 | 0.34 |
| 01094760 | MA Low Flow Report | MA | Waushacum Brook near West Boylston, Mass. | 7.41 | 0.06 |
| 01095220 | MA Low Flow Report | MA | Stillwater River near Sterling, Mass. | 30.4 | 1.06 |
| 01095380 | MA Low Flow Report | MA | Trout Brook near Holden, Mass. | 6.79 | 0.05 |
| 01095915 | MA Low Flow Report | MA | Mulpus Brook near Shirley, Mass. | 15.7 | 0.39 |
| 01095928 | MA Low Flow Report | MA | Trapfall Brook near Ashby, Mass. | 5.89 | 0.02 |
| 01096000 | MA Low Flow Report | MA | Squannacook River near West Groton, MA | 64.4 | 6.52 |
| 01096504 | MA Low Flow Report | MA | Reedy Meadow Brook at East Pepperell, Mass. | 1.92 | 0.24 |
| 01096505 | MA Low Flow Report | MA | Unkety Brook near Pepperell, Mass. | 6.84 | 0.46 |
| 01096515 | MA Low Flow Report | MA | Salmon Brook at Main Street at Dunstable, Mass. | 18.2 | 2.34 |
| 01096805 | MA Low Flow Report | MA | North Brook near Berlin, Mass. | 15.4 | 0.54 |
| 01096855 | MA Low Flow Report | MA | Danforth Brook at Hudson, Mass. | 6.62 | 0.14 |
| 01096935 | MA Low Flow Report | MA | Elizabeth Brook at Wheeler Street at Stow, Mass. | 17.2 | 0.76 |
| 01097280 | MA Low Flow Report | MA | Fort Pond Brook at West Concord, Mass. | 24.9 | 0.89 |
| 01097300 | MA Low Flow Report | MA | Nashoba Brook near Acton, MA | 12.9 | 0.12 |
| 01099400 | MA Low Flow Report | MA | River Meadow Brook at Lowell, Mass. | 25.6 | 0.98 |
| 01100608 | MA Low Flow Report | MA | Meadow Brook near Tewksbury, Mass. | 4.09 | 0.15 |
| 01100700 | MA Low Flow Report | MA | East Meadow River near Haverhill, MA | 5.54 | 0.15 |
| 01101100 | MA Low Flow Report | MA | Mill River near Rowley, Mass. | 7.7 | 0.39 |
| 01102490 | MA Low Flow Report | MA | Shaker Glen Brook near Woburn, Mass. | 3.05 | 0.17 |
| 01103015 | MA Low Flow Report | MA | Mill Brook at Arlington, Mass. | 5.35 | 0.38 |
| 01103253 | MA Low Flow Report | MA | Chicken Brook near West Medway, Mass. | 7.23 | 0.18 |
| 01103435 | MA Low Flow Report | MA | Waban Brook at Wellesley, Mass. | 10.2 | 0.13 |
| 01103440 | MA Low Flow Report | MA | Fuller Brook at Wellesley, Mass. | 3.91 | 0.11 |
| 01104960 | MA Low Flow Report | MA | Germany Brook near Norwood, Mass. | 2.37 | 0.08 |
| 01104980 | MA Low Flow Report | MA | Hawes Brook at Norwood, Mass. | 8.64 | 0.29 |
| 01105568 | MA Low Flow Report | MA | Cochato River at Holbrook, Mass. | 4.31 | 0.09 |
| 01105575 | MA Low Flow Report | MA | Cranberry Brook at Braintree Highlands, Mass. | 1.72 | 0.01 |
| 01105600 | MA Low Flow Report | MA | Old Swamp River near South Weymouth, MA | 4.47 | 0.16 |
| 01105630 | MA Low Flow Report | MA | Crooked Meadow River near Hingham Center, Mass. | 4.91 | 0.27 |
| 01105820 | MA Low Flow Report | MA | Second Herring Brook at Norwell, Mass. | 3.17 | 0.03 |
| 01105830 | MA Low Flow Report | MA | First Herring Brook near Scituate Center, Mass. | 1.72 | 0.01 |
| 01105861 | MA Low Flow Report | MA | Jones River Brook near Kingston, Mass. | 4.74 | 0.49 |
| 01105930 | MA Low Flow Report | MA | Paskamanset River at Turner Pond near New Bedford, | 8.09 | 0.32 |
| 01105937 | MA Low Flow Report | MA | Shingle Island River near North Dartmouth, Mass. | 8.59 | 0.06 |
| 01105947 | MA Low Flow Report | MA | Bread and Cheese Brook at Head of Westport, Mass. | 9.25 | 0.14 |
| 01106000 | MA Low Flow Report | RI | Adamsville Brook at Adamsville, RI | 7.99 | 0.05 |
| 01106460 | MA Low Flow Report | MA | Beaver Brook near East Bridgewater, Mass. | 8.94 | 0.34 |
| 01107400 | MA Low Flow Report | MA | Fall Brook near Middleboro, Mass. | 9.3 | 1.32 |
| 01108180 | MA Low Flow Report | MA | Cotley River at East Taunton, Mass. | 7.48 | 0.47 |
| 01108600 | MA Low Flow Report | MA | Hodges Brook at West Mansfield, Mass. | 3.83 | 0.03 |
| 01109087 | MA Low Flow Report | MA | Assonet River at Assonet, Mass. | 20.7 | 0.62 |
| 01109090 | MA Low Flow Report | MA | Rattlesnake Brook near Assonet, Mass. | 4.22 | 0.11 |
| 01109225 | MA Low Flow Report | MA | Rocky Run near Rehoboth, Mass. | 7.21 | 0.07 |
| 01109460 | MA Low Flow Report | MA | Dark Brook at Auburn, Mass. | 11.1 | 0.94 |
| 01111200 | MA Low Flow Report | MA | West River below West Hill Dam, near Uxbridge, MA | 27.8 | 1.80 |
| 01111225 | MA Low Flow Report | MA | Emerson Brook near Uxbridge, Mass. | 7.26 | 0.63 |
| 01111300 | MA Low Flow Report | RI | Nipmuc River near Harrisville, RI | 16 | 0.25 |
| 01112190 | MA Low Flow Report | MA | Muddy Brook at South Milford, Mass. | 6.17 | 0.14 |
| 01117468 | HCDN | RI | Beaver River near Usquepaug, RI | 8.87 | 1.78 |
| 01118300 | HCDN | CT | Pendleton Hill Brook near Clarks Falls, CT | 4 | 0.02 |
| 01121000 | HCDN | CT | Mount Hope River near Warrenville, CT | 27.1 | 0.65 |
| 01123000 | HCDN | CT | Little River near Hanover, CT | 30.1 | 4.36 |
| 01123140 | MA Low Flow Report | MA | Mill Brook at Brimfield, Mass. | 13.8 | 1.29 |
| 01123200 | MA Low Flow Report | MA | Stevens Brook at Holland, Mass. | 4.39 | 0.09 |
| 01124390 | MA Low Flow Report | MA | Little River at Richardson Corners, Mass. | 8.58 | 0.20 |
| 01134500 | HCDN | VT | Moose River at Victory, VT | 75.3 | 5.97 |
| 01137500 | HCDN | NH | Ammonoosuc River at Bethlehem Junction, NH | 88.2 | 27.36 |
| 01139000 | HCDN | VT | Wells River at Wells River, VT | 95.1 | 14.12 |
| 01139800 | HCDN | VT | East Orange Branch at East Orange, VT | 8.8 | 0.71 |
| 01142500 | HCDN | VT | Ayers Brook at Randolph, VT | 31.7 | 2.11 |
| 01144000 | HCDN | VT | White River at West Hartford, VT | 691.2 | 90.51 |
| 01150900 | HCDN | VT | Ottauquechee River near West Bridgewater, VT | 23.3 | 3.31 |
| 01162500 | HCDN | MA | Priest Brook near Winchendon, MA | 19.2 | 0.47 |
| 01162900 | MA Low Flow Report | MA | Otter River at Gardner, Mass. | 19.2 | 2.57 |
| 01164300 | MA Low Flow Report | MA | Lawrence Brook at Royalston, Mass. | 15.6 | 0.32 |
| 01167200 | MA Low Flow Report | MA | Fall River at Bernardston, Mass. | 22.3 | 1.46 |
| 01168300 | MA Low Flow Report | MA | Cold River near Zoar, Mass. | 29.6 | 1.69 |
| 01168400 | MA Low Flow Report | MA | Chickley River near Charlemont, Mass. | 27.1 | 3.24 |
| 01169000 | HCDN | MA | North River at Shattuckville, MA | 89.1 | 8.82 |
| 01170100 | HCDN | MA | Green River near Colrain, MA | 41.3 | 4.73 |
| 01181000 | HCDN | MA | West Branch Westfield River at Huntington, MA | 94 | 6.03 |
| 01187300 | HCDN | MA | Hubbard River near West Hartland, CT | 20.8 | 0.45 |
| 01195100 | HCDN | CT | Indian River near Clinton, CT | 5.68 | 0.02 |
| 01208990 | HCDN | CT | Saugatuck River near Redding, CT | 20.8 | 0.31 |
| 01333000 | HCDN | MA | Green River at Williamstown, MA | 43.3 | 4.80 |
| 01350000 | HCDN | NY | Schoharie Creek at Prattsville NY | 236.5 | 9.47 |
| 01350080 | HCDN | NY | Manor Kill at West Conesville near Gilboa, NY | 32.4 | 1.67 |
| 01350140 | HCDN | NY | Mine Kill near North Blenheim, NY | 16.9 | 0.22 |
| 01362200 | HCDN | NY | Esopus Creek at Allaben, NY | 63.7 | 5.48 |
| 01365000 | HCDN | NY | Rondout Creek near Lowes Corners, NY | 38.4 | 6.26 |
| 01411300 | HCDN | NJ | Tuckahoe River at Head of River, NJ | 30.6 | 6.70 |
| 01413500 | HCDN | NY | East Brook Delaware River at Margaretville, NY | 163.7 | 11.17 |
| 01414500 | HCDN | NY | Mill Brook near Dunraven, NY | 24.9 | 2.26 |
| 01415000 | HCDN | NY | Tremper Kill near Andes, NY | 33.1 | 1.59 |
| 01423000 | HCDN | NY | West Branch Delaware River at Walton, NY | 331.9 | 23.49 |
| 01434025 | HCDN | NY | Biscuit Brook above Pigeon Brook at Frost Valley, NY | 3.72 | 0.45 |
| 01435000 | HCDN | NY | Neversink River near Claryville, NY | 66.6 | 13.99 |
| 01439500 | HCDN | PA | Bush Kill at Shoemakers, PA | 118.1 | 7.75 |
| 01440000 | HCDN | NJ | Flat Brook near Flatbrookville, NJ | 64.8 | 7.53 |
| 01440400 | HCDN | PA | Brodhead Creek near Analomink, PA | 67.6 | 7.60 |
| 01451800 | HCDN | PA | Jordan Creek near Schnecksville, PA | 52.4 | 2.78 |
| 01466500 | HCDN | NJ | McDonalds Branch in Lebanon State Forest, NJ | 2.1 | 0.82 |
| 01484100 | HCDN | DE | Beaverdam Branch at Houston, DE | 3.5 | 0.13 |
| 01485500 | HCDN | MD | Nassawango Creek near Snow Hill, MD | 54.6 | 1.17 |
| 01486000 | HCDN | MD | Manokin Branch near Princess Anne, MD | 4.3 | 0.04 |
| 01487000 | HCDN | DE | Nanticoke River near Bridgeville, DE | 72.4 | 15.99 |
| 01491000 | HCDN | MD | Choptank River near Greensboro, MD | 112.8 | 4.09 |
| 01510000 | HCDN | NY | Otselic River at Cincinnatus, NY | 147.9 | 9.42 |
| 01516500 | HCDN | PA | Corey Creek near Mainesburg, PA | 12.2 | 0.01 |
| 01518862 | HCDN | PA | Cowanesque River at Westfield, PA | 90.6 | 1.45 |
| 01532000 | HCDN | PA | Towanda Creek near Monroeton, PA | 213.9 | 2.96 |
| 01539000 | HCDN | PA | Fishing Creek near Bloomsburg, PA | 271 | 17.83 |
| 01542810 | HCDN | PA | Waldy Run near Emporium, PA | 5.3 | 0.09 |
| 01543000 | HCDN | PA | Driftwood Br Sinnemahoning Cr at Sterling Run, PA | 272.4 | 4.51 |
| 01543500 | HCDN | PA | Sinnemahoning Creek at Sinnemahoning, PA | 686.6 | 15.50 |
| 01544500 | HCDN | PA | Kettle Creek at Cross Fork, PA | 137.1 | 5.07 |
| 01545600 | HCDN | PA | Young Womans Creek near Renovo, PA | 46.3 | 1.60 |
| 01547700 | HCDN | PA | Marsh Creek at Blanchard, PA | 43.8 | 0.66 |
| 01548500 | HCDN | PA | Pine Creek at Cedar Run, PA | 601.2 | 24.84 |
| 01549500 | HCDN | PA | Blockhouse Creek near English Center, PA | 37.6 | 0.79 |
| 01550000 | HCDN | PA | Lycoming Creek near Trout Run, PA | 174.8 | 7.84 |
| 01552000 | HCDN | PA | Loyalsock Creek at Loyalsockville, PA | 436.1 | 23.63 |
| 01552500 | HCDN | PA | Muncy Creek near Sonestown, PA | 23.4 | 1.19 |
| 01557500 | HCDN | PA | Bald Eagle Creek at Tyrone, PA | 44.5 | 3.19 |
| 01564500 | HCDN | PA | Aughwick Creek near Three Springs, PA | 205 | 4.41 |
| 01567500 | HCDN | PA | Bixler Run near Loysville, PA | 15 | 2.32 |
| 01568000 | HCDN | PA | Sherman Creek at Shermans Dale, PA | 206.3 | 15.95 |
| 01580000 | HCDN | MD | Deer Creek at Rocks, MD | 94.4 | 23.91 |
| 01583500 | HCDN | MD | Western Run at Western Run, MD | 60.2 | 11.57 |
| 01586610 | HCDN | MD | Morgan Run near Louisville, MD | 26 | 3.63 |
| 01591400 | HCDN | MD | Cattail Creek near Glenwood, MD | 22.8 | 1.71 |
| 01594950 | HCDN | MD | McMillan Fort near Fort Pendleton, MD | 2.3 | 0.00 |
| 01596500 | HCDN | MD | Savage River near Barton, MD | 48.1 | 1.03 |
| 01605500 | HCDN | WV | South Branch Potomac River at Franklin, WV | 179.1 | 20.64 |
| 01606500 | HCDN | WV | South Branch Potomac River near Petersburg, WV | 650.4 | 54.55 |
| 01613050 | HCDN | PA | Tonoloway Creek near Needmore, PA | 10.8 | 0.00 |
| 01620500 | HCDN | VA | North River near Stokesville, VA | 17.3 | 0.23 |
| 01632000 | HCDN | VA | N F Shenandoah River at Cootes Store, VA | 209.8 | 0.84 |
| 01632900 | HCDN | VA | Smith Creek near New Market, VA | 94.6 | 7.64 |
| 01634500 | HCDN | VA | Cedar Creek near Winchester, VA | 101.9 | 4.67 |
| 01638480 | HCDN | VA | Catoctin Creek at Taylorstown, VA | 89.6 | 0.66 |
| 01639500 | HCDN | MD | Big Pipe Creek at Bruceville, MD | 103.2 | 8.10 |
| 01644000 | HCDN | VA | Goose Creek near Leesburg, VA | 331.7 | 2.01 |
| 01658500 | HCDN | VA | S F Quantico Creek near Independent Hill, VA | 7.5 | 0.00 |
| 01664000 | HCDN | VA | Rappahannock River at Remington, VA | 619.7 | 10.76 |
| 01666500 | HCDN | VA | Robinson River near Locust Dale, VA | 178.8 | 9.18 |
| 01667500 | HCDN | VA | Rapidan River near Culpeper, VA | 467.1 | 17.08 |
| 01669000 | HCDN | VA | Piscataway Creek near Tappahannock, VA | 27.7 | 0.38 |
| 01669520 | HCDN | VA | Dragon Swamp at Mascot, VA | 109 | 0.01 |
| 02011400 | HCDN | VA | Jackson River near Bacova, VA | 157.4 | 17.06 |
| 02011460 | HCDN | VA | Back Creek near Sunrise, VA | 60.4 | 2.01 |
| 02013000 | HCDN | VA | Dunlap Creek near Covington, VA | 164 | 10.68 |
| 02014000 | HCDN | VA | Potts Creek near Covington, VA | 153.2 | 17.64 |
| 02015700 | HCDN | VA | Bullpasture River at Williamsville, VA | 110.2 | 26.07 |
| 02016000 | HCDN | VA | Cowpasture River near Clifton Forge, VA | 461.2 | 57.01 |
| 02017500 | HCDN | VA | Johns Creek at New Castle, VA | 106.6 | 7.72 |
| 02018000 | HCDN | VA | Craig Creek at Parr, VA | 329.1 | 30.75 |
| 02027000 | HCDN | VA | Tye River near Lovingston, VA | 93 | 4.03 |
| 02027500 | HCDN | VA | Piney River at Piney River, VA | 47.6 | 2.60 |
| 02028500 | HCDN | VA | Rockfish River near Greenfield, VA | 94.8 | 2.50 |
| 02038850 | HCDN | VA | Holiday Creek near Andersonville, VA | 8.5 | 0.33 |
References
- Smakhtin, V.U. Low flow hydrology: A review. J. Hydrol. 2001, 240, 147–186. [Google Scholar] [CrossRef]
- Blum, A.G.; Archfield, S.A.; Hirsch, R.M.; Vogel, R.M.; Kiang, J.E.; Dudley, R.W. Updating estimates of low-streamflow statistics to account for possible trends. Hydrol. Sci. J. 2019, 64, 1404–1414. [Google Scholar] [CrossRef]
- Salinas, J.L.; Laaha, G.; Rogger, M.; Parajka, J.; Viglione, A.; Sivapalan, M.; Blöschl, G. Comparative assessment of predictions in ungauged basins—Part 2: Flood and low flow studies. Hydrol. Earth Syst. Sci. 2013, 17, 2637–2652. [Google Scholar] [CrossRef]
- Ries, K.G., III; Guthrie, J.D.; Rea, A.H.; Steeves, P.A.; Stewart, D.W. StreamStats: A Water Resources Web Application: U.S. Geological Survey Fact Sheet 2008-3067; U.S. Geological Survey: Reston, VA, USA, 2008; 6p.
- Milly, P.C.D.; Betancourt, J.; Falkenmark, M.; Hirsch, R.M.; Kundzewicz, Z.W.; Lettenmaier, D.P.; Stouffer, R.J. Stationarity Is Dead: Whither Water Management. Science 2008, 319, 573–574. [Google Scholar] [CrossRef] [PubMed]
- Bayazit, M. Nonstationarity of Hydrological Records and Recent Trends in Trend Analysis: A State-of-the-art Review. Environ. Process. 2015, 2, 527–542. [Google Scholar] [CrossRef]
- Salas, J.D.; Obeysekera, J.; Vogel, R.M. Techniques for assessing water infrastructure for nonstationary extreme events: A review. Hydrol. Sci. J. 2018, 63, 325–352. [Google Scholar] [CrossRef]
- Hesarkazzazi, S.; Arabzadeh, R.; Hajibabaei, M.; Rauch, W.; Kjeldsen, T.R.; Prosdocimi, I.; Castellarin, A.; Sitzenfrei, R. Stationary vs. non-stationary modelling of flood frequency distribution across northwest England. Hydrol. Sci. J. 2021, 66, 729–744. [Google Scholar] [CrossRef]
- Williams, A.P.; Cook, B.I.; Smerdon, J.E. Rapid intensification of the emerging southwestern North American megadrought in 2020–2021. Nat. Clim. Chang. 2022, 12, 232–234. [Google Scholar] [CrossRef]
- Ayers, J.; Villarini, G.; Jones, C.; Schilling, K.; Farmer, W. The Role of Climate in Monthly Baseflow Changes across the Continental United States. J. Hydrol. Eng. 2022, 27, 04022006. [Google Scholar] [CrossRef]
- Hodgkins, G.A.; Dudley, R.W. Historical summer base flow and stormflow trends for New England rivers. Water Resour. Res. 2011, 47, W07528. [Google Scholar] [CrossRef]
- Chaves, H.M.L.; Rosa, J.W.C.; Vadas, R.G.; Oliveira, R.V.T. Regionalization of Minimum Flows in Basins Through Interpolation in Geographic Information Systems. RBRH Braz. J. Water 2002, 7. [Google Scholar] [CrossRef]
- Bent, G.C.; Steeves, P.A.; Waite, A.M. Equations for Estimating Selected Streamflow Statistics in Rhode Island: U.S. Geological Survey Scientific Investigations Report 2014-5010; U.S. Geological Survey: Reston, VA, USA, 2014; 65p.
- Austin, S.H.; Krstolic, J.L.; Wiegand, U. Low-Flow Characteristics of Virginia Streams: U.S. Geological Survey Scientific Investigations Report 2011-5143; U.S. Geological Survey: Reston, VA, USA, 2011; 122p.
- Dudley, R.W. Estimating Monthly, Annual, and Low 7-Day, 10-Year Streamflows for Ungaged Rivers in Maine: U.S. Geological Survey Scientific Investigations Report 2004-5026; U.S. Geological Survey: Reston, VA, USA, 2004; 22p.
- Flynn, R.H.; Tasker, G.D. Development of Regression Equations to Estimate Flow Durations and Low-Flow-Frequency Statistics in New Hampshire Streams: U.S. Geological Survey Scientific Investigations Report 02-4298; U.S. Geological Survey: Reston, VA, USA, 2002; 66p.
- Stuckey, M.H. Low-Flow, Base-Flow, and Mean-Flow Regression Equations for Pennsylvania Streams: U.S. Geological Survey Scientific Investigations Report 2006-5130; U.S. Geological Survey: Reston, VA, USA, 2006; 84p.
- Wiley, J.B. Estimating Selected Streamflow Statistics Representative of 1930–2002 in West Virginia: U.S. Geological Survey Scientific Investigations Report 2008-5105; Version 2; U.S. Geological Survey: Reston, VA, USA, 2008; 24p.
- Tasker, G.D.; Stedinger, J.R. An operational GLS model for hydrologic regression. J. Hydrol. 1989, 111, 361–375. [Google Scholar] [CrossRef]
- Ries, K.G., III. Methods for Estimating Low-Flow Statistics for Massachusetts Streams: U.S. Geological Survey Water Resources Investigations Report 00-4135; U.S. Geological Survey: Reston, VA, USA, 2000; 81p.
- Kratzert, F.; Klotz, D.; Herrnegger, M.; Sampson, A.K.; Hochreiter, S.; Nearing, G.S. Toward improved predictions in ungauged basins: Exploiting the power of machine learning. Water Resour. Res. 2019, 55, 11344–11354. [Google Scholar] [CrossRef]
- Zhang, S.; Lu, L.; Yu, J.; Zhou, H. Short-term water level prediction using different artificial intelligent models. In Proceedings of the 2016 Fifth International Conference on Agro-Geoinformatics (Agro-Geoinformatics), Tianjin, China, 18–20 July 2016; IEEE: Piscataway, NJ, USA, 2016; pp. 1–6. [Google Scholar] [CrossRef]
- Soleymani, S.A.; Goudarzi, S.; Anisi, M.H.; Hassan, W.H.; Idris, M.Y.I.; Shamshirband, S.; Ahmedy, I. A novel method to water level prediction using RBF and FFA. Water Resour. Manag. 2016, 30, 3265–3283. [Google Scholar] [CrossRef]
- Mosavi, A.; Ozturk, P.; Chau, K.-W. Flood prediction using machine learning models: Literature review. Water 2018, 10, 1536. [Google Scholar] [CrossRef]
- Kratzert, F.; Klotz, D.; Shalev, G.; Klambauer, G.; Hochreiter, S.; Nearing, G. Towards learning universal, regional, and local hydrological behaviors via machine learning applied to large-sample datasets. Hydrol. Earth Syst. Sci. 2019, 23, 5089–5110. [Google Scholar] [CrossRef]
- Tongal, H.; Martijn, J.B. Simulation and forecasting of streamflows using machine learning models coupled with base flow separation. J. Hydrol. 2018, 564, 266–282. [Google Scholar] [CrossRef]
- Nearing, G.S.; Kratzert, F.; Sampson, A.K.; Pelissier, C.S.; Klotz, D.; Frame, J.M.; Prieto, C.; Gupta, H.V. What role does hydrological science play in the age of machine learning? Water Resour. Res. 2021, 57, e2020WR028091. [Google Scholar] [CrossRef]
- Worland, S.C.; Farmer, W.H.; Kiang, J.E. Improving predictions of hydrological low-flow indices in ungaged basins using machine learning. Environ. Model. Softw. 2018, 101, 169–182. [Google Scholar] [CrossRef]
- Ferreira, R.G.; da Silva, D.D.; Elesbon, A.A.A.; Fernandes-Filho, E.I.; Veloso, G.V.; de Souza Fraga, M.; Ferreira, L.B. Machine learning models for streamflow regionalization in a tropical watershed. J. Environ. Manag. 2021, 280, 111713. [Google Scholar] [CrossRef]
- Laimighofer, J.; Melcher, M.; Laaha, G. Parsimonious statistical learning models for low-flow estimation. Hydrol. Earth Syst. Sci. 2022, 26, 129–148. [Google Scholar] [CrossRef]
- Vogel, R.M.; Kroll, C.N. Generalized low-flow frequency relationships for ungaged sites in massachusetts. J. Am. Water Resour. Assoc. 1990, 26, 241–253. [Google Scholar] [CrossRef]
- Lins, H.F. USGS Hydro-Climatic Data Network 2009 (HCDN-2009); Fact Sheet 2012-3047; U.S. Geological Survey: Reston, VA, USA, 2012. Available online: https://pubs.er.usgs.gov/publication/fs20123047 (accessed on 18 December 2020).
- Livneh, B.; Bohn, T.J.; Pierce, D.W.; Muñoz-Arriola, F.; Nijssen, B.; Vose, R.; Cayan, D.R.; Brekke, L. A Spatially Comprehensive, Meteorological Data Set for Mexico, the U.S., and Southern Canada (NCEI Accession 0129374). NOAA National Centers for Environmental Information. Dataset. 2015. Available online: https://doi.org/10.7289/v5x34vf6 (accessed on 20 May 2021).
- Livneh, B.; National Center for Atmospheric Research Staff (Eds.) Last Modified 12 Dec 2019. The Climate Data Guide: Livneh Gridded Precipitation and Other Meteorological Variables for Continental US, Mexico and Southern Canada. 2019. Available online: https://climatedataguide.ucar.edu/climate-data/livneh-gridded-precipitation-and-other-meteorological-variables-continental-us-mexico (accessed on 18 December 2020).
- Zhu, C.; Lettenmaier, D.P. Long-term climate and derived surface hydrology and energy flux data for Mexico: 1925–2004. J. Clim. 2007, 20, 1936–1946. [Google Scholar] [CrossRef]
- Shepard, D.S. Computer mapping: The SYMAP interpolation algorithm. In Spatial Statistics and Models; Gaile, G.L., Willmott, C.J., Reidel, D., Eds.; Springer: Dordrecht, The Netherlands, 1984; pp. 133–145. [Google Scholar]
- Iman, R.L.; Conover, W.J. A Modern Approach to Statistics; John Wiley: New York, NY, USA, 1983; 497p. [Google Scholar]
- Breiman, L. Random forests. Mach. Learn. 2001, 45, 5–32. [Google Scholar] [CrossRef]
- McCulloch, W.S.; Pitts, W. A Logical Calculus of Ideas Immanent in Nervous Activity. Bull. Math. Biophys. 1943, 5, 115–133. [Google Scholar] [CrossRef]
- Hastie, T.; Tibshirani, R.J. Generalized Additive Models; Chapman and Hall: Boca Raton, FL, USA, 1986. [Google Scholar]
- Molinaro, A.M.; Simon, R.; Pfeiffer, R.M. Prediction error estimation: A comparison of resampling methods. Bioinformatics 2005, 21, 3301–3307. [Google Scholar] [CrossRef]
- Wright, S. Correlation and causation. J. Agric. Res. 1921, 20, 557–585. [Google Scholar]
- Shortridge, J.E.; Guikema, S.D.; Zaitchik, B.F. Machine learning methods for empirical streamflow simulation: A comparison of model accuracy, interpretability, and uncertainty in seasonal watersheds. Hydrol. Earth Syst. Sci. 2016, 20, 2611–2628. [Google Scholar] [CrossRef]
- Mekanik, F.; Imteaz, M.A.; Talei, A. Seasonal rainfall forecasting by adaptive network-based fuzzy inference system (ANFIS) using large scale climate signals. Clim. Dynam. 2016, 46, 3097–3111. [Google Scholar] [CrossRef]
- Nash, J.E.; Sutcliffe, J.V. River flow forecasting through conceptual models part I—A discussion of principles. J. Hydrol. 1970, 10, 282–290. [Google Scholar] [CrossRef]
- Gupta, H.V.; Kling, H.; Yilmaz, K.K.; Martinez, G.F. Decomposition of the mean squared error and NSE performance criteria: Implications for improving hydrological modeling. J. Hydrol. 2009, 377, 80–91. [Google Scholar] [CrossRef]
- Formetta, G.; Mantilla, R.; Franceschi, S.; Antonello, A.; Rigon, R. The JGrass-NewAge system for forecasting and managing the hydrological budgets at the basin scale: Models of flow generation and propagation/routing. Geosci. Model Dev. 2011, 4, 943–955. [Google Scholar] [CrossRef]
- Beck, H.E.; van Dijk AI, J.M.; de Roo, A.; Miralles, D.G.; McVicar, T.R.; Schellekens, J.; Bruijnzeel, L.A. Global-scale regionalization of hydrologic model parameters. Water Resour. Res. 2016, 52, 3599–3622. [Google Scholar] [CrossRef]
- Rumsey, C.A.; Miller, M.P.; Susong, D.D.; Tillman, F.D.; Anning, D.W. Regional scale estimates of baseflow and factors influencing baseflow in the Upper Colorado River Basin. J. Hydrol. Reg. Stud. 2015, 4, 91–107. [Google Scholar] [CrossRef]
- Holm, S. A Simple Sequentially Rejective Multiple Test Procedure. Scandinavian. J. Stat. 1979, 6, 65–70. [Google Scholar]


















| State | Variables Used for 7Q10 Estimation |
|---|---|
| Massachusetts [20] | Drainage area Area of stratified-drift deposits per unit of stream length plus 0.1 Mean basin slope Indicator variable, 0 in the eastern region, 1 in the western region |
| Rhode Island [13] | Drainage area Stream density |
| New Hampshire [16] | Drainage area Mean annual temperature Jun to Oct average gage precipitation |
| Maine [15] | Drainage area Fraction of sand and gravel aquifers |
| Pennsylvania [17] Region 1 (Southeast) 1 Region 2 (Central-east) 2 Region 3 (Northwest) 3 Region 4 (Southwest) 4 Region 5 (Northeast) 5 | Drainage area 1,2,3,4,5 Basin slope1 Mean elevation 3,4 Mean annual precipitation 2,3 Stream density 2 Soil thickness 1,2 Percent glaciation 5 Percent carbonate bedrock 2 Percent forested area 5 Percent urban area 1 |
| Virginia [14] Coastal Plain 1 Piedmont 2 Blue Ridge 3 Valley and Ridge 4 Appalachian Plateaus 5 Mesozoic Basins 6 | Drainage area 1,2,3,4,5,6 |
| West Virginia [18] North 1 South Central 2 Eastern Panhandle 3 | Drainage area 1,2,3 Longitude of basin centroid 1 |
| Connecticut, Delaware, Maryland, New Jersey, New York, Vermont | Unavailable |
| Variable | Description |
|---|---|
| Area (mi2) | Watershed area |
| Mean Elevation (ft) | Average elevation of the watershed |
| Slope (%) | Average basin slope |
| Percent Wetland (%) | Wetland percentage of the watershed |
| Percent Forest (%) | Forest percentage of the watershed |
| Min 30-day Cumulative Precipitation (mm) | Lowest 30-day cumulative precipitation, limited to abnormally hot periods (X > 90th percentile temperatures) |
| Average 30-day High Temperatures (C) | Average 30-day temperature during the corresponding period of low cumulative precipitation |
| Variable | Estimate | p-Value | Significance |
|---|---|---|---|
| Area (mi2) | 0.0579833 | 2 × 10−16 | <0.001 |
| Mean Elevation (ft) | 0.0014461 | 0.05343 | <0.1 |
| Slope (%) | −0.2804801 | 0.00197 | <0.01 |
| Percent Wetland (%) | −0.0618991 | 0.27690 | No significance |
| Percent Forest (%) | 0.0048811 | 0.86061 | No significance |
| Min 30-day Cumulative Precipitation (mm) | 0.3421899 | 0.00246 | <0.01 |
| Average 30-day High Temperatures (C) | −0.0466718 | 0.58980 | No significance |
| Variable | Estimate | p-Value | Significance |
|---|---|---|---|
| Intercept | 4.27157 | 0.1590 | No significance |
| Area (mi2) | 1.31308 | 2 × 10−16 | <0.001 |
| Mean Elevation (ft) | −0.11573 | 0.2908 | No significance |
| Slope (%) | −0.19413 | 0.0303 | <0.05 |
| Percent Wetland (%) | −0.02036 | 0.7542 | No significance |
| Percent Forest (%) | 0.22437 | 0.0489 | <0.05 |
| Min 30-day Cumulative Precipitation (mm) | 0.31049 | 0.0160 | <0.05 |
| Average 30-day High Temperatures (C) | −4.37462 | 0.0309 | <0.05 |
| Variable | % Included MSE | p-Value | Significance |
|---|---|---|---|
| Area (mi2) | 57.580982 | 0.0099 | <0.01 |
| Mean Elevation (ft) | 6.911398 | 0.03465 | <0.05 |
| Slope (%) | 2.257348 | 0.07228 | <0.1 |
| Percent Wetland (%) | −2.099959 | 0.9901 | No significance |
| Percent Forest (%) | 3.335443 | 0.08911 | <0.1 |
| Min 30-day Cumulative Precipitation (mm) | 7.726635 | 0.04275 | <0.05 |
| Average 30-day High Temperatures (C) | 1.265636 | 0.6634 | No significance |
| Variable | Estimated Degrees of Freedom | p-Value | Significance |
|---|---|---|---|
| Area (mi2) | 8.407 | 0.000000 | <0.001 |
| Mean Elevation (ft) | 8.143 | 0.000608 | <0.001 |
| Slope (%) | 1.000 | 0.230267 | No significance |
| Percent Wetland (%) | 1.315 | 0.160834 | No significance |
| Percent Forest (%) | 3.548 | 0.484701 | No significance |
| Min 30-day Cumulative Precipitation (mm) | 1.661 | 0.017755 | <0.05 |
| Average 30-day High Temperatures (C) | 1.466 | 0.007338 | <0.01 |
| Method | R2 | KGE | NSE | RMSE |
|---|---|---|---|---|
| StreamStats Estimates | 0.66 | 0.66 | 0.65 | 9.88 |
| Log-Transformed Linear Regression | 0.67 | 0.54 | 0.62 | 13.50 |
| Multiple Linear Regression | 0.70 | 0.80 | 0.63 | 7.14 |
| Random Forest | 0.63 | 0.76 | 0.53 | 7.97 |
| Neural Network | 0.73 | 0.82 | 0.67 | 6.79 |
| Generalized Additive Model | 0.84 | 0.91 | 0.83 | 5.19 |
| Method | R2 | KGE | NSE | RMSE |
|---|---|---|---|---|
| Log-Transformed Linear Regression | 0.72 | 0.50 | 0.62 | 15.24 |
| Multiple Linear Regression | 0.60 | 0.73 | 0.47 | 8.53 |
| Random Forest | 0.61 | 0.69 | 0.41 | 8.39 |
| Neural Network | 0.53 | 0.69 | 0.36 | 9.41 |
| Generalized Additive Model | 0.53 | 0.65 | 0.52 | 12.15 |
| RMSE for Each Methodology | |||||
|---|---|---|---|---|---|
| Subset | MLR | LTLR | RF | NN | GAM |
| Small Basins (<15 mi2) | 2.11 | 0.34 | 0.44 | 2.77 | 2.97 |
| Medium Basins (15–70 mi2) | 3.96 | 2.83 | 3.09 | 3.87 | 4.66 |
| Large Basins (>70 mi2) | 14.02 | 26.23 | 14.01 | 15.60 | 20.32 |
| Average | 6.70 | 9.80 | 5.85 | 7.41 | 9.31 |
Disclaimer/Publisher’s Note: The statements, opinions and data contained in all publications are solely those of the individual author(s) and contributor(s) and not of MDPI and/or the editor(s). MDPI and/or the editor(s) disclaim responsibility for any injury to people or property resulting from any ideas, methods, instructions or products referred to in the content. |
© 2023 by the authors. Licensee MDPI, Basel, Switzerland. This article is an open access article distributed under the terms and conditions of the Creative Commons Attribution (CC BY) license (https://creativecommons.org/licenses/by/4.0/).
Share and Cite
DelSanto, A.; Bhuiyan, M.A.E.; Andreadis, K.M.; Palmer, R.N. Low-Flow (7-Day, 10-Year) Classical Statistical and Improved Machine Learning Estimation Methodologies. Water 2023, 15, 2813. https://doi.org/10.3390/w15152813
DelSanto A, Bhuiyan MAE, Andreadis KM, Palmer RN. Low-Flow (7-Day, 10-Year) Classical Statistical and Improved Machine Learning Estimation Methodologies. Water. 2023; 15(15):2813. https://doi.org/10.3390/w15152813
Chicago/Turabian StyleDelSanto, Andrew, Md Abul Ehsan Bhuiyan, Konstantinos M. Andreadis, and Richard N. Palmer. 2023. "Low-Flow (7-Day, 10-Year) Classical Statistical and Improved Machine Learning Estimation Methodologies" Water 15, no. 15: 2813. https://doi.org/10.3390/w15152813
APA StyleDelSanto, A., Bhuiyan, M. A. E., Andreadis, K. M., & Palmer, R. N. (2023). Low-Flow (7-Day, 10-Year) Classical Statistical and Improved Machine Learning Estimation Methodologies. Water, 15(15), 2813. https://doi.org/10.3390/w15152813

