Rainwater Harvesting to Address Current and Forecasted Domestic Water Scarcity: Application to Arid and Semi-Arid Areas
Abstract
1. Introduction
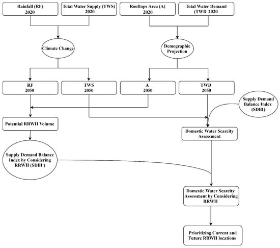
2. Materials and Methods
2.1. Methodology
2.1.1. Assessment of the Domestic Water Scarcity
- TWDi is the TWD for the ith year in (cubic meters/year)
- POPi is the population for the ith year in (capita)
- SDBIi: supply–demand balance index for the ith year
- TWSi: total water supply for the ith year in (million cubic meters/year)
- TWDi: total water demand for the ith year in (million cubic meters/year)
2.1.2. Effect of RRWH on the TWS, SDBI, and Associated Domestic Water Security
- RRWHi: potential RRWH volume for the ith year in (m3/year)
- RFij: average RF for the jth rooftop in the ith year in (m/year)
- Aij: area of the jth rooftop in the ith year in (m2/year)
- n: number of rooftops
3. Presentation of the Case Study
3.1. Overview
3.2. Data Collection
4. Results and Discussion
4.1. Domestic Water Scarcity and the Potential RRWH in 2020
4.1.1. Assessment of Domestic Water Scarcity
4.1.2. RRWH for the Mitigation of Existing Domestic Water Scarcity
4.1.3. RRWH Efficiency at Different Urban Scales
4.2. Projected Capacity of RRWH to Address the Domestic Water Scarcity in 2050
5. Conclusions
Author Contributions
Funding
Institutional Review Board Statement
Informed Consent Statement
Data Availability Statement
Conflicts of Interest
References
- Taylor, R. Rethinking Water Scarcity: The Role of Storage. Eos Trans. Am. Geophys. Union 2009, 90, 237–238. [Google Scholar] [CrossRef]
- Howard, G.; Bartram, J. Domestic Water Quantity, Service Level and Health; WHO: Geneva, Switzerland, 2003; pp. 1–39. [Google Scholar]
- Adams, E.A.; Stoler, J.; Adams, Y. Water Insecurity and Urban Poverty in the Global South: Implications for Health and Human Biology. Am. J. Hum. Biol. 2020, 32, e23368. [Google Scholar] [CrossRef]
- Anser, M.K.; Islam, T.; Khan, M.A.; Zaman, K.; Nassani, A.A.; Askar, S.E.; Abro, M.M.Q.; Kabbani, A. Identifying the Potential Causes, Consequences, and Prevention of Communicable Diseases (Including COVID-19). BioMed Res. Int. 2020, 2020, 8894006. [Google Scholar] [CrossRef] [PubMed]
- Zakar, M.Z.; Zakar, R.; Fischer, F. Climate Change-Induced Water Scarcity: A Threat to Human Health. South Asian Stud. 2012, 27, 293–312. [Google Scholar]
- United Nation (UN). Sustainable Development Goals: 17 Goals to Transform Our World. Available online: http://www.un.org/sustainabledevelopment/ (accessed on 23 July 2021).
- Shadeed, S.; Judeh, T.; Almasri, M. Developing a GIS-Based Water Poverty and Rainwater Harvesting Suitability Maps for Domestic Use in the Dead Sea Region (West Bank, Palestine). Hydrol. Earth Syst. Sci. 2019, 23, 1581–1592. Available online: https://hess.copernicus.org/articles/23/1581/2019/ (accessed on 22 June 2021). [CrossRef]
- The Arab Water Council. Vulnerability of Arid and Semi-Arid Regions to Climate Change-Impacts and Adaptive Strategies: Perspectives on Water and Climate Change Adaptation; AWC: Cairo, Egypt, 2009; pp. 1–16. [Google Scholar]
- Menzel, L.; ben Asher, J.; Ouroud, I.; Sternberg, M.; Yakir, D. GLOWA Jordan River Phase II Final Report: An Integrated Approach to Sustainable Management of Water Resources under Global Change; GLOWA: Amman, Jordan, 2009; pp. 1–385. [Google Scholar]
- PCBS. Quantity of Water Supply for Domestic Sector, Water Consumed and Daily Consumption per Capita in the West Bank by Governorate in 2018. Available online: https://www.pcbs.gov.ps/Portals/_Rainbow/Documents/water-E9-2018.html (accessed on 14 June 2021).
- Liu, J.; Yang, H.; Gosling, S.N.; Kummu, M.; Flörke, M.; Pfister, S.; Hanasaki, N.; Wada, Y.; Zhang, X.; Zheng, C.; et al. Water Scarcity Assessments in the Past, Present, and Future. Earth’s Future 2017, 5, 545–559. [Google Scholar] [CrossRef]
- Jafari-Shalamzari, M.; Zhang, W. Assessing Water Scarcity Using the Water Poverty Index (WPI) in Golestan Province of Iran. Water 2018, 10, 1079. [Google Scholar] [CrossRef]
- Falkenmark, M.; Rockström, J.; Karlberg, L. Present and Future Water Requirements for Feeding Humanity. Food Secur. 2009, 1, 59–69. [Google Scholar] [CrossRef]
- Falkenmark, M.; Lundqvist, J.; Widstrand, C. Macro-Scale Water Scarcity Requires Micro-Scale Approaches. Nat. Resour. Forum 1989, 13, 258–267. [Google Scholar] [CrossRef] [PubMed]
- Damkjaer, S.; Taylor, R. The Measurement of Water Scarcity: Defining a Meaningful Indicator. Ambio 2017, 46, 513–531. [Google Scholar] [CrossRef]
- Taikan, O.; Shinjiro, K. Global Hydrological Cycles and World Water Resources. Science 2006, 313, 1068–1072. [Google Scholar] [CrossRef]
- Liu, W.; Zhao, M.; Xu, T. Water Poverty in Rural Communities of Arid Areas in China. Water 2018, 10, 505. [Google Scholar] [CrossRef]
- Huang, L.; Yin, L. Supply and Demand Analysis of Water Resources Based on System Dynamics Model. J. Eng. Technol. Sci. 2017, 49, 705–720. [Google Scholar] [CrossRef]
- Abu-Zreig, M.; Ababneh, F.; Abdullah, F. Assessment of Rooftop Rainwater Harvesting in Northern Jordan. Phys. Chem. Earth 2019, 114, 102794. [Google Scholar] [CrossRef]
- Abbas, S.; Mahmood, M.; Yaseen, M. Assessing the Potential for Rooftop Rainwater Harvesting and Its Physio and Socioeconomic Impacts, Rawal Watershed, Islamabad, Pakistan. Environ. Dev. Sustain. 2021, 23, 17942–17963. [Google Scholar] [CrossRef]
- Mundia, C. Assessing the Reliability of Rooftop Rainwater Harvesting for Domestic Use in Western Kenya. Ph.D. Thesis, Southern Illinois University, Carbondale, IL, USA, January 2021. [Google Scholar]
- Bernard, B.; Joyfred, A. Contribution of Rainfall on Rooftop Rainwater Harvesting and Saving on the Slopes of Mt. Elgon, East Africa. Sci. World J. 2020, 2020, 7196342. [Google Scholar] [CrossRef] [PubMed]
- Boakye, E.; John-Jackson, N. Quantifying Rooftop Rainwater Harvest Potential: Case of Takoradi Polytechnic in Takoradi, Ghana. IJSR 2015, 5, 6–391. [Google Scholar] [CrossRef]
- Rahimi, O.; Murakami, K. Rooftop Rainwater Harvesting and its Efficiency in Kabul New City. J. Jpn. Soc. Civ. Eng. 2017, 73, 25–30. [Google Scholar] [CrossRef]
- Malambo, T.; Huang, Q. Rooftop Rainwater Harvesting as an Alternative Domestic Water Resource in Zambia. GEP 2016, 4, 41–57. [Google Scholar] [CrossRef][Green Version]
- Sendanayake, S. Potential for Domestic Rooftop Rainwater Harvesting in the District of Colombo, Sri Lanka. IJIR 2016, 2, 231–236. [Google Scholar]
- Biswas, B.; Mandal, B. Construction and Evaluation of Rainwater Harvesting System for Domestic Use in a Remote and Rural Area of Khulna, Bangladesh. Int. Sch. Res. Notices 2014, 2014, 751952. [Google Scholar] [CrossRef]
- Sheikh, V. Perception of Domestic Rainwater Harvesting by Iranian Citizens. Sustain. Cities Soc. 2020, 60, 102278. [Google Scholar] [CrossRef]
- Gado, T.A.; El-Agha, D.E. Feasibility of Rainwater Harvesting for Sustainable Water Management in Urban Areas of Egypt. ESPR 2020, 27, 32304–32317. [Google Scholar] [CrossRef] [PubMed]
- Abdulla, F.A.; Al-Shareef, A.W. Roof Rainwater Harvesting Systems for Household Water Supply in Jordan. Desalination 2009, 243, 195–207. [Google Scholar] [CrossRef]
- Ffolliott, P.F.; Brooks, K.N.; Neary, D.G. Water Harvesting in Arid and Semi-Arid Regions; Arizona-Nevada Academy of Scince: Flagstaff, AZ, USA, 2014; pp. 41–44. [Google Scholar]
- Gebreyess, B.; Woldeamanuel, A.A. Water Harvesting Technologies in Semi-Arid and Arid Areas. JDMLM 2019, 7, 1921–1928. [Google Scholar] [CrossRef]
- Urama, K.; Ozor, N. Impacts of Climate Change on Water Resources in Africa: The Role of Adaptation. ATPS 2010, 29, 1–29. Available online: https://rb.gy/cjfzvv (accessed on 12 July 2021).
- Johannsen, I.M.; Hengst, J.C.; Goll, A.; Höllermann, B.; Diekkrüger, B. Future of Water Supply and Demand in the Middle Drâa Valley, Morocco, under Climate and Land Use Change. Water 2016, 8, 313. [Google Scholar] [CrossRef]
- Qiao, C.; Ning, Z.; Wang, Y.; Sun, J.; Lin, Q.; Wang, G. Impact of Climate Change on Water Availability in Water Source Areas of the South-to-North Water Diversion Project in China. Front. Earth Sci. 2021, 9, 860. [Google Scholar] [CrossRef]
- Versini, P.A.; Pouget, L.; McEnnis, S.; Custodio, E.; Escaler, I. Climate Change Impact on Water Resources Availability: Case Study of the Llobregat River Basin (Spain). Hydrol. Sci. J. 2016, 61, 2496–2508. [Google Scholar] [CrossRef]
- Emami, F.; Koch, M. Modeling the Impact of Climate Change on Water Availability in the Zarrine River Basin and Inflow to the Boukan Dam, Iran. Climate 2019, 7, 51. [Google Scholar] [CrossRef]
- Petropoulos, G.; Carlson, T.N.; Wooster, M.J. An Overview of the Use of the SimSphere Soil Vegetation Atmosphere Transfer (SVAT) Model for the Study of Land-Atmosphere Interactions. Sensors 2009, 9, 4286–4308. [Google Scholar] [CrossRef] [PubMed]
- Gould, J.; Nissen-Petersen, E. Rainwater Catchment Systems for Domestic Supply: Design, Construction and Implementation, 1st ed.; IT Publications: London, UK, 1999; pp. 1–352. [Google Scholar]
- Alawna, S.; Shadeed, S. Rooftop Rainwater Harvesting to Alleviate Domestic Water Shortage in the West Bank, Palestine. An-Najah Univ. J. Res. (Nat. Sci.) 2021, 35, 83–108. [Google Scholar]
- Farreny, R.; Morales-Pinzón, T.; Guisasola, A.; Tayà, C.; Rieradevall, J.; Gabarrell, X. Roof Selection for Rainwater Harvesting: Quantity and Quality Assessments in Spain. Water Res. 2011, 45, 3245–3254. [Google Scholar] [CrossRef]
- PCBS. Estimated Population in the Palestine Mid-Year by Governorate. 1997–2026. Available online: https://www.pcbs.gov.ps/statisticsIndicatorsTables.aspx?lang=en&table_id=676 (accessed on 11 May 2021).
- Judeh, T.; Haddad, M.; Özerol, G. Assessment of Water Governance in the West Bank, Palestine. Int. J. Glob. Environ. Issues 2017, 16, 119–134. [Google Scholar] [CrossRef]
- Shadeed, S.; Judeh, T.; Riksen, M. Rainwater Harvesting for Sustainable Agriculture in High Water-Poor Areas in the West Bank, Palestine. Water 2020, 12, 380. [Google Scholar] [CrossRef]
- Judeh, T.; Bian, H.; Shahrour, I. GIS-Based Spatiotemporal Mapping of Groundwater Potability and Palatability Indices in Arid and Semi-Arid Areas. Water 2021, 13, 1323. [Google Scholar] [CrossRef]
- Palestinian Water Authority (PWA). Water Authority Strategic Plan 2016–2018; PWA: Ramallah, Palestine, 2016; pp. 1–25. [Google Scholar]
- MoLG. Building Rooftops. Available online: https://geomolg-geomolgarconline.hub.arcgis.com/search?collection=Dataset (accessed on 18 May 2021).
- Courbage, Y.; Hamad, B.A.; Zagha, A. Palestine 2030—Demographic Change: Opportunities for Development; UNFBA: Ramallah, Palestine, 2016; pp. 1–275. [Google Scholar]
- Palestinian Metrological Authority (PMA). Climate Bulletin; PMA: Ramallah, Palestine, 2018; pp. 1–34. [Google Scholar]
- Muñoz, E.; Tume, P.; Ortíz, G. Uncertainty in Rainfall Input Data in a Conceptual Water Balance Model: Effects on Outputs and Implications for Predictability. Earth Sci. Res. J. 2014, 18, 69–75. [Google Scholar] [CrossRef]
- Fraga, I.; Cea, L.; Puertas, J. Effect of Rainfall Uncertainty on the Performance of Physically Based Rainfall–Runoff Models. Hydrol. Process. 2019, 33, 160–173. [Google Scholar] [CrossRef]
- Gunkel, A.; Lange, J. New Insights into the Natural Variability of Water Resources in The Lower Jordan River Basin. Water Resour. Manag. 2012, 26, 963–980. [Google Scholar] [CrossRef]
- Jabari, S.; Shahrour, I.; El Khattabi, J. Assessment of the Urban Water Security in a Severe Water Stress Area–Application to Palestinian Cities. Water 2020, 12, 2060. [Google Scholar] [CrossRef]
- Goodarzi, M.; Mohtar, R.; Kiani-Harchegani, M.; Faraji, A.; Mankavi, F.; Rodrigo-Comino, J. Water Poverty Index (WPI) Evaluation in Borujerd-Dorood Watershed (Iran) to Reinforce Land Management Plans. Pirineos 2021, 176, 2. [Google Scholar] [CrossRef]
- Koirala, S.; Fang, Y.; Dahal, N.M.; Zhang, C.; Pandey, B.; Shrestha, S. Application of Water Poverty Index (WPI) in Spatial Analysis of Water Stress in Koshi River Basin, Nepal. Sustainability 2020, 12, 727. [Google Scholar] [CrossRef]
- De Sousa Cordão, M.J.; Rufino, I.A.A.; Alves, P.B.R.; Filho, M.N.M.B. Water Shortage Risk Mapping: A GIS-MCDA Approach for a Medium-Sized City in the Brazilian Semi-Arid Region. Urban Water J. 2020, 17, 642–655. [Google Scholar] [CrossRef]
- Alwan, I.A.; Aziz, N.A.; Hamoodi, M.N. Potential Water Harvesting Sites Identification Using Spatial Multi-Criteria Evaluation in Maysan Province, Iraq. ISPRS Int. J. Geo-Inf. 2020, 9, 235. [Google Scholar] [CrossRef]
- Ranaee, E.; Abbasi, A.A.; Tabatabaee-Yazdi, J.; Ziyaee, M. Feasibility of Rainwater Harvesting and Consumption in a Middle Eastern Semiarid Urban Area. Water 2021, 13, 2130. [Google Scholar] [CrossRef]
- Hashim, H.Q.; Sayl, K.N. Detection of Suitable Sites for Rainwater Harvesting Planning in an Arid Region Using Geographic Information System. Appl. Geomat. 2021, 13, 235–248. [Google Scholar] [CrossRef]








| SDBI Level | SDBI Value |
|---|---|
| Extreme water scarcity | (0, 0.3) |
| Acute water scarcity | [0.3, 0.6] |
| Moderate water scarcity | (0.6, 0.9) |
| Slight water scarcity | [0.9, 1) |
| No water scarcity | ≥1 |
| Governorate | POPc | POPp | Rooftops Area 2020 (km2) | Rooftops Density (m2/Capita) | Rooftops Area 2050 (km2) | TWD 2020 (Million Cubic Meters/Year) | TWD 2050 (Million Cubic Meters/Year) |
|---|---|---|---|---|---|---|---|
| Jenin | 332,050 | 481,000 | 10.5 | 31.7 | 15.3 | 12.1 | 17.6 |
| Tubas | 64,507 | 133,000 | 1.7 | 26.5 | 3.5 | 2.4 | 4.9 |
| Tulkarm | 195,341 | 227,000 | 6.0 | 30.8 | 7.0 | 7.1 | 8.3 |
| Nablus | 407,754 | 532,000 | 11.5 | 28.3 | 15.1 | 14.9 | 19.4 |
| Qalqilya | 119,042 | 174,000 | 3.3 | 27.8 | 4.8 | 4.3 | 6.4 |
| Salfit | 80,225 | 101,000 | 2.7 | 33.4 | 3.4 | 2.9 | 3.7 |
| Ramallah & Al-Bireh | 347,818 | 602,000 | 11.7 | 33.7 | 20.3 | 12.7 | 22.0 |
| Jerusalem | 461,666 | 642,000 | 4.9 | 10.7 | 6.8 | 16.9 | 23.4 |
| Jericho | 52,355 | 89,000 | 2.2 | 42.4 | 3.8 | 1.9 | 3.2 |
| Bethlehem | 229,884 | 354,000 | 7.3 | 31.6 | 11.2 | 8.4 | 12.9 |
| Hebron | 762,541 | 1,394,000 | 21.8 | 28.7 | 39.9 | 27.8 | 50.9 |
| Governorate | No. of Rainfall Stations | Urban Area (km2) | Rainfall Stations Density (Station/km2) |
|---|---|---|---|
| Jenin | 13 | 23.3 | 0.6 |
| Tubas | 3 | 5.1 | 0.6 |
| Tulkarm | 6 | 21.4 | 0.3 |
| Nablus | 9 | 27.6 | 0.3 |
| Qalqilya | 5 | 6.8 | 0.7 |
| Salfit | 5 | 6.7 | 0.8 |
| Ramallah & Al-Bireh | 11 | 38.7 | 0.3 |
| Jerusalem | 5 | 37.3 | 0.1 |
| Jericho | 3 | 10.2 | 0.3 |
| Bethlehem | 6 | 27.0 | 0.2 |
| Hebron | 9 | 77.2 | 0.1 |
| Governorate | Average Annual RF in 2020 (mm/Year) |
|---|---|
| Jenin | 498 |
| Tubas | 402 |
| Tulkarm | 630 |
| Nablus | 574 |
| Qalqilya | 662 |
| Salfit | 656 |
| Ramallah & Al-Bireh | 579 |
| Jerusalem | 537 |
| Jericho | 166 |
| Bethlehem | 518 |
| Hebron | 487 |
| Governorate | TWS in 2020 (Million Cubic Meters/Year) |
|---|---|
| Jenin | 3.7 |
| Tubas | 2.7 |
| Tulkarm | 6.6 |
| Nablus | 8.5 |
| Qalqilya | 5.2 |
| Salfit | 1.5 |
| Ramallah & Al-Bireh | 1.1 |
| Jerusalem | 1.4 |
| Jericho | 2.9 |
| Bethlehem | 2.0 |
| Hebron | 6.6 |
| Governorate | SDBI Value | Domestic Water Scarcity Level |
|---|---|---|
| Jenin | 0.29 | Extreme |
| Tubas | 1.14 | No Shortage |
| Tulkarm | 0.92 | Slight |
| Nablus | 0.57 | Acute |
| Qalqilya | 1.20 | No Shortage |
| Salfit | 0.50 | Acute |
| Ramallah & Al-Bireh | 0.08 | Extreme |
| Jerusalem | 0.08 | Extreme |
| Jericho | 1.53 | No Shortage |
| Bethlehem | 0.24 | Extreme |
| Hebron | 0.24 | Extreme |
| Governorate | Increase in TWS after Adopting RRWH (%) |
|---|---|
| Jenin | 133 |
| Tubas | 23 |
| Tulkarm | 52 |
| Nablus | 70 |
| Qalqilya | 38 |
| Salfit | 108 |
| Ramallah & Al-Bireh | 577 |
| Jerusalem | 169 |
| Jericho | 11 |
| Bethlehem | 170 |
| Hebron | 145 |
| Governorate | The Ratio of RRWH to TWD (%) |
|---|---|
| Jenin | 39 |
| Tubas | 26 |
| Tulkarm | 48 |
| Nablus | 40 |
| Qalqilya | 45 |
| Salfit | 54 |
| Ramallah & Al-Bireh | 48 |
| Jerusalem | 14 |
| Jericho | 17 |
| Bethlehem | 40 |
| Hebron | 34 |
| Governorate | RRWH Adoption Rate | |||
|---|---|---|---|---|
| 25% | 50% | 75% | 100% | |
| Jenin | Acute | Acute | Moderate | Moderate |
| Tubas | No shortage | No shortage | No shortage | No shortage |
| Nablus | Moderate | Moderate | Moderate | Slight |
| Qalqilya | No shortage | No shortage | No shortage | No shortage |
| Salfit | Moderate | Moderate | Slight | No shortage |
| Ramallah & Al-Bireh | Extreme | Acute | Acute | Acute |
| Jericho | No shortage | No shortage | No shortage | No shortage |
| Bethlehem | Acute | Acute | Acute | Moderate |
| Hebron | Acute | Acute | Acute | Acute |
| Governorate | Increase in TWS after Adopting RRWH (%) | The Ratio of RRWH to TWD (%) |
|---|---|---|
| Jenin | 177 | 41 |
| Tubas | 49 | 25 |
| Tulkarm | 60 | 48 |
| Nablus | 89 | 42 |
| Qalqilya | 57 | 43 |
| Salfit | 141 | 51 |
| Ramallah & Al-Bireh | 1038 | 46 |
| Jerusalem | 250 | 13 |
| Jericho | 20 | 17 |
| Bethlehem | 285 | 36 |
| Hebron | 296 | 30 |
| Governorate | RRWH Adoption Rate | ||||
|---|---|---|---|---|---|
| 0% | 25% | 50% | 75% | 100% | |
| Jenin | Extreme | Acute | Acute | Acute | Moderate |
| Tubas | Acute | Acute | Moderate | Moderate | Moderate |
| Tulkarm | Moderate | Slight | No shortage | No shortage | No shortage |
| Nablus | Acute | Acute | Moderate | Moderate | Slight |
| Qalqilya | Moderate | Moderate | Slight | No shortage | No shortage |
| Salfit | Acute | Acute | Moderate | Moderate | Moderate |
| Ramallah & Al-Bireh | Extreme | Extreme | Extreme | Acute | Acute |
| Jerusalem | Extreme | Extreme | Extreme | Extreme | Extreme |
| Jericho | Moderate | Moderate | Slight | Slight | Slight |
| Bethlehem | Extreme | Extreme | Acute | Acute | Acute |
| Hebron | Extreme | Extreme | Extreme | Acute | Acute |
Publisher’s Note: MDPI stays neutral with regard to jurisdictional claims in published maps and institutional affiliations. |
© 2021 by the authors. Licensee MDPI, Basel, Switzerland. This article is an open access article distributed under the terms and conditions of the Creative Commons Attribution (CC BY) license (https://creativecommons.org/licenses/by/4.0/).
Share and Cite
Judeh, T.; Shahrour, I. Rainwater Harvesting to Address Current and Forecasted Domestic Water Scarcity: Application to Arid and Semi-Arid Areas. Water 2021, 13, 3583. https://doi.org/10.3390/w13243583
Judeh T, Shahrour I. Rainwater Harvesting to Address Current and Forecasted Domestic Water Scarcity: Application to Arid and Semi-Arid Areas. Water. 2021; 13(24):3583. https://doi.org/10.3390/w13243583
Chicago/Turabian StyleJudeh, Tariq, and Isam Shahrour. 2021. "Rainwater Harvesting to Address Current and Forecasted Domestic Water Scarcity: Application to Arid and Semi-Arid Areas" Water 13, no. 24: 3583. https://doi.org/10.3390/w13243583
APA StyleJudeh, T., & Shahrour, I. (2021). Rainwater Harvesting to Address Current and Forecasted Domestic Water Scarcity: Application to Arid and Semi-Arid Areas. Water, 13(24), 3583. https://doi.org/10.3390/w13243583
