Demonstrating Commercial Hollow Fibre Membrane Contactor Performance at Industrial Scale for Biogas Upgrading at a Sewage Treatment Works
Abstract
1. Introduction
2. Materials and Methods
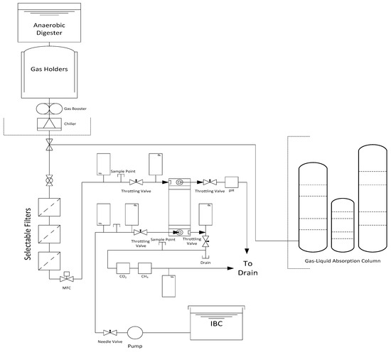
2.1. Experimental Set-Up
2.2. Experimental Analysis
3. Results
3.1. Operational Characteristics
3.2. Gas-Phase Characteristics
3.3. Hollow Fibre Membrane Contactor Fouling Diagnostics
4. Discussion
5. Conclusions
Author Contributions
Funding
Data Availability Statement
Conflicts of Interest
References
- Silvestre, G.; Fernández, B.; Bonmatí, A. Significance of anaerobic digestion as a source of clean energy in wastewater treatment plants. Energy Convers. Manag. 2015, 101, 255–262. [Google Scholar] [CrossRef]
- Thrän, D.; Billig, E.; Daniel-Gromke, J.; Ponitka, J.; Seiffert, M.; Persson, T.; Svensson, M.; Balswin, J.; Kranzl, L.; Schipfer, F.; et al. Biomethane Status and Factors Affecting Market Development and Trade. 2014. Available online: https://www.ieabioenergy.com/publications/biomethane-status-and-factors-affecting-market-development-and-trade/ (accessed on 10 January 2019).
- Anaerobic Digestion and Biogas Association (ADBA). Anaerobic Digestion Market Report. London. 2015. Available online: http://adbioresources.org/library/market-report-july-2015 (accessed on 10 January 2019).
- Connor, P.M.; Xie, L.; Lowes, R.; Britton, J.; Richardson, T. The development of renewable heating policy in the United Kingdom. Renew. Energy 2015, 5, 733–744. [Google Scholar] [CrossRef]
- IPPT Associates United Kingdom Anaerobic Digestion Market Report. 2017. Available online: https://anaerobic-digestion.com/downloads/free-downloads/uk-anaerobic-digestion-market-report-2017 (accessed on 9 January 2019).
- Baldwin, J. UK Biomethane Market: Market Update and the Capacity Question. 2017. Available online: http://www.cngservices.co.uk/images/BiomethaneDay/2017/John-Baldwin--%0AUK-Biomethane-Market--the-Capacity-Question.pdf (accessed on 10 January 2019).
- Bauer, F.; Hulteberg, C.; Persson, T.; Tamm, D. Biogas Upgrading—Review of Commercial Technologies. 2013. Available online: http://www.sgc.se/ckfinder/userfiles/files/SGC270.pdf (accessed on 10 January 2019).
- Cui, Z.; DeMontigny, D. Part 7: A review of CO2 capture using hollow fiber membrane contactors. Carbon Manag. 2014, 4, 69–89. [Google Scholar] [CrossRef]
- Heile, S.; Rosenberger, S.; Parker, A.; Jefferson, B.; McAdam, E.J. Establishing the suitability of symmetric ultrathin wall polydimethylsiloxane hollow-fibre membrane contactors for enhanced CO2 separation during biogas upgrading. J. Memb. Sci. 2014, 452, 37–45. [Google Scholar] [CrossRef]
- Elhajj, J.; Al-hindi, M.; Azizi, F. A Review of the Absorption and Desorption Processes of Carbon Dioxide in Water Systems. Ind. Eng. Chem. Res. 2014, 53, 2–22. [Google Scholar] [CrossRef]
- Belaissaoui, B.; Claveria-Baro, J.; Lorenzo-Hernando, A.; Albarracin, D.; Chabanon, E.; Castel, C.; Rode, S.; Roizard, D.; Favre, E. Potentialities of a dense skin hollow fiber membrane contactor for biogas purification by pressurized water absorption. J. Memb. Sci. 2016, 513, 236–249. [Google Scholar] [CrossRef]
- Zaidiza, D.A.; Belaissaoui, B.; Rode, S.; Favre, E. Intensification potential of hollow fiber membrane contactors for CO2 chemical absorption and stripping using monoethanolamine solutions. Sep. Purif. Technol. 2017, 188, 38–51. [Google Scholar] [CrossRef]
- Zhao, S.; Feron, P.H.M.; Deng, L.; Favre, E.; Chabanon, E.; Yan, S.; Hou, J.; Chen, V.; Qi, H. Status and progress of membrane contactors in post-combustion carbon capture: A state-of-the-art review of new developments. J. Memb. Sci. 2016, 511, 180–206. [Google Scholar] [CrossRef]
- Falk-Pedersen, O.; Grønvold, M.S.; Nøkleby, P.; Bjerve, F.; Svendsen, H.F. CO2 Capture with Membrane Contactors. Int. J. Green Energy 2004, 2, 157–165. [Google Scholar] [CrossRef]
- Falk-Pedersen, O.; Bjerve, Y.; Glittum, G.; Rønning, S. Separation of Carbon Dioxide from Offshore Gas Turbine Exhaust. Energy Convers. Manag. 1995, 36, 393–396. [Google Scholar] [CrossRef]
- Herzog, H.; Falk-pedersen, O. The Kvaerner membrane contactor: Lessons from a case study in how to reduce capture costs. In Proceedings of the 5th International Conference on Greenhouse Gas Control Technologies, Cairns, Australia, 13–16 August 2000; pp. 121–125. [Google Scholar]
- Comite, A.; Costa, C.; Demartini, M.; Di, R.; Oliva, M. Exploring CO2 capture from pressurized industrial gaseous effluents in membrane contactor-based pilot plant. Int. J. Greenh. Gas Control 2017, 67, 60–70. [Google Scholar] [CrossRef]
- Klaassen, R. Achieving flue gas desulphurization with membrane gas absorption. Filtr. Sep. 2003, 40, 26–28. [Google Scholar] [CrossRef]
- Noble, G.L.; Broomhall, D.; Maple, M.; Shelenko, L.; Truong, J. Hazards Arising from the Conveyance and Use of Gas from Non-Conventional Sources (NCS). 2011. Available online: http://www.hse.gov.uk/research/rrpdf/rr882.pdf (accessed on 10 January 2019).
- Arrhenius, K.; Johansson, U. Characterisation of Contaminants in Biogas before and after Upgrading to Vehicle Gas. 2012. Available online: http://www.sgc.se/ckfinder/userfiles/files/SGC246_eng.pdf (accessed on 15 January 2019).
- Rasi, S.; Veijanen, A.; Rintala, J. Trace compounds of biogas from different biogas production plants. Energy 2007, 32, 1375–1380. [Google Scholar] [CrossRef]
- Rasi, S.; Läntelä, J.; Rintala, J. Trace compounds affecting biogas energy utilization—A review. Energy Convers. Manag. 2011, 52, 3369–3375. [Google Scholar] [CrossRef]
- Håkansson, A. Preventing Microbial Growth on Pall-Rings When Upgrading Biogas Using Absorption with Water Wash. 2006. Available online: http://www.sgc.se/ckfinder/userfiles/files/SGC166.pdf (accessed on 20 November 2018).
- Yu, H.; Thé, J.; Tan, Z.; Feng, X. Modeling SO2 absorption into water accompanied with reversible reaction in a hollow fiber membrane contactor. Chem. Eng. Sci. 2016, 156, 136–146. [Google Scholar] [CrossRef]
- Scholes, C.A.; Qader, A.; Stevens, G.W.; Kentish, S.E. Membrane Gas-Solvent Contactor Pilot Plant Trials of CO2 Absorption from Flue Gas. Sep. Sci. Technol. 2014, 49, 2449–2458. [Google Scholar] [CrossRef]
- Zhang, L.; Qu, R.; Sha, Y.; Wang, X.; Yang, L. Membrane gas absorption for CO2 capture from flue gas containing fine particles and gaseous contaminants. Int. J. Greenh. Gas Control 2015, 33, 10–17. [Google Scholar] [CrossRef]
- Zhang, L.; Hu, B.; Song, H.; Yang, L.; Ba, L. Colloidal Force Study of Particle Fouling on Gas Capture Membrane. Sci. Rep. 2017, 7, 1–11. [Google Scholar] [CrossRef]
- Zhang, L.; Li, J.; Zhou, L.; Liu, R.; Wang, X.; Yang, L. Fouling of Impurities in Desulfurized Flue Gas on Hollow Fiber Membrane Absorption for CO2 Capture. Ind. Eng. Chem. Res. 2016, 55, 8002–8010. [Google Scholar] [CrossRef]
- Vogler, S.; Braasch, A.; Buse, G.; Hempel, S.; Schneider, J.; Ulbricht, M. Biogas conditioning using hollow fiber membrane contactors. Chem. Ing. Tech. 2013, 85, 1254–1258. [Google Scholar] [CrossRef]
- Sengupta, A.; Peterson, P.A.; Miller, B.D.; Schneider, J.; Fulk, C.W. Large-scale application of membrane contactors for gas transfer from or to ultrapure water. Sep. Purif. Technol. 1998, 14, 189–200. [Google Scholar] [CrossRef]
- Liqui-Cel. Cleaning Guidelines. 2013, pp. 1–24. Available online: https://www.3m.com/3M/en_US/liquicel-us/resources/operating-and-technical-guides/ (accessed on 5 February 2016).
- Chabanon, E.; Roizard, D.; Favre, E. Modeling strategies of membrane contactors for post-combustion carbon capture: A critical comparative study. Chem. Eng. Sci. 2013, 87, 393–407. [Google Scholar] [CrossRef]
- Hepburn, C.A.; Vale, P.; Brown, A.S.; Simms, N.J.; McAdam, E.J. Development of on-line FTIR spectroscopy for siloxane detection in biogas to enhance carbon contactor management. Talanta 2015, 141, 128–136. [Google Scholar] [CrossRef] [PubMed]
- Zarebska, A.; Amor, Á.C.; Ciurkot, K.; Karring, H.; Thygesen, O.; Andersen, T.P.; Hägg, M.B.; Christensen, K.V.; Norddahl, B. Fouling mitigation in membrane distillation processes during ammonia stripping from pig manure. J. Memb. Sci. 2015, 484, 119–132. [Google Scholar] [CrossRef]
- Luján-Facundo, M.J.; Mendoza-Roca, J.A.; Cuartas-Uribe, B.; Álvarez-Blanco, S. Evaluation of cleaning efficiency of ultrafiltration membranes fouled by BSA using FTIR-ATR as a tool. J. Food Eng. 2015, 163, 1–8. [Google Scholar] [CrossRef]
- Mahmud, H.; Kumar, A.; Narbaitz, R.M.; Matsuura, T. A study of mass transfer in the membrane air-stripping process using microporous polyproplylene hollow fibers. J. Memb. Sci. 2000, 179, 29–41. [Google Scholar] [CrossRef]
- Högström, R.; Vesala, H.; Heinonen, M. Particulate content of biogas. In Proceedings of the 18th International Congress of Metrology, Paris, France, 19–21 September 2017; p. 08002. [Google Scholar] [CrossRef]
- Xu, L.; Shi, Y.; Liu, N.; Cai, Y. Methyl siloxanes in environmental matrices and human plasma/fat from both general industries and residential areas in China. Sci. Total Environ. 2015, 505, 454–463. [Google Scholar] [CrossRef]
- Hepburn, C.A.; Martin, B.D.; Simms, N.; McAdam, E.J. Characterization of full-scale carbon contactors for siloxane removal from biogas using online Fourier transform infrared spectroscopy. Environ. Technol. 2015, 36, 178–187. [Google Scholar] [CrossRef]
- Mavroudi, M.; Kaldis, S.P.; Sakellaropoulos, G.P. A study of mass transfer resistance in membrane gas-liquid contacting processes. J. Memb. Sci. 2006, 272, 103–115. [Google Scholar] [CrossRef]
- Fougerit, V.; Pozzobon, V.; Pareau, D.; Théoleyre, M.; Stambouli, M. Gas-liquid absorption in industrial cross-flow membrane contactors: Experimental and numerical investigation of the influence of transmembrane pressure on partial wetting. Chem. Eng. Sci. 2017, 170, 561–573. [Google Scholar] [CrossRef]
- D’Souza, N.M.; Mawson, A.J. Membrane cleaning in the dairy industry: A review. Crit. Rev. Food Sci. Nutr. 2005, 45, 125–134. [Google Scholar] [CrossRef] [PubMed]
- Shi, X.; Tal, G.; Hankins, N.P.; Gitis, V. Fouling and cleaning of ultrafiltration membranes: A review. J. Water Process. Eng. 2014, 1, 121–138. [Google Scholar] [CrossRef]
- Porcelli, N.; Judd, S. Chemical cleaning of potable water membranes: A review. Water Res. 2010, 71, 137–143. [Google Scholar] [CrossRef]
- Boributh, S.; Rongwong, W.; Assabumrungrat, S.; Laosiripojana, N.; Jiraratananon, R. Mathematical modeling and cascade design of hollow fiber membrane contactor for CO2 absorption by monoethanolamine. J. Memb. Sci. 2012, 401–402, 175–189. [Google Scholar] [CrossRef]
- Boributh, S.; Assabumrungrat, S.; Laosiripojana, N.; Jiraratananon, R. Effect of membrane module arrangement of gas-liquid membrane contacting process on CO2 absorption performance: A modeling study. J. Memb. Sci. 2011, 372, 75–86. [Google Scholar] [CrossRef]
- Bauer, F.; Persson, T.; Hulteberg, C.; Tamm, D. Biogas upgrading—Technology overview, comparison and perspectives for the future. Biofuels. Bioprod. Biorefin. 2013, 7, 499–511. [Google Scholar] [CrossRef]
- Belaissaoui, B.; Favre, E. Evaluation of a dense skin hollow fiber gas-liquid membrane contactor for high pressure removal of CO2 from syngas using Selexol as the absorbent. Chem. Eng. Sci. 2018, 184, 186–199. [Google Scholar] [CrossRef]
- Dindore, V.Y.; Brilman, D.W.F.; Feron, P.H.M.; Versteeg, G.F. CO2 absorption at elevated pressures using a hollow fiber membrane contactor. J. Memb. Sci. 2004, 235, 99–109. [Google Scholar] [CrossRef]
- Belaissaoui, B.; Favre, E. Novel dense skin hollow fiber membrane contactor based process for CO2 removal from raw biogas using water as absorbent. Sep. Purif. Technol. 2018, 193, 112–126. [Google Scholar] [CrossRef]








| WWTW Biogas | +ACS 1 | +ACS, +SAZ 2 | SAZ 3 | |
|---|---|---|---|---|
| Compound | mg m−3 | mg m−3 | mg m−3 | mg kg−1 |
| Carbon Disulphide | 3.3 | 4.2 | <1 | - |
| Total Organo-Sulphur Compounds | 5.3 | 4.2 | <1 | - |
| Total Volatile Organic Compounds | 320 | 256 | <100 4 | - |
| Total Petroleum Hydrocarbons | 187 | 117 | 35.1 | - |
| Cyclic Octatomic Sulphur | - | - | - | 2.5 |
| Octamethylcyclotetrasiloxane (D4) | - | - | - | 1.8 |
| Decamethylcyclopentasiloxane (D5) | - | - | - | 10 |
| Terpenes | - | - | - | 4.93 |
| 3,7-Dimethyl-3-octanol | - | - | - | 2.6 |
| Total C12-C14 Hydrocarbons | - | - | - | 27 |
Publisher’s Note: MDPI stays neutral with regard to jurisdictional claims in published maps and institutional affiliations. |
© 2021 by the authors. Licensee MDPI, Basel, Switzerland. This article is an open access article distributed under the terms and conditions of the Creative Commons Attribution (CC BY) license (http://creativecommons.org/licenses/by/4.0/).
Share and Cite
Houlker, S.; Rutherford, T.; Herron, D.; Brookes, A.; Moore, A.; Vale, P.; Pidou, M.; McAdam, E. Demonstrating Commercial Hollow Fibre Membrane Contactor Performance at Industrial Scale for Biogas Upgrading at a Sewage Treatment Works. Water 2021, 13, 172. https://doi.org/10.3390/w13020172
Houlker S, Rutherford T, Herron D, Brookes A, Moore A, Vale P, Pidou M, McAdam E. Demonstrating Commercial Hollow Fibre Membrane Contactor Performance at Industrial Scale for Biogas Upgrading at a Sewage Treatment Works. Water. 2021; 13(2):172. https://doi.org/10.3390/w13020172
Chicago/Turabian StyleHoulker, Sam, Tony Rutherford, Daniel Herron, Adam Brookes, Andrew Moore, Peter Vale, Marc Pidou, and Ewan McAdam. 2021. "Demonstrating Commercial Hollow Fibre Membrane Contactor Performance at Industrial Scale for Biogas Upgrading at a Sewage Treatment Works" Water 13, no. 2: 172. https://doi.org/10.3390/w13020172
APA StyleHoulker, S., Rutherford, T., Herron, D., Brookes, A., Moore, A., Vale, P., Pidou, M., & McAdam, E. (2021). Demonstrating Commercial Hollow Fibre Membrane Contactor Performance at Industrial Scale for Biogas Upgrading at a Sewage Treatment Works. Water, 13(2), 172. https://doi.org/10.3390/w13020172

