Responses of Winter Wheat Yield to Drought in the North China Plain: Spatial–Temporal Patterns and Climatic Drivers
Abstract
1. Introduction
2. Materials and Methods
2.1. Study Region
2.2. Data
2.3. Methods
2.3.1. Standardized Precipitation Evapotranspiration Index (SPEI)
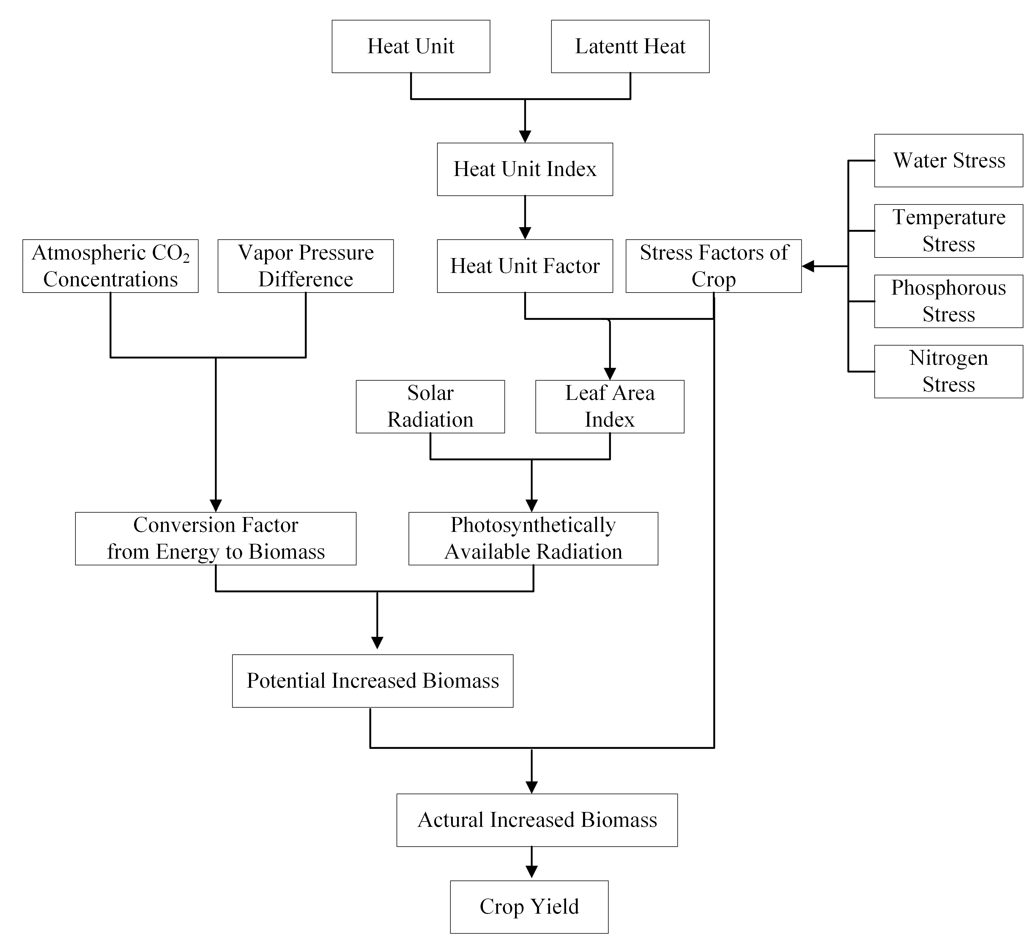
2.3.2. Environmental Policy Integrated Climate (EPIC) Model and its Localization
2.3.3. Statistical Methods
- (1)
- Pearson correlation analysis
- (2)
- The principal component analysis (PCA) in spatial model
- (3)
- Predictive discriminant analysis
3. Results
3.1. EPIC Crop Model Verification
3.2. Diverse and General Spatial–Temporal Patterns of Winter Wheat Yield Responses to Drought
3.2.1. Diverse Responses of Winter Wheat Yield to Drought
3.2.2. General Spatial Patterns of the Winter Wheat Yield Responses to Drought
3.3. Factors Explaining the Different Responses of Winter Wheat Yield to Drought
4. Discussion
4.1. The Mechanisms of the Different Responses of Winter Wheat Yields to Drought
4.2. Global Warming Enhances the Role of Temperature in Driving the Response Patterns of Winter Wheat Yield to Drought Compared with Other Climatic Factors
4.3. The Contributions and Limitations of Our Study
5. Conclusions
Supplementary Materials
Author Contributions
Funding
Acknowledgments
Conflicts of Interest
References
- Zampieri:, M.; Ceglar, A.; Dentener, F.; Toreti, A. Wheat yield loss attributable to heat waves, drought and water excess at the global, national and subnational scales. Environ. Res. Lett. 2017, 12, 064008. [Google Scholar] [CrossRef]
- Daryanto, S.; Wang, L.; Jacinthe, P.-A. Global Synthesis of Drought Effects on Maize and Wheat Production. PLoS ONE 2016, 11, e0156362. [Google Scholar] [CrossRef] [PubMed]
- Hao, L.; Zhang, X.; Liu, S. Risk assessment to China’s agricultural drought disaster in county unit. Nat. Hazards 2012, 61, 785–801. [Google Scholar] [CrossRef]
- He, B.; Lü, A.; Wu, J.; Zhao, L.; Liu, M. Drought hazard assessment and spatial characteristics analysis in China. J. Geogr. Sci. 2011, 21, 235–249. [Google Scholar] [CrossRef]
- Madadgar, S.; AghaKouchak, A.; Farahmand, A.; Davis, S.J. Probabilistic estimates of drought impacts on agricultural production. Geophys. Res. Lett. 2017, 44, 7799–7807. [Google Scholar] [CrossRef]
- Wilhite, D.A.; Glantz, M.H. Understanding: The Drought Phenomenon: The Role of Definitions. Water Int. 1985, 10, 111–120. [Google Scholar] [CrossRef]
- Paulo, A.A.; Pereira, L.S. Drought Concepts and Characterization. Water Int. 2006, 31, 37–49. [Google Scholar] [CrossRef]
- Lloyd-Hughes, B. The impracticality of a universal drought definition. Theor. Appl. Clim. 2014, 117, 607–611. [Google Scholar] [CrossRef]
- Zeng, Z.; Li, Y.; Wu, W.; Zhou, Y.; Wang, X.; Huang, H.; Li, Z. Spatio-Temporal Variation of Drought within the Vegetation Growing Season in North Hemisphere (1982–2015). Water 2020, 12, 2146. [Google Scholar] [CrossRef]
- Beguería, S.; Vicente-Serrano, S.M.; Reig, F.; Latorre, B. Standardized precipitation evapotranspiration index (SPEI) revisited: Parameter fitting, evapotranspiration models, tools, datasets and drought monitoring. Int. J. Climatol. 2014, 34, 3001–3023. [Google Scholar] [CrossRef]
- Zipper, S.C.; Qiu, J.; Kucharik, C.J. Drought effects on US maize and soybean production: Spatiotemporal patterns and historical changes. Environ. Res. Lett. 2016, 11, 094021. [Google Scholar] [CrossRef]
- Guttman, N.B. Comparing the Palmer Drought Index and the Standardized Precipitation Index. J. Am. Water Resour. Assoc. 1998, 34, 113–121. [Google Scholar] [CrossRef]
- Vicente-Serrano, S.M.; Beguería, S.; López-Moreno, J.I. A Multiscalar Drought Index Sensitive to Global Warming: The Standardized Precipitation Evapotranspiration Index. J. Clim. 2010, 23, 1696–1718. [Google Scholar] [CrossRef]
- Alley, W.M. The Palmer Drought Severity Index: Limitations and Assumptions. J. Climate Appl. Meteor. 1984, 23, 1100–1109. [Google Scholar] [CrossRef]
- Wang, H.; Vicente-Serrano, S.M.; Tao, F.; Zhang, X.; Wang, P.; Zhang, C.; Chen, Y.; Zhu, D.; Kenawy, A.E. Monitoring winter wheat drought threat in Northern China using multiple climate-based drought indices and soil moisture during 2000–2013. Agric. For. Meteorol. 2016, 228–229, 1–12. [Google Scholar] [CrossRef]
- Liu, X.; Zhu, X.; Pan, Y.; Bai, J.; Li, S. Performance of different drought indices for agriculture drought in the North China Plain. J. Arid. Land 2018, 10, 507–516. [Google Scholar] [CrossRef]
- Liu, X.; Pan, Y.; Zhu, X.; Yang, T.; Bai, J.; Sun, Z. Drought evolution and its impact on the crop yield in the North China Plain. J. Hydrol. 2018, 564, 984–996. [Google Scholar] [CrossRef]
- Leng, G.; Hall, J. Crop yield sensitivity of global major agricultural countries to droughts and the projected changes in the future. Sci. Total Environ. 2019, 654, 811–821. [Google Scholar] [CrossRef]
- Matiu, M.; Ankerst, D.P.; Menzel, A. Interactions between temperature and drought in global and regional crop yield variability during 1961-2014. PLoS ONE 2017, 12, e0178339. [Google Scholar] [CrossRef]
- Lu, J.; Carbone, G.J.; Huang, X.; Lackstrom, K.; Gao, P. Mapping the sensitivity of agriculture to drought and estimating the effect of irrigation in the United States, 1950–2016. Agric. For. Meteorol. 2020, 292–293, 108124. [Google Scholar] [CrossRef]
- Lobell, D.B.; Roberts, M.J.; Schlenker, W.; Braun, N.; Little, B.B.; Rejesus, R.M.; Hammer, G.L. Greater sensitivity to drought accompanies maize yield increase in the U.S. Midwest. Science 2014, 344, 516–519. [Google Scholar] [CrossRef]
- Webber, H.; Ewert, F.; Olesen, J.E.; Müller, C.; Fronzek, S.; Ruane, A.C.; Bourgault, M.; Martre, P.; Ababaei, B.; Bindi, M.; et al. Diverging importance of drought stress for maize and winter wheat in Europe. Nat. Commun. 2018, 9, 4249. [Google Scholar] [CrossRef] [PubMed]
- Hochman, Z.; Gobbett, D.L.; Horan, H. Climate trends account for stalled wheat yields in Australia since 1990. Glob. Chang. Biol. 2017, 23, 2071–2081. [Google Scholar] [CrossRef] [PubMed]
- Chen, H.; Liang, Z.; Liu, Y.; Jiang, Q.; Xie, S. Effects of drought and flood on crop production in China across 1949–2015: Spatial heterogeneity analysis with Bayesian hierarchical modeling. Nat. Hazards 2018, 92, 525–541. [Google Scholar] [CrossRef]
- Yu, H.; Zhang, Q.; Sun, P.; Song, C. Impact of Droughts on Winter Wheat Yield in Different Growth Stages during 2001–2016 in Eastern China. Int. J. Disaster Risk Sci. 2018, 9, 376–391. [Google Scholar] [CrossRef]
- Ray, D.K.; Gerber, J.S.; MacDonald, G.K.; West, P.C. Climate variation explains a third of global crop yield variability. Nat. Commun. 2015, 6, 5989. [Google Scholar] [CrossRef]
- Qiao, J.; Yu, D.; Liu, Y. Quantifying the impacts of climatic trend and fluctuation on crop yields in northern China. Environ. Monit. Assess. 2017, 189, 532. [Google Scholar] [CrossRef]
- Hoffman, A.L.; Kemanian, A.R.; Forest, C.E. Analysis of climate signals in the crop yield record of sub-Saharan Africa. Glob. Chang. Biol. 2018, 24, 143–157. [Google Scholar] [CrossRef]
- Ceglar, A.; Toreti, A.; Lecerf, R.; van der Velde, M.; Dentener, F. Impact of meteorological drivers on regional inter-annual crop yield variability in France. Agric. For. Meteorol. 2016, 216, 58–67. [Google Scholar] [CrossRef]
- Feng, F.; Huang, G.; Wang, Y.; Zhang, X.; Wang, T.; Zhong, X. Cultivar Difference in Yield and Physiological Response of Winter Wheat after Exposed to Drought Stress at Jointing Stage. Chin. J. Agrometerol. 2020, 41, 43–50. [Google Scholar]
- Peña-Gallardo, M.; Vicente-Serrano, S.M.; Quiring, S.; Svoboda, M.; Hannaford, J.; Tomas-Burguera, M.; Martín-Hernández, N.; Domínguez-Castro, F.; Kenawy, A.E. Response of crop yield to different time-scales of drought in the United States: Spatio-temporal patterns and climatic and environmental drivers. Agric. For. Meteorol. 2019, 264, 40–55. [Google Scholar] [CrossRef]
- Dai, A. Drought under global warming: A review. Wiley Interdiscip. Rev. Clim. Chang. 2011, 2, 45–65. [Google Scholar] [CrossRef]
- Allen, R.G.; Pereira, L.S.; Raes, D.; Smith, M. Crop Evapotranspiration. In Guidelines for Computing Crop Water Requirements; FAO: Roma, Italy, 1998. [Google Scholar]
- Liu, M.; Wu, J.; Lv, A.; Zhao, L. Water stress of winter wheat and irrigation strategy in typical region of Huang-Huai-Hai Plain. Trans. Chin. Soc. Agric. Eng. 2010, 26, 40–44. [Google Scholar]
- Lu, C.; Fan, L. Winter wheat yield potentials and yield gaps in the North China Plain. Field Crops Res. 2013, 143, 98–105. [Google Scholar] [CrossRef]
- Yin, Y.; Zhang, X.; Lin, D.; Yu, H.; Wang, J.A.; Shi, P. GEPIC-V-R model: A GIS-based tool for regional crop drought risk assessment. Agric. Water Manag. 2014, 144, 107–119. [Google Scholar] [CrossRef]
- Wang, Q.; Wu, J.; Li, X.; Zhou, H.; Yang, J.; Geng, G.; An, X.; Liu, L.; Tang, Z. A comprehensively quantitative method of evaluating the impact of drought on crop yield using daily multi-scale SPEI and crop growth process model. Int. J. Biometeorol. 2017, 61, 685–699. [Google Scholar] [CrossRef]
- Yu, F. Yield Estimation of Winter Wheat with EPIC Model in Huang-Huai-Hai Plain-A Case Study in Luancheng, Hebei. Master’s Thesis, Chinese Academy of Agricultural Science, Beijing, China, 2007. [Google Scholar]
- Yue, Y.; Li, J.; Ye, X.; Wang, Z.; Zhu, A.-X.; Wang, J.-A. An EPIC model-based vulnerability assessment of wheat subject to drought. Nat. Hazards 2015, 78, 1629–1652. [Google Scholar] [CrossRef]
- Duan, Q.; Sorooshian, S.; Gupta, V. Effective and efficient global optimization for conceptual rainfall-runoff models. Water Resour. Res. 1992, 28, 1015–1031. [Google Scholar] [CrossRef]
- Xiao, D.; Tao, F.; Liu, Y.; Shi, W.; Wang, M.; Liu, F.; Zhang, S.; Zhu, Z. Observed changes in winter wheat phenology in the North China Plain for 1981-2009. Int. J. Biometeorol. 2013, 57, 275–285. [Google Scholar] [CrossRef]
- Qin, X.; Zhou, G.; Jv, H.; Li, X.; Liu, Q. Simulation of Different Irrigation Strategy on Wheat Yield in Huang-Huai-Hai Plain under the RCP8.5 Scenario. Chin. J. Agrometeorol. 2018, 39, 220–232. [Google Scholar]
- Peng, Z.; Zhang, B.; Liu, Y.; Cai, J.; Wang, L.; Du, L. Simulation for Regional Water Consumption and Optimization of Irrigation Schedule for Winter Wheat in North China. Trans. Chin. Soc. Agric. Mach. 2017, 48, 238–246. [Google Scholar]
- Fang, W.; Liu, R.; Zhu, Z.; Ma, Z.; Li, S.; Xu, P. Influencing factors and characteristics of winter wheat irrigation requirement in Huanghuai Plain. Chin. J. Ecol. 2009, 28, 2177–2182. [Google Scholar]
- Demšar, U.; Harris, P.; Brunsdon, C.; Fotheringham, A.S.; McLoone, S. Principal Component Analysis on Spatial Data: An Overview. Ann. Assoc. Am. Geogr. 2013, 103, 106–128. [Google Scholar] [CrossRef]
- Vicente-Serrano, S.M.; Camarero, J.J.; Azorin-Molina, C. Diverse responses of forest growth to drought time-scales in the Northern Hemisphere. Glob. Ecol. Biogeogr. 2014, 23, 1019–1030. [Google Scholar] [CrossRef]
- Huberty, C.J. Applied Discriminant Analysis; Wiley: New York, NY, USA, 1994. [Google Scholar]
- Hair, J.F.; Black, W.C.; Babin, B.J.; Anderson, R.E. Multivariate Data Analysis, 7th ed.; Pearson New International Edition; Pearson: Harlow, UK, 2014. [Google Scholar]
- Jamieson, P.D.; Porter, J.R.; Wilson, D.R. A test of the computer simulation model ARCWHEAT1 on wheat crops grown in New Zealand. Field Crops Res. 1991, 27, 337–350. [Google Scholar] [CrossRef]
- Wen, X.; Chen, F. Simulation of climatic change impacts on yield potential of typical wheat varieties based on DSSAT model. Trans. Chin. Soc. Agric. Eng. 2011, 27, 74–79. [Google Scholar] [CrossRef]
- Meyer, S.J.; Hubbard, K.G.; Wilhite, D.A. The relationship of climatic indices and variables to corn (maize) yields: A principal components analysis. Agric. For. Meteorol. 1991, 55, 59–84. [Google Scholar] [CrossRef]
- Xu, X.; Gao, P.; Zhu, X.; Guo, W.; Ding, J.; Li, C. Estimating the responses of winter wheat yields to moisture variations in the past 35 years in Jiangsu Province of China. PLoS ONE 2018, 13, e0191217. [Google Scholar] [CrossRef]
- Potopová, V.; Štěpánek, P.; Možný, M.; Türkott, L.; Soukup, J. Performance of the standardised precipitation evapotranspiration index at various lags for agricultural drought risk assessment in the Czech Republic. Agric. For. Meteorol. 2015, 202, 26–38. [Google Scholar] [CrossRef]
- NeSmith, D.S.; Ritchie, J.T. Maize (Zea mays L.) response to a severe soil water-deficit during grain-filling. Field Crops Res. 1992, 29, 23–35. [Google Scholar] [CrossRef]
- Wu, H.; Hubbard, K.G.; Wilhite, D.A. An agricultural drought risk-assessment model for corn and soybeans. Int. J. Climatol. 2004, 24, 723–741. [Google Scholar] [CrossRef]
- Zhao, S.; Guan, X.; Wu, J. Effects of Water Deficits on Yield and WUE in Winter Wheat. Irrig. Drain. 2001, 20, 56–69. [Google Scholar]
- Austin, R.B.; Cantero-Martínez, C.; Arrúe, J.L.; Playán, E.; Cano-Marcellán, P. Yield–rainfall relationships in cereal cropping systems in the Ebro river valley of Spain. Eur. J. Agron. 1998, 8, 239–248. [Google Scholar] [CrossRef]
- Liu, C.; Zhang, X.; Zhang, Y. Determination of daily evaporation and evapotranspiration of winter wheat and maize by large-scale weighing lysimeter and micro-lysimeter. Agric. For. Meteorol. 2002, 111, 109–120. [Google Scholar] [CrossRef]
- Burba, G.G.; Verma, S.B. Seasonal and interannual variability in evapotranspiration of native tallgrass prairie and cultivated wheat ecosystems. Agric. For. Meteorol. 2005, 135, 190–201. [Google Scholar] [CrossRef]
- Zhang, H.; Ma, X.; Peng, N.; Xv, Y.; Zhang, H. Study on assessment of waterlogging disaster losses of winter wheat in Huaihe river basin. J. Environ. Manag. 2015, 31, 123–129. [Google Scholar]
- Pasho, E.; Camarero, J.J.; Luis, M.D.; Vicente-Serrano, S.M. Impacts of drought at different time scales on forest growth across a wide climatic gradient in north-eastern Spain. Agric. For. Meteorol. 2011, 151, 1800–1811. [Google Scholar] [CrossRef]
- Chaves, M.M.; Maroco, J.P.; Pereira, J.S. Understanding plant responses to drought—From genes to the whole plant. Funct. Plant Biol. 2003, 30, 239. [Google Scholar] [CrossRef]
- McDowell, N.; Pockman, W.T.; Allen, C.D.; Breshears, D.D.; Cobb, N.; Kolb, T.; Plaut, J.; Sperry, J.; West, A.; Williams, D.G.; et al. Mechanisms of plant survival and mortality during drought: Why do some plants survive while others succumb to drought? New Phytol. 2008, 178, 719–739. [Google Scholar] [CrossRef]
- Lobell, D.B.; Schlenker, W.; Costa-Roberts, J. Climate trends and global crop production since 1980. Science 2011, 333, 616–620. [Google Scholar] [CrossRef]
- Schauberger, B.; Archontoulis, S.; Arneth, A.; Balkovic, J.; Ciais, P.; Deryng, D.; Elliott, J.; Folberth, C.; Khabarov, N.; Müller, C.; et al. Consistent negative response of US crops to high temperatures in observations and crop models. Nat. Commun. 2017, 8, 13931. [Google Scholar] [CrossRef] [PubMed]
- Tao, F.; Xiao, D.; Zhang, S.; Zhang, Z.; Rötter, R.P. Wheat yield benefited from increases in minimum temperature in the Huang-Huai-Hai Plain of China in the past three decades. Agric. For. Meteorol. 2017, 239, 1–14. [Google Scholar] [CrossRef]
- Lv, Z.; Liu, X.; Cao, W.; Zhu, Y. Climate change impacts on regional winter wheat production in main wheat production regions of China. Agric. For. Meteorol. 2013, 171–172, 234–248. [Google Scholar] [CrossRef]
- Tao, F.; Zhang, Z.; Xiao, D.; Zhang, S.; Rötter, R.P.; Shi, W.; Liu, Y.; Wang, M.; Liu, F.; Zhang, H. Responses of wheat growth and yield to climate change in different climate zones of China, 1981–2009. Agric. For. Meteorol. 2014, 189–190, 91–104. [Google Scholar] [CrossRef]
- Yu, H.; Zhang, Q.; Xu, C.-Y.; Du, J.; Sun, P.; Hu, P. Modified Palmer Drought Severity Index: Model improvement and application. Environ. Int. 2019, 130, 104951. [Google Scholar] [CrossRef]
- Zhao, C.; Liu, B.; Piao, S.; Wang, X.; Lobell, D.B.; Huang, Y.; Huang, M.; Yao, Y.; Bassu, S.; Ciais, P.; et al. Temperature increase reduces global yields of major crops in four independent estimates. Proc. Natl. Acad. Sci. USA 2017, 114, 9326–9331. [Google Scholar] [CrossRef]












| Drought/Moisture Level | SPEI Values |
|---|---|
| Mild moisture | SPEI ≥ 2.0 |
| Moderate moisture | 1.5 < SPEI <2.0 |
| Severe moisture | 1.0 < SPEI ≤ 1,5 |
| Extreme moisture | 0.5 < SPEI ≤ 1.0 |
| Normal | −0.5 < SPEI ≤ 0.5 |
| Mild drought | −1.0 < SPEI < −0.5 |
| Moderate drought | −1.5 < SPEI ≤ −1.0 |
| Severe drought | −2.0 < SPEI ≤ −1.5 |
| Extreme drought | SPEI ≤ −2.0 |
| Group (Effect) | PC1 | PC2 | ||
|---|---|---|---|---|
| PC1+ | PC1− | PC2+ | PC2− | |
| Percentage | 58% | 14% | 19% | 9% |
| Variables | PDA Functions (Percentage of Variance) | ||
|---|---|---|---|
| PDA1 (62.2%) | PDA2 (30%) | PDA3 (7.8%) | |
| Pre(winter) | −0.372 * | −0.126 | −0.008 |
| Latitude | 0.366 * | 0.109 | −0.044 |
| Tmean (winter) | −0.334 * | −0.064 | −0.029 |
| Water balance (winter) | −0.330 * | −0.220 | 0.020 |
| Tmean (autumn) | −0.324 * | 0.016 | −0.083 |
| Tmax(autumn) | −0.324 * | −0.069 | −0.128 |
| Water balance (spring) | −0.322 * | −0.234 | 0.277 |
| Rhu (winter) | −0.317 * | −0.045 | 0.061 |
| Pre (spring) | −0.315 * | −0.187 | 0.046 |
| Tmin (winter) | −0.315 * | −0.028 | −0.025 |
| Tmax (winter) | −0.311 * | −0.116 | −0.039 |
| Tmin (annual) | −0.311 * | −0.014 | −0.151 |
| Rhu (annual) | −0.304 * | −0.093 | 0.242 |
| Tmean (annual) | −0.300 * | −0.057 | −0.232 |
| Pre (autumn) | −0.299 * | −0.208 | 0.092 |
| Water balance (autumn) | −0.294 * | −0.260 | 0.262 |
| Rhu (spring) | −0.293 * | −0.099 | 0.233 |
| Pre (annual) | −0.284 * | −0.177 | 0.085 |
| Tmin (autumn) | −0.276 * | 0.035 | −0.062 |
| Rhu (autumn) | −0.243 * | −0.124 | 0.182 |
| Rs (summer) | 0.228 * | 0.197 | −0.194 |
| Pre (summer) | −0.175 * | −0.139 | 0.102 |
| Water balance (autumn) | −0.254 | −0.364 * | 0.145 |
| Rs (autumn) | 0.240 | 0.267 * | −0.009 |
| Rs (annual) | 0.143 | 0.227 * | −0.009 |
| PET (autumn) | −0.032 | 0.223 * | −0.078 |
| Wind (summer) | −0.021 | 0.219 * | 0.027 |
| Wind (spring) | 0.054 | 0.216 * | 0.021 |
| Wind (annual) | 0.014 | 0.202 * | 0.055 |
| Wind (autumn) | 0.010 | 0.201 * | 0.054 |
| Rs (autumn) | 0.044 | 0.199 * | 0.140 |
| Wind (winter) | 0.016 | 0.167 * | 0.110 |
| Rs (winter) | −0.067 | 0.163 * | 0.123 |
| PET (winter) | −0.084 | 0.103 * | −0.034 |
| PET (summer) | 0.190 | 0.205 | −0.608 * |
| PET (spring) | 0.247 | 0.230 | −0.488 * |
| PET (annual) | 0.142 | 0.283 | −0.487 * |
| Tmean (summer) | −0.116 | −0.044 | −0.433 * |
| Rhu (summer) | −0.211 | −0.064 | 0.416 * |
| Tmin (summer) | −0.271 | −0.023 | −0.381 * |
| Tmax (summer) | −0.024 | −0.057 | −0.366 * |
| Tmean (spring) | −0.151 | −0.076 | −0.320 * |
| Tmax (spring) | −0.063 | −0.081 | −0.312 * |
| Tmin (spring) | −0.260 | −0.044 | −0.285 * |
| Water balance (summer) | −0.203 | −0.177 | 0.263 * |
| Tmax (annual) | −0.188 | −0.097 | −0.252 * |
| Altitude | 0.002 | 0.010 | 0.199 * |
| Longitude | 0.010 | 0.107 | 0.146 * |
Publisher’s Note: MDPI stays neutral with regard to jurisdictional claims in published maps and institutional affiliations. |
© 2020 by the authors. Licensee MDPI, Basel, Switzerland. This article is an open access article distributed under the terms and conditions of the Creative Commons Attribution (CC BY) license (http://creativecommons.org/licenses/by/4.0/).
Share and Cite
Yang, J.; Wu, J.; Liu, L.; Zhou, H.; Gong, A.; Han, X.; Zhao, W. Responses of Winter Wheat Yield to Drought in the North China Plain: Spatial–Temporal Patterns and Climatic Drivers. Water 2020, 12, 3094. https://doi.org/10.3390/w12113094
Yang J, Wu J, Liu L, Zhou H, Gong A, Han X, Zhao W. Responses of Winter Wheat Yield to Drought in the North China Plain: Spatial–Temporal Patterns and Climatic Drivers. Water. 2020; 12(11):3094. https://doi.org/10.3390/w12113094
Chicago/Turabian StyleYang, Jianhua, Jianjun Wu, Leizhen Liu, Hongkui Zhou, Adu Gong, Xinyi Han, and Wenhui Zhao. 2020. "Responses of Winter Wheat Yield to Drought in the North China Plain: Spatial–Temporal Patterns and Climatic Drivers" Water 12, no. 11: 3094. https://doi.org/10.3390/w12113094
APA StyleYang, J., Wu, J., Liu, L., Zhou, H., Gong, A., Han, X., & Zhao, W. (2020). Responses of Winter Wheat Yield to Drought in the North China Plain: Spatial–Temporal Patterns and Climatic Drivers. Water, 12(11), 3094. https://doi.org/10.3390/w12113094
