Potential Transformative Changes in Water Provision Systems: Impact of Decentralised Water Systems on Centralised Water Supply Regime
Abstract
1. Introduction
2. Methods
2.1. Historical Transition Analysis
- (1)
- Niches: ‘…protected spaces for the development and use of promising technologies by means of experimentation, with the aim of learning about the desirability of the new technology, and enhancing the further development and the rate of application of the new technology’ ([43], p. 186).
- (2)
- Regimes: ‘…the rule set…embedded in a complex of engineering practices, production process technologies, product characteristics, skills and procedures, ways of handling relevant artefacts and persons, ways of defining problems; all of them embedded in institutions and infrastructures’ ([44], p. 338).
- (3)
- Landscapes: ‘the ‘external environment’ and consists of factors that not only affect the regime under analysis but a variety of other regimes as well [41] with ‘…background variables such as the material infrastructure, political culture and coalitions, social values, worldviews and paradigms, the macro economy, demography and the natural environment which channel transition processes and change themselves slowly in an autonomous way’ [41].
2.2. The Case Study: Foresight Study of Water Systems in Limburg
2.3. Case Study Description
3. Analysis and Results
3.1. Historical Transition Analysis
3.1.1. Niches
3.1.2. Barriers
- Current centralised system incurs little failure: The centralised system functions effectively and delivers high-quality water to everyone for a relatively low price and includes low health risks. Decentralised technologies are, therefore, not considered a solution for solving the failure issues of centralised potable water systems. The pressure on the existing infrastructure is limited and the future is uncertain. Actors outside the regime (e.g., market companies and researchers) emphasise the pitfalls and problems of the current system. Whilst, at the same time, regime players (e.g., water utilities and the national government) hold on to their existing system (e.g., monopoly) and point to current legislation, positive features, and label the current system as sustainable. This ambiguity stalls decentralised developments.
- Lack of individual business cases: The niche technologies are expected to be more costly compared to those of the centralised system. Hence, a real business model for decentralised water is still missing when only focusing on water consumption [63,64,65]. Additionally, the centralised system requires a large infrastructural component, which can be seen as inflexible. Moreover, homes have been designed to suit a centralised system, through the use of a central input and output. This robust but inflexible socio-technical centralised system is a barrier for the upscale of SUWM measures. The costs for potable water mainly consist of fixed costs. As a consequence, a decrease of your potable water consumption does not lead to a proportional decrease in your water bills. Hence, a financial incentive to reduce water consumption is missing.
- Public health: The current system has a low risk-level. Every improvement in areas such as sustainability, efficiency or price have little chance of acceptance if this would result in higher risks relating to public health, or even the perception that it would involve a higher risk [60]. Regarding decentralised systems, uncertainty exists in the Netherlands about the quality of the water sources and the quantity available to ensure a constant supply and safety of application [65].
- Legislation: Rainwater and grey water use are limited by rules and regulations for large-scale projects (more than one household). Other aspects regarding rules and procedures are uncertain and are perceived as ambiguous by the interviewees. Examples of water-saving devices which have faced legal issues through the installation and use in public facilities, such as vacuum toilets and recirculation showers also exist. Legislation often leads to the continuation of the status quo. The rules and legislations are set in place for the functioning system, and these systems arrange themselves vice versa around the conditions of the set of rules and laws.
- Fragmented division of responsibility: In collective decentralised systems, different types of responsibilities are prevalent. A new form of governance may be required to better facilitate a process of self-organisation. It was noted during several interviews that in the beginning of these projects, tasks were divided between a motivated group of residents and tasks carried out by external parties. However, as time passes, the ecologic ideology can weather away as residents move or pass away, and others join. Problems which may arise include, who is responsible in this new setting and friction between residents regarding consumption.
- Public acceptance: A differentiation can be made between (1) actual public acceptance of different SUWM measures and household applications and (2) the opinion of investors and housing corporations about public acceptance of the different measures. The latter leads to lower acceptance levels according to the interviewees and is, therefore, a barrier for upscaling.
- Absence of collaboration: The lack of collaboration between the regime and the niches makes the upscaling of decentralised technologies difficult within the current regime.
3.1.3. Drivers
- Population change: Population decline could stimulate the introduction of decentralised systems. The centralised systems can be considered relatively costly for small groups of users in remote places. Rainwater and wastewater can become an economically feasible alternative. Population growth in urban areas puts pressure on the existing water infrastructures and subsoil. Therefore, alternative water sources, local stormwater buffering and wastewater treatment are introduced in densely populated areas where the centralised infrastructure has reached its limits in the subsoil.
- Inclusive water prices and subsidies: One of the reasons to reduce the water demand or find alternative sources is a price increase of tap water or the indirect use of it. Indirect uses are the wastewater discharge and the energy consumption for water uses which represent 25% of the energy used in a household. Subsidies are becoming more available in regard to stormwater runoff measures, which can be linked to water consumption when stored. Nonetheless, the barriers for homeowners are still relatively high due to the high costs (a business case lacks) [63,64,65]. However, the business-case calculations are based on one function—potable water costs—but do not internalise other aspects such as stormwater protection. A regime that includes a more holistic perspective in the total costs (energy, wastewater and externalities) could create room for a positive business case.
- Circular economy: A fundamental shift that can result in water-saving devices and water reuse is the transition from a linear towards a circular economy. There is no blueprint for the circular economy, but the use of local sources, the local treatment of wastewater, water saving and the reuse of water is being researched and tested [60].
- Climate change adaptation: Climate change adaptation forms an important driver for the introduction of decentralised SUWM measures, in particular, rainwater systems. The sewage systems in the Netherlands have been designed to discharge rain events of 20 mm up to 30 mm. The climate scenarios predict an increase in extreme rain events [59]. In relation, the stormwater management, regional water authorities and municipalities are responsible. The replacement of the sewage network has not been seen as a desirable solution. Municipalities can legally force (or stimulate through subsidies) households to manage the precipitation which falls on their own plot of land. Municipalities are increasingly using this form of regulation and subsidies to manage stormwater, forming a driver for the large-scale introduction of rainwater systems.
- Social values and autarky: The need to be self-sufficient (autarky) and to act sustainably are noted as main drivers for decentralised systems in interviews, and in the study of van Alphen [60]. Which may be reinforced by the growing gap between society and politics, geopolitical conflicts and increasing attention for terrorist incidents. Additionally, the trust in institutions, organisations, and multinationals are declining [66], whilst environmental consciousness is a growing trend [67]. Furthermore, new urban planning forms create space for self-sufficient forms of living. In a study by Brouwer [68], observations were made that in the Netherlands, 65% of the water clients are interested in sustainability, of which 30% were willing to pay more if it were to be produced in a sustainable manner.
- Simplicity: A prerequisite for upscaling is that the problem and solution are both understandable. For decentralised water systems, this is clearly the case according to the interviewees.
- Legislation: Besides legal barriers, some changes which form a driver have also been noted. Firstly, the possibility of municipalities to distribute the responsibility of water management to households as described in point four. Secondly, a new environmental law ensuring that decentralised governments will have more freedom of policy to deliver local customised solutions. In principle, all types of decentralised developments are possible with the ‘Yes, if’ principle instead of the old ‘No, unless’ principle. Local decentralised solutions will find fewer legal barriers within this new law. Thirdly, in the past, a potable water connection was required for every household. This rule has recently been revised and withdrawn.
3.2. Socio-Technical Scenarios
- Strong focus on climate adaptation, reducing the effect of extreme precipitation
- Public campaigns and subsidies to collect and store rainwater
- Increase in green gardens
- Sustainability should not affect comfort and quality of life
- Less interest in energy saving due to abundance of renewables
- Strong focus on sustainability relating to water and energy saving
- Circular economy with a focus on reduction and reuse.
- Sustainable lifestyle is ‘cool’, showing off on social media
- Fast technological development of water-saving appliances.
3.2.1. Scenario Storylines
Let it Flow (LF)
Safe Water (SW)
3.2.2. Qualitative Scenarios
3.2.3. Quantitative Scenarios
), rural areas (
), existing buildings, and renovated or constructed buildings (
). The classification of types of buildings are described in Table A4 of Appendix A. The argumentation for certain percentages have been validated by the experts involved in the scenario building, based on literature [32,33,34,58,69,70,71,72], and data from market parties. The input data are listed in Table A3 of Appendix A.3.3. Demographic Scenarios
3.4. Outcomes and Analysis
3.4.1. Total Water Demand
3.4.2. Peak Demand
3.5. Analysis of Impact of Scenarios on the Centralised System
3.5.1. Impact of LF Scenario on Centralised System
3.5.2. Impact of SW Scenario on Centralised System
4. Discussion
5. Conclusions
Author Contributions
Funding
Conflicts of Interest
Appendix A
| STEP | Socio-Technical Scenario | Socio-Technical Scenario | ||
|---|---|---|---|---|
| Narrative (4) | Let it flow | Safe Water | ||
| Qualitative (5) | Mild | Extreme | Mild | Extreme |
| Quantitative (6) | 1: Toilet 2: Shower 3: Dishwasher 4: Washing machine 5: Garden 6: Rainwater systems 7: Grey water systems | 1: Toilet 2: Shower 3: Dishwasher 4: Washing machine 5: Garden 6: Rainwater systems 7: Grey water systems | 1: Toilet 2: Shower 3: Dishwasher 4: Washing machine 5: Garden 6: Rainwater systems 7: Grey water systems | 1: Toilet 2: Shower 3: Dishwasher 4: Washing machine 5: Garden 6: Rainwater systems 7: Grey water systems |
| Characteristics | Demographic Scenario Low | Demographic Scenario Middle | Demographic Scenario High |
|---|---|---|---|
| Population | 1: Number of population 2. Number of newly born 3. Population composition | 1: Number of population 2. Number of newly born 3. Population composition | 1: Number of population 2. Number of newly born 3. Population composition |
| Housing | 1: Types of houses 2. Number of houses 3. Level of urbanity | 1: Types of houses 2. Number of houses 3. Level of urbanity | 1: Types of houses 2. Number of houses 3. Level of urbanity |
| Developments | 1: Number of new build 2. Number of renovations | 1: Number of new build 2. Number of renovations | 1: Number of new build 2. Number of renovations |
| Regions | 1. Region 1 1a. Sub region 1 1b. Sub-region 2 2. Region 2 3. Region 3 | 1. Region 1 1a. Sub region 1 1b. Sub-region 2 2. Region 2 3. Region 3 | 1. Region 1 1a. Sub region 1 1b. Sub-region 2 2. Region 2 3. Region 3 |
| Current Situation | Let It Flow—Mild | Let It Flow—Extreme | |||||||
|---|---|---|---|---|---|---|---|---|---|
TOILET![]() | ![]() | ![]() | ![]() | ![]() | ![]() | ![]() | ![]() | ![]() | |
| Behaviour; times used per person per day (t/p/d) | 6 | 6 | 6 | 6 | 6 | 6 | 6 | 6 | 6 |
| Penetration flush blocker (%) | 73% | 80% | 100% | 80% | 100% | 80% | 100% | 80% | 100% |
| Percentage flush blocker used at a time (%) | 69% | 69% | 69% | 69% | 69% | 40% | 40% | 40% | 40% |
| Usage capacity flush blocker in litres at a time (L/t) | 3 | 3 | 3 | 3 | 3 | 3 | 3 | 3 | 3 |
| Penetration vacuum toilet and similar products (%) | 1% | 1% | 10% | 1% | 10% | 1% | 0% | 1% | 0% |
| Usage capacity vacuum toilet in litres at a time (L/t) | 1 | 1 | 1 | 1 | 1 | 1 | 1 | 1 | 1 |
| Average usage capacity regular toilet (L/t) | 7.90 | 7.70 | 6 | 7.70 | 6 | 7.20 | 6 | 7.70 | 6 |
| Current Situation | Safe Water—Mild | Safe Water—Extreme | |||||||
TOILET![]() | ![]() | ![]() | ![]() | ![]() | ![]() | ![]() | ![]() | ![]() | |
| Behaviour; times used per person per day (t/p/d) | 6 | 6 | 6 | 6 | 6 | 6 | 6 | 6 | 6 |
| Penetration flush blocker (%) | 73% | 100% | 100% | 100% | 100% | 100% | 100% | 100% | 100% |
| Percentage flush blocker used at a time (%) | 69% | 69% | 69% | 69% | 69% | 69% | 69% | 69% | 69% |
| Usage capacity flush blocker in litres at a time (L/t) | 3 | 3 | 3 | 3 | 3 | 3 | 3 | 3 | 3 |
| Penetration vacuum toilet and similar products (%) | 1% | 1% | 25% | 1% | 20% | 1% | 50% | 1% | 40% |
| Usage capacity vacuum toilet in litres at a time (L/t) | 1 | 1 | 1 | 1 | 1 | 1 | 1 | 1 | 1 |
| Average usage capacity regular toilet (L/t) | 7.90 | 6 | 6 | 6 | 6 | 6 | 6 | 6 | 6 |
| Current Situation | Let It Flow—Mild | Let It Flow—Extreme | |||||||
SHOWER![]() | ![]() | ![]() | ![]() | ![]() | ![]() | ![]() | ![]() | ![]() | |
| Average times showered a day per person (t/p/d) | 0.72 | 0.72 | 0.72 | 0.72 | 0.72 | 0.72 | 0.72 | 0.72 | 0.72 |
| Behaviour; minutes showered at a time (m/t) | 8.90 | 9.20 | 9.20 | 9.20 | 9.20 | 9.70 | 9.70 | 9.70 | 9.70 |
| Penetration water saving shower head (%) | 45% | 45% | 80% | 45% | 80% | 40% | 60% | 40% | 60% |
| Usage capacity water saving showerhead (L/m) | 7 | 7 | 7 | 7 | 7 | 7 | 7 | 7 | 7 |
| Penetration comfort shower (%) | 3% | 10% | 10% | 10% | 10% | 15% | 15% | 15% | 15% |
| Usage capacity comfort shower (L/m) | 15 | 15 | 15 | 15 | 15 | 15 | 15 | 15 | 15 |
| Penetration recycle and sprinkler shower (%) | 0% | 0% | 4% | 0% | 4% | 0% | 2% | 0% | 2% |
| Usage capacity recycle and sprinkler shower at a time (L/m) | 5 | 5 | 5 | 5 | 5 | 5 | 5 | 5 | 5 |
| Usage capacity regular shower per minute (L/m) | 8 | 8 | 8 | 8 | 8 | 8 | 8 | 8 | 8 |
| Current Situation | Safe Water—Mild | Safe Water—Extreme | |||||||
SHOWER![]() | ![]() | ![]() | ![]() | ![]() | ![]() | ![]() | ![]() | ![]() | |
| Average times showered a day per person (t/p/d) | 0.72 | 0.72 | 0.72 | 0.72 | 0.72 | 0.72 | 0.72 | 0.72 | 0.72 |
| Behaviour; minutes showered at a time (m/t) | 8.90 | 8.60 | 8.60 | 8.60 | 8.60 | 8.10 | 8.10 | 8.10 | 8.10 |
| Penetration water saving shower head (%) | 45% | 50% | 83% | 50% | 83% | 60% | 70% | 60% | 70% |
| Usage capacity water saving showerhead (L/m) | 7 | 7 | 7 | 7 | 7 | 7 | 7 | 7 | 7 |
| Penetration comfort shower (%) | 3% | 5% | 2% | 5% | 2% | 4% | 0% | 4% | 0% |
| Usage capacity comfort shower (L/m) | 15 | 15 | 15 | 15 | 15 | 15 | 15 | 15 | 15 |
| Penetration recycle and sprinkler shower (%) | 0% | 3% | 15% | 3% | 15% | 7% | 30% | 7% | 30% |
| Usage capacity recycle and sprinkler shower at a time (L/m) | 5 | 5 | 5 | 5 | 5 | 5 | 5 | 5 | 5 |
| Usage capacity regular shower per minute (L/m) | 8 | 8 | 8 | 8 | 8 | 8 | 8 | 8 | 8 |
| Current Situation | Let It Flow—Mild | Let It Flow—Extreme | |||||||
WASHING![]() | ![]() | ![]() | ![]() | ![]() | ![]() | ![]() | ![]() | ![]() | |
| Behaviour; times used per person per day (t/p/d) | 0.29 | 0.30 | 0.30 | 0.30 | 0.30 | 0.30 | 0.30 | 0.30 | 0.30 |
| Usage capacity regular washing machine in litres at a time (L/t) | 57 | 57 | 57 | 57 | 57 | 57 | 57 | 57 | 57 |
| Penetration semi-waterless washing machine (%) | 0% | 0% | 0% | 0% | 0% | 0% | 0% | 0% | 0% |
| Usage capacity semi-waterless washing machine in litres at a time (L/t) | 8.00 | 4.50 | 4.50 | 4.50 | 4.50 | 4.50 | 4.50 | 4.50 | 4.50 |
| Current Situation | Safe Water—Mild | Safe Water—Extreme | |||||||
WASHING![]() | ![]() | ![]() | ![]() | ![]() | ![]() | ![]() | ![]() | ![]() | |
| Behaviour; times used per person per day (t/p/d) | 0.29 | 0.30 | 0.30 | 0.30 | 0.30 | 0.30 | 0.30 | 0.30 | 0.30 |
| Usage capacity regular washing machine in litres at a time (L/t) | 57 | 43 | 43 | 43 | 43 | 41 | 41 | 41 | 41 |
| Penetration semi-waterless washing machine (%) | 0% | 25% | 35% | 25% | 35% | 50% | 65% | 50% | 65% |
| Usage capacity semi-waterless washing machine in litres at a time (L/t) | 8.00 | 4.50 | 4.50 | 4.50 | 4.50 | 4.50 | 4.50 | 4.50 | 4.50 |
| Current Situation | Let It Flow—Mild | Let It Flow—Extreme | |||||||
DISHWASHER![]() | ![]() | ![]() | ![]() | ![]() | ![]() | ![]() | ![]() | ![]() | |
| Penetration dishwasher (%) | 63% | 70% | 70% | 70% | 70% | 70% | 70% | 70% | 70% |
| Behaviour; times used per person per day (t/p/d) | 0.17 | 0.18 | 0.18 | 0.18 | 0.18 | 0.18 | 0.18 | 0.18 | 0.18 |
| Usage capacity regular dishwasher; litres at a times used (L/t) | 16 | 16 | 16 | 16 | 16 | 16 | 16 | 16 | 16 |
| Penetration for rinsing before dishwashing (%) | 38% | 38% | 38% | 38% | 38% | 38% | 38% | 38% | 38% |
| Usage capacity rinsing before dishwashing in litres at a time (L/t) | 7.50 | 7.50 | 7.50 | 7.50 | 7.50 | 7.50 | 7.50 | 7.50 | 7.50 |
| Current Situation | Safe Water—Mild | Safe Water—Extreme | |||||||
DISHWASHER![]() | ![]() | ![]() | ![]() | ![]() | ![]() | ![]() | ![]() | ![]() | |
| Penetration dishwasher (%) | 63% | 70% | 70% | 70% | 70% | 70% | 70% | 70% | 70% |
| Behaviour; times used per person per day (t/p/d) | 0.17 | 0.16 | 0.16 | 0.16 | 0.16 | 0.16 | 0.16 | 0.16 | 0.16 |
| Usage capacity regular dishwasher; litres at a times used (L/t) | 16.00 | 10.50 | 10.50 | 10.50 | 10.50 | 9.50 | 9.50 | 9.50 | 9.50 |
| Penetration for rinsing before dishwashing (%) | 38% | 30% | 30% | 30% | 30% | 10% | 10% | 10% | 10% |
| Usage capacity rinsing before dishwashing in litres at a time (L/t) | 7.50 | 7.50 | 7.50 | 7.50 | 7.50 | 7.50 | 7.50 | 7.50 | 7.50 |
| Current Situation | Let It Flow—Mild | Let It Flow—Extreme | |||||||
GARDENS![]() | ![]() | ![]() | ![]() | ![]() | ![]() | ![]() | ![]() | ![]() | |
| Penetration garden (%) | 76% | 30% | 30% | 100% | 100% | 30% | 30% | 100% | 100% |
| Penetration water capture and storage for garden (%) | 17% | 100% | 100% | 100% | 100% | 100% | 100% | 100% | 100% |
| Water availability in dry periods (%) | 40% | 40% | 30% | 40% | 30% | 30% | 5% | 30% | 5% |
| Sprinkled surface size in square meters (m2) | 25 | 10 | 10 | 30 | 30 | 10 | 10 | 30 | 30 |
| Penetration paved surface / overgrown gardens (%) | 40% | 50% | 30% | 20% | 20% | 50% | 20% | 10% | 10% |
| Penetration vegetated gardens (%) | 60% | 50% | 70% | 80% | 80% | 50% | 80% | 90% | 90% |
| Number of times watering a year; during warm periods (t/y) | 20 | 21 | 21 | 21 | 21 | 20 | 20 | 20 | 20 |
| Number of times watering a year; during hot periods (t/y) | 3 | 3 | 3 | 3 | 3 | 4 | 4 | 4 | 4 |
| Millimetres watered during warm periods (mm/t) | 10 | 10 | 10 | 10 | 10 | 10 | 10 | 10 | 10 |
| Millimetres watered during hot periods (mm/t) | 15 | 15 | 15 | 15 | 15 | 15 | 15 | 15 | 15 |
| Current Situation | Safe Water—Mild | Safe Water—Extreme | |||||||
GARDENS![]() | ![]() | ![]() | ![]() | ![]() | ![]() | ![]() | ![]() | ![]() | |
| Penetration garden (%) | 71% | 30% | 30% | 100% | 100% | 30% | 30% | 100% | 100% |
| Penetration water capture and storage for garden (%) | 17% | 70% | 70% | 80% | 80% | 70% | 70% | 80% | 80% |
| Water availability in dry periods (%) | 40% | 70% | 70% | 70% | 70% | 80% | 80% | 80% | 80% |
| Sprinkled surface size in square meters (m2) | 25 | 10 | 10 | 30 | 30 | 10 | 10 | 30 | 30 |
| Penetration paved surface / overgrown gardens (%) | 40% | 60% | 50% | 40% | 40% | 70% | 70% | 60% | 60% |
| Penetration vegetated gardens (%) | 60% | 40% | 50% | 60% | 60% | 30% | 30% | 40% | 40% |
| Number of times watering a year; during warm periods (t/y) | 18 | 20 | 20 | 20 | 20 | 21 | 21 | 21 | 21 |
| Number of times watering a year; during hot periods (t/y) | 3 | 4 | 4 | 4 | 4 | 3 | 3 | 3 | 3 |
| Millimetres watered when above 20 °C (mm/t) | 10 | 10 | 10 | 10 | 10 | 10 | 10 | 10 | 10 |
| Millimetres watered when above 25 °C (mm/t) | 15 | 15 | 15 | 15 | 15 | 15 | 15 | 15 | 15 |
| Current Situation | Let It Flow—Mild | Let It Flow—Extreme | |||||||
RAINWATER![]() | ![]() | ![]() | ![]() | ![]() | ![]() | ![]() | ![]() | ![]() | |
| Penetration rainwater capture and storage (%) | 12% | 50% | 60% | 70% | 80% | 100% | 100% | 100% | 100% |
| Penetration household applications linked to rainwater storage (%) | 0% | 5% | 50% | 15% | 50% | 30% | 100% | 50% | 100% |
| Useable rainwater in mm per day (mm/d) | 2 | 2 | 2 | 2 | 2 | 1.8 | 1.8 | 1.8 | 1.8 |
| Average roof size in square meter per household (m2/h) | 57 | 50 | 50 | 65 | 65 | 50 | 50 | 65 | 65 |
| Average storage capacity in litres per household (L/h) | 500 | 2000 | 2000 | 5000 | 5000 | 3000 | 3000 | 7000 | 7000 |
| Current Situation | Safe Water—Mild | Safe Water—Extreme | |||||||
REUSE![]() | ![]() | ![]() | ![]() | ![]() | ![]() | ![]() | ![]() | ![]() | |
| Penetration reuse system (%) | 0% | 10% | 30% | 10% | 30% | 20% | 70% | 20% | 70% |
| LEGEND | |||||||||
| L = litre t = times used m2 = square metres mm = millimetres m = minute h = hour d = day y = year p = person % = percentage | |||||||||
| Icon | Classification | Description |
|---|---|---|
![]() | Dense urban/Existing | Person living in existing (before 2020) building in area with more than 5000 inhabitants per square km |
![]() | Dense urban/Renovated or new | Person living in renovated or new building in area with more than 5000 inhabitants per square km |
![]() | (semi) Rural/Existing | Person living in existing (before 2020) building in area with less than 5000 inhabitants per square km |
![]() | (semi) Rural/Renovated or new | Person living in renovated or new building in area with less than 5000 inhabitants per square km |
References
- Geels, F. Co-evolution of technology and society: The transition in water supply and personal hygiene in the Netherlands (1850-1930)—A case study in multi-level perspective. Technol. Soc. 2005, 27, 363–397. [Google Scholar] [CrossRef]
- Domènech, L. Rethinking water management: From centralised to decentralised water supply and sanitation models. Doc. d’Analisi Geogr. 2011, 57, 293–310. [Google Scholar] [CrossRef]
- Cashman, A.; Ashley, R. Costing the long-term demand for water sector infrastructure. Foresight 2008, 10, 9–26. [Google Scholar] [CrossRef]
- Marshall, G.R.; Alexandra, J. Institutional path dependence and environmental water recovery in Australia’s Murray-Darling Basin. Water Altern. 2016, 9, 679–703. [Google Scholar]
- Chung, G.; Lansey, K.; Bayraksan, G. Environmental Modelling & Software Reliable water supply system design under uncertainty. Environ. Model. Softw. 2009, 24, 449–462. [Google Scholar]
- Agudelo-Vera, C.M.; Buscher, C.H.; Palmen, L.J.; Leunk, I.; Blokker, E.J.M. Transitions in the Drinking Water Infrastructure—A Retrospective Analysis from Source to Tap; KWR Watercycle Research Institute: Nieuwegein, The Netherland, 2015. [Google Scholar]
- Pahl-Wostl, C.; Jeffrey, P.; Isendahl, N.; Brugnach, M. Maturing the New Water Management Paradigm: Progressing from Aspiration to Practice. Water Resour. Manag. 2011, 25, 837–856. [Google Scholar] [CrossRef]
- Pinkham, R. 21 st Century Water Systems: Scenarios, Visions, and Drivers; RMI: Basalt, CO, USA, 2002. [Google Scholar]
- Brown, R.R.; Farrelly, M.A. Delivering sustainable urban water management: A review of the hurdles we face. Water Sci. Technol. 2009, 59, 839–846. [Google Scholar] [CrossRef]
- Daigger, G.T.; Voutchkov, N.; Lall, U.; Sarni, W. The Future of Water: A collection of essays on “disruptive” technologies that may transform the water sector in the next 10 years. Water Sanit. Div. 2019, 657, 756–759. [Google Scholar]
- Leigh, N.G.; Lee, H. Sustainable and resilient urban water systems: The role of decentralization and planning. Sustainability 2019, 11, 918. [Google Scholar] [CrossRef]
- Marlow, D.R.; Moglia, M.; Cook, S.; Beale, D.J.; Land, C.; Road, G. Towards sustainable urban water management: A critical reassessment. Water Res. 2013, 47, 7150–7161. [Google Scholar] [CrossRef]
- Larsen, T.A.; Gujer, W. The concept of sustainable Urban Water Management. Water Sci. Technol. 1997, 35, 3–10. [Google Scholar] [CrossRef]
- Brown, R.; Ashley, R.; Farrelly, M. Political and Professional Agency Entrapment: An Agenda for Urban Water Research. Water Resour. Manag. 2011, 25, 4037–4050. [Google Scholar] [CrossRef]
- Hofman, J.; Paalman, M. Rainwater Harvesting, a Sustainable Solution for Urban Climate Adaptation? KWR Watercycle Research Institute: Nieuwegein, The Netherland, 2014. [Google Scholar]
- Rygaard, M.; Binning, P.J.; Albrechtsen, H.J. Increasing urban water self-sufficiency: New era, new challenges. J. Environ. Manag. 2011, 92, 185–194. [Google Scholar] [CrossRef]
- Skambraks, A.-K.; Kjerstadius, H.; Meier, M.; Davidsson, Å.; Wuttke, M.; Giese, T. Source separation sewage systems as a trend in urban wastewater management: Drivers for the implementation of pilot areas in Northern Europe. Sustain. Cities Soc. 2017, 28, 287–296. [Google Scholar] [CrossRef]
- Swart, B.D.; Palsma, B.A.J. The Netherlands: “New Sanitation”. In Source Separation and Decentralization for Wastewater Management; Larsen, T.A., Udert, K.M., Lienert, J., Eds.; IWA Publishing: London, UK, 2013; ISBN 9781780401072. [Google Scholar]
- Demuzere, M.; Orru, K.; Heidrich, O.; Olazabal, E.; Geneletti, D.; Orru, H. Mitigating and adapting to climate change: Multi-functional and multi-scale assessment of green urban infrastructure. J. Environ. Manag. 2014, 146, 107–115. [Google Scholar] [CrossRef]
- Larsen, T.A.; Hoffmann, S.; Lüthi, C.; Truffer, B.; Maurer, M. Emerging solutions to the water challenges of an urbanizing world. Science 2016, 352, 928–933. [Google Scholar] [CrossRef]
- Koop, S.H.A.; Van Dorssen, A.J.; Brouwer, S. Enhancing water conservative behaviour: A review of empirical findings on influencing strategies perspective, require increasingly expensive infrastructure augmentation and energy costs to. J. Environ. Manag. 2019, 247, 867–876. [Google Scholar] [CrossRef]
- Sapkota, M.; Arora, M.; Malano, H.; Moglia, M.; Sharma, A.; George, B.; Pamminger, F. An overview of hybrid water supply systems in the context of urban water management: Challenges and opportunities. Water 2015, 7, 153–174. [Google Scholar] [CrossRef]
- Koop, S.H.A.; Koetsier, L.; Doornhof, A.; Reinstra, O.; Van Leeuwen, C.J.; Brouwer, S.; Dieperink, C.; Driessen, P.P.J. Assessing the Governance Capacity of Cities to Address Challenges of Water, Waste, and Climate Change. Water Resour. Manag. 2017, 31, 3427–3443. [Google Scholar] [CrossRef]
- Daniell, K.A.; Coombes, P.J.; White, I. Politics of innovation in multi-level water governance systems. J. Hydrol. 2014, 519, 2415–2435. [Google Scholar] [CrossRef]
- Bouziotas, D.; van Duuren, D.; van Alphen, H.J.; Frijns, J. Towards Circular Water Neighborhoods: Simulation-Based Decision Support for Integrated. Water 2019, 11, 1227. [Google Scholar] [CrossRef]
- Forrest, N.; Stein, Z.; Wiek, A. Transferability and Scalability of Sustainable Urban Water Solutions—A Case Study from the Colorado River Basin. 2019, 1–21, Submitted and in Review. [Google Scholar]
- Forrest, N.; Stein, Z.; Wiek, A. Water-independent residential properties as a transformational solution to achieve water sustainability in desert cities? J. Clean. Prod. 2019, 214, 1038–1049. [Google Scholar] [CrossRef]
- Sitzenfrei, R.; Rauch, W. Investigating transitions of centralized water infrastructure to decentralized solutions—An integrated approach. Procedia Eng. 2014, 70, 1549–1557. [Google Scholar] [CrossRef]
- Sitzenfrei, R.; Zischg, J.; Sitzmann, M.; Bach, P.M. Impact of Hybrid Water Supply on the Centralised Water System. Water 2017, 9, 855. [Google Scholar] [CrossRef]
- Arora, M.; Malano, H.; Davidson, B.; Nelson, R.; George, B. Interactions between centralized and decentralized water systems in urban context: A review. WIREs Water 2015, 2, 623–634. [Google Scholar] [CrossRef]
- Sitzenfrei, R.; Möderl, M.; Rauch, W. Assessing the impact of transitions from centralised to decentralised water solutions on existing infrastructures—Integrated city-scale analysis with VIBe. Water Res. 2013, 47, 7251–7263. [Google Scholar] [CrossRef]
- Baggelaar, P.K.; Hummelen, A.M.; Büscher, C. Vier Scenario’s Voor De Drinkwatervraag In 2040; KWR Watercycle Research Institute: Nieuwegein, The Netherland, 2010. [Google Scholar]
- Blokker, E.J.M.; Vloerbergh, I.N. Kwantitatieve Toekomstscenario’s Waterverbruik SIMDEUM Ingezet Voor Het Berekenen Van Totaal En Kwantitatieve Toekomstscenario; KWR Watercycle Research Institute: Nieuwegein, The Netherland, 2011. [Google Scholar]
- Billings, R.B.; Jones, C.V. Forecasting Urban Water Demand, 2nd ed.; American Water Works Association: Denver, CO, USA, 2008; ISBN B00891LVDW. [Google Scholar]
- Geels, F.W.; Kemp, R. Transities Vanuit Sociotechnisch Perspectief; Ministerie VROM: Den Haag, The Netherland, 2000. [Google Scholar]
- Bryman, A. Social Research Methods, 4th ed.; Oxford University Press: New York, NY, USA, 2012; Volume 1, ISBN 9788578110796. [Google Scholar]
- Yin, R.K. Case Study Research Design and Methods, 4th ed.; SAGE: Thousand Oaks, CA, USA, 2009; Volume 5, ISBN 9781412960991. [Google Scholar]
- Geels, F.W. Technological transitions as evolutionary reconfiguration processes: A multi-level perspective and a case-study. Res. Policy 2002, 31, 1257–1274. [Google Scholar] [CrossRef]
- Kemp, R. Technology and the transition to environmental sustainability. Futures 1994, 26, 1023–1046. [Google Scholar] [CrossRef]
- Rotmans, J.; Kemp, R.; van Asselt, M. More evolution than revolution: Transition management in public policy. Foresight 2001, 3, 15–31. [Google Scholar] [CrossRef]
- Elzen, B.; Hofman, P. The Socio-Technical Scenario approach The need for for a new “Socio-technical” scenario method. In Proceedings of the 7th International Summer Academy on Technology Studies Transforming the Energy System: The Role of Institutions, Interests & Ideas, Deutschlandberg, Austria, 27–31 August 2007. [Google Scholar]
- Berkhout, F.; Stirling, A.; Smith, A. Socio-technological regimes and transition contexts. Syst. Innov. Transit. Sustain. Theory Evid. Policy 2004, 44, 48–75. [Google Scholar]
- Kemp, R.; Schot, J.; Hoogma, R. Regime shifts to sustainability through processes of niche formation: The approach of strategic niche management. Technol. Anal. Strateg. Manag. 1998, 10, 175–195. [Google Scholar] [CrossRef]
- Rip, A.; Kemp, R. Technological change. Hum. Choice Clim. Chang. 1998, 2, 327–399. [Google Scholar]
- Daniell, K.; Rinaudo, J.; Chan, N.; Nauges, C.; Grafton, Q. Understanding and Managing Urban Water in Transition; Grafton, Q., Daniell, K.A., Rinaudo, J., Wai Wah Chan, N., Eds.; Springer: Berlin, Germany, 2015; pp. 1–30. ISBN 9789401798006. [Google Scholar]
- Smith, A.; Stirling, A.; Berkhout, F. The governance of sustainable socio-technical transitions. Res. Policy 2005, 34, 1491–1510. [Google Scholar] [CrossRef]
- Grin, J.; Rotmans, J.; Schot, J. Transitions to Sustainable Development: New Directions in the Study of Long Term Transformative Change, 1st ed.; Grin, J., Rotmans, J., Schot, J., Eds.; Routledge: London, UK, 2010; ISBN 9780415876759. [Google Scholar]
- van Alphen, H.-J.; van Duuren, D.; Koop, S.H.A. Decentrale Watersystemen: Potentie, Impact En Gevolgen Voor Drinkwaterbedrijven, BTO Speerpuntonderzoek; KWR Watercycle Research Institute: Nieuwegein, The Netherland, 2018. [Google Scholar]
- Ritchie, A. Sustainable Urbanism: Urban Design With Nature. J. Am. Plan. Assoc. 2008, 75, 97–98. [Google Scholar] [CrossRef]
- Elzen, B.; Geels, F.; Hofman, P. Sociotechnical Scenarios: Development and Evaluation of a New Methodology to Explore Transitions towards a Sustainable Energy Supply Report; University of Twente Centre for Studies of Science, Technology and Society: Enschede, The Netherland, 2002. [Google Scholar]
- CBS. Kernprognose 2015-2060: Hoge Bevolkingsgroei Op Korte Termijn; CBS: Den Haag, The Netherlands, 2015. [Google Scholar]
- CBS/PBL. Nederland in 2030 en 2050: Twee referentiescenario’s; CBS/PBL: Den Haag, The Netherland, 2015. [Google Scholar]
- Meuwissen, J.; Poeth, M. Population Prognosis (PROGNEFF) of Limburg; E’til: Maastricht, The Netherlands, 2016. [Google Scholar]
- Van de Ven, S.A.G.; Vaessens, R.C.M.; Knoors, S.C.A.; Zandvoort, V.; Reulen, S.J.H. Woonmonitor Limburg 2015; Province of Limburg: Maastricht, The Netherlands, 2016. [Google Scholar]
- Vonk, E.; Circkel, D.G.; Leunk, I. De Gevolgen Van Klimaatverandering En Vakantiespreiding Voor De Drinkwatervraag; KWR Watercycle Research Institute: Nieuwegein, The Netherlands, 2017. [Google Scholar]
- Van Der Heijden, K. Scenarios: The Art of Strategic Conversation, 2nd ed.; Wiley: Chichester, UK, 2005. [Google Scholar]
- Ritchey, T. No Wicked Problems—Social Messes: Decision Support Modelling with Morphological Analysis, 1st ed.; Springer: Berlin/Heidelberg, Germany, 2011. [Google Scholar]
- Thiel, L. Van Watergebruik Thuis 2016; TNS NIPO: Amsterdam, The Netherland, 2017. [Google Scholar]
- Klein-Tank, A.; Beersma, J.; Bessembinder, J.; van den Hurk, B.; Lenderink, G. KNMI ’14: Climate Scenarios for The Netherlands—A Guide for Professionals in Climate Adaption; KNMI: De Bilt, The Netherlands, 2014. [Google Scholar]
- van Alphen, H.J. Praktijk en Toekomst van Decentrale Drinkwaterproductie; KWR Watercycle Research Institute: Nieuwegein, The Netherland, 2015. [Google Scholar]
- Kieboom, M. Lab Matters: Challenging the Practice of Social Innovation Laboratories; Social Innovation Exchange Ltd.: Amsterdam, The Netherland, 2014. [Google Scholar]
- de Graaf, R.E.; Dahm, R.J.; Icke, J.; Goetgeluk, R.W.; Jansen, S.J.T. Perspectives on innovation: a survey of the Dutch urban water sector. Urban Water J. 2011, 8, 1–12. [Google Scholar] [CrossRef]
- Hofman-Caris, R.; Cirkel, G.; De Waal, L.; Huiting, H.; De Bruin, E. Kleinschalige drinkwaterproductie: wanneer is dat haalbaar? H2O: Tijdschrift Voor Watervoorziening En Waterbeheer, July 2019. [Google Scholar]
- Hofman-Caris, R.; De Waal, L.; Van de Brand, T.; Van der Aa, R.; Van der Hoek, J.P. Regenwater als bron voor drinkwater in Nederland: weegt milieuwinst op tegen de kosten? H2O: Tijdschrift Voor Watervoorziening En Waterbeheer, June 2018. [Google Scholar]
- Bertelkamp, C.; Hofman-caris, R.; Roelandse, A.; van der Aa, R.; van der Hoek, J.P. Regenwater als bron voor drinkwater. H2O; Tijdschrift Voor Watervoorzieining En Waterbeheer, December 2017. [Google Scholar]
- Schmeets, H. Sociaal en institutioneel Vertrouwen In Nederland; Centraal Bureau voor de Statistiek: Den Haag, The Netherlands, 2015. [Google Scholar]
- Schyns, P. Kiezen bij de kassa; Sociaal en Cultureel Planburea: Den Haag, The Netherland, 2016. [Google Scholar]
- Brouwer, S.; Sjerps, R. Klantperspectieven; KWR Watercycle Research Institute: Nieuwegein, The Netherland, 2018. [Google Scholar]
- Baggelaar, P.K.; Geudens, P.J.J.G. Prognoses En Scenario’s Drinkwatergebruik In Nederland; Vewin: Den Haag, The Netherland, 2017. [Google Scholar]
- van der Aa, N.G.F.M.; Tangena, B.H.; Wuijts, S.; de Nijs, A.C.M. Scenario’ S Drinkwatervraag 2040 En Beschikbaarheid Bronnen: Verkenning Grondwatervoorraden Voor Drinkwater; Rijksinstituut voor Volksgezondheid en Milieu RIVM: De Bilt, The Netherland, 2015. [Google Scholar]
- Moerman, A.; Blokker, E.J.M.; Agudelo-Vera, C. Een overzicht van ontwikkelingen: Drinkwatergebruik in Nederland. Kennisplatform Installatietechniek TVVL Magazine, January 2017. [Google Scholar]
- Baggelaar, P.K.; Geudens, P.J.J.G. Prognose Landelijke Drinkwatervraag T/M 2025; Vewin: Den Haag, The Netherland, 2008. [Google Scholar]
- Lucas, S.A.; Coombes, P.J.; Sharma, A.K. The impact of diurnal water use patterns, demand management and rainwater tanks on water supply network design. Water Sci. Technol. Water Supply 2010, 10, 69–80. [Google Scholar] [CrossRef]
- Speers, A.; Mitchell, G. Integrated urban water cycle. In Proceedings of the Conference on Water Sensitive Urban Design in the Australian Context, Melbourne: Cooperative Research Centre for Catchment Hydrology, Melbourne, Australia, 30–31 August 2000. [Google Scholar]
- Sapkota, M.; Arora, M.; Malano, H.; Moglia, M.; Sharma, A.; George, B.; Pamminger, F. An integrated framework for assessment of hybrid water supply systems. Water 2016, 8, 4. [Google Scholar] [CrossRef]
- European Environment Agency. Projected Population Change In European Countries, 2015 to 2100; European Environment Agency: Copenhagen, Danmark, 2016. [Google Scholar]
- EuroStat Water Use by Economic Sector—Public Water Supply, 2015 (million m3). Available online: https://ec.europa.eu/eurostat/statistics-explained/index.php?title=File:Water_use_by_economic_sector_—_public_water_supply,_2015_(million_m3)_V3.png#file (accessed on 12 July 2019).
- Vlaamse Regering Besluit van de Vlaamse Regering houdende vaststelling van een gewestelijke stedenbouwkundige verordening inzake hemelwaterputten, infiltratievoorzieningen, buffervoorzieningen en gescheiden lozing van afvalwater en hemelwater. Available online: https://codex.vlaanderen.be/Zoeken/Document.aspx?DID=1023287¶m=inhoud&AID=1168738 (accessed on 10 July 2019).
- Rozos, E.; Makropoulos, C. Source to tap urban water cycle modelling. Environ. Model. Softw. 2013, 41, 139–150. [Google Scholar] [CrossRef]
- Mitchell, V.G.; Diaper, C. UVQ: A tool for assessing the water and contaminant balance impacts of urban development scenarios. Water Sci. Technol. 2005, 52, 91–98. [Google Scholar] [CrossRef]









| Task/Step | Description | Further Explanation | Methods |
|---|---|---|---|
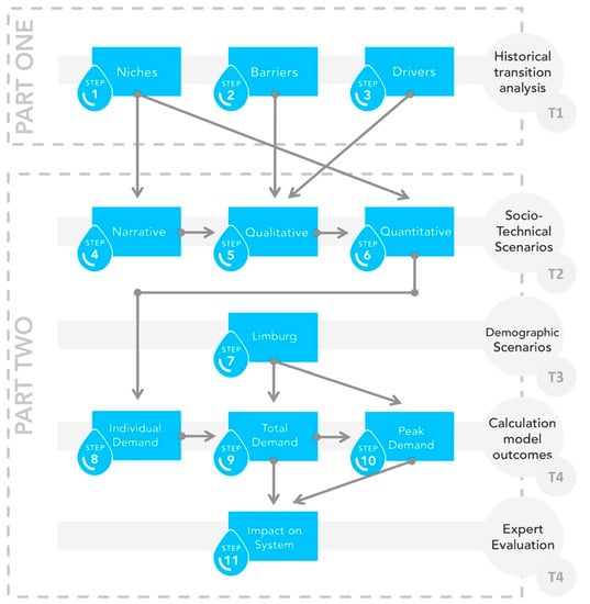
| Task 1: Historical transition analysis | Identify internal and external developments and aspects that (de)stimulate a transformation process from a centralised towards a more decentralised hybrid water supply system. | The term internal refers here to developments and aspects directly related to water sources, water provision and sewage systems. Indirect developments that influence the water system [41], such as population growth and climate change, are referred to as external developments. | Multi-level perspective. The SEPTED (social, economic, political, technological, environmental and demographic developments) approach is used for the external developments. |
| STEP 1: Niches [43] | Identify list of niches and detailed description | Different technologies and concepts, pilot projects, feasibility studies, research spaces and social platforms | Desk research, interviews with market parties and (pilot)projects |
| STEP 2: Barriers | Identify barriers for the upscaling of SUWM niches in the context of the current regime | A variety of barriers ranging from legislation, social frames, governance and technological issues | Literature review, semi-structured interviews both with actors inside and outside of the regime |
| STEP 3: Drivers | Identify drivers for upscaling of SUWM niches in the context of the current regime | A variety of drivers both external (landscape pressures) and internal (tensions within the regime) | Literature review, semi-structured interviews both with actors inside and outside of the regime |
| Number | Description | Further Explanation | Methods |
|---|---|---|---|
| Task 2: Socio-technical scenarios | Map the possible different scenarios for (centralised, decentralised or hybrid) water supply systems | What-If Scenarios that have a high impact but are still credible [40]. See Appendix A for overview of operationalisation (Table A1) | Morphological scenario analysis [49] based on STEP 1 to 3 |
| STEP 4: Narrative | Narrative story lines of future images | Two socio-technical scenarios. Circumstances are optimised for the SUWM niches | Coherent story of a world in which SUWM niches are integrated based on STEP 1 [50] |
| STEP 5: Qualitative | Qualitative input of drivers and barriers that underscore the narrative storylines | For each scenario, a mild and an extreme variant developed in which certain barriers are low while certain drivers are being emphasised | Based TRANSCE 3.0 method [41] for creating sustainability scenarios. Drivers (STEP 3) and barriers (STEP 2) ‘entail influences existing in the environment of the system under study ([41], p. 102) |
| STEP 6: Quantitative | Quantitative input of different technologies | See Appendix A (Table A3) | Step 4 and 5 have been translated into quantitative inputs for different technologies |
| Task 3: Demographic scenarios | Define the different possible scenarios for the Province of Limburg for 2050 | Three demographic scenarios of Limburg on the level of neighbourhoods (n = 900). | Including data of population composition and change, housing developments, migration rates and so on. |
| STEP 7: Limburg | Three quantitative demographic scenarios for Limburg in 2050 | Scenario based on prognosis (Middle) and two outer boundary scenarios. | Based on regional studies carried out for the Province of Limburg [51,52,53,54]. For data input see Appendix A (Table A2) |
| Task 4: Impact on centralised regime | Determine the influence of decentralised SUWM on the current centralised regime in the Province of Limburg | Quantitative calculations of different scenario combinations (Table 3) analysed in relation to the current centralised infrastructure and regime | Data of STEP 6 and 7 have been merged in a Excel calculation model and analysed by an expert panel (distribution, hydrology, process technology, asset management, and strategy experts) |
| STEP 8: Individual demand | Quantify the projected impact on the individual water demand | Average water demand per person per type of urbanity (Table A4) calculated for the two scenarios and its two variants | Based on quantitative input of STEP 6 and information of type of urbanity (STEP 7) |
| STEP 9: Total demand | Quantify the projected impact on the total water demand | Total water demand of the Province compared to the current total water demand and population changes | Individual water demands in STEP 8 have been combined with the demographic scenarios (STEP 7) |
| STEP 10: Peak demand | Quantify the projected impact on the peak water demand | Daily peak and hourly peak compared to the current situation in different regions (rural and urban) | Individual peak demand during peak moments (STEP 8) combined with demographic scenarios and climate studies [55] |
| STEP 11: Impact on current system | Specify the impact of the total water demand and peak demand on the functioning of the centralised water regime | Two extreme scenario—outer boundaries—combinations have been selected and further analysed by transdisciplinary expert panels | STEP 8 to 10 have been used as input for 3 expert sessions. They analysed and calculated what the potential impact would be of these scenarios for the current water provision system |
| Scenarios | Socio-Technical Scenario Let if Flow (LF) | Socio-Technical Scenario Safe Water (SW) | ||
|---|---|---|---|---|
| Demographic Scenario Low | Mild | Extreme | Mild | Selected pathway Extreme |
| Demographic Scenario Middle | Mild | Extreme | Mild | Extreme |
| Demographic Scenario High | Mild | Selected pathway Extreme | Mild | Extreme |
| Characteristics | Socio-Technical Scenario Let it Flow (LF) | Socio-Technical Scenario Safe Water (SW) | ||
|---|---|---|---|---|
| Mild | Extreme | Mild | Extreme | |
| Social development | Quality of life. Low tech in and around your house | Quality of life. Low tech in and around your house | Technological individualism. Smart and online | Technological individualism. Smart and online circularity |
| Sustainability discourse | 65% interested in sustainability, of which 30% accepts a price increase [68]. Use of rainwater is accepted but behavioural change not | Same as mild, but behavioural change only minor accepted | People hold a long-term view, so are willing to invest more. Behavioural changes are on an average level accepted | Same as mild but behavioural changes are widely accepted |
| Behaviour | People want comfort | People want even more comfort | People are willing to give a way some comfort for a new minimalistic lifestyle | People are willing to give a way comfort for a new minimalistic lifestyle |
| Social movements | Campaigns that highlight the need for using rainwater and climate adaptation | Campaigns that highlight the need for using rainwater and climate adaptation | Campaigns and movements that focus on circularity and lowering our footprint | Campaigns and movements that focus on circularity and lowering our footprint |
| Gardens | More green gardens for climate adaptive measures | Even more green gardens for climate adaptive measures | The trend of paving gardens keeps on growing. | The trend of paving gardens keeps on growing even more. |
| Environmental development | Scenario KNMI WL [59]: 898 mm/year precipitation. | Scenario KNMI WH [59]: 894 mm/year 250 mm in winter and 190 mm in summer precipitation. | Scenario KNMI WH [59]: 894 mm/year 250 mm in winter and 190 mm in summer precipitation. | Scenario KNMI WL [59]: 898 mm/year precipitation. |
| Weather | More extreme precipitation events but relatively well distributed over time. | More extreme precipitation events and longer periods of droughts. | More extreme precipitation events and longer periods of droughts. | More extreme precipitation events but relatively well distributed over time. |
| Policy development | Medium, aimed at private sector | High, aimed at private sector | Medium, aimed at market forces | High, aimed at market forces |
| Environmental policies | Medium, aimed at climate adaptation | High, aimed at climate adaptation | Medium, aimed at climate change prevention. Less energy consumption | High, aimed at climate change prevention. Less energy consumption |
| Legislation | New and renovated houses need to capture rainwater and us it for household purposes from 2030 | New and renovated houses need to capture rainwater and us it for household purposes from 2020. And infiltration in gardens | Rules and standards for products such as washing machines to lower their water and energy demand. New and renovated houses need to capture rainwater and us in for garden purposes | Rules and standards for products such as washing machines to lower their water and energy demand. New and renovated houses need to capture rainwater and us in for garden purposes |
| Subsidies | Regional water authorities give subsidies for rainwater decoupling | Same as mild, but also, more subsidies for existing houses to make them more climate adaptive. | Subsidies and tax deductions for new lease constructions for new energy and water saving household devices | Subsidies and tax deductions for new lease constructions for new energy and water saving household devices |
| Taxes | Low Value Added Taxes (VAT)-tariff on rainwater systems and possibility of tax deduction | Low VAT -tariff on rainwater systems and possibility of tax deduction | Wastewater tax per m3 water instead of household size | Wastewater tax per m3 water instead of household size |
| Risk acceptance | Risk acceptance for quality of water is medium but high for climate-related incidents (storms and flooding’s) | Risk acceptance for quality of water is medium but high for climate-related incidents (storms and flooding’s) | Acceptance of reuse of own water because people know what’s inside. But low acceptance of rainwater use because it contains substances that are not controllable (fertilizers, herbicides and fine dust. | Acceptance of reuse of own water because people know what’s inside. But low acceptance of rainwater use because it contains substances that are not controllable (fertilizers, herbicides and fine dust. |
| Technological development | Rainwater technologies mature. Improvements in water saving technologies stagnates | Same as mild. But also, improvements in renovation technologies in terms of possibilities and standardisation | Improvements in water saving technologies due to world water crisis | Improvements in water saving technologies due to world water crisis |
| Type of technological development | Low tech and biomimicry | Low tech and biomimicry | Efficiency and circularity | Efficiency and circularity |
| Price of technologies | Due to economies of scale the rainwater systems become cheaper in investment and installing costs | Same as mild. But also, the reinforcing feedback loop of the water price has a positive effect on the rainwater systems | Cost decrease of water and energy saving technologies and devices | Higher cost decrease of water and energy saving technologies and devices due to economies of scale |
| Economic development | Stabilisation (0% a year) and a levelling effect | Increase in economic growth (2% a year) but not levelled, more growth for the wealth [52]. Detached houses in rural areas have more economic possibilities | Stabilisation (0% a year) and a levelling effect | Increase in economic growth (2% a year) but not levelled, more growth for the wealthy [52]. Detached houses in rural areas have more economic possibilities |
| Price potable water | Same level | Over time, the water price increases due to rising costs of new infrastructure and a negative feedback loop | Same level, but energy prices increase | Over time the water price increases due to lower return for water companies although they have the same organisation and infrastructure. And energy prices increase |
| Investments | Investments in climate adaptive measures and comfort technologies | Investments in climate adaptive measures and comfort technologies | Investments in water saving technologies | Investments in water saving technologies |
| Demographic development (STEP 7) | Limburg High has the largest impact | Limburg High has the largest impact | Limburg Low has the largest impact | Limburg Low has the largest impact |
| Characteristics | Reference 2015 | Limburg Low 2050 | Limburg Middle 2050 | Limburg High 2050 |
|---|---|---|---|---|
| Population | 1,117,430 inhabitants | 869,376 inhabitants | 965,973 inhabitants | 1,062,570 inhabitants |
| 100% of 2015 | 77.80% of 2015 | 86.45% of 2015 | 95.09% of 2015 | |
| Average household size | 2.2 | 2.1 | 2.1 | 2.1 |
| Age | Higher average age | High average age | Medium average age | |
| Housing market | 515,769 houses | 420,383 81.5% of 2015 | 467,093 houses 90.5% of 2015 | 513,802 houses 99.6% of 2015 |
| Renovated/Newly build | 138,726 houses | 154,140 houses | 169,554 houses | |
| Corporation houses | 144,725 houses | 117,959 houses | 131,066 houses | 144,173 houses |
| Housing stock build before 1980 | 348,888 houses | - | - | - |
| ISSUE | DESCRIPTION | EFFECTS |
|---|---|---|
| WELL CLOGGING | When wells are not frequently used (or in the same amount), there is an increased chance that they get constipated. | (1) More maintenance costs; (2) Decreased energy efficiency; (3) Decreased deliverability assurance. |
| BACTERIAL GROWTH | Bacteria can grow in filters and in the distribution network when there is an uneven burdening of for instance the filters due to the variable demands. | (1) More maintenance costs; (2) Increased health risks; (3) Increased quality issues. |
| SEDIMENT DEPOSITION | During periods of low demands (e.g., wet periods), sediment can be stored in pipe grid. When consumers switch back to the centralised system (e.g., dry period) the sediment can get mixed with the water. | (1) Increased health risks; (2) Lower quality of water (colour, smell etc.) (3) More maintenance costs, for flushing the pipes. |
| PUMP FAILURES | The chance of pump failures increases when they are less frequently used or on a lower intensity. | (1) Decreased deliverability assurance. (2) Extra pump capacity needed in reserve. |
| SELF-CLEANING CAPACITY | The self-cleaning capacity of the distribution system decreases with a lower average demand in the winter. This can result in sediment deposition and bacterial growth. | (1) More maintenance costs (2) More energy needed |
| WATER EXTRACTION | During peak moments (e.g., dry periods), the groundwater table is rather low—especially concerning climate change—while the water demand is high. | (1) Extra investment costs in deep wells. (2) Extra pump capacity needed in reserve. |
| RESIDENCE TIME | The same issue as sediment deposition only that due to the increased residence time of water the quality itself is affected and health issues may occur. | (1) Increased health risks; (2) Increased quality issues. |
| SUSTAINABLE | DESCRIPTION | PILLAR | |
|---|---|---|---|
| MORE MATERIALS NEEDED | More materials are needed but not used such as concrete, pumps etc. | Environmental and Economic | ![]() |
| MORE LAND NEEDED | More water extraction locations are needed, often in natural areas. | Environmental | ![]() |
| ENERGY and CLIMATE NEUTRAL | Difficult to become self-sufficient when the energy need is destabilised with a higher peak factor. Furthermore, energy efficiency reduces due to higher chance of failures and more energy is needed for pumping in deeper wells. | Environmental and Economic | ![]() |
| HOUSEHOLD COSTS | Expected increase in the costs for all households (fixed costs). | Social | ![]() |
| SUSTAINABLE | DESCRIPTION | PILLAR | |
|---|---|---|---|
| LESS MATERIALS NEEDED | Less materials are needed for the production due to the total water demand. And less assets are needed due to the lower peak. Materials for distribution stay the same. | Environmental and Economic | ![]() |
| LESS LAND NEEDED | Some water extraction locations can be closed and given back to nature. | Environmental | ![]() |
| ENERGY & CLIMATE NEUTRAL | Total energy demand decreases. But the energy used per m3 water increases because the pressure of the total distribution system needs to stay the same with a lower deliverance. | Environmental and Economic | ![]() |
| HOUSEHOLD COSTS | Increase in the average costs for household and higher inequalities between water saving households and normal households (fluid costs). | Social | ![]() |
© 2019 by the authors. Licensee MDPI, Basel, Switzerland. This article is an open access article distributed under the terms and conditions of the Creative Commons Attribution (CC BY) license (http://creativecommons.org/licenses/by/4.0/).
Share and Cite
van Duuren, D.; van Alphen, H.-J.; Koop, S.H.A.; de Bruin, E. Potential Transformative Changes in Water Provision Systems: Impact of Decentralised Water Systems on Centralised Water Supply Regime. Water 2019, 11, 1709. https://doi.org/10.3390/w11081709
van Duuren D, van Alphen H-J, Koop SHA, de Bruin E. Potential Transformative Changes in Water Provision Systems: Impact of Decentralised Water Systems on Centralised Water Supply Regime. Water. 2019; 11(8):1709. https://doi.org/10.3390/w11081709
Chicago/Turabian Stylevan Duuren, Diederik, Henk-Jan van Alphen, Steven H. A. Koop, and Erwin de Bruin. 2019. "Potential Transformative Changes in Water Provision Systems: Impact of Decentralised Water Systems on Centralised Water Supply Regime" Water 11, no. 8: 1709. https://doi.org/10.3390/w11081709
APA Stylevan Duuren, D., van Alphen, H.-J., Koop, S. H. A., & de Bruin, E. (2019). Potential Transformative Changes in Water Provision Systems: Impact of Decentralised Water Systems on Centralised Water Supply Regime. Water, 11(8), 1709. https://doi.org/10.3390/w11081709













