Using Tabu Search Adjusted with Urban Sewer Flood Simulation to Improve Pluvial Flood Warning via Rainfall Thresholds
Abstract
:1. Introduction
2. Study Area and Data
2.1. Central Area of Taipei
2.2. WRA Pluvial Flood Warning
2.3. Flood Events
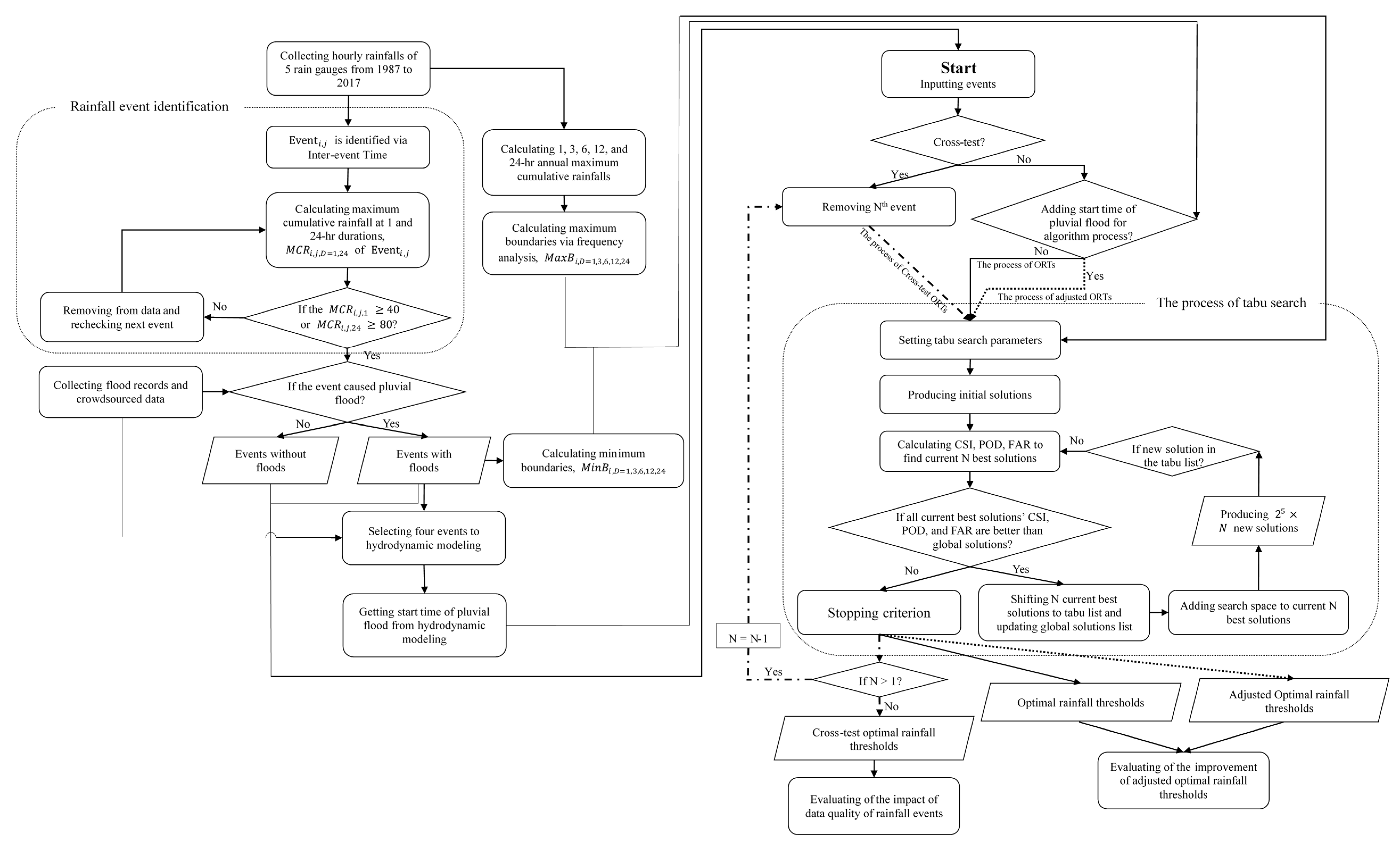
3. Methodology
3.1. Urban Sewer Flood Simulation
3.1.1. Hydrodynamic Modeling
3.1.2. Validation Using Crowdsourced Data
3.2. Definition of a Rainfall Event
3.2.1. Inter-Event Time
3.2.2. Cumulative Rainfall Criteria
3.3. Description of the Rainfall Threshold Model
3.3.1. Assessment Criteria
3.3.2. Initial Boundary
3.3.3. Tabu Search (TS) for Rainfall Thresholds
4. Results and Discussion
4.1. Performance of TS and the Rainfall Threshold Model
4.2. The Impacts of Data Quality on the Rainfall Threshold Model via TS
4.3. Improvement Gained by Applying Hydrodynamic Modeling to the Rainfall Threshold Model
5. Conclusions
Author Contributions
Funding
Acknowledgments
Conflicts of Interest
References
- Wu, D.; Wang, Y. A research on using critical precipitation value for Taiwan inundation warning system. In Proceedings of the 2009 Conference for Disaster Management in Taiwan, Taipei, Taiwan, 19 December 2009. [Google Scholar]
- Hsu, T.W.; Shih, D.S.; Chen, W.J. Destructive flooding induced by broken embankments along Linbian Creek, Taiwan, during Typhoon Morakot. J. Hydrol. Eng. 2015, 20, 05014025. [Google Scholar] [CrossRef]
- Niedźwiedź, T.; Łupikasza, E.; Pińskwar, I.; Kundzewicz, Z.W.; Stoffel, M.; Małarzewski, Ł. Variability of high rainfalls and related synoptic situations causing heavy floods at the northern foothills of the Tatra Mountains. Appl. Clim. 2015, 119, 273–284. [Google Scholar] [CrossRef]
- Jhong, Y.D.; Chen, C.S.; Lin, H.P.; Chen, S.T. Physical hybrid neural network model to forecast typhoon floods. Water 2018, 10, 632. [Google Scholar] [CrossRef]
- Stephenson, V.; Finlayson, A.; Morel, L.M. A risk-based approach to shelter resilience following flood and typhoon damage in rural Philippines. Geosciences 2018, 8, 76. [Google Scholar] [CrossRef]
- Saeed, G.; Bahram, S.; Reza, M. Derivation of probabilistic thresholds of spatially distributed rainfall for flood forecasting. Water Resour. Manag. 2010, 24, 3547–3559. [Google Scholar]
- Jang, J.H. An advanced method to apply multiple rainfall thresholds for urban flood warnings. Water 2015, 7, 6056–6078. [Google Scholar] [CrossRef]
- Mirus, B.B.; Becker, R.E.; Baum, R.L.; Smith, J.B. Integrating real-time subsurface hydrologic monitoring with empirical rainfall thresholds to improve landslide early warning. Landslides 2018, 15, 1909–1919. [Google Scholar] [CrossRef]
- Pan, H.L.; Jiang, Y.J.; Wang, J.; Ou, G.Q. Rainfall threshold calculation for debris flow early warning in areas with scarcity of data. Nat. Hazards Earth Syst. Sci. 2018, 18, 1395–1409. [Google Scholar] [CrossRef]
- Saito, H.; Murakami, W.; Daimaru, H.; Oguchi, T. Effect of forest clear-cutting on landslide occurrences: Analysis of rainfall thresholds at Mt. Ichifusa, Japan. Geomorphology 2017, 276, 1–7. [Google Scholar] [CrossRef]
- Candela, A.; Aronica, G.T. Rainfall thresholds derivation for warning pluvial flooding risk in urbanised areas. In Proceedings of the 3rd European Conference on Flood Risk Management, Lyon, France, 17–21 October 2016. [Google Scholar]
- Douinot, A.; Roux, H.; Garambois, P.A.; Larnier, K.; Labat, D.; Dartus, D. Accounting for rainfall systematic spatial variability in flash flood forecasting. J. Hydrol. 2016, 541, 359–370. [Google Scholar] [CrossRef]
- Yin, J.; Yu, D.; Yin, Z.; Liu, M.; He, Q. Evaluating the impact and risk of pluvial flash flood on intra-urban road network: A case study in the city center of Shanghai, China. J. Hydrol. 2016, 537, 138–145. [Google Scholar] [CrossRef]
- Yang, T.H.; Hwang, G.D.; Tsai, C.C.; Ho, J.Y. Using rainfall thresholds and ensemble precipitation forecasts to issue and improve urban inundation alerts. Hydrol. Earth Syst. Sci. 2016, 20, 4731–4745. [Google Scholar] [CrossRef]
- Georgakakos, K.P. Analytical results for operational flash flood guidance. J. Hydrol. 2006, 317, 81–103. [Google Scholar] [CrossRef]
- Alfieri, L.; Salamaon, P.; Pappernberger, F.; Wetterhall, F.; Thielen, J. Operational early warning systems for water-related hazards in Europe. Environ. Sci. Policy 2012, 21, 35–49. [Google Scholar] [CrossRef]
- Martina, M.L.V.; Todini, E.; Libralon, A. A Bayesian decision approach to rainfall thresholds based flood warning. Hydrol. Earth Syst. Sci. 2006, 10, 413–426. [Google Scholar] [CrossRef]
- Wu, S.; Hsu, C.; Lien, H.; Chang, C. Modeling the effect of uncertainties in rainfall characteristics on flash flood warning based on rainfall thresholds. Nat. Hazards 2015, 75, 1677–1711. [Google Scholar] [CrossRef]
- Sinclair, M. Comparison of the performance of modern heuristics for combinatorial optimization on real data. Comput. Oper. Res. 1993, 20, 687–695. [Google Scholar] [CrossRef]
- Malek, M.; Guruswamy, M.; Pandya, M. Serial and parallel simulated annealing and tabu search algorithms for the traveling salesman problem. Ann. Oper. Res. 1989, 21, 59–84. [Google Scholar] [CrossRef]
- Arostegui, M.A., Jr.; Kadipasaoglu, S.N.; Khumawala, B.M. An empirical comparison of Tabu Search, Simulated Annealing and Genetic Algorithms for facilities location problems. Int. J. Prod. Econ. 2006, 103, 742–754. [Google Scholar] [CrossRef]
- Lidbe, A.D.; Hainen, A.M.; Jones, S.L. Comparative study of simulated annealing, tabu search and the genetic algorithm for calibration of the microsimulation model. Trans. Soc. Model. Simul. Int. 2017, 93, 21–33. [Google Scholar] [CrossRef]
- Glover, F. Future paths for integer programming and links to artificial intelligence. Comput. Oper. Res. 1986, 13, 533–549. [Google Scholar] [CrossRef]
- Glover, F. Tabu search—Part 1. Orsa J. Comput. 1989, 1, 190–206. [Google Scholar] [CrossRef]
- Glover, F. Tabu search—Part 2. Orsa J. Comput. 1990, 2, 4–32. [Google Scholar] [CrossRef]
- Glover, F.; Laguna, M. Tabu Search; Kluwer Academic: Boston, TX, USA, 1997. [Google Scholar]
- Tan, C.C.; Tung, C.P.; Tsai, F.T.C. Applying zonation methods and tabu search to improve the ground-water modeling. J. Am. Water Resour. Assoc. 2008, 44, 108–120. [Google Scholar] [CrossRef]
- Moutsopoulos, K.N.; Papaspyros, J.N.E.; Tsihrintzis, V.A. Management of groundwater resources using surface pumps: Optimization using genetic algorithms and the tabu search method. KSCE J. Civ. Eng. 2017, 21, 2968–2976. [Google Scholar] [CrossRef]
- Yang, Y.; Wu, J.; Wang, J.; Zhou, Z. An elitist multiobjective tabu search for optimal design of groundwater remediation systems. Groundwater 2017, 55, 811–826. [Google Scholar] [CrossRef]
- Kangrang, A.; Prasanchum, H.; Hormwichian, R. Development of future rule curves for multipurpose reservoir operation using conditional genetic and tabu search algorithms. Adv. Civ. Eng. 2018. [Google Scholar] [CrossRef]
- Alsmadi, M.K. Forecasting river flow in the USA using a hybrid metaheuristic algorithm with back-propagation algorithm. Sci. J. King Faisal Univ. (Basic Appl. Sci.) 2017, 18, 13–24. [Google Scholar]
- Huang, C.L.; Hsu, N.S.; Wei, C.C.; Luo, W.J. Optimal spatial design of capacity and quantity of rainwater harvesting systems for urban flood mitigation. Water 2015, 7, 5173–5202. [Google Scholar] [CrossRef]
- Li, M.H.; Tung, C.P.; Sui, C.H.; Yang, F.H. Estimating seasonal basin rainfall using tabu search. TAO 2006, 17, 295–316. [Google Scholar] [CrossRef]
- Delft Hydraulics. SOBEK Software User’s Manual; WL|Delft Hydraulics: Delft, The Netherlands, 2013. [Google Scholar]
- Risi, R.D.; Paola, F.D.; Turpie, J.; Kroeger, T. Life cycle cost and return on investment as complementary decision variables for urban flood risk management in developing countries. Int. J. Disaster Risk Reduct. 2018, 28, 88–106. [Google Scholar] [CrossRef]
- Chang, H.K.; Tan, Y.C.; Lai, J.S.; Pan, T.Y.; Liu, T.M.; Tung, C.P. Improvement of a drainage system for flood management with assessment of the potential effects of climate change. Hydrol. Sci. J. 2013, 58, 1581–1597. [Google Scholar] [CrossRef]
- Carrivick, J.L. Application of 2D hydrodynamic modelling to high-magnitude outburst floods: An example from Kverkfjöll, Iceland. J. Hydrol. 2006, 321, 187–199. [Google Scholar] [CrossRef]
- Prinsen, G.D.; Becker, B.P.J. Application of sobek hydraulic surface water models in the netherlands hydrological modelling instrument. Irrig. Drain. 2011, 60, 35–41. [Google Scholar] [CrossRef]
- Fan, X.; Tang, C.X.; van Westen, C.J.; Alkema, D. Simulating dam-breach flood scenarios of the Tangjiashan landslide dam induced by the Wenchuan Earthquake. Nat. Hazards Earth Syst. Sci. 2012, 12, 3031–3044. [Google Scholar] [CrossRef]
- Doong, D.J.; Lo, W.; Vojinovic, Z.; Lee, W.L.; Lee, S.P. Development of a new generation of flood inundation maps—A case study of the coastal city of Tainan, Taiwan. Water 2016, 8, 521. [Google Scholar] [CrossRef]
- Yang, S.Y.; Chan, M.H.; Chang, C.H.; Hsu, C.T. A case study of flood risk transfer effect caused by land development in flood-prone lowlands. Nat. Hazards 2018, 91, 863–878. [Google Scholar] [CrossRef]
- Chang, M.J.; Chang, H.K.; Chen, Y.C.; Lin, G.F.; Chen, P.A.; Lai, J.S.; Tan, Y.C. A Support Vector Machine Forecasting Model for Typhoon Flood Inundation Mapping and Early Flood Warning Systems. Water 2018, 10, 1734. [Google Scholar] [CrossRef]
- Poser, K.; Dransch, D. Volunteered geographic information for disaster management with application to rapid flood damage estimation. Geomatica 2010, 64, 89–98. [Google Scholar]
- Hirata, E.; Giannotti, M.A.; Larocca, A.P.C.; Quintanilha, J.A. Flooding and inundation collaborative mapping—Use of the crowdmap/ushahidi platform in the city of Sao Paulo-Brazil. J. Flood Risk Manag. 2015, 11, 98–109. [Google Scholar] [CrossRef]
- Fohringer, J.; Dransch, D.; Kreibich, H.; Schröter, K. Social media as an information source for rapid flood inundation mapping. Nat. Hazards Earth Syst. Sci. 2015, 15, 2725–2738. [Google Scholar] [CrossRef]
- Rosser, J.F.; Leibovici, D.G.; Jackson, M.J. Rapid flood inundation mapping using social media, remote sensing and topographic data. Nat Hazards 2017, 87, 103–120. [Google Scholar] [CrossRef]
- Norbiato, D.; Borga, M.; Degli Esposti, S.; Gaume, E.; Anquetin, S. Flash flood warning based on rainfall thresholds and soil moisture conditions: An assessment for gauged and ungauged basins. J. Hydrol. 2008, 362, 274–290. [Google Scholar] [CrossRef]
- Joo, J.; Lee, J.; Kim, J.H.; Jun, H.; Jo, D. IET definition setting procedure for urban drainage systems. Water 2014, 6, 45–58. [Google Scholar] [CrossRef]
- Yoo, C.; Park, C.; Jun, C. Evaluation of the concept of critical rainfall duration by bivariate frequency analysis of annual maximum independent rainfall event series in Seoul, Korea. J. Hydrol. Eng. 2016, 21, 1–12. [Google Scholar] [CrossRef]
- Cheng, K.S.; Hueter, I.; Hsu, E.C.; Yeh, H.C. A scale-invariant Gauss-Markov model for design storm hyetographs. J. Am. Water Resour. Assoc. 2001, 37, 723–735. [Google Scholar] [CrossRef]
- Vieux, B.E.; Bedient, P.B. Estimation of rainfall for flood prediction from WSR-88D reflectivity: A case study, 17–18 October 1994. Am. Meteorol. Soc. 1998, 13, 407–415. [Google Scholar] [CrossRef]
- Toth, E.; Brath, A.; Montanari, A. Comparison of short-term rainfall prediction models for real-time flood forecasting. J. Hydrol. 2000, 239, 132–147. [Google Scholar] [CrossRef]
- Arnaud, P.; Bouvier, C.; Cisneros, L.; Dominguez, R. Influence of rainfall spatial variability on flood prediction. J. Hydrol. 2002, 260, 216–230. [Google Scholar] [CrossRef]
- Bracken, L.J.; Cox, N.J.; Shannon, J. The relationship between rainfall inputs and flood generation in south–east Spain. Hydrol. Process. 2008, 22, 683–696. [Google Scholar] [CrossRef]
- Montesarchio, V.; Lombardo, F.; Napolitano, F. Rainfall thresholds and flood warning: An operative case study. Nat. Hazards Earth Syst. Sci. 2009, 9, 135–144. [Google Scholar] [CrossRef]
- Golian, S.; Fallahi, M.R.; Behbahani, S.M.; Sharifi, S.; Sharma, A. Real-time updating of rainfall threshold curves for flood forecasting. J. Hydrol. Eng. 2014, 20, 04014059. [Google Scholar] [CrossRef]
- Caporali, E.; Cavigli, E.; Petrucci, A. The index rainfall in the regional frequency analysis of extreme events in Tuscany (Italy). Environmetrics 2008, 19, 714–724. [Google Scholar] [CrossRef]
- Mandal, S.; Choudhury, B.U. Estimation and prediction of maximum daily rainfall at Sagar Island using best fit probability models. Appl. Clim. 2015, 121, 87–97. [Google Scholar] [CrossRef]
- Zheng, C.; Wang, P. Parameter structure identification using tabu search and simulated annealing. Adv. Water Resour. 1996, 19, 215–224. [Google Scholar] [CrossRef]
- Zheng, C.; Wang, P.P. An integrated global and local optimization approach for remediation system design. Water Resour. Res. 1999, 35, 137–148. [Google Scholar] [CrossRef]
- Tung, C.P.; Chou, C.A. Application of tabu search to ground water parameter zonation. J. Am. Water Resour. Assoc. 2002, 38, 1115–1125. [Google Scholar] [CrossRef]
- Leahy, P.; Kiely, G.; Corcoran, G. Structural optimisation and input selection of an artificial neural network for river level prediction. J. Hydrol. 2008, 355, 192–201. [Google Scholar] [CrossRef]














| Name | ID | Warning District | WRA Rainfall Threshold of Each Duration (mm) | No. of Rainfall Events (2012–2017) | ||
|---|---|---|---|---|---|---|
| 1 h | 3 h | 6 h | ||||
| Taiping | A1A9X0 | Datong | 60 | 110 | 160 | 686 |
| Jianguo | A1AB50 | Zhongshan | 60 | 100 | 150 | 704 |
| Minsheng | A1A9Y0 | Songshan | 60 | 110 | 170 | 730 |
| Shuangyuan | A1AB20 | Wanhua | 60 | 120 | 150 | 713 |
| Gongguan | C1A730 | Zhongzheng | 60 | 120 | 150 | 957 |
| Gongguan | C1A730 | Daan | 60 | 100 | 140 | 957 |
| No. | Event | Date | Warning District | |||||
|---|---|---|---|---|---|---|---|---|
| Datong | Zhongshan | Songshan | Wanhua | Zhongzheng | Daan | |||
| E01 | Heavy rain 0502 | 2012/05/02 | 0 | 0 | 0 | 0 | 1 | 0 |
| E02 | Heavy rain 0610 | 2012/06/10 | 0 | 1 | 1 | 1 | 0 | 1 |
| T01 | Typhoon Saola | 2012/08/02 | 0 | 1 | 0 | 0 | 1 | 1 |
| T02 | Typhoon Soulik | 2013/07/11 | 0 | 0 | 1 | 0 | 0 | 1 |
| E03 | Heavy rain 0814 | 2013/08/14 | 1 | 1 | 0 | 1 | 0 | 0 |
| T03 | Typhoon Trami | 2013/08/20 | 0 | 1 | 1 | 1 | 0 | 1 |
| E04 | Heavy rain 0822 | 2013/08/22 | 1 | 0 | 1 | 1 | 1 | 1 |
| T04 | Typhoon Kong-rey | 2013/08/28 | 0 | 1 | 0 | 1 | 1 | 0 |
| T05 | Typhoon Fitow | 2013/10/06 | 1 | 0 | 0 | 0 | 0 | 0 |
| E05 | Heavy rain 0515 | 2014/05/15 | 0 | 0 | 1 | 0 | 0 | 0 |
| E06 | Heavy rain 0519 | 2014/05/19 | 0 | 1 | 1 | 1 | 1 | 1 |
| E07 | Heavy rain 0605 | 2014/06/05 | 0 | 0 | 1 | 0 | 0 | 0 |
| E08 | Heavy rain 0614 | 2015/06/14 | 0 | 0 | 1 | 0 | 1 | 1 |
| T06 | Typhoon Chan-hom | 2015/07/09 | 0 | 0 | 1 | 0 | 0 | 0 |
| E09 | Heavy rain 0723 | 2015/07/23 | 1 | 1 | 0 | 0 | 0 | 1 |
| T07 | Typhoon Soudelor | 2015/08/07 | 1 | 1 | 1 | 1 | 1 | 1 |
| E10 | Heavy rain 0818 | 2015/08/18 | 1 | 0 | 0 | 0 | 0 | 1 |
| E11 | Heavy rain 0827 | 2015/08/27 | 0 | 1 | 0 | 0 | 1 | 0 |
| T08 | Typhoon Dujuan | 2015/09/28 | 0 | 0 | 1 | 0 | 1 | 0 |
| E12 | Heavy rain 0617 | 2016/06/17 | 0 | 1 | 1 | 0 | 0 | 1 |
| T09 | Typhoon Megi | 2016/09/25 | 0 | 1 | 0 | 0 | 0 | 1 |
| E13 | Heavy rain 0602 | 2017/06/02 | 1 | 1 | 1 | 1 | 1 | 1 |
| E14 | Heavy rain 0613 | 2017/06/13 | 0 | 1 | 0 | 0 | 0 | 0 |
| E15 | Heavy rain 0908 | 2018/09/08 | 1 | 1 | 1 | 1 | 1 | 1 |
| Total | 8 | 14 | 14 | 9 | 11 | 14 | ||
| Action Taken | Flood | No Flood |
|---|---|---|
| Warning | Hit | False alarm |
| No Warning | Missed alarm | Correct rejection |
| Warning District | Reference Rain Gauge | Optimal Rainfall Threshold of Each Duration | Difference between WRTs and ORTs | Adjusted Optimal Rainfall Threshold of Each Duration | Difference between WRTs and Adjusted ORTs | ||||||||||||||||
|---|---|---|---|---|---|---|---|---|---|---|---|---|---|---|---|---|---|---|---|---|---|
| 1 h | 3 h | 6 h | 12 h | 24 h | 1 h | 3 h | 6 h | 12 h | 24 h | 1 h | 3 h | 6 h | 12 h | 24 h | 1 h | 3 h | 6 h | 12 h | 24 h | ||
| Datong | Taiping | 61 | 98 | 142 | 214 | 259 | 1 | −12 | −18 | - | - | 61 | 98 | 142 | 191 | 245 | 1 | −12 | −18 | - | - |
| Zhongshan | Jianguo | 67 | 108 | 114 | 119 | 232 | 7 | 8 | −36 | - | - | 65 | 69 | 110 | 116 | 211 | 5 | −31 | −40 | - | - |
| Songshan | Minsheng | 65 | 97 | 124 | 164 | 221 | 5 | −13 | −46 | - | - | 57 | 75 | 109 | 140 | 233 | −3 | −35 | −61 | - | - |
| Wanhua | Shuangyuan | 61 | 97 | 147 | 173 | 191 | 1 | −23 | −3 | - | - | 61 | 85 | 87 | 192 | 218 | 1 | −35 | −63 | - | - |
| Zhongzheng | Gongguan | 76 | 103 | 135 | 152 | 257 | 16 | −17 | −15 | - | - | 75 | 98 | 135 | 207 | 252 | 15 | −22 | −15 | - | - |
| Daan | Gongguan | 75 | 91 | 106 | 149 | 192 | 15 | −9 | −34 | - | - | 75 | 91 | 106 | 133 | 284 | 15 | −9 | −34 | - | - |
| Warning District | Reference Rain Gauge | WRTs for Flood Warning | ORTs for Flood Warning | Adjusted ORTs for Flood Warning | |||||||||
|---|---|---|---|---|---|---|---|---|---|---|---|---|---|
| A | B | C | D | A | B | C | D | A | B | C | D | ||
| Datong | Taiping | 5 | 1 | 2 | 679 | 5 | 1 | 1 | 680 | 5 | 1 | 1 | 680 |
| Zhongshan | Jianguo | 4 | 6 | 3 | 692 | 9 | 1 | 5 | 690 | 10 | 0 | 6 | 689 |
| Songshan | Minsheng | 5 | 5 | 1 | 720 | 7 | 3 | 2 | 719 | 8 | 2 | 4 | 717 |
| Wanhua | Shuangyuan | 5 | 3 | 3 | 703 | 7 | 1 | 1 | 705 | 8 | 0 | 5 | 701 |
| Zhongzheng | Gongguan | 6 | 3 | 4 | 945 | 7 | 2 | 3 | 946 | 6 | 3 | 1 | 948 |
| Daan | Gongguan | 6 | 6 | 4 | 942 | 11 | 1 | 3 | 943 | 11 | 1 | 2 | 944 |
| Warning District | Reference Rain Gauge | WRTs For Flood Warning | ORTs for Flood Warning | Adjusted ORTs for Flood Warning | ||||||
|---|---|---|---|---|---|---|---|---|---|---|
| CSI | POD | FAR | CSI | POD | FAR | CSI | POD | FAR | ||
| Datong | Taiping | 0.625 | 0.833 | 0.286 | 0.714 | 0.833 | 0.167 | 0.714 | 0.833 | 0.167 |
| Zhongshan | Jianguo | 0.308 | 0.400 | 0.429 | 0.600 | 0.900 | 0.357 | 0.625 | 1.000 | 0.375 |
| Songshan | Minsheng | 0.455 | 0.500 | 0.167 | 0.583 | 0.700 | 0.222 | 0.571 | 0.800 | 0.333 |
| Wanhua | Shuangyuan | 0.455 | 0.625 | 0.375 | 0.778 | 0.875 | 0.125 | 0.615 | 1.000 | 0.385 |
| Zhongzheng | Gongguan | 0.462 | 0.667 | 0.400 | 0.583 | 0.778 | 0.300 | 0.600 | 0.667 | 0.143 |
| Daan | Gongguan | 0.375 | 0.500 | 0.400 | 0.733 | 0.917 | 0.214 | 0.786 | 0.917 | 0.154 |
| No. | Event | Date | Datong | Zhongshan | Songshan | Wanhua | Zhongzheng | Daan | |||||||||
|---|---|---|---|---|---|---|---|---|---|---|---|---|---|---|---|---|---|
| E10 | E03 | T04 | T09 | T02 | E08 | T06 | T03 | T04 | E10 | E03 | T04 | T09 | T02 | E08 | |||
| E01 | Heavy rain 0502 | 2012/05/02 | |||||||||||||||
| E02 | Heavy rain 0610 | 2012/06/10 | 1 | 1 | 1 | 0 | 0 | 0 | 1 | 0 | 1 | 0 | 1 | ||||
| T01 | Typhoon Saola | 2012/08/02 | 1 | 1 | 1 | −1 | 0 | 0 | −1 | 0 | 0 | ||||||
| T02 | Typhoon Soulik | 2013/07/11 | −1 | 0 | 0 | 0 | −1 | 0 | |||||||||
| E03 | Heavy rain 0814 | 2013/08/14 | 0 | −1 | 1 | 0 | 1 | 0 | |||||||||
| T03 | Typhoon Trami | 2013/08/20 | 1 | 1 | 1 | 0 | 1 | 0 | −1 | 0 | 1 | 0 | 1 | ||||
| E04 | Heavy rain 0822 | 2013/08/22 | 0 | 0 | 0 | 0 | 0 | 0 | 1 | 0 | 0 | ||||||
| T04 | Typhoon Kong-rey | 2013/08/28 | 0 | −1 | 0 | 1 | −1 | 0 | −1 | 0 | |||||||
| T05 | Typhoon Fitow | 2013/10/06 | |||||||||||||||
| E05 | Heavy rain 0515 | 2014/05/15 | |||||||||||||||
| E06 | Heavy rain 0519 | 2014/05/19 | 1 | 1 | 1 | 0 | 1 | 0 | 0 | 0 | 1 | 0 | 0 | 1 | 0 | 1 | |
| E07 | Heavy rain 0605 | 2014/06/05 | 0 | 0 | 0 | ||||||||||||
| E08 | Heavy rain 0614 | 2015/06/14 | 0 | −1 | 0 | 1 | 0 | 1 | 0 | 0 | 0 | ||||||
| T06 | Typhoon Chan-hom | 2015/07/09 | 0 | 1 | −1 | ||||||||||||
| E09 | Heavy rain 0723 | 2015/07/23 | 0 | 1 | 1 | −1 | |||||||||||
| T07 | Typhoon Soudelor | 2015/08/07 | 0 | 1 | 1 | 1 | 0 | 0 | 1 | 0 | 0 | 1 | 0 | 0 | |||
| E10 | Heavy rain 0818 | 2015/08/18 | −1 | 1 | 0 | −1 | |||||||||||
| E11 | Heavy rain 0827 | 2015/08/27 | 0 | 0 | −1 | ||||||||||||
| T08 | Typhoon Dujuan | 2015/09/28 | 0 | 0 | 0 | 0 | 0 | 0 | |||||||||
| E12 | Heavy rain 0617 | 2016/06/17 | 0 | 1 | 0 | 1 | 0 | 0 | |||||||||
| T09 | Typhoon Megi | 2016/09/25 | 0 | 0 | 1 | 1 | 0 | 0 | |||||||||
| E13 | Heavy rain 0602 | 2017/06/02 | 0 | 1 | 1 | 1 | 1 | 1 | 0 | 1 | 0 | 0 | 0 | 0 | 1 | 0 | 0 |
| E14 | Heavy rain 0613 | 2017/06/13 | |||||||||||||||
| No. | Event | Date | Datong | Zhongshan | Songshan | Wanhua | Zhongzheng | Daan | ||||||||||||||||||||||||
|---|---|---|---|---|---|---|---|---|---|---|---|---|---|---|---|---|---|---|---|---|---|---|---|---|---|---|---|---|---|---|---|---|
| 1 h | 3 h | 6 h | 12 h | 24 h | 1 h | 3 h | 6 h | 12 h | 24 h | 1 h | 3 h | 6 h | 12 h | 24 h | 1 h | 3 h | 6 h | 12 h | 24 h | 1 h | 3 h | 6 h | 12 h | 24 h | 1 h | 3 h | 6 h | 12 h | 24 h | |||
| E01 | Heavy rain 0502 | 2012/05/02 | ||||||||||||||||||||||||||||||
| E02 | Heavy rain 0610 | 2012/06/10 | 48 | 76 | 93 | 103 | 204 | 66 | 96 | 124 | 156 | 181 | 61 | 91 | 157 | 175 | 185 | 75 | 91 | 101 | 176 | 282 | ||||||||||
| T01 | Typhoon Saola | 2012/08/02 | 65 | 71 | 110 | 117 | 265 | 75 | 120 | 162 | 204 | 260 | 75 | 91 | 164 | 168 | 251 | |||||||||||||||
| T02 | Typhoon Soulik | 2013/07/11 | 64 | 95 | 116 | 188 | 205 | 75 | 91 | 154 | 175 | 214 | ||||||||||||||||||||
| E03 | Heavy rain 0814 | 2013/08/14 | 77 | 101 | 134 | 181 | 231 | 68 | 109 | 130 | 144 | 148 | 61 | 99 | 150 | 167 | 198 | |||||||||||||||
| T03 | Typhoon Trami | 2013/08/20 | 65 | 69 | 111 | 116 | 173 | 60 | 75 | 104 | 161 | 225 | 67 | 98 | 155 | 197 | 203 | 76 | 91 | 107 | 140 | 214 | ||||||||||
| E04 | Heavy rain 0822 | 2013/08/22 | 61 | 104 | 147 | 208 | 254 | 66 | 119 | 151 | 191 | 259 | 78 | 106 | 150 | 234 | 246 | 75 | 94 | 136 | 157 | 236 | ||||||||||
| T04 | Typhoon Kong-rey | 2013/08/28 | 71 | 107 | 136 | 161 | 198 | 61 | 97 | 150 | 188 | 191 | 76 | 118 | 144 | 211 | 290 | |||||||||||||||
| T05 | Typhoon Fitow | 2013/10/06 | ||||||||||||||||||||||||||||||
| E05 | Heavy rain 0515 | 2014/05/15 | ||||||||||||||||||||||||||||||
| E06 | Heavy rain 0519 | 2014/05/19 | 67 | 84 | 110 | 117 | 177 | 64 | 75 | 133 | 193 | 246 | 66 | 119 | 154 | 168 | 256 | 79 | 126 | 127 | 200 | 203 | 80 | 91 | 106 | 134 | 255 | |||||
| E07 | Heavy rain 0605 | 2014/06/05 | 65 | 98 | 135 | 181 | 243 | |||||||||||||||||||||||||
| E08 | Heavy rain 0614 | 2015/06/14 | 65 | 95 | 103 | 162 | 197 | 76 | 86 | 135 | 154 | 232 | 78 | 91 | 167 | 178 | 239 | |||||||||||||||
| T06 | Typhoon Chan-hom | 2015/07/09 | 64 | 75 | 98 | 151 | 233 | |||||||||||||||||||||||||
| E09 | Heavy rain 0723 | 2015/07/23 | 68 | 120 | 152 | 184 | 251 | 65 | 73 | 110 | 116 | 199 | ||||||||||||||||||||
| T07 | Typhoon Soudelor | 2015/08/07 | 64 | 105 | 139 | 197 | 239 | 56 | 85 | 100 | 107 | 264 | 67 | 94 | 161 | 211 | 212 | 75 | 104 | 155 | 174 | 195 | 76 | 93 | 124 | 133 | 293 | |||||
| E10 | Heavy rain 0818 | 2015/08/18 | 61 | 99 | 135 | 183 | 231 | 75 | 91 | 131 | 136 | 255 | ||||||||||||||||||||
| E11 | Heavy rain 0827 | 2015/08/27 | 76 | 113 | 172 | 190 | 215 | |||||||||||||||||||||||||
| T08 | Typhoon Dujuan | 2015/09/28 | 66 | 99 | 118 | 183 | 187 | 75 | 99 | 137 | 213 | 252 | ||||||||||||||||||||
| E12 | Heavy rain 0617 | 2016/06/17 | 61 | 75 | 109 | 144 | 179 | 75 | 99 | 135 | 152 | 257 | ||||||||||||||||||||
| T09 | Typhoon Megi | 2016/09/25 | 71 | 103 | 150 | 191 | 204 | 75 | 92 | 135 | 160 | 216 | ||||||||||||||||||||
| E13 | Heavy rain 0602 | 2017/06/02 | 67 | 101 | 149 | 211 | 237 | 65 | 75 | 93 | 105 | 268 | 57 | 67 | 72 | 149 | 171 | 61 | 102 | 159 | 166 | 176 | 76 | 123 | 141 | 229 | 288 | 75 | 91 | 149 | 159 | 218 |
| E14 | Heavy rain 0613 | 2017/06/13 | ||||||||||||||||||||||||||||||
| No. | Event | Date | Datong | Zhongshan | Songshan | Wanhua | Zhongzheng | Daan | ||||||||||||
|---|---|---|---|---|---|---|---|---|---|---|---|---|---|---|---|---|---|---|---|---|
| CSI | POD | FAR | CSI | POD | FAR | CSI | POD | FAR | CSI | POD | FAR | CSI | POD | FAR | CSI | POD | FAR | |||
| E01 | Heavy rain 0502 | 2012/05/02 | ||||||||||||||||||
| E02 | Heavy rain 0610 | 2012/06/10 | 0.529 | 1.000 | 0.471 | 0.545 | 0.667 | 0.250 | 0.750 | 0.857 | 0.143 | 0.714 | 0.909 | 0.231 | ||||||
| T01 | Typhoon Saola | 2012/08/02 | 0.643 | 1.000 | 0.357 | 0.667 | 0.750 | 0.143 | 0.750 | 0.818 | 0.100 | |||||||||
| T02 | Typhoon Soulik | 2013/07/11 | 0.636 | 0.778 | 0.222 | 0.750 | 0.818 | 0.100 | ||||||||||||
| E03 | Heavy rain 0814 | 2013/08/14 | 0.667 | 0.800 | 0.200 | 0.571 | 0.889 | 0.385 | 0.750 | 0.857 | 0.143 | |||||||||
| T03 | Typhoon Trami | 2013/08/20 | 0.600 | 1.000 | 0.400 | 0.538 | 0.778 | 0.364 | 0.750 | 0.857 | 0.143 | 0.769 | 0.909 | 0.167 | ||||||
| E04 | Heavy rain 0822 | 2013/08/22 | 0.667 | 0.800 | 0.200 | 0.625 | 0.714 | 0.167 | 0.500 | 0.625 | 0.286 | 0.750 | 0.818 | 0.100 | ||||||
| T04 | Typhoon Kong-rey | 2013/08/28 | 0.583 | 0.778 | 0.300 | 0.875 | 1.000 | 0.125 | 0.667 | 0.750 | 0.143 | |||||||||
| T05 | Typhoon Fitow | 2013/10/06 | ||||||||||||||||||
| E05 | Heavy rain 0515 | 2014/05/15 | ||||||||||||||||||
| E06 | Heavy rain 0519 | 2014/05/19 | 0.600 | 1.000 | 0.400 | 0.636 | 0.778 | 0.222 | 0.625 | 0.714 | 0.167 | 0.500 | 0.750 | 0.400 | 0.769 | 0.909 | 0.167 | |||
| E07 | Heavy rain 0605 | 2014/06/05 | 0.600 | 0.667 | 0.143 | |||||||||||||||
| E08 | Heavy rain 0614 | 2015/06/14 | 0.583 | 0.778 | 0.300 | 0.583 | 0.875 | 0.364 | 0.667 | 0.727 | 0.111 | |||||||||
| T06 | Typhoon Chan-hom | 2015/07/09 | 0.615 | 0.889 | 0.333 | |||||||||||||||
| E09 | Heavy rain 0723 | 2015/07/23 | 0.667 | 0.800 | 0.200 | 0.600 | 1.000 | 0.400 | ||||||||||||
| T07 | Typhoon Soudelor | 2015/08/07 | 0.667 | 0.800 | 0.200 | 0.563 | 1.000 | 0.438 | 0.625 | 0.714 | 0.167 | 0.500 | 0.750 | 0.400 | 0.692 | 0.818 | 0.182 | |||
| E10 | Heavy rain 0818 | 2015/08/18 | 0.833 | 1.000 | 0.167 | 0.769 | 0.909 | 0.167 | ||||||||||||
| E11 | Heavy rain 0827 | 2015/08/27 | 0.600 | 0.750 | 0.250 | |||||||||||||||
| T08 | Typhoon Dujuan | 2015/09/28 | 0.545 | 0.667 | 0.250 | 0.556 | 0.625 | 0.167 | ||||||||||||
| E12 | Heavy rain 0617 | 2016/06/17 | 0.538 | 0.778 | 0.364 | 0.750 | 0.818 | 0.100 | ||||||||||||
| T09 | Typhoon Megi | 2016/09/25 | 0.636 | 0.778 | 0.222 | 0.750 | 0.818 | 0.100 | ||||||||||||
| E13 | Heavy rain 0602 | 2017/06/02 | 0.667 | 0.800 | 0.200 | 0.600 | 1.000 | 0.400 | 0.533 | 0.889 | 0.429 | 0.750 | 0.857 | 0.143 | 0.556 | 0.625 | 0.167 | 0.750 | 0.818 | 0.100 |
| E14 | Heavy rain 0613 | 2017/06/13 | ||||||||||||||||||
| No. | Event | Date | Datong | Zhongshan | Songshan. | Wanhua | Zhongzheng | Daan | ||||||||||||||||||
|---|---|---|---|---|---|---|---|---|---|---|---|---|---|---|---|---|---|---|---|---|---|---|---|---|---|---|
| A | B | C | D | A | B | C | D | A | B | C | D | A | B | C | D | A | B | C | D | A | B | C | D | |||
| E01 | Heavy rain 0502 | 2012/05/02 | ||||||||||||||||||||||||
| E02 | Heavy rain 0610 | 2012/06/10 | 9 | 0 | 8 | 687 | 6 | 3 | 2 | 719 | 6 | 1 | 1 | 705 | 10 | 1 | 3 | 943 | ||||||||
| T01 | Typhoon Saola | 2012/08/02 | 9 | 0 | 5 | 690 | 6 | 2 | 1 | 948 | 9 | 2 | 1 | 945 | ||||||||||||
| T02 | Typhoon Soulik | 2013/07/11 | 7 | 2 | 2 | 719 | 9 | 2 | 1 | 945 | ||||||||||||||||
| E03 | Heavy rain 0814 | 2013/08/14 | 4 | 1 | 1 | 680 | 8 | 1 | 5 | 690 | 6 | 1 | 1 | 705 | ||||||||||||
| T03 | Typhoon Trami | 2013/08/20 | 9 | 0 | 6 | 689 | 7 | 2 | 4 | 717 | 6 | 1 | 1 | 705 | 10 | 1 | 2 | 944 | ||||||||
| E04 | Heavy rain 0822 | 2013/08/22 | 4 | 1 | 1 | 680 | 5 | 2 | 1 | 705 | 5 | 3 | 2 | 947 | 9 | 2 | 1 | 945 | ||||||||
| T04 | Typhoon Kong-rey | 2013/08/28 | 7 | 2 | 3 | 692 | 7 | 0 | 1 | 705 | 6 | 2 | 1 | 948 | ||||||||||||
| T05 | Typhoon Fitow | 2013/10/06 | ||||||||||||||||||||||||
| E05 | Heavy rain 0515 | 2014/05/15 | ||||||||||||||||||||||||
| E06 | Heavy rain 0519 | 2014/05/19 | 9 | 0 | 6 | 689 | 7 | 2 | 2 | 719 | 5 | 2 | 1 | 705 | 6 | 2 | 4 | 945 | 10 | 1 | 2 | 944 | ||||
| E07 | Heavy rain 0605 | 2014/06/05 | 6 | 3 | 1 | 72 | ||||||||||||||||||||
| E08 | Heavy rain 0614 | 2015/06/14 | 7 | 2 | 3 | 718 | 7 | 1 | 4 | 945 | 8 | 3 | 1 | 945 | ||||||||||||
| T06 | Typhoon Chan-hom | 2015/07/09 | 8 | 1 | 4 | 717 | ||||||||||||||||||||
| E09 | Heavy rain 0723 | 2015/07/23 | 4 | 1 | 1 | 680 | 9 | 0 | 6 | 689 | ||||||||||||||||
| T07 | Typhoon Soudelor | 2015/08/07 | 4 | 1 | 1 | 680 | 9 | 0 | 7 | 688 | 5 | 2 | 1 | 705 | 6 | 2 | 4 | 945 | 9 | 2 | 2 | 944 | ||||
| E10 | Heavy rain 0818 | 2015/08/18 | 5 | 0 | 1 | 680 | 10 | 1 | 2 | 944 | ||||||||||||||||
| E11 | Heavy rain 0827 | 2015/08/27 | 6 | 2 | 2 | 947 | ||||||||||||||||||||
| T08 | Typhoon Dujuan | 2015/09/28 | 6 | 3 | 2 | 719 | 5 | 3 | 1 | 948 | ||||||||||||||||
| E12 | Heavy rain 0617 | 2016/06/17 | 7 | 2 | 4 | 717 | 9 | 2 | 1 | 945 | ||||||||||||||||
| T09 | Typhoon Megi | 2016/09/25 | 7 | 2 | 2 | 693 | 9 | 2 | 1 | 945 | ||||||||||||||||
| E13 | Heavy rain 0602 | 2017/06/02 | 4 | 1 | 1 | 680 | 9 | 0 | 6 | 689 | 8 | 1 | 6 | 715 | 6 | 1 | 1 | 705 | 5 | 3 | 1 | 948 | 9 | 2 | 1 | 945 |
| E14 | Heavy rain 0613 | 2017/06/13 | ||||||||||||||||||||||||
| No. | Event | Warning District | |||||
|---|---|---|---|---|---|---|---|
| Datong | Zhongshan | Songshan | Wanhua | Zhongzheng | Daan | ||
| E06 | Heavy rain 0519 | 18 | 18 | 17 | 20 | 21 | |
| E09 | Heavy rain 0723 | 3 | 3 | 1 | |||
| T07 | Typhoon Soudelor | 16 | 9 | 8 | 8 | 15 | 19 |
| E13 | Heavy rain 0602 | 9 | 9 | 10 | 11 | 11 | 11 |
| No. | Event | Date | Datong | Zhongshan | Songshan | Wanhua | Zhongzheng | Daan |
|---|---|---|---|---|---|---|---|---|
| E01 | Heavy rain 0502 | 2012/05/02 | ||||||
| E02 | Heavy rain 0610 | 2012/06/10 | 3 | 3 | 3 | 0 | ||
| T01 | Typhoon Saola | 2012/08/02 | 0 | No alert | 1 | |||
| T02 | Typhoon Soulik | 2013/07/11 | X | X | ||||
| E03 | Heavy rain 0814 | 2013/08/14 | 0 | Alert | 0 | |||
| T03 | Typhoon Trami | 2013/08/20 | 0 | 1 | 1 | 0 | ||
| E04 | Heavy rain 0822 | 2013/08/22 | 0 | 0 | 0 | 0 | ||
| T04 | Typhoon Kong-rey | 2013/08/28 | 1 | Alert | X | |||
| T05 | Typhoon Fitow | 2013/10/06 | ||||||
| E05 | Heavy rain 0515 | 2014/05/15 | ||||||
| E06 | Heavy rain 0519 | 2014/05/19 | 3 | 2 | 0 | −1 | 0 | |
| E07 | Heavy rain 0605 | 2014/06/05 | 2 | |||||
| E08 | Heavy rain 0614 | 2015/06/14 | Alert | 0 | 0 | |||
| T06 | Typhoon Chan-hom | 2015/07/09 | X | |||||
| E09 | Heavy rain 0723 | 2015/07/23 | 0 | 0 | ||||
| T07 | Typhoon Soudelor | 2015/08/07 | 0 | 1 | 3 | 0 | 0 | |
| E10 | Heavy rain 0818 | 2015/08/18 | X | 0 | ||||
| E11 | Heavy rain 0827 | 2015/08/27 | X | |||||
| T08 | Typhoon Dujuan | 2015/09/28 | 1 | 0 | ||||
| E12 | Heavy rain 0617 | 2016/06/17 | 1 | 0 | ||||
| T09 | Typhoon Megi | 2016/09/25 | 0 | 0 | ||||
| E13 | Heavy rain 0602 | 2017/06/02 | 0 | 0 | 0 | 0 | 0 | 0 |
| E14 | Heavy rain 0613 | 2017/06/13 |
© 2019 by the authors. Licensee MDPI, Basel, Switzerland. This article is an open access article distributed under the terms and conditions of the Creative Commons Attribution (CC BY) license (http://creativecommons.org/licenses/by/4.0/).
Share and Cite
Liao, H.-Y.; Pan, T.-Y.; Chang, H.-K.; Hsieh, C.-T.; Lai, J.-S.; Tan, Y.-C.; Su, M.-D. Using Tabu Search Adjusted with Urban Sewer Flood Simulation to Improve Pluvial Flood Warning via Rainfall Thresholds. Water 2019, 11, 348. https://doi.org/10.3390/w11020348
Liao H-Y, Pan T-Y, Chang H-K, Hsieh C-T, Lai J-S, Tan Y-C, Su M-D. Using Tabu Search Adjusted with Urban Sewer Flood Simulation to Improve Pluvial Flood Warning via Rainfall Thresholds. Water. 2019; 11(2):348. https://doi.org/10.3390/w11020348
Chicago/Turabian StyleLiao, Hao-Yu, Tsung-Yi Pan, Hsiang-Kuan Chang, Chi-Tai Hsieh, Jihn-Sung Lai, Yih-Chi Tan, and Ming-Daw Su. 2019. "Using Tabu Search Adjusted with Urban Sewer Flood Simulation to Improve Pluvial Flood Warning via Rainfall Thresholds" Water 11, no. 2: 348. https://doi.org/10.3390/w11020348
APA StyleLiao, H.-Y., Pan, T.-Y., Chang, H.-K., Hsieh, C.-T., Lai, J.-S., Tan, Y.-C., & Su, M.-D. (2019). Using Tabu Search Adjusted with Urban Sewer Flood Simulation to Improve Pluvial Flood Warning via Rainfall Thresholds. Water, 11(2), 348. https://doi.org/10.3390/w11020348
