Evaluation of Correction Methods for ERA5 Shortwave Radiation Biases in China’s Second-Step Topographic Region: A Case Study of Hubei Province
Abstract
1. Introduction
2. Data and Methods
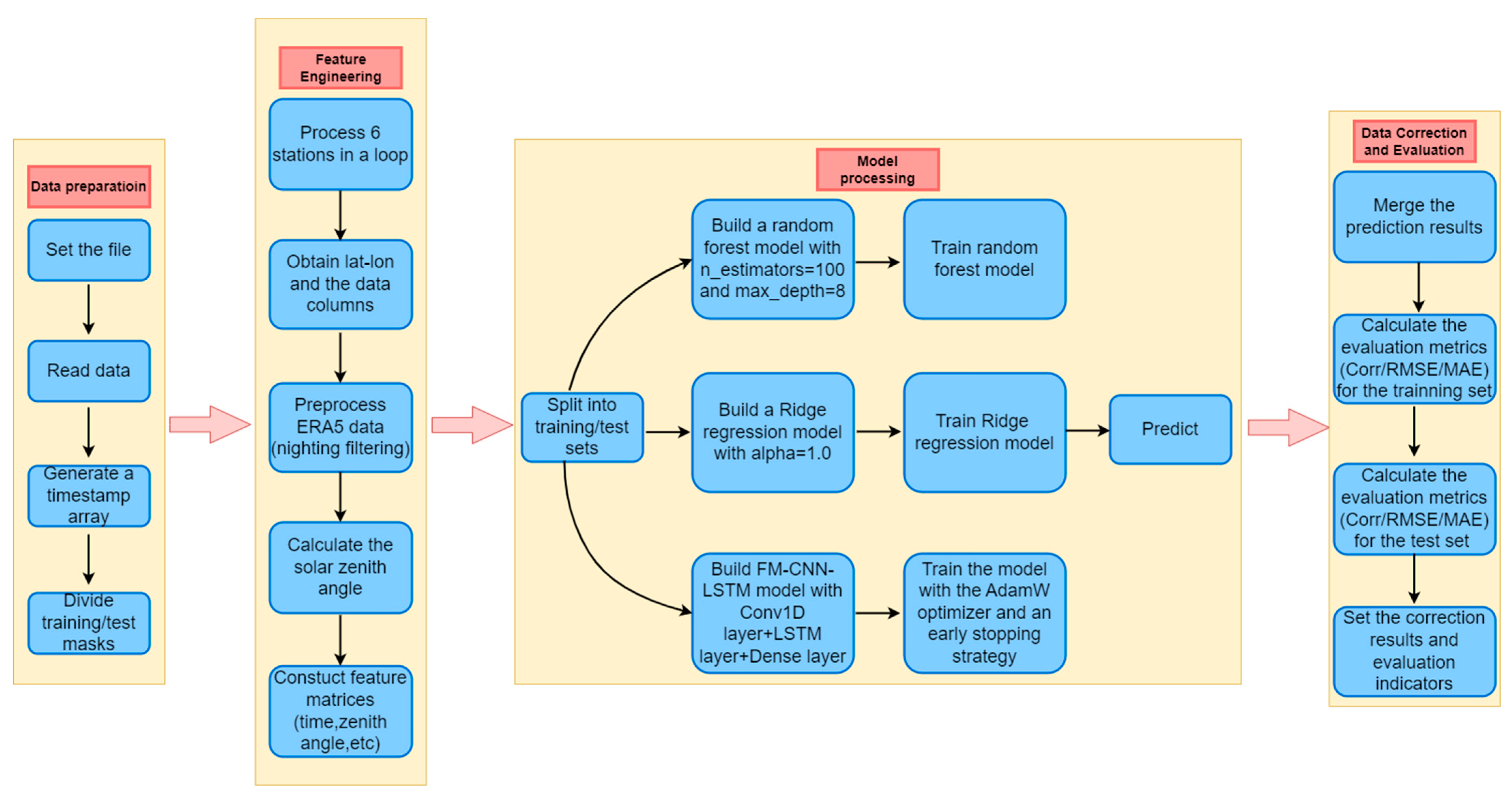
2.1. Data
2.2. Methods
2.2.1. Correction Models
2.2.2. Evaluation Metrics
3. Results
3.1. Evaluation of the ERA5 Dataset
3.2. Results Based on the Ridge Regression Model
3.3. Results Based on the Random Forest Model
3.4. Results Based on the FMCNN-LSTM Model
3.5. Comparison of the Three Correction Methods
3.6. Spatial Distribution of the Radiation over Hubei Province
4. Summary and Discussion
Author Contributions
Funding
Institutional Review Board Statement
Informed Consent Statement
Data Availability Statement
Conflicts of Interest
References
- Chodakowska, E.; Nazarko, J.; Nazarko, Ł.; Rabayah, H.S. Solar radiation forecasting: A systematic meta-review of current methods and emerging trends. Energies 2024, 17, 3156. [Google Scholar] [CrossRef]
- Li, P.; Gao, X.; Li, Z.; Ye, T.; Zhou, X. Effects of fishery complementary photovoltaic power plant on near-surface meteorology and energy balance. Renew. Energy 2022, 187, 698–709. [Google Scholar] [CrossRef]
- Antonanzas, J.; Osorio, N.; Escobar, R.; Urraca, R.; Martinez-de-Pison, F.J.; Antonanzas-Torres, F. Review of photovoltaic power forecasting. Sol. Energy 2016, 136, 78–111. [Google Scholar] [CrossRef]
- Voyant, C.; Notton, G.; Kalogirou, S.; Nivet, M.L.; Paoli, C.; Motte, F.; Fouilloy, A. Machine learning methods for solar radiation forecasting: A review. Renew. Energy 2017, 105, 569–582. [Google Scholar] [CrossRef]
- Adomako, A.B.; Jamshidi, E.J.; Yusup, Y.; Elsebakhi, E.; Jaafar, M.H.; Ishak, M.I.S.; Lim, H.S.; Ahmad, M.I. Deep learning approaches for bias correction in WRF model outputs for enhanced solar and wind energy estimation: A case study in East and West Malaysia. Ecol. Inform. 2024, 84, 102898. [Google Scholar] [CrossRef]
- Diagne, M.; David, M.; Lauret, P.; Boland, J.; Schmutz, N. Review of solar irradiance forecasting methods and a proposition for small-scale insular grids. Renew. Sustain. Energy Rev. 2013, 27, 65–76. [Google Scholar] [CrossRef]
- Hersbach, H.; Bell, B.; Berrisford, P.; Hirahara, S.; Horányi, A.; Muñoz-Sabater, J.; Nicolas, J.; Peubey, C.; Radu, R.; Schepers, D.; et al. The ERA5 global reanalysis. Q. J. R. Meteorol. Soc. 2020, 146, 1999–2049. [Google Scholar] [CrossRef]
- Wang, H.; Wang, Y. Evaluation of the Accuracy and Trend Consistency of Hourly Surface Solar Radiation Datasets. Remote Sens. 2025, 17, 1317. [Google Scholar] [CrossRef]
- Zhang, J.; Gao, Z.; Li, Y. Deep-learning correction methods for weather research and forecasting (WRF) model precipitation forecasting: A case study over Zhengzhou, China. Atmosphere 2024, 15, 631. [Google Scholar] [CrossRef]
- Yang, D.; Bright, J.M. Worldwide validation of satellite-derived and reanalysis solar radiation products. Sol. Energy 2020, 210, 3–19. [Google Scholar] [CrossRef]
- He, Y.; Yang, K.; Ren, Y.; Zou, M.; Yuan, X.; Tang, W. Causes of the extremely low solar radiation in the 2021 growing season over southeastern Tibetan Plateau and its impact on vegetation growth. Bull. Am. Meteorol. Soc. 2023, 104, E359–E366. [Google Scholar] [CrossRef]
- King, F.; Erler, A.R.; Frey, S.K.; Fletcher, C.G. Application of machine learning techniques for regional bias correction of snow water equivalent estimates in Ontario, Canada. Hydrol. Earth Syst. Sci. 2020, 24, 4887–4902. [Google Scholar] [CrossRef]
- Barbieri, F.; Rajakaruna, S.; Ghosh, A. Very short-term photovoltaic power forecasting with cloud modeling: A review. Renew. Sustain. Energy Rev. 2017, 75, 242–263. [Google Scholar] [CrossRef]
- Cui, X.; Liu, C.; Shan, L.; Lin, J.; Zhang, J.; Jiang, Y.; Zhang, G. Spatial-Temporal responses of ecosystem services to land use transformation driven by rapid urbanization: A case study of Hubei Province, China. Int. J. Environ. Res. Public Health 2021, 19, 178. [Google Scholar] [CrossRef] [PubMed]
- Chu, Y.; Li, M.; Coimbra, C.F.; Feng, D.; Wang, H. Intra-hour irradiance forecasting techniques for solar power integration: A review. iScience 2021, 24, 103136. [Google Scholar] [CrossRef] [PubMed]
- Dormann, C.F.; Elith, J.; Bacher, S.; Buchmann, C.; Carl, G.; Carré, G.; García Marquéz, J.R.; Gruber, B.; Lafourcade, B.; Leitão, P.J.; et al. Collinearity: A review of methods to deal with it and a simulation study evaluating their performance. Ecography 2013, 36, 27–46. [Google Scholar] [CrossRef]
- Marquardt, D.W. Generalized inverses, ridge regression, biased linear estimation, and nonlinear estimation. Technometrics 1970, 12, 591–612. [Google Scholar] [CrossRef]
- Hastie, T.; Tibshirani, R.; Wainwright, M. Statistical Learning with Sparsity: The Lasso and Generalizations; CRC Press: Boca Raton, FL, USA, 2015. [Google Scholar]
- Breiman, L. Random forests. Mach. Learn. 2001, 45, 5–32. [Google Scholar] [CrossRef]
- Belgiu, M.; Drăguţ, L. Random forest in remote sensing: A review of applications and future directions. ISPRS J. Photogramm. Remote Sens. 2016, 114, 24–31. [Google Scholar] [CrossRef]
- Rodriguez-Galiano, V.F.; Sanchez-Castillo, M.; Chica-Olmo, M.; Chica-Rivas, M. Machine learning predictive models for mineral prospectivity: An evaluation of neural networks, random forest, regression trees and support vector machines. Ore Geol. Rev. 2015, 71, 804–818. [Google Scholar] [CrossRef]
- Tyralis, H.; Papacharalampous, G.; Langousis, A. A brief review of random forests for water scientists and practitioners and their recent history in water resources. Water 2019, 11, 910. [Google Scholar] [CrossRef]
- Rendle, S. Factorization machines. In IEEE International Conference on Data Mining; IEEE: New York, NY, USA, 2010; pp. 995–1000. [Google Scholar]
- LeCun, Y.; Bengio, Y.; Hinton, G. Deep learning. Nature 2015, 521, 436–444. [Google Scholar] [CrossRef] [PubMed]
- Hochreiter, S.; Schmidhuber, J. Long short-term memory. Neural Comput. 1997, 9, 1735–1780. [Google Scholar] [CrossRef] [PubMed]
- Fu, R.; Zhang, Z.; Li, L. Using LSTM and CNN to predict stock returns based on financial news. IEEE Access 2019, 7, 156035–156044. [Google Scholar]
- Karim, F.; Majumdar, S.; Darabi, H.; Chen, S. LSTM fully convolutional networks for time series classification. IEEE Access 2019, 7, 1662–1669. [Google Scholar] [CrossRef]
- Babar, B.; Luppino, L.T.; Boström, T.; Anfinsen, S.N. Random forest regression for improved mapping of solar irradiance at high latitudes. Sol. Energy 2020, 198, 81–92. [Google Scholar] [CrossRef]
- Benali, L.; Notton, G.; Fouilloy, A.; Voyant, C.; Dizene, R. Solar radiation forecasting using artificial neural network and random forest methods: Application to normal beam, horizontal diffuse and global components. Renew. Energy 2019, 132, 871–884. [Google Scholar] [CrossRef]
- Chen, J.; Zhu, W.; Yu, Q. Estimating half-hourly solar radiation over the Continental United States using GOES-16 data with iterative random forest. Renew. Energy 2021, 178, 916–929. [Google Scholar] [CrossRef]
- Jia, D.; Yang, L.; Lv, T.; Liu, W.; Gao, X.; Zhou, J. Evaluation of machine learning models for predicting daily global and diffuse solar radiation under different weather/pollution conditions. Renew. Energy 2022, 187, 896–906. [Google Scholar] [CrossRef]
- Demir, V. Evaluation of Solar Radiation Prediction Models Using AI: A Performance Comparison in the High-Potential Region of Konya, Türkiye. Atmosphere 2025, 16, 398. [Google Scholar] [CrossRef]
- Huang, L.; Kang, J.; Wan, M.; Fang, L.; Zhang, C.; Zeng, Z. Solar radiation prediction using different machine learning algorithms and implications for extreme climate events. Front. Earth Sci. 2021, 9, 596860. [Google Scholar] [CrossRef]
- Liu, F.; Wang, X.; Sun, F.; Wang, H. Correct and remap solar radiation and photovoltaic power in China based on machine learning models. Appl. Energy 2022, 312, 118775. [Google Scholar] [CrossRef]
- Abdelsattar, M.; AbdelMoety, A.; Emad-Eldeen, A. Comparative analysis of machine learning techniques for temperature and humidity prediction in photovoltaic environments. Sci. Rep. 2025, 15, 15650. [Google Scholar] [CrossRef] [PubMed]
- Zhang, L.; Wang, Z.; Bai, X.; Zhang, H.; Liu, Y. A time-invariant bias correction strategy for improving CLM5. 0 evapotranspiration simulation by random forest method for mainland China. Atmos. Res. 2025, 324, 108196. [Google Scholar] [CrossRef]













| Station Name | Longitude | Latitude | Elevation | Land Cover Type |
|---|---|---|---|---|
| Nanzhang (NZ) | 111.84° E | 31.80° N | 151.0 m | Forest |
| Suizhou (SZ) | 113.34° E | 31.62° N | 116.3 m | Cultivated land |
| Yichan g(YC) | 111.30° E | 30.71° N | 256.5 m | Forest |
| Jingzhou (JZ) | 112.15° E | 30.35° N | 31.8 m | Paddy field |
| Xiaogan (XG) | 113.95° E | 30.90° N | 25.5 m | Paddy field |
| Wuhan (WH) | 114.05° E | 30.06° N | 23.6 m | Paddy field |
| Station | Correction Method | CC | RMSE (W/m2) | MAE (W/m2) |
|---|---|---|---|---|
| NZ | Original | 0.78 | 177.95 | 140.80 |
| Ridge Regression | 0.85 (8.00%) | 151.58 (14.82%) | 115.73 (17.80%) | |
| Random Forest | 0.91 (16.31%) | 117.94 (33.73%) | 80.240 (43.01%) | |
| FM-CNN-LSTM | 0.80 (2.79%) | 187.88 (−5.58%) | 139.69 (0.79%) | |
| SZ | Original | 0.81 | 174.65 | 136.93 |
| Ridge Regression | 0.86 (6.39%) | 149.90 (14.17%) | 112.73 (17.67%) | |
| Random Forest | 0.92 (13.48%) | 116.65 (33.21%) | 77.21 (43.61%) | |
| FM-CNN-LSTM | 0.88 (8.54%) | 141.18 (19.16%) | 98.16 (28.32%) | |
| YC | Original | 0.81 | 173.72 | 134.62 |
| Ridge Regression | 0.86 (5.60%) | 150.95 (13.11%) | 114.22 (15.15%) | |
| Random Forest | 0.92 (13.17%) | 116.41 (32.99%) | 76.90 (42.87%) | |
| FM-CNN-LSTM | 0.87 (7.73%) | 142.56 (17.94%) | 100.13 (25.62%) | |
| JZ | Original | 0.80 | 172.28 | 133.49 |
| Ridge Regression | 0.86 (5.78%) | 151.19 (12.24%) | 114.52 (14.21%) | |
| Random Forest | 0.92 (13.64%) | 116.67 (32.28%) | 77.58 (41.88%) | |
| FM-CNN-LSTM | 0.87 (7.52%) | 144.27 (16.26%) | 101.45 (24.00%) | |
| XG | Original | 0.82 | 167.26 | 130.81 |
| Ridge Regression | 0.86 (4.95%) | 147.04 (12.09%) | 110.34 (15.66%) | |
| Random Forest | 0.92 (11.52%) | 117.16 (29.96%) | 77.20 (40.99%) | |
| FM-CNN-LSTM | 0.87 (6.03%) | 145.33 (13.11%) | 105.28 (19.52%) | |
| WH | Original | 0.83 | 158.85 | 123.65 |
| Ridge Regression | 0.87 (4.70%) | 139.22 (12.36%) | 104.59 (15.41%) | |
| Random Forest | 0.92 (11.01%) | 108.81 (31.50%) | 70.25 (43.19%) | |
| FM-CNN-LSTM | 0.81 (−2.48%) | 311.99 (−96.41%) | 235.22 (−90.24%) |
Disclaimer/Publisher’s Note: The statements, opinions and data contained in all publications are solely those of the individual author(s) and contributor(s) and not of MDPI and/or the editor(s). MDPI and/or the editor(s) disclaim responsibility for any injury to people or property resulting from any ideas, methods, instructions or products referred to in the content. |
© 2025 by the authors. Licensee MDPI, Basel, Switzerland. This article is an open access article distributed under the terms and conditions of the Creative Commons Attribution (CC BY) license (https://creativecommons.org/licenses/by/4.0/).
Share and Cite
Xian, C.; Jin, M.; Wang, M. Evaluation of Correction Methods for ERA5 Shortwave Radiation Biases in China’s Second-Step Topographic Region: A Case Study of Hubei Province. Atmosphere 2025, 16, 1008. https://doi.org/10.3390/atmos16091008
Xian C, Jin M, Wang M. Evaluation of Correction Methods for ERA5 Shortwave Radiation Biases in China’s Second-Step Topographic Region: A Case Study of Hubei Province. Atmosphere. 2025; 16(9):1008. https://doi.org/10.3390/atmos16091008
Chicago/Turabian StyleXian, Chiyu, Minghong Jin, and Ming Wang. 2025. "Evaluation of Correction Methods for ERA5 Shortwave Radiation Biases in China’s Second-Step Topographic Region: A Case Study of Hubei Province" Atmosphere 16, no. 9: 1008. https://doi.org/10.3390/atmos16091008
APA StyleXian, C., Jin, M., & Wang, M. (2025). Evaluation of Correction Methods for ERA5 Shortwave Radiation Biases in China’s Second-Step Topographic Region: A Case Study of Hubei Province. Atmosphere, 16(9), 1008. https://doi.org/10.3390/atmos16091008
