The Intermittency of Turbulence in Magneto-Hydrodynamical Simulations and in the Cosmos
Abstract
1. Introduction
1.1. The Abyss between Cosmic Turbulence and Theory and Laboratory Experiments …

| HIM | WNM | CNM | Diffuse H | Dense H | |
|---|---|---|---|---|---|
| Density n [cm] | 0.004 | 0.6 | 30 | 200 | 10 |
| Temperature T [K] | 3.10 | 5000 | 100 | 50 | 10 |
| Length scale L [pc] | 100 | 50 | 10 | 3 | 0.1 |
| Velocity [km.s] | 10 | 10 | 10 | 3 | 0.1 |
| 0.2 | 2 | 13 | 7 | 0.5 | |
| 10 | 10 | 10 | 10 | 10 | |
| 10 | 10 | 10 | 10 | 10 | |
| 10 | 10 | 10 | 10 | 10 | |
| Ionisation fraction | 1 | 10 | 10 | 10 | 10 |
1.2. …and yet
1.3. Specific Molecules As Tracers of Turbulent Dissipation
2. Intermittency in Simulations of Magnetised Turbulence
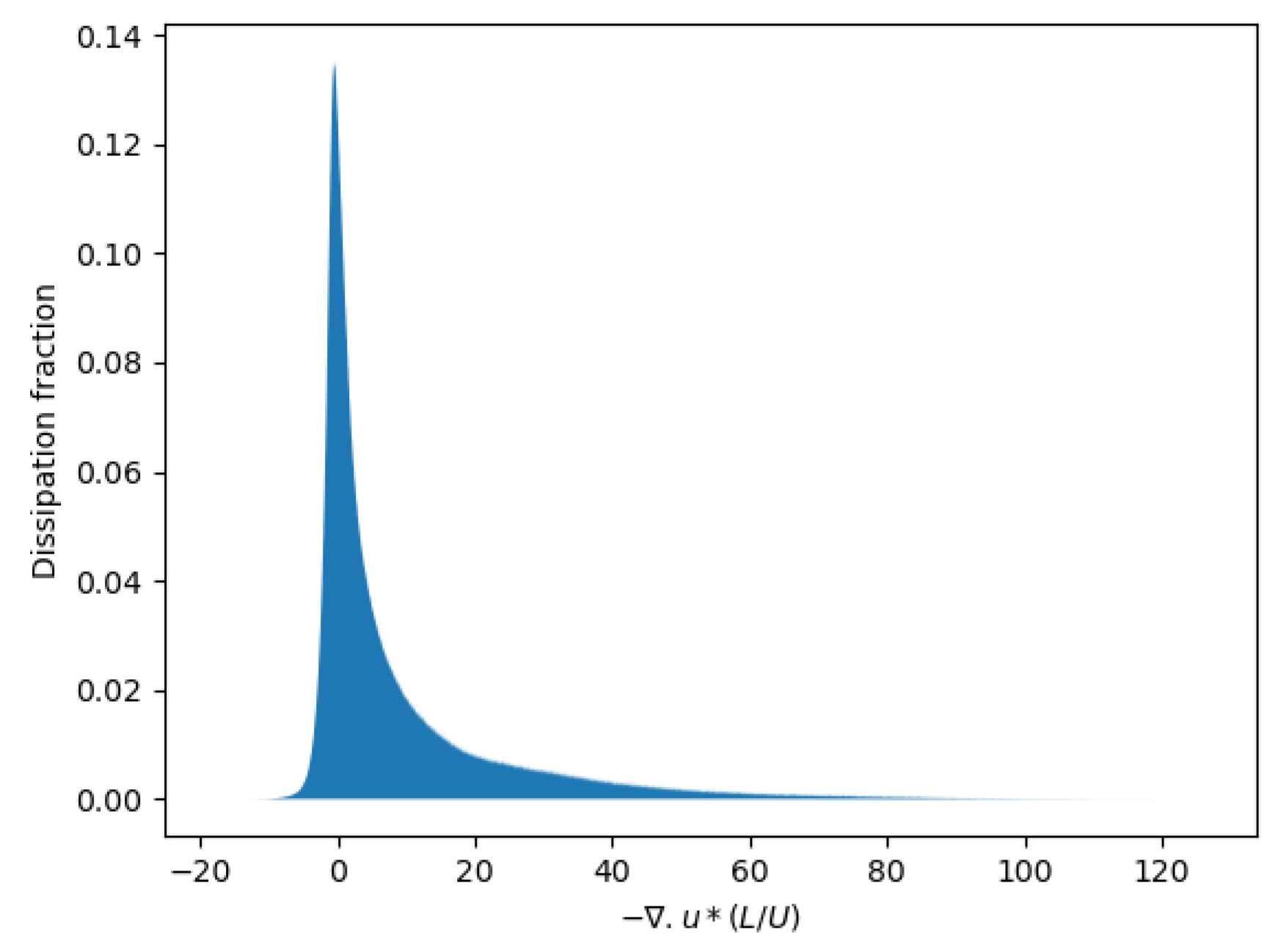
2.1. Numerical Dissipation
2.2. The Nature of Coherent Structures in MHD Turbulence
2.3. Synthetic Observables and the CSIDE
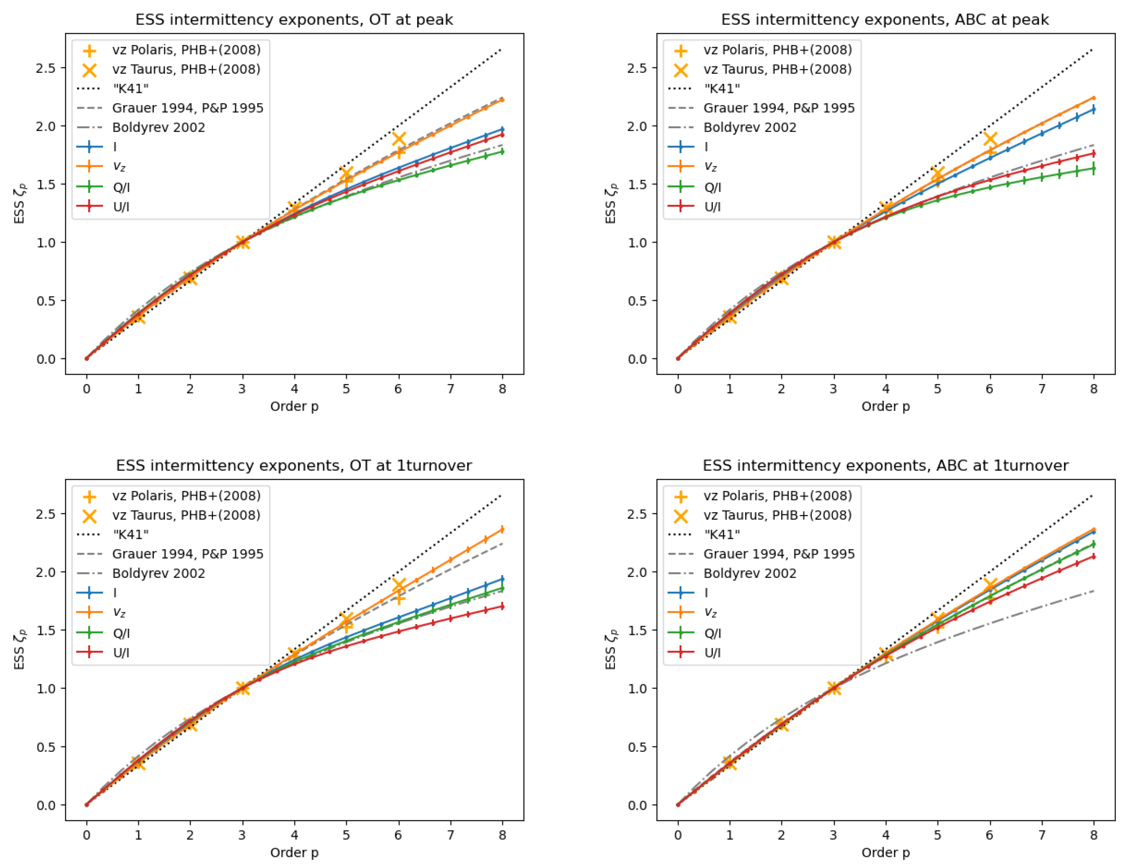
2.4. Intermittency Statistics from Increments of Observables
3. Intermittency in Cosmic Turbulence
3.1. Extrema of Turbulent Dissipation in A Nearby Diffuse Molecular Cloud: A Source of CO Molecules
3.2. Turbulent Dissipation in the Circum-Galactic Medium of A Galaxy Group at Redshift 2.8
4. Conclusions and Perspectives
- In a situation outside stationary driven turbulence (we are in a case of decaying turbulence).
- For projected variables and plane-of-sky increments instead of the actual 3D increments.
Author Contributions
Funding
Institutional Review Board Statement
Informed Consent Statement
Data Availability Statement
Acknowledgments
Conflicts of Interest
Correction Statement
References
- Madau, P.; Dickinson, M. Cosmic Star-Formation History. ARA&A 2014, 52, 415–486. [Google Scholar] [CrossRef]
- Tacconi, L.J.; Genzel, R.; Sternberg, A. The Evolution of the Star-Forming Interstellar Medium Across Cosmic Time. Annu. Rev. Astron. Astrophys. 2020, 58, 157–203. [Google Scholar] [CrossRef]
- Veilleux, S.; Maiolino, R.; Bolatto, A.D.; Aalto, S. Cool outflows in galaxies and their implications. A&A Rev. 2020, 28, 2. [Google Scholar] [CrossRef]
- Hennebelle, P.; Falgarone, E. Turbulent molecular clouds. A&ARv 2012, 20, 55. [Google Scholar] [CrossRef]
- White, S.D.M.; Rees, M.J. Core condensation in heavy halos: A two-stage theory for galaxy formation and clustering. Mon. Not. R. Astron. Soc. 1978, 183, 341–358. [Google Scholar] [CrossRef]
- Chandrasekhar, S.; Fermi, E. Problems of Gravitational Stability in the Presence of a Magnetic Field. Astrophys. J. 1953, 118, 116. [Google Scholar] [CrossRef]
- Meneveau, C.; Sreenivasan, K.R. The multifractal nature of turbulent energy dissipation. J. Fluid Mech. 1991, 224, 429–484. [Google Scholar] [CrossRef]
- She, Z.S.; Leveque, E. Universal scaling laws in fully developed turbulence. Phys. Rev. Lett. 1994, 72, 336–339. [Google Scholar] [CrossRef]
- Alexakis, A.; Mininni, P.D.; Pouquet, A. Shell-to-shell energy transfer in magnetohydrodynamics. I. Steady state turbulence. Phys. Rev. E 2005, 72, 046301. [Google Scholar] [CrossRef]
- Alexakis, A.; Mininni, P.D.; Pouquet, A. Imprint of Large-Scale Flows on Turbulence. Phys. Rev. Lett. 2005, 95, 264503. [Google Scholar] [CrossRef] [PubMed]
- Moffatt, H.K.; Kida, S.; Ohkitani, K. Stretched vortices—The sinews of turbulence; large-Reynolds-number asymptotics. J. Fluid Mech. 1994, 259, 241–264. [Google Scholar] [CrossRef]
- Uritsky, V.M.; Pouquet, A.; Rosenberg, D.; Mininni, P.D.; Donovan, E.F. Structures in magnetohydrodynamic turbulence: Detection and scaling. Phys. Rev. Stat. Nonlinear Soft Matter Phys. 2010, 82, 1–15. [Google Scholar] [CrossRef] [PubMed]
- Kimura, Y.; Sullivan, P.; Herring, J. Formation of temperature front in stably stratified turbulence. In Proceedings of the APS Division of Fluid Dynamics Meeting Abstracts, 2016, APS Meeting Abstracts, Portland, OR, USA, 20–22 November 2016; p. D35.005. [Google Scholar]
- Kimura, Y.; Sullivan, P.P. 2D and 3D Properties of Stably Stratified Turbulence. Atmosphere 2024, 15, 82. [Google Scholar] [CrossRef]
- Cadot, O.; Douady, S.; Couder, Y. Characterization of the low-pressure filaments in a three-dimensional turbulent shear flow. Phys. Fluids 1995, 7, 630–646. [Google Scholar] [CrossRef]
- Tabeling, P.; Zocchi, G.; Belin, F.; Maurer, J.; Willaime, H. Probability density functions, skewness, and flatness in large Reynolds number turbulence. Phys. Rev. E 1996, 53, 1613–1621. [Google Scholar] [CrossRef] [PubMed]
- Politano, H.; Pouquet, A. Dynamical length scales for turbulent magnetized flows. Geophys. Res. Lett. 1998, 25, 273–276. [Google Scholar] [CrossRef]
- Schekochihin, A.A. MHD turbulence: A biased review. J. Plasma Phys. 2022, 88, 155880501. [Google Scholar] [CrossRef]
- Field, G.B. Thermal Instability. Astrophys. J. 1965, 142, 531. [Google Scholar] [CrossRef]
- Ibáñez-Mejía, J.C.; Walch, S.; Ivlev, A.V.; Clarke, S.; Caselli, P.; Joshi, P.R. Dust charge distribution in the interstellar medium. MNRAS 2019, 485, 1220–1247. [Google Scholar] [CrossRef]
- Lesaffre, P. Dynamics of the Galactic Matter Cycle; Habilitation à Diriger des Recherches, Observatoire de Paris —PSL: Paris, France, 2018. [Google Scholar]
- Draine, B.T. Physics of the Interstellar and Intergalactic Medium; Princeton University Press: Princeton, NJ, USA, 2011. [Google Scholar]
- Balbus, S.A.; Terquem, C. Linear Analysis of the Hall Effect in Protostellar Disks. Astrophys. J. 2001, 552, 235–247. [Google Scholar] [CrossRef]
- Momferratos, G.; Lesaffre, P.; Falgarone, E.; Pineau des Forêts, G. Turbulent energy dissipation and intermittency in ambipolar diffusion magnetohydrodynamics. Mon. Not. R. Astron. Soc. 2014, 443, 86–101. [Google Scholar] [CrossRef]
- Ferrière, K. Magnetic fields and UHECR propagation. Eur. Phys. J. Web Confs. 2023, 283, 03001. [Google Scholar] [CrossRef]
- Audit, E.; Hennebelle, P. On the structure of the turbulent interstellar clouds. Influence of the equation of state on the dynamics of 3D compressible flows. A&A 2010, 511, A76. [Google Scholar] [CrossRef]
- Kulsrud, R.; Pearce, W.P. The Effect of Wave-Particle Interactions on the Propagation of Cosmic Rays. Astrophys. J. 1969, 156, 445. [Google Scholar] [CrossRef]
- Draine, B.T.; Katz, N. Magnetohydrodynamic Shocks in Diffuse Clouds. II. Production of CH +, OH, CH, and Other Species. Astrophys. J. 1986, 310, 392. [Google Scholar] [CrossRef]
- Flower, D.R.; Pineau des Forets, G. C-type shocks in the interstellar medium: Profiles of CH and CH absorption lines. MNRAS 1998, 297, 1182–1188. [Google Scholar] [CrossRef][Green Version]
- Lehmann, A.; Godard, B.; Pineau des Forêts, G.; Vidal-García, A.; Falgarone, E. Self-generated ultraviolet radiation in molecular shock waves. II. CH+ and the interpretation of emission from shock ensembles. A&A 2022, 658, A165. [Google Scholar] [CrossRef]
- Armstrong, J.W.; Rickett, B.J.; Spangler, S.R. Electron Density Power Spectrum in the Local Interstellar Medium. Astrophys. J. 1995, 443, 209. [Google Scholar] [CrossRef]
- Stanimirović, S.; Zweibel, E.G. Atomic and Ionized Microstructures in the Diffuse Interstellar Medium. ARA&A 2018, 56, 489–540. [Google Scholar] [CrossRef]
- Miville-Deschênes, M.A.; Martin, P.G.; Abergel, A.; Bernard, J.P.; Boulanger, F.; Lagache, G.; Anderson, L.D.; André, P.; Arab, H.; Baluteau, J.P.; et al. Herschel-SPIRE observations of the Polaris flare: Structure of the diffuse interstellar medium at the sub-parsec scale. A&A 2010, 518, L104. [Google Scholar] [CrossRef]
- Miville-Deschênes, M.A.; Duc, P.A.; Marleau, F.; Cuillandre, J.C.; Didelon, P.; Gwyn, S.; Karabal, E. Probing interstellar turbulence in cirrus with deep optical imaging: No sign of energy dissipation at 0.01 pc scale. A&A 2016, 593, A4. [Google Scholar] [CrossRef]
- Larson, R.B. Turbulence and star formation in molecular clouds. MNRAS 1981, 194, 809–826. [Google Scholar] [CrossRef]
- Heyer, M.; Krawczyk, C.; Duval, J.; Jackson, J.M. Re-Examining Larson’s Scaling Relationships in Galactic Molecular Clouds. Astrophys. J. 2009, 699, 1092–1103. [Google Scholar] [CrossRef]
- Kritsuk, A.G.; Norman, M.L.; Padoan, P.; Wagner, R. The Statistics of Supersonic Isothermal Turbulence. Astrophys. J. 2007, 665, 416–431. [Google Scholar] [CrossRef]
- Field, G.B.; Blackman, E.G.; Keto, E.R. Does external pressure explain recent results for molecular clouds? MNRAS 2011, 416, 710–714. [Google Scholar] [CrossRef]
- Miville-Deschênes, M.A.; Murray, N.; Lee, E.J. Physical Properties of Molecular Clouds for the Entire Milky Way Disk. Astrophys. J. 2017, 834, 57. [Google Scholar] [CrossRef]
- Godard, B.; Falgarone, E.; Pineau des Forêts, G. Chemical probes of turbulence in the diffuse medium: The TDR model. A&A 2014, 570, A27. [Google Scholar] [CrossRef]
- Lucas, R.; Liszt, H. The Plateau de Bure survey of galactic λ3 mm HCOâbsorption toward compact extragalactic continuum sources. A&A 1996, 307, 237. [Google Scholar]
- Godard, B.; Pineau des Forêts, G.; Hennebelle, P.; Bellomi, E.; Valdivia, V. 3D chemical structure of the diffuse turbulent interstellar medium. II. The origin of CH+: A new solution to an 80-year mystery. A&A 2023, 669, A74. [Google Scholar] [CrossRef]
- Flower, D.R.; Pineau des Forêts, G.; Hartquist, T.W. Theoretical studies of interstellar molecular shocks. I - General formulation and effects of the ion-molecule chemistry. MNRAS 1985, 216, 775–794. [Google Scholar] [CrossRef]
- Federman, S.R.; Rawlings, J.M.C.; Taylor, S.D.; Williams, D.A. Synthesis of interstellar CH without OH. MNRAS 1996, 279, L41–L46. [Google Scholar] [CrossRef][Green Version]
- Crutcher, R.M. Magnetic Fields in Molecular Clouds. ARA&A 2012, 50, 29–63. [Google Scholar] [CrossRef]
- Moisy, F.; Jiménez, J. Geometry and clustering of intense structures in isotropic turbulence. J. Fluid Mech. 2004, 513, 111–133. [Google Scholar] [CrossRef]
- Falgarone, E.; Pety, J.; Hily-Blant, P. Intermittency of interstellar turbulence: Extreme velocity-shears and CO emission on milliparsec scale. A&A 2009, 507, 355–368. [Google Scholar] [CrossRef]
- Richard, T.; Lesaffre, P.; Falgarone, E.; Lehmann, A. Probing the nature of dissipation in compressible MHD turbulence. A&A 2022, 664, A193. [Google Scholar] [CrossRef]
- Hily-Blant, P.; Falgarone, E.; Pety, J. Dissipative structures of diffuse molecular gas. III. Small-scale intermittency of intense velocity-shears. A&A 2008, 481, 367–380. [Google Scholar] [CrossRef]
- Hily-Blant, P.; Falgarone, E. Intermittency of interstellar turbulence: Parsec-scale coherent structure of intense, velocity shear. A&A 2009, 500, L29–L32. [Google Scholar] [CrossRef]
- Vidal-García, A.; Falgarone, E.; Arrigoni Battaia, F.; Godard, B.; Ivison, R.J.; Zwaan, M.A.; Herrera, C.; Frayer, D.; Andreani, P.; Li, Q.; et al. Where infall meets outflows: Turbulent dissipation probed by CH+ and Lyα in the starburst/AGN galaxy group SMM J02399-0136 at z 2.8. MNRAS 2021, 506, 2551–2573. [Google Scholar] [CrossRef]
- Zhdankin, V.; Uzdensky, D.A.; Perez, J.C.; Boldyrev, S. Statistical analysis of current sheets in three-dimensional magnetohydrodynamic turbulence. Astrophys. J. 2013, 771, 124. [Google Scholar] [CrossRef]
- Lehmann, A.; Federrath, C.; Wardle, M. SHOCKFIND—An algorithm to identify magnetohydrodynamic shock waves in turbulent clouds. Mon. Not. R. Astron. Soc. 2016, 463, 1026–1039. [Google Scholar] [CrossRef]
- Macquorn Rankine, W.J. On the Thermodynamic Theory of Waves of Finite Longitudinal Disturbance. Philos. Trans. R. Soc. Lond. Ser. I 1870, 160, 277–288. [Google Scholar]
- Lesaffre, P.; Todorov, P.; Levrier, F.; Valdivia, V.; Dzyurkevich, N.; Godard, B.; Tram, L.N.; Gusdorf, A.; Lehmann, A.; Falgarone, E. Production and excitation of molecules by dissipation of two-dimensional turbulence. Mon. Not. R. Astron. Soc. 2020, 495, 816–834. [Google Scholar] [CrossRef]
- Marino, R.; Sorriso-Valvo, L. Scaling laws for the energy transfer in space plasma turbulence. Phys. Rep. 2023, 1006, 1–144. [Google Scholar] [CrossRef]
- Kolmogorov, A. The Local Structure of Turbulence in Incompressible Viscous Fluid for Very Large Reynolds’ Numbers. Akad. Nauk. Sssr Dokl. 1941, 30, 301–305. [Google Scholar]
- Iroshnikov, P.S. Turbulence of a Conducting Fluid in a Strong Magnetic Field. Astron. Zhurnal 1963, 40, 742. [Google Scholar]
- Kraichnan, R.H. Inertial-Range Spectrum of Hydromagnetic Turbulence. Phys. Fluids 1965, 8, 1385–1387. [Google Scholar] [CrossRef]
- Goldreich, P.; Sridhar, S. Toward a Theory of Interstellar Turbulence. II. Strong Alfvenic Turbulence. Astrophys. J. 1995, 438, 763. [Google Scholar] [CrossRef]
- Galtier, S.; Banerjee, S. Exact Relation for Correlation Functions in Compressible Isothermal Turbulence. Phys. Rev. Lett. 2011, 107, 134501. [Google Scholar] [CrossRef]
- Federrath, C.; Klessen, R.S.; Iapichino, L.; Beattie, J.R. The sonic scale of interstellar turbulence. Nat. Astron. 2021, 5, 365–371. [Google Scholar] [CrossRef]
- Banerjee, S.; Galtier, S. Exact relation with two-point correlation functions and phenomenological approach for compressible magnetohydrodynamic turbulence. Phys. Rev. E 2013, 87, 013019. [Google Scholar] [CrossRef]
- Lazarian, A.; Pogosyan, D. Velocity Modification of H I Power Spectrum. Astrophys. J. 2000, 537, 720–748. [Google Scholar] [CrossRef]
- Kim, J.; Ryu, D. Density Power Spectrum of Compressible Hydrodynamic Turbulent Flows. Astrophys. J. Lett. 2005, 630, L45–L48. [Google Scholar] [CrossRef]
- Saury, E.; Miville-Deschênes, M.A.; Hennebelle, P.; Audit, E.; Schmidt, W. The structure of the thermally bistable and turbulent atomic gas in the local interstellar medium. A&A 2014, 567, A16. [Google Scholar] [CrossRef]
- Kolmogorov, A.N. A refinement of previous hypotheses concerning the local structure of turbulence in a viscous incompressible fluid at high Reynolds number. J. Fluid Mech. 1962, 13, 82–85. [Google Scholar] [CrossRef]
- Frisch, U. Turbulence; Springer: Berlin/Heidelberg, Germany, 1996; p. 310. [Google Scholar]
- Grauer, R.; Krug, J.; Marliani, C. Scaling of high-order structure functions in magnetohydrodynamic turbulence. Phys. Lett. A 1994, 195, 335–338. [Google Scholar] [CrossRef]
- Politano, H.; Pouquet, A. Model of intermittency in magnetohydrodynamic turbulence. Phys. Rev. E 1995, 52, 636–641. [Google Scholar] [CrossRef] [PubMed]
- Boldyrev, S.; Nordlund, Å.; Padoan, P. Scaling Relations of Supersonic Turbulence in Star-forming Molecular Clouds. Astrophys. J. 2002, 573, 678–684. [Google Scholar] [CrossRef][Green Version]
- Chevillard, L.; Robert, R.; Vargas, V. Random vectorial fields representing the local structure of turbulence. J. Phys. Conf. Ser. 2011, 318, 042002. [Google Scholar] [CrossRef]
- Durrive, J.B.; Lesaffre, P.; Ferrière, K. Magnetic fields from multiplicative chaos. MNRAS 2020, 496, 3015–3034. [Google Scholar] [CrossRef]
- Benzi, R.; Biferale, L.; Ciliberto, S.; Struglia, M.V.; Tripiccione, R. Scaling property of turbulent flows. Phys. Rev. E 1996, 53, R3025–R3027. [Google Scholar] [CrossRef]
- Douady, S.; Couder, Y.; Brachet, M.E. Direct observation of the intermittency of intense vorticity filaments in turbulence. Phys. Rev. Lett. 1991, 67, 983–986. [Google Scholar] [CrossRef] [PubMed]
- Ishihara, T.; Hunt, J.C.R.; Kaneda, Y. Intense dissipative mechanisms of strong thin shear layers in high Reynolds number turbulence. In Proceedings of the APS Division of Fluid Dynamics Meeting Abstracts, 2012, APS Meeting Abstracts, San Diego, CA, USA, 18–20 November 2012; p. A23.004. [Google Scholar]
- Buaria, D.; Pumir, A.; Bodenschatz, E.; Yeung, P.K. Extreme velocity gradients in turbulent flows. New J. Phys. 2019, 21, 04300. [Google Scholar] [CrossRef]
- Moseley, E.R.; Draine, B.T.; Tomida, K.; Stone, J.M. Turbulent dissipation, CH+ abundance, H2 line luminosities, and polarization in the cold neutral medium. MNRAS 2021, 500, 3290–3308. [Google Scholar] [CrossRef]
- Falgarone, E.; Zwaan, M.A.; Godard, B.; Bergin, E.; Ivison, R.J.; Andreani, P.M.; Bournaud, F.; Bussmann, R.S.; Elbaz, D.; Omont, A.; et al. Large turbulent reservoirs of cold molecular gas around high-redshift starburst galaxies. Nature 2017, 548, 430–433. [Google Scholar] [CrossRef] [PubMed]








Disclaimer/Publisher’s Note: The statements, opinions and data contained in all publications are solely those of the individual author(s) and contributor(s) and not of MDPI and/or the editor(s). MDPI and/or the editor(s) disclaim responsibility for any injury to people or property resulting from any ideas, methods, instructions or products referred to in the content. |
© 2024 by the authors. Licensee MDPI, Basel, Switzerland. This article is an open access article distributed under the terms and conditions of the Creative Commons Attribution (CC BY) license (https://creativecommons.org/licenses/by/4.0/).
Share and Cite
Lesaffre, P.; Falgarone, E.; Hily-Blant, P. The Intermittency of Turbulence in Magneto-Hydrodynamical Simulations and in the Cosmos. Atmosphere 2024, 15, 211. https://doi.org/10.3390/atmos15020211
Lesaffre P, Falgarone E, Hily-Blant P. The Intermittency of Turbulence in Magneto-Hydrodynamical Simulations and in the Cosmos. Atmosphere. 2024; 15(2):211. https://doi.org/10.3390/atmos15020211
Chicago/Turabian StyleLesaffre, Pierre, Edith Falgarone, and Pierre Hily-Blant. 2024. "The Intermittency of Turbulence in Magneto-Hydrodynamical Simulations and in the Cosmos" Atmosphere 15, no. 2: 211. https://doi.org/10.3390/atmos15020211
APA StyleLesaffre, P., Falgarone, E., & Hily-Blant, P. (2024). The Intermittency of Turbulence in Magneto-Hydrodynamical Simulations and in the Cosmos. Atmosphere, 15(2), 211. https://doi.org/10.3390/atmos15020211
