Operational Assessment of High Resolution Weather Radar Based Precipitation Nowcasting System
Abstract
1. Introduction
2. Data and Methodology
2.1. Study Domain and Datasets
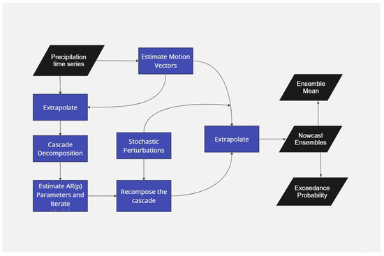
2.2. Overview of Nowcast Model
3. Results and Discussion
3.1. Optical Flow Method
3.2. Number of Ensembles
3.3. Precipitation Types
3.3.1. 5 October 2022 (Convective and Stratiform)
3.3.2. 21 October 2022 (Convective)
3.3.3. 27 October 2022 (Convective)
3.3.4. 14 November 2022 (Convective)
3.3.5. 21st November 2022 (Stratiform)
3.3.6. 9th December 2022 (Tropical storm)
4. Conclusions
Author Contributions
Funding
Data Availability Statement
Acknowledgments
Conflicts of Interest
References
- Koll, R.; Ghosh, S.; Pathak, A.; Radhakrishnan, A.; Mujumdar, M.; Murtugudde, R.; Terray, P.; Rajeevan, M. A threefold rise in widespread extreme rain events over central India. Nat. Commun. 2017, 8, 708. [Google Scholar] [CrossRef]
- Alfieri, L.; Velasco, D.; Thielen-del Pozo, J. Flash flood detection through a multi-stage probabilistic warning system for heavy precipitation events. Adv. Geosci. 2011, 29, 69–75. [Google Scholar] [CrossRef]
- Chen, H.; Chandrasekar, V.; Philips, B. Principles of High-Resolution Radar Network for Hazard Mitigation and Disaster Management in an Urban Environment. J. Meteorol. Soc. Jpn. 2018, 96A, 119–139. [Google Scholar] [CrossRef]
- Jee, J.B.; Kim, S. Sensitivity Study on High-Resolution WRF Precipitation Forecast for a Heavy Rainfall Event. Atmosphere 2017, 8, 96. [Google Scholar] [CrossRef]
- Pierce, C.; Bowler, N.; Seed, A.; Jones, A.; Jones, D.; Moore, R. Use of a stochastic precipitation nowcast scheme for fluvial flood forecasting and warning. Atmos. Sci. Lett. 2005, 6, 78–83. [Google Scholar] [CrossRef]
- Lin, C.; Vasić, S.; Zawadzki, I.; Turner, B. Precipitation forecast based on numerical weather prediction models and radar nowcasts. Geophys. Res. Lett. 2004, 32. [Google Scholar] [CrossRef]
- Dixon, M.; Wiener, G. TITAN: Thunderstorm Identification, Tracking, Analysis, and Nowcasting—A Radar-based Methodology. J. Atmos. Ocean. Technol. 1993, 10, 785–797. [Google Scholar] [CrossRef]
- Han, L.; Fu, S.; Zhao, L.; Zheng, Y.; Wang, H.; Lin, Y. 3D Convective Storm Identification, Tracking, and Forecasting—An Enhanced TITAN Algorithm. J. Atmos. Ocean. Technol. 2009, 26, 719–732. [Google Scholar] [CrossRef]
- Atencia, A.; Zawadzki, I. A Comparison of Two Techniques for Generating Nowcasting Ensembles. Part II: Analogs Selection and Comparison of Techniques. Mon. Weather Rev. 2015, 143, 2890–2908. [Google Scholar] [CrossRef]
- Zou, X.; Dai, Q.; Wu, K.; Yang, Q.; Zhang, S. An empirical ensemble rainfall nowcasting model using multi-scaled analogues. Nat. Hazards 2020, 103, 165–188. [Google Scholar] [CrossRef]
- Seed, A. A Dynamic and Spatial Scaling Approach to Advection Forecasting. J. Appl. Meteorol. 2003, 42, 381–388. [Google Scholar] [CrossRef]
- Bowler, N.; Pierce, C.; Seed, A. STEPS: A probabilistic precipitation forecasting scheme which merges an extrapolation nowcast with downscaled NWP. Q. J. R. Meteorol. Soc. 2007, 132, 2127–2155. [Google Scholar] [CrossRef]
- Nerini, D.; Besic, N.; Sideris, I.V.; Germann, U.; Foresti, L. A non-stationary stochastic ensemble generator for radar rainfall fields based on the Short-Space Fourier Transform. Hydrol. Earth Syst. Sci. 2017, 21, 2777–2797. [Google Scholar] [CrossRef]
- Pulkkinen, S.; Nerini, D.; Pérez Hortal, A.; Velasco-Forero, C.; Seed, A.; Germann, U.; Foresti, L. Pysteps: An open-source Python library for probabilistic precipitation nowcasting (v1.0). Geosci. Model Dev. 2019, 12, 4185–4219. [Google Scholar] [CrossRef]
- Browning, K.; Collier, C. Nowcasting of precipitating systems. Rev. Geophys. 1989, 27, 345–370. [Google Scholar] [CrossRef]
- Kumjian, M. Principles and Applications of Dual-Polarization Weather Radar. Part I: Description of the Polarimetric Radar Variables. J. Oper. Meteorol. 2013, 1, 226–242. [Google Scholar] [CrossRef]
- Roy, S.; Sharma, P.; Sen, B.; Devi, K.; Devi, S.; Gopal, N.; Mishra, K.; Katyar, S.; Singh, S.; Balakrishnan, S.; et al. A new paradigm for short-range forecasting of severe weather over the Indian region. Meteorol. Atmos. Phys. 2021, 133, 989–1008. [Google Scholar] [CrossRef]
- Bhowmik, S.; Roy, S.; Srivastava, D.K.; Mukhopadhay, B.; Thampi, S.; Reddy, Y.; Singh, H.; Venkateswarlu, S.; Adhikary, S. Processing of Indian Doppler Weather Radar data for mesoscale applications. Meteorol. Atmos. Phys. 2011, 111, 133–147. [Google Scholar] [CrossRef]
- Srivastava, D.K.; Lau, S.; Yeung, H.; Cheng, T.; Bhardwaj, P.R.; Arul Malar Kannan, B.S.; Bhowmik, S.; Singh, H. Use of SWIRLS Nowcasting System for quantitative precipitation forecast using Indian DWR data. Mausam 2012, 63, 1–16. [Google Scholar] [CrossRef]
- Sen Roy, S.; Saha, S.B.; Roy Bhowmik, S.K.; Kundu, P.K. Optimization of Nowcast Software WDSS-II for operational application over the Indian region. Meteorol. Atmos. Phys. 2014, 124, 143–166. [Google Scholar] [CrossRef]
- Chaudhuri, S.; Middey, A. Comparison of tropical and midlatitude thunderstorm characteristics anchored in thermodynamic and dynamic aspects. Asia-Pac. J. Atmos. Sci. 2014, 50, 179–189. [Google Scholar] [CrossRef]
- Foresti, L.; Sideris, I.V.; Nerini, D.; Beusch, L.; Germann, U. Using a 10-Year Radar Archive for Nowcasting Precipitation Growth and Decay: A Probabilistic Machine Learning Approach. Weather Forecast. 2019, 34, 1547–1569. [Google Scholar] [CrossRef]
- Han, L.; Zhang, J.; Chen, H.; Zhang, W.; Yao, S. Toward the Predictability of a Radar-Based Nowcasting System for Different Precipitation Systems. IEEE Geosci. Remote Sens. Lett. 2022, 19, 1005705. [Google Scholar] [CrossRef]
- Imhoff, R.; Brauer, C.; Overeem, A.; Weerts, A.; Uijlenhoet, R. Spatial and Temporal Evaluation of Radar Rainfall Nowcasting Techniques on 1,533 Events. Water Resour. Res. 2020, 56, e2019WR026723. [Google Scholar] [CrossRef]
- Suresh, R.; Ravichandran, P.; Gupta, J.; Thampi, S.; Kalyanasundaram, S.; Rao, P. On optimum rain rate estimation from a pulsed Doppler Weather Radar at Chennai. Mausam 2022, 56, 433–446. [Google Scholar] [CrossRef]
- Lorenz, E. Predictability: A Problem Partly Solved. Ph.D. Thesis, Shinfield Park, Reading, UK, 1995. [Google Scholar]
- Hamilton, J.D.; Susmel, R. Autoregressive conditional heteroskedasticity and changes in regime. J. Econom. 1994, 64, 307–333. [Google Scholar] [CrossRef]
- Roberts, N.; Lean, H. Scale-Selective Verification of Rainfall Accumulations from High-Resolution Forecasts of Convective Events. Mon. Weather Rev. 2008, 136, 78–97. [Google Scholar] [CrossRef]
- Mittermaier, M. A “Meta” Analysis of the Fractions Skill Score: The Limiting Case and Implications for Aggregation. Mon. Weather Rev. 2018, 149, 3491–3504. [Google Scholar] [CrossRef]
- Lucas, B.; Kanade, T. An Iterative Image Registration Technique with an Application to Stereo Vision (IJCAI). In Proceedings of the IJCAI’81: 7th International Joint Conference on Artificial Intelligence, Vancouver, BC, Canada, 24–28 August 1981; Volume 81. [Google Scholar]
- Laroche, S.; Zawadzki, I. Retrievals of Horizontal Winds from Single-Doppler Clear-Air Data by Methods of Cross Correlation and Variational Analysis. J. Atmos. Ocean. Technol. 1995, 12, 721. [Google Scholar] [CrossRef]
- Ruzanski, E.; Chandrasekar, V. Weather Radar Data Interpolation Using a Kernel-Based Lagrangian Nowcasting Technique. IEEE Trans. Geosci. Remote Sens. 2015, 53, 3073–3083. [Google Scholar] [CrossRef]
- Pulkkinen, S.; Chandrasekar, V.; von Lerber, A.; Harri, A.M. Nowcasting of Convective Rainfall Using Volumetric Radar Observations. IEEE Trans. Geosci. Remote Sens. 2020. [Google Scholar] [CrossRef]









| Date | Number of Samples | Precipitation Type |
|---|---|---|
| 5 October 2022 | 88 | Stratiform-convective |
| 21 October 2022 | 141 | Convective |
| 27 October 2022 | 142 | Convective |
| 14 November 2022 | 142 | Convective |
| 21 November 2022 | 142 | Stratiform |
| 9 December 2022 | 98 | Tropical storm |
Disclaimer/Publisher’s Note: The statements, opinions and data contained in all publications are solely those of the individual author(s) and contributor(s) and not of MDPI and/or the editor(s). MDPI and/or the editor(s) disclaim responsibility for any injury to people or property resulting from any ideas, methods, instructions or products referred to in the content. |
© 2024 by the authors. Licensee MDPI, Basel, Switzerland. This article is an open access article distributed under the terms and conditions of the Creative Commons Attribution (CC BY) license (https://creativecommons.org/licenses/by/4.0/).
Share and Cite
Raj, B.; Sahoo, S.; Puviarasan, N.; Chandrasekar, V. Operational Assessment of High Resolution Weather Radar Based Precipitation Nowcasting System. Atmosphere 2024, 15, 154. https://doi.org/10.3390/atmos15020154
Raj B, Sahoo S, Puviarasan N, Chandrasekar V. Operational Assessment of High Resolution Weather Radar Based Precipitation Nowcasting System. Atmosphere. 2024; 15(2):154. https://doi.org/10.3390/atmos15020154
Chicago/Turabian StyleRaj, Bibraj, Swaroop Sahoo, N. Puviarasan, and V. Chandrasekar. 2024. "Operational Assessment of High Resolution Weather Radar Based Precipitation Nowcasting System" Atmosphere 15, no. 2: 154. https://doi.org/10.3390/atmos15020154
APA StyleRaj, B., Sahoo, S., Puviarasan, N., & Chandrasekar, V. (2024). Operational Assessment of High Resolution Weather Radar Based Precipitation Nowcasting System. Atmosphere, 15(2), 154. https://doi.org/10.3390/atmos15020154
