Analysis of Crop Water Requirements for Apple Using Dependable Rainfall
Abstract
1. Introduction
2. Materials and Methods
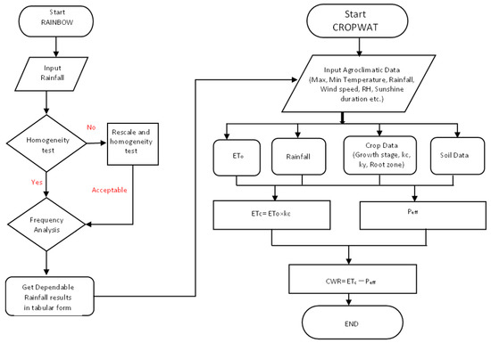
2.1. Calculation of the Dependable Rainfall
2.2. Calculation of Crop Water Requirements
2.3. Statistical Analyses
3. Results and Discussion
3.1. Dependable Rainfall Analysis
3.2. Reference Evapotranspiration (ETo) and Evapotranspiration (ET) of Apple in Warsaw and Isparta
3.3. Crop Water Requirements (CWR) According to the Dry, Normal and Wet Years in Warsaw and Isparta
4. Conclusions
Author Contributions
Funding
Data Availability Statement
Conflicts of Interest
References
- Li, M.; Guo, P.; Singh, V.P. An efficient irrigation water allocation model under uncertainty. Agric. Syst. 2016, 144, 46–57. [Google Scholar] [CrossRef]
- Guo, D.; Olsen, J.E.; Manevski, K.; Ma, X. Optimizing irrigation schedule in a large agricultural region under different hydrologic scenarios. Agric. Water Manag. 2021, 245, 106575. [Google Scholar] [CrossRef]
- García-Vila, M.; Fereres, E. Combining the simulation crop model AquaCrop with an economic model for the optimization of irrigation management at farm level. Eur. J. Agron. 2012, 36, 21–31. [Google Scholar] [CrossRef]
- Li, J.; Song, J.; Li, M.; Mao, X.; Yang, J.; Adeloye, A.J. Optimization of irrigation scheduling for spring wheat based on simulation-optimization model under uncertainty. Agric. Water Manag. 2018, 208, 245–260. [Google Scholar] [CrossRef]
- Doorenbos, J.; Kassam, A. Yield Response to Water. In FAO Irrigation and Drainage Paper 33; Food and Agriculture Organization of the United Nations: Rome, Italy, 1979. [Google Scholar]
- Nandagiri, L.; Nayali, S.M. ISH. Climate analysis for regional irrigation planning. ISH J. Hydraul. Eng. 2010, 16, 57–68. [Google Scholar] [CrossRef]
- Kodal, S.; Yıldırım, Y.E.; Sönmez, F.K. Türkiye’de güvenilir yağışın mekansal dağılımı. Tarım Bilim. Derg. 2003, 9, 421–427. (In Turkish) [Google Scholar]
- Akçay, S.; Ulu, M.A.; Gürgülü, H. Aydın yöresinde sulama yönünden kuraklık analizi. Ege Üniversitesi Ziraat Fakültesi Derg. 2007, 44, 137–147. (In Turkish) [Google Scholar]
- Yıldırım, Y.E. Salihli yöresinde sulama açısından kuraklık analizi. Ege Üniversitesi Ziraat Fakültesi Derg. 2002, 39, 113–120. (In Turkish) [Google Scholar]
- Mengu, G.P.; Akkuz, E.; Akçay, S. Küçük Menderes Ovasında sulama açısından güvenilir yağış analizi. ADÜ Ziraat Fakültesi Derg. 2007, 4, 15–20. (In Turkish) [Google Scholar]
- Smith, M. CROPWAT- A computer program for irrigation planning and management. FAO Irrigation and Drainage Publications; Food and Agriculture Organization of the United Nations: Rome, Italy, 1992; Volume 46. [Google Scholar]
- FAO. Crops and livestock products. License: CC BY-NC-SA 3.0 IGO. 2022. Available online: https://www.fao.org/faostat/en/#data/QCL (accessed on 28 July 2022).
- Statistics Poland. Plant Production Results in 2017. Information and statistical studies (In Polish). Available online: https://stat.gov.pl/en/ (accessed on 10 October 2022).
- Statistics Poland. Statistical Yearbook of Agriculture; Statistics Poland: Warsaw, Poland, 2020.
- Bayav, A.; Karli, B. Economic Performance of Apple Farms: A Case of Isparta and Karaman Provinces of Turkey. Turk. J. Agric. Food Sci. Technol. 2021, 9, 837–842. [Google Scholar] [CrossRef]
- United States Department of Agriculture. Turkey: Fresh Deciduous Fruit Annual; United States Department of Agriculture: Washington, DC, USA, 2020. Available online: https://apps.fas.usda.gov/newgainapi/api/Report/DownloadReportByFileName?fileName=Fresh%20Deciduous%20Fruit%20Annual_Ankara_Turkey_11–01–2020 (accessed on 10 October 2022).
- Ucar, Y.; Kadayıfcı, A.; Askın, M.A.; Kankaya, A.; Senyiğit, U.; Yıldırım, F. Yield and quality response of young ‘Gala, Galaxy’trees under different irrigation regimes. Erwerbs-Obstbau 2016, 58, 159–167. (In Turkish) [Google Scholar] [CrossRef]
- Treder, W. Racjonalne Nawadnianie Roślin Sadowniczych [Rational Irrigation of Orchard Plants]; Centrum Doradztwa Rolniczego w Brwinowie: Brwinów, Poland, 2021; Volume 38, ISBN1 978-83-88082-43-6. Available online: https://woda.cdr.gov.pl/images/publikacje/Publikacje/Racjonalne_nawadnianie_roslin_sadowniczych.pdf (accessed on 10 October 2022)ISBN2 978-83-88082-43-6.
- Bugała, A. Polish international trade of horticulture products with Turkey. In Proceedings of the 2nd International Conference on Sustainable Agriculture and Environment, Konya, Turkey, 30 September–3 October 2015; Proceedings book. Selcuk University: Konya, Turkey, 2015; Volumes I–II, pp. 163–167. [Google Scholar]
- Ekinci, K.; Demircan, V.; Atasay, A.; Karamursel, D.; Sarica, D. Energy, Economic and Environmental Analysis of Organic and Conventional Apple Production in Turkey. Erwerbs-Obstbau 2020, 62, 1–12. [Google Scholar] [CrossRef]
- Özmen, S. Apple Tree Responses to Irrigation under the Grower Condition in the Climate of Düzce Area. Tekirdağ Ziraat Fakültesi Derg. 2016, 13, 37–47. (In Turkish). Available online: https://dergipark.org.tr/en/pub/jotaf/issue/24523/259842 (accessed on 10 October 2022).
- Ucar, Y.; Kadayıfcı, A.; Aşkın, M.A.; Kankaya, A.; Şenyiğit, U.; Yıldırım, F. Effects of irrigation frequency on yield and quality parameters in apple cv ‘Gala, Galaxy’. Erwerbs-Obstbau 2016, 58, 169–175. (In Turkish) [Google Scholar] [CrossRef]
- Szewczuk, A.; Gudarowska, E. The effect of soil mulching and irrigation on yielding of apple trees in ridge planting. J. Fruit Ornam. Plant Res. 2004, 12, 139–145. [Google Scholar]
- Czynczyk, A.; Jakubowski, T. Value of standard and new selected rootstocks for apples in Poland. Acta Hortic. 2007, 732, 51–57. [Google Scholar] [CrossRef]
- Alaboz, P.; Demir, S.; Dengiz, O. Determination of spatial distribution of soil moisture constant using different interpolation model case study, Isparta Atabey plain. J. Tekirdag Agric. Fac. 2020, 17, 432–444. [Google Scholar] [CrossRef]
- Aktaş, S.; Kalyoncuoğlu, Ü.Y.; Kılıç, N.C.A. Eğirdir göl havzasının de martonne yöntemi ile kuraklık analizi. Mühendislik Bilim. Ve Tasarım Derg. 2018, 6, 229–238. (In Turkish) [Google Scholar] [CrossRef]
- Czyżyk, K. Radial Growth Response of Scots Pine (Pinus sylvestris L.) after Increasing the Availability of Water Resources. Forests 2021, 12, 1053. [Google Scholar] [CrossRef]
- Raes, D.; Willems, P.; Gbaguidi, F. RAINBOW—A software package for analyzing data and testing the homogeneity of historical data sets. In Proceedings of the 4th International Workshop on Sustainable Management of Marginal Drylands, Islamabad, Pakistan, 27–31 January 2006; Volume 2731, p. 12. [Google Scholar]
- Khattak, M.; Ullah, B.; Aziz, A.; Ahmad, J.; Sharif, M.; Babel, M.S.; Fahad, M. Impacts of climate change on crop water requirement under multi-representative concentration pathways during mid-century: A case study of DI KHAN. J. Eng. Appl. Sci. 2017, 36, 147–160. [Google Scholar]
- Allen, R.G.; Pereira, L.S.; Raes, D.; Smith, M. Crop Evapotranspiration—Guidelines for Computing Crop Water Requirements; FAO Irrigation and Drainage Paper; Food and Agriculture Organization: Rome, Italy, 1998; Volume 46. [Google Scholar]
- Jagosz, B.; Rolbiecki, S.; Rolbiecki, R.; Ptach, W.; Sadan, H.A.; Kasperska-Wołowicz, W.; Pal-Fam, F.; Atilgan, A. Effect of the Forecast Air Temperature Change on the Water Needs of Vines in the Region of Bydgoszcz, Northern Poland. Agronomy 2022, 12, 1561. [Google Scholar] [CrossRef]
- Fallahi, E.; Neilsen, D.; Neilsen, G.H.; Fallahi, B.; Shafii, B. Efficient Irrigation for Optimum Fruit Quality and Yield in Apples. Hortscience 2010, 45, 1616–1619. [Google Scholar] [CrossRef]
- Libardi, L.G.P.; de Faria, R.T.; Dalri, A.B.; de Souza Rolim, G.; Palaretti, L.F.; Coelho, A.P.; Martins, I.P. Evapotranspiration and crop coefficient (Kc) of pre-sprouted sugarcane plantlets for greenhouse irrigation management. Agric. Water Manag. 2019, 212, 306–316. [Google Scholar] [CrossRef]
- Liberacki, D.; Kocięcka, J.; Stachowski, P.; Rolbiecki, R.; Rolbiecki, S.; Sadan, H.A.; Figas, A.; Jagosz, B.; Wichrowska, D.; Ptach, W.; et al. Water Needs of Willow (Salix, L.) in Western Poland. Energies 2022, 15, 484. [Google Scholar] [CrossRef]
- FAO, (Food and Agriculture Organization). CROPWAT Software, Food and Agriculture Organization, Land and Water Division; Food and Agriculture Organization: Rome, Italy, 2009; Available online: http://www.fao.org/nr/water/infores_databases_cropwat.html (accessed on 10 October 2022).
- El-Shafei, A.A.; Mattar, M.A. Irrigation Scheduling and Production of Wheat with Different Water Quantities in Surface and Drip Irrigation: Field Experiments and Modelling Using CROPWAT and SALTMED. Agronomy 2022, 12, 1488. [Google Scholar] [CrossRef]
- Hossain, M.B.; Yesmin, S.; Maniruzzaman, M.; Biswas, J.C. Irrigation scheduling of rice (Oryza sativa L.) using CROPWAT model in the western region of Bangladesh. Agric. 2017, 15, 19–27. [Google Scholar] [CrossRef][Green Version]
- Roja, M.; Navatha, N.; Devender Reddy, M.; Deepthi, C. Estimation of Crop Water Requirement of Groundnut Crop Using FAO CROPWAT 8.0 Model. Agro Econ. Int. J. 2020, 7, 35–40. [Google Scholar]
- Surendran, U.; Sushanth, C.M.; Joseph, E.J.; Al-Ansari, N.; Yaseen, Z.M. FAO CROPWAT Model-Based Irrigation Requirements for Coconut to Improve Crop and Water Productivity in Kerala, India. Sustainability 2019, 11, 5132. [Google Scholar] [CrossRef]
- Mann, H.B. Nonparametric tests against trend. Econometrica 1945, 13, 245. [Google Scholar] [CrossRef]
- Kendall, M.G. Rank correlation methods. Biometrika 1957, 44, 298. [Google Scholar] [CrossRef]
- Zhang, X.; Harvey, K.D.; Hogg, W.D.; Yuzyk, T.R. Trends in Canadian Streamflow. Water Resour. Res. 2001, 37, 987–998. [Google Scholar] [CrossRef]
- Yue, S.; Pilon, P.; Cavadias, G. Power of The Mann-Kendall and Spearman’s Rho Tests for Detecting Monotonic Trends in Hydrological Series. J. Hydrol. 2002, 259, 254–271. [Google Scholar] [CrossRef]
- Luo, W.; Chen, M.; Kang, Y.; Li, W.; Li, D.; Cui, Y.; Luo, Y. Analysis of crop water requirements and irrigation demands for rice: Implications for increasing effective rainfall. Agric. Water Manag. 2022, 260, 107285. [Google Scholar] [CrossRef]
- Özfidaner, M.; Gönen, E. Adana ilinde sulama açısından kuraklık analizi. Mediterr. Agric. Sci. 2021, 34, 79–85. [Google Scholar] [CrossRef]
- Küçükyumuk, C.; Kaçal, E.; Yıldız, H. Effects of different deficit irrigation strategies on yield, fruit quality and some parameters: Braeburn apple cultivar. Not. Bot. Horti Agrobot. 2013, 41, 510–517. [Google Scholar] [CrossRef]
- Stachowski, P.; Jagosz, B.; Rolbiecki, S.; Rolbiecki, R. Predictive Capacity of Rainfall Data to Estimate the Water Needs of Fruit Plants in Water Deficit Areas. Atmosphere 2021, 12, 550. [Google Scholar] [CrossRef]
- Rolbiecki, S.; Senyigit, U.; Treder, W.; Rolbiecki, R. Comparison of Apple Tree Water Requirements in The Bydgoszcz (Poland) And Isparta (Turkey) Regions. Pol. Acad. Sci. Crac. Branch 2017, 3, 1251–1261. [Google Scholar]
- Todorovic, M. Crop water requirements. In Water Encyclopedia: Surface and Agricultural Water; Lehr, H.J., Keeley, J., Eds.; John Wiley & Sons Publisher: Hoboken, NJ, USA, 2005; pp. 557–558. [Google Scholar]
- Rzekanowski, C.; Rolbiecki, S.; Z.arski, J. Potrzeby wodne i efekty produkcyjne stosowania mikronawodnień w uprawie roślin sadowniczych w rejonie Bydgoszczy. Zesz. Probl. Postępów Nauk. Rol. 2001, 478, 313–325. (In Polish) [Google Scholar]
- Küçükyumuk, C.; Kaçal, E.; Ertek, A.; Öztürk, G.; Kurttaş, Y.S.K. Pomological and vegetative changes during transition from flood irrigation to drip irrigation: Starkrimson Delicious apple variety. Sci. Hortic. 2012, 136, 17–23. [Google Scholar] [CrossRef]
- Zhang, Y.; Wang, Y.; Niu, H. Effects of temperature, precipitation and carbon dioxide concentrations on the requirements for crop irrigation water in China under future climate scenarios. Sci. Total Environ. 2019, 656, 373–387. [Google Scholar] [CrossRef]
- Masia, S.; Trabucco, A.; Spano, D.; Snyder, R.L.; Sušnik, J.; Marras, S. A modelling platform for climate change impact on local and regional crop water requirements. Agric. Water Manag. 2021, 255, 107005. [Google Scholar] [CrossRef]
- Sozońska, B. Uprawa jabłoni metodami ekologicznymi. Cent. Doradz. Rol. W Brwinowie Oddz. W Radomiu 2018. (In Polish) [Google Scholar]
- Ertek, A. Importance of pan evaporation for irrigation scheduling and proper use of crop-pan coefficient (Kcp), crop coefficient (Kc) and pan coefficient (Kp). Afr. J. Agric. Res. 2011, 6, 6706–6718. [Google Scholar] [CrossRef]
- Çakmak, B.; Ucar, Y.; Akuzum, T. Water resources management, problems and solutions for Turkey. Int. Congr. River Basin Manag. 2007, 1, 867–880. [Google Scholar]
- Rolbiecki, R.; Yücel, A.; Kocięcka, J.; Atilgan, A.; Marković, M.; Liberacki, D. Analysis of SPI as a Drought Indicator during the Maize Growing Period in the Çukurova Region (Turkey). Sustainability 2022, 14, 3697. [Google Scholar] [CrossRef]
- Poornima, M.S.; Ayyanagowdar, M.S.; Polisgowadar, B.S.; Nemichandrappa, M.; Ravi, M.V.; Lata, H.S.; Ramesh, G. Estimation of crop water requirement and irrigation scheduling of baby corn using CROPWAT model. J Pharm. Phytochem. 2020, 9, 1944–1949. [Google Scholar]
- Treder, W.; Wójcik, K.; Tryngiel-Gać, A.; Krzewińska, D.; Klamkowski, K. Rozwój nawodnień roślin sadowniczych w świetle badań ankietowych [Development of irrigation of orchard plants reflected by survey investigations]. Infrastruct. Ecol. Rural. Areas 2011, 5, 61–69. (In Polish) [Google Scholar]
- Kireva, R.; Mihov, M. Technological and economic aspects of drip irrigation of raspberries. Mech. Agric. Conserv. Resour. 2018, 6, 208–210. [Google Scholar]
- Kireva, R.; Mihov, M. Reduction of losses from drought by optimizing the use of water resources for irrigation of agricultural crops. Mech. Agric. Conserv. Resour. 2019, 5, 190–192. [Google Scholar]
- Kahlown, M.A.; Ashraf, M. Effect of shallow groundwater table on crop water requirements and crop yields. Agric. Water Manag. 2005, 76, 24–35. [Google Scholar] [CrossRef]
- Kasperska-Wołowicz, W.; Rolbiecki, S.; Sadan, H.A.; Rolbiecki, R.; Jagosz, B.; Stachowski, P.; Liberacki, D.; Bolewski, T.; Prus, P.; Pal-Fam, F. Impact of the projected climate change on soybean water needs in the Kuyavia region in Poland. J. Water Land Dev. 2021, 51, 199–207. [Google Scholar] [CrossRef]
- Soulis, K.X.; Tsesmelis, D.E. Calculation of the irrigation water needs spatial and temporal distribution in Greece. Eur. Water 2017, 59, 247–254. [Google Scholar]
- Djaman, K.; O’Neill, M.; Owen, C.K.; Smeal, D.; Koudahe, K.; West, M.; Allen, S.; Lombard, K.; Irmak, S. Crop Evapotranspiration, Irrigation Water Requirement and Water Productivity of Maize from Meteorological Data under Semiarid Climate. Water 2018, 10, 405. [Google Scholar] [CrossRef]





| Months | Warsaw | Isparta | ||||||
|---|---|---|---|---|---|---|---|---|
| Average | 20% (Wet) | 50% (Normal) | 80% (Dry) | Average | 20% (Wet) | 50% (Normal) | 80% (Dry) | |
| January | 29 | 38 | 25 | 15 | 66 | 100 | 55 | 26 |
| February | 28 | 38 | 25 | 14 | 53 | 78 | 47 | 24 |
| March | 28 | 38 | 27 | 18 | 56 | 82 | 49 | 26 |
| April | 34 | 52 | 31 | 15 | 51 | 74 | 42 | 23 |
| May | 56 | 73 | 50 | 34 | 54 | 80 | 47 | 24 |
| June | 66 | 100 | 61 | 31 | 33 | 52 | 28 | 11 |
| July | 80 | 116 | 67 | 39 | 16 | 24 | 8 | 0 |
| August | 63 | 90 | 54 | 32 | 15 | 26 | 11 | 2 |
| September | 50 | 75 | 45 | 23 | 17 | 26 | 9 | 3 |
| October | 36 | 57 | 31 | 13 | 36 | 60 | 30 | 9 |
| November | 36 | 51 | 33 | 19 | 44 | 67 | 37 | 17 |
| December | 35 | 53 | 36 | 18 | 68 | 104 | 49 | 22 |
| Year | 541 | 604 | 532 | 466 | 508 | 602 | 520 | 422 |
| Year | Months | Total | |||||||||||
|---|---|---|---|---|---|---|---|---|---|---|---|---|---|
| January | February | March | April | May | June | July | August | September | October | November | December | ||
| 1984 | 23 | 16 | 24 | 5 | 99 | 48 | 101 | 32 | 92 | 18 | 28 | 7 | 493 |
| 1985 | 13 | 20 | 35 | 37 | 58 | 74 | 48 | 59 | 50 | 23 | 23 | 67 | 508 |
| 1986 | 33 | 7 | 17 | 14 | 87 | 51 | 48 | 74 | 52 | 30 | 22 | 32 | 467 |
| 1987 | 14 | 13 | 23 | 28 | 60 | 126 | 63 | 36 | 30 | 17 | 45 | 43 | 497 |
| 1988 | 16 | 32 | 44 | 5 | 31 | 102 | 64 | 78 | 17 | 4 | 47 | 43 | 482 |
| 1989 | 16 | 21 | 14 | 55 | 26 | 114 | 46 | 51 | 28 | 42 | 33 | 37 | 480 |
| 1990 | 10 | 22 | 26 | 46 | 23 | 39 | 63 | 70 | 77 | 13 | 49 | 16 | 456 |
| 1991 | 16 | 17 | 14 | 28 | 44 | 108 | 62 | 44 | 40 | 18 | 60 | 39 | 488 |
| 1992 | 12 | 31 | 43 | 33 | 25 | 40 | 25 | 25 | 79 | 48 | 63 | 59 | 484 |
| 1993 | 48 | 17 | 25 | 24 | 39 | 51 | 67 | 38 | 37 | 23 | 19 | 66 | 454 |
| 1994 | 40 | 9 | 65 | 93 | 89 | 20 | 32 | 73 | 59 | 69 | 39 | 65 | 652 |
| 1995 | 25 | 35 | 34 | 46 | 45 | 77 | 61 | 54 | 138 | 18 | 25 | 16 | 571 |
| 1996 | 5 | 17 | 11 | 29 | 61 | 36 | 100 | 72 | 64 | 27 | 25 | 6 | 454 |
| 1997 | 1 | 21 | 24 | 27 | 57 | 61 | 214 | 23 | 38 | 55 | 39 | 28 | 589 |
| 1998 | 22 | 43 | 41 | 56 | 45 | 114 | 94 | 52 | 24 | 55 | 40 | 31 | 617 |
| 1999 | 21 | 29 | 23 | 76 | 47 | 122 | 24 | 29 | 20 | 41 | 31 | 22 | 484 |
| 2000 | 29 | 42 | 41 | 14 | 38 | 14 | 120 | 62 | 53 | 5 | 66 | 40 | 524 |
| 2001 | 18 | 19 | 31 | 61 | 41 | 36 | 139 | 38 | 73 | 37 | 34 | 19 | 545 |
| 2002 | 38 | 72 | 37 | 17 | 44 | 55 | 23 | 141 | 31 | 64 | 29 | 3 | 553 |
| 2003 | 31 | 5 | 11 | 27 | 45 | 43 | 133 | 54 | 52 | 63 | 23 | 47 | 535 |
| 2004 | 24 | 57 | 35 | 57 | 58 | 47 | 79 | 43 | 17 | 37 | 52 | 17 | 523 |
| 2005 | 34 | 34 | 39 | 22 | 60 | 48 | 84 | 22 | 33 | 5 | 29 | 81 | 490 |
| 2006 | 21 | 30 | 14 | 35 | 38 | 15 | 20 | 165 | 31 | 40 | 43 | 26 | 479 |
| 2007 | 79 | 30 | 27 | 16 | 44 | 134 | 73 | 60 | 58 | 36 | 31 | 13 | 602 |
| 2008 | 68 | 28 | 39 | 28 | 35 | 22 | 88 | 87 | 61 | 15 | 29 | 37 | 537 |
| 2009 | 19 | 33 | 44 | 6 | 79 | 149 | 88 | 60 | 13 | 67 | 51 | 45 | 652 |
| 2010 | 25 | 37 | 24 | 39 | 116 | 87 | 92 | 143 | 89 | 3 | 109 | 34 | 798 |
| 2011 | 39 | 21 | 8 | 34 | 48 | 49 | 295 | 62 | 7 | 9 | 0 | 32 | 604 |
| 2012 | 47 | 35 | 21 | 55 | 44 | 63 | 73 | 35 | 28 | 58 | 29 | 31 | 519 |
| 2013 | 49 | 25 | 23 | 48 | 133 | 85 | 20 | 60 | 92 | 30 | 28 | 19 | 613 |
| 2014 | 48 | 14 | 35 | 44 | 90 | 74 | 73 | 68 | 8 | 6 | 16 | 82 | 555 |
| 2015 | 38 | 6 | 30 | 35 | 39 | 19 | 59 | 8 | 58 | 40 | 53 | 17 | 404 |
| 2016 | 21 | 67 | 33 | 31 | 28 | 56 | 71 | 61 | 11 | 110 | 41 | 63 | 593 |
| 2017 | 19 | 39 | 39 | 48 | 49 | 86 | 90 | 48 | 127 | 83 | 45 | 33 | 705 |
| 2018 | 30 | 7 | 19 | 13 | 35 | 22 | 85 | 63 | 45 | 52 | 11 | 51 | 433 |
| 2019 | 34 | 31 | 28 | 3 | 79 | 18 | 37 | 34 | 60 | 16 | 13 | 38 | 390 |
| 2020 | 29 | 43 | 13 | 8 | 67 | 166 | 48 | 95 | 64 | 80 | 9 | 26 | 646 |
| 2021 | 31 | 28 | 18 | 58 | 65 | 56 | 154 | 171 | 32 | 10 | 35 | 19 | 676 |
| Average | 29 | 28 | 28 | 34 | 56 | 66 | 80 | 63 | 50 | 36 | 36 | 35 | 541 |
| Year | Months | Total | |||||||||||
|---|---|---|---|---|---|---|---|---|---|---|---|---|---|
| January | February | March | April | May | June | July | August | September | October | November | December | ||
| 1984 | 52 | 63 | 103 | 154 | 10 | 2 | 4 | 6 | 6 | 0 | 45 | 20 | 464 |
| 1985 | 97 | 93 | 45 | 43 | 15 | 28 | 0 | 4 | 2 | 31 | 56 | 56 | 469 |
| 1986 | 70 | 85 | 10 | 13 | 41 | 12 | 1 | 20 | 19 | 21 | 18 | 73 | 381 |
| 1987 | 51 | 79 | 79 | 59 | 47 | 83 | 9 | 27 | 1 | 5 | 68 | 51 | 559 |
| 1988 | 8 | 80 | 121 | 72 | 27 | 12 | 53 | 21 | 12 | 51 | 82 | 73 | 612 |
| 1989 | 12 | 17 | 60 | 13 | 34 | 25 | 3 | 0 | 0 | 72 | 49 | 34 | 320 |
| 1990 | 7 | 25 | 19 | 38 | 71 | 23 | 11 | 1 | 6 | 7 | 12 | 101 | 321 |
| 1991 | 35 | 71 | 17 | 87 | 74 | 8 | 58 | 12 | 12 | 46 | 14 | 164 | 598 |
| 1992 | 2 | 10 | 95 | 47 | 46 | 40 | 13 | 13 | 3 | 5 | 51 | 60 | 384 |
| 1993 | 37 | 38 | 62 | 22 | 106 | 1 | 0 | 1 | 2 | 10 | 60 | 26 | 364 |
| 1994 | 85 | 29 | 58 | 27 | 49 | 18 | 36 | 42 | 6 | 109 | 36 | 30 | 524 |
| 1995 | 48 | 28 | 127 | 34 | 26 | 26 | 87 | 9 | 5 | 24 | 46 | 15 | 475 |
| 1996 | 43 | 99 | 42 | 51 | 62 | 32 | 19 | 11 | 17 | 29 | 3 | 132 | 542 |
| 1997 | 28 | 23 | 30 | 77 | 36 | 53 | 0 | 44 | 41 | 65 | 30 | 70 | 494 |
| 1998 | 97 | 29 | 169 | 46 | 82 | 27 | 2 | 0 | 19 | 20 | 55 | 140 | 687 |
| 1999 | 63 | 79 | 26 | 24 | 9 | 16 | 2 | 45 | 5 | 10 | 13 | 22 | 312 |
| 2000 | 33 | 42 | 44 | 77 | 63 | 17 | 0 | 5 | 10 | 33 | 66 | 39 | 428 |
| 2001 | 62 | 31 | 21 | 58 | 68 | 3 | 6 | 3 | 10 | 0 | 157 | 218 | 637 |
| 2002 | 22 | 10 | 51 | 135 | 46 | 1 | 11 | 9 | 74 | 5 | 38 | 99 | 501 |
| 2003 | 23 | 107 | 48 | 133 | 90 | 36 | 0 | 3 | 4 | 52 | 14 | 152 | 661 |
| 2004 | 201 | 50 | 5 | 77 | 21 | 26 | 14 | 7 | 0 | 14 | 44 | 15 | 474 |
| 2005 | 105 | 88 | 36 | 58 | 34 | 17 | 30 | 1 | 38 | 21 | 44 | 23 | 495 |
| 2006 | 54 | 28 | 106 | 39 | 44 | 26 | 4 | 21 | 72 | 141 | 80 | 0 | 613 |
| 2007 | 90 | 43 | 26 | 26 | 19 | 25 | 11 | 10 | 3 | 30 | 91 | 85 | 459 |
| 2008 | 10 | 15 | 34 | 51 | 13 | 4 | 3 | 36 | 20 | 31 | 61 | 5 | 284 |
| 2009 | 125 | 70 | 55 | 40 | 67 | 27 | 18 | 0 | 26 | 18 | 52 | 169 | 667 |
| 2010 | 68 | 137 | 33 | 47 | 32 | 65 | 40 | 0 | 30 | 79 | 14 | 84 | 629 |
| 2011 | 35 | 52 | 50 | 55 | 43 | 62 | 2 | 1 | 13 | 50 | 0 | 37 | 400 |
| 2012 | 148 | 89 | 21 | 53 | 107 | 18 | 1 | 35 | 16 | 39 | 26 | 70 | 623 |
| 2013 | 59 | 102 | 25 | 60 | 67 | 34 | 88 | 15 | 3 | 104 | 68 | 29 | 654 |
| 2014 | 61 | 23 | 79 | 45 | 107 | 43 | 1 | 10 | 99 | 57 | 37 | 109 | 671 |
| 2015 | 127 | 58 | 112 | 26 | 68 | 92 | 3 | 43 | 8 | 23 | 18 | 6 | 583 |
| 2016 | 102 | 33 | 60 | 48 | 88 | 12 | 26 | 45 | 32 | 2 | 49 | 34 | 529 |
| 2017 | 88 | 4 | 74 | 26 | 150 | 31 | 13 | 20 | 6 | 47 | 42 | 32 | 531 |
| 2018 | 89 | 32 | 69 | 6 | 63 | 69 | 4 | 14 | 2 | 32 | 49 | 107 | 537 |
| 2019 | 97 | 55 | 40 | 51 | 34 | 53 | 10 | 3 | 27 | 10 | 29 | 45 | 454 |
| 2020 | 74 | 71 | 41 | 24 | 92 | 43 | 2 | 25 | 1 | 49 | 27 | 35 | 484 |
| 2021 | 88 | 16 | 45 | 8 | 2 | 145 | 8 | 1 | 14 | 13 | 22 | 125 | 487 |
| Average | 66 | 53 | 56 | 51 | 54 | 33 | 16 | 15 | 17 | 36 | 44 | 68 | 508 |
| Regions | Min | Max | Mean | SD | Kendall’s t | S | p | α | Trend |
|---|---|---|---|---|---|---|---|---|---|
| Rainfall | |||||||||
| Warsaw | 390 | 798 | 541 | 87.345 | 0.246 | 173 | 0.031 * | 0.05 | ↑ |
| Isparta | 284 | 687 | 508 | 111.013 | 0.169 | 119 | 0.138 ns | 0.05 | - |
| Apple’s evapotranspiration | |||||||||
| Warsaw | 430 | 659 | 534 | 56.998 | 0.387 | 272 | 0.001 *** | 0.05 | ↑ |
| Isparta | 445 | 556 | 510 | 29.494 | −0.494 | −347 | 0.0001 *** | 0.05 | ↓ |
| Rainfall | Min | Max | Mean | SD | Kendall’s t | S | p | α | Trend |
|---|---|---|---|---|---|---|---|---|---|
| Warsaw | |||||||||
| Dry | 259 | 488 | 363 | 56.995 | 0.387 | 272 | 0.001 *** | 0.05 | ↑ |
| Normal | 135 | 363 | 237 | 55.220 | 0.343 | 241 | 0.003 ** | 0.05 | ↑ |
| Wet | 24 | 215 | 108 | 47.747 | 0.419 | 294 | 0.000 *** | 0.05 | ↑ |
| Isparta | |||||||||
| Dry | 388 | 498 | 452 | 29.494 | −0.494 | −347 | 0.0001 *** | 0.05 | ↓ |
| Normal | 305 | 412 | 367 | 28.808 | −0.499 | −351 | <0.0001 *** | 0.05 | ↓ |
| Wet | 219 | 391 | 277 | 32.603 | −0.521 | −366 | <0.0001 *** | 0.05 | ↓ |
Disclaimer/Publisher’s Note: The statements, opinions and data contained in all publications are solely those of the individual author(s) and contributor(s) and not of MDPI and/or the editor(s). MDPI and/or the editor(s) disclaim responsibility for any injury to people or property resulting from any ideas, methods, instructions or products referred to in the content. |
© 2023 by the authors. Licensee MDPI, Basel, Switzerland. This article is an open access article distributed under the terms and conditions of the Creative Commons Attribution (CC BY) license (https://creativecommons.org/licenses/by/4.0/).
Share and Cite
Ucar, Y.; Kocięcka, J.; Liberacki, D.; Rolbiecki, R. Analysis of Crop Water Requirements for Apple Using Dependable Rainfall. Atmosphere 2023, 14, 99. https://doi.org/10.3390/atmos14010099
Ucar Y, Kocięcka J, Liberacki D, Rolbiecki R. Analysis of Crop Water Requirements for Apple Using Dependable Rainfall. Atmosphere. 2023; 14(1):99. https://doi.org/10.3390/atmos14010099
Chicago/Turabian StyleUcar, Yusuf, Joanna Kocięcka, Daniel Liberacki, and Roman Rolbiecki. 2023. "Analysis of Crop Water Requirements for Apple Using Dependable Rainfall" Atmosphere 14, no. 1: 99. https://doi.org/10.3390/atmos14010099
APA StyleUcar, Y., Kocięcka, J., Liberacki, D., & Rolbiecki, R. (2023). Analysis of Crop Water Requirements for Apple Using Dependable Rainfall. Atmosphere, 14(1), 99. https://doi.org/10.3390/atmos14010099

