Evaluation of Surface Water Resource Availability under the Impact of Climate Change in the Dhidhessa Sub-Basin, Ethiopia
Abstract
1. Introduction
2. Materials and Methods
2.1. Study Area Description
2.2. Methodology
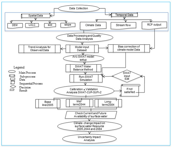
2.2.1. Data Collection and Use
Meteorological, Hydrological, and Topographical Data
2.3. Basin Future Climate Change Scenario and the Selected Model
Bias Correction
2.4. Hydrological Component of the SWAT Model
2.4.1. Surface Runoff
2.4.2. Peak Discharge
- Qpeak is peak runoff rate (m3/s),
- C is the runoff coefficient,
- i is the rainfall intensity (mm/hr.),
- Sub-basin area (km2) and 3.6 is conversion factor.
2.4.3. Water Yield
2.5. Evaluation of the SWAT Model Performance
2.5.1. Coefficient of Determination (R2)
- Oi denotes observed flow discharge at the time i,
- Omean denotes average observed flow discharge,
- Pi denotes simulated flow discharge at the time i,
- R2 provides the strength of relation between observed and simulated values. Its value ranges from 0 to 1, a value close to 0 means very low correlation whereas a value close to 1 represents high correlation between observed and simulated discharge.
2.5.2. Simulation Coefficient of Nash—Sutcliffe (NSE)
2.5.3. Percentage Bias (PBIAS)
3. Results and Discussion
3.1. Hydro-Meteorological Database Results
3.1.1. Test Analysis of Rainfall Trends in the Study Area
3.1.2. Test Temperature Trend Analysis on the Study Area
3.1.3. Stream Flow Trends Test Analysis over the Study Area
3.2. Hydrological Modeling Result
Sensitivity Analysis
3.3. Hydrological Model Calibration and Validation (SWAT)
3.3.1. Calibration Model
3.3.2. Validation Model
3.4. Evaluation of Surface Water Availability in the Present Climate
3.4.1. Monthly, Yearly, and Yearly Climate
3.4.2. Water Balance Components of the Baseline Period (1991–2020)
3.4.3. Monthly, Seasonal, and Annual Stream Flow under Current Climate
3.5. Scenarios for Future Climate Change Signals
3.6. Impact of Climate Change on Future Surface Water Availability
3.6.1. Future Components of the Water Balance
3.6.2. Future Monthly Mean Flow
3.7. Monthly Flow for RCP Scenario
3.7.1. Average Seasonal and Yearly Flows in the Future Climate
3.7.2. Analysis of Uncertainties
- (1)
- internal variability of the climate system
- (2)
- uncertainty in future greenhouse gas,
- (3)
- the translation of these emissions into climate change by GCMs/RCMs,
- (4)
- hydrological model uncertainty,
- (5)
- uncertainty from insufficient field data at all scales ([37]), and
- (6)
- uncertainty of downscaling techniques [38].
4. Conclusions
Author Contributions
Funding
Institutional Review Board Statement
Informed Consent Statement
Data Availability Statement
Acknowledgments
Conflicts of Interest
References
- Opere, A.O.; Waswa, R.; Mutua, F.M. Assessing the Impacts of Climate Change on Surface Water Resources Using WEAP Model in Narok County, Kenya. Front. Water 2022, 3, 789340. [Google Scholar] [CrossRef]
- Salameh, E.; Abdallat, G. The Impacts of Climate Change on the Availability of Surface Water Resources in Jordan. J. Geosci. Environ. Prot. 2020, 8, 52–72. [Google Scholar] [CrossRef]
- EPA. The Effect of Climate Change on Water Resources and Programs. In Watershed Academy Web; U.S. Environmental Protection Agency: Washington, DC, USA, 2012. [Google Scholar]
- IPCC-TGICA. General Guidelines on the Use of Scenario Data for Climate Impact and Adaptation Assessment; Finnish Environment Institute: Helsinki, Finland, 2007; Volume 312, p. 66. [Google Scholar]
- IPCC. Climate Change 2001: The Scientific Basis. Contribution of Working Group I to the Third Assessment Report of the Intergovernmental Panel on Climate Change; Cambridge University Press: Cambridge, UK, 2001. [Google Scholar]
- Song, P.; Wang, C.; Ding, G.; Sun, J.; Kong, L.; Lu, M.; Lei, X.; Wang, H. Evaluating the impact of climate change on surface water resources in the upper Ganjiang River Basin, China. J. Water Clim. Chang. 2022, 13, 1462–1476. [Google Scholar] [CrossRef]
- Beker, H.J. Evaluation of Surface Water Resource Availability under Changing Climate Condition in the Erer-Mojo River Subbasin, Wabe-Shebele Basin; Arba Minch University: Arba Minch, Ethiopia, 2018. [Google Scholar]
- Mukheibir, P. Water access, water scarcity, and climate change. Environ. Manag. 2010, 45, 1027–1039. [Google Scholar] [CrossRef] [PubMed]
- IPCC. Climate Change 2007: The Physical Science Basis. Contribution of Working Group I to the Fourth Assessment Report of the Intergovernmental Panel on Climate Change; Cambridge University Press: Cambridge, UK; New York, NY, USA, 2007; p. 996. [Google Scholar]
- IPCC. Climate Change 2013: The Physical Science Basis. Contribution of Working Group I to the Fifth Assessment Report of the Intergovern- mental Panel on Climate Change; Cambridge University Press: Cambridge, UK; New York, NY, USA, 2013; p. 1535. [Google Scholar]
- Kiya, R. Impact of Climate Change on Water Resources. J. Earth Sci. Clim. Chang. 2014, 5, 185. [Google Scholar] [CrossRef]
- Chattopadhyay, S.; Jha, M.K. Climate Change Impact Assessment on Watershed Hydrology: A Comparison of Three Approaches. Am. J. Eng. Appl. Sci. 2014, 7, 122–128. [Google Scholar] [CrossRef][Green Version]
- Ayivi, F.; Jha, M.K. International Soil and Water Conservation Research Estimation of water balance and water yield in the Reedy Fork-Buffalo Creek Watershed in North Carolina using SWAT. Int. Soil Water Conserv. Res. 2018, 6, 203–213. [Google Scholar] [CrossRef]
- Piao, S.; Ciais, P.; Huang, Y.; Shen, Z.; Peng, S.; Li, J.; Zhou, L.; Liu, H.; Ma, Y.; Ding, Y.; et al. The impacts of climate change on water resources and Crop Production in an Arid Region. Nature 2022, 467, 43–51. [Google Scholar] [CrossRef] [PubMed]
- MoA. Agro-Ecological Zones of Ethiopia; Ministry of Agriculture: Addis Ababa, Ethiopia, 1998.
- Bekele, W.T. Implication of Representative Concentration Pathway’s on Arjo-Didessa Catchment, Upper Blue Nile Basin, Using Multiple Climate Models; Arba Minch University: Arba Minch, Ethiopia, 2017. [Google Scholar]
- Endris, E.; Anitz, R.P.; Atthias, M.B.U. Assessment of the Performance of CORDEX Regional Climate Models in Simulating East African Rainfall. J. Clim. 2013, 26, 8453–8475. [Google Scholar] [CrossRef]
- Edamo, M.L.; Bushira, K.M.; Ukumo, T.Y.; Ayele, M.A.; Alaro, M.A.; Borko, H.B. Effect of climate change on water availability in Bilate catchment, Southern Ethiopia. Water Cycle 2022, 3, 86–99. [Google Scholar] [CrossRef]
- Kanoma, M.S.; Abdulkadir, M. The impact of future climate change on water availability in Gusau, Zamfara State, Nigeria. Dutse J. Pure Appl. Sci. 2022, 7, 144–154. [Google Scholar] [CrossRef]
- Hailemariam, K. Impact of climate change on the water resources of Awash River Basin, Ethiopia. Clim. Res. 1999, 12, 91–96. [Google Scholar] [CrossRef]
- Getahun, Y.S.; van Lanen, I.H.; Torfs, P.P. Impact of Climate Change on Hydrology of the Upper Awash River Basin (Ethiopia): Inter-Comparison of Old SRES and New RCP Scenarios. Ph.D. Thesis, Wageningen University, Wageningen, The Netherlands, 2014. [Google Scholar]
- Daba, M.H. Evaluating Potential Impacts of Climate Change on Hydro-meteorological Variables in Upper Blue Nile Basin, Ethiopia A Case Study of Finchaa Sub-basin Evaluating Potential Impacts of Climate Change on Hydro-meteorological Variables in Upper Blue Nile B. J. Environ. Earth Sci. 2018, 6, 48–57. [Google Scholar]
- Kefeni, K.; Mokonnen, B.; Roba, N. Evaluation the Performance of Regional Climate Models in Simulating Rainfall Characteristics over Upper Awash Sub-Basin, Ethiopia. Int. Res. J. Adv. Eng. Sci. 2020, 5, 134–138. [Google Scholar]
- Leander, R.; Buishand, T.A. Resampling of regional climate model output for the simulation of extreme river flows. J. Hydrol. 2007, 332, 487–496. [Google Scholar] [CrossRef]
- Terink, W.; Hurkmans, R.T.W.L.; Torfs, P.J.J.F.; Uijlenhoet, R. Evaluation of a bias correction method applied to downscaled precipitation and temperature reanalysis data for the Rhine basin. Hydrol. Earth Syst. Sci. 2010, 14, 687–703. [Google Scholar] [CrossRef]
- Setegn, S.G.; Rayner, D.; Melesse, A.M.; Dargahi, B.; Srinivasan, R. Impact of climate change on the hydroclimatology of Lake Tana Basin, Ethiopia. Water Resour. Res. 2011, 47, 1–13. [Google Scholar] [CrossRef]
- Neitsch, S.; Arnold, J.; Kiniry, J.; Williams, J. Soil & Water Assessment Tool Theoretical Documentation Version 2009; Texas Water Resources Institute: College Station, TX, USA, 2011; pp. 1–647. [Google Scholar] [CrossRef]
- Moriasi, D.N.; Gitau, M.W.; Pai, N.; Daggupati, P. Hydrologic and Water Quality Models: Performance Measures and Evaluation Criteria. Am. Soc. Agric. Biol. Eng. 2015, 58, 1763–1785. [Google Scholar]
- Xue-song, Z.; Fang-hua, H.A.O.; Hong-guang, C.; Dao-feng, L.I. Application of Swat Model in The Upstream Watershed of the Luohe River. Chin. Geogr. Sci. 2003, 13, 334–339. [Google Scholar]
- Mazengo, M.; Kifanyi, G.E.; Mutayoba, E.; Chilagane, N. Modeling Surface Water Availability for Irrigation Development in Mbarali River Sub-Catchment Mbeya, Tanzania. J. Geosci. Environ. Prot. 2022, 10, 1–14. [Google Scholar] [CrossRef]
- Liersch, S.; Tecklenburg, J.; Rust, H.; Dobler, A.; Fischer, M.; Kruschke, T.; Koch, H.; Hattermann, F.F. Are we using the right fuel to drive hydrological models ? A climate impact study in the Upper Blue Nile. Hydrol. Earth Syst. Sci. Discuss 2016, 22, 2163–2185. [Google Scholar] [CrossRef]
- Gupta, H.V.; Sorooshian, S.; Yapo, P.O. Status of Automatic Calibration for Hydrologic Models: Comparison with Multilevel Expert Calibration. J. Hydrol. Eng. 1999, 4, 135–143. [Google Scholar] [CrossRef]
- Fentaw, F.; Melesse, A.M.; Hailu, D.; Nigussie, A. Precipitation and streamflow Variability in Tekeze River Basin, Ethiopia; Elsevier Inc.: Amsterdam, The Netherlands, 2019; ISBN 9780128159989. [Google Scholar]
- Meena, M. Rainfall Statistical Trend and Variability Detection Using Mann- Kendall Test, Sen’s Slope and Coefficient of Variance—A Case Study of Udaipur District (1957–2016). Appl. Ecol. Environ. Sci. 2020, 8, 34–37. [Google Scholar] [CrossRef]
- Yue, S.; Wang, C. The Mann-Kendall Test Modified by Effective Sample Size to Detect Trend in Serially Correlated Hydrological Series. Water Resour. Manag. 2004, 18, 201–218. [Google Scholar] [CrossRef]
- WMO. World Climate Programme: Analyzing Long Time Series of Hydrological Data with Respect to Climate Variability; WMO/TD-No. 224; World Metrological Organization (WMO): Geneva, Switzerland, 1988. [Google Scholar]
- Masimba, O.; Gumindoga, W.; Mhizha, A.; Rwasoka, D.T. An assessment of baseline and downscaled projected climate variables in the Upper Manyame sub-catchment of Zimbabwe. Phys. Chem. Earth 2019, 114, 102788. [Google Scholar] [CrossRef]
- Zwiers, F.W. Global Increasing Trends in Annual Maximum Daily Precipitation. J. Clim. 2012, 26, 3904–3919. [Google Scholar] [CrossRef]
- Bourqui, M.; Mathevet, T.; Gailhard, J.; Hendrickx, F. Hydrological validation of statistical downscaling methods applied to climate model projections. IAHS-AISH Publ. 2011, 344, 32–38. [Google Scholar]
- Movahedinia, F. Assessing Hydro-Climatic Uncertainties on Hydropower Generation. Master’s Thesis, Laval University, Quebec, QC, Canada, 2014; pp. 1–50. [Google Scholar]
- Abdo, K.S.; Fiseha, B.M.; Rientjes, T.H.M.; Gieske, A.S.M.; Haile, A.T. Assessment of climate change impacts on the hydrology of Gilgel Abay catchment in Lake Tana basin, Ethiopia. Hydrol. Process. 2009, 23, 3661–3669. [Google Scholar] [CrossRef]

























| Station Name | Zone | Station Elevation | Latitude | Longitude | Data Coverage | % of Missing Rainfall | % of Missing Temp. (°C) |
|---|---|---|---|---|---|---|---|
| Agaro | Jimma | 1666 | 7.85 | 36.6 | 1991–2020 | 22 | 22.5 |
| Arjo | East wollega | 2565 | 8.75 | 36.5 | 1991–2020 | 21 | 37.5 |
| Bedele | Illubabor | 2011 | 8.45 | 36.33 | 1991–2020 | 21 | 17.5 |
| Didhessa | East wollega | 1310 | 9.38 | 36.1 | 1991–2020 | 20 | 46 |
| Nekemte | East wollega | 2080 | 9.08 | 36.46 | 1991–2020 | 21 | 20.5 |
| NES | PBIAS | R2 | Classification |
|---|---|---|---|
| 0.75 < NES ≤ 1 | PBIAS ≤ ±10 | 0.75 < R2 ≤ 1 | Very good |
| 0.6 < NES ≤ 0.75 | ±10 ≤ PBIAS ≤ ±15 | 0.6 < R2 ≤ 0.75 | Good |
| 0.36 < NES ≤ 0.6 | ±15 ≤ PBIAS ≤ ±25 | 0.5 < R2 ≤ 0.6 | Satisfactory |
| 0.00 < NES ≤ 0.36 | ±25 ≤ PBIAS ≤ ±50 | 0.25 < R2 ≤ 0.5 | Bad |
| NES ≤ 0.00 | ±50 ≤ PBIAS | R2 ≤ 0.25 | Inappropriate |
| RF (1991–2020) | ||||||||||
|---|---|---|---|---|---|---|---|---|---|---|
| Month | Agaro | Arjo | Bedele | Dhidhessa | Nekemte | |||||
| Sen’s Slope | Z–Value | Sen’s Slope | Z–Value | Sen’s Slope | Z–Value | Sen’s Slope | Z–Value | Sen’s Slope | Z–Value | |
| January | −1.0 | −2.7 | 2.3 | 0.9 | 1.8 | 1.1 | 0.0 | −0.8 | 2.8 | 1.2 |
| February | −0.4 | −1.1 | 2.4 | 1.8 | 0.4 | 0.7 | 0.0 | 1.2 | 1.0 | 1.6 |
| March | −0.5 | −71.0 | −1.6 | −1.6 | −0.2 | −0.3 | 0.2 | 0.5 | −2.2 | −1.0 |
| April | −2.6 | −1.7 | −3.3 | −2.0 | −0.8 | −0.5 | −0.1 | −0.2 | −2.8 | −1.3 |
| May | 1.7 | 0.8 | −5.7 | −2.3 | −3.2 | −1.0 | 3.0 | 1.1 | −7.0 | −2.2 |
| June | −4.7 | −3.6 | −3.6 | −1.0 | −4.5 | −1.7 | −1.0 | −0.6 | −12.8 | −2.2 |
| July | −5.5 | −2.1 | −2.7 | −0.6 | −4.1 | −2.0 | 2.3 | 0.8 | −16.4 | −1.2 |
| August | −4.7 | −1.4 | 4.3 | 2.3 | −9.0 | −2.9 | 2.4 | 1.0 | 1.6 | 0.8 |
| September | −3.6 | −1.3 | 10.6 | 1.9 | 1.5 | 0.7 | 2.2 | 0.8 | 4.6 | 1.3 |
| October | −2.7 | −1.2 | 5.7 | 1.6 | 5.8 | 2.3 | −0.3 | −0.1 | 8.9 | 0.7 |
| November | 0.2 | 0.0 | 10.5 | 0.9 | 9.1 | 1.0 | 0.8 | 1.3 | 11.4 | 1.7 |
| December | −0.3 | −1.3 | 7.4 | 1.6 | 3.4 | 2.7 | 0.1 | 0.5 | 6.1 | 1.9 |
| summer | −5.0 | −2.3 | −0.7 | 0.3 | −5.9 | −2.2 | 1.2 | 0.4 | −9.2 | −0.9 |
| Spring | −2.0 | −0.8 | 8.9 | 1.5 | 5.5 | 1.3 | 0.9 | 0.7 | 8.3 | 1.3 |
| winter | −0.6 | −1.7 | 4.0 | 1.4 | 1.9 | 1.5 | 0.0 | 0.3 | 3.3 | 1.6 |
| Autumn | −0.5 | −24.0 | −3.5 | −2.0 | −1.4 | −0.6 | 1.0 | 0.5 | −4.0 | −1.5 |
| Annual | −2.0 | −7.2 | 2.2 | 0.3 | 0.0 | 0.0 | 0.8 | 0.5 | −0.4 | 0.1 |
| Tmax (1991–2020) | ||||||||||
| Month | Agaro | Arjo | Bedele | Dhidhessa | Nekemte | |||||
| Sen’s Slope | Z–Value | Sen’s Slope | Z–Value | Sen’s Slope | Z–Value | Sen’s Slope | Z–Value | Sen’s Slope | Z–Value | |
| January | 0.0 | 0.3 | −0.2 | −0.4 | −0.2 | −2.2 | −0.1 | −2.1 | 0.0 | 1.0 |
| February | 0.0 | 0.1 | −0.3 | −1.7 | −0.1 | −1.7 | −0.1 | −1.4 | −0.1 | 0.6 |
| March | 0.0 | −0.2 | −0.3 | −1.9 | −0.2 | −3.4 | 0.0 | −0.7 | −0.1 | 0.2 |
| April | 0.0 | 0.7 | −0.2 | −1.7 | −0.1 | −1.1 | 0.0 | 0.0 | 0.0 | 0.6 |
| May | 0.0 | 0.0 | −0.1 | −2.0 | 0.0 | 0.8 | 0.2 | 1.9 | 0.1 | 2.1 |
| June | 0.1 | 1.2 | 0.0 | 0.7 | 0.1 | 1.0 | 0.2 | 1.3 | 0.3 | 2.9 |
| July | 0.2 | 0.9 | 0.1 | 2.2 | 0.1 | 2.5 | 0.1 | 0.4 | 0.2 | 1.3 |
| August | 0.3 | 2.6 | 0.1 | 1.5 | 0.0 | 0.3 | 0.1 | 1.4 | 0.1 | 2.2 |
| September | 0.2 | 0.2 | 0.0 | 0.5 | −0.1 | −1.5 | 0.0 | −0.8 | 0.0 | 1.1 |
| October | 0.1 | 0.5 | 0.0 | 0.3 | −0.1 | −2.1 | −0.1 | −1.3 | 0.0 | −0.1 |
| November | 0.2 | 0.9 | −0.1 | −0.5 | −0.1 | −3.5 | −0.1 | −2.3 | 0.0 | −0.1 |
| December | 0.0 | 0.5 | −0.1 | −1.3 | −0.2 | −1.1 | −0.1 | −2.4 | −0.1 | −1.1 |
| summer | 0.2 | 1.5 | 0.1 | 1.5 | 0.1 | 1.2 | 0.1 | 1.1 | 0.2 | 2.1 |
| Spring | 0.2 | 0.5 | 0.0 | 0.1 | −0.1 | −2.4 | −0.1 | −1.5 | 0.0 | 0.3 |
| Autumn | 0.0 | 0.3 | −0.2 | −1.1 | −0.2 | −1.7 | −0.1 | −2.0 | −0.1 | 0.2 |
| winter | 0.0 | 0.2 | −0.2 | −1.9 | −0.1 | −1.2 | 0.0 | 0.4 | 0.0 | 1.0 |
| Annual | 0.1 | 0.6 | −0.1 | −0.4 | −0.1 | −1.0 | 0.0 | −0.5 | 0.0 | 0.9 |
| Tmin (1991–2020) | ||||||||||
| Month | Agaro | Arjo | Bedele | Dhidhessa | Nekemte | |||||
| Sen’s Slope | Z–Value | Sen’s Slope | Z–Value | Sen’s Slope | Z–Value | Sen’s Slope | Z–Value | Sen’s Slope | Z–Value | |
| January | 0.0 | −0.1 | 0.1 | 1.8 | 0.0 | 0.6 | 0.2 | 1.8 | 0.0 | 1.8 |
| Feb | 0.0 | −0.1 | 0.0 | 0.6 | −0.1 | −2.0 | 0.2 | 1.9 | 0.0 | −0.5 |
| Mar | 0.0 | 0.3 | −0.1 | −0.9 | −0.1 | −2.0 | 0.0 | 0.5 | −0.1 | −1.5 |
| Apr | 0.0 | −0.2 | −0.1 | −1.1 | −0.1 | −1.8 | −0.1 | −0.1 | −0.1 | −0.7 |
| May | 0.0 | 0.4 | 0.0 | −1.9 | −0.1 | −2.0 | −0.1 | −0.5 | −0.1 | −1.0 |
| Jun | 0.0 | 0.0 | 0.0 | 1.2 | 0.0 | 0.0 | −0.1 | −0.8 | 0.1 | 2.2 |
| Jul | 0.0 | 0.5 | 0.1 | 2.7 | 0.0 | −0.1 | −0.1 | −2.8 | 0.1 | 3.4 |
| Aug | 0.0 | −0.1 | 0.0 | 1.4 | 0.0 | −1.0 | −0.1 | −2.2 | 0.0 | 1.1 |
| September | 0.1 | 0.5 | 0.1 | 1.7 | 0.0 | −2.2 | −0.1 | −1.9 | 0.0 | 2.9 |
| October | 0.1 | 0.1 | 0.1 | 0.5 | 0.0 | −0.7 | −0.1 | −1.3 | 0.0 | 1.2 |
| November | 0.0 | −0.3 | 0.1 | 0.7 | 0.0 | 0.4 | 0.0 | −0.4 | 0.0 | 0.6 |
| December | 0.0 | −0.1 | 0.1 | 0.7 | 0.1 | 1.9 | 0.1 | 0.8 | 0.0 | 1.1 |
| summer | 0.0 | 0.2 | 0.0 | 1.8 | 0.0 | −0.4 | −0.1 | −1.9 | 0.1 | 2.3 |
| Spring | 0.0 | 0.1 | 0.1 | 1.0 | 0.0 | −0.8 | −0.1 | −1.2 | 0.0 | 1.6 |
| Autumn | 0.0 | −0.1 | 0.1 | 1.0 | 0.0 | 0.2 | 0.1 | 1.5 | 0.0 | 0.8 |
| winter | 0.0 | 0.2 | −0.1 | −1.3 | −0.1 | −2.0 | −0.1 | 0.0 | −0.1 | −1.1 |
| Annual | 0.0 | 0.1 | 0.0 | 0.6 | 0.0 | −0.7 | 0.0 | −0.4 | 0.0 | 0.9 |
| Parameter Name | Fitted Value | Min Value | Max Value | t-Stat | p-Value |
|---|---|---|---|---|---|
| 1: A_ CN2.mgt | 0.1 | 0.1 | 0.2 | 0.2 | 0.9 |
| 2: V__ALPHA_BF.gw | 0.5 | 0.4 | 0.5 | −1.2 | 0.2 |
| 3: V_GW_DELAY.gw | 471.3 | 340.6 | 488.6 | 13.8 | 0 |
| 4: V_GWQMN.gw | −33.2 | −39 | 10.7 | −0.9 | 0.4 |
| 5: V_ESCO.hru | 0.9 | 0.8 | 1 | 2 | 0.1 |
| 6: V_GW_REVAP.gw | 0.1 | 0.1 | 0.1 | −0.2 | 0.8 |
| 7: V_OV_N.hru | 0.3 | 0.3 | 0.4 | −1.2 | 0.2 |
| 8: V_ _SFTMP.bsn | −2.6 | −3.9 | −2.6 | −0.5 | 0.6 |
| 9: A_SLSUBBSN.hru | −20.8 | −31 | −18 | −0.3 | 0.8 |
| I0: A__SOL_ AWC(…).sol | 0 | 0 | 0 | −1.4 | 0.2 |
| 11: A_SOL_K(…).sol | 0 | 0 | 0 | 0.1 | 1 |
| 12: V_SURLAG.bsn | −3 | −4.5 | −1.9 | 0.9 | 0.4 |
| 13: V_RCHRG_DP.gw | 1 | 1 | 1.3 | −0.2 | 0.8 |
| 14: R_LAT_TTIME.hru | 0.3 | −0.2 | 0.6 | 1.1 | 0.3 |
| 15: R_CH_ N2.rte | 0 | 0 | 0.1 | 0.1 | 0.9 |
| 16: R_CANMX.hru | 0.7 | 0.5 | 0.8 | 0.6 | 0.6 |
| 17: R_RFINC(…).sub | −0.6 | −0.6 | −0.3 | 0 | 1 |
| 18: R_ CNCOEF.bsn | 1.2 | 1.2 | 1.3 | −0.6 | 0.6 |
Publisher’s Note: MDPI stays neutral with regard to jurisdictional claims in published maps and institutional affiliations. |
© 2022 by the authors. Licensee MDPI, Basel, Switzerland. This article is an open access article distributed under the terms and conditions of the Creative Commons Attribution (CC BY) license (https://creativecommons.org/licenses/by/4.0/).
Share and Cite
Merga, D.D.; Adeba, D.; Regasa, M.S.; Leta, M.K. Evaluation of Surface Water Resource Availability under the Impact of Climate Change in the Dhidhessa Sub-Basin, Ethiopia. Atmosphere 2022, 13, 1296. https://doi.org/10.3390/atmos13081296
Merga DD, Adeba D, Regasa MS, Leta MK. Evaluation of Surface Water Resource Availability under the Impact of Climate Change in the Dhidhessa Sub-Basin, Ethiopia. Atmosphere. 2022; 13(8):1296. https://doi.org/10.3390/atmos13081296
Chicago/Turabian StyleMerga, Damtew Degefe, Dereje Adeba, Motuma Shiferaw Regasa, and Megersa Kebede Leta. 2022. "Evaluation of Surface Water Resource Availability under the Impact of Climate Change in the Dhidhessa Sub-Basin, Ethiopia" Atmosphere 13, no. 8: 1296. https://doi.org/10.3390/atmos13081296
APA StyleMerga, D. D., Adeba, D., Regasa, M. S., & Leta, M. K. (2022). Evaluation of Surface Water Resource Availability under the Impact of Climate Change in the Dhidhessa Sub-Basin, Ethiopia. Atmosphere, 13(8), 1296. https://doi.org/10.3390/atmos13081296

