Aerosol Optical Thickness Retrieval in Presence of Cloud: Application to S3A/SLSTR Observations
Abstract
:1. Introduction
2. Data and Method
2.1. The SLSTR Instrument
- If the 80% of sub-pixels are cloud-free, only cloud-free observations are aggregated and the cloud mask is set to 0.
- If the 80% of sub-pixels are cloudy, only cloudy observations are aggregated and the cloud mask is set to 1.
- Otherwise, all pixels are aggregated and the cloud mask is a number between 0 and 1, indicating the percentage of cloudy pixels.
2.2. The CISAR Algorithm
2.2.1. CISAR Atmospheric Solution Space
2.2.2. Prior Information
Cloud Phase and Optical Thickness
Spatial Constraints on AOT
Surface Parameters Climatology
2.3. Inversion
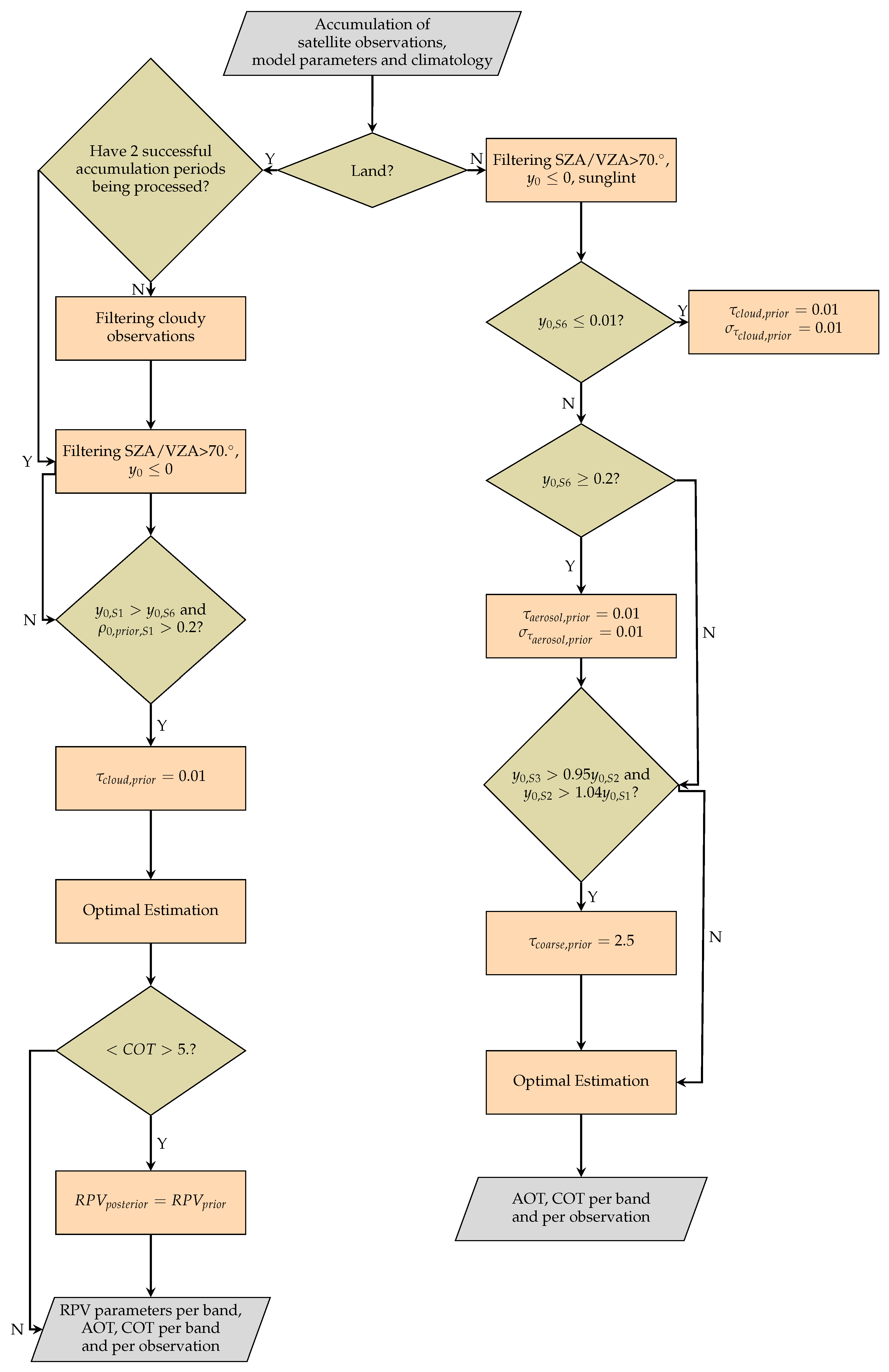
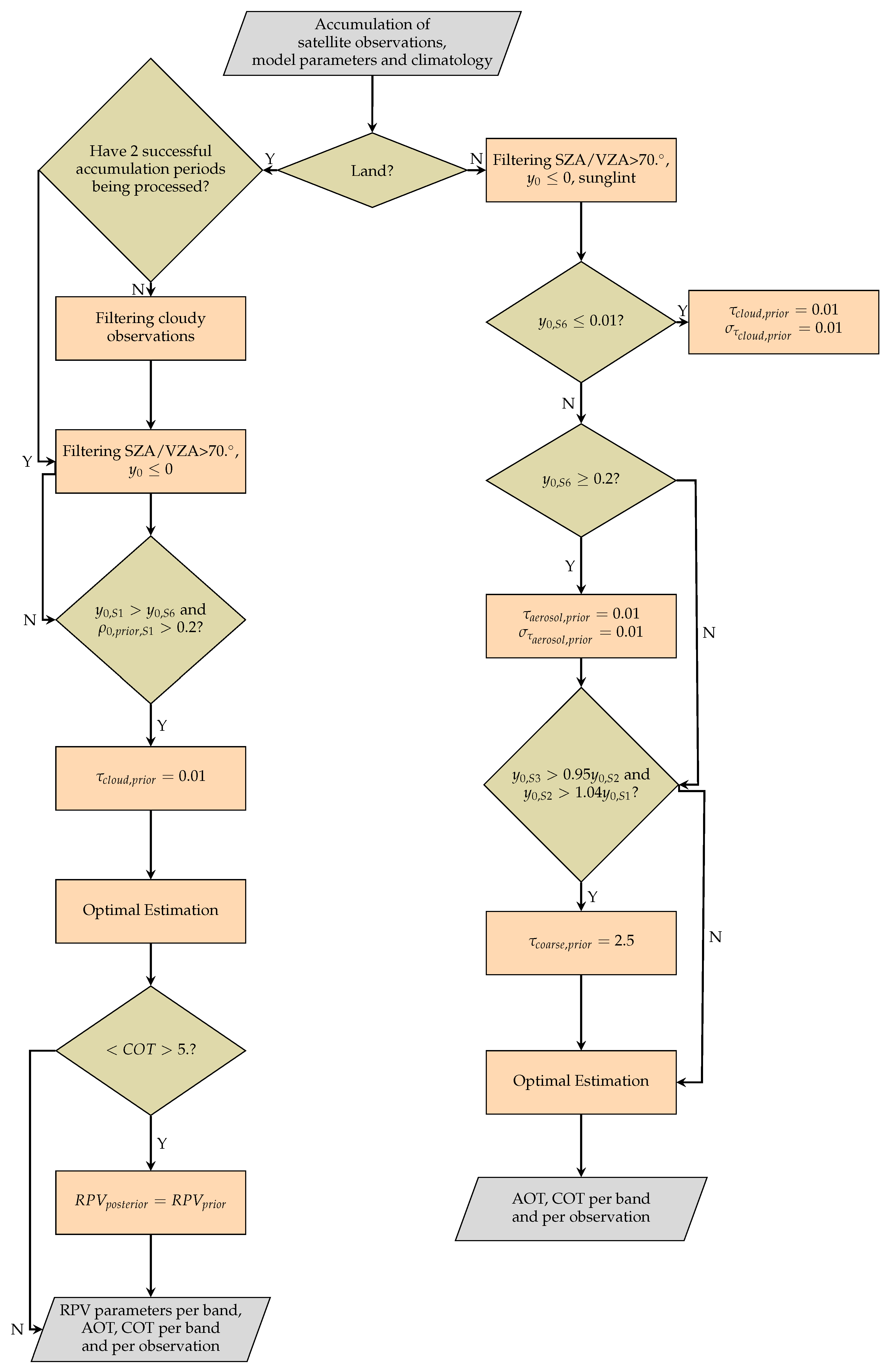
2.3.1. SLSTR Data Accumulation
2.3.2. Data Processing
Processing over Land
Processing over Water
- 1.
- Clear sky if TOA BRF in band S6 lower than 0.01;
- 2.
- Cloudy if TOA BRF in band S6 larger than 0.2;
- 3.
- Undefined otherwise.
3. Case Study: The Godzilla Dust Storm
4. Discussion
Supplementary Materials
Author Contributions
Funding
Institutional Review Board Statement
Informed Consent Statement
Data Availability Statement
Acknowledgments
Conflicts of Interest
References
- Stocker, T.; Qin, D.; Plattner, G.K.; Tignor, M.; Allen, S.; Boschung, J.; Nauels, A.; Xia, Y.; Bex, V.; Midgley, P. Climate Change 2013: The Physical Science Basis. In Contribution of Working Group I to the Fifth Assessment Report of the Intergovernmental Panel on Climate Change; Cambridge University Press: Cambridge, UK, 2013. [Google Scholar]
- WHO. Ambient (Outdoor) Air Pollution; WHO: Geneva, Switzerland, 2021. [Google Scholar]
- Holzer-Popp, T.; de Leeuw, G.; Griesfeller, J.; Martynenko, D.; Klüser, L.; Bevan, S.; Davies, W.; Ducos, F.; Deuzé, J.L.; Graigner, R.G.; et al. Aerosol retrieval experiments in the ESA Aerosol_cci project. Atmos. Meas. Tech. 2013, 6, 1919–1957. [Google Scholar] [CrossRef] [Green Version]
- Remer, L.A.; Mattoo, S.; Levy, R.C.; Heidinger, A.; Pierce, R.B.; Chin, M. Retrieving aerosol in a cloudy environment: Aerosol product availability as a function of spatial resolution. Atmos. Meas. Tech. 2012, 5, 1823–1840. [Google Scholar] [CrossRef] [Green Version]
- Koren, I.; Remer, L.A.; Kaufman, Y.J.; Rudich, Y.; Martins, J.V. On the twilight zone between clouds and aerosols. Geophys. Res. Lett. 2007, 34. [Google Scholar] [CrossRef] [Green Version]
- Marshak, A.; Wen, G.; Coakley, J.A., Jr.; Remer, L.A.; Loeb, N.G.; Cahalan, R.F. A simple model for the cloud adjacency effect and the apparent bluing of aerosols near clouds. J. Geophys. Res. Atmos. 2008, 113. [Google Scholar] [CrossRef] [Green Version]
- Várnai, T.; Marshak, A. MODIS observations of enhanced clear sky reflectance near clouds. Geophys. Res. Lett. 2009, 36, L06807. [Google Scholar] [CrossRef]
- Chand, D.; Wood, R.; Ghan, S.J.; Wang, M.; Ovchinnikov, M.; Rasch, P.J.; Miller, S.; Schichtel, B.; Moore, T. Aerosol optical depth increase in partly cloudy conditions. J. Geophys. Res. Atmos. 2012, 117. [Google Scholar] [CrossRef]
- Schwarz, K.; Cermak, J.; Fuchs, J.; Andersen, H. Mapping the Twilight Zone—What We Are Missing between Clouds and Aerosols. Remote Sens. 2017, 9, 577. [Google Scholar] [CrossRef] [Green Version]
- Kassianov, E.I.; Ovtchinnikov, M. On reflectance ratios and aerosol optical depth retrieval in the presence of cumulus clouds. Geophys. Res. Lett. 2008, 35. [Google Scholar] [CrossRef]
- Poulsen, C.A.; Siddans, R.; Thomas, G.E.; Sayer, A.M.; Grainger, R.G.; Campmany, E.; Dean, S.M.; Arnold, C.; Watts, P.D. Cloud retrievals from satellite data using optimal estimation: Evaluation and application to ATSR. Atmos. Meas. Tech. 2012, 5, 1889–1910. [Google Scholar] [CrossRef] [Green Version]
- Quaas, J.; Stevens, B.; Stier, P.; Lohmann, U. Interpreting the cloud cover—aerosol optical depth relationship found in satellite data using a general circulation model. Atmos. Chem. Phys. 2010, 10, 6129–6135. [Google Scholar] [CrossRef] [Green Version]
- Spencer, R.S.; Levy, R.C.; Remer, L.A.; Mattoo, S.; Arnold, G.T.; Hlavka, D.L.; Meyer, K.G.; Marshak, A.; Wilcox, E.M.; Platnick, S.E. Exploring Aerosols Near Clouds with High-Spatial-Resolution Aircraft Remote Sensing During SEAC4RS. J. Geophys. Res. Atmos. 2019, 124, 2148–2173. [Google Scholar] [CrossRef]
- Rosenfeld, D.; Sherwood, S.; Wood, R.; Donner, L. Climate Effects of Aerosol-Cloud Interactions. Science 2014, 343, 379–380. [Google Scholar] [CrossRef] [PubMed]
- Seinfeld, J.H.; Bretherton, C.; Carslaw, K.S.; Coe, H.; DeMott, P.J.; Dunlea, E.J.; Feingold, G.; Ghan, S.; Guenther, A.B.; Kahn, R.; et al. Improving our fundamental understanding of the role of aerosol-cloud interactions in the climate system. Proc. Natl. Acad. Sci. USA 2016, 113, 5781–5790. [Google Scholar] [CrossRef] [PubMed] [Green Version]
- Marshak, A.; Ackerman, A.; Da Silva, A.; Eck, T.; Holben, B.; Kahn, R.; Kleidman, R.; Knobelspiesse, K.; Levy, R.; Lyapustin, A.; et al. Aerosol Properties in Cloudy Environments from Remote Sensing Observations: A Review of the Current State of Knowledge. Bull. Am. Meteorol. Soc. 2021, 102, E2177–E2197. [Google Scholar] [CrossRef]
- Govaerts, Y.; Luffarelli, M. Joint retrieval of surface reflectance and aerosol properties with continuous variation of the state variables in the solution space—Part 1: Theoretical concept. Atmos. Meas. Tech. 2018, 11, 6589–6603. [Google Scholar] [CrossRef]
- Luffarelli, M.; Govaerts, Y. Joint retrieval of surface reflectance and aerosol properties with continuous variation of the state variables in the solution space—Part 2: Application to geostationary and polar-orbiting satellite observations. Atmos. Meas. Tech. 2019, 12, 791–809. [Google Scholar] [CrossRef] [Green Version]
- Smith, D.L. Lessons Learned from (A)ATSR and Prelaunch Calibration of SLSTR; Technical Report; RAL Space: Didcot, UK, 2013. [Google Scholar]
- De Leeuw, G.; Holzer-Popp, T.; Bevan, S.; Davies, W.H.; Descloitres, J.; Grainger, R.G.; Griesfeller, J.; Heckel, A.; Kinne, S.; Klüser, L.; et al. Evaluation of seven European aerosol optical depth retrieval algorithms for climate analysis. Remote Sens. Environ. 2015, 162, 295–315. [Google Scholar] [CrossRef] [Green Version]
- Jethva, H.; Torres, O.; Yoshida, Y. Accuracy assessment of MODIS land aerosol optical thickness algorithms using AERONET measurements over North America. Atmos. Meas. Tech. 2019, 12, 4291–4307. [Google Scholar] [CrossRef] [Green Version]
- Govaerts, Y. RTMOM V0B.10 User’s Manual; Technical Report; EUMETSAT: Darmstadt, Germany, 2006. [Google Scholar]
- Govaerts, Y. RTMOM V0B.10 Evaluation Report; Technical Report; EUMETSAT: Darmstadt, Germany, 2006. [Google Scholar]
- Lyapustin, A.; Wang, Y. Mcd19a3 MODIS/Terra+Aqua BRDF Model Parameters 8-Day L3 Global 1 km SIN Grid v006; Technical Report; LP DAAC: Sioux Falls, SD, USA, 2018. [Google Scholar]
- Rahman, H.; Pinty, B.; Verstraete, M.M. Coupled surface-atmosphere reflectance (CSAR) model. 2. Semiempirical surface model usable with NOAA Advanced Very High Resolution Radiometer Data. J. Geophys. Res. 1993, 98, 20791–20801. [Google Scholar] [CrossRef]
- Lucht, W.; Schaaf, C.; Strahler, A. An algorithm for the retrieval of albedo from space using semiempirical BRDF models. IEEE Trans. Geosci. Remote Sens. 2000, 38, 977–998. [Google Scholar] [CrossRef] [Green Version]
- Hall, D.K.; Riggs, G.A. Normalized-Difference Snow Index (NDSI). In Encyclopedia of Snow, Ice and Glaciers; Singh, V.P., Haritashya, U.K., Eds.; Springer: Dordrecht, The Netherlands, 2011; pp. 779–780. [Google Scholar] [CrossRef] [Green Version]
- Luffarelli, M.; Govaerts, Y.; Damman, A. Assessing Hourly Aerosol Property Retrieval from MSG/SEVIRI Observations in the Framework of Aerosol_CCI2; ESA: Paris, France, 2016. [Google Scholar]
- EUMETSAT. Copernicus Sentinel-3 NRT Aerosol Optical Depth; EUMETSAT: Darmstadt, Germany, 2020. [Google Scholar]
- Andrews, E.; Sheridan, P.J.; Fiebig, M.; McComiskey, A.; Ogren, J.A.; Arnott, P.; Covert, D.; Elleman, R.; Gasparini, R.; Collins, D.; et al. Comparison of methods for deriving aerosol asymmetry parameter. J. Geophys. Res. Atmos. 2006, 111. [Google Scholar] [CrossRef] [Green Version]
- Hsu, N.; Tsay, S.C.; King, M.; Herman, J. Aerosol properties over bright-reflecting source regions. IEEE Trans. Geosci. Remote Sens. 2004, 42, 557–569. [Google Scholar] [CrossRef]
- Wang, M.; Shi, W. Cloud Masking for Ocean Color Data Processing in the Coastal Regions. IEEE Trans. Geosci. Remote Sens. 2006, 44, 3105–3196. [Google Scholar] [CrossRef]
- Liu, J.; Chen, B.; Huang, J. Discrimination and validation of clouds and dust aerosol layers over the Sahara Desert with combined CALIOP and IIR measurements. J. Meteorol. Res. 2014, 28, 185–198. [Google Scholar] [CrossRef]
- Zhou, Y.; Levy, R.C.; Remer, L.A.; Mattoo, S.; Shi, Y.; Wang, C. Dust Aerosol Retrieval over the Oceans with the MODIS/VIIRS Dark-Target Algorithm: 1. Dust Detection. Earth Space Sci. 2020, 7, e2020EA001221. [Google Scholar] [CrossRef]
- Monks, P.S.; Granier, C.; Fuzzi, S.; Stohl, A.; Williams, M.L.; Akimoto, H.; Amann, M.; Baklanov, A.; Baltensperger, U.; Bey, I.; et al. Atmospheric composition change—Global and regional air quality. Atmos. Environ. 2009, 43, 5268–5350. [Google Scholar] [CrossRef] [Green Version]
- Weinzierl, B.; Ansmann, A.; Prospero, J.M.; Althausen, D.; Benker, N.; Chouza, F.; Dollner, M.; Farrell, D.; Fomba, W.K.; Freudenthaler, V.; et al. The Saharan Aerosol Long-Range Transport and Aerosol–Cloud-Interaction Experiment: Overview and Selected Highlights. Bull. Am. Meteorol. Soc. 2017, 98, 1427–1451. [Google Scholar] [CrossRef] [Green Version]
- Engelstaedter, S.; Tegen, I.; Washington, R. North African dust emissions and transport. Earth-Sci. Rev. 2006, 79, 73–100. [Google Scholar] [CrossRef]
- Petit, R.H. Transport of Saharan dust over the Caribbean Islands: Study of an event. J. Geophys. Res. 2005, 110, D18S09. [Google Scholar] [CrossRef]
- Cornwall, W. ‘Godzilla’ dust storm traced to shaky northern jet stream. Science 2020. [Google Scholar] [CrossRef]
- Huang, J.; Zhang, C.; Prospero, J.M. African dust outbreaks: A satellite perspective of temporal and spatial variability over the tropical Atlantic Ocean. J. Geophys. Res. Atmos. 2010, 115. [Google Scholar] [CrossRef] [Green Version]
- Errera, Q.; Bennouna, Y.; Schulz, M.; Eskes, H.; Basart, S.; Benedictow, A.; Blechschmidt, A.M.; Chabrillat, S.; Clark, H.; Cuevas, E.; et al. Validation Report of the CAMS Global Reanalysis of Aerosols and Reactive Gases, Years 2003–2020; Copernicus Atmosphere Monitoring Service: Brussels, Belgium, 2021. [Google Scholar] [CrossRef]
- Levy, R.; Hsu, C. MODIS Atmosphere L2 Aerosol Product. NASA MODIS Adaptive Processing System; Goddard Space Flight Center: Greenbelt, MD, USA, 2015. [Google Scholar] [CrossRef]
- Eck, T.F.; Holben, B.N.; Reid, J.S.; Arola, A.; Ferrare, R.A.; Hostetler, C.A.; Crumeyrolle, S.N.; Berkoff, T.A.; Welton, E.J.; Lolli, S.; et al. Observations of rapid aerosol optical depth enhancements in the vicinity of polluted cumulus clouds. Atmos. Chem. Phys. 2014, 14, 11633–11656. [Google Scholar] [CrossRef] [Green Version]
- Christensen, M.W.; Neubauer, D.; Poulsen, C.A.; Thomas, G.E.; McGarragh, R.; Povey, A.C.; Proud, S.R.; Grainger, R.G. Unveiling aerosol-cloud interactions Part 1: Cloud contamination in satellite products enhances the aerosol indirect forcing estimate. Atmos. Chem. Phys. 2017, 17, 13151–13164. [Google Scholar] [CrossRef] [Green Version]
- Jiang, X.; Liu, Y.; Yu, B.; Jiang, M. Comparison of MISR aerosol optical thickness with AERONET measurements in Beijing metropolitan area. Remote Sens. Environ. 2007, 107, 45–53. [Google Scholar] [CrossRef]













| Band | Central Wavelength (m) |
|---|---|
| S1 | 0.554 |
| S2 | 0.659 |
| S3 | 0.868 |
| S4 | 1.374 |
| S5 | 1.613 |
| S6 | 2.225 |
Publisher’s Note: MDPI stays neutral with regard to jurisdictional claims in published maps and institutional affiliations. |
© 2022 by the authors. Licensee MDPI, Basel, Switzerland. This article is an open access article distributed under the terms and conditions of the Creative Commons Attribution (CC BY) license (https://creativecommons.org/licenses/by/4.0/).
Share and Cite
Luffarelli, M.; Govaerts, Y.; Franceschini, L. Aerosol Optical Thickness Retrieval in Presence of Cloud: Application to S3A/SLSTR Observations. Atmosphere 2022, 13, 691. https://doi.org/10.3390/atmos13050691
Luffarelli M, Govaerts Y, Franceschini L. Aerosol Optical Thickness Retrieval in Presence of Cloud: Application to S3A/SLSTR Observations. Atmosphere. 2022; 13(5):691. https://doi.org/10.3390/atmos13050691
Chicago/Turabian StyleLuffarelli, Marta, Yves Govaerts, and Lucio Franceschini. 2022. "Aerosol Optical Thickness Retrieval in Presence of Cloud: Application to S3A/SLSTR Observations" Atmosphere 13, no. 5: 691. https://doi.org/10.3390/atmos13050691
APA StyleLuffarelli, M., Govaerts, Y., & Franceschini, L. (2022). Aerosol Optical Thickness Retrieval in Presence of Cloud: Application to S3A/SLSTR Observations. Atmosphere, 13(5), 691. https://doi.org/10.3390/atmos13050691

