Remote-Sensing Drought Monitoring in Sichuan Province from 2001 to 2020 Based on MODIS Data
Abstract
1. Introduction
2. Data and Methods
2.1. Overview of the Study Area
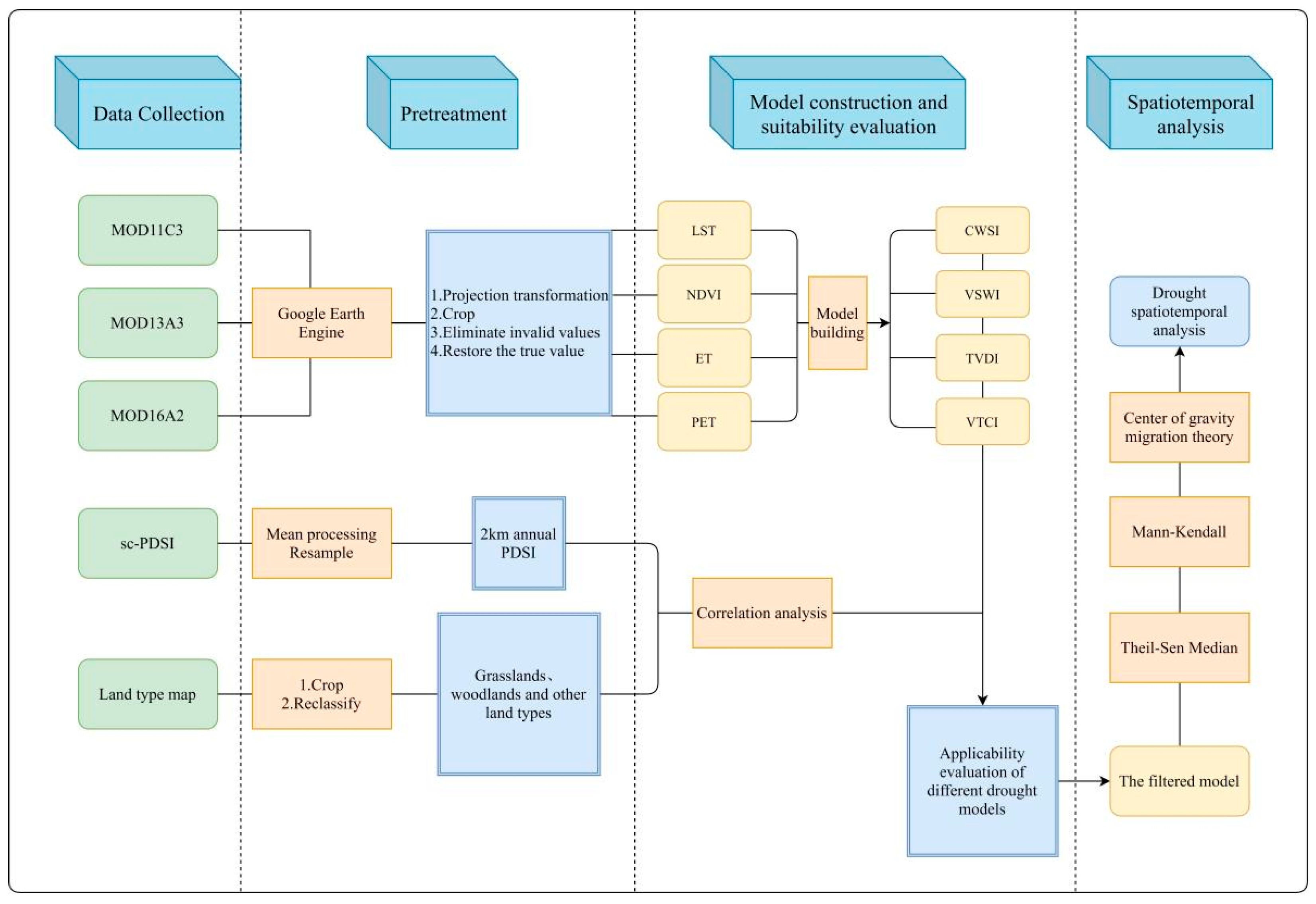
2.2. Data Sources and Research Methods
2.2.1. Data Sources
2.2.2. Research Methods
3. Suitability Assessment and Drought Classification
3.1. Correlation between Remote-Sensing Drought Index and Sc-PDSI
3.2. Drought Classification
4. Spatial-Temporal Pattern Analysis of Drought in the Sichuan Province
4.1. Variation Characteristics of Drought Time
4.2. Spatial Variation Characteristics of Drought
4.3. Spatial-Temporal Evolution of Drought in the Sichuan Province
4.4. Analysis of the Change of the Drought Center of Gravity in the Sichuan Province
5. Discussion
6. Conclusions
Author Contributions
Funding
Institutional Review Board Statement
Informed Consent Statement
Data Availability Statement
Conflicts of Interest
References
- Cheng, Q.P.; Gao, L.; Zhong, F.L.; Zuo, X.A.; Ma, M.M. Spatiotemporal variations of drought in the Yunnan-Guizhou Plateau, southwest China, during 1960–2013 and their association with large-scale circulations and historical records. Ecol. Indic. 2020, 112, 106041. [Google Scholar] [CrossRef]
- Gu, Z.J.; Duan, X.W.; Liu, B.; Hu, J.M.; He, J.N. The spatial distribution and temporal variation of rainfall erosivity in the Yunnan Plateau, Southwest China: 1960–2012. Catena 2016, 145, 291–300. [Google Scholar] [CrossRef]
- Um, M.J.; Kim, Y.; Park, D. Evaluation and modification of the Drought Severity Index (DSI) in East Asia. Remote Sens. Environ. 2018, 209, 66–76. [Google Scholar] [CrossRef]
- Kogan, F.N. Droughts of the late 1980s in the United States as derived from NOAA polar-orbiting satellite data. Bull. Am. Meteorol. Soc. 1995, 76, 655–668. [Google Scholar] [CrossRef]
- Kogan, F.N. Application of vegetation index and brightness temperature for drought detection. Adv. Space Res. 1995, 15, 91–100. [Google Scholar] [CrossRef]
- Palmer, W.C. Meteorological Drought; US Department of Commerce, Weather Bureau: Washington, DC, USA, 1965; Volume 30.
- van der Schrier, G.; Barichivich, J.; Briffa, K.; Jones, P. A scPDSI-based global data set of dry and wet spells for 1901–2009. J. Geophys. Res. Atmos. 2013, 118, 4025–4048. [Google Scholar] [CrossRef]
- Li, C.B.; Adu, B.; Li, H.H.; Yang, D.H. Spatial and temporal variations of drought in Sichuan Province from 2001 to 2020 based on modified temperature vegetation dryness index (TVDI). Ecol. Indic. 2022, 141, 109106. [Google Scholar] [CrossRef]
- Lewińska, K.E.; Ivits, E.; Schardt, M.; Zebisch, M. Alpine forest drought monitoring in South Tyrol: PCA based synergy between scPDSI data and MODIS derived NDVI and NDII7 time series. Remote Sens. 2016, 8, 639. [Google Scholar] [CrossRef]
- Gaire, N.P.; Dhakal, Y.R.; Shah, S.K.; Fan, Z.-X.; Bräuning, A.; Thapa, U.K.; Bhandari, S.; Aryal, S.; Bhuju, D.R. Drought (scPDSI) reconstruction of trans-Himalayan region of central Himalaya using Pinus wallichiana tree-rings. Palaeogeogr. Palaeoclimatol. Palaeoecol. 2019, 514, 251–264. [Google Scholar] [CrossRef]
- Vicente-Serrano, S.M.; Beguería, S.; López-Moreno, J.I. A multiscalar drought index sensitive to global warming: The standardized precipitation evapotranspiration index. J. Clim. 2010, 23, 1696–1718. [Google Scholar] [CrossRef]
- Sein, Z.M.M.; Zhi, X.; Ogou, F.K.; Nooni, I.K.; Lim Kam Sian, K.T.; Gnitou, G.T. Spatio-temporal analysis of drought variability in myanmar based on the standardized precipitation evapotranspiration index (SPEI) and its impact on crop production. Agronomy 2021, 11, 1691. [Google Scholar] [CrossRef]
- Mu, Q.; Zhao, M.; Kimball, J.S.; McDowell, N.G.; Running, S.W. A remotely sensed global terrestrial drought severity index. Bull. Am. Meteorol. Soc. 2013, 94, 83–98. [Google Scholar] [CrossRef]
- Jackson, R.D.; Idso, S.; Reginato, R.; Pinter, P., Jr. Canopy temperature as a crop water stress indicator. Water Resour. Res. 1981, 17, 1133–1138. [Google Scholar] [CrossRef]
- Sandholt, I.; Rasmussen, K.; Andersen, J. A simple interpretation of the surface temperature/vegetation index space for assessment of surface moisture status. Remote Sens. Environ. 2002, 79, 213–224. [Google Scholar] [CrossRef]
- Carlson, T.N.; Gillies, R.R.; Perry, E.M. A method to make use of thermal infrared temperature and NDVI measurements to infer surface soil water content and fractional vegetation cover. Remote Sens. Rev. 1994, 9, 161–173. [Google Scholar] [CrossRef]
- Wang, P.-x.; Li, X.-w.; Gong, J.-y.; Song, C. Vegetation temperature condition index and its application for drought monitoring. In Proceedings of the IGARSS 2001. Scanning the Present and Resolving the Future. Proceedings. IEEE 2001 International Geoscience and Remote Sensing Symposium (Cat. No.01CH37217), Sydney, NSW, Australia, 9–13 July 2001; pp. 141–143. [Google Scholar]
- Liu, X.; Zhu, X.; Zhang, Q.; Yang, T.; Pan, Y.; Sun, P. A remote sensing and artificial neural network-based integrated agricultural drought index: Index development and applications. Catena 2020, 186, 104394. [Google Scholar] [CrossRef]
- Bokusheva, R.; Kogan, F.; Vitkovskaya, I.; Conradt, S.; Batyrbayeva, M. Satellite-based vegetation health indices as a criteria for insuring against drought-related yield losses. Agric. For. Meteorol. 2016, 220, 200–206. [Google Scholar] [CrossRef]
- Li, Z.; Han, Y.; Hao, T. Assessing the consistency of remotely sensed multiple drought indices for monitoring drought phenomena in continental China. IEEE Trans. Geosci. Remote Sens. 2020, 58, 5490–5502. [Google Scholar] [CrossRef]
- Balsa-Barreiro, J.; Li, Y.; Morales, A. Globalization and the shifting centers of gravity of world’s human dynamics: Implications for sustainability. J. Clean. Prod. 2019, 239, 117923. [Google Scholar] [CrossRef]
- Dhorde, A.; Patel, N. Spatio-temporal variation in terminal drought over western India using dryness index derived from long-term MODIS data. Ecol. Inform. 2016, 32, 28–38. [Google Scholar] [CrossRef]
- McLeod, A.I. Kendall Rank Correlatoin and Mann-Kendall Trend Test. Available online: https://cran.r-project.org/web/packages/Kendall/index.html (accessed on 5 July 2022).
- Allen, R.; Irmak, A.; Trezza, R.; Hendrickx, J.M.; Bastiaanssen, W.; Kjaersgaard, J. Satellite-based ET estimation in agriculture using SEBAL and METRIC. Hydrol. Process. 2011, 25, 4011–4027. [Google Scholar] [CrossRef]
- Cooke, W.H.; Mostovoy, G.V.; Anantharaj, V.G.; Jolly, W.M. Wildfire potential mapping over the state of Mississippi: A land surface modeling approach. GIScience Remote Sens. 2012, 49, 492–509. [Google Scholar] [CrossRef]
- Park, S.; Im, J.; Jang, E.; Rhee, J. Drought assessment and monitoring through blending of multi-sensor indices using machine learning approaches for different climate regions. Agric. For. Meteorol. 2016, 216, 157–169. [Google Scholar] [CrossRef]
- Ren, Y.; Liu, J.; Liu, S.; Wang, Z.; Liu, T.; Shalamzari, M.J. Effects of Climate Change on Vegetation Growth in the Yellow River Basin from 2000 to 2019. Remote Sens. 2022, 14, 687. [Google Scholar] [CrossRef]
- Huang, J.; Zhuo, W.; Li, Y.; Huang, R.; Sedano, F.; Su, W.; Dong, J.; Tian, L.; Huang, Y.; Zhu, D. Comparison of three remotely sensed drought indices for assessing the impact of drought on winter wheat yield. Int. J. Digit. Earth 2020, 13, 504–526. [Google Scholar] [CrossRef]
- Tirivarombo, S.; Osupile, D.; Eliasson, P. Drought monitoring and analysis: Standardised precipitation evapotranspiration index (SPEI) and standardised precipitation index (SPI). Phys. Chem. Earth Parts A/B/C 2018, 106, 1–10. [Google Scholar] [CrossRef]
- Liu, J.; Ren, Y.; Tao, H.; Shalamzari, M.J. Spatial and Temporal Variation Characteristics of Heatwaves in Recent Decades over China. Remote Sens. 2021, 13, 3824. [Google Scholar] [CrossRef]
- Awange, J. Drought Monitoring: Topography and Gauge Influence. In Food Insecurity & Hydroclimate in Greater Horn of Africa; Springer: Cham, Switzerland, 2022; pp. 387–420. [Google Scholar]









| Drought Rating | sc-PDSI | CWSI |
|---|---|---|
| No drought | >0 | 0~0.59 |
| Mild drought | −1~0 | 0.59~0.72 |
| Moderate drought | −2~−1 | 0.72~0.85 |
| Severe drought | −2~−3 | 0.85~0.92 |
| CWSI Slope | Z | Trend Type | Trend Features |
|---|---|---|---|
| Slope > 0 | 2.58 < |Z| | 3 | Significantly dried |
| 1.96 < |Z| 2.58 or less | 2 | Dry | |
| 1.65 < |Z| 1.96 or less | 1 | Slightly dried | |
| Slope = 0 | Z | 0 | Stable and unchanged |
| Slope < 0 | 1.65 < |Z| 1.96 or less | −1 | Slightly wet |
| 1.96 < |Z| 2.58 or less | −2 | Wet | |
| 2.58 < |Z| | −3 | Significantly wet |
Publisher’s Note: MDPI stays neutral with regard to jurisdictional claims in published maps and institutional affiliations. |
© 2022 by the authors. Licensee MDPI, Basel, Switzerland. This article is an open access article distributed under the terms and conditions of the Creative Commons Attribution (CC BY) license (https://creativecommons.org/licenses/by/4.0/).
Share and Cite
Chen, Y.; Yang, J.; Xu, Y.; Zhang, W.; Wang, Y.; Wei, J.; Cheng, W. Remote-Sensing Drought Monitoring in Sichuan Province from 2001 to 2020 Based on MODIS Data. Atmosphere 2022, 13, 1970. https://doi.org/10.3390/atmos13121970
Chen Y, Yang J, Xu Y, Zhang W, Wang Y, Wei J, Cheng W. Remote-Sensing Drought Monitoring in Sichuan Province from 2001 to 2020 Based on MODIS Data. Atmosphere. 2022; 13(12):1970. https://doi.org/10.3390/atmos13121970
Chicago/Turabian StyleChen, Yuxin, Jiajia Yang, Yuanyuan Xu, Weilai Zhang, Yongxiang Wang, Jiaxuan Wei, and Wuxue Cheng. 2022. "Remote-Sensing Drought Monitoring in Sichuan Province from 2001 to 2020 Based on MODIS Data" Atmosphere 13, no. 12: 1970. https://doi.org/10.3390/atmos13121970
APA StyleChen, Y., Yang, J., Xu, Y., Zhang, W., Wang, Y., Wei, J., & Cheng, W. (2022). Remote-Sensing Drought Monitoring in Sichuan Province from 2001 to 2020 Based on MODIS Data. Atmosphere, 13(12), 1970. https://doi.org/10.3390/atmos13121970

