Assembly of Mitochondrial Genome of Oriental Plover (Anarhynchus veredus) and Phylogenetic Relationships Within the Charadriidae
Abstract
1. Introduction
2. Materials and Methods
2.1. Specimen Collection and DNA Extraction
2.2. Library Construction and Illumina NovaSeq Sequencing
2.3. Quality Control and Preprocessing of the Sequencing Data
2.4. Mitogenome Assembly and Annotation
2.5. Comparative Mitogenomic Analyses
2.6. Phylogenetic Analyses
3. Results
3.1. Mitochondrial Genome Structure and Composition
3.2. PCGs and Codon Usage
3.3. Transfer and Ribosomal RNA Genes
3.4. Control Region
3.5. Comparative Analysis of the Charadriidae Mitochondrial Genomes
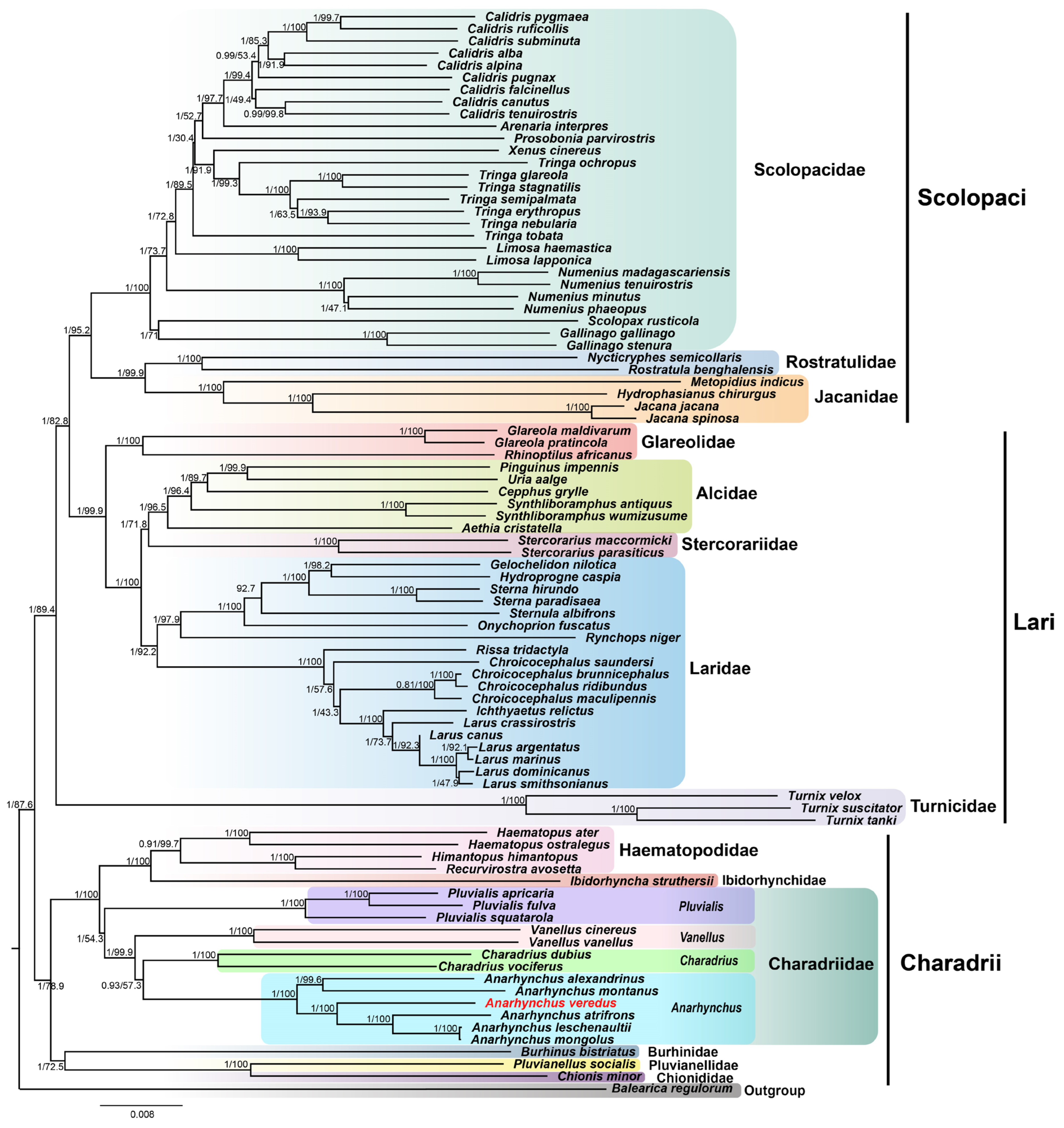
3.6. Phylogeny Analysis
4. Discussion
5. Conclusions
Supplementary Materials
Author Contributions
Funding
Institutional Review Board Statement
Informed Consent Statement
Data Availability Statement
Conflicts of Interest
References
- Boyd, J.H. Taxonomy in Flux: Version 3.51c. Available online: http://jboyd.net/Taxo/List9a.html (accessed on 12 July 2025).
- Clements, J.F.; Rasmussen, P.C.; Schulenberg, T.S.; Iliff, M.J.; Fredericks, T.A.; Gerbracht, J.A.; Lepage, D.; Spencer, A.; Billerman, S.M.; Sullivan, B.L.; et al. The eBird/Clements Checklist of Birds of the World: V2024. 2024. Available online: https://www.birds.cornell.edu/clementschecklist/download/ (accessed on 12 July 2025).
- Piersma, T.; De Goeij, P.; Tulp, I. An Evaluation of Intertidal Feeding Habitats from a Shorebird Perspective: Towards Relevant Comparisons between Temperate and Tropical Mudflats. Neth. J. Sea Res. 1993, 31, 503–512. [Google Scholar] [CrossRef]
- Murray, M.D.; Ricardo, P.L.; Pilgrim, R.L.C. Ectoparasites of Australian, New Zealand and Antarctic Birds—Raptors to Lapwings. In Handbook of Australian, New Zealand and Antarctic Birds; Marchant, S., Higgins, P.J., Eds.; Oxford University Press: Oxford, UK, 1993; pp. 959–962. ISBN 0-19-553069-1. [Google Scholar]
- Baker, A.J.; Pereira, S.L.; Paton, T.A. Phylogenetic Relationships and Divergence Times of Charadriiformes Genera: Multigene Evidence for the Cretaceous Origin of at Least 14 Clades of Shorebirds. Biol. Lett. 2007, 3, 205–210. [Google Scholar] [CrossRef]
- Colwell, M.A.; Haig, S.M. The Population Ecology and Conservation of Charadrius Plovers, 1st ed.; CRC Press: Boca Raton, FL, USA, 2019; ISBN 9781315152882. [Google Scholar]
- Dos Remedios, N.; Lee, P.L.M.; Burke, T.; Székely, T.; Küpper, C. North or South? Phylogenetic and Biogeographic Origins of a Globally Distributed Avian Clade. Mol. Phylogenetics Evol. 2015, 89, 151–159. [Google Scholar] [CrossRef]
- Livezey, B.C. Phylogenetics of Modern Shorebirds (Charadriiformes) Based on Phenotypic Evidence: Analysis and Discussion. Zool. J. Linn. Soc. 2010, 160, 567–618. [Google Scholar] [CrossRef]
- Qian, W.; Liu, Y.; Miao, K.; Chang, Q.; Hu, C. Taxonomic Status and Phylogenetic Relationship of the Charadriidae Family Based on Complete Mitogenomes. Curr. Genom. 2023, 24, 263–272. [Google Scholar] [CrossRef]
- Barth, J.M.I.; Matschiner, M.; Robertson, B.C. Phylogenetic Position and Subspecies Divergence of the Endangered New Zealand Dotterel (Charadrius obscurus). PLoS ONE 2013, 8, e78068. [Google Scholar] [CrossRef]
- Černý, D.; Natale, R. Comprehensive Taxon Sampling and Vetted Fossils Help Clarify the Time Tree of Shorebirds (Aves, Charadriiformes). Mol. Phylogenetics Evol. 2022, 177, 107620. [Google Scholar] [CrossRef]
- Sun, K.; Wang, Q.; Bian, K.; Li, F.; Tang, J.; Suo, L.; Hou, X.; Yang, C. Complete Mitochondrial Genomes of Pluvialis fulva and Charadrius dubius with Phylogenetic Analysis of Charadriiformes. Genes 2024, 15, 1642. [Google Scholar] [CrossRef]
- Boore, J.L. Animal Mitochondrial Genomes. Nucleic Acids Res. 1999, 27, 1767–1780. [Google Scholar] [CrossRef]
- Gissi, C.; Iannelli, F.; Pesole, G. Evolution of the Mitochondrial Genome of Metazoa as Exemplified by Comparison of Congeneric Species. Heredity 2008, 101, 301–320. [Google Scholar] [CrossRef]
- Zhang, D.X.; Szymura, J.M.; Hewitt, G.M. Evolution and Structural Conservation of the Control Region of Insect Mitochondrial DNA. J. Mol. Evol. 1995, 40, 382–391. [Google Scholar] [CrossRef]
- Gibson, R.; Baker, A. Multiple Gene Sequences Resolve Phylogenetic Relationships in the Shorebird Suborder Scolopaci (Aves: Charadriiformes). Mol. Phylogenetics Evol. 2012, 64, 66–72. [Google Scholar] [CrossRef]
- MacKinnon, J.; Phillipps, K.; He, F. A Field Guide to the Birds of China; Hunan Education Press: Changsha, China, 2020. [Google Scholar]
- Bolger, A.M.; Lohse, M.; Usadel, B. Trimmomatic: A Flexible Trimmer for Illumina Sequence Data. Bioinformatics 2014, 30, 2114–2120. [Google Scholar] [CrossRef]
- Jin, J.; Yu, W.; Yang, J.; Song, Y.; dePamphilis, C.W.; Yi, T.; Li, D. GetOrganelle: A Fast and Versatile Toolkit for Accurate de Novo Assembly of Organelle Genomes. Genome Biol. 2020, 21, 241. [Google Scholar] [CrossRef]
- Bernt, M.; Donath, A.; Jühling, F.; Externbrink, F.; Florentz, C.; Fritzsch, G.; Pütz, J.; Middendorf, M.; Stadler, P.F. MITOS: Improved de Novo Metazoan Mitochondrial Genome Annotation. Mol. Phylogenetics Evol. 2013, 69, 313–319. [Google Scholar] [CrossRef]
- Grant, J.R.; Stothard, P. The CGView Server: A Comparative Genomics Tool for Circular Genomes. Nucleic Acids Res. 2008, 36, W181–W184. [Google Scholar] [CrossRef]
- Xiang, C.; Gao, F.; Jakovlić, I.; Lei, H.; Hu, Y.; Zhang, H.; Zou, H.; Wang, G.; Zhang, D. Using PhyloSuite for Molecular Phylogeny and Tree-Based Analyses. IMeta 2023, 2, e87. [Google Scholar] [CrossRef]
- Zhang, D.; Gao, F.; Jakovlić, I.; Zou, H.; Zhang, J.; Li, W.X.; Wang, G.T. PhyloSuite: An Integrated and Scalable Desktop Platform for Streamlined Molecular Sequence Data Management and Evolutionary Phylogenetics Studies. Mol. Ecol. Resour. 2020, 20, 348–355. [Google Scholar] [CrossRef]
- Perna, N.T.; Kocher, T.D. Patterns of Nucleotide Composition at Fourfold Degenerate Sites of Animal Mitochondrial Genomes. J. Mol. Evol. 1995, 41, 353–358. [Google Scholar] [CrossRef]
- Darling, A.C.E.; Mau, B.; Blattner, F.R.; Perna, N.T. Mauve: Multiple Alignment of Conserved Genomic Sequence with Rearrangements. Genome Res. 2004, 14, 1394–1403. [Google Scholar] [CrossRef]
- Katoh, K.; Standley, D.M. MAFFT Multiple Sequence Alignment Software Version 7: Improvements in Performance and Usability. Mol. Biol. Evol. 2013, 30, 772–780. [Google Scholar] [CrossRef]
- Ranwez, V.; Douzery, E.J.P.; Cambon, C.; Chantret, N.; Delsuc, F. MACSE v2: Toolkit for the Alignment of Coding Sequences Accounting for Frameshifts and Stop Codons. Mol. Biol. Evol. 2018, 35, 2582–2584. [Google Scholar] [CrossRef]
- Kalyaanamoorthy, S.; Minh, B.Q.; Wong, T.K.F.; Von Haeseler, A.; Jermiin, L.S. ModelFinder: Fast Model Selection for Accurate Phylogenetic Estimates. Nat. Methods 2017, 14, 587–589. [Google Scholar] [CrossRef]
- Ronquist, F.; Teslenko, M.; van der Mark, P.; Ayres, D.L.; Darling, A.; Höhna, S.; Larget, B.; Liu, L.; Suchard, M.A.; Huelsenbeck, J.P. MrBayes 3.2: Efficient Bayesian Phylogenetic Inference and Model Choice across a Large Model Space. Syst. Biol. 2012, 61, 539–542. [Google Scholar] [CrossRef]
- Saitou, N.; Nei, M. The Neighbor-Joining Method: A New Method for Reconstructing Phylogenetic Trees. Mol. Biol. Evol. 1987, 4, 406–425. [Google Scholar] [CrossRef]
- Kumar, S.; Stecher, G.; Li, M.; Knyaz, C.; Tamura, K. MEGA X: Molecular Evolutionary Genetics Analysis across Computing Platforms. Mol. Biol. Evol. 2018, 35, 1547–1549. [Google Scholar] [CrossRef]
- Jukes, T.H.; Cantor, C.R. Evolution of Protein Molecules. In Mammalian Protein Metabolism; Munro, H.N., Ed.; Academic Press: New York, NY, USA, 1969; ISBN 978-1-4832-3211-9. [Google Scholar]
- Chen, P.; Huan, Z.; Zhu, C.; Han, Y.; Ruan, L. Complete Mitochondrial Genome and Phylogenetic Analysis of Gruiformes and Charadriiformes. Pak. J. Zool. 2020, 52, 425–439. [Google Scholar] [CrossRef]
- Gao, Y.; Miao, Y.; Su, X.; Chi, Z.; Yu, Y.; Jiang, F. A Comprehensive Analysis Genome Base on 74 Avian Mitochondrial Compositions. J. Yunnan Agric. Univ. 2009, 24, 51–58. [Google Scholar]
- Chen, W.; Zhang, C.; Pan, T.; Liu, W.; Li, K.; Hu, C.; Chang, Q. The Mitochondrial Genome of the Kentish Plover Charadrius Alexandrinus (Charadriiformes: Charadriidae) and Phylogenetic Analysis of Charadrii. Genes Genom. 2018, 40, 955–963. [Google Scholar] [CrossRef]
- Zhang, S.; Zheng, X.; Zhou, C.; Yang, K.; Wu, Y. The Complete Mitochondrial Genome of Lesser Sand-Plover Charadrius mongolus atrifrons and Its Phylogenetic Position. Mitochondrial DNA Part B 2021, 6, 2880–2881. [Google Scholar] [CrossRef]
- Rand, D.M. The Units of Selection on Mitochondrial DNA. Annu. Rev. Ecol. Syst. 2001, 32, 415–448. [Google Scholar] [CrossRef]
- Rousselle, M.; Laverré, A.; Figuet, E.; Nabholz, B.; Galtier, N. Influence of Recombination and GC-Biased Gene Conversion on the Adaptive and Nonadaptive Substitution Rate in Mammals versus Birds. Mol. Biol. Evol. 2019, 36, 458–471. [Google Scholar] [CrossRef]
- Lan, G.; Yu, J.; Liu, J.; Zhang, Y.; Ma, R.; Zhou, Y.; Zhu, B.; Wei, W.; Liu, J.; Qi, G. Complete Mitochondrial Genome and Phylogenetic Analysis of Tarsiger indicus (Aves: Passeriformes: Muscicapidae). Genes 2024, 15, 90. [Google Scholar] [CrossRef]
- Zhou, X.; Lin, Q.; Fang, W.; Chen, X. The Complete Mitochondrial Genomes of Sixteen Ardeid Birds Revealing the Evolutionary Process of the Gene Rearrangements. BMC Genom. 2014, 15, 573. [Google Scholar] [CrossRef]
- Ziomek, K.; Kierzek, E.; Biała, E.; Kierzek, R. The Thermal Stability of RNA Duplexes Containing Modified Base Pairs Placed at Internal and Terminal Positions of the Oligoribonucleotides. Biophys. Chem. 2002, 97, 233–241. [Google Scholar] [CrossRef]
- Jühling, F.; Pütz, J.; Bernt, M.; Donath, A.; Middendorf, M.; Florentz, C.; Stadler, P.F. Improved Systematic tRNA Gene Annotation Allows New Insights into the Evolution of Mitochondrial tRNA Structures and into the Mechanisms of Mitochondrial Genome Rearrangements. Nucleic Acids Res. 2012, 40, 2833–2845. [Google Scholar] [CrossRef]
- Reyes, A.; Gissi, C.; Pesole, G.; Saccone, C. Asymmetrical Directional Mutation Pressure in the Mitochondrial Genome of Mammals. Mol. Biol. Evol. 1998, 15, 957–966. [Google Scholar] [CrossRef]
- Faith, J.J.; Pollock, D.D. Likelihood Analysis of Asymmetrical Mutation Bias Gradients in Vertebrate Mitochondrial Genomes. Genetics 2003, 165, 735–745. [Google Scholar] [CrossRef]
- Brown, W.M.; George, M.; Wilson, A.C. Rapid Evolution of Animal Mitochondrial DNA. Proc. Natl. Acad. Sci. USA 1979, 76, 1967–1971. [Google Scholar] [CrossRef]
- Mindell, D.P.; Sorenson, M.D.; Dimcheff, D.E. An Extra Nucleotide Is Not Translated in Mitochondrial ND3 of Some Birds and Turtles. Mol. Biol. Evol. 1998, 15, 1568–1571. [Google Scholar] [CrossRef]
- Lavrov, D.V.; Pett, W. Animal Mitochondrial DNA as We Do Not Know It: Mt-Genome Organization and Evolution in Nonbilaterian Lineages. Genome Biol. Evol. 2016, 8, 2896–2913. [Google Scholar] [CrossRef]
- Ojala, D.; Montoya, J.; Attardi, G. tRNA Punctuation Model of RNA Processing in Human Mitochondria. Nature 1981, 290, 470–474. [Google Scholar] [CrossRef]
- Jia, W.; Higgs, P.G. Codon Usage in Mitochondrial Genomes: Distinguishing Context-Dependent Mutation from Translational Selection. Mol. Biol. Evol. 2008, 25, 339–351. [Google Scholar] [CrossRef]
- Arab, M.; Höner zu Siederdissen, C.; Tout, K.; Sahyoun, A.H.; Stadler, P.F.; Bernt, M. Accurate Annotation of Protein-Coding Genes in Mitochondrial Genomes. Mol. Phylogenetics Evol. 2017, 106, 209–216. [Google Scholar] [CrossRef]
- Harlid, A.; Janke, A.; Arnason, U. The mtDNA Sequence of the Ostrich and the Divergence between Paleognathous and Neognathous Birds. Mol. Biol. Evol. 1997, 14, 754–761. [Google Scholar] [CrossRef] [PubMed][Green Version]
- Parham, J.F.; Feldman, C.R.; Boore, J.L. The Complete Mitochondrial Genome of the Enigmatic Bigheaded Turtle (Platysternon): Description of Unusual Genomic Features and the Reconciliation of Phylogenetic Hypotheses Based on Mitochondrial and Nuclear DNA. BMC Evol. Biol. 2006, 6, 11. [Google Scholar] [CrossRef] [PubMed]
- Russell, R.D.; Beckenbach, A.T. Recoding of Translation in Turtle Mitochondrial Genomes: Programmed Frameshift Mutations and Evidence of a Modified Genetic Code. J. Mol. Evol. 2008, 67, 682–695. [Google Scholar] [CrossRef]
- Sun, G.; Zhao, C.; Xia, T.; Wei, Q.; Zhang, H. Sequence and Organisation of the Mitochondrial Genome of Japanese Grosbeak (Eophona personata), and the Phylogenetic Relationships of Fringillidae. ZooKeys 2020, 995, 67–80. [Google Scholar] [CrossRef]
- Wei, Q.; Wang, X.; Dong, Y.; Shang, Y.; Sun, G.; Wu, X.; Zhao, C.; Sha, W.; Yang, G.; Zhang, H. Analysis of the Complete Mitochondrial Genome of Pteronura brasiliensis and Lontra canadensis. Animals 2023, 13, 3165. [Google Scholar] [CrossRef]
- Fourdrilis, S.; de Frias Martins, A.M.; Backeljau, T. Relation between Mitochondrial DNA Hyperdiversity, Mutation Rate and Mitochondrial Genome Evolution in Melarhaphe neritoides (Gastropoda: Littorinidae) and Other Caenogastropoda. Sci. Rep. 2018, 8, 17964. [Google Scholar] [CrossRef]
- Watanabe, Y.I.; Suematsu, T.; Ohtsuki, T. Losing the Stem-Loop Structure from Metazoan Mitochondrial tRNAs and Co-Evolution of Interacting Factors. Front. Genet. 2014, 5, 109. [Google Scholar] [CrossRef] [PubMed]
- Simpson, R. Splits, Reshuffles and Renaming of the Plovers and Two Thick-Knees. Wader Quest. 2024. Available online: https://www.waderquest.net/2024/02/08/splits-reshuffles-and-renaming-of-the-plovers-and-two-thick-knees/ (accessed on 12 July 2025).






| Gene | Nucleotide Positions | Sizes (bp) | Strand | Intergenic Nucleotides | Start | Stop |
|---|---|---|---|---|---|---|
| tRNAPHE | 1–71 | 71 | + | - | - | - |
| 12s rRNA | 71–1049 | 979 | + | −1 | - | - |
| tRNAVAL | 1050–1121 | 72 | + | 0 | - | - |
| 16s rRNA | 1125–2725 | 1601 | + | 3 | - | - |
| tRNALEU | 2718–2791 | 74 | + | −8 | - | - |
| ND1 | 2794–3771 | 978 | + | 2 | ATG | AGG |
| tRNAILE | 3772–3841 | 70 | + | 0 | - | - |
| tRNAGLN | 3851–3921 | 71 | − | 9 | - | - |
| tRNAMET | 3921–3989 | 69 | + | −1 | - | - |
| ND2 | 3990–5030 | 1041 | + | 0 | ATG | TAG |
| tRNATRP | 5031–5098 | 68 | + | 0 | - | - |
| tRNAALA | 5100–5168 | 69 | − | 1 | - | - |
| tRNAASN | 5170–5242 | 73 | − | 1 | - | - |
| tRNACYS | 5246–5312 | 67 | − | 3 | - | - |
| tRNATYR | 5312–5383 | 72 | − | −1 | - | - |
| COX1 | 5385–6935 | 1551 | + | 1 | GTG | AGG |
| tRNASER | 6927–7000 | 74 | − | −9 | - | - |
| tRNAASP | 7006–7074 | 69 | + | 5 | - | - |
| COX2 | 7076–7759 | 684 | + | 1 | ATG | TAA |
| tRNALYS | 7761–7830 | 70 | + | 1 | - | - |
| ATP8 | 7832–7999 | 168 | + | 1 | ATG | TAA |
| ATP6 | 7990–8673 | 684 | + | −10 | ATG | TAA |
| COX3 | 8673–9456 | 784 | + | −1 | ATG | T |
| tRNAGLY | 9457–9525 | 69 | + | 0 | - | - |
| ND3-CDS1 | 9526–9699 | 174 | + | 0 | ATC | - |
| ND3-CDS2 | 9701–9877 | 177 | + | 1 | - | TAA |
| tRNAARG | 9880–9948 | 69 | + | 2 | - | - |
| ND4L | 9950–10,246 | 297 | + | 1 | ATG | TAA |
| ND4 | 10,240–11,617 | 1378 | + | −7 | ATG | T |
| tRNAHIS | 11,618–11,687 | 70 | + | 0 | - | - |
| tRNASER | 11,688–11,753 | 66 | + | 0 | - | - |
| tRNALEU | 11,753–11,823 | 71 | + | −1 | - | - |
| ND5 | 11,824–13,638 | 1815 | + | 0 | GTG | TAA |
| CYTB | 13,651–14,793 | 1143 | + | 12 | ATG | TAA |
| tRNATHR | 14,798–14,867 | 70 | + | 4 | - | - |
| tRNAPRO | 14,877–14,946 | 70 | − | 9 | - | - |
| ND6 | 14,969–15,490 | 522 | − | 22 | ATG | TAG |
| tRNAGLU | 15,494–15,565 | 72 | − | 3 | - | - |
| D-loop | 15,566–16,886 |
| Region | Length (bp) | A% | T% | G% | C% | AT% | GC% | AT Skew | GC Skew |
|---|---|---|---|---|---|---|---|---|---|
| Genome | 16,886 | 31.51 | 24.19 | 13.53 | 30.77 | 55.7 | 44.3 | 0.131 | −0.389 |
| PCGs | 11,396 | 29.43 | 25.85 | 13.29 | 31.43 | 55.28 | 44.72 | 0.065 | −0.406 |
| tRNA | 1546 | 30.08 | 28.01 | 20.83 | 21.09 | 58.09 | 41.91 | 0.036 | −0.006 |
| rRNA | 2580 | 32.98 | 20.89 | 19.11 | 27.02 | 53.88 | 46.12 | 0.224 | −0.171 |
| D-loop | 1321 | 31.79 | 28.69 | 12.41 | 27.10 | 60.48 | 39.52 | 0.051 | −0.372 |
| Genus | Species | Length (bp) | GC Content (%) | AT Skew | GC Skew | ||||||||||||
|---|---|---|---|---|---|---|---|---|---|---|---|---|---|---|---|---|---|
| Mitogenome | PCGs | rRNA | tRNA | Mitogenome | PCGs | rRNA | tRNA | Mitogenome | PCGs | rRNA | tRNA | Mitogenome | PCGs | rRNA | tRNA | ||
| Pluvialis | P. apricaria | 15,723 | 11,388 | 2536 | 1551 | 45.4 | 45.9 | 46.1 | 41.7 | 0.15 | 0.081 | 0.22 | 0.051 | −0.402 | −0.424 | −0.157 | −0.002 |
| P. fulva | 16,854 | 10,245 | 2562 | 1550 | 45.2 | 46 | 46.5 | 41.4 | 0.147 | 0.079 | 0.227 | 0.053 | −0.395 | −0.413 | −0.169 | −0.009 | |
| P. squatarola | 16,860 | 11,385 | 2560 | 1549 | 45.8 | 46.8 | 46.7 | 41.6 | 0.14 | 0.081 | 0.236 | 0.055 | −0.382 | −0.415 | −0.17 | −0.006 | |
| Vanellus | V. cinereus | 17,074 | 11,394 | 2578 | 1551 | 44.9 | 45.3 | 45.6 | 42.6 | 0.147 | 0.082 | 0.231 | 0.047 | −0.386 | −0.418 | −0.194 | −0.005 |
| V. vanellus | 16,795 | 11,391 | 2581 | 1551 | 44.6 | 44.8 | 45.8 | 42.7 | 0.134 | 0.078 | 0.234 | 0.042 | −0.382 | −0.41 | −0.179 | −0.006 | |
| Anarhynchus | A. alexandrinus | 16,905 | 11,391 | 2578 | 1551 | 44.8 | 45.4 | 45.8 | 42.5 | 0.14 | 0.075 | 0.222 | 0.037 | −0.389 | −0.409 | −0.162 | −0.006 |
| A. atrifrons | 16,919 | 11,385 | 2580 | 1551 | 44.5 | 44.9 | 45.9 | 42 | 0.153 | 0.06 | 0.222 | 0.031 | −0.374 | −0.403 | −0.164 | −0.005 | |
| A. leschenaultii | 16,905 | 11,388 | 2583 | 1553 | 44.5 | 44.6 | 46.3 | 42.1 | 0.135 | 0.066 | 0.235 | 0.044 | −0.388 | −0.403 | −0.18 | −0.008 | |
| A. mongolus | 16,844 | 11,388 | 2582 | 1547 | 44.7 | 44.6 | 46.2 | 42.2 | 0.131 | 0.067 | 0.235 | 0.043 | −0.388 | −0.404 | −0.178 | −0.009 | |
| A. montanus | 16,940 | 11,391 | 2580 | 1543 | 44.8 | 45.5 | 45.7 | 41.8 | 0.137 | 0.072 | 0.216 | 0.029 | −0.381 | −0.399 | −0.155 | −0.008 | |
| A. veredus | 16,886 | 11,394 | 2580 | 1546 | 44.3 | 44.7 | 46.1 | 41.9 | 0.131 | 0.065 | 0.224 | 0.036 | −0.389 | −0.406 | −0.171 | −0.006 | |
| Charadrius | C. dubius | 15,933 | 11,397 | 2565 | 1552 | 45 | 45.3 | 45.7 | 41.5 | 0.139 | 0.08 | 0.232 | 0.032 | −0.395 | −0.406 | −0.155 | 0.017 |
| C. vociferus | 16,808 | 11,391 | 2576 | 1550 | 44.5 | 45.1 | 45.2 | 41.2 | 0.143 | 0.081 | 0.237 | 0.041 | −0.398 | −0.418 | −0.168 | 0.005 | |
Disclaimer/Publisher’s Note: The statements, opinions and data contained in all publications are solely those of the individual author(s) and contributor(s) and not of MDPI and/or the editor(s). MDPI and/or the editor(s) disclaim responsibility for any injury to people or property resulting from any ideas, methods, instructions or products referred to in the content. |
© 2025 by the authors. Licensee MDPI, Basel, Switzerland. This article is an open access article distributed under the terms and conditions of the Creative Commons Attribution (CC BY) license (https://creativecommons.org/licenses/by/4.0/).
Share and Cite
Yuan, B.; Shao, X.; Wang, L.; Yang, J.; Song, X.; Zhong, H. Assembly of Mitochondrial Genome of Oriental Plover (Anarhynchus veredus) and Phylogenetic Relationships Within the Charadriidae. Genes 2025, 16, 1030. https://doi.org/10.3390/genes16091030
Yuan B, Shao X, Wang L, Yang J, Song X, Zhong H. Assembly of Mitochondrial Genome of Oriental Plover (Anarhynchus veredus) and Phylogenetic Relationships Within the Charadriidae. Genes. 2025; 16(9):1030. https://doi.org/10.3390/genes16091030
Chicago/Turabian StyleYuan, Baodong, Xuan Shao, Lingyi Wang, Jie Yang, Xiaolin Song, and Huaming Zhong. 2025. "Assembly of Mitochondrial Genome of Oriental Plover (Anarhynchus veredus) and Phylogenetic Relationships Within the Charadriidae" Genes 16, no. 9: 1030. https://doi.org/10.3390/genes16091030
APA StyleYuan, B., Shao, X., Wang, L., Yang, J., Song, X., & Zhong, H. (2025). Assembly of Mitochondrial Genome of Oriental Plover (Anarhynchus veredus) and Phylogenetic Relationships Within the Charadriidae. Genes, 16(9), 1030. https://doi.org/10.3390/genes16091030

