Next Article in Journal
Genetic Profiling and Performance Optimization in Elite Combat Sport Athletes: A Cross-Sectional Study Based on Total Genetic Score Analysis
Previous Article in Journal
Loose Anagen Hair Associated with Wooly Hair Caused by a Heterozygous, Intronic KRT71 Variant
 
 
Font Type:
Arial Georgia Verdana
Font Size:
Aa Aa Aa
Line Spacing:
Column Width:
Background:
Article

Genome-Wide Identification and Expression Pattern Analysis of SBP Gene Family in Neolamarckia cadamba

Guangdong Key Laboratory for Innovative Development and Utilization of Forest Plant Germplasm, College of Forestry and Landscape Architecture, South China Agricultural University, Guangzhou 510642, China
*
Author to whom correspondence should be addressed.
Genes 2025, 16(4), 460; https://doi.org/10.3390/genes16040460
Submission received: 4 March 2025 / Revised: 10 April 2025 / Accepted: 15 April 2025 / Published: 17 April 2025
(This article belongs to the Section Plant Genetics and Genomics)

Abstract

Background: SQUAMOSA promoter-binding protein (SBP) genes encode a group of plant-specific transcription factors that play crucial roles in plant growth, development, and stress responses. To date, SBP genes have been reported in a number of plant species, but the SBP gene family has not been identified in Neolamarckia cadamba, an important fast-growing species referred to as a ‘miracle tree’ and recognized for its potential medicinal value in Southeast Asia. Methods: Bioinformatics approaches were employed to conduct a comprehensive analysis of the NcSBP gene family, including investigations into physicochemical characteristics, phylogenetic relationships, gene structure, chromosomal localization, conserved motifs, cis-acting elements, and expression patterns. Results: A total of 27 NcSBP members were identified in the N. cadamba genome, encoding proteins ranging from 148 to 1038 amino acids in length, with molecular weights between 16,714.34 and 114,331.61 Da. They were classified into eight clades according to phylogenetic analysis, and unevenly distributed across 17 chromosomes, with 4 tandem gene duplication pairs and 27 fragment duplication events. In addition, cis-acting elements associated with hormone and light responses were most presented in the promoters of NcSBP genes. The transcript levels of NcSBP were investigated through RNA-seq and qRT-PCR, indicating distinct expression patterns across various tissues and under different hormone and stress conditions. Conclusions: In summary, this study comprehensively identified and characterized the SBP gene family in N. cadamba, providing a significant foundation for further functional investigation into NcSBP genes.

1. Introduction

The SQUAMOSA promoter-binding protein (SBP) gene family belongs to a class of plant-specific transcription factors that are widely distributed in higher plants [1]. They are characterized by an SBP domain consisting of 76 amino acid residues and contain two typical zinc finger structures and a nuclear localization signal (NLS) at the C-terminus [2]. The conserved SBP domain of SBP transcription factors has been demonstrated to be essential for binding to the palindromic GTAC core motif [3]. The SBP gene was first identified in Antirrhinum majus by isolating AmSBP1 and AmSBP2, which could bind to the promoter of a floral meristem identity gene, SQUAMOSA [4]. The SBP genes were subsequently identified in Arabidopsis thaliana and Zea mays, and named SBP-like genes (SPL) [5,6]. To date, SBP genes have been identified across a diverse range of species, including algae, mosses [7], gymnosperms, and angiosperms [8]. However, these genes have not been found in prokaryotes, fungi, or animals [9].
Members of the SBP family are recognized for their role in regulating various aspects of plant growth and development, such as shoot and leaf development [10], flowering [11], fertility, and epidermis formation [12,13]. In A. thaliana, AtSPL9 is involved in the formation of the epidermis on both the main stem and on the inflorescence, and it plays a role in regulating the vegetative-to-floral transition, as well as in anthocyanin accumulation [14]. AtSPL2, AtSPL10, and AtSPL11 play vital roles in the regulation of leaf morphology, shoot maturation, and the promotion of trichome formation [15]. In addition, SPL is the target of microRNA156 (miR156), and the miR156-SPL module regulates a range of physiological and biochemical processes. For example, the miR156-AtSPL3 regulatory module has been demonstrated to participate in mediating both vegetative phase transition and floral induction processes [16]. AtSPL8 serves a dual function in the local regulation of certain developmental processes mediated by gibberellins (GAs): it is positively regulated in GA-mediated anther development, whereas it is negatively regulated in seedlings [17]. In maize, the SBP transcription factor tsh4 is associated with bract development and the establishment of meristem boundaries [6]. Furthermore, accumulating evidence has indicated the crucial involvement of SBP genes in regulating fruit development and crop yield. More than half of rice (Oryza sativa) OsSPL is specifically expressed in young panicles [18]. Notably, the SPL gene TaSPL16 from wheat (Triticum aestivum), which is predominantly expressed in developing panicles, has been shown to significantly enhance seed yield [19]. Additionally, TaSPL21-6D-HapII contributed to a remarkable 9.73% increase in 1000-grain weight [20]. In grapes, 12 VvSBPs from grape (Vitis vinifera) genes were expressed at a high level during early fruit development [21]. Particularly, the tomato (Solanum lycopersicum) SBP gene LeSPL-CNR (Colorless Non-Ripening) has been characterized as a key regulator of fruit ripening; the methylation-mediated epigenetic modification in its promoter region leads to the inhibition of the ripening process [22].
In addition, extensive studies have revealed that the SBP genes serve as critical regulators in modulating hormone signaling pathways and orchestrating adaptive responses to diverse abiotic stresses in multiple plant species. For example, the interaction between DELLA protein and AtSPL9 was obstructed by GA, leading to early flowering in A. thaliana [23]. Functional characterization revealed that OsSPL10 plays an important role in drought stress response via the direct transcriptional regulation of the NAC (for NAM, ATAF1/2, and CUC2) transcription factor OsNAC2, consequently modulating reactive oxygen species (ROS) homeostasis [24]. The overexpression of BpSPL9 enhances the active oxygen scavenging ability of salt stress and drought stress by increasing the accumulation of superoxide dismutase (SOD) and peroxidase (POD) in transgenic lines [25]. The overexpression of an SBP gene (VpSBP16) from the Chinese wild grapevine Vitis pseudoreticulata improves tolerance to salt and drought stress during seed germination, as well as in seedlings and mature plants, by modulating the salt overly sensitive (SOS) and ROS signaling pathways in transgenic A. thaliana [26]. Moreover, SBP genes are important regulators in copper homeostasis. AtSBP7 could bind to the core elements of GTAC associated with copper reactions, and the overexpression of AtSBP7 could reduce plant toxicity in response to Cu and Cd [27,28]. The overexpression of OsSBP9 can enhance the accumulation of Cu in rice seeds, thus improving digestibility and metabolism [29].
N. cadamba is an important timber tree in Southeast Asia; it is famously known as a ‘miracle tree’ due to its super rapid growth [30]. The swift advancement of next-generation sequencing technologies has led to the identification of SBP gene families across numerous plant species [31,32,33]. However, no systematic identification or characterization of SBPs has been conducted in N. cadamba. The genome sequencing of N. cadamba has been completed, which can provide an opportunity to identify all SBP genes in N. cadamba [34]. In this study, we employed comprehensive bioinformatics approaches to systematically identify and characterize the SBP gene family in N. cadamba, including phylogenetic classification, gene structure analysis, chromosome localization, synteny analysis, conserved motif identification, cis-acting element prediction, and expression profiling. These results provide a basis for the subsequent exploration of the biological function of SBP genes in N. cadamba.

2. Materials and Methods

2.1. Identification of NcSBP Genes in N. cadamba

To identify the potential SBP genes in N. cadamba, the amino acid sequences of 16 SBP genes in A. thaliana were obtained from the TAIR database (https://www.arabidopsis.org/, accessed on 20 May 2024) and used as query sequences to search the candidate NcSBPs via the BlastP program. Meanwhile, the hidden Markov model of the SBP gene family domain (PF03110) was downloaded from the Pfam website (https://pfam-legacy.xfam.org, accessed on 20 May 2024). The simple HMM Search program from TBtools (v2.210) was used to search all the potential SBP-containing domain protein sequences of N. cadamba. In these two ways, the candidate SBP proteins were obtained and submitted to the NCBI Conserved Domain Search Service (CD Search) (https://www.ncbi.nlm.nih.gov/Structure/cdd/wrpsb.cgi, accessed on 21 May 2024) to confirm their core domain sequences. The identified NcSBP gene was then named according to the chromosome location. The basic physicochemical properties of the NcSBP protein were analyzed with ExPASy (http://www.expasy.org/, accessed on 23 May 2024) ProtParam. The genome sequence and annotation information of N. cadamba was obtained from the National Center for Biotechnology Information (NCBI) database with the accession number PRJNA650253.

2.2. Multiple Sequence Alignment and Phylogenetic Analysis

Multiple sequence alignment of the SBP domain of the NcSBP proteins was conducted using DNAMAN software to confirm the conservation of the SBP domain. The amino acid sequences of the A. thaliana, O. sativa, Populus trichocarpa, and N. cadamba SBP proteins were collected for phylogenetic analysis. The accession numbers of these SBP proteins from A. thaliana, O. sativa, and P. trichocarpa are listed in Supplementary Table S1. The phylogenetic tree was constructed using the maximum likelihood (ML) method in the “One Step Build a ML Tree” program from TBtools with default parameters, with 5000 bootstrap replicates. The Interactive Tree of Life (iTOL) (https://itol.embl.de/, accessed on 26 May 2024) was used to visualize and optimize the tree subsequently. The polygenetic tree for N. cadamba SBP proteins was also constructed using the ML method in MEGA X with 1000 bootstrap replicates.

2.3. Gene Structures, Conserved Motifs, and Domain Analysis

The exon–intron structures of the NcSBP genes were generated using TBtools based on their genome DNA sequence and coding sequence (CDS). Multiple Expectation Maximization for Motif Elicitation (MEME) version 5.5.7 (https://meme-suite.org/meme/index.html, accessed on 28 May 2024) was used to identify the conserved motifs of NcSBP proteins, with the number of maximum motifs set to 10. The conserved domains of NcSBP proteins were searched using the NCBI’s Conserved Domain Database (CDD) (https://www.ncbi.nlm.nih.gov/Structure/cdd/wrpsb.cgi, accessed on 28 May 2024). The gene structures, conserved motifs, and domains were visualized with TBtools.

2.4. Chromosome Localization and Collinearity Analysis

The location of NcSBPs on the chromosome was examined and mapped using the plug-in program of Gene Location Visualize from GTF/GFF in TBtools software. To identify the patterns of gene duplication, synteny analyses of the SBP genes in N. cadamba vs. A. thaliana and N. cadamba vs. P. trichocarpa were conducted using the Dual Systeny Plot program of TBtools.

2.5. Promoter cis-Acting Element Analysis

The 2 kb upstream of the transcriptional start site (ATG) of the NcSBP genes was selected and considered as the gene promoter sequence. The cis-acting elements of the NcSBP promoter were predicted using the PlantCARE online website (https://bioinformatics.psb.ugent.be/webtools/plantcare/html/, accessed on 29 May 2024) and visualized with TBtools.

2.6. Expression Pattern of NcSBPs

The expression patterns of the NcSBPs were analyzed using previous transcriptome data. The different tissues, including young leaves, old leaves, bud, bark, phloem, cambium, fruit, and root from 5-year-old N. cadamba were sampled for RNA-seq in a previous study [35]. Three different types of vascular cells (cambium, phloem, and xylem) at three developmental stages (primary growth, secondary growth, and the transition from primary to secondary growth) were isolated via laser microdissection and used for RNA sequencing [35]. These RNA-seq data were downloaded from the NCBI under accession number SAMN15700859. The RNA-seq data for 1-aminocyclopropane-1-carboxylic acid (ACC, the precursor of ethylene) treatment were obtained from the Genome Sequence Archive (https://ngdc.cncb.ac.cn/gsa/, accessed on 2 June 2024) with submission number CRA005285 [36]. Briefly, the N. cadamba seedlings (height of 4–5 cm) were divided into two groups: one treated with ACC (50 μmol/L, Sigma-Aldrich, St. Louis, MO, USA) and the other with sterilized water as the control (CK). The second internode segments (counted from the apex downward) of seedlings were collected for transcriptome sequencing after ACC treatment for 6 h (6 h), 3 days (3 d), 7 days (7 d), and 14 days (14 d) [36]. For the auxin, drought, and salt stress treatments, 2-month-old seedlings of N. cadamba were transferred into MS liquid medium (MS basal salts (4.74 g/L), sucrose (30 g/L), adjusted to pH 5.8) supplied with 100 μmol/L indole acetic acid (IAA, Sigma-Aldrich, St. Louis, MO, USA), 10% polyethylene glycol (PEG) 6000 (Macklin Biochemical, Shanghai, China) solution, and 100 mM/L NaCl (Macklin Biochemical, Shanghai, China), respectively. The leaves were collected at 1 h, 4 h, 12 h, and 24 h after treatment. For methyl jasmonate (MeJA) (Sigma-Aldrich, St. Louis, MO, USA) treatment, the hairy root of N. cadamba was subjected to the MS liquid medium with 250 μmol/L MeJA and sampled after 2 h, 4 h, 8 h, 12 h, 24 h, 48 h, 72 h, and 96 h, respectively. For cold stress treatment, 3-month-old plants were transferred to a growth chamber at 4 °C, and leaves were collected after 2 h, 4 h, 8 h, 12 h, and 24 h, respectively. Three biological replicates were collected for each sample. All samples were immediately frozen in liquid nitrogen and kept at −80 °C until RNA extraction. Total RNA were extracted employing the E.Z.N.A.®Plant RNA Kit (Omega Bio-tek, Inc., Norcross, GA, USA) and used for subsequent RNA-seq (data not published). The expression levels of SBP genes in N. cadamba were quantified using fragments per kilobase of exon model per million mapped reads (FPKM). TBtools software was used to visualize the NcSBP expression heat map. All the FPKM values for each NcSBP in different tissues and under various treatments are listed in Supplementary Table S2.
Quantitative real-time PCR (qRT-PCR) was used to verify the expression patterns of the NcSBP genes. First-strand cDNA was synthesized via the reverse transcription of 1.0 μg total RNA using HiScript® Ⅲ RT SuperMix for qPCR Kit (R323, Vazyme Biotech, Nanjing, China). qRT-PCR was performed utilizing SYBR Green mix (Vazyme Biotech, Nanjing, China) on a Roche LightCycler® 480 instrument. The cycling parameters were as follows: 95 °C for 30 s, 40 cycles at 95 °C for 10 s, and 60 °C for 30 s. Melt-curve analyses were performed using the following program: 95 °C for 15 s, 60 °C for 60 s, and 95 °C for 15 s. Three biological replicates and four technical replicates were used for each sample. The relative expression of genes was analyzed using the 2−ΔΔct method, with the reference gene of NcUPL (ubiquitin–protein ligase) [37]. Significance was determined by multiple comparisons using ANOVA (p < 0.05). The gene-specific primers used in qRT-PCR are listed in Supplementary Table S3.

3. Results

3.1. Identification and Phylogenetic Analysis of NcSBP Genes

In this study, a total of 27 SBP gene family members were identified in N. cadamba and named as NcSBP1-NcSBP27, according to their position on chromosomes. The analysis of the gene characteristics of the NcSBP proteins showed that the lengths of all the identified NcSBPs ranged from 148 to 1038 amino acids. Of these, NcSBP19 was the largest protein and NcSBP9 was the smallest protein. The molecular weight (MW) of the NcSBPs varied from 16,714.34 to 114,331.61 Da, with the isoelectric point (pI) ranging from 5.64 to 9.76. Interestingly, the pI of 20 NcSBPs was more than 7, while only 7 NcSBPs had a value less than 7. The instability index of the NcSBPs ranged from 35.66 to 97.12, and the aliphatic index was between 40.0 and 85.13. The grand average of hydropathy of the NcSBPs was between −1.400 and −0.399, indicating that they were all hydrophilic proteins (Table 1).
To verify the conserved SBP domain in each NcSBP protein, multiple sequence alignment was performed using DNAMAN software. The results showed that the SBP domains in all NcSBP proteins exhibited conserved structural features, including two characteristic zinc-finger motifs (C3H and C2HC) and a bipartite nuclear localization signal (NLS). However, there was an exception that no NLS was found in NcSBP6 (Figure S1). To further investigate the phylogenetic relationships among the SBP proteins, an ML phylogenetic tree was generated using the SBP proteins from N. cadamba, A. thaliana, O. sativa, and P. trichocarpa. The results displayed that the SBP proteins were divided into nine clades (clade Ⅰ to clade Ⅸ) (Figure 1), according to the classification established in a previous study on A. thaliana and rice [38], suggesting that there is evolutionary conservation between these four species. The number of SBP members varied between all nine clades. Clades Ⅱ and Ⅸ had the largest numbers of SBP proteins, with 14 members in each clade, respectively. NcSBP proteins were distributed in all clades except clade Ⅴ, which was specific to the monocot plant. There was a differential distribution of NcSBP members across various clades, with the highest representation observed in clade IX (five members) and the lowest in clade III (one member).

3.2. Conserved Motif and Gene Structure Analysis of NcSBPs

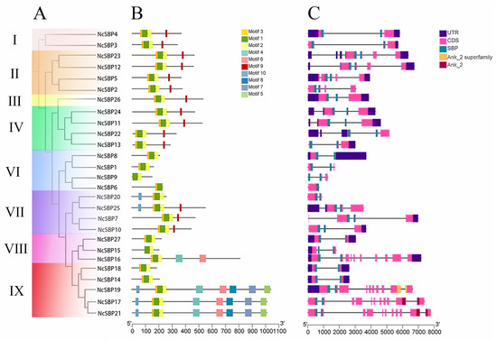
An unrooted phylogenetic tree was constructed to align the amino acids of 27 NcSBPs from N. cadamba (Figure 2A). The conserved motifs within the NcSBP protein sequences were analyzed using the MEME tool. As shown in Figure 2B, motifs 1, 2, and 3 were present in all members of the NcSBP family, indicating their potential significance in the biological function of NcSBP. Furthermore, the types and distributions of motifs among the different NcSBP proteins within the same clade exhibited high similarity. For instance, motifs 1, 2, 3, and 9 were consistently arranged in clade I, II, III, and Ⅳ, suggesting a high degree of sequence similarity among these clade members. Notably, motif 9 was identified in all members of clades I, II, III, Ⅳ, and Ⅶ, with the exception of NcSBP20. In contrast, motifs 4, 5, 6, 7, and 8 were predominantly found in NcSBP17, NcSBP19, and NcSBP21, potentially contributing to the functional specificity of these NcSBP transcription factors.
Additionally, the exon–intron distribution patterns of the NcSBP genes were investigated by comparing their coding sequences (CDS) with genomic sequences. As shown in Figure 2C, we found variability in the number of exons across different clades. For example, members in clade I (NcSBP3 and NcSBP4) contained 3 exons, whereas three members in clade Ⅱ (NcSBP2, NcSBP5, NcSBP12, and NcSBP23) exhibited 4-7 exons. The NcSBP genes within some clades shared similar exon and intron structures, such as the presence of two introns in clade I. However, certain NcSBP genes displayed structural deviations from their clade counterparts. For instance, NcSBP14 and NcSBP18 in clade Ⅸ had significantly fewer exons compared to other genes in the same clade. Moreover, with the exception of NcSBP1/6/9/20, most NcSBP genes contained at least one non-coding region (UTR). Interestingly, all members of the NcSBP gene family harbored conserved SBP domains located on two exons, which were invariably separated by an intron (Figure 2C). In addition, the SBP domains of all the NcSBP genes, with the exception of NcSBP6, NcSBP22, and NcSBP23, were distributed in the first and second exons, or the second and the third exons.

3.3. Chromosome Localization and Collinearity Analysis of NcSBPs

The distribution of NcSBP genes across the chromosomes was predicted using the TBtools software, based on the available gene annotation information of the N. cadamba genome. The results showed that the 27 NcSBP genes were unevenly distributed on 17 chromosomes, with 1-3 NcSBP genes in each chromosome (Figure 3). To obtain insight into the expansion of the NcSBP family, we performed gene duplication analysis. In general, a gene cluster is defined as a region no longer than 20 kb and containing two or more genes from the same family. Accordingly, four NcSBP gene clusters (NcSBP6/NcSBP7, NcSBP9/NcSBP10, NcSBP12/NcSBP13, and NcSBP22/NcSBP23) were characterized as tandem repeat gene pairs, located on chromosomes chr04, chr08, chr09, and chr19.
In addition to tandem duplication, fragment duplication events within the NcSBP gene family were also conducted. The intraspecific collinearity analysis identified 27 collinear pairs among the NcSBP gene family, encompassing 26 SBP genes. Notably, no collinear modules were observed on chromosomes 18 and 21 (Figure 4A). Each pair of collinear genes was situated on different chromosomes and was associated with fragment replication events. Taken together, the analysis of gene duplication events suggests that fragment replication serves as the main driving force behind the expansion of the SBP gene family.
To further elucidate the phylogenetic mechanisms of the N. cadamba SBP family, comparative syntenic maps were constructed, integrating N. cadamba with two representative species of A. thaliana and P. trichocarpa (Figure 4B). The results revealed 22 SBP orthologous gene pairs between N. cadamba and A. thaliana. They were identified between 11 chromosomes of N. cadamba and 4 chromosomes of A. thaliana. Notably, the collinearity blocks were predominantly concentrated in chromosome At-1 of A. thaliana. Additionally, 55 collinear gene pairs were identified between N. cadamba and P. trichocarpa. Many collinearity blocks were observed between chr15 of N. cadamba and chromosome Pt-14 of P. trichocarpa. However, no synteny blocks were found in N. cadamba chromosomes Nc-06, 07, 11, 15, 16, or 21, or in P. trichocarpa chromosomes Pt-6, 9, 13, or 17. These findings suggest that NcSBP genes exhibit a closer phylogenetic relationship with the SBP genes of P. trichocarpa compared to those of A. thaliana. Furthermore, certain NcSBP genes, such as NcSBP27, share multiple orthologous gene pairs with both P. trichocarpa and A. thaliana. Conversely, some genes display collinearity predominantly with one species. For instance, NcSBP8 on chr05 of N. cadamba shares three orthologous gene pairs with P. trichocarpa but none with A. thaliana, suggesting its potential role in the growth and development of woody plants specifically.

3.4. cis-Acting Element Analysis of NcSBP Promoters

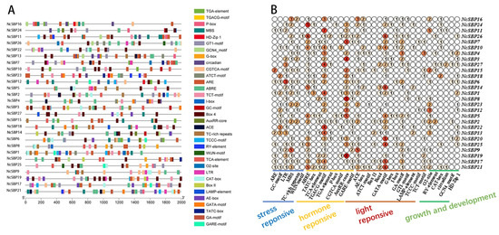
To enhance our understanding of transcriptional regulation and the possible roles of NcSBPs in N. cadamba, we predicted the cis-acting elements present in the promoters of NcSBP genes using Plant CARE (Figure 5A). The cis-acting elements identified in the promoter regions of NcSBP genes were categorized into four groups, including stress response elements, hormone response elements, light response elements, and plant growth and development response elements. Among these, hormone response elements and light response elements were the most abundant. Specifically, the promoters of NcSBP1, NcSBP5, NcSBP10, NcSBP17, NcSBP19, NcSBP20, and NcSBP26 contained 12 or more hormone response cis-acting elements, suggesting their potential significance in hormone-mediated regulatory processes. Within the hormone response elements, ABRE (abscisic acid response element), TGACG motif (MeJA response element), and AuxRR core (auxin response element) were particularly prevalent. In terms of light response elements, the GATA motif was notably abundant, with NcSBP14, NcSBP21, and NcSBP26 each containing six of such elements. Additionally, stress-related elements, including the drought-responsive MYB binding site (MBS) and the low-temperature response element (LTR), were widely distributed, appearing in over 70% of the NcSBP promoter regions (Figure 5B). These findings highlight the diverse regulatory roles of NcSBP genes in responding to environmental stresses, hormonal signals, and light conditions.

3.5. Expression Patterns of NcSBP Genes in Various Tissues

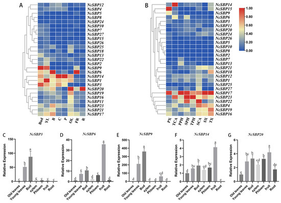
To investigate the possible role of NcSBP in the development of various tissues and organs, we analyzed the expression patterns of 27 NcSBP genes across different tissues, including bud, bark, young leaves, old leaves, root, young fruit, cambium, and phloem, utilizing previously acquired transcriptome data (Figure 6). The results showed that most NcSBP genes were expressed in diverse tissues. Notably, NcSBP3 and NcSBP9 exhibited high expression levels in buds, whereas NcSBP1 demonstrated the highest expression in young leaves. NcSBP6 was predominantly expressed in bark and young fruit, but NcSBP14 showed elevated expression in cambium and phloem, while NcSBP20 was specifically expressed in old leaves and roots (Figure 6A). To examine the expression profiles of NcSBP in various developmental vascular tissues, we employed laser microdissection to isolate cambium, phloem, and xylem cells at three distinct stages: primary growth, secondary growth, and the transitional stage from primary to secondary growth [39]. Following this, RNA sequencing was performed. The expression profiling analysis revealed distinct spatial–temporal expression patterns of NcSBP genes during vascular development in N. cadamba. Obviously, NcSBP17 exhibited consistently high expression levels across the three developmental stages in all vascular tissues (cambium, phloem, and xylem), except in cambium cells at the transition stage, suggesting its significant role in vascular tissue differentiation and development in N. cadamba. Additionally, NcSBP23 had high expression during the primary growth and transition stage of phloem development, and NcSBP14 was specifically highly expressed during the transition stage of vascular cambium growth. Furthermore, NcSBP15 showed high expression in the primary xylem, while NcSBP22 was predominantly expressed in the phloem and cambium during secondary growth. These differential expression patterns strongly suggest that NcSBP genes functionally specialized in regulating specific stages of vascular tissue development and differentiation processes in N. cadamba.
To further validate the expression profiles of NcSBPs across various tissue types, qRT-PCR was employed to assess the expression levels of five NcSBPs (NcSBP3, NcSBP6, NcSBP9, NcSBP14, and NcSBP20) that exhibited high expression in different tissues (Figure 6C–G). Consistent with the transcriptome data, the qRT-PCR analysis revealed that NcSBP3 and NcSBP9 were most highly expressed in buds and young leaves, while NcSBP6 showed strong expression in fruits (Figure 6C–E). However, discrepancies were found in the expression patterns of NcSBP14 and NcSBP20 compared to the transcriptome data. Specifically, NcSBP14 was predominantly expressed in fruits (Figure 6F), whereas the transcriptome analysis indicated high expression in the phloem and cambium (Figure 6A). Additionally, NcSBP20 demonstrated high expression in various tissues, excluding old leaves and roots (Figure 6G). It is hypothesized that the differences in expression patterns may be attributed to variations in the sample sources utilized for transcriptome analysis and qRT-PCR.

3.6. Expression Analysis of NcSBPs in Response to Hormones and Abiotic Stress Treatment

To investigate whether the NcSBP genes were response to different hormones, expression patterns of all the identified NSBPs were analyzed using the RNA-seq data. The results demonstrated that ACC treatment significantly up-regulated the expression levels of NcSBP14 after 1 day of treatment compared to the control group. Notably, NcSBP8 and NcSBP26 exhibited the most pronounced up-regulation on day 3 post-treatment (Figure 7A). As for MeJA treatment, the expression of NcSBP2, NcSBP20, NcSBP10, and NcSBP26 was up-regulated at 2 h after treatment initiation. The expression of NcSBP7 peaked at 4 h, while NcSBP6/9/15 reached their highest levels under MeJA treatment at 8 h. Conversely, NcSBP13 and NcSBP17 showed down-regulated expression after 72 h and 96 h of treatment, respectively (Figure 7B). Under IAA treatment, the expression levels of NcSBP1/2/4/5/12/15/23/25 gradually decreased with prolonged treatment time. In contrast, NcSBP8 expression was induced and peaked at 4 h, while NcSBP11/14/19/20/25 and NcSBP13/17 reached their highest expression levels at 1 h and 12 h, respectively (Figure 7C). These findings indicate that the expression patterns of NcSBP genes varied under ACC, MeJA, and IAA treatments, suggesting that NcSBPs may play distinct roles in different hormone response pathways.
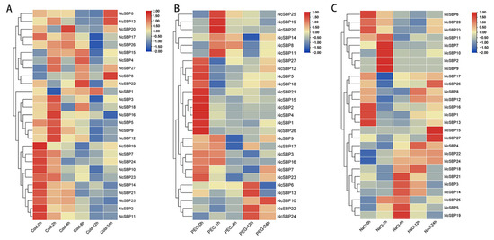
To elucidate the response mechanisms of NcSBP genes to abiotic stress, we analyzed transcriptome data under various stress treatments, including low temperature (4 °C), drought (stimulated by PEG), and salt (NaCl) (Figure 8). Under low-temperature stress, the expression levels of NcSBP2/7/10/11/14/19/21/23/24/25 decreased gradually with prolonged treatment. In contrast, NcSBP3/5/9/12/16 reached the highest transcript levels at 2 h post-treatment before declining. Notably, NcSBP6, NcSBP8, and NcSBP13 exhibited delayed responses, reaching their highest expression levels after 24 h of treatment, suggesting a slower adaptation to low-temperature stress. For PEG treatment, the expression levels of NcSBP1/2/4/5/12/15/18/21/26/27 declined over time. Conversely, NcSBP11, NcSBP19, NcSBP20, and NcSBP25 peaked at 2 h before decreasing. Meanwhile, NcSBP6/13/22/24 and NcSBP10 reached their highest expression levels at 12 h and 24 h, respectively, with low expression at other time points. Under NaCl conditions, the expression levels of NcSBP1/6/13/16/20/23 were significantly down-regulated. In contrast, NcSBP2/7/9/10/11 exhibited an initial increase at 1 h, followed by a gradual decline. NcSBP3/5/14/19/21/25 had the highest expression at 4 h, while NcSBP15 and NcSBP27 showed elevated expression only at 24 h, remaining low at other time points. Taken together, these results highlight the diverse and dynamic expression patterns of NcSBP genes under different abiotic stress conditions, suggesting their involvement in distinct stress response mechanisms.
To confirm the expression patterns of NcSBPs in response to hormone and abiotic stresses, qRT-PCR was employed to assess the expression levels of six selected NcSBPs (NcSBP7, NcSBP11, NcSBP14, NcSBP20, NcSBP22, and NcSBP25) under IAA, PEG6000, and NaCl treatment (Figure 9). The results showed that NcSBP11, NcSBP14, NcSBP20, and NcSBP25 reached the highest expression level after 1 h under IAA and PEG treatment (Figure 9A,B), indicating a rapid response to these two treatments. On the contrary, NcSBP7 exhibited delayed responses, reaching their highest expression levels at 24 h post-treatment. Notably, NcSBP22 had the highest expression at 4 h under IAA treatment, whereas it exhibited the highest expression at 12 h under PEG treatment. Under the NaCl condition, NcSBP7, NcSBP11, NcSBP20, and NcSBP25 reached their highest expression quantity at 1 h post-treatment (Figure 9C), indicating a rapid response to NaCl. The difference is that NcSBP7 and NcSBP11 remained low at other time points, while NcSBP20 and NcSBP25 had low expression only at 12 h. It is worth noting that NcSBP14 reached the highest expression level at 4 h, while NcSBP22 increased gradually with prolonged treatment. All together, these results suggest that the expression patterns of these NcSBPs detected by qRT-PCR were consistent with the transcriptome data.

4. Discussion

The SBP family is a significant transcription factor family exclusive to plants, recognized for their role in regulating flower and fruit development, as well as various other essential physiological processes. With the advancement of next-generation sequencing technologies, SBP gene families have been widely identified in numerous species. However, there is no research on SBP genes in N. cadamba, an important timber tree with high medicinal value in subtropical Asian regions. In the present study, we systematically identified and characterized the SBP gene family in N. cadamba and performed a comprehensive analysis with regard to phylogenetic relationships, protein properties, gene structure, chromosome localization, collinearity, cis-acting elements in promoters, expression patterns in different tissues, and responses to various hormone and abiotic stresses.
In general, the SBP gene family is relatively small in terms of transcription factors in plants, with the majority comprising fewer than 40 members. For instance, there are 16 members in A. thaliana [38], 19 members in rice [38], 15 members in sweet orange (Citrus sinensis) [40], and 32 members in blueberry (Vaccinium uliginosum L.) [41]. In our study, a total of 27 SBP genes were identified, which was the same as apple (Malus × domestica Borkh) [8]. The number of SBP genes differed among the various plant species; however, this variation did not correspond proportionally with alterations in genome size [42]. The tea plant (Camellia sinensis) genome size (3.14 Gb and 3.02 Gb) was much greater than N. cadamba (744.5 Mb), but only 20 SBP members were identified in tea plant. The variation in the number of SBP genes across different plant species may be due to gene duplication or the prolonged expansion of certain LTR retrotransposon families [43,44]. Generally, gene duplication events, including segmental and tandem duplications, are significant contributors to the emergence of new genes and the expansion of gene families, facilitating the adaptation of organisms to diverse and complex environments. To date, tandem duplication and segmental duplication have been extensively characterized within the SBP gene family. In our study, we identified four gene clusters (NcSBP6/NcSBP7, NcSBP9/NcSBP10, NcSBP12/NcSBP13, and NcSBP22/NcSBP23), which were classified as tandem duplicate pairs in N. cadamba. Additionally, two tandem duplicate pairs of 16 SBP genes in A. thaliana were located in the segmental repeat region [38]. In perennial plants, 11 pairs of 29 SBP genes in P. trichocarpa arose from intrachromosomal duplication [44], while 27 inter-chromosomal segmental duplication events were identified among 28 EjSBP genes in loquat (Eriobotrya japonica) [45]. In our study, we identified 27 pairs of genes situated within duplicated genomic regions in N. cadamba (Figure 3). These findings suggest that the duplication in SBP gene family members is widespread and relatively conserved across the plant.
Gene structure analysis revealed that NcSBP genes exhibited a range of 1 to 11 exons, likely resulting from the evolutionary processes of intron and exon insertion and deletion within NcSBPs. However, the majority of genes consisted of three to four exons, suggesting that NcSBPs exhibit a relatively conserved structure. According to the phylogenetic tree, 27 NcSBPs were categorized into eight distinct subfamilies, which was similar to the phylogenetic structure observed in AtSPLs [38]. Members of A. thaliana and N. cadamba were found across various subfamilies, with NcSBPs within the same subfamily exhibiting comparable motifs and structural features (Figure 2). This suggests that these genes may have originated from a common ancestor and might serve analogous roles in plant growth and development. Furthermore, the majority of NcSBPs exhibited a closer clustering with SBP genes from A. thaliana and P. trichocarpa, rather than those from rice (Figure 1). This finding is consistent with the knowledge that A. thaliana and P. trichocarpa are eudicots, which separated more recently from a common ancestor than the lineage that gave rise to monocots. Comparative genomic analysis provides a powerful approach for extrapolating genomic insights gained from one taxon that has been extensively investigated in terms of its genome structure, biological function, and evolutionary dynamics to less-studied species. Consequently, the putative functions and regulatory mechanism of SBP genes in N. cadamba can be inferred by comparing them with their orthologous genes in well-characterized model plants like A. thaliana and P. trichocarpa. In this study, the synteny analysis of the duplicated blocks between the N. cadamba genome and A. thaliana genome indicated that 22 pairs of SBP genes were located in syntenic genomic regions, containing 13 AtSBP genes and 17 NcSBP genes (Figure 4B). To date, the majority of AtSBP genes, including AtSPL2, AtSPL3, AtSPL4, AtSPL5, AtSPL7, AtSPL8, AtSPL9, AtSPL10, AtSPL11, AtSPL12, AtSPL13, AtSPL14, and AtSPL15, have been well functionally characterized [15,46,47,48,49,50]. Therefore, the possible functions of the NcSBP homologs can be deduced from their analogous proteins, and further experimental studies are necessary to confirm these predictions.
The SBP family serve as crucial regulators of various biological and physiological processes in plants. Expression pattern analysis provides important clues for exploring the function of SBP genes in non-model plants. NcSBP genes exhibited wide expression across various tissues we tested, with NcSBP1, NcSBP3, and NcSBP14 demonstrating high expression levels in most tissues (Figure 6), implying their critical importance. Accumulating evidence indicates that SBP genes are involved in the regulation of fruit development. For instance, SPL genes are expressed at higher levels in flower buds and young fruits in Prunus mume [51]. SlSPL-CNR in tomato is predominantly expressed during the ripening of fruits and plays a crucial role in promoting fruit ripening and regulating cell death [52]. In our study, NcSBP6 exhibited extremely high expression in the fruit of N. cadamba, whereas the low transcript levels in other NcSBPs (Figure 6A,D) imply a potential regulatory role in fruit development. Given the importance of wood formation in perennial trees, we concentrated our analysis on the expression patterns observed in the xylem, cambium, and phloem during different developmental stages. Some NcSBP genes have high expression levels with high overlapping. For example, NcSBP17 displayed high expression in all vascular cells at the three various stages, except in cambium at the transition stage (Figure 6B), indicating its significant role in regulating vascular cell development. TaSPL14 from bread wheat has been identified as a crucial regulator in various vascular cell types in root, including protoxylem, protophloem, and companion cells [53]. However, information about the regulation of SBP genes in vascular tissues, especially in woody plants, is still largely unknown. Further studies are needed to investigate the specific functions of NcSBP on the wood formation of N. cadamba.
SBP genes have been characterized to play diverse, significant roles in response to various hormones and stresses. The expression of SBP genes was affected by different hormone and stress treatments. The expression of AtSPL9 decreased under NaCl and drought treatment, and increased following recovery from these stress conditions [54], similarly to TaSPL6 from wheat under high temperature, dehydration, and ABA stress [55]. Promoters of most NcSBP genes contain abundant response elements associated with hormones and stress (Figure 5B), suggesting their potential involvement in regulatory processes mediated by hormones and stress. NcSBP14/19/20/25 were significantly increased under IAA treatment, consistent with the fact that they contained abundant auxin response element (AuxRR). Likewise, NcSBP19/20/24 have a drought-responsive MYB binding site (MBS) element, and they were found to be up-regulated under PEG stress conditions. These results revealed consistency between the cis-acting regulatory elements and the expression patterns in response to hormone or stress treatments. Previous studies have revealed that SBPs are important regulators in linking hormone signaling in response to environmental stresses. VvSBP8/13 from grape, targeted by miR156, function downstream of the ABA signaling pathway to modulate anthocyanin biosynthesis in grapevine fruit during drought conditions [56]. CaSBP13 acts as a negative regulator of drought tolerance in pepper (Capsicum annuum), likely through the modulation of ROS and ABA signaling pathways [57]. In our study, certain NcSBP genes were activated by both hormonal signals and abiotic stressors. Specifically, NcSBP20 and NcSBP25 were responsive to IAA and MeJA, as well as to drought and low-temperature stress. The expression of NcSBP10 was elevated in response to IAA, MeJA, PEG, and NaCl treatments (Figure 7 and Figure 8). In apple, many MdSBP genes exhibited either up-regulation or down-regulation in response to various plant hormones, including ethylene, salicylic acid (SA), MeJA, ABA, and GA [8]. In contrast, several SBP genes from tea plant, including CsSBP5, CsSBP15, CsSBP16, and CsSBP19, were repressed under cold, drought, ABA, GA, and MeJA treatments [43]. These results indicate that the SBP gene family may play a significant role in the interplay between various plant hormones and environmental stresses.

5. Conclusions

In summary, a total of 27 NcSBP genes were identified in N. cadamba and classified into eight clades according to phylogenetic analysis. Their gene structures, conserved motifs, and collinearity were also investigated. The expression profile of NcSBPs across various tissues indicated their potential roles in the growth and development of N. cadamba. Furthermore, the analysis of cis-acting elements and expression patterns of NcSBP genes highlighted their significant involvement in regulating responses to different hormones and abiotic stresses. Our study lays a robust foundation for further investigation into the SBP-mediated molecular mechanisms underlying physiological developmental processes and stress responses.

Supplementary Materials

The following supporting information can be downloaded at: https://www.mdpi.com/article/10.3390/genes16040460/s1, Figure S1: Alignment of SBP domains of NcSBP proteins; Table S1: The accession numbers of the SBP proteins used for ML phylogenetic tree construction from different species; Table S2: Expressions of NcSBP gene from transcriptomic data; Table S3: The specific primers used in the qRT-PCR.

Author Contributions

Conceptualization, J.L.; methodology, L.T. and K.L.; validation, C.C.; formal analysis, W.W.; investigation, G.J.; resources, C.P.; writing-original draft preparation, L.T.; writing-review and editing, Z.L.; visualization, C.C. and K.L.; funding acquisition, J.L. All authors have read and agreed to the published version of the manuscript.

Funding

This research was financially supported by Guangdong Basic and Applied Basic Research Foundation (2023A1515030250, 2021A1515010816) and the National Natural Science Foundation of China (32271908, 31800560).

Institutional Review Board Statement

Not applicable.

Informed Consent Statement

Not applicable.

Data Availability Statement

The data presented in this study are available in the Supplementary Materials.

Conflicts of Interest

The authors declare no conflicts of interest.

References

  1. Chen, X.; Zhang, Z.; Liu, D.; Zhang, K.; Li, A.; Mao, L. SQUAMOSA promoter-binding protein-like transcription factors: Star players for plant growth and development. J. Integr. Plant Biol. 2010, 52, 946–951. [Google Scholar] [CrossRef]
  2. Birkenbihl, R.P.; Jach, G.; Saedler, H.; Huijser, P. Functional dissection of the plant-specific SBP-domain: Overlap of the DNA-binding and nuclear localization domains. J. Mol. Biol. 2005, 352, 585–596. [Google Scholar] [CrossRef] [PubMed]
  3. Yamasaki, K.; Kigawa, T.; Inoue, M.; Tateno, M.; Yamasaki, T.; Yabuki, T.; Aoki, M.; Seki, E.; Matsuda, T.; Nunokawa, E.; et al. A novel zinc-binding motif revealed by solution structures of DNA-binding domains of Arabidopsis SBP-family transcription factors. J. Mol. Biol. 2004, 337, 49–63. [Google Scholar] [CrossRef]
  4. Cardon, G.; Hohmann, S.; Klein, J.; Nettesheim, K.; Saedler, H.; Huijser, P. Molecular characterisation of the Arabidopsis SBP-box genes. Gene 1999, 237, 91–104. [Google Scholar] [CrossRef] [PubMed]
  5. Klein, J.; Saedler, H.; Huijser, P. A new family of DNA binding proteins includes putative transcriptional regulators of the Antirrhinum majus floral meristem identity gene SQUAMOSA. Mol. Gen. Genet. 1996, 250, 7–16. [Google Scholar] [CrossRef] [PubMed]
  6. Chuck, G.; Whipple, C.; Jackson, D.; Hake, S. The maize SBP-box transcription factor encoded by tasselsheath4 regulates bract development and the establishment of meristem boundaries. Development 2010, 137, 1243–1250. [Google Scholar] [CrossRef]
  7. Riese, M.; Zobell, O.; Saedler, H.; Huijser, P. SBP-domain transcription factors as possible effectors of cryptochrome-mediated blue light signalling in the moss Physcomitrella patens. Planta 2008, 227, 505–515. [Google Scholar] [CrossRef]
  8. Li, J.; Hou, H.; Li, X.; Xiang, J.; Yin, X.; Gao, H.; Zheng, Y.; Bassett, C.L.; Wang, X. Genome-wide identification and analysis of the SBP-box family genes in apple (Malus×domestica Borkh.). Plant Physiol. Biochem. 2013, 70, 100–114. [Google Scholar] [CrossRef]
  9. Zhang, S.D.; Ling, L.Z.; Yi, T.S. Evolution and divergence of SBP-box genes in land plants. BMC Genom. 2015, 16, 787. [Google Scholar] [CrossRef]
  10. Wang, J.W.; Schwab, R.; Czech, B.; Mica, E.; Weigel, D. Dual effects of miR156-targeted SPL genes and CYP78A5/KLUH on plastochron length and organ size in Arabidopsis thaliana. Plant Cell 2008, 20, 1231–1243. [Google Scholar] [CrossRef]
  11. Yamaguchi, A.; Wu, M.F.; Yang, L.; Wu, G.; Poethig, R.S.; Wagner, D. The microRNA-regulated SBP-Box transcription factor SPL3 is a direct upstream activator of LEAFY, FRUITFULL, and APETALA1. Dev. Cell 2009, 17, 268–278. [Google Scholar] [CrossRef] [PubMed]
  12. Fang, Y.; Spector, D.L. Identification of nuclear dicing bodies containing proteins for microRNA biogenesis in living Arabidopsis plants. Curr. Biol. 2007, 17, 818–823. [Google Scholar] [CrossRef] [PubMed]
  13. Yu, N.; Cai, W.J.; Wang, S.; Shan, C.M.; Wang, L.J.; Chen, X.Y. Temporal control of trichome distribution by microRNA156-targeted SPL genes in Arabidopsis thaliana. Plant Cell 2010, 22, 2322–2335. [Google Scholar] [CrossRef]
  14. Schwarz, S.; Grande, A.V.; Bujdoso, N.; Saedler, H.; Huijser, P. The microRNA regulated SBP-box genes SPL9 and SPL15 control shoot maturation in Arabidopsis. Plant Mol. Biol. 2008, 67, 183–195. [Google Scholar] [CrossRef]
  15. Shikata, M.; Koyama, T.; Mitsuda, N.; Ohme-Takagi, M. Arabidopsis SBP-box genes SPL10, SPL11 and SPL2 control morphological change in association with shoot maturation in the reproductive phase. Plant Cell Physiol. 2009, 50, 2133–2145. [Google Scholar] [CrossRef]
  16. Wu, G.; Poethig, R.S. Temporal regulation of shoot development in Arabidopsis thaliana by miR156 and its target SPL3. Development 2006, 133, 3539–3547. [Google Scholar] [CrossRef] [PubMed]
  17. Xing, S.; Quodt, V.; Chandler, J.; Höhmann, S.; Berndtgen, R.; Huijser, P. SPL8 Acts together with the Brassinosteroid-Signaling component BIM1 in controlling Arabidopsis thaliana male fertility. Plants 2013, 2, 416–428. [Google Scholar] [CrossRef]
  18. Xie, K.; Wu, C.; Xiong, L. Genomic organization, differential expression, and interaction of SQUAMOSA promoter-binding-like Transcription factors and microRNA156 in Rice. Plant Physiol. 2006, 142, 280–293. [Google Scholar] [CrossRef]
  19. Cao, R.; Guo, L.; Ma, M.; Zhang, W.; Liu, X.; Zhao, H. Identification and functional characterization of squamosa promoter binding protein-like gene TaSPL16 in Wheat (Triticum aestivum L.). Front. Plant Sci. 2019, 10, 212. [Google Scholar] [CrossRef]
  20. Zhang, B.; Xu, W.; Liu, X.; Mao, X.; Li, A.; Wang, J.; Chang, X.; Zhang, X.; Jing, R. Functional conservation and divergence among homoeologs of TaSPL20 and TaSPL21, two SBP-Box genes governing Yield-Related traits in Hexaploid Wheat. Plant Physiol. 2017, 174, 1177–1191. [Google Scholar] [CrossRef]
  21. Hou, H.; Li, J.; Gao, M.; Singer, S.D.; Wang, H.; Mao, L.; Fei, Z.; Wang, X. Genomic organization, phylogenetic comparison and differential expression of the SBP-box family genes in grape. PLoS ONE 2013, 8, e59358. [Google Scholar] [CrossRef]
  22. Chen, W.; Kong, J.; Lai, T.; Manning, K.; Wu, C.; Wang, Y.; Qin, C.; Li, B.; Yu, Z.; Zhang, X.; et al. Tuning LeSPL-CNR expression by SlymiR157 affects tomato fruit ripening. Sci. Rep. 2015, 5, 7852. [Google Scholar] [CrossRef]
  23. Yu, S.; Galvão, V.C.; Zhang, Y.; Horrer, D.; Zhang, T.; Hao, Y.; Feng, Y.; Wang, S.; Schmid, M.; Wang, J. Gibberellin regulates the Arabidopsis floral transition through miR156-targeted SQUAMOSA PROMOTER BINDING–LIKE transcription factors. Plant Cell 2012, 24, 3320–3332. [Google Scholar] [CrossRef] [PubMed]
  24. Li, Y.; Han, S.; Sun, X.; Khan, N.U.; Zhong, Q.; Zhang, Z.; Zhang, H.; Ming, F.; Li, Z.; Li, J. Variations in OsSPL10 confer drought tolerance by directly regulating OsNAC2 expression and ROS production in rice. J. Integr. Plant Biol. 2023, 65, 918–933. [Google Scholar] [CrossRef] [PubMed]
  25. Ning, K.; Chen, S.; Huang, H.; Jiang, J.; Yuan, H.; Li, H. Molecular characterization and expression analysis of the SPL gene family with BpSPL9 transgenic lines found to confer tolerance to abiotic stress in Betula platyphylla Suk. Plant Cell Tissue Organ Cult. 2017, 130, 469–481. [Google Scholar] [CrossRef]
  26. Hou, H.; Jia, H.; Yan, Q.; Wang, X. Overexpression of a SBP-Box gene (VpSBP16) from chinese wild vitis species in Arabidopsis Improves Salinity and Drought Stress Tolerance. Int. J. Mol. Sci. 2018, 19, 940. [Google Scholar] [CrossRef] [PubMed]
  27. Araki, R.; Mermod, M.; Yamasaki, H.; Kamiya, T.; Fujiwara, T.; Shikanai, T. SPL7 locally regulates copper-homeostasis-related genes in Arabidopsis. J. Plant Physiol. 2018, 224–225, 137–143. [Google Scholar] [CrossRef]
  28. Gielen, H.; Remans, T.; Vangronsveld, J.; Cuypers, A. Toxicity responses of Cu and Cd: The involvement of miRNAs and the transcription factor SPL7. BMC Plant Biol. 2016, 16, 145. [Google Scholar] [CrossRef]
  29. Tang, M.; Zhou, C.; Meng, L.; Mao, D.; Peng, C.; Zhu, Y.; Huang, D.; Tan, Z.; Chen, C.; Liu, C.; et al. Overexpression of OsSPL9 enhances accumulation of Cu in rice grain and improves its digestibility and metabolism. J. Genet. Genom. 2016, 43, 673–676. [Google Scholar] [CrossRef]
  30. Zhang, D.; Ouyang, K.; Chen, X. High frequency plant regeneration from leaf culture of Neolamarckia cadamba. Plant Biotechnol. 2019, 36, 13–19. [Google Scholar] [CrossRef]
  31. Salinas, M.; Xing, S.; Hohmann, S.; Berndtgen, R.; Huijser, P. Genomic organization, phylogenetic comparison and differential expression of the SBP-box family of transcription factors in tomato. Planta 2012, 235, 1171–1184. [Google Scholar] [CrossRef] [PubMed]
  32. Ma, Y.; Guo, J.W.; Bade, R.; Men, Z.H.; Hasi, A. Genome-wide identification and phylogenetic analysis of the SBP-box gene family in melons. Genet. Mol. Res. 2014, 13, 8794–8806. [Google Scholar] [CrossRef] [PubMed]
  33. Tripathi, R.K.; Goel, R.; Kumari, S.; Dahuja, A. Genomic organization, phylogenetic comparison, and expression profiles of the SPL family genes and their regulation in soybean. Dev. Genes. Evol. 2017, 227, 101–119. [Google Scholar] [CrossRef]
  34. Xu, Z.; Liu, Y.; Fang, H.; Wen, Y.; Wang, Y.; Zhang, J.; Peng, C.; Long, J. Genome-wide identification and expression analysis of WRKY gene family in Neolamarckia cadamba. Int. J. Mol. Sci. 2023, 24, 7537. [Google Scholar] [CrossRef]
  35. Zhao, X.; Hu, X.; Ouyang, K.; Yang, J.; Que, Q.; Long, J.; Zhang, J.; Zhang, T.; Wang, X.; Gao, J.; et al. Chromosome-level assembly of the Neolamarckia cadamba genome provides insights into the evolution of cadambine biosynthesis. Plant J. 2022, 109, 891–908. [Google Scholar] [CrossRef]
  36. Yi, N.; Yang, H.; Zhang, X.; Pian, R.; Li, H.; Zeng, W.; Wu, A.M. The physiological and transcriptomic study of secondary growth in Neolamarckia cadamba stimulated by the ethylene precursor ACC. Plant Physiol. Biochem. 2022, 190, 35–46. [Google Scholar] [CrossRef] [PubMed]
  37. Zhang, D.; Li, J.J.; Zhang, M.J.; Bao, Y.T.; Yang, X.; Xu, W.Y.; Quyang, K.X.; Chen, X.Y. Selection and validation of reference genes for quantitative RT-PCR analysis in Neolamarckia cadamba. Chin. Bull. Bot. 2018, 53, 829–839, (In Chinese with English abstract). [Google Scholar]
  38. Yang, Z.; Wang, X.; Gu, S.; Hu, Z.; Xu, H.; Xu, C. Comparative study of SBP-box gene family in Arabidopsis and rice. Gene 2008, 407, 1–11. [Google Scholar] [CrossRef]
  39. Wang, X.; Long, J.; Dong, T.; Zheng, D.; Zhang, L.; Peng, C. Establishment of vascular tissue cells capture system by laser microdissection in Neolamarckia cadamba. Guihaia 2021, 41, 1226–1236, (In Chinese with English abstract). [Google Scholar]
  40. Song, N.; Cheng, Y.; Peng, W.; Peng, E.; Zhao, Z.; Liu, T.; Yi, T.; Dai, L.; Wang, B.; Hong, Y. Genome-wide characterization and expression analysis of the SBP-Box gene family in sweet orange (Citrus sinensis). Int. J. Mol. Sci. 2021, 22, 8918. [Google Scholar] [CrossRef]
  41. Xie, X.; Yue, S.; Shi, B.; Li, H.; Cui, Y.; Wang, J.; Yang, P.; Li, S.; Li, X.; Bian, S. Comprehensive analysis of the SBP family in Blueberry and their regulatory mechanism controlling chlorophyll Accumulation. Front. Plant Sci. 2021, 12, 703994. [Google Scholar] [CrossRef] [PubMed]
  42. Song, J.; Ma, D.; Yin, J.; Yang, L.; He, Y.; Zhu, Z.; Tong, H.; Chen, L.; Zhu, G.; Liu, Y.; et al. Genome-wide characterization and expression profiling of squamosa promoter Binding Protein-Like (SBP) transcription factors in Wheat (Triticum aestivum L.). Agronomy 2019, 9, 527. [Google Scholar] [CrossRef]
  43. Wang, P.; Chen, D.; Zheng, Y.; Jin, S.; Yang, J.; Ye, N. Identification and expression analyses of SBP-Box genes reveal their involvement in abiotic stress and hormone response in tea plant (Camellia sinensis). Int. J. Mol. Sci. 2018, 19, 3404. [Google Scholar] [CrossRef]
  44. Li, C.; Lu, S. Molecular characterization of the SPL gene family in Populus trichocarpa. BMC Plant Biol. 2014, 14, 131. [Google Scholar] [CrossRef] [PubMed]
  45. Song, H.; Zhao, K.; Jiang, G.; Sun, S.; Li, J.; Tu, M.; Wang, L.; Xie, H.; Chen, D. Genome-wide identification and expression analysis of the SBP-Box gene family in Loquat fruit development. Genes 2023, 15, 23. [Google Scholar] [CrossRef] [PubMed]
  46. Wang, J.; Czech, B.; Weigel, D. MiR156-regulated SPL transcription factors define an endogenous flowering pathway in Arabidopsis thaliana. Cell 2009, 138, 738–749. [Google Scholar] [CrossRef]
  47. Jung, J.; Seo, P.J.; Kang, S.K.; Park, C. MiR172 signals are incorporated into the miR156 signaling pathway at the SPL3/4/5 genes in Arabidopsis developmental transitions. Plant Mol. Biol. 2011, 76, 35–45. [Google Scholar] [CrossRef]
  48. Yamasaki, H.; Hayashi, M.; Fukazawa, M.; Kobayashi, Y.; Shikanai, T. SQUAMOSA promoter binding protein–like7 is a central regulator for copper homeostasis in Arabidopsis. Plant Cell 2009, 21, 347–361. [Google Scholar] [CrossRef]
  49. Xing, S.; Salinas, M.; Höhmann, S.; Berndtgen, R.; Huijser, P. MiR156-targeted and nontargeted SBP-box transcription factors act in concert to secure male fertility in Arabidopsis. Plant Cell 2010, 22, 3935–3950. [Google Scholar] [CrossRef]
  50. Stone, J.M.; Liang, X.; Nekl, E.R.; Stiers, J.J. Arabidopsis AtSPL14, a plant-specific SBP-domain transcription factor, participates in plant development and sensitivity to fumonisin B1. Plant J. 2005, 41, 744–754. [Google Scholar] [CrossRef]
  51. Xu, Z.; Sun, L.; Zhou, Y.; Yang, W.; Cheng, T.; Wang, J.; Zhang, Q. Identification and expression analysis of the SQUAMOSA promoter-binding protein (SBP)-box gene family in Prunus mume. Mol. Genet. Genom. MGG 2015, 290, 1701–1715. [Google Scholar] [CrossRef] [PubMed]
  52. Lai, T.; Wang, X.; Ye, B.; Jin, M.; Chen, W.; Wang, Y.; Zhou, Y.; Blanks, A.M.; Gu, M.; Zhang, P.; et al. Molecular and functional characterization of the SBP-box transcription factor SPL-CNR in tomato fruit ripening and cell death. J. Exp. Bot. 2020, 71, 2995–3011. [Google Scholar] [CrossRef] [PubMed]
  53. Zhang, L.; He, C.; Lai, Y.; Wang, Y.; Kang, L.; Liu, A.; Lan, C.; Su, H.; Gao, Y.; Li, Z.; et al. Asymmetric gene expression and cell-type-specific regulatory networks in the root of bread wheat revealed by single-cell multiomics analysis. Genome Biol. 2023, 24, 65. [Google Scholar] [CrossRef] [PubMed]
  54. Cui, L.G.; Shan, J.X.; Shi, M.; Gao, J.P.; Lin, H.X. ThemiR156-SPL9-DFR pathway coordinates the relationship between development and abiotic stress tolerance in plants. Plant J. 2014, 80, 1108–1117. [Google Scholar] [CrossRef]
  55. Zhao, Y.; He, J.; Liu, M.; Miao, J.; Ma, C.; Feng, Y.; Qian, J.; Li, H.; Bi, H.; Liu, W. The SPL transcription factor TaSPL6 negatively regulates drought stress response in wheat. Plant Physiol. Biochem. 2024, 206, 108264. [Google Scholar] [CrossRef]
  56. Guo, S.; Zhang, M.; Feng, M.; Liu, G.; Torregrosa, L.; Tao, X.; Ren, R.; Fang, Y.; Zhang, Z.; Meng, J.; et al. MiR156b-targeted VvSBP8/13 functions downstream of the abscisic acid signal to regulate anthocyanins biosynthesis in grapevine fruit under drought. Hortic. Res. 2024, 11, uhad293. [Google Scholar] [CrossRef]
  57. Zhang, H.; Zhang, Y.; Zhang, B. Pepper SBP-box transcription factor, CaSBP13, plays a negatively role in drought response. Front. Plant Sci. 2024, 15, 1412685. [Google Scholar] [CrossRef]
Figure 1. Phylogenetic tree of SBP proteins from N. cadamba, O. sativa, P. trichocarpa, and A. thaliana. The SBP protein sequences of 27 NcSBPs, 16 AtSBPs, 19 OsSBPs, and 29 PtSBPs were used to construct the phylogenetic tree using the maximum likelihood (ML) method with 5000 bootstrap replicates. The subfamilies of SBP proteins, clade I~IX, were marked with different-colored arcs. Nc: N. cadamba; Os: O. sativa; Pt: P. trichocarpa; At: A. thaliana.
Figure 1. Phylogenetic tree of SBP proteins from N. cadamba, O. sativa, P. trichocarpa, and A. thaliana. The SBP protein sequences of 27 NcSBPs, 16 AtSBPs, 19 OsSBPs, and 29 PtSBPs were used to construct the phylogenetic tree using the maximum likelihood (ML) method with 5000 bootstrap replicates. The subfamilies of SBP proteins, clade I~IX, were marked with different-colored arcs. Nc: N. cadamba; Os: O. sativa; Pt: P. trichocarpa; At: A. thaliana.
Genes 16 00460 g001
Figure 2. Polygenetic relationships, conversed motifs, and gene structure of NcSBP genes. (A) The polygenetic tree was constructed based on the 27 NcSBP protein sequences using the maximum likelihood (ML) method with 1000 bootstrap replicates. The subfamilies of NcSBP, clade I to clade IX except clade V, were shown in different colors as the same of Figure 1. (B) Conversed motif composition of NcSBP proteins. Ten motifs (motif 1~motif 10) are represented with different colored boxes. (C) Exon–intron structure of NcSBP genes. Exons and untranslated regions (UTRs) are shown in purple and pink boxes, and introns are displayed with black lines. SBP-conserved domain is shown in a light green box, and other colors indicate different conserved domains found in CDD.
Figure 2. Polygenetic relationships, conversed motifs, and gene structure of NcSBP genes. (A) The polygenetic tree was constructed based on the 27 NcSBP protein sequences using the maximum likelihood (ML) method with 1000 bootstrap replicates. The subfamilies of NcSBP, clade I to clade IX except clade V, were shown in different colors as the same of Figure 1. (B) Conversed motif composition of NcSBP proteins. Ten motifs (motif 1~motif 10) are represented with different colored boxes. (C) Exon–intron structure of NcSBP genes. Exons and untranslated regions (UTRs) are shown in purple and pink boxes, and introns are displayed with black lines. SBP-conserved domain is shown in a light green box, and other colors indicate different conserved domains found in CDD.
Genes 16 00460 g002
Figure 3. Chromosome location of NcSBP genes. The scale bar on the left indicates the chromosome length. Gene densities are drawn based on the annotation data of the N. cadamba genome, with red representing high density and blue representing low density. Red font size markers are gene names, and chr indicates chromosome.
Figure 3. Chromosome location of NcSBP genes. The scale bar on the left indicates the chromosome length. Gene densities are drawn based on the annotation data of the N. cadamba genome, with red representing high density and blue representing low density. Red font size markers are gene names, and chr indicates chromosome.
Genes 16 00460 g003
Figure 4. Synteny analysis of SBP genes within N. cadamba (A) and between N. cadamba and two representative species of A. thaliana and P. trichocarpa (B) Gray lines in the background represent the synteny blocks in the genomes, and black or red lines indicate duplication SBP gene pairs.
Figure 4. Synteny analysis of SBP genes within N. cadamba (A) and between N. cadamba and two representative species of A. thaliana and P. trichocarpa (B) Gray lines in the background represent the synteny blocks in the genomes, and black or red lines indicate duplication SBP gene pairs.
Genes 16 00460 g004
Figure 5. Cis-acting element analysis of the promoter region of NcSBP genes. (A) The distribution of cis-acting elements in NcSBP promoters. Blocks with different colors represent various types of cis-acting elements. (B) The number of cis-acting elements related to stress response, hormone response, light response, and growth and development in NcSBP promoters.
Figure 5. Cis-acting element analysis of the promoter region of NcSBP genes. (A) The distribution of cis-acting elements in NcSBP promoters. Blocks with different colors represent various types of cis-acting elements. (B) The number of cis-acting elements related to stress response, hormone response, light response, and growth and development in NcSBP promoters.
Genes 16 00460 g005
Figure 6. Expression patterns of NcSBPs in different tissues and vascular cells at three developmental stages. Expression of NcSBP genes in various tissues. (A) YL, young leaves; B, bark; C, cambium; OL, old leaves; FR, fruit; R, root. (B) NcSBPs transcript levels in cambium, phloem, and xylem cells at different developmental stages. PX, primary xylem cells; TX, xylem cells at the transitional stage from primary to secondary growth; SX, secondary xylem cells; TCA, cambium cells at the transitional stage from primary to secondary growth; SCA, secondary cambium cells; PPH, primary phloem cells; TPH, phloem cells at the transitional stage from primary to secondary growth; SPH, secondary phloem cells. Heatmaps were generated using TBtools, utilizing transformed log2 (FPKM+1) values, and cluster analysis was conducted on the gene expression levels by row. The color bar indicated gene expression, with red representing high expression and blue representing low expression. (CG) Gene expression analysis of 5 selected NcSBP genes in eight tissues of N. cadamba by qTR-PCR. NcUPL was used as the reference gene, and transcript levels in old leaves were set as the calibrator (assigned a value of 1). Relative expression in other tissues was then determined accordingly. Error bars represent standard deviations of mean value from three biological replicates. Different letters indicate statistically significant differences between groups based on ANOVA (p < 0.05).
Figure 6. Expression patterns of NcSBPs in different tissues and vascular cells at three developmental stages. Expression of NcSBP genes in various tissues. (A) YL, young leaves; B, bark; C, cambium; OL, old leaves; FR, fruit; R, root. (B) NcSBPs transcript levels in cambium, phloem, and xylem cells at different developmental stages. PX, primary xylem cells; TX, xylem cells at the transitional stage from primary to secondary growth; SX, secondary xylem cells; TCA, cambium cells at the transitional stage from primary to secondary growth; SCA, secondary cambium cells; PPH, primary phloem cells; TPH, phloem cells at the transitional stage from primary to secondary growth; SPH, secondary phloem cells. Heatmaps were generated using TBtools, utilizing transformed log2 (FPKM+1) values, and cluster analysis was conducted on the gene expression levels by row. The color bar indicated gene expression, with red representing high expression and blue representing low expression. (CG) Gene expression analysis of 5 selected NcSBP genes in eight tissues of N. cadamba by qTR-PCR. NcUPL was used as the reference gene, and transcript levels in old leaves were set as the calibrator (assigned a value of 1). Relative expression in other tissues was then determined accordingly. Error bars represent standard deviations of mean value from three biological replicates. Different letters indicate statistically significant differences between groups based on ANOVA (p < 0.05).
Genes 16 00460 g006
Figure 7. Expression pattern of NcSBPs at different times under various hormone treatments. (A) Expression levels of NcSBPs under ACC (1-aminocyclopropane-1-carboxylic acid, precursor of ethylene, 50 μmol/L) treatment and the sterilized water treatment (CK). (B) Expression levels of NcSBPs under MeJA (250 μmol/L) treatment. (C) Expression analysis of NcSBPs under IAA (100 μmol/L) treatment. The heatmaps were generated using TBtools based on the transcriptome data, with transformed data of log2(FPKM+1) values. Gene expression clustering was performed row-wise. The color bar indicated gene expression level, with red representing high expression and blue representing low expression. d: day, h: hour.
Figure 7. Expression pattern of NcSBPs at different times under various hormone treatments. (A) Expression levels of NcSBPs under ACC (1-aminocyclopropane-1-carboxylic acid, precursor of ethylene, 50 μmol/L) treatment and the sterilized water treatment (CK). (B) Expression levels of NcSBPs under MeJA (250 μmol/L) treatment. (C) Expression analysis of NcSBPs under IAA (100 μmol/L) treatment. The heatmaps were generated using TBtools based on the transcriptome data, with transformed data of log2(FPKM+1) values. Gene expression clustering was performed row-wise. The color bar indicated gene expression level, with red representing high expression and blue representing low expression. d: day, h: hour.
Genes 16 00460 g007
Figure 8. Expression pattern of NcSBPs at different times under cold (A), drought (B), and salt (C) stress. The seedlings of N. cadamba were treated with low temperature (4 °C), 10% PEG6000, and NaCl (100 mM/L), respectively. The heatmaps were generated using TBtools based on the transcriptome data, with transformed data of log2(FPKM+1) values. Gene expression clustering was performed row-wise. The color bar indicates gene expression, with red representing high expression and blue representing low expression. h: hour.
Figure 8. Expression pattern of NcSBPs at different times under cold (A), drought (B), and salt (C) stress. The seedlings of N. cadamba were treated with low temperature (4 °C), 10% PEG6000, and NaCl (100 mM/L), respectively. The heatmaps were generated using TBtools based on the transcriptome data, with transformed data of log2(FPKM+1) values. Gene expression clustering was performed row-wise. The color bar indicates gene expression, with red representing high expression and blue representing low expression. h: hour.
Genes 16 00460 g008
Figure 9. Analysis of 6 selected NcSBPs at different times under IAA (A), PEG (B), and NaCl (C) treatments by qRT-PCR. NcUPL served as the reference gene, with transcript levels before treatment (0 h) normalized to 1 for relative quantification in other treatments. Error bars represent standard deviations of mean value from three biological replicates. Groups marked with different letters differ significantly (ANOVA, p < 0.05).
Figure 9. Analysis of 6 selected NcSBPs at different times under IAA (A), PEG (B), and NaCl (C) treatments by qRT-PCR. NcUPL served as the reference gene, with transcript levels before treatment (0 h) normalized to 1 for relative quantification in other treatments. Error bars represent standard deviations of mean value from three biological replicates. Groups marked with different letters differ significantly (ANOVA, p < 0.05).
Genes 16 00460 g009
Table 1. Physicochemical properties of SQUAMOSA promoter-binding proteins (SBPs) in N. cadamba.
Table 1. Physicochemical properties of SQUAMOSA promoter-binding proteins (SBPs) in N. cadamba.
Gene NameNumber of Amino AcidsMolecular Weight (Da)Theoretical Isoelectric Point (pI)Instability
Index
Aliphatic
Index
Grand Average of Hydropathicity
NcSBP116018,390.488.9974.7242.12−1.209
NcSBP237441,811.458.6264.1863.16−0.686
NcSBP333835,693.419.1753.4054.05−0.661
NcSBP436639,024.079.1955.2752.27−0.716
NcSBP536540,141.667.1664.1764.16−0.626
NcSBP622725,268.046.4835.6652.47−0.681
NcSBP746750,966.048.6652.9968.37−0.479
NcSBP820723,523.518.4770.9466.91−0.597
NcSBP914816,714.349.4775.6142.97−1.120
NcSBP1043747,421.417.9656.0359.89−0.635
NcSBP1152057,913.786.8651.0972.02−0.592
NcSBP12458504,469.668.9250.9463.67−0.599
NcSBP1327931,079.969.7657.1267.78−0.617
NcSBP1420522,683.089.2448.4142.39−1.141
NcSBP1520023,186.485.6497.1240.0−1.400
NcSBP1680789,792.496.5552.8177.41−0.399
NcSBP171007112,571.727.7253.3582.6−0.440
NcSBP1818420,945.479.0745.6952.01−1.048
NcSBP191038114,331.616.0949.9685.13−0.318
NcSBP2025929,184.329.5967.5038.46−1.140
NcSBP211007112,572.407.1855.9880.63−0.440
NcSBP2232436,282.266.7062.3460.43−0.694
NcSBP2346450,676.558.8152.3660.75−0.630
NcSBP2446451,786.028.6849.9066.47−0.642
NcSBP2555260,659.477.9472.9261.54−0.808
NcSBP2653058,574.968.6056.7158.51−0.677
NcSBP2721824,525.016.6883.1740.69−1.258
Disclaimer/Publisher’s Note: The statements, opinions and data contained in all publications are solely those of the individual author(s) and contributor(s) and not of MDPI and/or the editor(s). MDPI and/or the editor(s) disclaim responsibility for any injury to people or property resulting from any ideas, methods, instructions or products referred to in the content.

Share and Cite

MDPI and ACS Style

Tang, L.; Li, K.; Cai, C.; Wu, W.; Jian, G.; Lei, Z.; Peng, C.; Long, J. Genome-Wide Identification and Expression Pattern Analysis of SBP Gene Family in Neolamarckia cadamba. Genes 2025, 16, 460. https://doi.org/10.3390/genes16040460

AMA Style

Tang L, Li K, Cai C, Wu W, Jian G, Lei Z, Peng C, Long J. Genome-Wide Identification and Expression Pattern Analysis of SBP Gene Family in Neolamarckia cadamba. Genes. 2025; 16(4):460. https://doi.org/10.3390/genes16040460

Chicago/Turabian Style

Tang, Linhan, Keying Li, Chuqing Cai, Wenjun Wu, Guichen Jian, Ziming Lei, Changcao Peng, and Jianmei Long. 2025. "Genome-Wide Identification and Expression Pattern Analysis of SBP Gene Family in Neolamarckia cadamba" Genes 16, no. 4: 460. https://doi.org/10.3390/genes16040460

APA Style

Tang, L., Li, K., Cai, C., Wu, W., Jian, G., Lei, Z., Peng, C., & Long, J. (2025). Genome-Wide Identification and Expression Pattern Analysis of SBP Gene Family in Neolamarckia cadamba. Genes, 16(4), 460. https://doi.org/10.3390/genes16040460

Note that from the first issue of 2016, this journal uses article numbers instead of page numbers. See further details here.

Article Metrics

Back to TopTop