A Transcriptome Reveals the Mechanism of Nitrogen Regulation in Tillering
Abstract
1. Introduction
2. Materials and Methods
2.1. Plant Materials
2.2. Experimental Design
2.3. Analysis of Endogenous Hormone
2.4. Chromatographic Conditions
2.5. Mass Spectrometry Conditions
2.6. RNA Sequencing and Data Analyses
2.7. Statistical Analyses
3. Results
3.1. Effect of Nitrogen Application on Phenotypes and Endogenous Hormone Contents of F. kirilowii
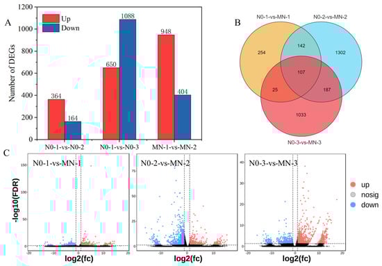
3.2. Transcriptome Analyses
3.3. DEGs Functional Annotation Analysis
3.4. Screening of Plant Hormone-Related DEGs
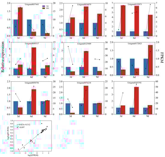
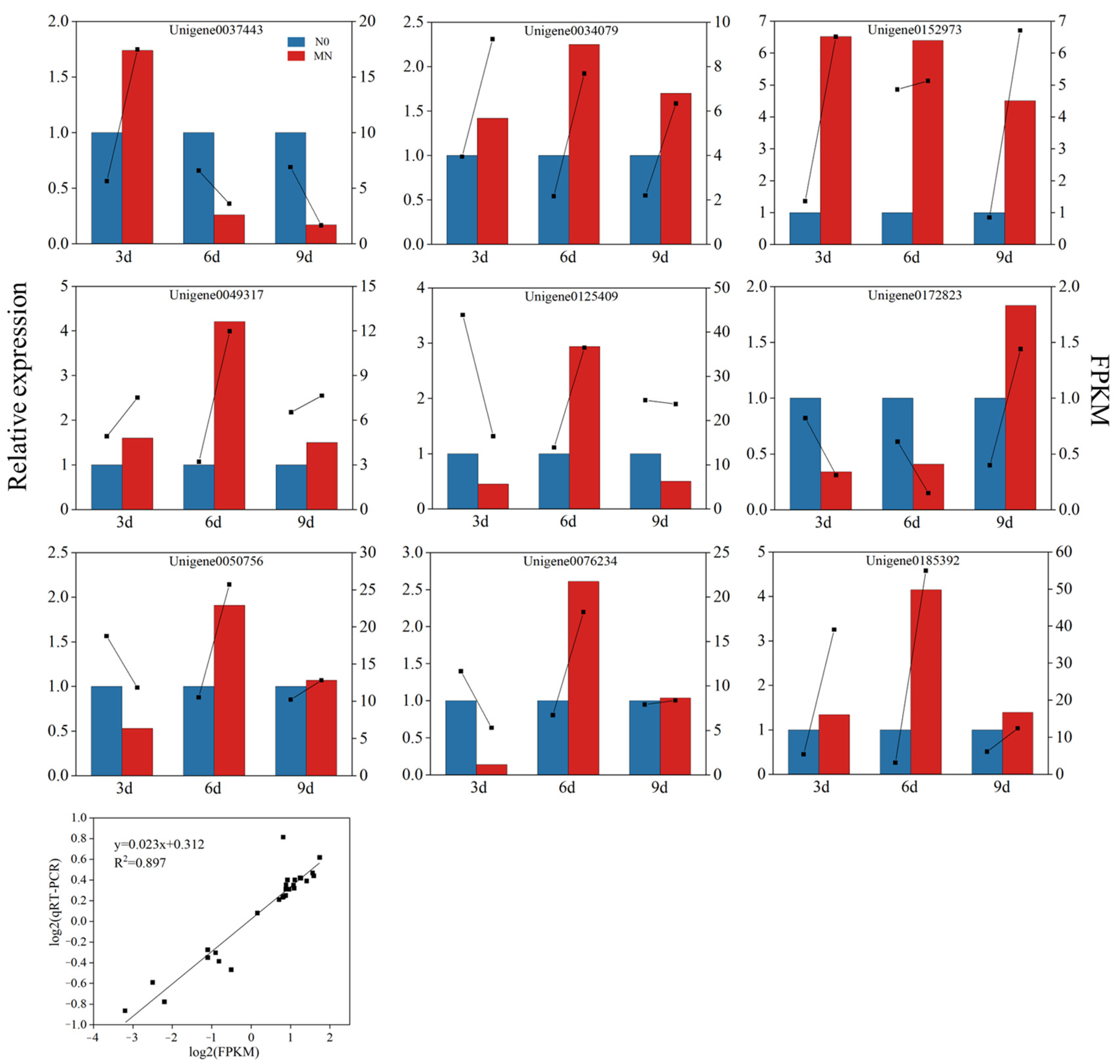
3.5. Validation of DEGs by qRT-PCR
4. Discussion
5. Conclusions
Supplementary Materials
Author Contributions
Funding
Institutional Review Board Statement
Informed Consent Statement
Data Availability Statement
Conflicts of Interest
References
- Amanullah Asif, I.; Ashraf, A.; Shah, F.; Brajendra, P. Nitrogen Source and Rate Management Improve Maize Productivity of Smallholders under Semiarid Climates. Front. Plant Sci. 2016, 7, 1773. [Google Scholar] [CrossRef]
- Wang, M.; Wang, H.; Hou, L.; Zhu, Y.; Zhang, Q.; Chen, L.; Mao, P. Development of a critical nitrogen dilution curve of Siberian wildrye for seed production. Field Crops Res. 2018, 219, 250–255. [Google Scholar] [CrossRef]
- Cassman, K.G.; Dobermann, A.; Walters, D.T. Meeting cereal demand while protecting natural resources and improving environmental quality. Annu. Rev. Environ. Resour. 2003, 28, 315–358. [Google Scholar] [CrossRef]
- Reussi Calvo, N.I.; Sainz Rozas, H.; Echeverría, H.; Berardo, A. Contribution of Anaerobically Incubated Nitrogen to the Diagnosis of Nitrogen Status in Spring Wheat. Agron. J. 2013, 105, 321–328. [Google Scholar] [CrossRef]
- Zhang, Y.-M. Effects of nitrogen fertilizer on seed yield, seed constitutive factors and seed vigor of Elymus sibiricus L. J. Northeast. Norm. Univ. (Nat. Sci. Ed.) 2010, 42, 126–131. [Google Scholar]
- Chen, S.; Elrys, A.; Zhao, C.; Cai, Z.; Zhang, J.; Müller, C. Global patterns and controls of yield and nitrogen use efficiency in rice. Sci. Total Environ. 2023, 898, 165484. [Google Scholar] [CrossRef] [PubMed]
- Xie, G.-P.; Hu, T.-M.; Wang, Q.-Z.; Mao, Y.-J.; Bianbadroma; Zhu, Y.; Xiong, X.-R. A study on the impact of nitrogen application and harvest time on the seed yield of Tibetan wild Elymus nutans in Lhasa valley, Tibet. Acta Pratacult. Sin. 2010, 19, 89–96. [Google Scholar]
- Yuan, S.; Ling, Y.; Xiong, Y.; Zhang, C.; Sha, L.; You, M.; Lei, X.; Bai, S.; Ma, X. Effect of nitrogen fertilizer on seed yield and quality of Kengyilia melanthera (Triticeae, Poaceae). PeerJ 2022, 10, e14101. [Google Scholar] [CrossRef] [PubMed]
- Yu, H.; Yang, J.; Cui, H.; Li, Z.; Jia, F.; Chen, J.; Li, X. Effects of plant density on tillering in the weed grass Aegilops tauschii Coss. and its phytohormonal regulation. Plant Physiol. Biochem. 2020, 157, 70–78. [Google Scholar] [CrossRef] [PubMed]
- Liu, Y.; Gu, D.; Ding, Y.; Wang, Q.; Wang, S. The relationship between nitrogen, auxin and cytokinin in the growth regulation of rice (Oryza sativa L.) tiller buds. Aust. J. Crop Sci. 2011, 5, 1019–1026. [Google Scholar]
- Chen, Y.; Teng, Z.; Yuan, Y.; Yi, Z.; Zheng, Q.; Yu, H.; Yu, H.; Lv, J.; Wang, Y.; Duan, M.; et al. Excessive nitrogen in field-grown rice suppresses grain filling of inferior spikelets by reducing the accumulation of cytokinin and auxin. Field Crops Res. 2022, 283, 108542. [Google Scholar] [CrossRef]
- Marzec, M.; Muszynska, A.; Gruszka, D. The Role of Strigolactones in Nutrient-Stress Responses in Plants. Int. J. Mol. Sci. 2013, 14, 9286–9304. [Google Scholar] [CrossRef] [PubMed]
- Poitout, A.; Crabos, A.; Petřík, I.; Novák, O.; Krouk, G.; Lacombe, B.; Ruffel, S. Responses to Systemic Nitrogen Signaling in Arabidopsis Roots Involve trans-Zeatin in Shoots. Plant Cell 2018, 30, 1243–1257. [Google Scholar] [CrossRef]
- Xu, J.; Zha, M.; Li, Y.; Ding, Y.; Chen, L.; Ding, C.; Wang, S. The interaction between nitrogen availability and auxin, cytokinin, and strigolactone in the control of shoot branching in rice (Oryza sativa L.). Plant Cell Rep. 2015, 34, 1647–1662. [Google Scholar] [CrossRef] [PubMed]
- Mazinani, S.M.H. Analysis of the relationship between root morphology and uptake of fertilizer nitrogen in rice (Oryza sativa L.). Shamokal Publ. 2013, 3, 202–209. [Google Scholar]
- Yang, D.; Cai, T.; Luo, Y.; Wang, Z. Optimizing plant density and nitrogen application to manipulate tiller growth and increase grain yield and nitrogen-use efficiency in winter wheat. PeerJ 2019, 7, e6484. [Google Scholar] [CrossRef]
- Liu, Y.; Ding, Y.; Wang, Q.; Meng, D.; Wang, S. Effects of Nitrogen and 6-Benzylaminopurine on Rice Tiller Bud Growth and Changes in Endogenous Hormones and Nitrogen. Crop Sci. 2011, 51, 786. [Google Scholar] [CrossRef]
- Love, M.I.; Huber, W.; Anders, S. Moderated estimation of fold change and dispersion for RNA-seq data with deseq2 moderated estimation of fold change and dispersion for RNA-seq data with DESeq2. Genome Biol. 2014, 15, 550. [Google Scholar] [CrossRef]
- Smyth, G.K. edgeR: A Bioconductor package for differential expression analysis of digital gene expression data. Bioinformatics 2010, 26, 139. [Google Scholar]
- Zhuang, L.; Wang, J.; Huang, B. Drought inhibition of tillering in Festuca arundinacea associated with axillary bud development and strigolactone signaling. Environ. Exp. Bot. 2017, 142, 15–23. [Google Scholar] [CrossRef]
- Ali, S.; Baloch, A.M. Overview of Sustainable Plant Growth and Differentiation and the Role of Hormones in Controlling Growth and Development of Plants Under Various Stresses. Recent Pat. Food Nutr. Agric. 2020, 11, 105–114. [Google Scholar] [CrossRef]
- Guo, W.; Dong, L.; Zi, Z.; Jian, C.; Chun, L.I. Effects of different nitrogen forms and application of abscisic acid and 6-benzylaminopurine on growth, nutrient uptakes and their distribution in tobacco plants. J. Agric. Univ. Hebei 2002, 2, 21–24+31. [Google Scholar]
- de Jong, M.; George, G.; Ongaro, V.; Williamson, L.; Willetts, B.; Ljung, K.; McCulloch, H.; Leyser, O. Auxin and Strigolactone Signaling Are Required for Modulation of Arabidopsis Shoot Branching by Nitrogen Supply. Plant Physiol. 2014, 166, 384–395. [Google Scholar] [CrossRef]
- Sakakibara, H.; Suzuki, M.; Takei, K.; Deji, A.; Taniguchi, M.; Sugiyama, T. A response-regulator homologue possibly involved in nitrogen signal transduction mediated by cytokinin in maize. Plant J. 1998, 14, 337–344. [Google Scholar] [CrossRef] [PubMed]
- Kentaro, T.; Hitoshi, S.; Mitsutaka, T.; Tatsuo, S. Nitrogen-Dependent Accumulation of Cytokinins in Root and the Translocation to Leaf: Implication of Cytokinin Species that Induces Gene Expression of Maize Response Regulator. Plant Cell Physiol. 2001, 42, 85–93. [Google Scholar] [CrossRef]
- Zhuang, L.; Ge, Y.; Wang, J.; Yu, J.; Huang, B. Gibberellic acid inhibition of tillering in tall fescue involving crosstalks with cytokinins and transcriptional regulation of genes controlling axillary bud outgrowth. Plant Sci. 2019, 287, 110168. [Google Scholar] [CrossRef]
- Xiaodong, L.; Xiaoli, W.; Fang, S.; Guangji, C.; Jiahai, W.; Yiming, C. Effect of Low Nitrogen Stress on IAA Metabolome of Tall Fescue. Anim. Husb. Feed. Sci. 2017, 1, 53–59. [Google Scholar]
- Wen-Wen, M.; Xu-Hu, Z.; Rui, C.; Yan-Fang, M.A.; Yan-Wen, Q.I.; Bo, Z.; Yue-Fei, X. A Study on Turf Mowing Height Based on the Antioxidant System of Tall Fescue Roots. J. Domest. Anim. Ecol. 2017, 38, 56–60. [Google Scholar]
- Waters, M.T.; Gutjahr, C.; Bennett, T.; Nelson, D.C. Strigolactone Signaling and Evolution. Ann. Rev. Plant Biol. 2017, 68, 291–322. [Google Scholar] [CrossRef] [PubMed]
- Morffy, N.; Faure, L.; Nelson, D.C. Smoke and Hormone Mirrors: Action and Evolution of Karrikin and Strigolactone Signaling. Trends Genet. 2016, 32, 176–188. [Google Scholar] [CrossRef]
- Cho, B.-H.; Park, S.Y. Analysis of the Change of Amino Acids by Cadmium and Polyamine—Treatment in Spring Radish Young Cotyledons and Roots. Anal. Sci. Technol. 1998, 11, 135–138. [Google Scholar]
- Nishimura, C.; Ohashi, Y.; Sato, S.; Kato, T.; Tabata, S.; Ueguchi, C. Histidine Kinase Homologs That Act as Cytokinin Receptors Possess Overlapping Functions in the Regulation of Shoot and Root Growth in Arabidopsis. Plant Cell 2004, 16, 1365–1377. [Google Scholar] [CrossRef] [PubMed]
- Liu, Q.; Zhang, A.; Wang, L.; Yan, G.; Zhao, H.; Sun, H.; Zou, S.; Han, J.; Ma, C.W.; Kong, L.; et al. High-throughput chinmedomics-based prediction of effective components and targets from herbal medicine AS1350. Sci. Rep. 2016, 6, 38437. [Google Scholar] [CrossRef] [PubMed]
- Zhou, H.; Yang, M.; Zhao, L.; Zhu, Z.; Tan, L. HIGH-TILLERING AND DWARF 12 regulates photosynthesis and plant architecture by affecting carotenoid biosynthesis in rice. J. Exp. Bot. 2021, 72, 1212–1224. [Google Scholar] [CrossRef] [PubMed]
- Moreno, J.C.; Mi, J.; Agrawal, S.; Kossler, S.; Tureckova, V.; Tarkowska, D.; Thiele, W.; Al-Babili, S.; Bock, R.; Schöttler, M.A. Expression of a carotenogenic gene allows faster biomass production by redesigning plant architecture and improving photosynthetic efficiency in tobacco. Plant J. 2020, 103, 1967–1984. [Google Scholar] [CrossRef] [PubMed]
- LeClere, S.; Schmelz, E.A.; Chourey, P.S. Sugar Levels Regulate Tryptophan-Dependent Auxin Biosynthesis in Developing Maize Kernels. Plant Physiol. 2010, 153, 306–318. [Google Scholar] [CrossRef] [PubMed]
- Mapson, L.W.; Wardale, D.A. Enzymes involved in the synthesis of ethylene from methionine, or its derivatives, in tomatoes. Phytochemistry 1971, 10, 29–39. [Google Scholar] [CrossRef]
- Strader, L.C.; Monroe-Augustus, M.; Bartel, B. The IBR5 phosphatase promotes Arabidopsis auxin responses through a novel mechanism distinct from TIR1-mediated repressor degradation. BMC Plant Biol. 2008, 8, 41. [Google Scholar] [CrossRef]
- Horák, J.; Grefen, C.; Berendzen, K.; Hahn, A.; Stierhof, Y.-D.; Stadelhofer, B.; Stahl, M.; Koncz, C.; Harter, K. The Arabidopsis thaliana response regulator ARR22 is a putative AHP phospho-histidine phosphatase expressed in the chalaza of developing seeds. BMC Plant Biol. 2008, 8, 77. [Google Scholar] [CrossRef]








Disclaimer/Publisher’s Note: The statements, opinions and data contained in all publications are solely those of the individual author(s) and contributor(s) and not of MDPI and/or the editor(s). MDPI and/or the editor(s) disclaim responsibility for any injury to people or property resulting from any ideas, methods, instructions or products referred to in the content. |
© 2024 by the authors. Licensee MDPI, Basel, Switzerland. This article is an open access article distributed under the terms and conditions of the Creative Commons Attribution (CC BY) license (https://creativecommons.org/licenses/by/4.0/).
Share and Cite
Mi, W.; Luo, F.; Liu, W.; Liu, K. A Transcriptome Reveals the Mechanism of Nitrogen Regulation in Tillering. Genes 2024, 15, 223. https://doi.org/10.3390/genes15020223
Mi W, Luo F, Liu W, Liu K. A Transcriptome Reveals the Mechanism of Nitrogen Regulation in Tillering. Genes. 2024; 15(2):223. https://doi.org/10.3390/genes15020223
Chicago/Turabian StyleMi, Wenbo, Feng Luo, Wenhui Liu, and Kaiqiang Liu. 2024. "A Transcriptome Reveals the Mechanism of Nitrogen Regulation in Tillering" Genes 15, no. 2: 223. https://doi.org/10.3390/genes15020223
APA StyleMi, W., Luo, F., Liu, W., & Liu, K. (2024). A Transcriptome Reveals the Mechanism of Nitrogen Regulation in Tillering. Genes, 15(2), 223. https://doi.org/10.3390/genes15020223
