Genome-Wide Identification, Expression Analysis, and Subcellular Localization of DET2 Gene Family in Populus yunnanensis
Abstract
1. Introduction
2. Materials and Methods
2.1. Plant Materials and Vector
2.2. Date Sources
2.3. Genome-Wide Identification of DET2 Gene Members in P. yunnanensis
2.4. Amino Acid Sequence and Phylogenetic Analysis
2.5. Gene Structure, Conserved Motif, and Cis-Acting Element Analysis
2.6. Chromosomal Location and Collinearity Analysis
2.7. Codon Bias and Influence Factors Analysis
2.8. Expression Pattern Analysis of PyDET2e
2.9. Subcellular Localization of PyDET2e
3. Results
3.1. Identification of the DET2 Genes in P. yunnanensis
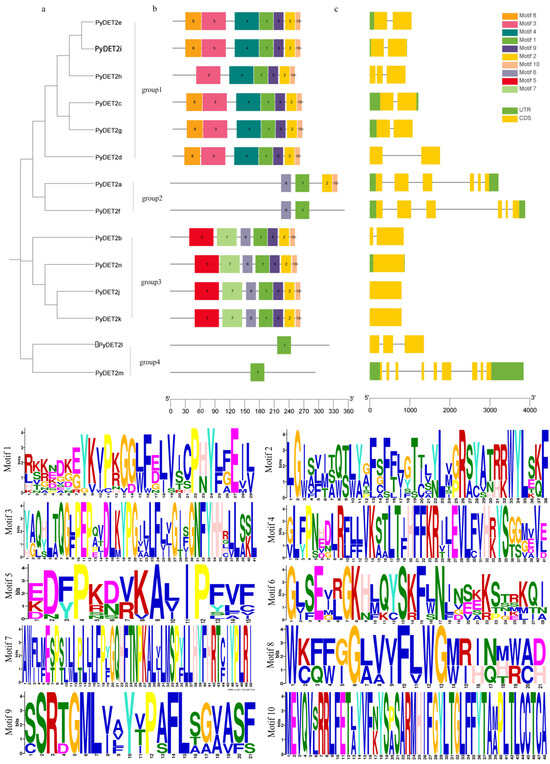
3.2. Phylogenetic Analysis and Motif Elicitation of PyDET2s
3.3. Localization and Duplication of PyDET2s
3.4. Prediction of Cis-Regulatory Elements in the Promoters of PyDET2s
3.5. Analysis of Codon Preference and Its Influencing Factors
3.6. Gene Expression Analysis
3.7. Vector Construction and Subcellular Localization of PyDET2e
4. Discussion
5. Conclusions
Supplementary Materials
Author Contributions
Funding
Institutional Review Board Statement
Informed Consent Statement
Data Availability Statement
Conflicts of Interest
References
- Hacham, Y.; Holland, N.; Butterfield, C.; Ubeda-Tomas, S.; Bennett, M.J.; Chory, J.; Savaldi-Goldstein, S. Brassinosteroid perception in the epidermis controls root meristem size. Development 2011, 138, 839–848. [Google Scholar] [CrossRef]
- Topping, J.F.; May, V.J.; Muskett, P.R.; Lindsey, K. Mutations in the HYDRA1 gene of Arabidopsis perturb cell shape and disrupt embryonic and seedling morphogenesis. Development 1997, 124, 4415–4424. [Google Scholar] [CrossRef]
- Oh, M.H.; Honey, S.H.; Tax, F.E. The Control of Cell Expansion, Cell Division, and Vascular Development by Brassinosteroids: A Historical Perspective. Int. J. Mol. Sci. 2020, 21, 1743. [Google Scholar] [CrossRef] [PubMed]
- Mohammadreza, A.; Rana, R.-R. 24-Epibrassinolide enhanced the quality parameters and phytochemical contents of table grape. J. Appl. Bot. Food Qual. 2018, 91, 226–231. [Google Scholar]
- Barket, A.; Syed, A.H.; Shamsul, H.; Qaiser, H.; Sangeeta, Y.; Qazi, F.; Aqil, A. A role for brassinosteroids in the amelioration of aluminium stress through antioxidant system in mung bean (Vigna radiata L. Wilczek). Environ. Exp. Bot. 2008, 62, 153–159. [Google Scholar]
- Manghwar, H.; Hussain, A.; Ali, Q.; Liu, F. Brassinosteroids (BRs) Role in Plant Development and Coping with Different Stresses. Int. J. Mol. Sci. 2022, 23, 1012. [Google Scholar] [CrossRef]
- Tachibana, R.; Abe, S.; Marugami, M.; Yamagami, A.; Akema, R.; Ohashi, T.; Nishida, K.; Nosaki, S.; Miyakawa, T.; Tanokura, M.; et al. BPG4 regulates chloroplast development and homeostasis by suppressing GLK transcription factors and involving light and brassinosteroid signaling. Nat. Commun. 2024, 15, 370. [Google Scholar] [CrossRef]
- Zeng, L.L.; Song, L.Y.; Wu, X.; Ma, D.N.; Song, S.W.; Wang, X.X.; Zheng, H.L. Brassinosteroid enhances salt tolerance via S-nitrosoglutathione reductase and nitric oxide signaling pathway in mangrove Kandelia obovata. Plant Cell Environ. 2024, 47, 511–526. [Google Scholar] [CrossRef]
- Fujioka, S.; Takatsuto, S.; Yoshida, S. An early C-22 oxidation branch in the brassinosteroid biosynthetic pathway. Plant Physiology. 2002, 130, 930–939. [Google Scholar] [CrossRef] [PubMed]
- Si, J.; Sun, Y.; Wang, L.U.; Qin, Y.; Wang, C.; Wang, X. Functional analyses of populus euphratica brassinosteroid biosynthesis enzyme genes DWF4 (PeDWF4) and CPD (PeCPD) in the regulation of growth and development of Arabidopsis thaliana. J. Biosci. 2016, 41, 727–742. [Google Scholar] [CrossRef] [PubMed]
- Pei, D.; Ren, Y.; Yu, W.; Zhang, P.; Dong, T.; Jia, H.; Fang, J. The roles of brassinosteroids and methyl jasmonate on postharvest grape by regulating the interaction between VvDWF4 and VvTIFY 5A. Plant Sci. 2023, 336, 111830. [Google Scholar] [CrossRef] [PubMed]
- Gómez-Ocampo, G.; Crocco, C.D.; Cascales, J.; Oklestkova, J.; Tarkowská, D.; Strnad, M.; Mora-Garcia, S.; Pruneda-Paz, J.L.; Blazquez, M.A.; Botto, J.F. BBX21 integrates brassinosteroid biosynthesis and signalling in the inhibition of hypocotyl growth under shade. Plant Cell Physiol. 2023, pcad126. [Google Scholar] [CrossRef] [PubMed]
- Wang, D.; Hao, X.; Xu, L.; Zhao, M.; Wang, C.; Yu, X.; Kong, Y.; Lu, M.; Zhou, G.; Chai, G.; et al. Fine-tuning brassinosteroid biosynthesis via 3′UTR-dependent decay of CPD mRNA modulates wood formation in Populus. J. Integr. Plant Biol. 2023, 65, 1852–1858. [Google Scholar] [CrossRef] [PubMed]
- Wang, T.; Zheng, Y.; Tang, Q.; Zhong, S.; Su, W.; Zheng, B. Brassinosteroids inhibit miRNA-mediated translational repression by decreasing AGO1 on the endoplasmic reticulum. J. Integr. Plant Biol. 2021, 63, 1475–1490. [Google Scholar] [CrossRef] [PubMed]
- Li, Y.; Wei, K. Comparative Functional Genomics Analysis of Cytochrome P450 Gene Superfamily in Wheat and Maize. BMC Plant Biol. 2020, 20, 93. [Google Scholar] [CrossRef] [PubMed]
- Zhang, C.; He, M.; Wang, S.; Chu, L.; Wang, C.; Yang, N.; Ding, G.; Cai, H.; Shi, L.; Xu, F. Boron deficiency-induced root growth inhibition is mediated by brassinosteroid signalling regulation in Arabidopsis. Plant J. 2021, 107, 564–578. [Google Scholar] [CrossRef] [PubMed]
- Noguchi, T.; Fujioka, S.; Takatsuto, S.; Sakurai, A.; Yoshida, S.; Li, J.; Chory, J. Arabidopsis det2 is defective in the conversion of (24R)-24-methylcholest-4-En-3-one to (24R)-24-methyl-5alpha-cholestan-3-one in brassinosteroid biosynthesis. Plant Physiol. 1999, 120, 833–840. [Google Scholar] [CrossRef] [PubMed]
- Li, J.; Biswas, M.; Chao, A.; Russell, D.; Chory, J. Conservation of function between mammalian and plant steroid 5α-reductases. Proc. Natl. Acad. Sci. USA 1997, 94, 3554–3559. [Google Scholar] [CrossRef]
- Chory, J.; Nagpal, P.; Peto, C.A. Phenotypic and genetic analysis of det2, a new mutant that affects light-regulated seedling development in Arabidopsis. Plant Cell. 1991, 3, 445–459. [Google Scholar] [CrossRef]
- Cheon, J.; Park, S.Y.; Schulz, B.; Choe, S. Arabidopsis brassinosteroid biosynthetic mutant dwarf7-1 exhibits slower rates of cell division and shoot induction. BMC Plant Biol. 2010, 10, 270–278. [Google Scholar] [CrossRef]
- Xie, L.; Yang, C.; Wang, X. Brassinosteroids can regulate cellulose biosynthesis by controlling the expression of CESA genes in Arabidopsis. J. Exp. Bot. 2011, 62, 4495–4506. [Google Scholar] [CrossRef] [PubMed]
- Szekeres, M.; Koncz, C. Biochemical and genetic analysis of brassinosteroid metabolism and function in Arabidopsis. Plant Physiol. Biochem. 1998, 36, 145–155. [Google Scholar] [CrossRef]
- Luo, M.; Xiao, Y.; Li, X.; Lu, X.; Deng, W.; Li, D.; Hou, L.; Hu, M.; Li, Y.; Pei, Y. GhDET2, a steroid 5alpha-reductase, plays an important role in cotton fiber cell initiation and elongation. Plant J. 2007, 51, 419–430. [Google Scholar] [CrossRef]
- Wang, Y.; Hao, Y.; Guo, Y.; Shou, H.; Du, J. PagDET2 promotes cambium cell division and xylem differentiation in poplar stem. Front. Plant Sci. 2022, 13, 923530. [Google Scholar] [CrossRef]
- Zhou, F.; Hu, B.; Li, J.; Yan, H.; Liu, Q.; Zeng, B.; Fan, C. Exogenous applications of brassinosteroids promote secondary xylem differentiation in Eucalyptus grandis. PeerJ. 2024, 12, e16250. [Google Scholar] [CrossRef] [PubMed]
- Liu, G.; Li, Y.; Liu, Y.; Guo, H.; Guo, J. Genome-wide identification and analysis of monolignol biosynthesis genes in Salix matsudana Koidz and their relationship to accelerated growth. For. Res. 2021, 1, 8. [Google Scholar] [CrossRef]
- Li, X.; Yang, Y.; Sun, X.; Lin, H.; Chen, J.; Ren, J.; Hu, X.; Yang, Y. Comparative Physiological and Proteomic Analyses of Poplar (Populus yunnanensis) Plantlets Exposed to High Temperature and Drought. PLoS ONE 2014, 9, e107605. [Google Scholar] [CrossRef]
- Luo, J.X.; Zhen, W.; Gu, Y.J.; Cao, X.J. Study on the growth characteristics of Populus yunnanensis. J. Southwest For. Univ. 2006, 6, 22–25. [Google Scholar]
- Liu, Y.Q.; Fu, D.R. Development and Utilization of Sect III. Tacamachaca Gene Resources on the Plateau of Western Sichuan. J. Cent. South. For. Univ. 2004, 5, 129–131. [Google Scholar]
- Chen, C.; Wu, Y.; Li, J.; Wang, X.; Zeng, Z.; Xu, J.; Liu, Y.; Feng, J.; Chen, H.; He, Y.; et al. TBtools-II: A “one for all, all for one” bioinformatics platform for biological big-data mining. Mol. Plant. 2023, 16, 1733–1742. [Google Scholar] [CrossRef]
- Sudhir, K.; Glen, S.; Li, M.; Christina, K.; Koichiro, T. Mega X: Molecular evolutionary genetics analysis across computing platforms. Mol. Biol. Evol. 2018, 35, 1547–1549. [Google Scholar]
- R Core Team. R: A Language and Environment for Statistical Computing; R Foundation for Statistical Computing: Vienna, Austria, 2018. [Google Scholar]
- Anwar, A.; Liu, Y.; Dong, R.; Bai, L.; Yu, X.; Li, Y. The physiological and molecular mechanism of brassinosteroid in response to stress: A review. Biol. Res. 2018, 51, 46. [Google Scholar] [CrossRef] [PubMed]
- Yang, Y.; Chu, C.; Qian, Q.; Tong, H. Leveraging brassinosteroids towards the next Green Revolution. Trends Plant Sci. 2024, 29, 86–98. [Google Scholar] [CrossRef] [PubMed]
- Bajguz, A.; Piotrowska-Niczyporuk, A. Biosynthetic Pathways of Hormones in Plants. Metabolites. 2023, 13, 884. [Google Scholar] [CrossRef] [PubMed]
- Aitken, V.; Diaz, K.; Soto, M.; Olea, A.F.; Cuellar, M.A.; Nuñez, M.; Espinoza-Catalán, L. New Brassinosteroid Analogs with 23,24-Dinorcholan Side Chain, and Benzoate Function at C-22: Synthesis, Assessment of Bioactivity on Plant Growth, and Molecular Docking Study. Int. J. Mol. Sci. 2023, 25, 419. [Google Scholar] [CrossRef] [PubMed]
- Wang, Z.Y.; Bai, M.Y.; Oh, E.; Zhu, J.Y. Brassinosteroid signaling network and regulation of photomorphogenesis. Annu. Rev. Genet. 2012, 46, 701–724. [Google Scholar] [CrossRef]
- Wang, Z.Y.; Nakano, T.; Gendron, J.; He, J.; Chen, M.; Vafeados, D.; Yang, Y.; Fujioka, S.; Yoshida, S.; Asami, T.; et al. Nuclear-localized BZR1 mediates brassinosteroid-induced growth and feedback suppression of brassinosteroid biosynthesis. Dev. Cell. 2002, 2, 505–513. [Google Scholar] [CrossRef] [PubMed]
- Kutschera, U.; Wang, Z.Y. Brassinosteroid action in flowering plants: A Darwinian perspective. J. Exp. Bot. 2012, 63, 3511–3522. [Google Scholar] [CrossRef]
- Hayat, S.; Ahmad, A. Brassinosteroids: A Class of Plant Hormone; Springer: New York, NY, USA, 2011. [Google Scholar]
- Rosati, F.; Bardazzi, I.; De Blasi, P.; Simi, L.; Scarpi, D.; Guarna, A.; Serio, M.; Racchi, M.L.; Danza, G. 5alpha-Reductase activity in Lycopersicon esculentum: Cloning and functional characterization of LeDET2 and evidence of the prealsence of two isoenzymes. J. Steroid Biochem. Mol. Biol. 2005, 96, 287–299. [Google Scholar] [CrossRef]
- Huo, W.; Li, B.; Kuang, J.; He, P.; Xu, Z.; Wang, J. Functional Characterization of the Steroid Reductase Genes GmDET2a and GmDET2b form Glycine max. Int. J. Mol. Sci. 2018, 19, 726. [Google Scholar] [CrossRef]
- Cackett, L.; Luginbuehl, L.H.; Schreier, T.B.; Lopez-Juez, E.; Hibberd, J.M. Chloroplast development in green plant tissues: The interplay between light, hormone, and transcriptional regulation. New Phytol. 2022, 233, 2000–2016. [Google Scholar] [CrossRef] [PubMed]
- Zhang, D.; Tan, W.; Yang, F.; Han, Q.; Deng, X.; Guo, H.; Liu, B.; Yin, Y.; Lin, H. A BIN2-GLK1 Signaling Module Integrates Brassinosteroid and Light Signaling to Repress Chloroplast Development in the Dark. Dev. Cell. 2021, 56, 310–324.e7. [Google Scholar] [CrossRef] [PubMed]
- Gutkowska, M.; Buszewicz, D.; Zajbt-Łuczniewska, M.; Radkiewicz, M.; Nowakowska, J.; Swiezewska, E.; Surmacz, L. Medium-chain-length polyprenol (C45-C55) formation in chloroplasts of Arabidopsis is brassinosteroid-dependent. J. Plant Physiol. 2023, 291, 154126. [Google Scholar] [CrossRef] [PubMed]
- Waadt, R.; Seller, C.A.; Hsu, P.-K.; Takahashi, Y.; Munemasa, S.; Schroeder, J.I. Plant hormone regulation of abiotic stress responses. Nat. Rev. Mol. Cell Biol. 2022, 23, 680–694. [Google Scholar] [CrossRef]
- Lyons, G.; Carmichael, E.; Mcroberts, C.; Aubry, A.; Thomson, A.; Reynolds, C.K. Prediction of lignin content in ruminant dietsand fecal samples using rapid analytical techniques. J. Agric. Food Chem. 2018, 66, 13031–13040. [Google Scholar] [CrossRef]










Disclaimer/Publisher’s Note: The statements, opinions and data contained in all publications are solely those of the individual author(s) and contributor(s) and not of MDPI and/or the editor(s). MDPI and/or the editor(s) disclaim responsibility for any injury to people or property resulting from any ideas, methods, instructions or products referred to in the content. |
© 2024 by the authors. Licensee MDPI, Basel, Switzerland. This article is an open access article distributed under the terms and conditions of the Creative Commons Attribution (CC BY) license (https://creativecommons.org/licenses/by/4.0/).
Share and Cite
Qiao, Z.; Li, J.; Zhang, X.; Guo, H.; He, C.; Zong, D. Genome-Wide Identification, Expression Analysis, and Subcellular Localization of DET2 Gene Family in Populus yunnanensis. Genes 2024, 15, 148. https://doi.org/10.3390/genes15020148
Qiao Z, Li J, Zhang X, Guo H, He C, Zong D. Genome-Wide Identification, Expression Analysis, and Subcellular Localization of DET2 Gene Family in Populus yunnanensis. Genes. 2024; 15(2):148. https://doi.org/10.3390/genes15020148
Chicago/Turabian StyleQiao, Zhensheng, Jiaqi Li, Xiaolin Zhang, Haiyang Guo, Chengzhong He, and Dan Zong. 2024. "Genome-Wide Identification, Expression Analysis, and Subcellular Localization of DET2 Gene Family in Populus yunnanensis" Genes 15, no. 2: 148. https://doi.org/10.3390/genes15020148
APA StyleQiao, Z., Li, J., Zhang, X., Guo, H., He, C., & Zong, D. (2024). Genome-Wide Identification, Expression Analysis, and Subcellular Localization of DET2 Gene Family in Populus yunnanensis. Genes, 15(2), 148. https://doi.org/10.3390/genes15020148

