Drought Stress Inhibits the Accumulation of Rotenoids and the Biosynthesis of Drought-Responsive Phytohormones in Mirabilis himalaica (Edgew.) Heim Calli
Abstract
1. Introduction
2. Materials and Methods
2.1. Plant Materials
2.2. Chromatography Mass Spectrometry Conditions
2.3. RNA Extraction
2.4. Transcriptome Sequencing
2.5. Analysis of Endogenous ABA, IAA, and JA
2.6. Bioinformatics Analysis of Transcriptome Data
2.7. qRT-PCR Analysis
3. Results
3.1. The Relative Contents of Three Rotenoids Under Drought Stress
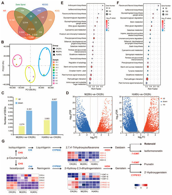
3.2. Transcriptome Sequencing Assembly, Annotation, and Enrichment Analysis
3.3. Analysis of Isoflavonoid Biosynthesis Pathway Involved in Drought Stress Responses
3.4. Analysis of ABA, Auxin, and JA Biosynthesis During the Drought Stress Responses
3.5. Analysis of the ABA, Auxin, and JA Signal Transduction Pathway Involved in Drought Stress Responses
3.6. Quantitative Real-Time RT-PCR Analysis
4. Discussion
5. Conclusions
Supplementary Materials
Author Contributions
Funding
Institutional Review Board Statement
Informed Consent Statement
Data Availability Statement
Conflicts of Interest
References
- Li, X.; Yin, M.; Yang, X.; Yang, G.; Gao, X. Flavonoids from Mirabilis himalaica. Fitoterapia 2018, 127, 89–95. [Google Scholar] [CrossRef] [PubMed]
- Borrelli, F.; Milic, N.; Ascione, V.; Capasso, R.; Izzo, A.A.; Capasso, F.; Petrucci, F.; Valente, R.; Fattorusso, E.; Taglialatela-Scafati, O. Isolation of new rotenoids from Boerhaavia Diffusa and evaluation of their effect on intestinal motility. Planta Med. 2005, 71, 928–932. [Google Scholar] [CrossRef]
- Huang, Y.; Sun, Y.; Wang, W.-W.; Zhang, L. Boeravinone B a natural rotenoid exerts anticancer activity via inducing internalization and degradation of inactivated EGFR and ErbB2 in human colon cancer cells. Am. J. Transl. Res. 2018, 10, 4183–4192. [Google Scholar] [PubMed]
- Lan, X.; Quan, H.; Xia, X.; Yin, W.; Zheng, W. Molecular cloning and transgenic characterization of the genes encoding chalcone synthase and chalcone isomerase from the Tibetan herbal plant Mirabilis himalaica. Biotechnol. Appl. Biochem. 2016, 63, 419–426. [Google Scholar] [CrossRef]
- Gu, L.; Zhang, Z.; Quan, H.; Li, M.; Zhao, F.; Xu, Y.; Liu, J.; Sai, M.; Zheng, W.; Lan, X. Integrated analysis of transcriptomic and metabolomic data reveals critical metabolic pathways involved in rotenoid biosynthesis in the medicinal plant Mirabilis himalaica. Mol. Genet. Genom. 2018, 293, 635–647. [Google Scholar] [CrossRef] [PubMed]
- Gu, L.; Zheng, W.; Li, M.; Quan, H.; Wang, J.; Wang, F.; Huang, W.; Wu, Y.; Lan, X.; Zhang, Z. Integrated analysis of transcriptomic and proteomics data reveals the induction effects of rotenoid biosynthesis of Mirabilis himalaica caused by UV-B radiation. Int. J. Mol. Sci. 2018, 19, 3324. [Google Scholar] [CrossRef] [PubMed]
- Ahanger, M.A.; Siddique, K.H.M.; Ahmad, P. Understanding Drought Tolerance in Plants. Physiol. Plant. 2021, 172, 286–288. [Google Scholar] [CrossRef]
- Akula, R.; Ravishankar, G.A. Influence of abiotic stress signals on secondary metabolites in plants. Plant Signal. Behav. 2011, 6, 1720–1731. [Google Scholar] [CrossRef] [PubMed]
- Patel, M.K.; Kumar, M.; Li, W.; Luo, Y.; Burritt, D.J.; Alkan, N.; Tran, L.-S.P. Enhancing salt tolerance of plants: From metabolic reprogramming to exogenous chemical treatments and molecular approaches. Cells 2020, 9, 2492. [Google Scholar] [CrossRef]
- Li, D.; Yang, J.; Pak, S.; Zeng, M.; Sun, J.; Yu, S.; He, Y.; Li, C. PuC3H35 Confers Drought Tolerance by Enhancing Lignin and Proanthocyanidin Biosynthesis in the Roots of Populus ussuriensis. New Phytol. 2022, 233, 390–408. [Google Scholar] [CrossRef]
- Aslam, M.M.; Waseem, M.; Jakada, B.H.; Okal, E.J.; Lei, Z.; Saqib, H.S.A.; Yuan, W.; Xu, W.; Zhang, Q. Mechanisms of Abscisic Acid-Mediated Drought Stress Responses in Plants. Int. J. Mol. Sci. 2022, 23, 1084. [Google Scholar] [CrossRef]
- Salehin, M.; Li, B.; Tang, M.; Katz, E.; Song, L.; Ecker, J.R.; Kliebenstein, D.J.; Estelle, M. Auxin-sensitive Aux/IAA proteins mediate drought tolerance in Arabidopsis by regulating glucosinolate levels. Nat. Commun. 2019, 10, 4021. [Google Scholar] [CrossRef]
- Shi, H.; Chen, L.; Ye, T.; Liu, X.; Ding, K.; Chan, Z. Modulation of auxin content in Arabidopsis confers improved drought stress resistance. Plant Physiol. Biochem. 2014, 82, 209–217. [Google Scholar] [CrossRef] [PubMed]
- Riemann, M.; Dhakarey, R.; Hazman, M.; Miro, B.; Kohli, A.; Nick, P. Exploring Jasmonates in the Hormonal Network of Drought and Salinity Responses. Front. Plant Sci. 2015, 6, 1077. [Google Scholar] [CrossRef] [PubMed]
- Yuan, F.; Xu, Y.; Zhao, K.; Lu, Y.; Lan, X. Characterization of the Complete Chloroplast Genome Sequence of the Medicinal Plant Mirabilis himalaica. Mitochondrial DNA B Resour. 2020, 5, 2799–2801. [Google Scholar] [CrossRef] [PubMed]
- Tamura, K.; Stecher, G.; Kumar, S. MEGA11: Molecular Evolutionary Genetics Analysis Version 11. Mol. Biol. Evol. 2021, 38, 3022–3027. [Google Scholar] [CrossRef] [PubMed]
- Khandelwal, A.; Cho, S.H.; Marella, H.; Sakata, Y.; Perroud, P.-F.; Pan, A.; Quatrano, R.S. Role of ABA and ABI3 in desiccation tolerance. Science 2010, 327, 546. [Google Scholar] [CrossRef]
- Changan, S.S.; Kumar, V.; Tyagi, A. Expression pattern of candidate genes and their correlation with various metabolites of abscisic acid biosynthetic pathway under drought stress in rice. Physiol. Plant. 2023, 175, e14102. [Google Scholar] [CrossRef]
- Soma, F.; Takahashi, F.; Yamaguchi-Shinozaki, K.; Shinozaki, K. Cellular phosphorylation signaling and gene expression in drought stress responses: ABA-dependent and ABA-independent regulatory systems. Plants 2021, 10, 756. [Google Scholar] [CrossRef]
- Bao, D.; Chang, S.; Li, X.; Qi, Y. Advances in the study of auxin early response genes: Aux/IAA, GH3, and SAUR. Crop J. 2024, 12, 964–978. [Google Scholar] [CrossRef]
- Wang, Y.; Zhang, X.; Huang, G.; Feng, F.; Liu, X.; Guo, R.; Gu, F.; Zhong, X.; Mei, X. iTRAQ-based quantitative analysis of responsive proteins under PEG-induced drought stress in wheat leaves. Int. J. Mol. Sci. 2019, 20, 2621. [Google Scholar] [CrossRef] [PubMed]
- Qi, Y.; Ma, L.; Ghani, M.I.; Peng, Q.; Fan, R.; Hu, X.; Chen, X. Effects of drought stress induced by hypertonic polyethylene glycol (PEG-6000) on Passiflora edulis Sims physiological properties. Plants 2023, 12, 2296. [Google Scholar] [CrossRef] [PubMed]
- Huang, J.; Chen, Q.; Rong, Y.; Tang, B.; Zhu, L.; Ren, R.; Shi, T.; Chen, Q. Transcriptome analysis revealed gene regulatory network involved in PEG-induced drought stress in Tartary buckwheat (Fagopyrum Tararicum). PeerJ 2021, 9, e11136. [Google Scholar] [CrossRef] [PubMed]
- Rao, M.J.; Feng, B.; Ahmad, M.H.; Tahir Ul Qamar, M.; Aslam, M.Z.; Khalid, M.F.; Hussain, S.; Zhong, R.; Ali, Q.; Xu, Q.; et al. LC-MS/MS-based metabolomics approach identified novel antioxidant flavonoids associated with drought tolerance in citrus species. Front. Plant Sci. 2023, 14, 1150854. [Google Scholar] [CrossRef]
- Li, P.; Ren, G.; Wu, F.; Chen, J.; Jiang, D.; Liu, C. Root-specific flavones and critical enzyme genes involved in their synthesis changes due to drought stress on Scutellaria baicalensis. Front. Ecol. Evol. 2023, 11, 1113823. [Google Scholar] [CrossRef]
- Gutierrez-Gonzalez, J.J.; Guttikonda, S.K.; Tran, L.-S.P.; Aldrich, D.L.; Zhong, R.; Yu, O.; Nguyen, H.T.; Sleper, D.A. Differential expression of isoflavone biosynthetic genes in soybean during water deficits. Plant Cell Physiol. 2010, 51, 936–948. [Google Scholar] [CrossRef] [PubMed]
- Merwad, A.M.A.; Desoky, E.M.; Rady, M.M. Response of water deficit-stressed Vigna unguiculata performances to silicon, proline or methionine foliar application. Sci. Hortic. 2018, 228, 132–144. [Google Scholar] [CrossRef]
- Shukla, S. Dewetting controls plant hormone perception and initiation of drought resistance signaling. Structure 2019, 27, 692–702. [Google Scholar] [CrossRef] [PubMed]
- Sharma, A.; Gupta, A.; Ramakrishnan, M.; Ha, C.V.; Zheng, B.; Bhardwaj, M.; Tran, L.-S.P. Roles of abscisic acid and auxin in plants during drought: A molecular point of view. Plant Physiol. Biochem. 2023, 204, 108129. [Google Scholar] [CrossRef]
- Gu, X.; Smaill, S.J.; Wang, B.; Liu, Z.; Xu, X.; Hao, Y.; Kardol, P.; Zhou, X. Reducing Plant- Reducing plant-derived ethylene concentrations increases the resistance of temperate grassland to drought. Sci. Total Environ. 2022, 846, 157408. [Google Scholar] [CrossRef] [PubMed]
- Wang, Z.; Liu, L.; Cheng, C.; Ren, Z.; Xu, S.; Li, X. GAI Functions in the plant response to dehydration stress in Arabidopsis thaliana. Int. J. Mol. Sci. 2020, 21, 819. [Google Scholar] [CrossRef] [PubMed]
- Raghavendra, A.S.; Gonugunta, V.K.; Christmann, A.; Grill, E. ABA perception and signalling. Trends Plant Sci. 2010, 15, 395–401. [Google Scholar] [CrossRef] [PubMed]
- Li, T.; Wu, Z.; Zhang, Y.; Xu, S.; Xiang, J.; Ding, L.; Teng, N. An AP2/ERF member LlERF012 confers thermotolerance via activation of HSF pathway in lily. Plant Cell Environ. 2024, 47, 4702–4719. [Google Scholar] [CrossRef]
- Liu, W.; Jiang, Y.; Jin, Y.; Wang, C.; Yang, J.; Qi, H. Drought-induced ABA, H2O2 and JA positively regulate CmCAD genes and lignin synthesis in melon stems. BMC Plant Biol. 2021, 21, 83. [Google Scholar] [CrossRef] [PubMed]
- Iuchi, S.; Kobayashi, M.; Taji, T.; Naramoto, M.; Seki, M.; Kato, T.; Tabata, S.; Kakubari, Y.; Yamaguchi-Shinozaki, K.; Shinozaki, K. Regulation of drought tolerance by gene manipulation of 9-cis-epoxycarotenoid dioxygenase, a key enzyme in abscisic acid biosynthesis in Arabidopsis. Plant J. 2001, 27, 325–333. [Google Scholar] [CrossRef]
- Toh, S.; Imamura, A.; Watanabe, A.; Nakabayashi, K.; Okamoto, M.; Jikumaru, Y.; Hanada, A.; Aso, Y.; Ishiyama, K.; Tamura, N.; et al. High temperature-induced abscisic acid biosynthesis and its role in the inhibition of gibberellin action in Arabidopsis seeds. Plant Physiol. 2008, 146, 1368–1385. [Google Scholar] [CrossRef]
- Xue, L.; Wei, Z.; Zhai, H.; Xing, S.; Wang, Y.; He, S.; Gao, S.; Zhao, N.; Zhang, H.; Liu, Q. The IBPYL8–IBBHLH66–IBBHLH118 complex mediates the abscisic acid-dependent drought response in sweet potato. New Phytol. 2022, 236, 2151–2171. [Google Scholar] [CrossRef] [PubMed]
- He, Z.; Wu, J.; Sun, X.; Dai, M. The maize clade a PP2C phosphatases play critical roles in multiple abiotic stress responses. Int. J. Mol. Sci. 2019, 20, 3573. [Google Scholar] [CrossRef]
- Komatsu, K.; Suzuki, N.; Kuwamura, M.; Nishikawa, Y.; Nakatani, M.; Ohtawa, H.; Takezawa, D.; Seki, M.; Tanaka, M.; Taji, T.; et al. Group A PP2Cs evolved in land plants as key regulators of intrinsic desiccation tolerance. Nat. Commun. 2013, 4, 2219. [Google Scholar] [CrossRef]
- Liu, C.; Hu, J.; Fan, W.; Zhu, P.; Cao, B.; Zheng, S.; Xia, Z.; Zhu, Y.; Zhao, A. Heterotrimeric G-Protein γ Subunits Regulate ABA Signaling in Response to Drought through Interacting with PP2Cs and SnRK2s in Mulberry (Morus alba L.). Plant Physiol. Biochem. 2021, 161, 210–221. [Google Scholar] [CrossRef] [PubMed]
- Wang, Z.; Su, G.; Li, M.; Ke, Q.; Kim, S.Y.; Li, H.; Huang, J.; Xu, B.; Deng, X.-P.; Kwak, S.-S. Overexpressing Arabidopsis ABF3 Increases Tolerance to Multiple Abiotic Stresses and Reduces Leaf Size in Alfalfa. Plant Physiol. Biochem. 2016, 109, 199–208. [Google Scholar] [CrossRef] [PubMed]
- Guilfoyle, T.J.; Hagen, G. Auxin Response Factors. J. Plant Growth Regul. 2001, 10, 453–460. [Google Scholar] [CrossRef]
- Tiwari, S.B.; Hagen, G.; Guilfoyle, T.J. The Roles of Auxin Response Factor Domains in Auxin-Responsive Transcription. Plant Cell 2003, 15, 533–543. [Google Scholar] [CrossRef] [PubMed]
- Akashi, T.; Aoki, T.; Ayabe, S.-I. Molecular and Biochemical Characterization of 2-Hydroxyisoflavanone Dehydratase: Involvement of Carboxylesterase-Like Proteins in Leguminous Isoflavone Biosynthesis. Plant Physiol. 2005, 137, 882–891. [Google Scholar] [CrossRef] [PubMed]
- Zhang, N.; Zhang, H.; Lv, Z.; Bai, B.; Ren, J.; Shi, X.; Kang, S.; Zhao, X.; Yu, H.; Zhao, T. Integrative Multi-Omics Analysis Reveals the Crucial Biological Pathways Involved in the Adaptive Response to NaCl Stress in Peanut Seedlings. Physiol. Plant. 2024, 176, e14266. [Google Scholar] [CrossRef]
- Yang, Q.; Li, Z.; Ma, Y.; Fang, L.; Liu, Y.; Zhu, X.; Dong, H.; Wang, S. Metabolite Analysis Reveals Flavonoids Accumulation during Flower Development in Rhododendron pulchrum Sweet (Ericaceae). PeerJ 2024, 12, e17325. [Google Scholar] [CrossRef]
- Song, C.; Cao, Y.; Dai, J.; Li, G.; Manzoor, M.A.; Chen, C.; Deng, H. The Multifaceted Roles of MYC2 in Plants: Toward Transcriptional Reprogramming and Stress Tolerance by Jasmonate Signaling. Front. Plant Sci. 2002, 13, 868874. [Google Scholar] [CrossRef] [PubMed]
- Wang, C.; Wu, D.; Jiang, L.; Liu, X.; Xie, T. Multi-Omics Elucidates Difference in Accumulation of Bioactive Constituents in Licorice (Glycyrrhiza uralensis) under Drought Stress. Molecules 2023, 28, 7042. [Google Scholar] [CrossRef] [PubMed]






Disclaimer/Publisher’s Note: The statements, opinions and data contained in all publications are solely those of the individual author(s) and contributor(s) and not of MDPI and/or the editor(s). MDPI and/or the editor(s) disclaim responsibility for any injury to people or property resulting from any ideas, methods, instructions or products referred to in the content. |
© 2024 by the authors. Licensee MDPI, Basel, Switzerland. This article is an open access article distributed under the terms and conditions of the Creative Commons Attribution (CC BY) license (https://creativecommons.org/licenses/by/4.0/).
Share and Cite
Zhang, S.; Gao, J.; Lan, X.; Zhang, L.; Lian, W.; Wang, C.; Shen, Z.; Li, X.; Liu, J. Drought Stress Inhibits the Accumulation of Rotenoids and the Biosynthesis of Drought-Responsive Phytohormones in Mirabilis himalaica (Edgew.) Heim Calli. Genes 2024, 15, 1644. https://doi.org/10.3390/genes15121644
Zhang S, Gao J, Lan X, Zhang L, Lian W, Wang C, Shen Z, Li X, Liu J. Drought Stress Inhibits the Accumulation of Rotenoids and the Biosynthesis of Drought-Responsive Phytohormones in Mirabilis himalaica (Edgew.) Heim Calli. Genes. 2024; 15(12):1644. https://doi.org/10.3390/genes15121644
Chicago/Turabian StyleZhang, Shiyi, Jiaqi Gao, Xiaozhong Lan, Linfan Zhang, Weipeng Lian, Chenglin Wang, Zhanyun Shen, Xiang Li, and Juan Liu. 2024. "Drought Stress Inhibits the Accumulation of Rotenoids and the Biosynthesis of Drought-Responsive Phytohormones in Mirabilis himalaica (Edgew.) Heim Calli" Genes 15, no. 12: 1644. https://doi.org/10.3390/genes15121644
APA StyleZhang, S., Gao, J., Lan, X., Zhang, L., Lian, W., Wang, C., Shen, Z., Li, X., & Liu, J. (2024). Drought Stress Inhibits the Accumulation of Rotenoids and the Biosynthesis of Drought-Responsive Phytohormones in Mirabilis himalaica (Edgew.) Heim Calli. Genes, 15(12), 1644. https://doi.org/10.3390/genes15121644
