Transcriptome Analysis Reveals Sertoli Cells Adapting Through Redox and Metabolic Pathways Under Heat Stress in Goats
Abstract
1. Introduction
2. Materials and Methods
2.1. SCs Isolation, Purification, and Verification
2.2. Construction of an In Vitro Heat-Stress Model for SCs
2.3. Transmission Electron Microscopy Imaging and Analysis
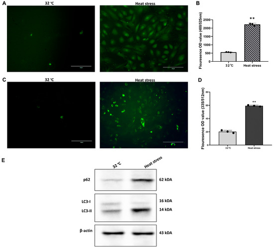
2.4. Detection of Cellular Reactive Oxygen Species (ROS) and Autophagy Levels
2.5. Transcriptome Sequencing
2.6. RT-qPCR Analysis
2.7. Detection of Lactate Levels
2.8. Statistical Analysis
3. Results
3.1. Identification of SCs
3.2. Establishment of an In Vitro Heat-Stress Model for SCs
3.3. Identification of ROS and Autophagy Markers
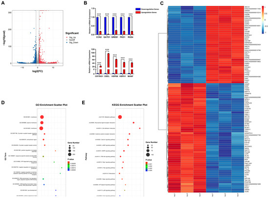
3.4. Transcriptome Analysis of Heat-Stressed SCs
3.5. PPI Network of DEGs Under Heat Stress
4. Discussion
5. Conclusions
Supplementary Materials
Author Contributions
Funding
Institutional Review Board Statement
Informed Consent Statement
Data Availability Statement
Conflicts of Interest
References
- Kumar, M.; Ratwan, P.; Dahiya, S.P.; Nehra, A.K. Climate change and heat stress: Impact on production, reproduction and growth performance of poultry and its mitigation using genetic strategies. J. Therm. Biol. 2021, 97, 102867. [Google Scholar] [CrossRef] [PubMed]
- Renaudeau, D.; Collin, A.; Yahav, S.; de Basilio, V.; Gourdine, J.L.; Collier, R.J. Adaptation to hot climate and strategies to alleviate heat stress in livestock production. Animal 2012, 6, 707–728. [Google Scholar] [CrossRef] [PubMed]
- Shakeel, M.; Yoon, M. Heat stress and stallion fertility. J. Anim. Sci. Technol. 2023, 65, 683–697. [Google Scholar] [CrossRef] [PubMed]
- Choi, Y.; Park, H.; Kim, J.; Lee, H.; Kim, M. Heat Stress Induces Alterations in Gene Expression of Actin Cytoskeleton and Filament of Cellular Components Causing Gut Disruption in Growing-Finishing Pigs. Animals 2024, 14, 2476. [Google Scholar] [CrossRef]
- Khan, M.Z.; Khan, A.; Chen, W.; Chai, W.; Wang, C. Advancements in Genetic Biomarkers and Exogenous Antioxidant Supplementation for Safeguarding Mammalian Cells against Heat-Induced Oxidative Stress and Apoptosis. Antioxidants 2024, 13, 258. [Google Scholar] [CrossRef]
- Naranjo-Gómez, J.S.; Uribe-García, H.F.; Herrera-Sánchez, M.P.; Lozano-Villegas, K.J.; Rodríguez-Hernández, R.; Rondón-Barragán, I.S. Heat stress on cattle embryo: Gene regulation and adaptation. Heliyon 2021, 7, e06570. [Google Scholar] [CrossRef]
- Danso, F.; Iddrisu, L.; Lungu, S.E.; Zhou, G.; Ju, X. Effects of Heat Stress on Goat Production and Mitigating Strategies: A Review. Animals 2024, 14, 1793. [Google Scholar] [CrossRef]
- Oluwagbenga, E.M.; Fraley, G.S. Heat stress and poultry production: A comprehensive review. Poult. Sci. 2023, 102, 103141. [Google Scholar] [CrossRef]
- Thornton, P.; Nelson, G.; Mayberry, D.; Herrero, M. Increases in extreme heat stress in domesticated livestock species during the twenty-first century. Glob. Chang. Biol. 2021, 27, 5762–5772. [Google Scholar] [CrossRef]
- Gan, M.; Jing, Y.; Xie, Z.; Ma, J.; Chen, L.; Zhang, S.; Zhao, Y.; Niu, L.; Wang, Y.; Li, X.; et al. Potential Function of Testicular MicroRNAs in Heat-Stress-Induced Spermatogenesis Disorders. Int. J. Mol. Sci. 2023, 24, 8809. [Google Scholar] [CrossRef]
- Shahat, A.M.; Rizzoto, G.; Kastelic, J.P. Amelioration of heat stress-induced damage to testes and sperm quality. Theriogenology 2020, 158, 84–96. [Google Scholar] [CrossRef]
- Giannone, C.; Bovo, M.; Ceccarelli, M.; Torreggiani, D.; Tassinari, P. Review of the Heat Stress-Induced Responses in Dairy Cattle. Animals 2023, 13, 3451. [Google Scholar] [CrossRef] [PubMed]
- Liu, Y.; Cai, H.; Guo, X.; Aierken, A.; Hua, J.; Ma, B.; Peng, S. Melatonin alleviates heat stress-induced testicular damage in dairy goats by inhibiting the PI3K/AKT signaling pathway. Stress. Biol. 2022, 2, 47. [Google Scholar] [CrossRef]
- Cai, H.; Qin, D.; Peng, S. Responses and coping methods of different testicular cell types to heat stress: Overview and perspectives. Biosci. Rep. 2021, 41, BSR20210443. [Google Scholar] [CrossRef]
- Durairajanayagam, D.; Agarwal, A.; Ong, C. Causes, effects and molecular mechanisms of testicular heat stress. Reprod. Biomed. Online 2015, 30, 14–27. [Google Scholar] [CrossRef]
- Kastelic, J.P.; Rizzoto, G.; Thundathil, J. Review: Testicular vascular cone development and its association with scrotal thermoregulation, semen quality and sperm production in bulls. Animal 2018, 12, s133–s141. [Google Scholar] [CrossRef]
- Robinson, B.R.; Netherton, J.K.; Ogle, R.A.; Baker, M.A. Testicular heat stress, a historical perspective and two postulates for why male germ cells are heat sensitive. Biol. Rev. Camb. Philos. Soc. 2023, 98, 603–622. [Google Scholar] [CrossRef]
- Rizzoto, G.; Kastelic, J.P. A new paradigm regarding testicular thermoregulation in ruminants? Theriogenology 2020, 147, 166–175. [Google Scholar] [CrossRef]
- Luna-Ramirez, R.I.; Limesand, S.W.; Goyal, R.; Pendleton, A.L.; Rincón, G.; Zeng, X.; Luna-Nevárez, G.; Reyna-Granados, J.R.; Luna-Nevárez, P. Blood Transcriptomic Analyses Reveal Functional Pathways Associated with Thermotolerance in Pregnant Ewes Exposed to Environmental Heat Stress. Genes. 2023, 14, 1590. [Google Scholar] [CrossRef] [PubMed]
- Zhao, F.; Whiting, S.; Lambourne, S.; Aitken, R.J.; Sun, Y.P. Melatonin alleviates heat stress-induced oxidative stress and apoptosis in human spermatozoa. Free Radic. Biol. Med. 2021, 164, 410–416. [Google Scholar] [CrossRef]
- Zininga, T.; Ramatsui, L.; Shonhai, A. Heat Shock Proteins as Immunomodulants. Molecules 2018, 23, 2846. [Google Scholar] [CrossRef] [PubMed]
- Chen, J.; Ding, C.; Cao, J.; Tong, H.; Chen, Y. Heat stress combined with lipopolysaccharide induces pulmonary microvascular endothelial cell glycocalyx inflammatory damage in vitro. Immun. Inflamm. Dis. 2023, 11, e1034. [Google Scholar] [CrossRef]
- Li, W.; Wang, Y. Stress granules: Potential therapeutic targets for infectious and inflammatory diseases. Front. Immunol. 2023, 14, 1145346. [Google Scholar] [CrossRef]
- Zhou, J.; Qin, X.; Li, L.; Tian, D.; Zou, Z.; Gu, Z.; Su, L. Heat stress-induced intestinal epithelial cells necroptosis via TLR3-TRIF-RIP3 pathway was dependent on p53. Int. Immunopharmacol. 2023, 122, 110574. [Google Scholar] [CrossRef]
- Zheng, Y.; Xie, T.; Li, S.; Wang, W.; Wang, Y.; Cao, Z.; Yang, H. Effects of Selenium as a Dietary Source on Performance, Inflammation, Cell Damage, and Reproduction of Livestock Induced by Heat Stress: A Review. Front. Immunol. 2021, 12, 820853. [Google Scholar] [CrossRef]
- Schroeder, H.T.; De Lemos Muller, C.H.; Heck, T.G.; Krause, M.; Homem de Bittencourt, P.I. Heat shock response during the resolution of inflammation and its progressive suppression in chronic-degenerative inflammatory diseases. Cell Stress. Chaperones 2024, 29, 116–142. [Google Scholar] [CrossRef]
- Kim, H.; Jo, J.H.; Lee, H.G.; Park, W.; Lee, H.K.; Park, J.E.; Shin, D. Inflammatory response in dairy cows caused by heat stress and biological mechanisms for maintaining homeostasis. PLoS ONE 2024, 19, e0300719. [Google Scholar] [CrossRef]
- Schroeder, H.T.; De Lemos Muller, C.H.; Heck, T.G.; Krause, M.; Homem de Bittencourt, P.I., Jr. Resolution of inflammation in chronic disease via restoration of the heat shock response (HSR). Cell Stress. Chaperones 2024, 29, 66–87. [Google Scholar] [CrossRef]
- Seasons, G.M.; Pellow, C.; Kuipers, H.F.; Pike, G.B. Ultrasound and neuroinflammation: Immune modulation via the heat shock response. Theranostics 2024, 14, 3150–3177. [Google Scholar] [CrossRef]
- Dukic, B.; Ruppert, Z.; Tóth, M.E.; Hunya, Á.; Czibula, Á.; Bíró, P.; Tiszlavicz, Á.; Péter, M.; Balogh, G.; Erdélyi, M.; et al. Mild Hyperthermia-Induced Thermogenesis in the Endoplasmic Reticulum Defines Stress Response Mechanisms. Cells 2024, 13, 1141. [Google Scholar] [CrossRef]
- Schroeder, H.T.; De Lemos Muller, C.H.; Heck, T.G.; Krause, M.; Homem de Bittencourt, P.I., Jr. The dance of proteostasis and metabolism: Unveiling the caloristatic controlling switch. Cell Stress. Chaperones 2024, 29, 175–200. [Google Scholar] [CrossRef] [PubMed]
- Hu, W.; Fang, M.; Yang, Y.; Ye, T.; Liu, B.; Zheng, W. Detection of heat shock protein 27, 70, 90 expressions in primary parenchymatous organs of goats after transport stress by real-time PCR and ELISA. Vet. Med. Sci. 2020, 6, 788–795. [Google Scholar] [CrossRef]
- François-Moutal, L.; Scott, D.D.; Ambrose, A.J.; Zerio, C.J.; Rodriguez-Sanchez, M.; Dissanayake, K.; May, D.G.; Carlson, J.M.; Barbieri, E.; Moutal, A.; et al. Heat shock protein Grp78/BiP/HspA5 binds directly to TDP-43 and mitigates toxicity associated with disease pathology. Sci. Rep. 2022, 12, 8140. [Google Scholar] [CrossRef] [PubMed]
- Kawaguchi, Y.; Hagiwara, D.; Miyata, T.; Hodai, Y.; Kurimoto, J.; Takagi, H.; Suga, H.; Kobayashi, T.; Sugiyama, M.; Onoue, T.; et al. Endoplasmic reticulum chaperone BiP/GRP78 knockdown leads to autophagy and cell death of arginine vasopressin neurons in mice. Sci. Rep. 2020, 10, 19730. [Google Scholar] [CrossRef]
- Zhou, C.; Liu, Y.; Wei, Q.; Chen, Y.; Yang, S.; Cheng, A.; Zhang, G. HSPA5 Promotes Attachment and Internalization of Porcine Epidemic Diarrhea Virus through Interaction with the Spike Protein and the Endo-/Lysosomal Pathway. J. Virol. 2023, 97, e0054923. [Google Scholar] [CrossRef]
- Ao, X.; Rong, Y.; Han, M.; Wang, X.; Xia, Q.; Shang, F.; Liu, Y.; Lv, Q.; Wang, Z.; Su, R.; et al. Combined Genome-Wide Association Study and Haplotype Analysis Identifies Candidate Genes Affecting Growth Traits of Inner Mongolian Cashmere Goats. Vet. Sci. 2024, 11, 428. [Google Scholar] [CrossRef]
- Buranakarl, C.; Chamsuwan, S.; Nuntapaitoon, M. Serum insulin-like growth factor-1 and leptin concentrations in Black Bengal goats at different ages and gestation periods and their relationship to kid growth performance. Vet. World 2024, 17, 1397–1404. [Google Scholar] [CrossRef]
- Yurchenko, A.A.; Deniskova, T.E.; Yudin, N.S.; Dotsev, A.V.; Khamiruev, T.N.; Selionova, M.I.; Egorov, S.V.; Reyer, H.; Wimmers, K.; Brem, G.; et al. High-density genotyping reveals signatures of selection related to acclimation and economically important traits in 15 local sheep breeds from Russia. BMC Genom. 2019, 20 (Suppl. S3), 294. [Google Scholar] [CrossRef]
- Yurchenko, A.A.; Daetwyler, H.D.; Yudin, N.; Schnabel, R.D.; Vander Jagt, C.J.; Soloshenko, V.; Lhasaranov, B.; Popov, R.; Taylor, J.F.; Larkin, D.M. Scans for signatures of selection in Russian cattle breed genomes reveal new candidate genes for environmental adaptation and acclimation. Sci. Rep. 2018, 8, 12984. [Google Scholar] [CrossRef]
- Li, W.; Mao, L.; Shu, X.; Liu, R.; Hao, F.; Li, J.; Liu, M.; Yang, L.; Zhang, W.; Sun, M.; et al. Transcriptome analysis reveals differential immune related genes expression in bovine viral diarrhea virus-2 infected goat peripheral blood mononuclear cells (PBMCs). BMC Genom. 2019, 20, 516. [Google Scholar] [CrossRef]
- Eibach, R.; Bothe, F.; Runge, M.; Fischer, S.F.; Philipp, W.; Ganter, M. Q fever: Baseline monitoring of a sheep and a goat flock associated with human infections. Epidemiol. Infect. 2012, 140, 1939–1949. [Google Scholar] [CrossRef]
- Choi, M.S.; Graves, M.J.; Matoo, S.; Storad, Z.A.; El Sheikh Idris, R.A.; Weck, M.L.; Smith, Z.B.; Tyska, M.J.; Crawley, S.W. The small EF-hand protein CALML4 functions as a critical myosin light chain within the intermicrovillar adhesion complex. J. Biol. Chem. 2020, 295, 9281–9296. [Google Scholar] [CrossRef]
- Li, F.; Long, Y.; Xie, J.; Ren, J.; Zhou, T.; Song, G.; Li, Q.; Cui, Z. Generation of GCaMP6s-Expressing Zebrafish to Monitor Spatiotemporal Dynamics of Calcium Signaling Elicited by Heat Stress. Int. J. Mol. Sci. 2021, 22, 5551. [Google Scholar] [CrossRef]







| Genes | Full Name | LogFC | Description |
|---|---|---|---|
| PTGS2 | Prostaglandin-Endoperoxide Synthase 2 | 2.087813348 | Inflammatory mediator production, involved in inflammatory response |
| CCL2 | C-C Motif Chemokine Ligand 2 | 2.655211633 | Chemokine, attracts monocytes and T cells |
| MMP3 | Matrix Metallopeptidase 3 | 3.230963759 | Extracellular matrix remodeling, involved in tissue restructuring and inflammation |
| CXCL10 | C-X-C Motif Chemokine Ligand 10 | 4.908751369 | Chemokine, attracts T cells and NK cells |
| LTA | Lymphotoxin Alpha | 4.088700229 | Cytokine, regulates immune response and inflammation |
| CCL20 | C-C Motif Chemokine Ligand 20 | 3.54863778 | Chemokine, attracts dendritic cells and T cells |
| LAT | Linker For Activation of T Cells | 3.526152059 | T cell activation signal transduction |
| RRM2 | Ribonucleotide Reductase Regulatory Subunit M2 | −1.011569308 | Involved in DNA synthesis and repair |
| SERPINE1 | Serpin Family E Member 1 | 1.516341237 | Regulates blood coagulation and cell adhesion, involved in tissue remodeling |
| GADD45G | Growth Arrest And DNA Damage Inducible Gamma | −1.064511721 | Cell cycle arrest and DNA damage response |
| TP5313 | Tumor Protein P53 Inducible Protein 3 | −1.216863438 | p53 pathway, involved in cell cycle regulation and apoptosis |
| RPRM | Reprimo, TP53 Dependent G2 Arrest Mediator | 2.536588167 | p53-dependent cell cycle arrest |
| BCL2 | BCL2 Apoptosis Regulator | −1.41514299 | Anti-apoptotic protein, regulates cell survival |
| IGF1 | Insulin Like Growth Factor 1 | −1.035502139 | Growth factor, promotes cell growth and survival |
| PIK3CD | Phosphatidylinositol-4,5-Bisphosphate 3-Kinase Catalytic Subunit Delta | −1.049545573 | Involved in cell survival, proliferation, and differentiation signaling pathways |
Disclaimer/Publisher’s Note: The statements, opinions and data contained in all publications are solely those of the individual author(s) and contributor(s) and not of MDPI and/or the editor(s). MDPI and/or the editor(s) disclaim responsibility for any injury to people or property resulting from any ideas, methods, instructions or products referred to in the content. |
© 2024 by the authors. Licensee MDPI, Basel, Switzerland. This article is an open access article distributed under the terms and conditions of the Creative Commons Attribution (CC BY) license (https://creativecommons.org/licenses/by/4.0/).
Share and Cite
Yang, G.; Wang, Y.; Ji, P.; Wang, B.; Liu, G. Transcriptome Analysis Reveals Sertoli Cells Adapting Through Redox and Metabolic Pathways Under Heat Stress in Goats. Genes 2024, 15, 1582. https://doi.org/10.3390/genes15121582
Yang G, Wang Y, Ji P, Wang B, Liu G. Transcriptome Analysis Reveals Sertoli Cells Adapting Through Redox and Metabolic Pathways Under Heat Stress in Goats. Genes. 2024; 15(12):1582. https://doi.org/10.3390/genes15121582
Chicago/Turabian StyleYang, Guang, Yiwei Wang, Pengyun Ji, Bingyuan Wang, and Guoshi Liu. 2024. "Transcriptome Analysis Reveals Sertoli Cells Adapting Through Redox and Metabolic Pathways Under Heat Stress in Goats" Genes 15, no. 12: 1582. https://doi.org/10.3390/genes15121582
APA StyleYang, G., Wang, Y., Ji, P., Wang, B., & Liu, G. (2024). Transcriptome Analysis Reveals Sertoli Cells Adapting Through Redox and Metabolic Pathways Under Heat Stress in Goats. Genes, 15(12), 1582. https://doi.org/10.3390/genes15121582

