RNA-Sequencing Identification of Genes Supporting HepG2 as a Model Cell Line for Hepatocellular Carcinoma or Hepatocytes
Abstract
1. Introduction
2. Materials and Methods
2.1. Publicly Available Datasets
2.2. Sequencing of HepG2 Cell Line
2.3. Karyotype Coordinates
2.4. Quality Control and Mapping
2.5. Differential Expression Analysis
2.6. Functional Analysis
2.7. Drug–Gene Interaction Database
2.8. Statistics and Reproducibility
3. Results
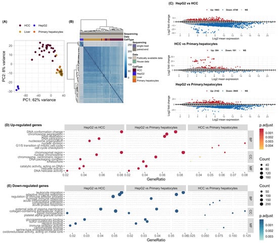
3.1. Identification of Differentially Expressed Genes (DEGs) Between HCC, HepG2 Cells, and PH
3.2. HepG2 Karyotype Regions Are Not Enriched with DEGs
3.3. Differentially Expressed 187 Genes Between PH, HepG2, and HCC Show Distinct Clusters of Various Functions
3.4. Defining Potential Genes for Studying HepG2 as a Representative Model for Primary Hepatocytes and HCC
4. Discussion
5. Conclusions
Supplementary Materials
Author Contributions
Funding
Institutional Review Board Statement
Informed Consent Statement
Data Availability Statement
Conflicts of Interest
References
- Bray, F.; Ferlay, J.; Soerjomataram, I.; Siegel, R.L.; Torre, L.A.; Jemal, A. Global cancer statistics 2018: GLOBOCAN estimates of incidence and mortality worldwide for 36 cancers in 185 countries. CA Cancer J. Clin. 2018, 68, 394–424. [Google Scholar] [CrossRef] [PubMed]
- Petrick, J.L.; Florio, A.A.; Znaor, A.; Ruggieri, D.; Laversanne, M.; Alvarez, C.S.; Ferlay, J.; Valery, P.C.; Bray, F.; McGlynn, K.A. International trends in hepatocellular carcinoma incidence, 1978–2012. Int. J. Cancer 2020, 147, 317–330. [Google Scholar] [CrossRef]
- McGlynn, K.A.; Petrick, J.L.; El-Serag, H.B. Epidemiology of Hepatocellular Carcinoma. Hepatology 2021, 73, 4–13. [Google Scholar] [CrossRef] [PubMed]
- National Center for Biotechnology Information. Pubmed. Available online: https://www.ncbi.nlm.nih.gov/ (accessed on 17 May 2023).
- American Type Culture Collection. HepG2. Available online: https://www.atcc.org/products/hb-8065 (accessed on 17 May 2023).
- López-Terrada, D.; Cheung, S.W.; Finegold, M.J.; Knowles, B.B. Hep G2 Is a Hepatoblastoma-Derived Cell Line. Hum. Pathol. 2009, 40, 1512–1515. [Google Scholar] [CrossRef]
- Adesina, A.M.; Lopez-Terrada, D.; Wong, K.K.; Gunaratne, P.; Nguyen, Y.; Pulliam, J.; Margolin, J.; Finegold, M.J. Expression Profiling Reveals Signatures Characterizing Histologic Subtypes of Hepatoblastoma and Global Deregulation in Cell Growth and Survival Pathways. Hum. Pathol. 2009, 40, 843–853. [Google Scholar] [CrossRef] [PubMed]
- Urani, C.; Melchioretto, P.; Fabbri, M.; Bowe, G.; Maserati, E.; Gribaldo, L. Cadmium Impairs p53 Activity in HepG2 Cells. ISRN Toxicol. 2014, 2014, 976428. [Google Scholar] [CrossRef]
- Ramirez, T.; Strigun, A.; Verlohner, A.; Huener, H.A.; Peter, E.; Herold, M.; Bordag, N.; Mellert, W.; Walk, T.; Spitzer, M.; et al. Prediction of liver toxicity and mode of action using metabolomics in vitro in HepG2 cells. Arch. Toxicol. 2018, 92, 893–906. [Google Scholar] [CrossRef]
- Kamalian, L.; Chadwick, A.E.; Bayliss, M.; French, N.S.; Monshouwer, M.; Snoeys, J.; Park, B.K. The utility of HepG2 cells to identify direct mitochondrial dysfunction in the absence of cell death. Toxicol. In Vitro 2015, 29, 732–740. [Google Scholar] [CrossRef]
- Guengerich, F.P. Cytochrome P450 Research and The Journal of Biological Chemistry. J. Biol. Chem. 2019, 294, 1671–1680. [Google Scholar] [CrossRef]
- Westerink, W.M.A.; Schoonen, W.G.E.J. Phase II enzyme levels in HepG2 cells and cryopreserved primary human hepatocytes and their induction in HepG2 cells. Toxicol. In Vitro 2007, 21, 1592–1602. [Google Scholar] [CrossRef]
- Arzumanian, V.; Pyatnitskiy, M.; Poverennaya, E. Comparative Transcriptomic Analysis of Three Common Liver Cell Lines. Int. J. Mol. Sci. 2023, 24, 8791. [Google Scholar] [CrossRef] [PubMed]
- Tyakht, A.V.; Ilina, E.N.; Alexeev, D.G.; Ischenko, D.S.; Gorbachev, A.Y.; Semashko, T.A.; Larin, A.K.; Selezneva, O.V.; Kostryukova, E.S.; Karalkin, P.A.; et al. RNA-Seq gene expression profiling of HepG2 cells: The influence of experimental factors and comparison with liver tissue. BMC Genom. 2014, 15, 1108. [Google Scholar] [CrossRef] [PubMed]
- Ardisasmita, A.I.; Schene, I.F.; Joore, I.P.; Kok, G.; Hendriks, D.; Artegiani, B.; Mokry, M.; Nieuwenhuis, E.E.S.; Fuchs, S.A. A comprehensive transcriptomic comparison of hepatocyte model systems improves selection of models for experimental use. Commun. Biol. 2022, 5, 1094. [Google Scholar] [CrossRef]
- Wang, J.; LaFramboise, T. CytoConverter: A web-based tool to convert karyotypes to genomic coordinates. BMC Bioinform. 2019, 20, 467. [Google Scholar] [CrossRef]
- Leibniz Institute DSMZ-German Collection of Microorganisms and Cell Cultures. HepG2. Available online: https://www.dsmz.de/collection/catalogue/details/culture/ACC-180 (accessed on 10 July 2023).
- Babraham Bioinformatics. FastQC: A Quality Control Tool for High Throughput Sequence Data. Available online: http://www.bioinformatics.babraham.ac.uk/projects/fastqc/ (accessed on 10 July 2023).
- Bolger, A.M.; Lohse, M.; Usadel, B. Trimmomatic: A flexible trimmer for Illumina sequence data. Bioinformatics 2014, 30, 2114–2120. [Google Scholar] [CrossRef]
- Dobin, A.; Davis, C.A.; Schlesinger, F.; Drenkow, J.; Zaleski, C.; Jha, S.; Batut, P.; Chaisson, M.; Gingeras, T.R. STAR: Ultrafast universal RNA-seq aligner. Bioinformatics 2013, 29, 15–21. [Google Scholar] [CrossRef] [PubMed]
- Liao, Y.; Smyth, G.K.; Shi, W. featureCounts: An efficient general purpose program for assigning sequence reads to genomic features. Bioinformatics 2014, 30, 923–930. [Google Scholar] [CrossRef]
- Kolde, R. pheatmap: Pretty Heatmaps Version. R Package Version 1.0.12. Available online: https://CRAN.R-project.org/package=pheatmap (accessed on 10 July 2023).
- Love, M.I.; Huber, W.; Anders, S. Moderated estimation of fold change and dispersion for RNA-seq data with DESeq2. Genome Biol. 2014, 15, 550. [Google Scholar] [CrossRef] [PubMed]
- Stephens, M.; Carbonetto, P.; Gerard, D.; Lu, M.; Sun, L.; Willwerscheid, J.; Xiao, N. ashr: Methods for Adaptive Shrinkage, using Empirical Bayes. R Package Version 2.2-54. Available online: https://CRAN.R-project.org/package=ashr (accessed on 10 July 2023).
- Gehlenborg, N. UpSetR: A More Scalable Alternative to Venn and Euler Diagrams for Visualizing Intersecting Sets. R Package Version 1.4.0. Available online: https://CRAN.R-project.org/package=UpSetR (accessed on 10 July 2023).
- Wu, T.; Hu, E.; Xu, S.; Chen, M.; Guo, P.; Dai, Z.; Feng, T.; Zhou, L.; Tang, W.; Zhan, L.; et al. clusterProfiler 4.0: A universal enrichment tool for interpreting omics data. Innovation 2021, 2, 100141. [Google Scholar] [CrossRef]
- Thurnherr, T.; Singer, F.; Stekhoven, D.J.; Beerenwinkel, N. Genomic variant annotation workflow for clinical applications. Version 2. F1000Research 2016, 5, 1963. [Google Scholar] [CrossRef]
- Wagner, A.H.; Coffman, A.C.; Ainscough, B.J.; Spies, N.C.; Skidmore, Z.L.; Campbell, K.M.; Krysiak, K.; Pan, D.; McMichael, J.F.; Eldred, J.M.; et al. DGIdb 2.0: Mining clinically relevant drug-gene interactions. Nucleic Acids Res. 2016, 44, D1036–D1044. [Google Scholar] [CrossRef] [PubMed]
- The R Project for Statistical Computing. Available online: https://www.R-project.org/ (accessed on 10 July 2023).
- Saito, J.; Okamura, A.; Takeuchi, K.; Hanioka, K.; Okada, A.; Ohata, T. High content analysis assay for prediction of human hepatotoxicity in HepaRG and HepG2 cells. Toxicol. In Vitro 2016, 33, 63–70. [Google Scholar] [CrossRef] [PubMed]
- Qiu, S.; Zhong, C.; Zhao, B.; Li, G.; Wang, J.; Jehan, S.; Li, J.; Zhao, X.; Li, D.; Sui, G. Transcriptome analysis of signaling pathways targeted by Ellagic acid in hepatocellular carcinoma cells. Biochim. Biophys. Acta Gen. Subj. 2021, 1865, 129911. [Google Scholar] [CrossRef] [PubMed]
- Grünig, D.; Duthaler, U.; Krähenbühl, S. Effect of Toxicants on Fatty Acid Metabolism in HepG2 Cells. Front. Pharmacol. 2018, 9, 257. [Google Scholar] [CrossRef]
- Gerets, H.H.J.; Tilmant, K.; Gerin, B.; Chanteux, H.; Depelchin, B.O.; Dhalluin, S.; Atienzar, F.A. Characterization of primary human hepatocytes, HepG2 cells, and HepaRG cells at the mRNA level and CYP activity in response to inducers and their predictivity for the detection of human hepatotoxins. Cell Biol. Toxicol. 2012, 28, 69–87. [Google Scholar] [CrossRef]
- Riener, M.O.; Wild, P.J.; Soll, C.; Knuth, A.; Jin, B.; Jungbluth, A.; Hellerbrand, C.; Clavien, P.A.; Moch, H.; Jochum, W. Frequent expression of the novel cancer testis antigen MAGE-C2/CT-10 in hepatocellular carcinoma. Int. J. Cancer 2009, 124, 352–357. [Google Scholar] [CrossRef] [PubMed]
- Gu, X.; Mao, Y.; Shi, C.; Ye, W.; Hou, N.; Xu, L.; Chen, Y.; Zhao, W. MAGEC2 Correlates With Unfavorable Prognosis And Promotes Tumor Development In HCC Via Epithelial-Mesenchymal Transition. Onco Targets Ther. 2019, 12, 7843–7855. [Google Scholar] [CrossRef]
- Lu, S.X.; Zhang, C.Z.; Luo, R.Z.; Wang, C.H.; Liu, L.L.; Fu, J.; Zhang, L.; Wang, H.; Xie, D.; Yun, J.P. Zic2 promotes tumor growth and metastasis via PAK4 in hepatocellular carcinoma. Cancer Lett. 2017, 402, 71–80. [Google Scholar] [CrossRef]
- Ni, W.; Zhang, S.; Jiang, B.; Ni, R.; Xiao, M.; Lu, C.; Liu, J.; Qu, L.; Ni, H.; Zhang, W.; et al. Identification of cancer-related gene network in hepatocellular carcinoma by combined bioinformatic approach and experimental validation. Pathol. Res. Pract. 2019, 215, 152428. [Google Scholar] [CrossRef]
- Pellegrino, R.; Calvisi, D.F.; Neumann, O.; Kolluru, V.; Wesely, J.; Chen, X.; Wang, C.; Wuestefeld, T.; Ladu, S.; Elgohary, N.; et al. EEF1A2 inactivates p53 via PI3K/AKT/mTOR-dependent stabilization of MDM4 in hepatocellular carcinoma. Hepatology 2014, 59, 1886–1899. [Google Scholar] [CrossRef]
- Ni, F.B.; Lin, Z.; Fan, X.H.; Shi, K.Q.; Ao, J.Y.; Wang, X.D.; Chen, R.C. A novel genomic-clinicopathologic nomogram to improve prognosis prediction of hepatocellular carcinoma. Clin. Chim. Acta 2020, 504, 88–97. [Google Scholar] [CrossRef] [PubMed]
- Li, D.Q.; Qiu, M.; Nie, X.M.; Gui, R.; Huang, M.Z. Oxidored-nitro domain-containing protein 1 expression is associated with the progression of hepatocellular carcinoma. Oncol. Lett. 2016, 11, 3003–3008. [Google Scholar] [CrossRef] [PubMed][Green Version]
- Lee, Y.P.; Cho, Y.; Kim, E.J.; Lee, H.; Choi, H.Y.; Wang, H.J.; Kang, E.S.; Kim, Y.S.; Kim, M.S.; Kim, B.S. Reduced expression of pyruvate kinase in kidney proximal tubule cells is a potential mechanism of pravastatin altered glucose metabolism. Sci. Rep. 2019, 9, 5318. [Google Scholar] [CrossRef]
- Liu, Z.; Zhang, C.; Lee, S.; Kim, W.; Klevstig, M.; Harzandi, A.M.; Sikanic, N.; Arif, M.; Ståhlman, M.; Nielsen, J.; et al. Pyruvate kinase L/R is a regulator of lipid metabolism and mitochondrial function. Metab. Eng. 2019, 52, 263–272. [Google Scholar] [CrossRef] [PubMed]
- El Boustany, C.; Bidaux, G.; Enfissi, A.; Delcourt, P.; Prevarskaya, N.; Capiod, T. Capacitative calcium entry and transient receptor potential canonical 6 expression control human hepatoma cell proliferation. Hepatology 2008, 47, 2068–2077. [Google Scholar] [CrossRef]
- Xu, J.; Yang, Y.; Xie, R.; Liu, J.; Nie, X.; An, J.; Wen, G.; Liu, X.; Jin, H.; Tuo, B. The NCX1/TRPC6 Complex Mediates TGFβ-Driven Migration and Invasion of Human Hepatocellular Carcinoma Cells. Cancer Res. 2018, 78, 2564–2576. [Google Scholar] [CrossRef]
- Hirahatake, K.M.; Meissen, J.K.; Fiehn, O.; Adams, S.H. Comparative Effects of Fructose and Glucose on Lipogenic Gene Expression and Intermediary Metabolism in HepG2 Liver Cells. PLoS ONE 2011, 6, e26583. [Google Scholar] [CrossRef]
- Liang, R.J.; Taylor, S.; Nahiyaan, N.; Song, J.; Murphy, C.J.; Dantas, E.; Cheng, S.; Hsu, T.W.; Ramsamooj, S.; Grover, R.; et al. GLUT5 (SLC2A5) enables fructose-mediated proliferation independent of ketohexokinase. Cancer Metab. 2021, 9, 12. [Google Scholar] [CrossRef]
- Huggett, Z.J.; Smith, A.; De Vivo, N.; Gomez, D.; Jethwa, P.; Brameld, J.M.; Bennett, A.; Salter, A.M. A Comparison of Primary Human Hepatocytes and Hepatoma Cell Lines to Model the Effects of Fatty Acids, Fructose and Glucose on Liver Cell Lipid Accumulation. Nutrients 2023, 15, 40. [Google Scholar] [CrossRef]
- Ren, Y.; Lyu, J.; Guo, Y.; Yao, Y.; Hu, L. Long Noncoding RNA TUG1 Inhibits Tumor Progression through Regulating Siglec-15-Related Anti-Immune Activity in Hepatocellular Carcinoma. J. Immunol. Res. 2022, 2022, 9557859. [Google Scholar] [CrossRef]
- Liu, L.L.; Zhu, J.M.; Yu, X.N.; Zhu, H.R.; Shi, X.; Bilegsaikhan, E.; Guo, H.Y.; Wu, J.; Shen, X.Z. UBE2T promotes proliferation via G2/M checkpoint in hepatocellular carcinoma. Cancer Manag. Res. 2019, 11, 8359–8370. [Google Scholar] [CrossRef] [PubMed]
- Ren, X.; Li, A.; Ying, E.; Fang, J.; Li, M.; Yu, J. Upregulation of ubiquitin-conjugating enzyme E2T (UBE2T) predicts poor prognosis and promotes hepatocellular carcinoma progression. Bioengineered 2021, 12, 1530–1542. [Google Scholar] [CrossRef]
- Lioulia, E.; Mokos, P.; Panteris, E.; Dafou, D. UBE2T promotes β-catenin nuclear translocation in hepatocellular carcinoma through MAPK/ERK-dependent activation. Mol. Oncol. 2022, 16, 1694–1713. [Google Scholar] [CrossRef]
- Fujii, T.; Nomoto, S.; Koshikawa, K.; Yatabe, Y.; Teshigawara, O.; Mori, T.; Inoue, S.; Takeda, S.; Nakao, A. Overexpression of pituitary tumor transforming gene 1 in HCC is associated with angiogenesis and poor prognosis. Hepatology 2006, 43, 1267–1275. [Google Scholar] [CrossRef]
- Zhuang, L.; Zhang, Y.; Meng, Z.; Yang, Z. Oncogenic Roles of RAD51AP1 in Tumor Tissues Related to Overall Survival and Disease-Free Survival in Hepatocellular Carcinoma. Cancer Control 2020, 27, 1073274820977149. [Google Scholar] [CrossRef] [PubMed]
- Hao, N.; Zhou, Y.; Li, Y.; Zhang, H.; Wang, B.; Liu, X.; Ren, Y.; He, J.; Zhou, C.; Tang, X. Clinical Value and Potential Mechanisms of Oxysterol-Binding Protein Like 3 (OSBPL3) in Human Tumors. Front. Mol. Biosci. 2021, 8, 739978. [Google Scholar] [CrossRef]
- Tian, F.; Cai, D. Overexpressed GNAZ predicts poor outcome and promotes G0/G1 cell cycle progression in hepatocellular carcinoma. Gene 2022, 807, 145964. [Google Scholar] [CrossRef] [PubMed]
- Hu, F.; Deng, X.; Yang, X.; Jin, H.; Gu, D.; Lv, X.; Wang, C.; Zhang, Y.; Huo, X.; Shen, Q.; et al. Hypoxia upregulates Rab11-family interacting protein 4 through HIF-1α to promote the metastasis of hepatocellular carcinoma. Oncogene 2015, 34, 6007–6017. [Google Scholar] [CrossRef]
- Khan, M.W.; Terry, A.R.; Priyadarshini, M.; Ilievski, V.; Farooq, Z.; Guzman, G.; Cordoba-Chacon, J.; Ben-Sahra, I.; Wicksteed, B.; Layden, B.T. The hexokinase “HKDC1” interaction with the mitochondria is essential for liver cancer progression. Cell Death Dis. 2022, 13, 660. [Google Scholar] [CrossRef]
- Gutschner, T.; Hämmerle, M.; Pazaitis, N.; Bley, N.; Fiskin, E.; Uckelmann, H.; Heim, A.; Groβ, M.; Hofmann, N.; Geffers, R.; et al. Insulin-like growth factor 2 mRNA-binding protein 1 (IGF2BP1) is an important protumorigenic factor in hepatocellular carcinoma. Hepatology 2014, 59, 1900–1911. [Google Scholar] [CrossRef]
- Xu, Y.; Zheng, Y.; Liu, H.; Li, T. Modulation of IGF2BP1 by long non-coding RNA HCG11 suppresses apoptosis of hepatocellular carcinoma cells via MAPK signaling transduction. Int. J. Oncol. 2017, 51, 791–800. [Google Scholar] [CrossRef] [PubMed]
- Glaß, M.; Misiak, D.; Bley, N.; Müller, S.; Hagemann, S.; Busch, B.; Rausch, A.; Hüttelmaier, S. IGF2BP1, a Conserved Regulator of RNA Turnover in Cancer. Front. Mol. Biosci. 2021, 8, 632219. [Google Scholar] [CrossRef]
- Torres-Fernández, L.A.; Jux, B.; Bille, M.; Port, Y.; Schneider, K.; Geyer, M.; Mayer, G.; Kolanus, W. The mRNA repressor TRIM71 cooperates with Nonsense-Mediated Decay factors to destabilize the mRNA of CDKN1A/p21. Nucleic Acids Res. 2019, 47, 11861–11879. [Google Scholar] [CrossRef]
- Foster, D.J.; Chang, H.M.; Haswell, J.R.; Gregory, R.I.; Slack, F.J. TRIM71 binds to IMP1 and is capable of positive and negative regulation of target RNAs. Cell Cycle 2020, 19, 2314–2326. [Google Scholar] [CrossRef] [PubMed]
- Wang, B.; Zheng, B.; Lu, Y.; Huang, D.; Liu, J.; Song, J.; Zheng, S. FNDC4 acts as an extracellular factor to promote the invasiveness of hepatocellular carcinoma partly via the PI3K/Akt signalling pathway. Cancer Med. 2021, 10, 7242–7252. [Google Scholar] [CrossRef]
- Zhu, W.L.; Fan, B.L.; Liu, D.L.; Zhu, W.X. Abnormal Expression of Fibrinogen γ (FGG) and Plasma Level of Fibrinogen in Patients with Hepatocellular Carcinoma. Anticancer Res. 2009, 29, 2531–2534. [Google Scholar]
- Huang, Y.; Wang, H.; Lian, Y.; Wu, X.; Zhou, L.; Wang, J.; Deng, M.; Huang, Y. Upregulation of kinesin family member 4A enhanced cell proliferation via activation of Akt signaling and predicted a poor prognosis in hepatocellular carcinoma. Cell Death Dis. 2018, 9, 141. [Google Scholar] [CrossRef] [PubMed]
- Wu, F.; Li, T.Y.; Su, S.C.; Yu, J.S.; Zhang, H.L.; Tan, G.Q.; Liu, J.W.; Wang, B.L. STC2 as a novel mediator for Mus81-dependent proliferation and survival in hepatocellular carcinoma. Cancer Lett. 2017, 388, 177–186. [Google Scholar] [CrossRef] [PubMed]
- Liu, R.; Blower, P.E.; Pham, A.N.; Fang, J.; Dai, Z.; Wise, C.; Green, B.; Teitel, C.H.; Ning, B.; Ling, W.; et al. Cystine-Glutamate Transporter SLC7A11 Mediates Resistance to Geldanamycin but Not to 17-(Allylamino)-17-demethoxygeldanamycin. Mol. Pharmacol. 2007, 72, 1637–1646. [Google Scholar] [CrossRef]
- Kim, D.H.; Kim, W.D.; Kim, S.K.; Moon, D.H.; Lee, S.J. TGF-β1-mediated repression of SLC7A11 drives vulnerability to GPX4 inhibition in hepatocellular carcinoma cells. Cell Death Dis. 2020, 11, 406. [Google Scholar] [CrossRef]
- Di Francesco, A.; Di Germanio, C.; Panda, A.C.; Huynh, P.; Peaden, R.; Navas-Enamorado, I.; Bastian, P.; Lehrmann, E.; Diaz-Ruiz, A.; Ross, D.; et al. Novel RNA-binding activity of NQO1 promotes SERPINA1 mRNA translation. Free Radic. Biol. Med. 2016, 99, 225–233. [Google Scholar] [CrossRef] [PubMed]
- Niemietz, C.; Bezerra, F.; Almeida, M.R.; Guo, S.; Monia, B.P.; Saraiva, M.J.; Schütz, P.; Schmidt, H.H.J.; Zibert, A. SERPINA1 modulates expression of amyloidogenic transthyretin. Exp. Cell Res. 2020, 395, 112217. [Google Scholar] [CrossRef] [PubMed]
- Koop, A.C.; Thiele, N.D.; Steins, D.; Michaëlsson, E.; Wehmeyer, M.; Scheja, L.; Steglich, B.; Huber, S.; Schulze zur Wiesch, J.; Lohse, A.W.; et al. Therapeutic Targeting of Myeloperoxidase Attenuates NASH in Mice. Hepatol. Commun. 2020, 4, 1441–1458. [Google Scholar] [CrossRef] [PubMed]




| Function | PH Model | HCC Model |
|---|---|---|
| Signal transduction | KISS1 | GNAZ, LRRC1, MYH4, STC2, DUSP9 |
| DNA repair | RAD51AP1, HROB, UBE2T, PTTG1 | |
| Protein degradation | MAGEC2, DCAF4L2 | UBE2T, DTL, MAGEA2, MAGEA2B, TRIM71, MAGEA6, SERPINA1 |
| Defense or immune response (inflammatory) | DEFA1, DEFA1B, MPO, FNDC4, SIGLEC10, FGG | |
| Transcription regulation | EBF2, NR4A3, ZNF681, MAGEC2 | MAGEA2, MAGEA2B, MYBL2, MAGEA6, IGF2BP1 |
| Transmembrane transport (ion or/and molecule) | GABRD, KCNJ4, TRPC6, SLC16A12, SLC2A5 | CHRNE, KCNJ16, SLC13A5, SLC7A11 |
| Mitotic spindle regulation | DYNC1I1 | ASPM, GPSM2, KIF4A, MYBL2, NDC80, NUF2, PTTG1 |
| Neural communication | PRIMA1, C1QL1 | |
| Other | PKLR, ELFN2, C15orf48, NDUFA4L2, SIGLEC15, ERVFRD-1, C1orf210 | SYN1, OSBPL3, PHACTR3, ACADS, SSUH2, RAB11FIP4, OIT3, HKDC1 |
Disclaimer/Publisher’s Note: The statements, opinions and data contained in all publications are solely those of the individual author(s) and contributor(s) and not of MDPI and/or the editor(s). MDPI and/or the editor(s) disclaim responsibility for any injury to people or property resulting from any ideas, methods, instructions or products referred to in the content. |
© 2024 by the authors. Licensee MDPI, Basel, Switzerland. This article is an open access article distributed under the terms and conditions of the Creative Commons Attribution (CC BY) license (https://creativecommons.org/licenses/by/4.0/).
Share and Cite
Štancl, P.; Gršković, P.; Držaić, S.; Vičić, A.; Karlić, R.; Korać, P. RNA-Sequencing Identification of Genes Supporting HepG2 as a Model Cell Line for Hepatocellular Carcinoma or Hepatocytes. Genes 2024, 15, 1460. https://doi.org/10.3390/genes15111460
Štancl P, Gršković P, Držaić S, Vičić A, Karlić R, Korać P. RNA-Sequencing Identification of Genes Supporting HepG2 as a Model Cell Line for Hepatocellular Carcinoma or Hepatocytes. Genes. 2024; 15(11):1460. https://doi.org/10.3390/genes15111460
Chicago/Turabian StyleŠtancl, Paula, Paula Gršković, Sara Držaić, Ana Vičić, Rosa Karlić, and Petra Korać. 2024. "RNA-Sequencing Identification of Genes Supporting HepG2 as a Model Cell Line for Hepatocellular Carcinoma or Hepatocytes" Genes 15, no. 11: 1460. https://doi.org/10.3390/genes15111460
APA StyleŠtancl, P., Gršković, P., Držaić, S., Vičić, A., Karlić, R., & Korać, P. (2024). RNA-Sequencing Identification of Genes Supporting HepG2 as a Model Cell Line for Hepatocellular Carcinoma or Hepatocytes. Genes, 15(11), 1460. https://doi.org/10.3390/genes15111460

