LINC01614 Promotes Oral Squamous Cell Carcinoma by Regulating FOXC1
Abstract
1. Introduction
2. Materials and Methods
2.1. Cell Cultures and Transfections
2.2. Quantitative Real Time-Polymerase Chain Reaction (qRT-PCR)
2.3. Cell Counting Kit-8 (CCK-8) Assays
2.4. Colony Formation Assays
2.5. Transwell Assays
2.6. Wound Healing Assays
2.7. Flow Cytometry
2.8. Dual-Luciferase Reporter Gene Assays
2.9. Subcellular Fractionation Assays
2.10. In Vivo Experiments
2.11. Statistical Analyses
3. Results
3.1. OSCC Cells Exhibited Aberrantly High LINC01614 Expression
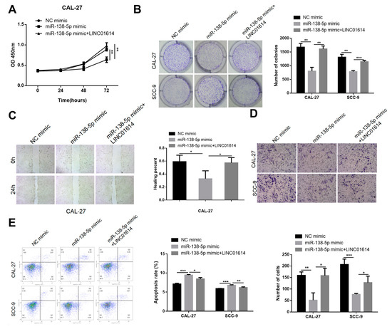
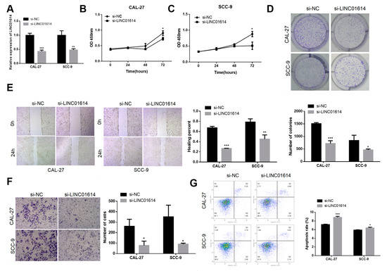
3.2. LINC01614 Promoted OSCC Cell Growth, Invasiveness, and Migratory Ability
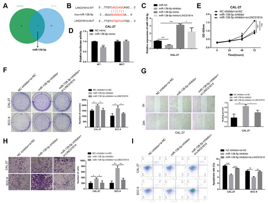
3.3. Si-LINC01614 Inhibited the Development of OSCC via Regulating miR-138-5p
3.4. MiR-138-5p Targets FOXC1 to Downregulate FOXC1 Expression
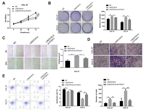
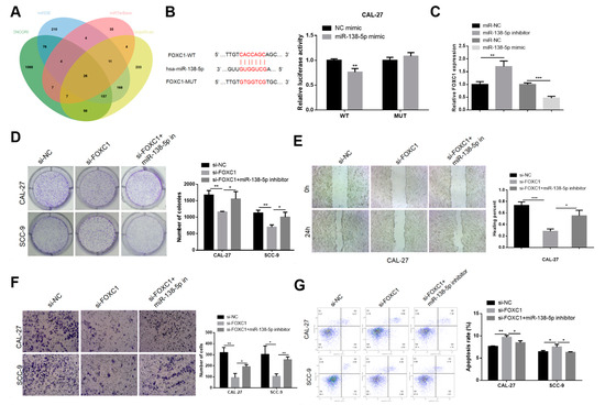
3.5. FOXC1 Silencing Counteracted the Promoting Effects of LINC01614 Overexpression in OSCC Cells
3.6. LINC01614 Accelerated the Development of OSCC In Vivo
4. Discussion
Supplementary Materials
Author Contributions
Funding
Institutional Review Board Statement
Informed Consent Statement
Data Availability Statement
Conflicts of Interest
References
- Tan, Y.; Wang, Z.; Xu, M.; Li, B.; Huang, Z.; Qin, S.; Nice, E.C.; Tang, J.; Huang, C. Oral squamous cell carcinomas: State of the field and emerging directions. Int. J. Oral Sci. 2023, 15, 44. [Google Scholar] [CrossRef] [PubMed]
- Radaic, A.; Kamarajan, P.; Cho, A.; Wang, S.; Hung, G.C.; Najarzadegan, F.; Wong, D.T.; Ton-That, H.; Wang, C.Y.; Kapila, Y.L. Biological biomarkers of oral cancer. Periodontology 2000 2023, 1–31. [Google Scholar] [CrossRef] [PubMed]
- Caponio, V.C.A.; Zhurakivska, K.; Lo Muzio, L.; Troiano, G.; Cirillo, N. The Immune Cells in the Development of Oral Squamous Cell Carcinoma. Cancers 2023, 15, 3779. [Google Scholar] [CrossRef] [PubMed]
- Alonso-Juarranz, M.; Mascaraque, M.; Carrasco, E.; Gracia-Cazana, T.; De La Sen, O.; Gilaberte, Y.; Gonzalez, S.; Juarranz, A.; Falahat, F. The Distinctive Features behind the Aggressiveness of Oral and Cutaneous Squamous Cell Carcinomas. Cancers 2023, 15, 3227. [Google Scholar] [CrossRef]
- Nokovitch, L.; Maquet, C.; Crampon, F.; Taihi, I.; Roussel, L.M.; Obongo, R.; Virard, F.; Fervers, B.; Deneuve, S. Oral Cavity Squamous Cell Carcinoma Risk Factors: State of the Art. J. Clin. Med. 2023, 12, 3264. [Google Scholar] [CrossRef]
- Kopp, F.; Mendell, J.T. Functional Classification and Experimental Dissection of Long Noncoding RNAs. Cell 2018, 172, 393–407. [Google Scholar] [CrossRef]
- Herman, A.B.; Tsitsipatis, D.; Gorospe, M. Integrated lncRNA function upon genomic and epigenomic regulation. Mol. Cell 2022, 82, 2252–2266. [Google Scholar] [CrossRef]
- Ransohoff, J.D.; Wei, Y.; Khavari, P.A. The functions and unique features of long intergenic non-coding RNA. Nat. Rev. Mol. Cell Biol. 2018, 19, 143–157. [Google Scholar] [CrossRef]
- Tan, Y.T.; Lin, J.F.; Li, T.; Li, J.J.; Xu, R.H.; Ju, H.Q. LncRNA-mediated posttranslational modifications and reprogramming of energy metabolism in cancer. Cancer Commun. 2021, 41, 109–120. [Google Scholar] [CrossRef]
- Adnane, S.; Marino, A.; Leucci, E. LncRNAs in human cancers: Signal from noise. Trends Cell Biol. 2022, 32, 565–573. [Google Scholar] [CrossRef]
- Huang, Y.; Yi, Q.; Feng, J.; Xie, W.; Sun, W.; Sun, W. The role of lincRNA-p21 in regulating the biology of cancer cells. Hum. Cell 2022, 35, 1640–1649. [Google Scholar] [CrossRef] [PubMed]
- Bhan, A.; Soleimani, M.; Mandal, S.S. Long Noncoding RNA and Cancer: A New Paradigm. Cancer Res. 2017, 77, 3965–3981. [Google Scholar] [CrossRef] [PubMed]
- Benacka, R.; Szaboova, D.; Gulasova, Z.; Hertelyova, Z.; Radonak, J. Non-Coding RNAs in Human Cancer and Other Diseases: Overview of the Diagnostic Potential. Int. J. Mol. Sci. 2023, 24, 16213. [Google Scholar] [CrossRef] [PubMed]
- Li, B.J.; Ren, F.H.; Zhang, C.; Zhang, X.W.; Jiao, X.H. LncRNA AFAP1-AS1 Promotes Oral Squamous Cell Carcinoma Development by Ubiquitin-Mediated Proteolysis. Int. Dent. J. 2024, 74, 1277–1286. [Google Scholar] [CrossRef]
- Yeh, J.C.; Chen, Y.T.; Chou, Y.E.; Su, S.C.; Chang, L.C.; Chen, Y.L.; Lin, C.W.; Yang, S.F. Interactive effects of CDKN2B-AS1 gene polymorphism and habitual risk factors on oral cancer. J. Cell Mol. Med. 2023, 27, 3395–3403. [Google Scholar] [CrossRef]
- Liu, T.; Han, C.; Fang, P.; Ma, Z.; Wang, X.; Chen, H.; Wang, S.; Meng, F.; Wang, C.; Zhang, E.; et al. Cancer-associated fibroblast-specific lncRNA LINC01614 enhances glutamine uptake in lung adenocarcinoma. J. Hematol. Oncol. 2022, 15, 141. [Google Scholar] [CrossRef]
- Chen, L.J.; Wu, L.; Wang, W.; Zhai, L.L.; Xiang, F.; Li, W.B.; Tang, Z.G. Long non-coding RNA 01614 hyperactivates WNT/beta-catenin signaling to promote pancreatic cancer progression by suppressing GSK-3beta. Int. J. Oncol. 2022, 61, 116. [Google Scholar] [CrossRef]
- Liu, A.N.; Qu, H.J.; Yu, C.Y.; Sun, P. Knockdown of LINC01614 inhibits lung adenocarcinoma cell progression by up-regulating miR-217 and down-regulating FOXP1. J. Cell Mol. Med. 2018, 22, 4034–4044. [Google Scholar] [CrossRef]
- Nemeth, K.; Bayraktar, R.; Ferracin, M.; Calin, G.A. Non-coding RNAs in disease: From mechanisms to therapeutics. Nat. Rev. Genet. 2024, 25, 211–232. [Google Scholar] [CrossRef]
- Kim, Y.; Lee, M. Deep Learning Approaches for lncRNA-Mediated Mechanisms: A Comprehensive Review of Recent Developments. Int. J. Mol. Sci. 2023, 24, 10299. [Google Scholar] [CrossRef]
- Zheng, G.; Zhu, Y.; Xu, L.; Chen, S.; Zhang, X.; Li, W.; Chen, W.; Zhou, Y.; Gu, W. LncRNA MACC1-AS1 associates with DDX5 to modulate MACC1 transcription in breast cancer cells. iScience 2023, 26, 107642. [Google Scholar] [CrossRef] [PubMed]
- Wang, P.S.; Liu, Z.; Sweef, O.; Xie, J.; Chen, J.; Zhu, H.; Zeidler-Erdely, P.C.; Yang, C.; Wang, Z. Long noncoding RNA ABHD11-AS1 interacts with SART3 and regulates CD44 RNA alternative splicing to promote lung carcinogenesis. Environ. Int. 2024, 185, 108494. [Google Scholar] [CrossRef] [PubMed]
- Prozzillo, Y.; Santopietro, M.V.; Messina, G.; Dimitri, P. Unconventional roles of chromatin remodelers and long non-coding RNAs in cell division. Cell Mol. Life Sci. 2023, 80, 365. [Google Scholar] [CrossRef] [PubMed]
- Sengupta, P.; Roy, A.; Roy, L.; Bose, D.; Halder, S.; Jana, K.; Mukherjee, G.; Chatterjee, S. Long non-coding intergenic RNA, LINC00273 induces cancer metastasis and stemness via miRNA sponging in triple negative breast cancer. Int. J. Biol. Macromol. 2024, 274, 132730. [Google Scholar] [CrossRef] [PubMed]
- Huang, X.; Li, Y.; Li, J.; Jiang, Y.; Cui, W.; Zhou, H.; Tang, L. The long noncoding RNA loc107053557 acts as a gga-miR-3530-5p sponge to suppress the replication of vvIBDV through regulating STAT1 expression. Virulence 2024, 15, 2333237. [Google Scholar] [CrossRef]
- Cai, Q.; Zhao, X.; Wang, Y.; Li, S.; Wang, J.; Xin, Z.; Li, F. LINC01614 promotes osteosarcoma progression via miR-520a-3p/SNX3 axis. Cell Signal 2021, 83, 109985. [Google Scholar] [CrossRef]
- Wang, H.; Wu, J.; Guo, W. SP1-Mediated Upregulation of lncRNA LINC01614 Functions a ceRNA for miR-383 to Facilitate Glioma Progression Through Regulation of ADAM12. Onco Targets Ther. 2020, 13, 4305–4318. [Google Scholar] [CrossRef]
- Liu, H.; Tang, T.; Hu, X.; Tan, W.; Zhou, P.; Zhang, H.; Liu, Y.; Chen, C.; Yang, M.; Zhou, M.; et al. miR-138-5p Inhibits Vascular Mimicry by Targeting the HIF-1alpha/VEGFA Pathway in Hepatocellular Carcinoma. J. Immunol. Res. 2022, 2022, 7318950. [Google Scholar] [CrossRef]
- Yang, R.; Liu, M.; Liang, H.; Guo, S.; Guo, X.; Yuan, M.; Lian, H.; Yan, X.; Zhang, S.; Chen, X.; et al. miR-138-5p contributes to cell proliferation and invasion by targeting Survivin in bladder cancer cells. Mol. Cancer 2016, 15, 82. [Google Scholar] [CrossRef]
- Xu, W.; Chen, B.; Ke, D.; Chen, X. MicroRNA-138-5p targets the NFIB-Snail1 axis to inhibit colorectal cancer cell migration and chemoresistance. Cancer Cell Int. 2020, 20, 475. [Google Scholar] [CrossRef]
- Han, B.; Bhowmick, N.; Qu, Y.; Chung, S.; Giuliano, A.E.; Cui, X. FOXC1: An emerging marker and therapeutic target for cancer. Oncogene 2017, 36, 3957–3963. [Google Scholar] [CrossRef] [PubMed]
- Gilding, L.N.; Somervaille, T.C.P. The Diverse Consequences of FOXC1 Deregulation in Cancer. Cancers 2019, 11, 184. [Google Scholar] [CrossRef] [PubMed]
- Lu, Y.T.; Xu, T.; Iqbal, M.; Hsieh, T.C.; Luo, Z.; Liang, G.; Farnham, P.J.; Rhie, S.K.; Goldkorn, A. FOXC1 Binds Enhancers and Promotes Cisplatin Resistance in Bladder Cancer. Cancers 2022, 14, 1717. [Google Scholar] [CrossRef] [PubMed]
- Cao, S.; Wang, Z.; Gao, X.; He, W.; Cai, Y.; Chen, H.; Xu, R. FOXC1 induces cancer stem cell-like properties through upregulation of beta-catenin in NSCLC. J. Exp. Clin. Cancer Res. 2018, 37, 220. [Google Scholar] [CrossRef] [PubMed]







Disclaimer/Publisher’s Note: The statements, opinions and data contained in all publications are solely those of the individual author(s) and contributor(s) and not of MDPI and/or the editor(s). MDPI and/or the editor(s) disclaim responsibility for any injury to people or property resulting from any ideas, methods, instructions or products referred to in the content. |
© 2024 by the authors. Licensee MDPI, Basel, Switzerland. This article is an open access article distributed under the terms and conditions of the Creative Commons Attribution (CC BY) license (https://creativecommons.org/licenses/by/4.0/).
Share and Cite
Che, H.; Zhang, X.; Cao, L.; Huang, W.; Lu, Q. LINC01614 Promotes Oral Squamous Cell Carcinoma by Regulating FOXC1. Genes 2024, 15, 1461. https://doi.org/10.3390/genes15111461
Che H, Zhang X, Cao L, Huang W, Lu Q. LINC01614 Promotes Oral Squamous Cell Carcinoma by Regulating FOXC1. Genes. 2024; 15(11):1461. https://doi.org/10.3390/genes15111461
Chicago/Turabian StyleChe, Hongze, Xun Zhang, Luo Cao, Wenjun Huang, and Qing Lu. 2024. "LINC01614 Promotes Oral Squamous Cell Carcinoma by Regulating FOXC1" Genes 15, no. 11: 1461. https://doi.org/10.3390/genes15111461
APA StyleChe, H., Zhang, X., Cao, L., Huang, W., & Lu, Q. (2024). LINC01614 Promotes Oral Squamous Cell Carcinoma by Regulating FOXC1. Genes, 15(11), 1461. https://doi.org/10.3390/genes15111461
