Genome-Wide Association Study Reveals the Genetic Basis of Total Flavonoid Content in Brown Rice
Abstract
:1. Introduction
2. Materials and Methods
2.1. Plant Materials
2.2. Field Trials and Measurement of Total Flavonoid Content
2.3. Genotype
2.4. Population Structure Analysis
2.5. GWAS
2.6. Screening Candidate Genes
2.7. Statistical Analysis and Graphing
3. Results
3.1. Identification of Functional Rice Germplasm Rich in Flavonoids

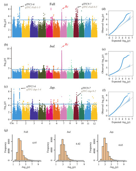
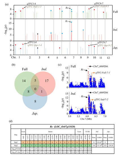
3.2. GWAS for Total Flavonoid Content
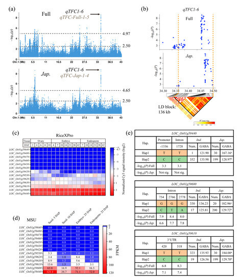
3.3. Identification of Candidate Genes for qTFC1-6
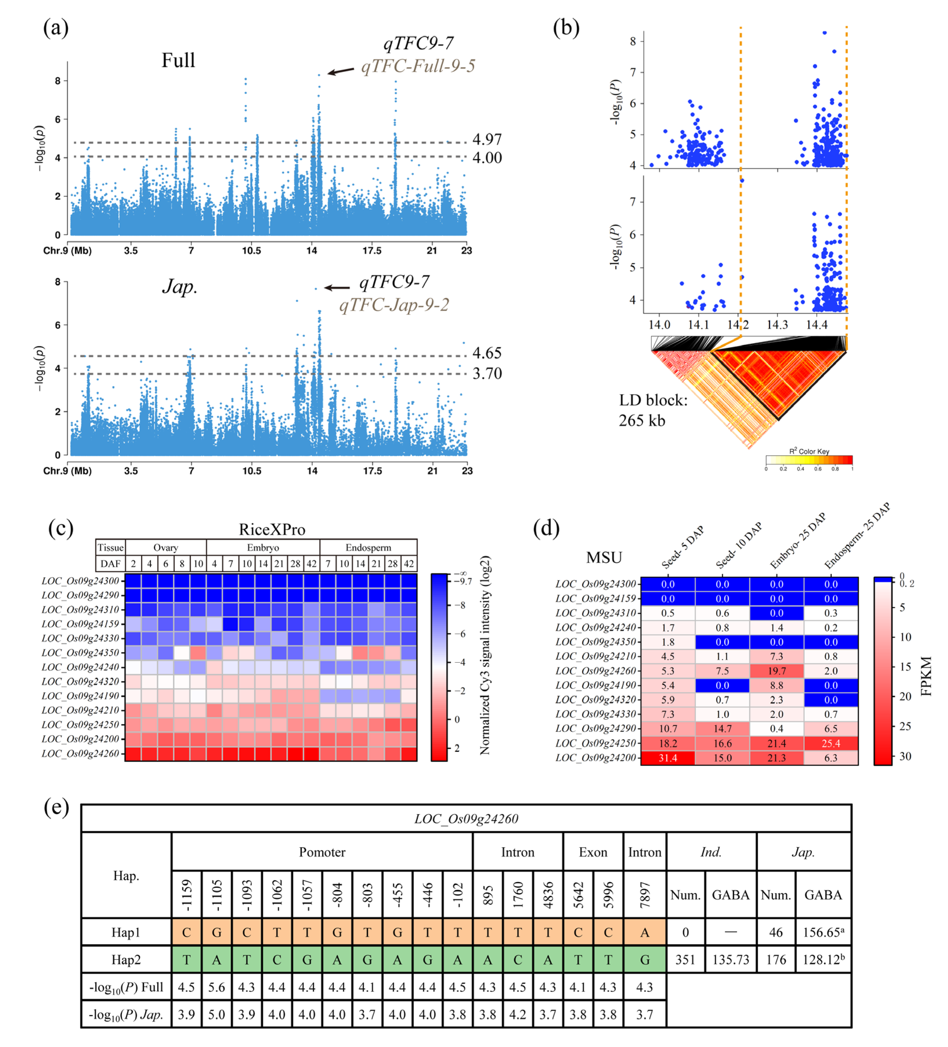
3.4. Identification of Candidate Genes for qTFC9-7
3.5. Geographic Distribution and Breeding Utilization Analysis of Favorable Haplotypes of Preferred Candidate Genes of qTFC1-6 and qTFC9-7
4. Discussion
5. Conclusions
Supplementary Materials
Author Contributions
Funding
Institutional Review Board Statement
Informed Consent Statement
Data Availability Statement
Acknowledgments
Conflicts of Interest
References
- Meetoo, D. Chronic diseases: The silent global epidemic. Br. J. Nurs. 2008, 17, 1320–1325. [Google Scholar] [CrossRef] [PubMed]
- Nugent, R. Chronic diseases in developing countries: Health and economic burdens. Ann. N. Y. Acad. Sci. 2008, 1136, 70–79. [Google Scholar] [CrossRef]
- Yach, D.; Leeder, S.R.; Bell, J.; Kistnasamy, B. Global chronic diseases. Science 2005, 307, 317. [Google Scholar] [CrossRef]
- Sung, H.; Ferlay, J.; Siegel, R.L.; Laversanne, M.; Soerjomataram, I.; Jemal, A.; Bray, F. Global Cancer Statistics 2020: GLOBOCAN Estimates of Incidence and Mortality Worldwide for 36 Cancers in 185 Countries. CA Cancer J. Clin. 2021, 71, 209–249. [Google Scholar] [CrossRef]
- Ferdinand, K.C.; Reddy, T.K.; Vo, T.N. Global interventions in hypertension: New and emerging concepts. Curr. Opin. Cardiol. 2021, 36, 436–443. [Google Scholar] [CrossRef]
- Hengel, F.E.; Sommer, C.; Wenzel, U. Arterielle Hypertonie—Eine Übersicht für den ärztlichen Alltag. DMW Dtsch. Med. Wochenschr. 2022, 147, 414–428. [Google Scholar] [CrossRef]
- Liu, W.; Feng, Y.; Yu, S.; Fan, Z.; Li, X.; Li, J.; Yin, H. The Flavonoid Biosynthesis Network in Plants. Int. J. Mol. Sci. 2021, 22, 12824. [Google Scholar] [CrossRef]
- Ferreyra, M.L.F.; Casas, M.I.; Questa, J.I.; Herrera, A.L.; DeBlasio, S.; Wang, J.; Jackson, D.; Grotewold, E.; Casati, P. Evolution and expression of tandem duplicated maize flavonol synthase genes. Front. Plant Sci. 2012, 3, 101. [Google Scholar] [CrossRef]
- Ramesh, P.; Jagadeesan, R.; Sekaran, S.; Dhanasekaran, A.; Vimalraj, S. Flavonoids: Classification, Function, and Molecular Mechanisms Involved in Bone Remodelling. Front. Endocrinol. 2021, 12, 779638. [Google Scholar] [CrossRef]
- Verma, V.; Vishal, B.; Kohli, A.; Kumar, P.P. Systems-based rice improvement approaches for sustainable food and nutritional security. Plant Cell Rep. 2021, 40, 2021–2036. [Google Scholar] [CrossRef] [PubMed]
- Zeng, Y.-W.; Du, J.; Yang, S.-M.; Pu, X.-Y.; Wang, Y.-C.; Yang, T.; Sun, Z.-H.; Xin, P.-Y. The Zonal Characteristics and Cultivated Types Difference of Functional Components in Brown Rice for Core Collection of Yunnan Rice. Spectrosc. Spectr. Anal. 2010, 30, 3388–3394. [Google Scholar] [CrossRef]
- Ghosh, P.; Roychoudhury, A. Nutrition and antioxidant profiling in the unpolished and polished grains of eleven indigenous aromatic rice cultivars. 3 Biotech 2020, 10, 548. [Google Scholar] [CrossRef]
- Kim, J.K.; Lee, S.Y.; Chu, S.M.; Lim, S.H.; Suh, S.-C.; Lee, Y.-T.; Cho, H.S.; Ha, S.-H. Variation and correlation analysis of flavonoids and carotenoids in korean pigmented rice (Oryza sativa L.) cultivars. J. Agric. Food Chem. 2010, 58, 12804–12809. [Google Scholar] [CrossRef] [PubMed]
- Nayeem, S.; Venkidasamy, B.; Sundararajan, S.; Kuppuraj, S.P.; Ramalingam, S. Differential expression of flavonoid biosynthesis genes and biochemical composition in different tissues of pigmented and non-pigmented rice. J. Food Sci. Technol. 2020, 58, 884–893. [Google Scholar] [CrossRef] [PubMed]
- Singh, S.P.; Vanlalsanga; Mehta, S.; Singh, Y.T. New insight into the pigmented rice of northeast India revealed high antioxidant and mineral compositions for better human health. Heliyon 2022, 8, e10464. [Google Scholar] [CrossRef] [PubMed]
- Mackon, E.; Mackon, G.C.J.D.E.; Ma, Y.; Kashif, M.H.; Ali, N.; Usman, B.; Liu, P. Recent Insights into Anthocyanin Pigmentation, Synthesis, Trafficking, and Regulatory Mechanisms in Rice (Oryza sativa L.) Caryopsis. Biomolecules 2021, 11, 394. [Google Scholar] [CrossRef]
- Duan, L.; Liu, H.; Li, X.; Xiao, J.; Wang, S. Multiple phytohormones and phytoalexins are involved in disease resistance to Magnaporthe oryzae invaded from roots in rice. Physiol. Plant. 2014, 152, 486–500. [Google Scholar] [CrossRef]
- Park, S.; Choi, M.J.; Lee, J.Y.; Kim, J.K.; Ha, S.-H.; Lim, S.-H. Molecular and Biochemical Analysis of Two Rice Flavonoid 3′-Hydroxylase to Evaluate Their Roles in Flavonoid Biosynthesis in Rice Grain. Int. J. Mol. Sci. 2016, 17, 1549. [Google Scholar] [CrossRef]
- Park, S.; Kim, D.-H.; Park, B.-R.; Lee, J.-Y.; Lim, S.-H. Molecular and Functional Characterization of Oryza sativa Flavonol Synthase (OsFLS), a Bifunctional Dioxygenase. J. Agric. Food Chem. 2019, 67, 7399–7409. [Google Scholar] [CrossRef]
- Ithal, N.; Reddy, A.R. Rice flavonoid pathway genes, OsDfr and OsAns, are induced by dehydration, high salt and ABA, and contain stress responsive promoter elements that interact with the transcription activator, OsC1-MYB. Plant Sci. 2004, 166, 1505–1513. [Google Scholar] [CrossRef]
- Sweeney, M.T.; Thomson, M.J.; Pfeil, B.E.; McCouch, S. Caught Red-Handed: Rc encodes a basic helix-loop-helix protein conditioning red pericarp in rice. Plant Cell 2006, 18, 283–294. [Google Scholar] [CrossRef] [PubMed]
- Sakamoto, W.; Ohmori, T.; Kageyama, K.; Miyazaki, C.; Saito, A.; Murata, M.; Noda, K.; Maekawa, M. The Purple leaf (Pl) Locus of rice: The plw allele has a complex organization and includes two genes encoding basic helix-loop-helix proteins involved in anthocyanin biosynthesis. Plant Cell Physiol. 2001, 42, 982–991. [Google Scholar] [CrossRef] [PubMed]
- Zhang, F.; Guo, H.; Huang, J.; Yang, C.; Li, Y.; Wang, X.; Qu, L.; Liu, X.; Luo, J. A UV-B-responsive glycosyltransferase, OsUGT706C2, modulates flavonoid metabolism in rice. Sci. China Life Sci. 2020, 63, 1037–1052. [Google Scholar] [CrossRef]
- Shimizu, T.; Lin, F.; Hasegawa, M.; Okada, K.; Nojiri, H.; Yamane, H. Purification and identification of naringenin 7-O-Methyltransferase, a key enzyme in biosynthesis of flavonoid phytoalexin sakuranetin in rice. J. Biol. Chem. 2012, 287, 19315–19325. [Google Scholar] [CrossRef]
- Mackon, E.; Ma, Y.; Mackon, G.C.J.D.E.; Usman, B.; Zhao, Y.; Li, Q.; Liu, P. Computational and Transcriptomic Analysis Unraveled OsMATE34 as a Putative Anthocyanin Transporter in Black Rice (Oryza sativa L.) Caryopsis. Genes 2021, 12, 583. [Google Scholar] [CrossRef] [PubMed]
- Akhter, D.; Qin, R.; Nath, U.K.; Eshag, J.; Jin, X.; Shi, C. A rice gene, OsPL, encoding a MYB family transcription factor confers anthocyanin synthesis, heat stress response and hormonal signaling. Gene 2019, 699, 62–72. [Google Scholar] [CrossRef] [PubMed]
- Ko, J.H.; Kim, B.G.; Kim, J.H.; Kim, H.; Lim, C.E.; Lim, J.; Lee, C.; Lim, Y.; Ahn, J.-H. Four glucosyltransferases from rice: cDNA cloning, expression, and characterization. J. Plant Physiol. 2008, 165, 435–444. [Google Scholar] [CrossRef]
- Park, H.L.; Yoo, Y.; Bhoo, S.H.; Lee, T.-H.; Lee, S.-W.; Cho, M.-H. Two Chalcone Synthase Isozymes Participate Redundantly in UV-Induced Sakuranetin Synthesis in Rice. Int. J. Mol. Sci. 2020, 21, 3777. [Google Scholar] [CrossRef]
- Yang, Z.; Li, N.; Kitano, T.; Li, P.; Spindel, J.E.; Wang, L.; Bai, G.; Xiao, Y.; McCouch, S.R.; Ishihara, A.; et al. Genetic mapping identifies a rice naringenin O-glucosyltransferase that influences insect resistance. Plant J. 2021, 106, 1401–1413. [Google Scholar] [CrossRef]
- Lam, P.Y.; Liu, H.; Lo, C. Completion of Tricin Biosynthesis Pathway in Rice: Cytochrome P450 75B4 Is a Unique Chrysoeriol 5′-Hydroxylase. Plant Physiol. 2015, 168, 1527–1536. [Google Scholar] [CrossRef]
- Maeda, H.; Yamaguchi, T.; Omoteno, M.; Takarada, T.; Fujita, K.; Murata, K.; Iyama, Y.; Kojima, Y.; Morikawa, M.; Ozaki, H.; et al. Genetic dissection of black grain rice by the development of a near isogenic line. Breed. Sci. 2014, 64, 134–141. [Google Scholar] [CrossRef] [PubMed]
- Yang, X.; Wang, J.; Xia, X.; Zhang, Z.; He, J.; Nong, B.; Luo, T.; Feng, R.; Wu, Y.; Pan, Y.; et al. OsTTG1, a WD40 repeat gene, regulates anthocyanin biosynthesis in rice. Plant J. 2021, 107, 198–214. [Google Scholar] [CrossRef] [PubMed]
- Wang, J.; Deng, Q.; Li, Y.; Yu, Y.; Liu, X.; Han, Y.; Luo, X.; Wu, X.; Ju, L.; Sun, J.; et al. Transcription Factors Rc and OsVP1 Coordinately Regulate Preharvest Sprouting Tolerance in Red Pericarp Rice. J. Agric. Food Chem. 2020, 68, 14748–14757. [Google Scholar] [CrossRef] [PubMed]
- Kim, B.; Lee, Y.; Nam, J.-Y.; Lee, G.; Seo, J.; Lee, D.; Cho, Y.-H.; Kwon, S.-W.; Koh, H.-J. Mutations in OsDET1, OsCOP10, and OsDDB1 confer embryonic lethality and alter flavonoid accumulation in Rice (Oryza sativa L.) seed. Front. Plant Sci. 2022, 13, 952856. [Google Scholar] [CrossRef]
- Zhang, H.; Zhang, D.; Wang, M.; Sun, J.; Qi, Y.; Li, J.; Wei, X.; Han, L.; Qiu, Z.; Tang, S.; et al. A core collection and mini core collection of Oryza sativa L. in China. Theor. Appl. Genet. 2010, 122, 49–61. [Google Scholar] [CrossRef]
- Yu, S.B.; Xu, W.J.; Vijayakumar, C.H.M.; Ali, J.; Fu, B.Y.; Xu, J.L.; Jiang, Y.Z.; Marghirang, R.; Domingo, J.; Aquino, C.; et al. Molecular diversity and multilocus organization of the parental lines used in the International Rice Molecular Breeding Program. Theor. Appl. Genet. 2003, 108, 131–140. [Google Scholar] [CrossRef]
- He, S.M.; Liu, J.L. Study on the determination method of flavone content in tea. Chin. J. Anal. Chem. 2007, 35, 1365–1368. [Google Scholar]
- Alexandrov, N.; Tai, S.; Wang, W.; Mansueto, L.; Palis, K.; Fuentes, R.R.; Ulat, V.J.; Chebotarov, D.; Zhang, G.; Li, Z.; et al. SNP-Seek database of SNPs derived from 3000 rice genomes. Nucleic Acids Res. 2014, 43, D1023–D1027. [Google Scholar] [CrossRef]
- Wang, W.; Mauleon, R.; Hu, Z.; Chebotarov, D.; Tai, S.; Wu, Z.; Li, M.; Zheng, T.; Fuentes, R.R.; Zhang, F.; et al. Genomic variation in 3,010 diverse accessions of Asian cultivated rice. Nature 2018, 557, 43–49. [Google Scholar] [CrossRef]
- Purcell, S.; Neale, B.; Todd-Brown, K.; Thomas, L.; Ferreira, M.A.R.; Bender, D.; Maller, J.; Sklar, P.; de Bakker, P.I.W.; Daly, M.J.; et al. PLINK: A Tool Set for Whole-Genome Association and Population-Based Linkage Analyses. Am. J. Hum. Genet. 2007, 81, 559–575. [Google Scholar] [CrossRef]
- Yang, J.; Lee, S.H.; Goddard, M.E.; Visscher, P.M. GCTA: A tool for genome-wide complex trait analysis. Am. J. Hum. Genet. 2011, 88, 76–82. [Google Scholar] [CrossRef] [PubMed]
- Tang, Y.; Liu, X.; Wang, J.; Li, M.; Wang, Q.; Tian, F.; Su, Z.; Pan, Y.; Liu, D.; Lipka, A.E.; et al. GAPIT Version 2: An Enhanced Integrated Tool for Genomic Association and Prediction. Plant Genome 2016, 9, plantgenome2015-11. [Google Scholar] [CrossRef] [PubMed]
- Zhao, Y.; Zhang, H.; Xu, J.; Jiang, C.; Yin, Z.; Xiong, H.; Xie, J.; Wang, X.; Zhu, X.; Li, Y.; et al. Loci and natural alleles underlying robust roots and adaptive domestication of upland ecotype rice in aerobic conditions. PLoS Genet. 2018, 14, e1007521. [Google Scholar] [CrossRef]
- Huang, X.; Wei, X.; Sang, T.; Zhao, Q.; Feng, Q.; Zhao, Y.; Li, C.; Zhu, C.; Lu, T.; Zhang, Z.; et al. Genome-wide association studies of 14 agronomic traits in rice landraces. Nat. Genet. 2010, 42, 961–967. [Google Scholar] [CrossRef]
- Mather, A.K.; Caicedo, A.L.; Polato, N.R.; Olsen, K.M.; McCouch, S.; Purugganan, M.D. The Extent of Linkage Disequilibrium in Rice (Oryza sativa L.). Genetics 2007, 177, 2223–2232. [Google Scholar] [CrossRef]
- Guo, H.; Zeng, Y.; Li, J.; Ma, X.; Zhang, Z.; Lou, Q.; Li, J.; Gu, Y.; Zhang, H.; Li, J.; et al. Differentiation, evolution and utilization of natural alleles for cold adaptability at the reproductive stage in rice. Plant Biotechnol. J. 2020, 18, 2491–2503. [Google Scholar] [CrossRef] [PubMed]
- Shin, J.H.; Blay, S.; McNeney, B.; Graham, J. Ldheatmap: An R function for graphical display of pairwise linkage disequilibria between single nucleotide polymorphisms. J. Stat. Softw. 2006, 16, 1–9. [Google Scholar] [CrossRef]
- Yano, K.; Yamamoto, E.; Aya, K.; Takeuchi, H.; Lo, P.-C.; Hu, L.; Yamasaki, M.; Yoshida, S.; Kitano, H.; Hirano, K.; et al. Genome-wide association study using whole-genome sequencing rapidly identifies new genes influencing agronomic traits in rice. Nat. Genet. 2016, 48, 927–934. [Google Scholar] [CrossRef]
- Kawahara, Y.; de la Bastide, M.; Hamilton, J.P.; Kanamori, H.; McCombie, W.R.; Ouyang, S.; Schwartz, D.C.; Tanaka, T.; Wu, J.; Zhou, S.; et al. Improvement of the Oryza sativa Nipponbare reference genome using next generation sequence and optical map data. Rice 2013, 6, 4. [Google Scholar] [CrossRef]
- Sato, Y.; Antonio, B.A.; Namiki, N.; Takehisa, H.; Minami, H.; Kamatsuki, K.; Sugimoto, K.; Shimizu, Y.; Hirochika, H.; Nagamura, Y. RiceXPro: A platform for monitoring gene expression in japonica rice grown under natural field conditions. Nucleic Acids Res. 2010, 39, D1141–D1148. [Google Scholar] [CrossRef]
- Zhang, Z.; Ersoz, E.; Lai, C.-Q.; Todhunter, R.J.; Tiwari, H.K.; Gore, M.A.; Bradbury, P.J.; Yu, J.; Arnett, D.K.; Ordovas, J.M.; et al. Mixed linear model approach adapted for genome-wide association studies. Nat. Genet. 2010, 42, 355–360. [Google Scholar] [CrossRef] [PubMed]
- Furukawa, T.; Maekawa, M.; Oki, T.; Suda, I.; Iida, S.; Shimada, H.; Takamure, I.; Kadowaki, K.-I. The Rc and Rd genes are involved in proanthocyanidin synthesis in rice pericarp. Plant J. 2007, 49, 91–102. [Google Scholar] [CrossRef] [PubMed]
- Li, K.; Li, Q.; Wang, L.Y.; Ren, H.; Ge, Y. Genetic variation and association mapping of phenolic, flavonoid content and antioxidant capacity in USDA rice mini-core collection. Genet. Resour. Crop. Evol. 2022, 69, 1685–1694. [Google Scholar] [CrossRef]
- Xu, W.; Dubos, C.; Lepiniec, L. Transcriptional control of flavonoid biosynthesis by MYB–bHLH–WDR complexes. Trends Plant Sci. 2015, 20, 176–185. [Google Scholar] [CrossRef] [PubMed]
- Petroni, K.; Tonelli, C. Recent advances on the regulation of anthocyanin synthesis in reproductive organs. Plant Sci. 2011, 181, 219–229. [Google Scholar] [CrossRef]
- Dong, X.; Chen, W.; Wang, W.; Zhang, H.; Liu, X.; Luo, J. Comprehensive profiling and natural variation of flavonoids in rice. J. Integr. Plant Biol. 2014, 56, 876–886. [Google Scholar] [CrossRef]
- Zhang, F.; Huang, J.; Guo, H.; Yang, C.; Li, Y.; Shen, S.; Zhan, C.; Qu, L.; Liu, X.; Wang, S.; et al. OsRLCK160 contributes to flavonoid accumulation and UV-B tolerance by regulating OsbZIP48 in rice. Sci. China Life Sci. 2022, 65, 1380–1394. [Google Scholar] [CrossRef]
- Ma, X.; Li, F.; Zhang, Q.; Wang, X.; Guo, H.; Xie, J.; Zhu, X.; Khan, N.U.; Zhang, Z.; Li, J.; et al. Genetic architecture to cause dynamic change in tiller and panicle numbers revealed by genome-wide association study and transcriptome profile in rice. Plant J. 2020, 104, 1603–1616. [Google Scholar] [CrossRef] [PubMed]
- Zhao, Y.; Zhao, W.; Jiang, C.; Wang, X.; Xiong, H.; Todorovska, E.G.; Yin, Z.; Chen, Y.; Wang, X.; Xie, J.; et al. Genetic Architecture and Candidate Genes for Deep-Sowing Tolerance in Rice Revealed by Non-syn GWAS. Front. Plant Sci. 2018, 9, 332. [Google Scholar] [CrossRef]
- Chorev, M.; Carmel, L. The Function of Introns. Front. Genet. 2012, 3, 55. [Google Scholar] [CrossRef]
- Jo, B.-S.; Choi, S.S. Introns: The Functional Benefits of Introns in Genomes. Genom. Inform. 2015, 13, 112–118. [Google Scholar] [CrossRef] [PubMed]
- Mayr, C. What Are 3′ UTRs Doing? Cold Spring Harb. Perspect. Biol. 2018, 11, a034728. [Google Scholar] [CrossRef] [PubMed]
- Zhang, Y.-C.; Gong, S.-F.; Li, Q.-H.; Sang, Y.; Yang, H.-Q. Functional and signaling mechanism analysis of rice CRYPTOCHROME 1. Plant J. 2006, 46, 971–983. [Google Scholar] [CrossRef] [PubMed]
- Zhang, Y.-C.; He, R.-R.; Lian, J.-P.; Zhou, Y.-F.; Zhang, F.; Li, Q.-F.; Yu, Y.; Feng, Y.-Z.; Yang, Y.-W.; Lei, M.-Q.; et al. OsmiR528 regulates rice-pollen intine formation by targeting an uclacyanin to influence flavonoid metabolism. Proc. Natl. Acad. Sci. USA 2019, 117, 727–732. [Google Scholar] [CrossRef] [PubMed]





| Variety Name | Subspecies | Origin | TFC (mg/100 g) | Landrace or Improved Variety |
|---|---|---|---|---|
| Yanshuichi | Ind. | Fujian, China | 435.9 | landrace |
| Feidongtangdao | Jap. | Anhui, China | 426.0 | landrace |
| Lengshuigu 2 | Jap. | Yunnan, China | 407.3 | landrace |
| Qiuqianbai | Ind. | Anhui, China | 355.8 | landrace |
| IRAT 669 | Jap. | Ivory Coast | 347.8 | improved variety |
| Haobayong 1 | Jap. | Yunnan, China | 344.5 | landrace |
| Lamujia | Jap. | Yunnan, China | 331.5 | landrace |
| Longhuamaohulu | Jap. | Hebei, China | 330.6 | landrace |
| Tianhandao | Ind. | Vietnam | 316.4 | landrace |
| Banjiemang | Jap. | Yunnan, China | 313.7 | landrace |
| QTL Name Merged | QTL Name of the Respective Populations | Chr. | Lead SNP | −log10(P) | Left SNP | Right SNP | Length of Overlapping Interval | No. of Commonly sig. SNP | Cloned Gene |
|---|---|---|---|---|---|---|---|---|---|
| qTFC7-2 | qTFC-Full-7-1 | 7 | 6141196 | 7.91 | 6062744 | 6468059 | 371872 | 104 | Rc |
| qTFC-Ind-7-2 | 7 | 6069266 | 15.76 | 5921983 | 6434616 | Rc | |||
| qTFC1-6 | qTFC-Full-1-5 | 1 | 34468941 | 8.58 | 34464710 | 34491418 | 26708 | 36 | |
| qTFC-Jap-1-4 | 1 | 34467581 | 8.81 | 34464710 | 34491418 | ||||
| qTFC9-7 | qTFC-Full-9-5 | 9 | 14419332 | 8.29 | 14014590 | 14471720 | 348111 | 30 | |
| qTFC-Jap-9-2 | 9 | 14210477 | 7.66 | 14111737 | 14459848 | ||||
| qTFC1-2 | qTFC-Full-1-1 | 1 | 6313712 | 5.75 | 6251537 | 6340212 | 88675 | 21 | |
| qTFC-Jap-1-2 | 1 | 6368734 | 8.65 | 6226226 | 6461894 | ||||
| qTFC4-3 | qTFC-Full-4-1 | 4 | 25197717 | 6.79 | 25029953 | 25399507 | 369554 | 11 | |
| qTFC-Ind-4-2 | 4 | 25197717 | 6.50 | 24981902 | 25399507 | ||||
| qTFC7-3 | qTFC-Full-7-2 | 7 | 6749334 | 6.18 | 6749334 | 6953995 | 129030 | 7 | |
| qTFC-Ind-7-3 | 7 | 6782095 | 7.96 | 6723681 | 6878364 | ||||
| qTFC5-4 | qTFC-Full-5-1 | 5 | 22309638 | 8.23 | 22280681 | 22468262 | 47736 | 2 | |
| qTFC-Jap-5-1 | 5 | 22317452 | 5.61 | 22309638 | 22357374 | ||||
| qTFC6-1 | qTFC-Full-6-1 | 6 | 2046161 | 6.35 | 2046147 | 2046165 | 18 | 4 | |
| qTFC-Ind-6-1 | 6 | 2046161 | 6.25 | 2046147 | 2046688 | ||||
| qTFC1-4 | qTFC-Full-1-3 | 1 | 25460333 | 6.54 | 25454033 | 25496676 | 16256 | 0 | |
| qTFC-Jap-1-3 | 1 | 25479651 | 5.11 | 25478991 | 25495247 | ||||
| qTFC3-3 | qTFC-Jap-3-1 | 3 | 10736942 | 5.67 | 10736930 | 11139080 | 155123 | 0 | |
| qTFC-Ind-3-2 | 3 | 11092283 | 5.66 | 10983957 | 11271479 | ||||
| qTFC8-3 | qTFC-Full-8-1 | 8 | 20869072 | 5.63 | 20844005 | 20939712 | 95707 | 0 | |
| qTFC-Ind-8-1 | 8 | 20653491 | 9.11 | 20648615 | 20942578 | ||||
| qTFC10-2 | qTFC-Full-10-1 | 10 | 11225165 | 7.48 | 11220698 | 11225165 | 4467 | 0 | |
| qTFC-Jap-10-1 | 10 | 11228250 | 6.96 | 11137616 | 11704622 | ||||
| qTFC11-4 | qTFC-Full-11-1 | 11 | 23285861 | 5.44 | 23111961 | 23406804 | 114658 | 0 | |
| qTFC-Jap-11-2 | 11 | 23170730 | 5.56 | 23170584 | 23285242 |
Disclaimer/Publisher’s Note: The statements, opinions and data contained in all publications are solely those of the individual author(s) and contributor(s) and not of MDPI and/or the editor(s). MDPI and/or the editor(s) disclaim responsibility for any injury to people or property resulting from any ideas, methods, instructions or products referred to in the content. |
© 2023 by the authors. Licensee MDPI, Basel, Switzerland. This article is an open access article distributed under the terms and conditions of the Creative Commons Attribution (CC BY) license (https://creativecommons.org/licenses/by/4.0/).
Share and Cite
Xia, H.; Pu, X.; Zhu, X.; Yang, X.; Guo, H.; Diao, H.; Zhang, Q.; Wang, Y.; Sun, X.; Zhang, H.; et al. Genome-Wide Association Study Reveals the Genetic Basis of Total Flavonoid Content in Brown Rice. Genes 2023, 14, 1684. https://doi.org/10.3390/genes14091684
Xia H, Pu X, Zhu X, Yang X, Guo H, Diao H, Zhang Q, Wang Y, Sun X, Zhang H, et al. Genome-Wide Association Study Reveals the Genetic Basis of Total Flavonoid Content in Brown Rice. Genes. 2023; 14(9):1684. https://doi.org/10.3390/genes14091684
Chicago/Turabian StyleXia, Haijian, Xiaoying Pu, Xiaoyang Zhu, Xiaomeng Yang, Haifeng Guo, Henan Diao, Quan Zhang, Yulong Wang, Xingming Sun, Hongliang Zhang, and et al. 2023. "Genome-Wide Association Study Reveals the Genetic Basis of Total Flavonoid Content in Brown Rice" Genes 14, no. 9: 1684. https://doi.org/10.3390/genes14091684
APA StyleXia, H., Pu, X., Zhu, X., Yang, X., Guo, H., Diao, H., Zhang, Q., Wang, Y., Sun, X., Zhang, H., Zhang, Z., Zeng, Y., & Li, Z. (2023). Genome-Wide Association Study Reveals the Genetic Basis of Total Flavonoid Content in Brown Rice. Genes, 14(9), 1684. https://doi.org/10.3390/genes14091684

