Genomic Dynamics and Functional Insights under Salt Stress in Gossypium hirsutum L.
Abstract
1. Introduction
2. Impacts and Responses of Salt Stress on Cotton Plant
2.1. Impact of Salt Stress on Cotton Growth
2.1.1. Root and Shoot
2.1.2. Boll Development and Yield
2.1.3. Fiber Quality
2.2. Response of Cotton Plant to Salt Stress
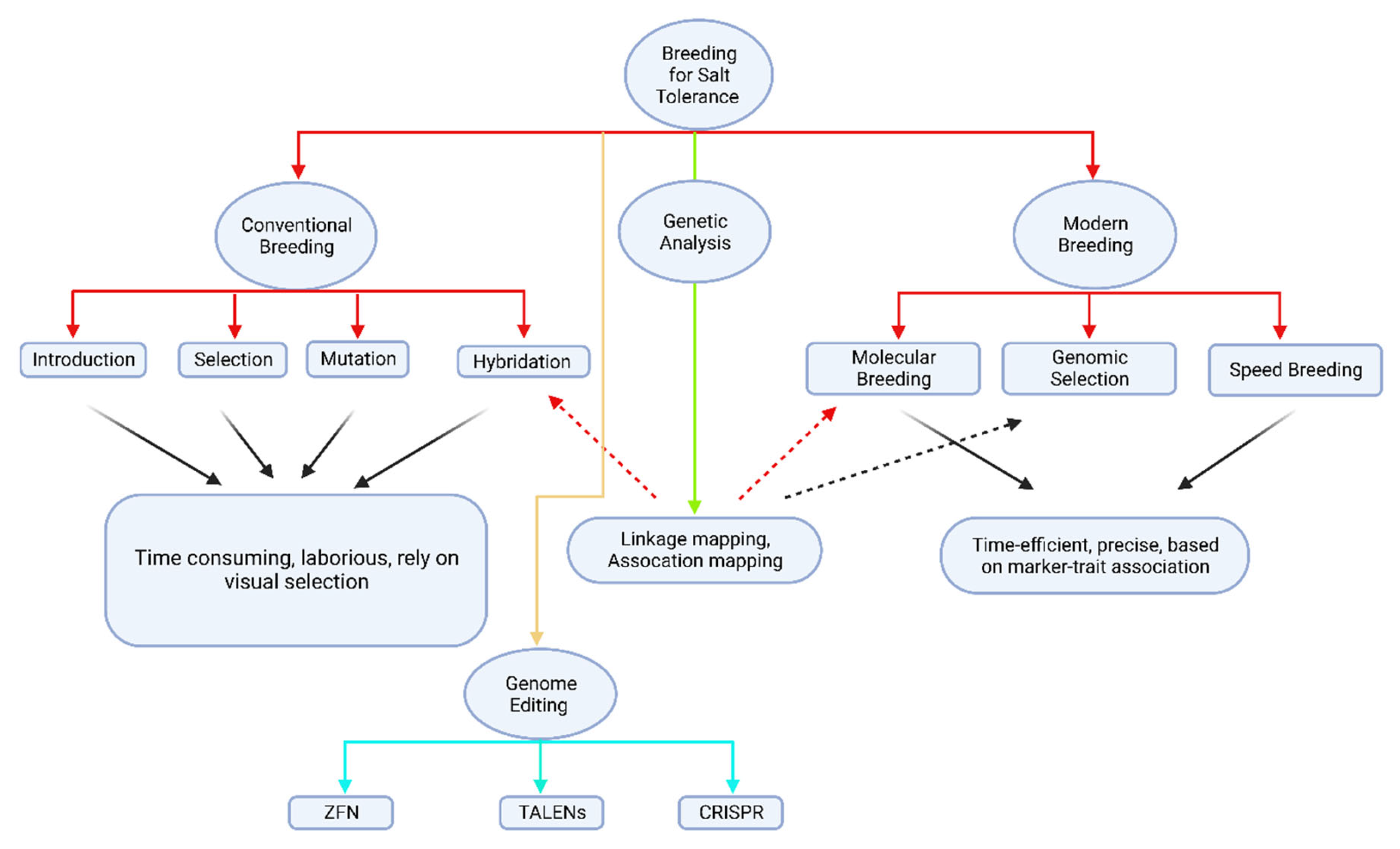
3. Classical Breeding in Cotton
4. Screening Techniques for Evaluation of Salt Stress in Cotton Germplasm
5. Morpho-Physio and Biochemical Markers for Evaluation of Salt Stress in Cotton
6. Advanced Breeding in Cotton (Mutation Breeding)
7. Molecular Breeding: Marker-Assisted Selection (MAS)
8. Different Markers
- DNA-based markers display Mendelian inheritance, unlike phenotypic markers, and have no environmental or epistatic effects. They are beneficial in tagging, cloning, introgression of useful genes from exotic genetic resources, and QTLs for specific trait enhancement. However, combining traditional breeding with modern molecular approaches will be highly useful in the development of salttolerant cultivars [26].
- Stress is a genetic condition that prevents full expression of genes. A wide variety of molecular markers are accessible for crop study. DNA-based markers are classified according to their application: RAPD markers are generated through the amplification of unknown DNA sequences using short, arbitrary oligonucleotide primers, making them a valuable tool in situations where information about the DNA sequence is not known beforehand in molecular biology [135,136]. On the other hand, simple sequence repeats (SSRs) are commonly employed for the purpose of characterizing plant varieties and analyzing their diversity, particularly in cultivated species where polymorphism levels are relatively low [2].
- These markers are also used in the QTL mapping to identify stress linked genes. Salt stress and drought reactions are regulated by basic genes called dehydrins and saltol [137]. Moreover, in inbred lines, single-gene SNPs markers allow sequencing of stress-related traits and genetic mapping. Advanced methods and marker modification allow for marker-assisted breeding to improve abiotic stress tolerance [137].
- DNA markers may be exploited to identify parents, analyse genetic diversity, and identify, confirm, and construct genetic linkage groups with high precision. Crop genetic analysis uses a wide variety of molecular markers. These markers are classified as either PCR-based or non-PCR-based indicators. DNA markers known as restriction fragment length polymorphisms (RFLPs) are produced through hybridization. In the 20th century, these markers were widely employed for gene mapping and other genetic studies in molecular biology. The PCR (polymerase chain reaction) method was invented by Cary Mullis in 1983. It enables the amplification of a small amount of DNA without the need for living organisms [138]. DNA marker system was influenced by their work and their usage in genomics. Utilizing PCR-based genetic markers decreased the time and cost of genetic mapping using probe hybridization [139]. PCR is an in vitro method for amplifying gene or locus DNA. The sequence of oligonucleotide primer should be complementary to gene present in the vicinity of that primer. From a little bit of a single design, melting and repetitive DNA replication creates a large quantity of interesting sequences. The information about sample gene sequence is required for PCR based markers, for instance, sequence-characterized amplified regions (SCAR), SSR, and SNPs [140].
- Salt tolerance in crops may be assessed using DNA-based molecular markers. Intron length polymorphism (ILP), RFLP, SSRs, expressed sequence tags and simple sequence repeats (EST-SSRs) all have shown to be expedient for swift and subtle screening [141]. However, advancements in high-throughput sequencing technology have made SNPs the preferred marker for salt tolerance investigations [142]. The discovery of chromosomal areas linked with salt stress resistance opens up new possibilities in MAS breeding and may be used for enhancing resistance towards salt stress [141].
- Sheidai and others in 2018highlighted the importance of agronomically fit, high yielding, drought- and salt-tolerant cotton varieties [143]. For hybridization purposes, the selection of appropriate parental genotypes, genetic and agronomic diversity within salt, and drought-tolerant cultivars must be studied. Some genotypes contain private bands that correspond with salt or drought tolerance. An analysis of molecular data revealed that certain genotypes shared genetic affinity, while others were genetically distinct. Malik and his colleagues in 2014revealed that various crossing combinations among the groups result in salt and drought tolerant cotton. An efficient, cost-effective, and rapid method of genetic fingerprinting for a large germplasm is using molecular markers such as inter retrotransposon-amplified polymorphism (IRAP), sequence-related amplified polymorphism (SRAP), and retrotransposon microsatellite amplification polymorphisms (REMAP) in cotton genotyping [144].
9. Genotype by Sequencing (GBS) and Genome-Wide Association Studies (GWAS)
10. Future Prospective
10.1. CRISPR/Cas9
10.2. Base Editing (BE)
10.3. Prime Editing
10.4. Multiplex Editing
10.5. Noncoding RNA (ncRNAs)
Author Contributions
Funding
Acknowledgments
Conflicts of Interest
References
- Yali, W. Polyploidy and its importance in modern plant breeding improvement. Int. J. Agri. Biosci. 2022, 11, 6. [Google Scholar]
- Zafar, M.M.; Mustafa, G.; Shoukat, F.; Idrees, A.; Ali, A.; Sharif, F.; Shakeel, A.; Mo, H.; Youlu, Y.; Ali, Q.; et al. Heterologous expression of cry3Bb1 and cry3 genes for enhanced resistance against insect pests in cotton. Sci. Rep. 2022, 12, 10878. [Google Scholar] [CrossRef] [PubMed]
- Akram, N.A.; Shafiq, F.; Ashraf, M.; Iqbal, M.; Ahmad, P. Advances in salt tolerance of some major fiber crops through classical and advanced biotechnological tools: A Review. J. Plant Growth Regul. 2021, 40, 891–905. [Google Scholar] [CrossRef]
- Zafar, M.M.; Rehman, A.; Razzaq, A.; Parvaiz, A.; Mustafa, G.; Sharif, F.; Mo, H.; Youlu, Y.; Shakeel, A.; Ren, M. Genome-wide characterization and expression analysis of Erf gene family in cotton. BMC Plant Biol. 2022, 22, 134. [Google Scholar] [CrossRef]
- Munawar, W.; Hameed, A.; Khan, M.K.R. Differential morphophysiological and biochemical responses of cotton genotypes under various salinity stress levels during early growth stage. Front. Plant Sci. 2021, 12, 622309. [Google Scholar] [CrossRef]
- Hassan, A.; Naseer, A.; Shahani, A.A.A.; Aziz, S.; Khalid, M.N.; Mushtaq, N.; Munir, M.A. Assessment of fiber and yield related traits in mutant population of cotton. Int. J. Agri. Biosci. 2022, 11, 8. [Google Scholar]
- Chaudhry, U.F.; Khalid, N.M.; Aziz, S.; Amjad, I.; Khalid, A.; Noor, H.; Sajid, H.B. Genetic studies in different F2 segregating population for yield and fiber quality traits in cotton (Gossypium hirsutum L.). Int. J. Agri. Biosci. 2022, 11, 11. [Google Scholar]
- Sunilkumar, G.; Campbell, L.M.; Puckhaber, L.; Stipanovic, R.D.; Rathore, K.S. Engineering cottonseed for use in human nutrition by tissue-specific reduction of toxic gossypol. Proc. Natl. Acad. Sci. USA 2006, 103, 18054–18059. [Google Scholar] [CrossRef]
- Laghari, A.H.; Mari, M.J.; Chang, M.S.; Hakro, S.A.; Vistro, R. Comparative analysis and function of multiprotein bridging factor 1 (MBF1) genes in cotton. Int. J. Agri. Biosci. 2022, 11, 17. [Google Scholar]
- Noman, M.U.; Azhar, S. Metabolomics, a Potential Way to Improve Abiotic Stresses Tolerance in Cereal Crops. Int. J. Agric. Biosci. 2023, 12, 47–55. [Google Scholar]
- Zahra, N.; Hafeez, M.B.; Wahid, A.; Al Masruri, M.H.; Ullah, A.; Siddique, K.H.; Farooq, M. Impact of climate change on wheat grain composition and quality. J. Sci. Food Agric. 2022, 103, 2745–2751. [Google Scholar] [CrossRef] [PubMed]
- Rahman, A.; Ahmed, K.; Butler, A.; Hoque, M. Influence of surface geology and micro-scale land use on the shallow subsurface salinity in deltaic coastal areas: A case from southwest Bangladesh. Environ. Earth Sci. 2018, 77, 1–8. [Google Scholar] [CrossRef]
- Nawaz, M.S.; Sami, S.A.; Bano, M.; Khan, M.R.; Anwar, Z.; Ijaz, A.; Ahmed, T. Impact of Salt Stress on Cotton. Int. J. Agric. Biosci. 2023, 12, 98–103. [Google Scholar]
- Hashem, A.; Alqarawi, A.A.; Radhakrishnan, R.; Al-Arjani, A.-B.F.; Aldehaish, H.A.; Egamberdieva, D.; Abd_Allah, E.F. Arbuscular mycorrhizal fungi regulate the oxidative system, hormones and ionic equilibrium to trigger salt stress tolerance in Cucumis sativus L. Saudi. J. Biol. Sci. 2018, 25, 1102–1114. [Google Scholar] [CrossRef]
- Iqbal, S.; Basra, S.M.; Afzal, I.; Wahid, A.; Saddiq, M.S.; Hafeez, M.B.; Jacobsen, S.E. Yield potential and salt tolerance of quinoa on salt-degraded soils of Pakistan. J. Agron. Crop. Sci. 2019, 205, 13–21. [Google Scholar] [CrossRef]
- Ullah, A.; Bano, A.; Khan, N. Climate change and salinity effects on crops and chemical communication between plants and plant growth-promoting microorganisms under stress. Front. Sustain. Food Syst. 2021, 5, 161. [Google Scholar] [CrossRef]
- Hafeez, M.B.; Raza, A.; Zahra, N.; Shaukat, K.; Akram, M.Z.; Iqbal, S.; Basra, S.M.A. Gene regulation in halophytes in conferring salt tolerance. In Handbook of Bioremediation; Elsevier: Amsterdam, The Netherlands, 2021; pp. 341–370. [Google Scholar]
- Saddiq, M.S.; Iqbal, S.; Afzal, I.; Ibrahim, A.M.; Bakhtavar, M.A.; Hafeez, M.B.; Jahanzaib; Maqbool, M.M. Mitigation of salinity stress in wheat (Triticum aestivum L.) seedlings through physiological seed enhancements. J. Plant Nutr. 2019, 42, 1192–1204. [Google Scholar] [CrossRef]
- Granaz, K.; Shaukat, G.; Baksh, N.; Zahra, M.B.; Hafeez, A.; Raza, A.; Samad, A.; Nizar, M.; Wahid, A. Foliar application of thiourea, salicylic acid, and kinetin alleviate salinity stress in maize grown under etiolated and de-etiolated conditions. Discov. Food 2022, 2, 27. [Google Scholar] [CrossRef]
- Saddiq, M.S.; Iqbal, S.; Hafeez, M.B.; Ibrahim, A.M.; Raza, A.; Fatima, E.M.; Baloch, H.; Woodrow, P.; Ciarmiello, L.F. Effect of salinity stress on physiological changes in winter and spring wheat. Agronomy 2021, 11, 1193. [Google Scholar] [CrossRef]
- Shahid, S.; Kausar, A.; Zahra, N.; Hafeez, M.B.; Raza, A.; Ashraf, M.Y. Methionine-Induced Regulation of Secondary Metabolites and Antioxidants in Maize (Zea mays L.) Subjected to Salinity Stress. Gesunde Pflanz. 2022, 1–13. [Google Scholar] [CrossRef]
- Zhu, J.-K. Plant salt stress. eLS. 2007. Available online: https://onlinelibrary.wiley.com/doi/10.1002/9780470015902.a0001300.pub2 (accessed on 1 December 2022).
- Zahra, N.; Al Hinai, M.S.; Hafeez, M.B.; Rehman, A.; Wahid, A.; Siddique, K.H.; Farooq, M. Regulation of photosynthesis under salt stress and associated tolerance mechanisms. Plant Physiol. Biochem. 2022, 178, 55–69. [Google Scholar] [CrossRef] [PubMed]
- Huang, P.; He, L.; Abbas, A.; Hussain, S.; Hussain, S.; Du, D.; Hafeez, M.B.; Balooch, S.; Zahra, N.; Ren, X. Seed priming with sorghum water extract improves the performance of camelina (Camelina sativa (L.) crantz.) under salt stress. Plants 2021, 10, 749. [Google Scholar] [CrossRef] [PubMed]
- Peng, Z.; He, S.; Gong, W.; Xu, F.; Pan, Z.; Jia, Y.; Geng, X.; Du, X. Integration of proteomic and transcriptomic profiles reveals multiple levels of genetic regulation of salt tolerance in cotton. BMC Plant Biol. 2018, 18, 1–19. [Google Scholar] [CrossRef] [PubMed]
- Shehzad, M.; Shafeeq-ur-rahman, D.A.; Iqbal, M.; Malik, T.; Hussain, S.; Khan, M.; Ramzan, M. Effect of salinity stress on Cotton growth and role of marker assisted breeding and agronomic practices (chemical, biological and physical) for salinity tolerance. Sch. Rep. 2019, 4, 1. [Google Scholar]
- Zafar, M.M.; Shakeel, A.; Haroon, M.; Manan, A.; Sahar, A.; Shoukat, A.; Mo, H.; Farooq, M.A.; Ren, M. Effects of salinity stress on some growth, physiological, and biochemical parameters in cotton (Gossypium hirsutum L.) germplasm. J. Nat. Fibers 2022, 19, 8854–8886. [Google Scholar] [CrossRef]
- Ahmed, N.; Chaudhry, U.K.; Ali, M.A.; Ahmad, F.; Sarfraz, M.; Hussain, S. Salinity Tolerance in Cotton. In Cotton Production and Uses: Agronomy, Crop Protection, and Postharvest Technologies; Ahmad, S., Hasanuzzaman, M., Eds.; Springer: Singapore, 2020; pp. 367–391. [Google Scholar] [CrossRef]
- Yildiz, M.; Poyraz, İ.; Çavdar, A.; Özgen, Y.; Beyaz, R. Plant responses to salt stress. In Plant Breeding—Current and Future Views; IntechOpen: London, UK, 2020. [Google Scholar]
- Rocha-Munive, M.G.; Soberón, M.; Castañeda, S.; Niaves, E.; Scheinvar, E.; Eguiarte, L.E.; Mota-Sánchez, D.; Rosales-Robles, E.; Nava-Camberos, U.; Martínez-Carrillo, J.L. Evaluation of the impact of genetically modified cotton after 20 years of cultivation in Mexico. Front. Bioeng. Biotechnol. 2018, 6, 82. [Google Scholar] [CrossRef]
- Farooq, M.A.; Shakeel, A.; Zafar, M.M.; Farooq, M.; Chattha, W.S.; Husnain, T. A study towards the development of salt tolerant upland cotton (Gossypium hirsutum L.). J. Nat. Fibers 2022, 19, 4115–4131. [Google Scholar] [CrossRef]
- Rai, K.K. Integrating speed breeding with artificial intelligence for developing climate-smart crops. Mol. Biol. Rep. 2022, 49, 11385–11402. [Google Scholar] [CrossRef]
- Bourland, F.; Myers, G.O. Conventional cotton breeding. Cotton 2015, 57, 205–228. [Google Scholar]
- Sharif, I.; Aleem, S.; Farooq, J.; Rizwan, M.; Younas, A.; Sarwar, G.; Chohan, S.M. Salinity stress in cotton: Effects, mechanism of tolerance and its management strategies. Physiol. Mol. Biol. Plants 2019, 25, 807–820. [Google Scholar] [CrossRef]
- Ahmad, S.; Iqbal, M.Z.; Hussain, A.; Hassan, M. Salt tolerance of cotton (Gossypium hirsutum L.). Asian J. Plant Sci. 2002, 1, 715–719. [Google Scholar]
- Ashraf, M.; Ahmad, S. Influence of sodium chloride on ion accumulation, yield components and fibre characteristics in salt-tolerant and salt-sensitive lines of cotton (Gossypium hirsutum L.). Field Crops Res. 2000, 66, 115–127. [Google Scholar] [CrossRef]
- Zafar, M.M.; Razzaq, A.; Farooq, M.A.; Rehman, A.; Firdous, H.; Shakeel, A.; Mo, H.; Ren, M.; Ashraf, M.; Youlu, Y. Genetic variation studies of ionic and within boll yield components in cotton (Gossypium hirsutum L.) Under salt stress. J. Nat. Fibers 2022, 19, 3063–3082. [Google Scholar] [CrossRef]
- Peng, J.; Zhang, L.; Liu, J.; Luo, J.; Zhao, X.; Dong, H.; Ma, Y.; Sui, N.; Zhou, Z.; Meng, Y. Effects of soil salinity on sucrose metabolism in cotton fiber. PLoS ONE 2016, 11, e0156398. [Google Scholar] [CrossRef] [PubMed]
- Saqib, M.; Akhtar, J.; Pervaiz, S.; Qureshi, R.H.; Aslam, M. Comparative growth performance of five cotton (Gossypium hirsutum L.) genotypes against different levels of salinity. Pak. J. Agric. Sci. 2002, 39, 69–75. [Google Scholar]
- Zou, Y.; Zhang, Y.; Testerink, C. Root dynamic growth strategies in response to salinity. Plant Cell Environ. 2022, 45, 695–704. [Google Scholar] [CrossRef]
- Leidi, E.O.; Saiz, J. Is salinity tolerance related to Na accumulation in upland cotton (Gossypium hirsutum) seedlings? Plant Soil. 1997, 190, 67–75. [Google Scholar] [CrossRef]
- Shahid, S.A.; Zaman, M.; Heng, L. Introduction to soil salinity, sodicity and diagnostics techniques. In Guideline for Salinity Assessment, Mitigation and Adaptation Using Nuclear and Related Techniques; Springer: Berlin/Heidelberg, Germany, 2018; pp. 1–42. [Google Scholar]
- Ashraf, M. Salt tolerance of cotton: Some new advances. Crit. Rev. Plant Sci. 2002, 21, 1–30. [Google Scholar] [CrossRef]
- Razzaq, A.; Zafar, M.M.; Ali, A.; Hafeez, A.; Sharif, F.; Guan, X.; Deng, X.; Pengtao, L.; Shi, Y.; Haroon, M.J.F.i.G. The pivotal role of major chromosomes of sub-genomes A and D in fiber quality traits of cotton. Front.Genet. 2021, 12. [Google Scholar] [CrossRef]
- Razzaq, A.; Zafar, M.M.; Li, P.; Qun, G.; Deng, X.; Ali, A.; Hafeez, A.; Irfan, M.; Liu, A.; Ren, M.J.F.i.P.S. Transformation and Overexpression of Primary Cell Wall Synthesis-Related Zinc Finger Gene Gh_A07G1537 to Improve Fiber Length in Cotton. Front. Plant Sci. 2021, 12, 2561. [Google Scholar] [CrossRef]
- Bilal, H.; Shakeel, A.; Chattha, W.S.; Tehseen, M.; AZHAR, S.A.; Rizwan, M. Genetic variability studies of seed cotton yield and fibre quality in upland cotton (Gossypium hirsutum L.) grown under salinity stress. Pak. J. Bot. 2022, 54, 1995–1999. [Google Scholar] [CrossRef] [PubMed]
- Yue, H.; Mo, W.; Li, C.; Zheng, Y.; Li, H. The salt stress relief and growth promotion effect of Rs-5 on cotton. Plant Soil. 2007, 297, 139–145. [Google Scholar] [CrossRef]
- El-Beltagi, H.S.; Ahmed, S.H.; Namich, A.A.M.; Abdel-Sattar, R.R. Effect of salicylic acid and potassium citrate on cotton plant under salt stress. Fresen. Environ. Bull. 2017, 26, 1091–1100. [Google Scholar]
- Chen, J.; Wang, Z.; Zhang, J.; Cao, W. Effects of Different Salt Stress on Physiological Growth and Yield of Drip Irrigation Cotton (Gossypium hirsutum L.). Intell. Autom. Soft Comput. 2020, 26, 949–959. [Google Scholar] [CrossRef]
- Li, L.; Qi, Q.; Zhang, H.; Dong, Q.; Iqbal, A.; Gui, H.; Kayoumu, M.; Song, M.; Zhang, X.; Wang, X. Ameliorative Effects of Silicon against Salt Stress in Gossypium hirsutum L. Antioxidants 2022, 11, 1520. [Google Scholar] [CrossRef]
- Jiang, D.; Lu, B.; Liu, L.; Duan, W.; Chen, L.; Li, J.; Zhang, K.; Sun, H.; Zhang, Y.; Dong, H. Exogenous melatonin improves salt stress adaptation of cotton seedlings by regulating active oxygen metabolism. PeerJ 2020, 8, e10486. [Google Scholar] [CrossRef]
- Ma, Y.; Wei, Z.; Liu, J.; Liu, X.; Liu, F. Growth and physiological responses of cotton plants to salt stress. J. Agron. Crop Sci. 2021, 207, 565–576. [Google Scholar] [CrossRef]
- Soares, L.A.d.A.; Fernandes, P.D.; Lima, G.S.d.; Suassuna, J.F.; Brito, M.E.; Sá, F.V.d.S. Growth and fiber quality of colored cotton under salinity management strategies. Rev. Bras. Eng. Agrícola. Ambient. 2018, 22, 332–337. [Google Scholar] [CrossRef]
- Mottaleb, S.A.; Darwish, E.; Mostafa, M.; Safwat, G. Phenotyping root system architecture of cotton (gossypium barbadense L.) grown under salinity. Agriculture 2017, 63, 142. [Google Scholar] [CrossRef]
- Ren, F.; Yang, G.; Li, W.; He, X.; Gao, Y.; Tian, L.; Li, F.; Wang, Z.; Liu, S. Yield-compatible salinity level for growing cotton (Gossypium hirsutum L.) under mulched drip irrigation using saline water. Agric. Water Manag. 2021, 250, 106859. [Google Scholar] [CrossRef]
- Wei, M.; Guo, H.-J.; Zhang, W.; Zhou, G.-W.; Jun, Y.; Hou, Z.-A. Irrigation water salinity and N fertilization: Effects on ammonia oxidizer abundance, enzyme activity and cotton growth in a drip irrigated cotton field. J. Integr. Agric. 2016, 15, 1121–1131. [Google Scholar]
- Hussein, M.; Abou-Baker, N. The contribution of nano-zinc to alleviate salinity stress on cotton plants. R. Soc. Open Sci. 2018, 5, 171809. [Google Scholar] [CrossRef] [PubMed]
- Egamberdieva, D.; Jabborova, D.; Hashem, A. Pseudomonas induces salinity tolerance in cotton (Gossypium hirsutum) and resistance to Fusarium root rot through the modulation of indole-3-acetic acid. Saudi. J. Biol. Sci. 2015, 22, 773–779. [Google Scholar] [CrossRef] [PubMed]
- Ibrahim, W.; Ahmed, I.M.; Chen, X.; Cao, F.; Zhu, S.; Wu, F. Genotypic differences in photosynthetic performance, antioxidant capacity, ultrastructure and nutrients in response to combined stress of salinity and Cd in cotton. Biometals 2015, 28, 1063–1078. [Google Scholar] [CrossRef]
- Wang, N.; Qi, H.; Su, G.; Yang, J.; Zhou, H.; Xu, Q.; Huang, Q.; Yan, G. Genotypic variations in ion homeostasis, photochemical efficiency and antioxidant capacity adjustment to salinity in cotton (Gossypium hirsutum L.). Soil. Sci. Plant Nutr. 2016, 62, 240–246. [Google Scholar] [CrossRef]
- Dai, J.; Duan, L.; Dong, H. Improved nutrient uptake enhances cotton growth and salinity tolerance in saline media. J. Plant Nutr. 2014, 37, 1269–1286. [Google Scholar] [CrossRef]
- Guo, H.; Li, S.; Min, W.; Ye, J.; Hou, Z. Ionomic and transcriptomic analyses of two cotton cultivars (Gossypium hirsutum L.) provide insights into the ion balance mechanism of cotton under salt stress. PLoS ONE 2019, 14, e0226776. [Google Scholar] [CrossRef]
- Hamani, A.K.M.; Chen, J.; Soothar, M.K.; Wang, G.; Shen, X.; Gao, Y.; Qiu, R. Application of exogenous protectants mitigates salt-induced Na+ toxicity and sustains cotton (Gossypium hirsutum L.) seedling growth: Comparison of glycine betaine and salicylic acid. Plants 2021, 10, 380. [Google Scholar] [CrossRef]
- Long, L.; Yang, W.-W.; Liao, P.; Guo, Y.-W.; Kumar, A.; Gao, W. Transcriptome analysis reveals differentially expressed ERF transcription factors associated with salt response in cotton. Plant Sci. 2019, 281, 72–81. [Google Scholar] [CrossRef]
- Ganjegunte, G.K.; Clark, J.A.; Parajulee, M.N.; Enciso, J.; Kumar, S. Salinity management in pima cotton fields using sulfur burner. Agrosystems Geosci. Environ. 2018, 1, 1–10. [Google Scholar] [CrossRef]
- Shahzad, A.N.; Qureshi, M.K.; Ullah, S.; Latif, M.; Ahmad, S.; Bukhari, S.A.H. Exogenous trehalose improves cotton growth by modulating antioxidant defense under salinity-induced osmotic stress. Pak. J. Agric. Res. 2020, 33, 270–279. [Google Scholar] [CrossRef]
- Ergin, N.; Kulan, E.; Gözükara, M.; Muhammed, K.; Çetin, Ş.; Kaya, M.D. Response of germination and seedling development of cotton to salinity under optimal and suboptimal temperatures. KSÜ Tarım Doğa Derg 2021, 24, 108–115. [Google Scholar]
- Peng, Z.; He, S.; Sun, J.; Pan, Z.; Gong, W.; Lu, Y.; Du, X. Na+ compartmentalization related to salinity stress tolerance in upland cotton (Gossypium hirsutum) seedlings. Sci. Rep. 2016, 6, 1–14. [Google Scholar] [CrossRef] [PubMed]
- Gao, W.; Xu, F.-C.; Guo, D.-D.; Zhao, J.-R.; Liu, J.; Guo, Y.-W.; Singh, P.K.; Ma, X.-N.; Long, L.; Botella, J.R. Calcium-dependent protein kinases in cotton: Insights into early plant responses to salt stress. BMC Plant Biol. 2018, 18, 1–15. [Google Scholar] [CrossRef] [PubMed]
- Sikder, R.K.; Wang, X.; Jin, D.; Zhang, H.; Gui, H.; Dong, Q.; Pang, N.; Zhang, X.; Song, M. Screening and evaluation of reliable traits of upland cotton (Gossypium hirsutum L.) genotypes for salt tolerance at the seedling growth stage. J. Cotton Res. 2020, 3, 1–13. [Google Scholar] [CrossRef]
- Chakma, S.P.; Chileshe, S.M.; Thomas, R.; Krishna, P. Cotton seed priming with brassinosteroid promotes germination and seedling growth. Agronomy 2021, 11, 566. [Google Scholar] [CrossRef]
- Shaheen, H.L.; Iqbal, M.; Azeem, M.; Shahbaz, M.; Shehzadi, M. K-priming positively modulates growth and nutrient status of salt-stressed cotton (Gossypium hirsutum) seedlings. Arch. Agron. Soil Sci. 2016, 62, 759–768. [Google Scholar] [CrossRef]
- Wang, N.; Wang, X.; Shi, J.; Liu, X.; Xu, Q.; Zhou, H.; Song, M.; Yan, G. Mepiquat chloride-priming induced salt tolerance during seed germination of cotton (Gossypium hirsutum L.) through regulating water transport and K+/Na+ homeostasis. Environ. Exp. Bot. 2019, 159, 168–178. [Google Scholar] [CrossRef]
- Ahmadvand, G.; Soleymani, F.; Saadatian, B.; Pouya, M. Effects of seed priming on seed germination and seedling emergence of cotton under salinity stress. World Appl. Sci. J. 2012, 20, 1453–1458. [Google Scholar]
- Lv, S.; Zhang, K.; Gao, Q.; Lian, L.; Song, Y.; Zhang, J. Overexpression of an H+-PPase gene from Thellungiella halophila in cotton enhances salt tolerance and improves growth and photosynthetic performance. Plant Cell Physiol. 2008, 49, 1150–1164. [Google Scholar] [CrossRef]
- Ali, M.; Nazish, T.; Javaid, A.; Zhu, Y.; Li, J.; Zhang, H.; Wu, J.; Xiang, C.; Wu, S.; Alfatih, A. Evaluation of Thellungiella halophila ST7 for improving salt tolerance in cotton. J. Cotton Res. 2022, 5, 1–11. [Google Scholar] [CrossRef]
- Ahmad, S.; Khan, N.U.; Iqbal, M.; Attique Sadiq, M.; Hussain, A. Influence of Sodium Chloride on Ion Accumulation and Fibre Quality in Cotton (Gossypium hirsutum L.). OnLine J. Biol. Sci. 2003, 3, 699–710. [Google Scholar]
- Shahid, M.A.; Sarkhosh, A.; Khan, N.; Balal, R.M.; Ali, S.; Rossi, L.; Gómez, C.; Mattson, N.; Nasim, W.; Garcia-Sanchez, F. Insights into the physiological and biochemical impacts of salt stress on plant growth and development. Agronomy 2020, 10, 938. [Google Scholar] [CrossRef]
- Nabi, G.; Azhar, F.; Khan, A.A. Genetic mechanisms controlling variation for salinity tolerance in upland cotton at plant maturity. Int. J. Agric. Biol. 2010, 12, 521–526. [Google Scholar]
- Zafar, M.M.; Zhang, Y.; Farooq, M.A.; Ali, A.; Firdous, H.; Haseeb, M.; Fiaz, S.; Shakeel, A.; Razzaq, A.; Ren, M.J.A. Biochemical and Associated Agronomic Traits in Gossypium hirsutum L. under High Temperature Stress. Agronomy 2022, 12, 1310. [Google Scholar] [CrossRef]
- Manan, A.; Zafar, M.M.; Ren, M.; Khurshid, M.; Sahar, A.; Rehman, A.; Firdous, H.; Youlu, Y.; Razzaq, A.; Shakeel, A.J.P.P.S. Genetic analysis of biochemical, fiber yield and quality traits of upland cotton under high-temperature. Plant Prod. Sci. 2022, 25, 105–119. [Google Scholar] [CrossRef]
- Sahar, A.; Zafar, M.M.; Razzaq, A.; Manan, A.; Haroon, M.; Sajid, S.; Rehman, A.; Mo, H.; Ashraf, M.; Ren, M.; et al. Genetic variability for yield and fiber related traits in genetically modified cotton. J. Cotton Res. 2021, 4, 19. [Google Scholar] [CrossRef]
- Lado, J.; Moltini, A.I.; Vicente, E.; Rodríguez, G.; Arcia, P.; Rodríguez, M.; López, M.; Billiris, A.; Ares, G. Integración del análisis sensorial al mejoramiento genético de plantas. Agrociencia 2019, 23, 101–115. [Google Scholar]
- Schaart, J.G.; van de Wiel, C.C.; Lotz, L.A.; Smulders, M.J. Opportunities for products of new plant breeding techniques. Trends Plant Sci. 2016, 21, 438–449. [Google Scholar] [CrossRef]
- Fita, A.; Rodríguez-Burruezo, A.; Boscaiu, M.; Prohens, J.; Vicente, O. Breeding and domesticating crops adapted to drought and salinity: A new paradigm for increasing food production. Front. Plant Sci. 2015, 6, 978. [Google Scholar] [CrossRef]
- Reynolds, M.; Mujeeb-Kazi, A.; Sawkins, M. Prospects for utilising plant-adaptive mechanisms to improve wheat and other crops in drought-and salinity-prone environments. Ann. Appl. Biol. 2005, 146, 239–259. [Google Scholar] [CrossRef]
- Bapela, T.; Shimelis, H.; Tsilo, T.J.; Mathew, I. Genetic improvement of wheat for drought tolerance: Progress, challenges and opportunities. Plants 2022, 11, 1331. [Google Scholar] [CrossRef] [PubMed]
- Zafar, M.M.; Jia, X.; Shakeel, A.; Sarfraz, Z.; Manan, A.; Imran, A.; Mo, H.; Ali, A.; Youlu, Y.; Razzaq, A.J.F.i.P.S. Unraveling Heat Tolerance in Upland Cotton (Gossypium hirsutum L.) Using Univariate and Multivariate Analysis. Front. Plant Sci. 2021, 12, 727835. [Google Scholar] [CrossRef]
- Zafar, M.M.; Manan, A.; Razzaq, A.; Zulfqar, M.; Saeed, A.; Kashif, M.; Khan, A.I.; Sarfraz, Z.; Mo, H.; Iqbal, M.S.J.A. Exploiting Agronomic and Biochemical Traits to Develop Heat Resilient Cotton Cultivars under Climate Change Scenarios. Agronomy 2021, 11, 1885. [Google Scholar] [CrossRef]
- Mwadzingeni, L.; Shimelis, H.; Tesfay, S.; Tsilo, T.J. Screening of bread wheat genotypes for drought tolerance using phenotypic and proline analyses. Front. Plant Sci. 2016, 7, 1276. [Google Scholar] [CrossRef]
- Salunkhe, A.S.; Poornima, R.; Prince, K.S.J.; Kanagaraj, P.; Sheeba, J.A.; Amudha, K.; Suji, K.; Senthil, A.; Babu, R.C. Fine mapping QTL for drought resistance traits in rice (Oryza sativa L.) using bulk segregant analysis. Mol. Biotechnol. 2011, 49, 90–95. [Google Scholar] [CrossRef]
- Reynolds, M.; Dreccer, F.; Trethowan, R. Drought-adaptive traits derived from wheat wild relatives and landraces. J. Exp. Bot. 2007, 58, 177–186. [Google Scholar] [CrossRef] [PubMed]
- Chee, P.W.; Campbell, B.T. Bridging classical and molecular genetics of cotton fiber quality and development. Genet. Genom. Cotton 2009, 283–311. [Google Scholar]
- Bolek, Y.; Hayat, K.; Bardak, A.; Azhar, M.T. Molecular breeding of cotton. In Cotton Research; IntechOpen: London, UK, 2016; pp. 123–166. [Google Scholar]
- Haroon, M.; Wang, X.; Afzal, R.; Zafar, M.M.; Idrees, F.; Batool, M.; Khan, A.S.; Imran, M. Novel Plant Breeding Techniques Shake Hands with Cereals to Increase Production. Plants 2022, 11, 1052. [Google Scholar] [CrossRef]
- Razzaq, A.; Zafar, M.M.; Ali, A.; Hafeez, A.; Batool, W.; Shi, Y.; Gong, W.; Yuan, Y. Cotton germplasm improvement and progress in Pakistan. J. Cotton Res. 2021, 4, 1–14. [Google Scholar] [CrossRef]
- Ashraf, M.; Munns, R. Evolution of approaches to increase the salt tolerance of crops. Crit. Rev. Plant Sci. 2022, 41, 128–160. [Google Scholar] [CrossRef]
- Abdelraheem, A.; Esmaeili, N.; O’Connell, M.; Zhang, J. Progress and perspective on drought and salt stress tolerance in cotton. Ind. Crops Prod. 2019, 130, 118–129. [Google Scholar] [CrossRef]
- Gupta, A.; Shaw, B.P. Field-and laboratory-based methods of screening salt tolerant genotypes in rice. Crop Pasture Sci. 2021, 72, 85–94. [Google Scholar] [CrossRef]
- Elkins, H.D. Cotton, Gossypium hirsutum L., Cultivars Differential Response to Salinity. Master’s Thesis, Texas A & M University, College Station, TX, USA,, 2017. [Google Scholar]
- Nirmala, B.; Vamadevaih, H.; Katageri, I.; Uppinal, N.; Mirajkar, K. In vitro screening for salinity stress at seedling stage of cotton. Karnataka J. Agric. Sci. 2012, 25, 39–42. [Google Scholar]
- Akhtar, J.; Saqib, Z.; Sarfraz, M.; Saleem, I.; Haq, M. Evaluating salt tolerant cotton genotypes at different levels of NaCl stress in solution and soil culture. Pak. J. Bot. 2010, 42, 2857–2866. [Google Scholar]
- Chaudhary, M.T.; Shakeel, A.; Rana, I.A.; Azhar, M.T. Evaluation of morpho-physiological and biochemical attributes of cotton under salt stress. Int. J. Agric. Biol. 2020, 24, 1061–1069. [Google Scholar]
- Farooq, M.A.; Shakeel, A.; Atif, R.; Saleem, M. Genotypic variations in salinity tolerance among BT cotton. Pak. J. Bot. 2019, 51, 1945–1953. [Google Scholar] [CrossRef]
- Basal, H. Response of cotton (Gossypium hirsutum L.) genotypes to salt stress. Pak. J. Bot. 2010, 42, 505–511. [Google Scholar]
- Yadav, S.; Vamadevaiah, H. In vitro screening for salinity stress in cotton genotypes. Int. J. Farm Sci. 2017, 30, 237–241. [Google Scholar]
- Ketehouli, T.; Idrice Carther, K.F.; Noman, M.; Wang, F.-W.; Li, X.-W.; Li, H.-Y. Adaptation of plants to salt stress: Characterization of Na+ and K+ transporters and role of CBL gene family in regulating salt stress response. Agronomy 2019, 9, 687. [Google Scholar] [CrossRef]
- Assaha, D.V.; Ueda, A.; Saneoka, H.; Al-Yahyai, R.; Yaish, M.W. The role of Na+ and K+ transporters in salt stress adaptation in glycophytes. Front. Physiol. 2017, 8, 509. [Google Scholar] [CrossRef] [PubMed]
- Soltabayeva, A.; Ongaltay, A.; Omondi, J.O.; Srivastava, S. Morphological, physiological and molecular markers for salt-stressed plants. Plants 2021, 10, 243. [Google Scholar] [CrossRef] [PubMed]
- Derbali, W.; Goussi, R.; Koyro, H.-W.; Abdelly, C.; Manaa, A. Physiological and biochemical markers for screening salt tolerant quinoa genotypes at early seedling stage. J. Plant Interact. 2020, 15, 27–38. [Google Scholar] [CrossRef]
- Demiral, T.; Türkan, I. Comparative Lipid Peroxidation, Antioxidant Defense Systems and Proline Content in Roots of Two Rice Cultivars Differing in Salt Tolerance. Environ. Exp. Bot. 2005, 53, 247–257. [Google Scholar] [CrossRef]
- Guo, W.-Q.; Zhang, P.-T.; Li, C.-H.; Yin, J.-M.; Han, X.-Y. Recovery of root growth and physiological characters in cotton after salt stress relief. Chil. J. Agric. Res. 2015, 75, 85–91. [Google Scholar] [CrossRef]
- Wang, N.; Qi, H.; Qiao, W.; Shi, J.; Xu, Q.; Zhou, H.; Yan, G.; Huang, Q. Cotton (Gossypium hirsutum L.) genotypes with contrasting K+/Na+ ion homeostasis: Implications for salinity tolerance. Acta. Physiol. Plant. 2017, 39, 77. [Google Scholar] [CrossRef]
- Singh, M.; Nara, U.; Kumar, A.; Choudhary, A.; Singh, H.; Thapa, S. Salinity tolerance mechanisms and their breeding implications. J. Genet. Eng. Biotechnol. 2021, 19, 1–18. [Google Scholar] [CrossRef]
- Pathirana, R. Plant mutation breeding in agriculture. CABI Rev. 2011, 2011, 1–20. [Google Scholar] [CrossRef]
- Kamburova, V.S.; Salakhutdinov, I.B.; Shermatov, S.E.; Buriev, Z.T.; Abdurakhmonov, I.Y. Cotton as a Model for Polyploidy and Fiber Development Study. Model Org. Plant Genet. 2021, 71. [Google Scholar]
- Manzoor, A.; Ahmad, T.; Bashir, M.A.; Hafiz, I.A.; Silvestri, C. Studies on colchicine induced chromosome doubling for enhancement of quality traits in ornamental plants. Plants 2019, 8, 194. [Google Scholar] [CrossRef]
- Corbesier, L.; Vincent, C.; Jang, S.; Fornara, F.; Fan, Q.; Searle, I.; Giakountis, A.; Farrona, S.; Gissot, L.; Turnbull, C. FT protein movement contributes to long-distance signaling in floral induction of Arabidopsis. Science 2007, 316, 1030–1033. [Google Scholar] [CrossRef] [PubMed]
- Nakamura, Y.; Andrés, F.; Kanehara, K.; Liu, Y.-c.; Dörmann, P.; Coupland, G. Arabidopsis florigen FT binds to diurnally oscillating phospholipids that accelerate flowering. Nat. Commun. 2014, 5, 1–7. [Google Scholar] [CrossRef]
- Mba, C.; Afza, R.; Jain, S.M.; Gregorio, G.B.; Zapata-Arias, F.J. Induced mutations for enhancing salinity tolerance in rice. In Advances in Molecular Breeding toward Drought and Salt Tolerant Crops; Springer: Berlin/Heidelberg, Germany, 2007; pp. 413–454. [Google Scholar]
- Muthusamy, A.; Jayabalan, N. In vitro induction of mutation in cotton (Gossypium hirsutum L.) and isolation of mutants with improved yield and fiber characters. Acta. Physiol. Plant. 2011, 33, 1793–1801. [Google Scholar] [CrossRef]
- Muthusamy, A.; Jayabalan, N. Radiation and chemical mutagen induced somaclonal variations through in vitro organogenesis of cotton (Gossypium hirsutum L.). Int. J. Radiat. Biol. 2014, 90, 1229–1239. [Google Scholar] [CrossRef] [PubMed]
- Iqbal, R.S.; Chaudhry, M.; Aslam, M.; Bandesha, A. Development of a high yielding cotton mutant, NIAB-92 through the use of induced mutations. Pak. J. Bot. 1994, 26, 99–104. [Google Scholar]
- Rauf, S.; Shehzad, M.; Al-Khayri, J.M.; Imran, H.M.; Noorka, I.R. Cotton (Gossypium hirsutum L.) breeding strategies. In Advances in Plant Breeding Strategies: Industrial and Food Crops; Springer: Berlin/Heidelberg, Germany, 2019; pp. 29–59. [Google Scholar]
- Yang, X.; Gao, S.; Xu, S.; Zhang, Z.; Prasanna, B.M.; Li, L.; Li, J.; Yan, J. Characterization of a global germplasm collection and its potential utilization for analysis of complex quantitative traits in maize. Mol. Breed. 2011, 28, 511–526. [Google Scholar] [CrossRef]
- Abbasi, Z.; Majidi, M.M.; Arzani, A.; Rajabi, A.; Mashayekhi, P.; Bocianowski, J. Association of SSR markers and morpho-physiological traits associated with salinity tolerance in sugar beet (Beta vulgaris L.). Euphytica 2015, 205, 785–797. [Google Scholar] [CrossRef]
- Kantartzi, S.; Stewart, J.M. Association analysis of fibre traits in Gossypium arboreum accessions. Plant Breed. 2008, 127, 173–179. [Google Scholar] [CrossRef]
- Du, L.; Cai, C.; Wu, S.; Zhang, F.; Hou, S.; Guo, W. Evaluation and exploration of favorable QTL alleles for salt stress related traits in cotton cultivars (G. hirsutum L.). PLoS ONE 2016, 11, e0151076. [Google Scholar] [CrossRef]
- Bashir MH, A.M.; Nawaz, M.S.; Khan, A.Z.; Aziz, S.; Ullah, F.; Qasim, M. Characterization and advancement of microsatellite (SSR) markers for various stresses in wheat. Int. J. Agri. Biosci. 2022, 11, 8. [Google Scholar]
- Cai, C.; Zhu, G.; Zhang, T.; Guo, W. High-density 80 K SNP array is a powerful tool for genotyping G. hirsutum accessions and genome analysis. BMC Genom. 2017, 18, 1–14. [Google Scholar] [CrossRef] [PubMed]
- Sun, Z.; Li, H.; Zhang, Y.; Li, Z.; Ke, H.; Wu, L.; Zhang, G.; Wang, X.; Ma, Z. Identification of SNPs and candidate genes associated with salt tolerance at the seedling stage in cotton (Gossypium hirsutum L.). Front. Plant Sci. 2018, 9, 1011. [Google Scholar] [CrossRef] [PubMed]
- Cai, C.; Wu, S.; Niu, E.; Cheng, C.; Guo, W. Identification of genes related to salt stress tolerance using intron-length polymorphic markers, association mapping and virus-induced gene silencing in cotton. Sci. Rep. 2017, 7, 528. [Google Scholar] [CrossRef] [PubMed]
- Lubbers, E.L.; Chee, P.W.; Saranga, Y.; Paterson, A.H. Recent advances and future prospective in molecular breeding of cotton for drought and salinity stress tolerance. Adv. Mol. Breed. Towar. Drought Salt Toler. Crops 2007, 775–796. [Google Scholar]
- Alizada, S.; Guliev, R.; Mammadova, R.; Zaefizadeh, M. System Perspective Analysis for Molecular and Genetic Source of Salt Tolerance in Cotton. 2020. Available online: http://hdl.handle.net/20.500 (accessed on 1 December 2022).
- Bardakci, F. Random amplified polymorphic DNA (RAPD) markers. Turk. J. Biol. 2001, 25, 185–196. [Google Scholar]
- Dhaliwal, M.; Yadav, A.; Jindal, S. Molecular characterization and diversity analysis in chilli pepper using simple sequence repeats (SSR) markers. Afr. J. Biotechnol. 2014, 13. [Google Scholar]
- Younis, A.; Ramzan, F.; Ramzan, Y.; Zulfiqar, F.; Ahsan, M.; Lim, K.B. Molecular markers improve abiotic stress tolerance in crops: A review. Plants 2020, 9, 1374. [Google Scholar] [CrossRef]
- Mullis, K.B.; Faloona, F.A. [21] Specific synthesis of DNA in vitro via a polymerase-catalyzed chain reaction. In Methods in Enzymology; Elsevier: Amsterdam, The Netherlands, 1987; Volume 155, pp. 335–350. [Google Scholar]
- Hassan, M.; Yuan, G.; Chen, J.-G.; Tuskan, G.A.; Yang, X. Prime editing technology and its prospects for future applications in plant biology research. BioDesign Res. 2020, 2020. [Google Scholar] [CrossRef]
- Ullah, I. Molecular genetic studies for drought tolerance in cotton. Ph.D. Thesis, Quaid-I-Azam University, Islamabad, Islamic Republic of Pakistan, 2009. [Google Scholar]
- Datir, S.S. Molecular markers and their role in producing salt-tolerant crop plants. Salin. Responses Toler. Plants Target. Sens. Transp. Signal. Mech. 2018, 1, 381–399. [Google Scholar]
- Telem, R.S.; Wani, S.H.; Singh, N.B.; Sadhukhan, R.; Mandal, N. Single nucleotide polymorphism (SNP) marker for abiotic stress tolerance in crop plants. Adv. Plant Breed. Strateg. Agron. Abiotic. Biot. Stress Trait. 2016, 327–343. [Google Scholar]
- Sheidai, M.; Riazifar, M.; Hoordadian, A.; Alishah, O. Genetic finger printing of salt-and drought-tolerant cotton cultivars (Gossypium hirsutum) by IRAP-REMAP and SRAP molecular markers. Plant Gene. 2018, 14, 12–19. [Google Scholar] [CrossRef]
- Malik, W.; Ashraf, J.; Iqbal, M.Z.; Ali Khan, A.; Qayyum, A.; Ali Abid, M.; Noor, E.; Qadir Ahmad, M.; Hasan Abbasi, G. Molecular markers and cotton genetic improvement: Current status and future prospects. Sci. World J. 2014, 2014. [Google Scholar] [CrossRef] [PubMed]
- Lin, Z.-x.; He, D.; Zhang, X.-l.; Nie, Y.; Guo, X.; Feng, C.; Stewart, J.M. Linkage map construction and mapping QTL for cotton fibre quality using SRAP, SSR and RAPD. Plant Breed. 2005, 124, 180–187. [Google Scholar] [CrossRef]
- Lina, Z.; Wuwei, Y.; Junjuan, W.; Baoxiang, F.; Delong, W. Genetic diversity analysis of salinity related germplasm in cotton. Biodivers. Sci. 2010, 18, 137. [Google Scholar] [CrossRef]
- Thompson, D.B.; Aboulhouda, S.; Hysolli, E.; Smith, C.J.; Wang, S.; Castanon, O.; Church, G.M. The Future of Multiplexed Eukaryotic Genome Engineering; ACS Publications: Washington, DC, USA, 2018. [Google Scholar]
- Oluoch, G.; Zheng, J.; Wang, X.; Khan, M.K.R.; Zhou, Z.; Cai, X.; Wang, C.; Wang, Y.; Li, X.; Wang, H. QTL mapping for salt tolerance at seedling stage in the interspecific cross of Gossypium tomentosum with Gossypium hirsutum. Euphytica 2016, 209, 223–235. [Google Scholar] [CrossRef]
- Abdelraheem, A.; Thyssen, G.N.; Fang, D.D.; Jenkins, J.N.; McCarty, J.C.; Wedegaertner, T.; Zhang, J. GWAS reveals consistent QTL for drought and salt tolerance in a MAGIC population of 550 lines derived from intermating of 11 Upland cotton (Gossypium hirsutum) parents. Mol. Genet. Genom. 2021, 296, 119–129. [Google Scholar] [CrossRef]
- Abdelraheem, A.; Fang, D.D.; Zhang, J. Quantitative trait locus mapping of drought and salt tolerance in an introgressed recombinant inbred line population of Upland cotton under the greenhouse and field conditions. Euphytica 2018, 214, 1–20. [Google Scholar] [CrossRef]
- Gu, Q.; Ke, H.; Liu, C.; Lv, X.; Sun, Z.; Liu, Z.; Rong, W.; Yang, J.; Zhang, Y.; Wu, L. A stable QTL qSalt-A04-1 contributes to salt tolerance in the cotton seed germination stage. Theor. Appl. Genet. 2021, 134, 2399–2410. [Google Scholar] [CrossRef]
- Guo, A.-h.; Su, Y.; Huang, Y.; Wang, Y.-m.; Nie, H.-s.; Zhao, N.; Hua, J.-p. QTL controlling fiber quality traits under salt stress in upland cotton (Gossypium hirsutum L.). Theor. Appl. Genet. 2021, 134, 661–685. [Google Scholar] [CrossRef]
- Saeed, M.; Wangzhen, G.; Tianzhen, Z. Association mapping for salinity tolerance in cotton (’Gossypium hirsutum’L.) germplasm from US and diverse regions of China. Aust. J. Crop. Sci. 2014, 8. [Google Scholar]
- Dilnur, T.; Peng, Z.; Pan, Z.; Palanga, K.K.; Jia, Y.; Gong, W.; Du, X. Association Analysis of Salt Tolerance in Asiatic cotton (Gossypium arboretum) with SNP Markers. Int. J. Mol. Sci. 2019, 20, 2168. [Google Scholar] [CrossRef] [PubMed]
- Jia, Y.-h.; Sun, J.-l.; Wang, X.-w.; Zhou, Z.-l.; Pan, Z.-e.; He, S.-p.; Pang, B.-y.; Wang, L.-r.; Du, X.-m. Molecular diversity and association analysis of drought and salt tolerance in Gossypium hirsutum L. germplasm. J. Integr. Agric. 2014, 13, 1845–1853. [Google Scholar] [CrossRef]
- Yasir, M.; He, S.; Sun, G.; Geng, X.; Pan, Z.; Gong, W.; Jia, Y.; Du, X. A genome-wide association study revealed key SNPs/genes associated with salinity stress tolerance in upland cotton. Genes 2019, 10, 829. [Google Scholar] [CrossRef] [PubMed]
- Xu, P.; Guo, Q.; Meng, S.; Zhang, X.; Xu, Z.; Guo, W.; Shen, X. Genome-wide association analysis reveals genetic variations and candidate genes associated with salt tolerance related traits in Gossypium hirsutum. BMC Genom. 2021, 22, 1–14. [Google Scholar] [CrossRef]
- Zheng, J.; Zhang, Z.; Gong, Z.; Liang, Y.; Sang, Z.; Xu, Y.; Li, X.; Wang, J. Genome-wide association analysis of salt-tolerant traits in terrestrial cotton at seedling stage. Plants 2022, 11, 97. [Google Scholar] [CrossRef]
- Diouf, L.; Pan, Z.; He, S.-P.; Gong, W.-F.; Jia, Y.H.; Magwanga, R.O.; Romy, K.R.E.; Or Rashid, H.; Kirungu, J.N.; Du, X. High-density linkage map construction and mapping of salt-tolerant QTLs at seedling stage in upland cotton using genotyping by sequencing (GBS). Int. J. Mol. Sci. 2017, 18, 2622. [Google Scholar] [CrossRef]
- Yuan, Y.; Xing, H.; Zeng, W.; Xu, J.; Mao, L.; Wang, L.; Feng, W.; Tao, J.; Wang, H.; Zhang, H. Genome-wide association and differential expression analysis of salt tolerance in Gossypium hirsutum L. at the germination stage. BMC Plant Biol. 2019, 19, 1–19. [Google Scholar] [CrossRef]
- Guo, A.; Su, Y.; Nie, H.; Li, B.; Ma, X.; Hua, J. Identification of candidate genes involved in salt stress response at germination and seedling stages by QTL mapping in upland cotton. G3 2022, 12, jkac099. [Google Scholar] [CrossRef]
- Deschamps, S.; Llaca, V.; May, G.D. Genotyping-by-sequencing in plants. Biology 2012, 1, 460–483. [Google Scholar] [CrossRef]
- He, J.; Zhao, X.; Laroche, A.; Lu, Z.-X.; Liu, H.; Li, Z. Genotyping-by-sequencing (GBS), an ultimate marker-assisted selection (MAS) tool to accelerate plant breeding. Front. Plant Sci. 2014, 5, 484. [Google Scholar] [CrossRef]
- Li, N.; Zheng, H.; Cui, J.; Wang, J.; Liu, H.; Sun, J.; Liu, T.; Zhao, H.; Lai, Y.; Zou, D. Genome-wide association study and candidate gene analysis of alkalinity tolerance in japonica rice germplasm at the seedling stage. Rice 2019, 12, 1–12. [Google Scholar] [CrossRef] [PubMed]
- Patishtan, J.; Hartley, T.N.; Fonseca de Carvalho, R.; Maathuis, F.J. Genome-wide association studies to identify rice salt-tolerance markers. Plant Cell Environ. 2018, 41, 970–982. [Google Scholar] [CrossRef] [PubMed]
- Tafesse, E.G.; Gali, K.K.; Lachagari, V.R.; Bueckert, R.; Warkentin, T.D. Genome-wide association mapping for heat and drought adaptive traits in pea. Genes 2021, 12, 1897. [Google Scholar] [CrossRef] [PubMed]
- Dissanayake, R.; Cogan, N.O.; Smith, K.F.; Kaur, S. Application of genomics to understand salt tolerance in lentil. Genes 2021, 12, 332. [Google Scholar] [CrossRef]
- Soren, K.R.; Madugula, P.; Kumar, N.; Barmukh, R.; Sengar, M.S.; Bharadwaj, C.; Sharma, P.C.; Singh, S.; Bhandari, A.; Singh, J. Genetic dissection and identification of candidate genes for salinity tolerance using Axiom® CicerSNP array in chickpea. Int. J. Mol. Sci. 2020, 21, 5058. [Google Scholar] [CrossRef] [PubMed]
- Zeng, A.; Chen, P.; Korth, K.; Hancock, F.; Pereira, A.; Brye, K.; Wu, C.; Shi, A. Genome-wide association study (GWAS) of salt tolerance in worldwide soybean germplasm lines. Mol. Breed. 2017, 37, 1–14. [Google Scholar] [CrossRef]
- Malmberg, M.M.; Pembleton, L.W.; Baillie, R.C.; Drayton, M.C.; Sudheesh, S.; Kaur, S.; Shinozuka, H.; Verma, P.; Spangenberg, G.C.; Daetwyler, H.D. Genotyping-by-sequencing through transcriptomics: Implementation in a range of crop species with varying reproductive habits and ploidy levels. Plant Biotechnol. J. 2018, 16, 877–889. [Google Scholar] [CrossRef]
- Lesur, I.; Alexandre, H.; Boury, C.; Chancerel, E.; Plomion, C.; Kremer, A. Development of target sequence capture and estimation of genomic relatedness in a mixed oak stand. Front. Plant Sci. 2018, 9, 996. [Google Scholar] [CrossRef]
- Kim, C.; Guo, H.; Kong, W.; Chandnani, R.; Shuang, L.-S.; Paterson, A.H. Application of genotyping by sequencing technology to a variety of crop breeding programs. Plant Sci. 2016, 242, 14–22. [Google Scholar] [CrossRef]
- Sefid Dashti, M.J.; Gamieldien, J. A practical guide to filtering and prioritizing genetic variants. Biotechniques 2017, 62, 18–30. [Google Scholar] [CrossRef]
- Hale, H.; Gardner, E.M.; Viruel, J.; Pokorny, L.; Johnson, M.G. Strategies for reducing per-sample costs in target capture sequencing for phylogenomics and population genomics in plants. Appl. Plant Sci. 2020, 8, e11337. [Google Scholar] [CrossRef] [PubMed]
- Manghwar, H.; Lindsey, K.; Zhang, X.; Jin, S. CRISPR/Cas system: Recent advances and future prospects for genome editing. Trends Plant Sci. 2019, 24, 1102–1125. [Google Scholar] [CrossRef] [PubMed]
- Mishra, R.; Joshi, R.K.; Zhao, K. Base editing in crops: Current advances, limitations and future implications. Plant Biotechnol. J. 2020, 18, 20–31. [Google Scholar] [CrossRef] [PubMed]
- Galasso, M.; Elena Sana, M.; Volinia, S. Non-coding RNAs: A key to future personalized molecular therapy? Genome Med. 2010, 2, 1–10. [Google Scholar] [CrossRef] [PubMed]
- Zhang, X.; Dong, J.; Deng, F.; Wang, W.; Cheng, Y.; Song, L.; Hu, M.; Shen, J.; Xu, Q.; Shen, F. The long non-coding RNA lncRNA973 is involved in cotton response to salt stress. BMC Plant Biol. 2019, 19, 1–16. [Google Scholar] [CrossRef]

| Species | Variety | Experimental Condition | Stress Applied | Stress Duration | Salt Stress Effect on Cotton | References |
|---|---|---|---|---|---|---|
| Gossypium hirsutum L. | Xinluzao13 and Klebsiella oxytoca Rs-5 | Pot | 5 g NaCl | 4 weeks | Reduced germination rate | [47] |
| Gossypium barbadense L. | Giza 90 | Pot | Diluted sea water | 10 days | Reduced growth | [48] |
| Gossypium hirsutum L. | GXM9 | Petri dishes | 150 Mm NaCl | 6 days | Reduced germination | [49] |
| Gossypium hirsutum L. | 9807 and Z010 | Hydroponic culture | 150 Mm NaCl | 14 days | Reduction in growth | [50] |
| Gossypium hirsutum L. | Guoxin No.9 | Hydroponic culture | 150 Mm NaCl | 12 days | Decreased plant height | [51] |
| Gossypium hirsutum L. | − | Pot | 150 Mm NaCl | 40 days | Growth Reduction | [52] |
| Gossypium hirsutum L. | BRS Topázio, BRS Safira, BRS Rubi | Pot | 90 Mm NaCl | Vegetative and Flowering stage | Reduction in fiber quality and yield | [53] |
| Gossypium hirsutum L. | Nongfeng 133 | Barrel Planting | 7.3 g kg−1 salt stress | 6 months | Reduced boll number and size | [49] |
| Gossypium barbadense L. | Giza 45 | Mini-rhizotron System | 150 Mm NaCl | Two Weeks | Reduced root length | [54] |
| Gossypium hirsutum L. | Nongfeng 133 | Field | Brakish water irrigation | Throughout study | Reduced yield | [55] |
| Gossypium hirsutum L. | IR-NIBGE-13 and BS-2018 | Pot | 200 Mm NaCl | One week | Reduced plant biomass | [5] |
| Gossypium hirsutum L. | Xinluzao 52 | Field | NaCl and CaCl2 (8.04 dS m−1) | 30 days | Reduction in biomass | [56] |
| Gossipyum barbadense L. | − | Pot | Diluted sea water (EC = 52 dS m−1) | Throughout study | Decreased boll weight | [57] |
| Gossypium hirsutum L. | C-6524 | Petri dishes | 100 Mm NaCl and 100 Mm Mg2So4 | 5 days | Low germination | [58] |
| Gossypium hirsutum L. | Zhongmian 41 | Hydroponic system | 150 mM NaCl | 20 days | Reduced plant growth | [59] |
| Gossypium hirsutum L. | CCRI 35, Z 51504 and CCRI 49 | Pot | 150 mM NaCl | 9 days | Reduced shoot dry weight | [60] |
| Gossypium hirsutum L. | Simian 3 | Pot | 150 mM NaCl | 30 days | Reduced plant biomass | [61] |
| Gossypium hirsutum L. | CCRI-79 and Simian 3 | Field | 11.46 dS m−1 Soil salinity | Throughout study | Reduced fiber quality | [38] |
| Gossypium hirsutum L. | Lu-mian-yan No. 24 and Xin-lu-zao No. 45 | Pot | 0.4% NaCl | Throughout study | Decreased biomass | [62] |
| Gossypium hirsutum L. | Zhong 07 and Zhong G5 | Hydroponic system | 200 mM NaCl | 48 h | Stem binding | [62] |
| Gossypium hirsutum L. | Xinluzhong-37 | Pot | 150 mM NaCl | 35 days | Reduced growth | [63] |
| Gossypium hirsutum L. | − | Pot | 400 mM NaCl | 12 h | Inhibited growth | [64] |
| Gossypium hirsutum L. | − | Field | Salt affected soil < 7.7 dS m−1. | Throughout study | Poor seedling emergence and fiber yellowness | [65] |
| Gossypium hirsutum L. | NIAB 777 | Pot | NaCl (17 dS m−1) | 40 days | Decreased plant height | [66] |
| Gossypium hirsutum L. | − | Paper germination test | 250 mM NaCl | 12 days | Poor germination rate, reduced seedling growth | [67] |
| Cotton Cultivar | Stress | Marker | Approach | Result | Salt Tolerant | Reference |
|---|---|---|---|---|---|---|
| Gossypium tomentosum with Gossypium hirsutum | 150 mM NaCl | SSR | QTL mapping | 11 QTLs, 5 candidate genes related with salinity | − | [148] |
| Upland cotton cultivars | 200 mM NaCl | SNP | GWAS | Identification of 43 QTLs related with salinity | Acala Ultima, Deltapine Acala 90, M240 and Coker 315 | [149] |
| Upland cotton cultivars | 150 mM NaCl | SSR | Association mapping | Identification of 13 advanced salt tolerant cultivars | − | [128] |
| Upland cotton cultivars | 200 mM NaCl | SSR | QTL mapping | Identification of 55 QTLs related to salt stress | − | [150] |
| Nongdamian 13 × Nongda 601 | 0.3% NaCl | SNPs | QTL mapping, resequencing and gene silencing | A stable QTL qSalt-A04-1 for salt tolerance, identification of two candidate genes, GhGASA1 and GhADC2, related to salt tolerance | ND13 | [151] |
| Xinza 1′ (GX1135 × GX100-2) | 85 mM Saline ground water | SSR | QTL mapping | Identification of 3 QTLs related to salt stress, 7 genes related to related to salt stress | − | [152] |
| Upland cotton cultivars | 0.3% saline solution | SNPs | GWAS | 23 SNPs associated with salt tolerance; 6 putative genes associated with salt tolerance | Suwu 77-702 | [131] |
| Upland cotton cultivars | 100 and 200 mM NaCl | SSR | Association mapping | Identification of markers BNL3103 (D6), NAU478 (D8), and BNL3140 (D9) were associated with salt treatment | Jian mian 13, Si mian 4 and Gan mian 8 | [153] |
| Asiatic cotton | 150 mM NaCl | SNPs | GWAS | Identification of candidate genes (Cotton_A_37775 and Cotton_A_35901) related to two key SNPs (Ca7_33607751 and Ca7_77004962) related to salt tolerance | GuangXiZuoXianZhongMian, LiaoYang-1, ZhaoXianHongJieMian, PingLeXiaoHua, KaiYuanTuMian, YuXi33, ChangShuXiaoBaiZi, PingGuoJiuPingZhongMian, FuChuanJiangTangZhongMian, TangShanBaiZiZhongMian, and ShiJiaZhuangJianMian | [154] |
| Upland cotton cultivars | 0.4% NaCl | SSR | GWAS | Three salt stress associated SSR markers | − | [155] |
| Upland cotton cultivars | 150 mM NaCl | SNPs | GWAS | 2 SNPs (A10_95330133 and D10_61258588,2) associated with 20 putative genes related to salt tolerance | − | [156] |
| Upland cotton cultivars | 350 mM NaCl | SNPs | GWAS | 27 SNPs, 12 genes associated with salt tolerance | − | [157] |
| Upland cotton cultivars | 150.0 mmol/L NaCl | SNPs | GWAS | 27 SNPs associated with salt tolerance; six candidate genes related salt stress | − | [158] |
| Upland cotton lines | 110, 150 mM NaCl | − | GBS-based QTL mapping | Identification of 14 stable QTLs and 12 putative gene associated with salt tolerance | − | [159] |
| Upland cotton cultivars | 200 mmol/L NaCl | SNPs | GWAS-based approach | 33 SNPs and 13 stable genes related to salt tolerance identified | − | [160] |
| Upland cotton cultivars | 150 mM NaCl | − | QTL mapping | Identified 4 genes (Gh_A04G1106, Gh_A05G3246, Gh_A05G3177, and Gh_A05G3266) | − | [161] |
Disclaimer/Publisher’s Note: The statements, opinions and data contained in all publications are solely those of the individual author(s) and contributor(s) and not of MDPI and/or the editor(s). MDPI and/or the editor(s) disclaim responsibility for any injury to people or property resulting from any ideas, methods, instructions or products referred to in the content. |
© 2023 by the authors. Licensee MDPI, Basel, Switzerland. This article is an open access article distributed under the terms and conditions of the Creative Commons Attribution (CC BY) license (https://creativecommons.org/licenses/by/4.0/).
Share and Cite
Anwar, Z.; Ijaz, A.; Ditta, A.; Wang, B.; Liu, F.; Khan, S.M.-U.-D.; Haidar, S.; Hassan, H.M.; Khan, M.K.R. Genomic Dynamics and Functional Insights under Salt Stress in Gossypium hirsutum L. Genes 2023, 14, 1103. https://doi.org/10.3390/genes14051103
Anwar Z, Ijaz A, Ditta A, Wang B, Liu F, Khan SM-U-D, Haidar S, Hassan HM, Khan MKR. Genomic Dynamics and Functional Insights under Salt Stress in Gossypium hirsutum L. Genes. 2023; 14(5):1103. https://doi.org/10.3390/genes14051103
Chicago/Turabian StyleAnwar, Zunaira, Aqsa Ijaz, Allah Ditta, Baohua Wang, Fang Liu, Sana Muhy-Ud-Din Khan, Sajjad Haidar, Hafiz Mumtaz Hassan, and Muhammad Kashif Riaz Khan. 2023. "Genomic Dynamics and Functional Insights under Salt Stress in Gossypium hirsutum L." Genes 14, no. 5: 1103. https://doi.org/10.3390/genes14051103
APA StyleAnwar, Z., Ijaz, A., Ditta, A., Wang, B., Liu, F., Khan, S. M.-U.-D., Haidar, S., Hassan, H. M., & Khan, M. K. R. (2023). Genomic Dynamics and Functional Insights under Salt Stress in Gossypium hirsutum L. Genes, 14(5), 1103. https://doi.org/10.3390/genes14051103

