Abstract
Mitochondrial genomes (mitogenomes) are valuable resources in molecular and evolutionary studies, such as phylogeny and population genetics. The complete mitogenomes of two crocodile newts, Tylototriton broadoridgus and Tylototriton gaowangjienensis, were sequenced, assembled, and annotated for the first time using next-generation sequencing. The complete mitogenomes of T. broadoridgus and T. gaowangjienensis were 16,265 bp and 16,259 bp in lengths, which both composed of 13 protein-coding genes (PCGs), 2 rRNA genes, 22 tRNA genes, and 1 control region. The two mitogenomes had high A + T content with positive AT-skew and negative GC-skew patterns. The ratio of non-synonymous and synonymous substitutions showed that, relatively, the ATP8 gene evolved the fastest and COI evolved the slowest among the 13 PCGs. Phylogenetic trees from BI and ML analyses resulted in identical topologies, where the Tylototriton split into two groups corresponding to two subgenera. Both T. broadoridgus and T. gaowangjienensis sequenced here belonged to the subgenus Yaotriton, and these two species shared a tentative sister group relationship. The two mitogenomes reported in this study provided valuable data for future molecular and evolutionary studies of the genus Tylotoriton and other salamanders.
1. Introduction
Vertebrate mitochondrial genome (mitogenome) is double-stranded circular DNA, typically 16–17 kb in length [1,2]. It encodes, usually, 13 protein-coding genes (PCGs), 2 rRNA genes, 22 tRNA genes, and 1 non-coding control region (CR) that contains information for initiating and regulating gene replication and transcription [3,4,5]. The mitogenome has many characteristics, such as low levels of recombination, multiple copy numbers, simple structure with conserved coding regions, rapid evolutionary rate, and maternal inheritance [6]. For some of these features, mitochondrial DNAs (mtDNAs) have been extensively used as molecular markers for reconstructing phylogenetic relationships, revealing population genetic structures, estimating divergence times, identifying relatedness between recently diverged species, etc. [7,8].
The salamandrid genus Tylototriton mainly inhabit montane waterside areas throughout the eastern Himalaya to Indo-China peninsular, including India, Nepal, Myanmar, Thailand, Laos, Vietnam, and central and southern China [9]. The species of this genus are known as crocodile newts because they have a very peculiar appearance like crocodiles: a flat head, large mouth, and highly rough skin with varying-sized warts lined on the dorsal surface. Most of the body surface is pitch black, and some species have prominently red warts or a red tail that looks very striking and flaming. In a phylogenetic view, Tylototriton has been known as a group of primitive newts with a sister group relationship to Echinotriton [10,11,12]. Although the classification of Tylototriton was once debated for being subdivided into different groups [13,14], current studies have widely recognized two subgenera as Tylototriton and Yaotriton [15], also known as the T. verrucosus group and T. asperrimus group, respectively [16].
In morphology, species in the subgenus Tylototriton usually have orange spots on the body and tail regions, especially prominent on the cranial and dorsal ridges; on the contrary, few orange spots can be seen in the subgenus Yaotriton [17]. However, these morphological features might be useful to roughly distinguish the subgenus, but not completely exclusive; thus, the taxonomic studies of the species described recently have been usually carried out based on both morphological and molecular evidence [18,19]. By far, the molecular phylogenetic relationships have showed that Tylototriton could divide into two major clades, widely consistent with the classification of the two subgenera suggested by the morphology [7,14,18]. The subgenus Yaotriton, additionally, can be divided into two subgroups. Group I is characterized by the formation of dense fistulas on the lateral trunk in a continuous longitudinal row, with thinner transverse veins between the fistulas and a lack of obvious spacing, including species such as T. wenxianensis, T. dabienicus, T. broadoridgus, and T. liuyangensis. Group II is characterized by having large nodular fistulas on the dorsolateral side, and with a clear boundary between the fistulas, which consist of T. asperrimus, T. hainanensis, T. vietnamensis, T. notialis, and T. lizhenchangi. Although the two groups may still have some unidentified new species, as the recent phylogenetic trees revealed [7,18,20], these two subgroups of Yaotriton, interestingly, can be divided through clear geographical boundaries: group I is mainly distributed in central China, and group II is distributed in southern China and adjacent areas [17].
T. broadoridgus is a species belonging to group I of subgenus Yaotriton according to both morphological and molecular studies [7,18,20]. It is a threatened species and has been listed in the second class of the National Key Protected Wild Animal of China [21], with known distribution areas only including Wufeng County in Hubei Province, and Sangzhi County and Liuyang City in Hunan Province [22]. Following field surveys in recent years, we have collected a few individuals of Tylototriton in the type locality of T. broadoridgus (Sangzhi County) and another place out of its originally known distribution, namely, Guzhang County in Hunan Province. The Tylototriton collected from Sangzhi County was identified as T. broadoridgus for having the most striking diagnostic characteristics: broad and thick dorsal ridges, with width approximately equal to eye diameter; tail height greater than width at base of tail [22]. However, the Tylototriton collected from Guzhang County has relatively narrow (vs. broad) dorsal ridges, and with a separated (vs. connected) tip of “∧” shaped vomerine teeth that distinguished it from T. broadoridgus. According to our comprehensively morphological and molecular studies, the Tylototriton from Guzhang County were a newly identified species, which we have named as T. gaowangjienensis and described in another paper [23].
Both T. broadoridgus and T. gaowangjienensis are small newts that live in forests with relatively high densities in small creeks or ponds that are required during breeding seasons. Here in this study, we report the complete mitogenomes of both T. broadoridgus and T. gaowangjienensis that are based on one individual from each of the type localities. As far as we know, the mitogenomes of the two species here are reported for the first time, and we believe these data will be helpful to the studies of population genetics, phylogenetic relationships, and conservation biology of the two rare species, as well as to other Tylototriton salamanders in the future.
2. Materials and Methods
2.1. Sample Collection and Sequencing
Samples of T. broadoridgus were collected from the type locality, Badagongshan National Nature Reserve in Sangzhi County in Hunan Province, China. T. gaowangjienensis was collected from Gaowangjie National Nature Reserve in Guzhang County, and also in Hunan Province of China. The permissions of field survey for scientific purposes were approved by the local Bureau of National Nature Reserve, and the collection of newts used in this study complied with the Wildlife Protection Act of China. According to the “3R principle” (Reduction, Replacement, and Refinement) of animal sampling, only one sample in each population was used in this study. All the procedures of animal collection and treatment were complied with the guidance of the Code of Practice for the Housing and Care of Animals. The specimens were brought back into the laboratory smoothly, and then euthanatized and preserved in 95% alcohol as voucher specimens deposited in Jishou University (T. broadoridgus, voucher no. JWS20221095; T. gaowangjienensis, voucher no. JWS20210100). A small part of the tail samples was used for molecular analysis of the two species. The total DNA was extracted using the DNeasy Blood & Tissue Kit (Qiagen, Hilden, Germany), and then the DNA library was constructed, and high-throughput sequencing was conducted in paired-end mode on the DNBSEQ-T7 platform (Complete Genomics and MGI Tech, Shenzhen, China). As the estimated genome size was 25 Gb in Tylototriton, approximately 100 Gb raw reads of each sample, with 150 bp read length, were finally generated.
2.2. Sequence Assembly, Annotation, and Analysis
The complete mitogenomes of the two samples were assembled using three popular tools, the NOVOPlasty 4.3 [24], MitoZ [25], and MEANGS [26], to increase the success rate and facilitate the mutual correction of undefined sites. The annotation of the final assembled mitogenomes was conducted within the online servers of both MITOS2 [27] and GeSeq [28]. The tRNAscan-SE 1.21 online tool was adopted to predict the secondary structure of tRNAs [29]. The nucleotide composition and codon usage of PCGs were calculated using MEGA 11.0 [30]. The AT skew and GC skew were analyzed using the formula: AT-skew = [A − T]/[A + T] and GC-skew = [G − C]/[G + C] [1]. The ratio of non-synonymous (Ka) and synonymous (Ks) substitutions were calculated using DNASP 6.0 [31] based on 12 species of Tylototritons (10 species were downloaded from NCBI). The plots of codon usage frequencies and Ka/Ks ratio were drawn using the Origin software [32].
2.3. Phylogenetic Analysis
To reveal the phylogenetic position of the two species we sequenced in this study, another 31 species of Caudata were downloaded from NCBI, whereas the Batrachuperus pinchonii in the family Hynobiidae was selected as the outgroup. All of the 13 PCGs were extracted and checked manually through MEGA 11.0 [30], and then each of the PCG alignments based on 33 species were concatenated to make a combined dataset. The best-fit partitioning scheme and partition-specific models were calculated using Partitionfinder 2.1.1 [33], and the sites of codons 1, 2, and 3 of each PCG were assigned. Phylogenetic relationships were reconstructed under Bayesian inference (BI) and maximum likelihood (ML) methods. BI trees were analyzed using MrBayes 3.2.6 [34], running 1,000,000 generations and sampling every 100 generations; after discarding the first 25% samples as burn-in, posterior probabilities (PP) were calculated into a consensus tree. ML trees were performed using RaxML 8.0.2 [35] by executing 10 runs of random additional sequences and generating the bootstrap values following 1000 rapid bootstrap replicates.
3. Results
3.1. Mitogenome Assembly and Undefined Sites Identification
NOVOPlasty was capable to assemble the fully circled mitogenomes of both samples, with a length of 16,265 bp for T. broadoridgus and 16,259 bp for T. gaowangjienensis. However, the MitoZ can only fully assemble the sample of T. broadoridgus, and the MEANGS can only assemble several fragments (or contigs) for both species. The results of NOVOPlasty, although better-resolved, revealed two undefined sites (probably SNPs) in T. gaowangjienensis that presented as degenerate codons, including the loci of Y (2976) and Y (4110). However, these sites assembled from other two tools were presented either as defined sites (MitoZ) or SNPs within multiple assembled fragments (MEANGS). From a conservative concern, we used the assembly results from NOVOPlasty as the basic sequences, and replaced these undefined sites by the results of MitoZ and MEANGS. The two undefined sites of T. gaowangjienensis were, therefore, corrected as C (2976) and C (4110) accordingly. The final mitogenomes of T. broadoridgus and T. gaowangjienensis without any undefined sites were submitted and used for the following analyses.
3.2. Mitogenome Annotation and Nucleotide Composition
The complete mitogenomes of T. broadoridgus and T. gaowangjienensis were 16,265 bp and 16,259 bp in length; of which, both composed 13 PCGs (ATP6, ATP8, CYTB, ND4L, COI-III, ND1-6), 2 rRNA (12S rRNA and 16S rRNA), 22 tRNA genes, and a control region (Figure 1, Table 1). Most of the PCGs, tRNA genes, and rRNA genes were encoded on the heavy strand (H-strand), except ND6 and eight tRNA genes that encoded on the light strand (L-strand). All of the PCGs of T. broadoridgus and T. gaowangjienensis started with ATG except the ATP6 gene in T. broadoridgus, and the COI gene in both species used GTG as the start codon. There were four kinds of stop codons of the PCGs, whereas the ND2, COI, ATP8, ATP6, ND3, NDL, and ND5 ended with TAA; the ND1 ended with TAG; ND6 ended with AGA; and the COII, COIII, ND4, and CYTB used incomplete T(AA) as the stop codon (Table 1). The final mitogenomes of the two species with annotated information have been deposited in GenBank (accession number: OP598114 and ON764431).
Figure 1.
Gene maps of the two newly sequenced Tylototriton species.
Table 1.
Mitochondrial genome organization of T. broadoridgus (TB) and T. gaowangjienensis (TG).
Each of the PCGs of the two species was identical in length, but with different lengths in non-PCG regions, such as the 16S and 12S rRNA gene in T. broadoridgus which were 3 bp and 1 bp longer than that of T. gaowangjienensis, respectively (Table 1). Both the mitogenomes of T. broadoridgus and T. gaowangjienensis contained a total of 41 bp overlapping sites, which were shared in 10 pairs of neighboring genes, ranging from 1 to 15 bp in length. The longest one (15 bp) was overlapped between ND4L and ND4. For T. broadoridgus, a total of 146 bp intergenic nucleotides (IGN) was dispersed in 15 locations, ranging from 1 to 108 bp in length. The longest one (108 bp) was that between tRNAThr and tRNAPro. The IGN of T. gaowangjienensis distributed a similar pattern to that of T. broadoridgus, but only had 145 bp sites (Table 1).
The nucleotide compositions of the two species mitogenomes were as follows: (1) T. broadoridgus, A (33.6%), T (25.7%), G (14.5%), C (26.3%); and (2) T. gaowangjienensis, A (33.6%), T (25.6%), G (14.6%), C (26.3%). The two mitogenomes had similar nucleotide composition patterns, including high A + T contents (59.3% and 59.2%), positive AT-skew (0.13 and 0.14), and negative GC-skew values (both −0.29), which were comparable to other salamander species. For instance, all the 33 salamanders we used for analysis showed positive AT-skews and negative GC-skews, which indicated that the base compositions of salamander mitogenomes were, overall, biased towards A and C (Table 2).
Table 2.
Base composition (in percentages) of the mitogenomes of 33 species in Salamandridae that were used for phylogenetic analyses in this study.
3.3. Characteristics of PCGs and Codon Usage
The total length of PCGs in both T. broadoridgus and T. gaowangjienensis were identical to 11,383 bp, with the following base compositions: (1) T. broadoridgus, A (31.0%), T (27.3%), G (14.7%), C (27.0%); and (2) T. gaowangjienensis, A (31.0%), T (27.2%), G (14.8%), C (27.1%). The mean A + T content values were 58.3% and 58.2% for T. broadoridgus and T. gaowangjienensis, respectively, with similar positive AT-skew (0.06 and 0.07) and identical negative GC-skew (−0.29) (Table 3). All the PCGs presented positive AT-skews, except a negative value existed in COI and ND6, and all the PCGs presented negative GC-skews, except a positive value existed in ND6 (Figure 2). Given that the different codon positions might have different codon bias in PCGs, we also examined nucleotide compositions from the three codon positions of T. broadoridgus and T. gaowangjienensis (Table 3). Interestingly, the A + T contents were slightly increasing from the first to third codon positions. In detail, there were 55.4% for PCGs-first, 58.7% and 58.4% for PCGs-second, and 60.8% and 60.0% for PCGs-third for the two species, respectively. All of the codons showed positive AT-skews, except the second codon showed a slightly negative value, whereas all GC-skews in three codon positions were negative (Table 3).
Table 3.
Nucleotide composition and skewness of the mitogenomes of T. broadoridgus (TB) and T. gaowangjienensis (TG).
Figure 2.
GC and AT skews of mitochondrial PCGs of T. broadoridgus and T. gaowangjienensis.
Codon usage bias would drive genes to evolve at different rates [36]. Statistics on the relative synonymous codon usage (RSCU) of T. broadoridgus and T. gaowangjienensis showed they shared very similar patterns (Figure 3). In terms of codon frequencies, the CUA (Leu), CCA (Pro), CGA (Arg), and UCA (Ser1) were the most abundant codons in both T. broadoridgus and T. gaowangjienensis. The calculation of the Ka/Ks ratio of each PCG would assess the different evolutionary rate [37]. Among the analyzed 12 species of Tylototriton, the ATP8 gene evolved relatively fast and exhibited the highest Ka/Ks value, whereas COI, on the contrary, showed the lowest Ka/Ks (Figure 4); however, the Ka/Ks for all 13 PCGs were below 0.7, and did not show positive selection signals.
Figure 3.
Relative Synonymous Codon Usage (RSCU) of mitogenomes of T. broadoridgus and T. gaowangjienensis.
Figure 4.
The Ka/Ks ratio of 13 PCGs among 12 species of Tylototriton.
3.4. Characteristics of rRNAs, tRNAs, and the Control Region
There were two rRNA genes of both T. broadoridgus and T. gaowangjienensis: the 16S rRNA was located between tRNAVal and tRNALeu, with corresponding lengths of 1563 bp and 1560 bp, whereas the 12S rRNA was located between tRNAPhe and tRNAVal, with corresponding lengths of 928 bp and 927 bp (Table 2). The nucleotide composition of the two rRNAs were similar, and the AT-skews were positive and the GC-skews were negative for the two species (Table 3).
The mitogenomes of both T. broadoridgus and T. gaowangjienensis contained 22 tRNA genes; of which, eight genes, including tRNAGln, tRNAAla, tRNAAsn, tRNACys, tRNATyr, tRNASer, tRNAGlu, and tRNAPro, were on the L-strand, and the rest were on the H-strand (Table 1). The total length of tRNAs was 1537 bp in both species, and the individual length of each tRNA gene was generally identical, except tRNAPhe and tRNAGly have a 1 bp difference between the two species. It ranged from 66–75 bp of all the tRNA genes, with the longest tRNALeu and the shortest tRNACys (Table 3). All tRNA genes, except tRNASer, can be folded into a typical cloverleaf structure.
The non-coding control region, also known as the D-loop, was usually the sequence region with greatest variations across the mitogenome. Here, the D-loops of T. broadoridgus and T. gaowangjienensis were 716 bp and 715 bp in length, located between tRNAPro and tRNAPhe, with similar A + T contents, AT-skew, and GC-skew values (Table 3).
3.5. Phylogenetic Analysis
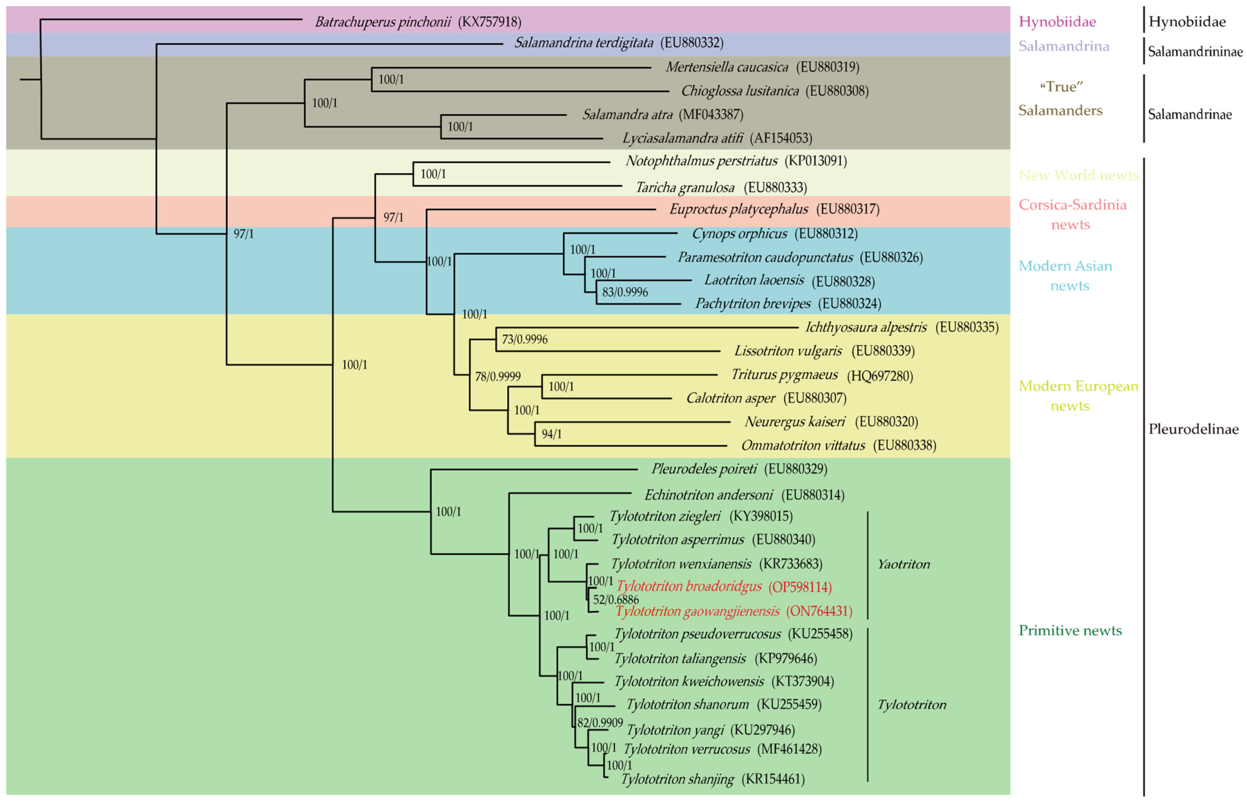
Phylogenetic trees from BI and ML analyses resulted in almost identical topologies, where the Salamandridae was divided into three clades known as three subfamilies, namely, Salamandrininae, Salamandrinae, and Pleurodelinae. The Salamandrininae contained only one genus, Salamandrina, that diverged first, followed by the subfamily, Salamandrinae, well-known as the “True” Salanmanders, which contained genera such as Lyciasalamandra, Salamandra, Chioglossa, and Mertensiella. The majority of species were grouped into the subfamily Pleurodelinae, which can be furtherly divided into several well-supported subclades, including the primitive newts (Echinotriton, Pleurodeles, and Tylototriton), New World newts (Notophthalmus and Taricha), Corsica–Sardinia newts (Euproctus), modern Asian newts (Cynops, Paramesotriton, Pachytriton, and Laotriton), and modern European newts (Lissotriton, Ichthyosaura, Calotriton, Triturus, Ommatotriton, and Neurergus).
The genus Tylototriton was one group of the primitive newts, which divided into, as expected, two major groups corresponding to the two subgenera, Tylototriton and Yaotriton. The subgenus Yaotriton was further divided into two subgroups. The first subgroup included T. biegleri and T. asperrimus, and the second one included T. wenxianensis, and both T. broadoridgus and T. gaowangjienensis that we sequenced in this study. T. broadoridgus and T. gaowangjienensis were revealed as sister groups, and then clustered with T. wenxianensis. The subgenus Tylototriton also divided into two subgroups. The first one included T. pseudoverrucosus and T. taliangensis, and the second one included five species that diverged in the following sequences: T. kweichowensis, T. shanorum, T. yangi, T. verrucosus, and T. shanjing.
3.6. Species Verification from ND2 and 16S rRNA Gene
The species verification was fundamental for reporting a new mitogenome. Following the suggestions of Sangster and Luksenburg (2021) [38], we verified the identity of our mitogenome sequence of T. broadoridgus with reference sequences of two commonly used markers in Tylotoriton systematics [7]: the ND2 (1035 bp; n = 107, incl. three of T. broadoridgus, KC147814, KY800837, and OK539842) and 16S rRNA (508 bp; n = 89, incl. two of T. broadoridgus, KY800569 and KY800570). In each of these analyses, our sequence of T. broadoridgus clustered with the reference sequences of T. broadoridgus, indicating that our sample was correctly identified. As there are no reference sequences of T. gaowangjiensis, we added our newly obtained ND2 and 16S rRNA sequences into a previous dataset from a phylogenetic study that included the most species of Tylotoriton so far [7]. A simple neighbor-joining tree based on both ND2 and 16S rRNA sequences revealed the sister species of T. gaowangjiensis was T. dabienicus, which was collected from Shangcheng County, Anhui Province of China [7], with genetic distances that ranged from 1% to 2%.
4. Discussion
The genome sizes of species would affect the rate of assembly success for both nuclear and organellar genomes, with a putatively positive relationship between genome sizes and sequence complexities [39]. Because the genome sizes of Caudata amphibians were relatively large—for instance, the genome sizes of Tylotoriton that we studied were ~25 G [40]—the two samples we sequenced were assembled using three popular tools, NOVOPlasty, MitoZ, and MEANGS, for comparisons. Generally, NOVOPlasty performed best, as it assembled fully circled mitogenomes for both samples; however, it produced several undefined loci that presented as degenerate codons. However, these sites assembled from the other two tools were presented as either defined sites (MitoZ) or SNPs in multiple assembled fragments (MEANGS). This might result from the different strategies of the three software in balancing the assembly performance and error-tolerance rates [24,25,26]. We carried out a strategy to correct the undefined sites from NOVOPlasty with defined sites or more abundant SNPs from MitoZ and MEANGS, and, thus, we obtained the final whole mitogenomes without any undefined sites. This approach would be helpful for the mitogenome assembly of other species with relatively large genome sizes.
As far as we know, the mitogenomes of the two crocodile newts, T. broadoridgus and T. gaowangjienensis, were assembled in this study for the first time. The characteristics of the mitogenomes of the two species were very similar, in terms of mitogenome size and organization (Figure 1, Table 1); and nucleotide composition of PCGs, rRNAs, tRNAs, control region, or codon usage of PCGs (Figure 2 and Figure 3, Table 3). They also showed very similar patterns with other Tylototriton species reported previously [11,41,42,43,44,45,46], even though some minor differences remained. For example, the ND3 used the incomplete “T--” as the stop codon in T. wenxianensis [41], but this gene used the conventional stop codon “TAA” in both T. broadoridgus and T. gaowangjienensis. Similarly, the ND5 used “TAG” as the stop codon in T. taliangensis [42], but it stopped with “TAA” in both T. broadoridgus and T. gaowangjienensis (Table 1). Whether the diverse usage of stop codons among the closely-related species was generated randomly or with some meaningful preferences was an interesting question of selection, but was not given much attention.
In this study, the phylogenetic relationships within Salamandridae were able to be reconstructed, while using 32 representative species, including 2 newly obtained in this study, as the ingroups, and B. pinchonii in Hynobiidae as the outgroup. The relationship of the three subfamilies of the Salamandridae has been highly supported and broadly consistent with previous studies [11,47]. However, some new, but different, inter-generic relationships were also revealed. For instance, while using only 16S rRNA and ND2 as gene markers, Wang et al. (2018) recovered a sister group relationship of Triturus and Neurergus, but, here, we revealed the sister group of Triturus was Calotriton (Figure 5). Although the phylogenetic hypotheses would be changed based on different DNA markers [12,48], it was speculated that more sequences used, such as the 13 PCGs here, would be generally better to understand the real phylogenetic relationships.
Figure 5.
Phylogenetic relationships within Salamandridae derived from ML method based on 13 PCGs. Note: Names in red show the phylogenetic positions of T. broadoridgus and T. gaowangjienensis that we sequenced in this study. The numbers on the nodes are the bootstrap values and posterior probabilities from ML and BI methods. The GenBank accession number of each species is given in the bracket after the species name.
The crocodile newts, Tylotoriton, were recovered as a monophyletic group split into two well-supported subgenera (Yaotriton and Tylotoriton) (Figure 5). The inter-specific relationships were broadly consistent with the previous findings that were based on several gene fragments [7,14,18,49,50], but some interesting differences were also revealed and are worth attention. For example, Nishikawa et al. (2013) [49] found that in the subgenus Tylotoriton, T. verrucosus branched off first, followed by T. shanjing and T. yangi. In contrast, our study showed that T. yangi divided first and then grouped with T. shanjing plus T. verrucosus. Both T. broadoridgus and T. gaowangjienensis that we sequenced in this study were recovered as members in the subgenus Yaotriton, which was consistent with the morphological studies. It was also reasonable in terms of the distribution area of this unique group [17]. Although the phylogenetic tree revealed that T. broadoridgus and T. gaowangjienensis were sister groups, this relationship would be tentative, as the Tylotoriton species with reported mitogenomes were still very limited. The whole picture of the biogeography of Tylotoriton would be presented, whereas more molecular data, such as mitogenomes from more species, would be available in the future.
5. Conclusions
In summary, we have successfully sequenced and assembled the complete mitogenomes of two rare species of crocodile newts, T. broadoridgus and T. gaowangjienensis, for the first time. We further provided detailed characteristics of the two mitogenomes in aspects of gene orders, nucleotide composition, and codon usages from different regions, such as rRNAs, tRNAs, PCGs, and the non-coding control region. The phylogenetic trees using the BI and ML methods based on 13 PCGs of 32 species have provided well-supported major clade relationships within Salamandridae for reference, as well as revealed new relationships among Tylotoriton, which we were concerned with the most. The two mitogenomes reported here and the detailed analyses in this study would provide valuable materials and data for future taxonomic and evolutionary studies of the genus Tylotoriton and other salamanders.
Author Contributions
Conceptualization, W.-S.J. and Y.-X.Z.; methodology, J.-X.W. and W.-S.J.; software, J.-X.W. and X.-Y.L.; validation, Q.Z. and M.-Y.Z.; formal analysis, J.-X.W. and W.-S.J.; investigation, Q.-H.L.; resources, Z.-R.G. and Y.-X.Z.; data curation, J.-X.W.; writing—original draft preparation, J.-X.W.; writing—review and editing, Y.-X.Z. and W.-S.J.; visualization, J.-X.W.; supervision, W.-S.J.; project administration, W.-S.J.; funding acquisition, W.-S.J. All authors have read and agreed to the published version of the manuscript.
Funding
This work was supported by the Talent Project of Hunan Provincial Science and Technology Department (2020RC3057), National Natural Science Foundation of China (32060128), Zhilan Foundation (2020040371B), and Opening Projects of “Ecology” and “Graduate Student” of Jishou University (Jdy20086, DNGC2021).
Institutional Review Board Statement
Not applicable.
Informed Consent Statement
Not applicable.
Data Availability Statement
The assembled mitogenome sequences have been deposited in NCBI (https://www.ncbi.nlm.nih.gov/ (accessed on 15 June 2022) with accession number: OP598114 and ON764431. All data generated by this study are available from the corresponding author upon reasonable request.
Acknowledgments
We are grateful to Dun-Yan Tan and Zhi-Xiao Liu in Jishou University for their support of this work. We also thank Bi-Wu Qin (Badagongshan National Nature Reserve) and Zi-Liang Zhang and Yu-Ping Huang (Gaowangjie National Nature Reserve) for their help during field work.
Conflicts of Interest
The authors declare no conflict of interest.
References
- Perna, N.T.; Kocher, T.D. Patterns of nucleotide composition at fourfold degenerate sites of animal mitochondrial genomes. J. Mol. Evol. 1995, 41, 353–358. [Google Scholar] [CrossRef]
- Peng, R.; Zhang, P.; Xiong, J.L.; Gu, H.J.; Zeng, X.M.; Zou, F.D. Rediscovery of Protohynobius puxiongensis (Caudata: Hynobiidae) and its phylogenetic position based on complete mitochondrial genomes. Mol. Phylogenet Evol. 2010, 56, 252–258. [Google Scholar] [CrossRef] [PubMed]
- Huang, H.Y.; Lin, B.J.; Guo, C.; Tang, Z.; Wu, Z.J. The complete mitochondrial genome of the Hynobius maoershanensis (Caudata: Hynobiidae). Mitochondrial DNA A 2016, 27, 173–174. [Google Scholar] [CrossRef]
- Zhang, M.W.; Han, F.Y.; Ye, J.; Ni, Q.Y.; Li, Y.; Yao, Y.F.; Xu, H.L. The entire mitochondrial genome of Vietnam Warty Newt Paramesotriton deloustali (Salamandridae: Paramesotriton) with a new distribution record from China. Conserv. Genet. Resour. 2018, 10, 551–554. [Google Scholar] [CrossRef]
- Yi, M.R.; Hsu, K.C.; Gu, S.; He, X.B.; Luo, Z.S.; Lin, H.D.; Yan, Y.R. Complete mitogenomes of four Trichiurus species: A taxonomic review of the T.lepturus species complexe. ZooKeys 2022, 1084, 1–26. [Google Scholar] [CrossRef]
- Zardoya, R.; Meyer, A. Phylogenetic performance of mitochondrial protein-coding genes in resolving relationships among vertebrates. Mol. Biol. Evol. 1996, 13, 933–942. [Google Scholar] [CrossRef]
- Wang, B.; Nishikawa, K.; Matsui, M.; Nguyen, T.Q.; Xie, F.; Li, C.; Khatiwada, J.R.; Zhang, B.W.; Gong, D.J.; Mo, Y.M.; et al. Phylogenetic surveys on the newt genus Tylototriton sensu lato (Salamandridae, Caudata) reveal cryptic diversity and novel diversification promoted by historical climatic shifts. PeerJ 2018, 6, e4384. [Google Scholar] [CrossRef]
- Rancilhac, L.; Irisarri, I.; Angelini, C.; Arntzen, J.W.; Babik, W.; Bossuyt, F.; Kunzel, S.; Luddecke, T.; Pasmans, F.; Sanchez, E.; et al. Phylotranscriptomic evidence for pervasive ancient hybridization among Old World salamanders. Mol. Phylogenet Evol. 2021, 155, 106967. [Google Scholar] [CrossRef] [PubMed]
- Amphibian Species of the World: An Online Reference. Version 6.1. Available online: https://amphibiansoftheworld.amnh.org/index.php (accessed on 1 August 2022).
- Weisrock, D.W.; Papenfuss, T.J.; Macey, J.R.; Litvinchuk, S.N.; Polymeni, R.; Ugurtas, I.H.; Zhao, E.; Jowkar, H.; Larson, A. A molecular assessment of phylogenetic relationships and lineage accumulation rates within the family Salamandridae (Amphibia, Caudata). Mol. Phylogenet Evol. 2006, 41, 368–383. [Google Scholar] [CrossRef]
- Zhang, P.; Papenfuss, T.J.; Wake, M.H.; Qu, L.; Wake, D.B. Phylogeny and biogeography of the family Salamandridae (Amphibia: Caudata) inferred from complete mitochondrial genomes. Mol. Phylogenet Evol. 2008, 49, 586–597. [Google Scholar] [CrossRef]
- Veith, M.; Bogaerts, S.; Pasmans, F.; Kieren, S. The changing views on the evolutionary relationships of extant Salamandridae (Amphibia: Urodela). PLoS ONE 2018, 13, e0198237. [Google Scholar] [CrossRef]
- Dubois, A.; Raffaëlli, J. A new ergotaxonomy of the family Salamandridae Goldfuss, 1820 (Amphibia, Urodela). Alytes 2009, 26, 1–85. [Google Scholar]
- Li, S.; Wei, G.; Cheng, Y.N.; Zhang, B.W.; Wang, B. Description of a New Species of the Asian Newt Genus Tylototriton sensu lato (Amphibia: Urodela: Salamandridae) from Southwest China. Asian Herpetol. Res. 2020, 11, 282–296. [Google Scholar]
- Phimmachak, S.; Aowphol, A.; Stuart, B.L. Morphological and molecular variation in Tylototriton (Caudata: Salamandridae) in Laos, with description of a new species. Zootaxa 2015, 4006, 285–310. [Google Scholar] [CrossRef]
- Nishikawa, K.; Matsui, M.; Nguyen, T.T. A New Species of Tylototriton from Northern Vietnam (Amphibia: Urodela: Salamandridae). Curr. Herpetol. 2013, 32, 34–49. [Google Scholar] [CrossRef]
- Yang, D.; Jiang, J.P.; Shen, Y.H.; Fei, D.B. A new species of the genus Tylototriton (Urodela: Salamandridae) from northeastern Hunan Province, China. Asian Herpetol. Res. 2014, 5, 1–11. [Google Scholar]
- Poyarkov, N.A.; Nguyen, T.V.; Arkhipov, D.V. A new species of the genus Tylototriton (Amphibia, Caudata, Salamandridae) from Central Vietnam. Taprobanica 2021, 10, 4–22. [Google Scholar] [CrossRef]
- Ponce, M.; Navarro, D.; Morales, R.; Batista, A. A new salamander of the genus Bolitoglossa (Caudata: Plethodontidae) from the highlands of western Panama. Zootaxa 2022, 5129, 543–556. [Google Scholar] [CrossRef]
- Yuan, Z.Y.; Jiang, K.; Lü, S.Q.; Yang, J.X.; Nguyen, Q.T.; Nguyen, T.T.; Jin, J.Q.; Che, J. A phylogeny of the Tylototriton asperrimus group (Caudata: Salamandridae) based on a mitochondrial study: Suggestions for a taxonomic revision. Zool. Res. 2011, 32, 577–584. [Google Scholar]
- Gao, Z.W.; Qian, T.Y.; Jiang, J.P.; Hou, D.J.; Deng, X.J.; Yang, D.D. Species diversity and distribution of amphibians and reptiles in Hunan Province, China. Biodivers. Sci. 2022, 30, 21290. [Google Scholar] [CrossRef]
- Shen, Y.H.; Yang, D.D.; Mo, X.Y.; Li, H.H.; Chen, D. The Fauna of Hunan: Amphibia; Hunan Science and Technology Press: Changsha, China, 2014. (In Chinese) [Google Scholar]
- Xiang, Y.; Wu, T.; Zhang, Z.L.; Huang, Y.P.; Huang, X.L.; Wang, B.Z.; Jiang, W.S.; Zhang, Y.X. Tylototriton gaowangjienensis, a New Species of Crocodile Newts (Caudata: Salamandridae: Tylototriton) from Hunan, China; Jishou University: Jishou, China, 2022; (to be submitted). [Google Scholar]
- Dierckxsens, N.; Mardulyn, P.; Smits, G. NOVOPlasty: De novo assembly of organelle genomes from whole genome data. Nucleic Acids Res. 2017, 45, e18. [Google Scholar]
- Meng, G.; Li, Y.Y.; Yang, C.T.; Liu, S.L. MitoZ: A toolkit for animal mitochondrial genome assembly, annotation and visualization. Nucleic Acids Res. 2019, 47, e63. [Google Scholar] [CrossRef]
- Song, M.H.; Yan, C.C.; Li, J.T. MEANGS: An efficient seed-free tool for de novo assembling animal mitochondrial genome using whole genome NGS data. Brief. Bioinform. 2022, 23, bbab538. [Google Scholar] [CrossRef]
- Donath, A.; Jühling, F.; Al-Arab, M.; Bernhart, S.H.; Reinhardt, F.; Stadler, P.F.; Middendorf, M.; Bernt, M. Improved annotation of protein-coding genes boundaries in metazoan mitochondrial genomes. Nucleic Acids Res. 2019, 47, 10543–10552. [Google Scholar] [CrossRef]
- Tillich, M.P.; Lehwark, T.; Pellizzer, E.; Ulbricht-Jones, E.S.; Fischer, A.; Bock, R.; Greiner, S. GeSeq-versatile and accurate annotation of organelle genomes. Nucleic Acids Res. 2017, 45, 6–11. [Google Scholar] [CrossRef]
- Chan, P.P.; Lin, B.Y.; Mak, A.J.; Lowe, T.M. tRNAscan-SE 2.0: Improved detection and functional classification of transfer RNA genes. Nucleic Acids Res. 2021, 49, 9077–9096. [Google Scholar] [CrossRef]
- Tamura, K.; Stecher, G.; Kumar, S. MEGA11: Molecular Evolutionary Genetics Analysis Version 11. Mol. Biol. Evol. 2021, 38, 3022–3027. [Google Scholar] [CrossRef]
- Rozas, J.; Ferrer-Mata, A.; Sánchez-DelBarrio, J.C.; Guirao-Rico, S.; Librado, P.; Ramos-Onsins, S.E.; Sánchez-Gracia, A. DnaSP 6: DNA sequence polymorphism analysis of large data sets. Mol. Biol. Evol. 2017, 34, 3299–3302. [Google Scholar] [CrossRef]
- Moberly, J.G.; Bernards, M.T.; Waynant, K.V. Key features and updates for Origin 2018. J. Cheminform. 2018, 10, 1–2. [Google Scholar] [CrossRef]
- Lanfear, R.; Frandsen, P.B.; Wright, A.M.; Senfeld, T.; Calcott, B. PartitionFinder 2: New Methods for Selecting Partitioned Models of Evolution for Molecular and Morphological Phylogenetic Analyses. Mol. Biol. Evol. 2017, 34, 772–773. [Google Scholar] [CrossRef]
- Ronquist, F.; Teslenko, M.; Van Der Mark, P.; Ayres, D.L.; Darling, A.; Höhna, S.; Larget, B.; Liu, L.; Suchard, M.A.; Huelsenbeck, J.P. MrBayes 3.2: Efficient Bayesian phylogenetic inference and model choice across a large model space. Syst. Biol. 2012, 61, 539–542. [Google Scholar] [CrossRef] [PubMed]
- Stamatakis, A. Using RAxML to infer phylogenies. Curr. Protoc. Bioinform. 2015, 51, 6–14. [Google Scholar] [CrossRef] [PubMed]
- Nei, M.; Kumar, S. Molecular Evolution and Phylogenetics, 1st ed.; Oxford University Press: Oxford, MI, USA, 2000; pp. 1–333. [Google Scholar]
- Hurst, L.D. The Ka/Ks ratio: Diagnosing the form of sequence evolution. Trends Genet. 2002, 18, 486–487. [Google Scholar] [CrossRef]
- Sangster, G.; Luksenburg, J.A. Sharp increase of problematic mitogenomes of birds: Causes, consequences, and remedies. Genome Biol. Evol. 2021, 13, evab210. [Google Scholar] [CrossRef] [PubMed]
- Del Angel, V.D.; Hjerde, E.; Sterck, L.; Capella-Gutierrez, S.; Notredame, C.; Pettersson, O.V.; Amselem, J.; Bouri, L.; Bocs, S.; Klopp, C.; et al. Ten steps to get started in Genome Assembly and Annotation. F1000Research 2018, 7, 148. [Google Scholar] [CrossRef] [PubMed]
- Olmo, E. Quantitative variations in the nuclear DNA and phylogenesis of the Amphibia. Caryologia 1973, 26, 43–68. [Google Scholar] [CrossRef]
- Han, F.Y.; Jiang, Y.; Zhang, M.W. The complete mitochondrial genome sequence of Wenxian Knobby Newt Tylototriton wenxianensis (Amphibia: Caudata). Mitochondrial DNA A 2016, 27, 2901–2902. [Google Scholar] [CrossRef]
- Jiang, Y.; Li, Z.Y.; Liu, J.B.; Li, Y.; Ni, Q.Y.; Yao, Y.F.; Xu, H.L.; Li, Y.; Zhang, M.W. The complete mitochondrial genome sequence of Tylototriton taliangensis (Amphibia: Caudata). Mitochondrial DNA A 2016, 27, 2639–2640. [Google Scholar] [CrossRef]
- Jiang, Y.; Yang, M.X.; Han, F.Y.; Li, Y.; Ni, Q.Y.; Yao, Y.F.; Xu, H.; Li, Y.; Zhang, M.W. The complete mitochondrial genome sequence of Red knobby newt Tylototriton shanjing (Amphibia: Caudata). Mitochondrial DNA A 2016, 27, 2773–2774. [Google Scholar] [CrossRef]
- Jiang, Y.; Wei, Z.M.; Han, F.Y.; Ni, Q.Y.; Yao, Y.F.; Xu, H.L.; Li, Y.; Rao, D.Q.; Zhang, M.W. The complete mitogenome sequence of Tylototriton ziegleri (Amphibia: Caudata). Conserv. Genet. Resour. 2017, 9, 503–506. [Google Scholar] [CrossRef]
- Cui, L.; Han, F.Y.; Li, D.Y.; Fan, X.L.; Yang, M.Y.; Yang, D.Y.; Ni, Q.Y.; Lia, Y.; Yao, Y.F.; Xu, H.L.; et al. The complete mitochondrial genome of Cynops cyanurus chuxiongensis (Caudata: Salamandridae). Mitochondrial DNA Part. B 2020, 5, 231–232. [Google Scholar] [CrossRef] [PubMed]
- Suk, H.Y.; Kim, D.Y.; Cha, S.H.; Min, M.S. The complete mitochondrial genome information of Hynobius unisacculus (Amphibia, Caudata, Hynobiidae) and the phylogenetic implication. Mitochondrial DNA Part. B 2019, 4, 3705–3706. [Google Scholar] [CrossRef] [PubMed]
- Kieren, S.; Sparreboom, M.; Hochkirch, A.; Veith, M. A biogeographic and ecological perspective to the evolution of reproductive behaviour in the family Salamandridae. Mol. Phylogenet Evol. 2018, 121, 98–109. [Google Scholar] [CrossRef] [PubMed]
- Pyron, R.A.; Wiens, J.J. A large-scale phylogeny of Amphibia including over 2800 species, and a revised classification of extant frogs, salamanders, and caecilians. Mol. Phylogenet Evol. 2011, 61, 543–583. [Google Scholar] [CrossRef]
- Nishikawa, K.; Khonsue, W.; Pomchote, P.; Matsui, M. Two new species of Tylototriton from Thailand (amphibia: Urodela: Salamandridae). Zootaxa 2013, 3737, 261–279. [Google Scholar] [CrossRef]
- Qian, L.F.; Sun, X.N.; Li, J.Q.; Guo, W.B.; Pan, T.; Kang, X.; Wang, H.; Jiang, J.P.; Wu, J.; Zhang, B.W. A new species of the genus Tylototriton (Amphibia: Urodela: Salamandridae) from the southern Dabie Mountains in Anhui Province. Asian Herpetol. Res. 2017, 8, 151–164. [Google Scholar]
Publisher’s Note: MDPI stays neutral with regard to jurisdictional claims in published maps and institutional affiliations. |
© 2022 by the authors. Licensee MDPI, Basel, Switzerland. This article is an open access article distributed under the terms and conditions of the Creative Commons Attribution (CC BY) license (https://creativecommons.org/licenses/by/4.0/).




