Genome-Wide Study of the GATL Gene Family in Gossypium hirsutum L. Reveals that GhGATL Genes Act on Pectin Synthesis to Regulate Plant Growth and Fiber Elongation
Abstract
1. Introduction
2. Materials and Methods
2.1. Identification of GATL Genes
2.2. Conserved Sequence and Phylogenetic Analysis
2.3. Chromosomal Location and Synteny Analysis
2.4. Gene Structure Analysis and Protein Motif Analysis
2.5. Selective Pressure Analysis
2.6. Transcriptome Data Analysis and Gene Expression Heatmap
2.7. Plasmid Construction and Plant Transformation
2.8. Pectin Staining
2.9. Pectin Content Determination
2.10. Virus Induced Gene Silencing Assay
3. Results
3.1. Identification of GATL Genes
3.2. Phylogenetic Analysis of GATL Genes
3.3. Gene Expansion and Synteny Analysis
3.4. Gene Structure and Motif Analysis
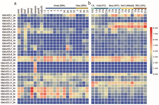
3.5. Expression Profiles of GhGATL Gene in Different Tissues under Multiple Stresses
3.6. Overexpression of the GhGATL Genes in Arabidopsis
3.7. Silencing of GhGATL15 in Cotton via VIGS
4. Discussion
4.1. The Cotton GATL Family Expanded during Evolution
4.2. GhGATL Genes Were Highly Conserved during Evolution
4.3. Diverse Expression Patterns of GhGATL Genes in G. hirsutum
4.4. GhGATL Genes Have Similar Function and Control Fiber Growth in Cotton
Supplementary Materials
Author Contributions
Funding
Acknowledgments
Conflicts of Interest
References
- Keegstra, K. Plant cell walls. Plant Physiol. 2010, 154, 483–486. [Google Scholar] [CrossRef] [PubMed]
- Wilder, B.M.; Albersheim, P. The Structure of Plant Cell Walls. Plant Physiol. 1973, 51, 327–370. [Google Scholar] [CrossRef] [PubMed][Green Version]
- Caffall, K.H.; Mohnen, D. The structure, function, and biosynthesis of plant cell wall pectic polysaccharides. Carbohydr. Res. 2009, 344, 1879–1900. [Google Scholar] [CrossRef] [PubMed]
- Tan, L.; Eberhard, S.; Pattathil, S.; Warder, C.; Glushka, J.; Yuan, C.; Hao, Z.; Zhu, X.; Avci, U.; Miller, J.S.; et al. An Arabidopsis cell wall proteoglycan consists of pectin and arabinoxylan covalently linked to an arabinogalactan protein. Plant Cell 2013, 25, 270–287. [Google Scholar] [CrossRef] [PubMed]
- Willats, W.G.T.; Mccartney, L.; Mackie, W.; Knox, J.P. Pectin: Cell biology and prospects for functional analysis. Plant Mol. Biol. 2001, 47, 9–27. [Google Scholar] [CrossRef]
- Atmodjo, M.A.; Hao, Z.; Mohnen, D. Evolving views of pectin biosynthesis. Annu. Rev. Plant Biol. 2013, 64, 747–779. [Google Scholar] [CrossRef]
- Mohnen, D. Pectin structure and biosynthesis. Curr. Opin. Plant Biol. 2008, 11, 266–277. [Google Scholar] [CrossRef]
- Lionetti, V.; Francocci, F.; Ferrari, S.; Volpi, C.; Bellincampi, D.; Galletti, R.; D’Ovidio, R.; De Lorenzo, G.; Cervone, F. Engineering the cell wall by reducing de-methyl-esterified homogalacturonan improves saccharification of plant tissues for bioconversion. Proc. Natl. Acad. Sci. USA 2010, 107, 616–621. [Google Scholar] [CrossRef]
- Cantarel, B.L.; Coutinho, P.M.; Rancurel, C.; Bernard, T.; Lombard, V.; Henrissat, B. The Carbohydrate-Active EnZymes database (CAZy): An expert resource for Glycogenomics. Nucleic Acids Res. 2009, 37, D233–D238. [Google Scholar] [CrossRef]
- Lairson, L.L.; Henrissat, B.; Davies, G.J.; Withers, S.G. Glycosyltransferases: Structures, functions, and mechanisms. Annu. Rev. Biochem. 2008, 77, 521–555. [Google Scholar] [CrossRef]
- Yin, Y.; Mohnen, D.; Gelineo-Albersheim, I.; Xu, Y.; Hahn, M.G. Glycosyltransferases of the GT8 Family. Annu. Plant Rev. 2010, 41, 167–211. [Google Scholar] [CrossRef]
- Sterling, J.D.; Atmodjo, M.A.; Inwood, S.E.; Kolli, V.K.; Quigley, H.F.; Hahn, M.G.; Debra, M. Functional identification of an Arabidopsis pectin biosynthetic homogalacturonan galacturonosyltransferase. Proc. Natl. Acad. Sci. USA 2006, 103, 5236–5241. [Google Scholar] [CrossRef] [PubMed]
- Yonekura-Sakakibara, K.; Hanada, K. An evolutionary view of functional diversity in family 1 glycosyltransferases. Plant J. 2011, 66, 182–193. [Google Scholar] [CrossRef] [PubMed]
- Amos, R.A.; Pattathil, S.; Yang, J.Y.; Atmodjo, M.A.; Urbanowicz, B.R.; Moremen, K.W.; Mohnen, D. A two-phase model for the non-processive biosynthesis of homogalacturonan polysaccharides by the GAUT1:GAUT7 complex. J. Biol. Chem. 2018, 293, 19047–19063. [Google Scholar] [CrossRef] [PubMed]
- Atmodjo, M.A.; Sakuragi, Y.; Zhu, X.; Burrell, A.J.; Mohanty, S.S.; Atwood, J.A., 3rd; Orlando, R.; Scheller, H.V.; Mohnen, D. Galacturonosyltransferase (GAUT)1 and GAUT7 are the core of a plant cell wall pectin biosynthetic homogalacturonan:galacturonosyltransferase complex. Proc. Natl. Acad. Sci. USA 2011, 108, 20225–20230. [Google Scholar] [CrossRef]
- Bouton, S. QUASIMODO1 Encodes a Putative Membrane-Bound Glycosyltransferase Required for Normal Pectin Synthesis and Cell Adhesion in Arabidopsis. Plant Cell Online 2002, 14, 2577–2590. [Google Scholar] [CrossRef]
- Durand, C.; Vicre-Gibouin, M.; Follet-Gueye, M.L.; Duponchel, L.; Moreau, M.; Lerouge, P.; Driouich, A. The organization pattern of root border-like cells of Arabidopsis is dependent on cell wall homogalacturonan. Plant Physiol. 2009, 150, 1411–1421. [Google Scholar] [CrossRef]
- Leboeuf, E.; Guillon, F.; Thoiron, S.; Lahaye, M. Biochemical and immunohistochemical analysis of pectic polysaccharides in the cell walls of Arabidopsis mutant QUASIMODO 1 suspension-cultured cells: Implications for cell adhesion. J. Exp. Bot. 2005, 56, 3171–3182. [Google Scholar] [CrossRef]
- Orfila, C.; Sorensen, S.O.; Harholt, J.; Geshi, N.; Crombie, H.; Truong, H.N.; Reid, J.S.; Knox, J.P.; Scheller, H.V. QUASIMODO1 is expressed in vascular tissue of Arabidopsis thaliana inflorescence stems, and affects homogalacturonan and xylan biosynthesis. Planta 2005, 222, 613–622. [Google Scholar] [CrossRef]
- Pena, M.J.; Zhong, R.; Zhou, G.K.; Richardson, E.A.; O’Neill, M.A.; Darvill, A.G.; York, W.S.; Ye, Z.H. Arabidopsis irregular xylem8 and irregular xylem9: Implications for the complexity of glucuronoxylan biosynthesis. Plant Cell 2007, 19, 549–563. [Google Scholar] [CrossRef]
- Persson, S.; Caffall, K.H.; Freshour, G.; Hilley, M.T.; Bauer, S.; Poindexter, P.; Hahn, M.G.; Mohnen, D.; Somerville, C. The Arabidopsis irregular xylem8 mutant is deficient in glucuronoxylan and homogalacturonan, which are essential for secondary cell wall integrity. Plant Cell 2007, 19, 237–255. [Google Scholar] [CrossRef] [PubMed]
- Mollet, J.C.; Leroux, C.; Dardelle, F.; Lehner, A. Cell Wall Composition, Biosynthesis and Remodeling during Pollen Tube Growth. Plants (Basel) 2013, 2, 107–147. [Google Scholar] [CrossRef] [PubMed]
- Wang, L.; Wang, W.; Wang, Y.Q.; Liu, Y.Y.; Wang, J.X.; Zhang, X.Q.; Ye, D.; Chen, L.Q. Arabidopsis galacturonosyltransferase (GAUT) 13 and GAUT14 have redundant functions in pollen tube growth. Mol. Plant 2013, 6, 1131–1148. [Google Scholar] [CrossRef] [PubMed]
- Caffall, K.H.; Pattathil, S.; Phillips, S.E.; Hahn, M.G.; Mohnen, D. Arabidopsis thaliana T-DNA mutants implicate GAUT genes in the biosynthesis of pectin and xylan in cell walls and seed testa. Mol. Plant 2009, 2, 1000–1014. [Google Scholar] [CrossRef]
- Kong, Y.; Zhou, G.; Abdeen, A.A.; Schafhauser, J.; Richardson, B.; Atmodjo, M.A.; Jung, J.; Wicker, L.; Mohnen, D.; Western, T.; et al. GALACTURONOSYLTRANSFERASE-LIKE5 is involved in the production of Arabidopsis seed coat mucilage. Plant Physiol. 2013, 163, 1203–1217. [Google Scholar] [CrossRef] [PubMed]
- Kong, Y.; Zhou, G.; Avci, U.; Gu, X.; Jones, C.; Yin, Y.; Xu, Y.; Hahn, M.G. Two poplar glycosyltransferase genes, PdGATL1.1 and PdGATL1.2, are functional orthologs to PARVUS/AtGATL1 in Arabidopsis. Mol. Plant 2009, 2, 1040–1050. [Google Scholar] [CrossRef]
- Kong, Y.; Zhou, G.; Yin, Y.; Xu, Y.; Pattathil, S.; Hahn, M.G. Molecular analysis of a family of Arabidopsis genes related to galacturonosyltransferases. Plant Physiol. 2011, 155, 1791–1805. [Google Scholar] [CrossRef]
- Liu, J.; Luo, M.; Yan, X.; Yu, C.; Li, S. Characterization of genes coding for galacturonosyltransferase-like (GATL) proteins in rice. Genes Genom. 2016, 38, 917–929. [Google Scholar] [CrossRef]
- Al-Ghazi, Y.; Bourot, S.; Arioli, T.; Dennis, E.S.; Llewellyn, D.J. Transcript profiling during fiber development identifies pathways in secondary metabolism and cell wall structure that may contribute to cotton fiber quality. Plant Cell Physiol. 2009, 50, 1364–1381. [Google Scholar] [CrossRef]
- Haigler, C.H.; Betancur, L.; Stiff, M.R.; Tuttle, J.R. Cotton fiber: A powerful single-cell model for cell wall and cellulose research. Front. Plant Sci. 2012, 3, 104. [Google Scholar] [CrossRef]
- Deng, F.; Tu, L.; Tan, J.; Li, Y.; Nie, Y.; Zhang, X. GbPDF1 is involved in cotton fiber initiation via the core cis-element HDZIP2ATATHB2. Plant Physiol. 2012, 158, 890–904. [Google Scholar] [CrossRef] [PubMed]
- Gou, J.Y.; Wang, L.J.; Chen, S.P.; Hu, W.L.; Chen, X.Y. Gene expression and metabolite profiles of cotton fiber during cell elongation and secondary cell wall synthesis. Cell Res. 2007, 17, 422–434. [Google Scholar] [CrossRef] [PubMed]
- Kumar, S.; Stecher, G.; Tamura, K. MEGA7: Molecular Evolutionary Genetics Analysis Version 7.0 for Bigger Datasets. Mol. Biol. Evol. 2016, 33, 1870–1874. [Google Scholar] [CrossRef] [PubMed]
- Voorrips, R.E. MapChart: Software for the graphical presentation of linkage maps and QTLs. J. Hered. 2002, 93, 77–78. [Google Scholar] [CrossRef]
- Wang, Y.; Tang, H.; Debarry, J.D.; Tan, X.; Li, J.; Wang, X.; Lee, T.H.; Jin, H.; Marler, B.; Guo, H.; et al. MCScanX: A toolkit for detection and evolutionary analysis of gene synteny and collinearity. Nucleic Acids Res. 2012, 40, e49. [Google Scholar] [CrossRef]
- Krzywinski, M.; Schein, J.I. Circos: An information aesthetic for comparative genomics. Genome Res. 2009, 19, 1639–1645. [Google Scholar] [CrossRef]
- Bailey, T.L.; Williams, N.; Misleh, C.; Li, W.W. MEME: Discovering and analyzing DNA and protein sequence motifs. Nucleic Acids Res. 2006, 34, W369–W373. [Google Scholar] [CrossRef]
- Chen, C.; Xia, R.; Chen, H.; He, Y. TBtools, a toolkit for biologists integrating various HTS-data handling tools with a user-friendly interface. bioRxiv 2018. [Google Scholar] [CrossRef]
- Hu, B.; Jin, J.; Guo, A.Y.; Zhang, H.; Luo, J.; Gao, G. GSDS 2.0: An upgraded gene feature visualization server. Bioinformatics 2015, 31, 1296–1297. [Google Scholar] [CrossRef]
- Gao, F.; Chen, C.; Arab, D.A.; Du, Z.; He, Y.; Ho, S.Y.W. Easycodeml: A visual tool for analysis of selection using codeML. Ecol. Evol. 2019, 9, 3891–3898. [Google Scholar] [CrossRef]
- Clough, S.J.; Bent, A.F. Floral dip: A simplified method for Agrobacterium-mediated transformation of Arabidopsis thaliana. Plant J. 1998, 16, 735–743. [Google Scholar] [CrossRef] [PubMed]
- Hanke, D.E.; Northcote, D.H. Molecular visualization of pectin and DNA by ruthenium red. Biopolymers 2010, 14, 1–17. [Google Scholar] [CrossRef]
- Kyriakidis, N.B.; Psoma, E. Hydrocolloid interferences in the determination of pectin by the carbazole method. J. AOAC Int. 2001, 84, 1947–1949. [Google Scholar] [PubMed]
- Tuttle, J.R.; Idris, A.M.; Brown, J.K.; Haigler, C.H.; Robertson, D. Geminivirus-mediated gene silencing from Cotton leaf crumple virus is enhanced by low temperature in cotton. Plant Physiol. 2008, 148, 41–50. [Google Scholar] [CrossRef] [PubMed]
- Senchina, D.S.; Alvarez, I.; Cronn, R.C.; Liu, B.; Rong, J.; Noyes, R.D.; Paterson, A.H.; Wing, R.A.; Wilkins, T.A.; Wendel, J.F. Rate Variation Among Nuclear Genes and the Age of Polyploidy in Gossypium. Mol. Biol. Evol. 2003, 20, 633–643. [Google Scholar] [CrossRef] [PubMed]
- Wendel, J.F. New World tetraploid cottons contain Old World cytoplasm. Proc. Natl. Acad. Sci. USA 1989, 86, 4132–4136. [Google Scholar] [CrossRef]
- Gupta, S.K. Volume 1 Breeding. In Technological Innovations in Major World Oil Crops; Springer: New York, NY, USA, 2011. [Google Scholar]
- Paterson, A.H.; Wendel, J.F.; Gundlach, H.; Guo, H.; Jenkins, J.; Jin, D.; Llewellyn, D.; Showmaker, K.C.; Shu, S.; Udall, J.; et al. Repeated polyploidization of Gossypium genomes and the evolution of spinnable cotton fibres. Nature 2012, 492, 423–427. [Google Scholar] [CrossRef]
- Prince, V.E.; Pickett, F.B. Splitting pairs: The diverging fates of duplicated genes. Nat. Rev. Genet. 2002, 3, 827–837. [Google Scholar] [CrossRef]
- Coutinho, P.M.; Deleury, E.; Davies, G.J.; Henrissat, B. An Evolving Hierarchical Family Classification for Glycosyltransferases. J. Mol. Biol. 2003, 328, 307–317. [Google Scholar] [CrossRef]
- Qu, L.; Wu, C.; Zhang, F.; Wu, Y.; Fang, C.; Jin, C.; Liu, X.; Luo, J. Rice putative methyltransferase gene OsTSD2 is required for root development involving pectin modification. J. Exp. Bot. 2016, 67, 5349–5362. [Google Scholar] [CrossRef]
- Liu, Q.; Talbot, M.; Llewellyn, D.J. Pectin methylesterase and pectin remodelling differ in the fibre walls of two gossypium species with very different fibre properties. PLoS ONE 2013, 8, e65131. [Google Scholar] [CrossRef] [PubMed]
- Fraser, J.A.; Huang, J.C.; Pukkila-Worley, R.; Alspaugh, J.A.; Mitchell, T.G.; Heitman, J. Chromosomal translocation and segmental duplication in Cryptococcus neoformans. Eukaryot. Cell 2005, 4, 401–406. [Google Scholar] [CrossRef] [PubMed]
- Kliebenstein, D.J. A role for gene duplication and natural variation of gene expression in the evolution of metabolism. PLoS ONE 2008, 3, e1838. [Google Scholar] [CrossRef] [PubMed]
- Ohta, T. Evolution by Gene Duplication Revisited: Differentiation of Regulatory Elements Versus Proteins. Genetica 2003, 118, 209–216. [Google Scholar] [CrossRef] [PubMed]
- Kim, H.J.; Triplett, B.A. Cotton Fiber Growth in Planta and in Vitro. Models for Plant Cell Elongation and Cell Wall Biogenesis. Plant Physiol. 2001, 127, 1361–1366. [Google Scholar] [CrossRef] [PubMed]







| Group | Model | LnL | Estimates of Parameters | LRT | ω for Branch | |
|---|---|---|---|---|---|---|
| Background (ω) | Foreground (ω) | p-Value | ||||
| GATL-a | Two ratio Model 2 | −17,512.215008 | 0.07026 | 999 | 0.046449 | 999 |
| Model 0 | −17,514.197630 | 0.07048 | ||||
| GATL-b | Two ratio Model 2 | −17,511.041741 | 0.06975 | 999 | 0.011994 | 999 |
| Model 0 | −17,514.197630 | 0.07048 | ||||
| GATL-c | Two ratio Model 2 | −17,509.850784 | 0.06975 | 0.57126 | 0.003193 | 0.57126 |
| Model 0 | −17,514.197630 | 0.07048 | ||||
| GATL-d | Two ratio Model 2 | −17,514.197593 | 0.07048 | 1.82286 | 0.993136 | 0.07048 |
| Model 0 | −17,514.197630 | 0.07048 | ||||
| GATL-e | Two ratio Model 2 | −17,511.322904 | 0.06997 | 2.01258 | 0.016494 | 2.01258 |
| Model 0 | −17,514.197630 | 0.07048 | ||||
© 2020 by the authors. Licensee MDPI, Basel, Switzerland. This article is an open access article distributed under the terms and conditions of the Creative Commons Attribution (CC BY) license (http://creativecommons.org/licenses/by/4.0/).
Share and Cite
Zheng, L.; Wu, H.; Qanmber, G.; Ali, F.; Wang, L.; Liu, Z.; Yu, D.; Wang, Q.; Xu, A.; Yang, Z. Genome-Wide Study of the GATL Gene Family in Gossypium hirsutum L. Reveals that GhGATL Genes Act on Pectin Synthesis to Regulate Plant Growth and Fiber Elongation. Genes 2020, 11, 64. https://doi.org/10.3390/genes11010064
Zheng L, Wu H, Qanmber G, Ali F, Wang L, Liu Z, Yu D, Wang Q, Xu A, Yang Z. Genome-Wide Study of the GATL Gene Family in Gossypium hirsutum L. Reveals that GhGATL Genes Act on Pectin Synthesis to Regulate Plant Growth and Fiber Elongation. Genes. 2020; 11(1):64. https://doi.org/10.3390/genes11010064
Chicago/Turabian StyleZheng, Lei, Huanhuan Wu, Ghulam Qanmber, Faiza Ali, Lingling Wang, Zhao Liu, Daoqian Yu, Qian Wang, Aixia Xu, and Zuoren Yang. 2020. "Genome-Wide Study of the GATL Gene Family in Gossypium hirsutum L. Reveals that GhGATL Genes Act on Pectin Synthesis to Regulate Plant Growth and Fiber Elongation" Genes 11, no. 1: 64. https://doi.org/10.3390/genes11010064
APA StyleZheng, L., Wu, H., Qanmber, G., Ali, F., Wang, L., Liu, Z., Yu, D., Wang, Q., Xu, A., & Yang, Z. (2020). Genome-Wide Study of the GATL Gene Family in Gossypium hirsutum L. Reveals that GhGATL Genes Act on Pectin Synthesis to Regulate Plant Growth and Fiber Elongation. Genes, 11(1), 64. https://doi.org/10.3390/genes11010064

