The RB1 Story: Characterization and Cloning of the First Tumor Suppressor Gene
Abstract
1. Introduction
2. Discussion
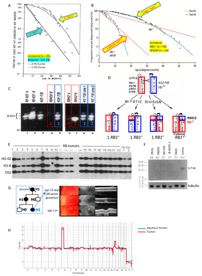
2.1. Discovery, Characterization, and Cloning of the RB1 Gene
2.2. Retinoblastoma Genetics Since the Cloning of RB1
3. Conclusions
Author Contributions
Funding
Acknowledgments
Conflicts of Interest
References
- Knudson, A.G., Jr. Mutation and cancer: Statistical study of retinoblastoma. Proc. Natl. Acad. Sci. USA 1971, 68, 820–823. [Google Scholar] [CrossRef] [PubMed]
- Comings, D.E. A general theory of carcinogenesis. Proc. Natl. Acad. Sci. USA 1973, 70, 3324–3328. [Google Scholar] [CrossRef] [PubMed]
- Lele, K.P.; Penrose, L.S.; Stallard, H.B. Chromosome Deletion in a Case of Retinoblastoma. Ann. Hum. Genet. 1963, 27, 171–174. [Google Scholar] [CrossRef] [PubMed]
- Wilson, M.G.; Ebbin, A.J.; Towner, J.W.; Spencer, W.H. Chromosomal anomalies in patients with retinoblastoma. Clin. Genet. 1977, 12, 1–8. [Google Scholar] [CrossRef]
- Knight, L.A.; Gardner, H.A.; Gallie, B.L. Segregation of chromosome 13 in retinoblastoma. Lancet 1978, 1, 989. [Google Scholar] [CrossRef]
- Yunis, J.J.; Ramsay, N. Retinoblastoma and subband deletion of chromosome 13. Am. J. Dis. Child. 1978, 132, 161–163. [Google Scholar] [CrossRef]
- Sparkes, R.S.; Sparkes, M.C.; Crist, M. Expression of esterase D and other gene markers in trisomy 13. Hum. Genet. 1979, 52, 179–183. [Google Scholar]
- Sparkes, R.S.; Murphree, A.L.; Lingua, R.W.; Sparkes, M.C.; Field, L.L.; Funderburk, S.J.; Benedict, W.F. Gene for hereditary retinoblastoma assigned to human chromosome 13 by linkage to esterase D. Science 1983, 219, 971–973. [Google Scholar] [CrossRef]
- Sparkes, R.S.; Sparkes, M.C.; Wilson, M.G.; Towner, J.W.; Benedict, W.; Murphree, A.L.; Yunis, J.J. Regional assignment of genes for human esterase D and retinoblastoma to chromosome band 13q14. Science 1980, 208, 1042–1044. [Google Scholar] [CrossRef]
- Godbout, R.; Dryja, T.P.; Squire, J.; Gallie, B.L.; Phillips, R.A. Somatic inactivation of genes on chromosome 13 is a common event in retinoblastoma. Nature 1983, 304, 451–453. [Google Scholar] [CrossRef]
- Cavenee, W.K.; Dryja, T.P.; Phillips, R.A.; Benedict, W.F.; Godbout, R.; Gallie, B.L.; Murphree, A.L.; Strong, L.C.; White, R.L. Expression of recessive alleles by chromosomal mechanisms in retinoblastoma. Nature 1983, 305, 779–784. [Google Scholar] [CrossRef] [PubMed]
- Dryja, T.P.; Cavenee, W.; White, R.; Rapaport, J.M.; Petersen, R.; Albert, D.M.; Bruns, G.A. Homozygosity of chromosome 13 in retinoblastoma. N. Engl. J. Med. 1984, 310, 550–553. [Google Scholar] [CrossRef] [PubMed]
- Cavenee, W.K.; Hansen, M.F.; Nordenskjold, M.; Kock, E.; Maumenee, I.; Squire, J.A.; Phillips, R.A.; Gallie, B.L. Genetic origin of mutations predisposing to retinoblastoma. Science 1985, 228, 501–503. [Google Scholar] [CrossRef] [PubMed]
- Cavenee, W.K.; Murphree, A.L.; Shull, M.M.; Benedict, W.F.; Sparkes, R.S.; Kock, E.; Nordenskjold, M. Prediction of familial predisposition to retinoblastoma. N. Engl. J. Med. 1986, 314, 1201–1207. [Google Scholar] [CrossRef]
- Hansen, M.F.; Koufos, A.; Gallie, B.L.; Phillips, R.A.; Fodstad, O.; Brogger, A.; Gedde-Dahl, T.; Cavenee, W.K. Osteosarcoma and retinoblastoma: A shared chromosomal mechanism revealing recessive predisposition. Proc. Natl. Acad. Sci. USA 1985, 82, 6216–6220. [Google Scholar] [CrossRef]
- Dryja, T.P.; Rapaport, J.M.; Joyce, J.M.; Petersen, R.A. Molecular detection of deletions involving band q14 of chromosome 13 in retinoblastomas. Proc. Natl. Acad. Sci. USA 1986, 83, 7391–7394. [Google Scholar] [CrossRef]
- Friend, S.H.; Bernards, R.; Rogelj, S.; Weinberg, R.A.; Rapaport, J.M.; Albert, D.M.; Dryja, T.P. A human DNA segment with properties of the gene that predisposes to retinoblastoma and osteosarcoma. Nature 1986, 323, 643–646. [Google Scholar] [CrossRef]
- Lee, W.H.; Bookstein, R.; Hong, F.; Young, L.J.; Shew, J.Y.; Lee, E.Y. Human retinoblastoma susceptibility gene: Cloning, identification, and sequence. Science 1987, 235, 1394–1399. [Google Scholar] [CrossRef]
- Fung, Y.K.; Murphree, A.L.; T’Ang, A.; Qian, J.; Hinrichs, S.H.; Benedict, W.F. Structural evidence for the authenticity of the human retinoblastoma gene. Science 1987, 236, 1657–1661. [Google Scholar] [CrossRef]
- Horowitz, J.M.; Yandell, D.W.; Park, S.-H.; Canning, S.; Whyte, P.; Buchkovich, K.; Harlow, E.; Weinberg, R.A.; Dryja, T.P. Point mutational inactivation of the retinoblastoma antioncogene. Science 1989, 243, 936–940. [Google Scholar] [CrossRef]
- Squire, J.; Dryja, T.P.; Dunn, J.; Goddard, A.; Hofmann, T.; Musarella, M.; Willard, H.F.; Becker, A.J.; Gallie, B.L.; Phillips, R.A. Cloning of the esterase D gene: A polymorphic gene probe closely linked to the retinoblastoma locus on chromosome 13. Proc. Natl. Acad. Sci. USA 1986, 83, 6573–6577. [Google Scholar] [CrossRef] [PubMed]
- Squire, J.; Goddard, A.D.; Canton, M.; Becker, A.; Phillips, R.A.; Gallie, B.L. Tumour induction by the retinoblastoma mutation is independent of N-myc expression. Nature 1986, 322, 555–557. [Google Scholar] [CrossRef] [PubMed]
- Rushlow, D.E.; Mol, B.M.; Kennett, J.Y.; Yee, S.; Pajovic, S.; Theriault, B.L.; Prigoda-Lee, N.L.; Spencer, C.; Dimaras, H.; Corson, T.W.; et al. Characterisation of retinoblastomas without RB1 mutations: Genomic, gene expression, and clinical studies. Lancet Oncol. 2013, 14, 327–334. [Google Scholar] [CrossRef]
- Wiggs, J.; Nordenskjöld, M.; Yandell, D.; Rapaport, J.; Grondin, V.; Janson, M.; Werelius, B.; Petersen, R.; Craft, A.; Riedel, K. Prediction of the risk of hereditary retinoblastoma, using DNA polymorphisms within the retinoblastoma gene. N. Engl. J. Med. 1988, 318, 151–157. [Google Scholar] [CrossRef]
- Zhu, X.P.; Dunn, J.M.; Phillips, R.A.; Goddard, A.D.; Paton, K.E.; Becker, A.; Gallie, B.L. Preferential germline mutation of the paternal allele in retinoblastoma. Nature 1989, 340, 312–313. [Google Scholar] [CrossRef]
- Dryja, T.P.; Mukai, S.; Petersen, R.; Rapaport, J.M.; Walton, D.; Yandell, D.W. Parental origin of mutations of the retinoblastoma gene. Nature 1989, 339, 556–558. [Google Scholar] [CrossRef]
- Lee, W.H.; Shew, J.Y.; Hong, F.D.; Sery, T.W.; Donoso, L.A.; Young, L.J.; Bookstein, R.; Lee, E.Y. The retinoblastoma susceptibility gene encodes a nuclear phosphoprotein associated with DNA binding activity. Nature 1987, 329, 642–645. [Google Scholar] [CrossRef]
- Toguchida, J.; McGee, T.L.; Paterson, J.C.; Eagle, J.R.; Tucker, S.; Yandell, D.W.; Dryja, T.P. Complete genomic sequence of the human retinoblastoma susceptibility gene. Genomics 1993, 17, 535–543. [Google Scholar] [CrossRef]
- Genome Data Viewer. Available online: https://www.ncbi.nlm.nih.gov/genome/gdv/ (accessed on 8 October 2019).
- Stanbridge, E.J. A genetic basis for tumour suppression. Ciba Found. Symp. 1989, 142, 149–159. [Google Scholar]
- Goodrich, D.W. The retinoblastoma tumor-suppressor gene, the exception that proves the rule. Oncogene 2006, 25, 5233–5243. [Google Scholar] [CrossRef]
- Cobrinik, D.; Dowdy, S.F.; Hinds, P.W.; Mittnacht, S.; Weinberg, R.A. The retinoblastoma protein and the regulation of cell cycling. Trends Biochem. Sci. 1992, 17, 312–315. [Google Scholar] [CrossRef]
- Weinberg, R.A. The retinoblastoma protein and cell cycle control. Cell 1995, 81, 323–330. [Google Scholar] [CrossRef]
- Pardee, A.B. G1 events and regulation of cell proliferation. Science 1989, 246, 603–608. [Google Scholar] [CrossRef] [PubMed]
- Moll, A.C.; Kuik, D.J.; Bouter, L.M.; Den Otter, W.; Bezemer, P.D.; Koten, J.W.; Imhof, S.M.; Kuyt, B.P.; Tan, K.E. Incidence and survival of retinoblastoma in The Netherlands: A register based study 1862–1995. Br. J. Ophthalmol. 1997, 81, 559–562. [Google Scholar] [CrossRef] [PubMed]
- Abramson, D.H.; Melson, M.R.; Dunkel, I.J.; Frank, C.M. Third (fourth and fifth) nonocular tumors in survivors of retinoblastoma. Ophthalmology 2001, 108, 1868–1876. [Google Scholar] [CrossRef]
- Valverde, J.R.; Alonso, J.; Palacios, I.; Pestana, A. RB1 gene mutation up-date, a meta-analysis based on 932 reported mutations available in a searchable database. BMC Genet. 2005, 6, 53. [Google Scholar] [CrossRef] [PubMed]
- Sakai, T.; Ohtani, N.; McGee, T.L.; Robbins, P.D.; Dryja, T.P. Oncogenic germ-line mutations in Sp1 and ATF sites in the human retinoblastoma gene. Nature 1991, 353, 83–86. [Google Scholar] [CrossRef]
- Dunn, J.M.; Phillips, R.A.; Zhu, X.; Becker, A.; Gallie, B.L. Mutations in the RB1 gene and their effects on transcription. Mol. Cell. Biol. 1989, 9, 4596–4604. [Google Scholar] [CrossRef]
- Sakai, T.; Toguchida, J.; Ohtani, N.; Yandell, D.W.; Rapaport, J.M.; Dryja, T.P. Allele-specific hypermethylation of the retinoblastoma tumor-suppressor gene. Am. J. Hum. Genet. 1991, 48, 880–888. [Google Scholar]
- Zhang, K.; Nowak, I.; Rushlow, D.; Gallie, B.L.; Lohmann, D.R. Patterns of missplicing caused by RB1 gene mutations in patients with retinoblastoma and association with phenotypic expression. Hum. Mutat. 2008, 29, 475–484. [Google Scholar] [CrossRef]
- Bagchi, S.; Raychaudhuri, P.; Nevins, J.R. Adenovirus E1A proteins can dissociate heteromeric complexes involving the E2F transcription factor: A novel mechanism for E1A trans-activation. Cell 1990, 62, 659–669. [Google Scholar] [CrossRef]
- Kaelin, W.G.; Pallas, D.C.; DeCaprio, J.A.; Kaye, F.J.; Livingston, D.M. Identification of cellular proteins that can interact specifically with the T/E1A-binding region of the retinoblastoma gene product. Cell 1991, 64, 521–532. [Google Scholar] [CrossRef]
- Chittenden, T.; Livingston, D.M.; Kaelin, W.G. The T/E1A-binding domain of the retinoblastoma product can interact selectively with a sequence-specific DNA-binding protein. Cell 1991, 65, 1073–1082. [Google Scholar] [CrossRef]
- Bagchi, S.; Weinmann, R.; Raychaudhuri, P. The retinoblastoma protein copurifies with E2F-I, an E1A-regulated inhibitor of the transcription factor E2F. Cell 1991, 65, 1063–1072. [Google Scholar] [CrossRef]
- DeCaprio, J.A.; Ludlow, J.W.; Figge, J.; Shew, J.Y.; Huang, C.M.; Lee, W.H.; Marsilio, E.; Paucha, E.; Livingston, D.M. SV40 large tumor antigen forms a specific complex with the product of the retinoblastoma susceptibility gene. Cell 1988, 54, 275–283. [Google Scholar] [CrossRef]
- Mihara, K.; Cao, X.R.; Yen, A.; Chandler, S.; Driscoll, B.; Murphree, A.L.; T’Ang, A.; Fung, Y.K. Cell cycle-dependent regulation of phosphorylation of the human retinoblastoma gene product. Science 1989, 246, 1300–1303. [Google Scholar] [CrossRef]
- Buchkovich, K.; Duffy, L.A.; Harlow, E. The retinoblastoma protein is phosphorylated during specific phases of the cell cycle. Cell 1989, 58, 1097–1105. [Google Scholar] [CrossRef]
- DeCaprio, J.A.; Ludlow, J.W.; Lynch, D.; Furukawa, Y.; Griffin, J.; Piwnica-Worms, H.; Huang, C.M.; Livingston, D.M. The product of the retinoblastoma susceptibility gene has properties of a cell cycle regulatory element. Cell 1989, 58, 1085–1095. [Google Scholar] [CrossRef]
- Rushlow, D.; Piovesan, B.; Zhang, K.; Prigoda-Lee, N.L.; Marchong, M.N.; Clark, R.D.; Gallie, B.L. Detection of mosaic RB1 mutations in families with retinoblastoma. Hum. Mutat. 2009, 30, 842–851. [Google Scholar] [CrossRef]
- Sippel, K.C.; Fraioli, R.E.; Smith, G.D.; Schalkoff, M.E.; Sutherland, J.; Gallie, B.L.; Dryja, T.P. Frequency of somatic and germ-line mosaicism in retinoblastoma: Implications for genetic counseling. Am. J. Hum. Genet. 1998, 62, 610–619. [Google Scholar] [CrossRef]
- Amitrano, S.; Marozza, A.; Somma, S.; Imperatore, V.; Hadjistilianou, T.; De Francesco, S.; Toti, P.; Galimberti, D.; Meloni, I.; Cetta, F.; et al. Next generation sequencing in sporadic retinoblastoma patients reveals somatic mosaicism. Eur. J. Hum. Genet. 2015, 23, 1523–1530. [Google Scholar] [CrossRef] [PubMed]
- Mallipatna, A.; Gallie, B.L.; Chévez-Barrios, P.; Lumbroso-Le Rouic, L.; Chantada, G.L.; Doz, F.; Brisse, H.J.; Munier, F.L.; Albert, D.M.; Català-Mora, J.; et al. Retinoblastoma. In AJCC Cancer Staging Manual, 8th ed.; Amin, M.B., Edge, S.B., Greene, F.L., Eds.; Springer: New York, NY, USA, 2017; pp. 819–831. [Google Scholar]
- Soliman, S.E.; Racher, H.; Zhang, C.; MacDonald, H.; Gallie, B.L. Genetics and Molecular Diagnostics in Retinoblastoma—An Update. Asia Pac. J. Ophthalmol. 2017, 6, 197–207. [Google Scholar] [CrossRef]
- Brichard, B.; Heusterspreute, M.; De Potter, P.; Chantrain, C.; Vermylen, C.; Sibille, C.; Gala, J.L. Unilateral retinoblastoma, lack of familial history and older age does not exclude germline RB1 gene mutation. Eur. J. Cancer 2006, 42, 65–72. [Google Scholar] [CrossRef] [PubMed]
- Berry, J.L.; Lewis, L.; Zolfaghari, E.; Green, S.; Le, B.H.A.; Lee, T.C.; Murphree, A.L.; Kim, J.W.; Jubran, R. Lack of correlation between age at diagnosis and RB1 mutations for unilateral retinoblastoma: The importance of genetic testing. Ophthalmic Genet. 2018, 39, 407–409. [Google Scholar] [CrossRef]
- Richter, S.; Vandezande, K.; Chen, N.; Zhang, K.; Sutherland, J.; Anderson, J.; Han, L.; Panton, R.; Branco, P.; Gallie, B. Sensitive and efficient detection of RB1 gene mutations enhances care for families with retinoblastoma. Am. J. Hum. Genet. 2003, 72, 253–269. [Google Scholar] [CrossRef]
- Dhar, S.U.; Chintagumpala, M.; Noll, C.; Chevez-Barrios, P.; Paysse, E.A.; Plon, S.E. Outcomes of integrating genetics in management of patients with retinoblastoma. Arch. Ophthalmol. 2011, 129, 1428–1434. [Google Scholar] [CrossRef]
- Soliman, S.E.; Dimaras, H.; Khetan, V.; Gardiner, J.A.; Chan, H.S.; Heon, E.; Gallie, B.L. Prenatal versus Postnatal Screening for Familial Retinoblastoma. Ophthalmology 2016, 123, 2610–2617. [Google Scholar] [CrossRef]
- Soliman, S.; Kletke, S.; Roelofs, K.; VandenHoven, C.; McKeen, L.; Gallie, B. Precision laser therapy for retinoblastoma. Expert Rev. Ophthalmol. 2018, 13, 149–159. [Google Scholar] [CrossRef]
- Corson, T.W.; Gallie, B.L. One hit, two hits, three hits, more? Genomic changes in the development of retinoblastoma. Genes Chromosomes Cancer 2007, 46, 617–634. [Google Scholar] [CrossRef]
- Berry, J.L.; Xu, L.; Murphree, A.L.; Krishnan, S.; Stachelek, K.; Zolfaghari, E.; McGovern, K.; Lee, T.C.; Carlsson, A.; Kuhn, P.; et al. Potential of Aqueous Humor as a Surrogate Tumor Biopsy for Retinoblastoma. JAMA Ophthalmol. 2017, 135, 1221–1230. [Google Scholar] [CrossRef]
- Berry, J.L.; Xu, L.; Kooi, I.; Murphree, A.L.; Prabakar, R.K.; Reid, M.; Stachelek, K.; Le, B.H.A.; Welter, L.; Reiser, B.J.; et al. Genomic cfDNA Analysis of Aqueous Humor in Retinoblastoma Predicts Eye Salvage: The Surrogate Tumor Biopsy for Retinoblastoma. Mol. Cancer Res. 2018, 16, 1701–1712. [Google Scholar] [CrossRef] [PubMed]

© 2019 by the authors. Licensee MDPI, Basel, Switzerland. This article is an open access article distributed under the terms and conditions of the Creative Commons Attribution (CC BY) license (http://creativecommons.org/licenses/by/4.0/).
Share and Cite
Berry, J.L.; Polski, A.; Cavenee, W.K.; Dryja, T.P.; Murphree, A.L.; Gallie, B.L. The RB1 Story: Characterization and Cloning of the First Tumor Suppressor Gene. Genes 2019, 10, 879. https://doi.org/10.3390/genes10110879
Berry JL, Polski A, Cavenee WK, Dryja TP, Murphree AL, Gallie BL. The RB1 Story: Characterization and Cloning of the First Tumor Suppressor Gene. Genes. 2019; 10(11):879. https://doi.org/10.3390/genes10110879
Chicago/Turabian StyleBerry, Jesse L., Ashley Polski, Webster K. Cavenee, Thaddeus P. Dryja, A. Linn Murphree, and Brenda L. Gallie. 2019. "The RB1 Story: Characterization and Cloning of the First Tumor Suppressor Gene" Genes 10, no. 11: 879. https://doi.org/10.3390/genes10110879
APA StyleBerry, J. L., Polski, A., Cavenee, W. K., Dryja, T. P., Murphree, A. L., & Gallie, B. L. (2019). The RB1 Story: Characterization and Cloning of the First Tumor Suppressor Gene. Genes, 10(11), 879. https://doi.org/10.3390/genes10110879

