Meta-Analysis of Polymyositis and Dermatomyositis Microarray Data Reveals Novel Genetic Biomarkers
Abstract
1. Introduction
2. Materials and Methods
2.1. Data Collection
2.2. Pre-Processing and Meta-Analysis
2.3. Gene Set Enrichment Analysis
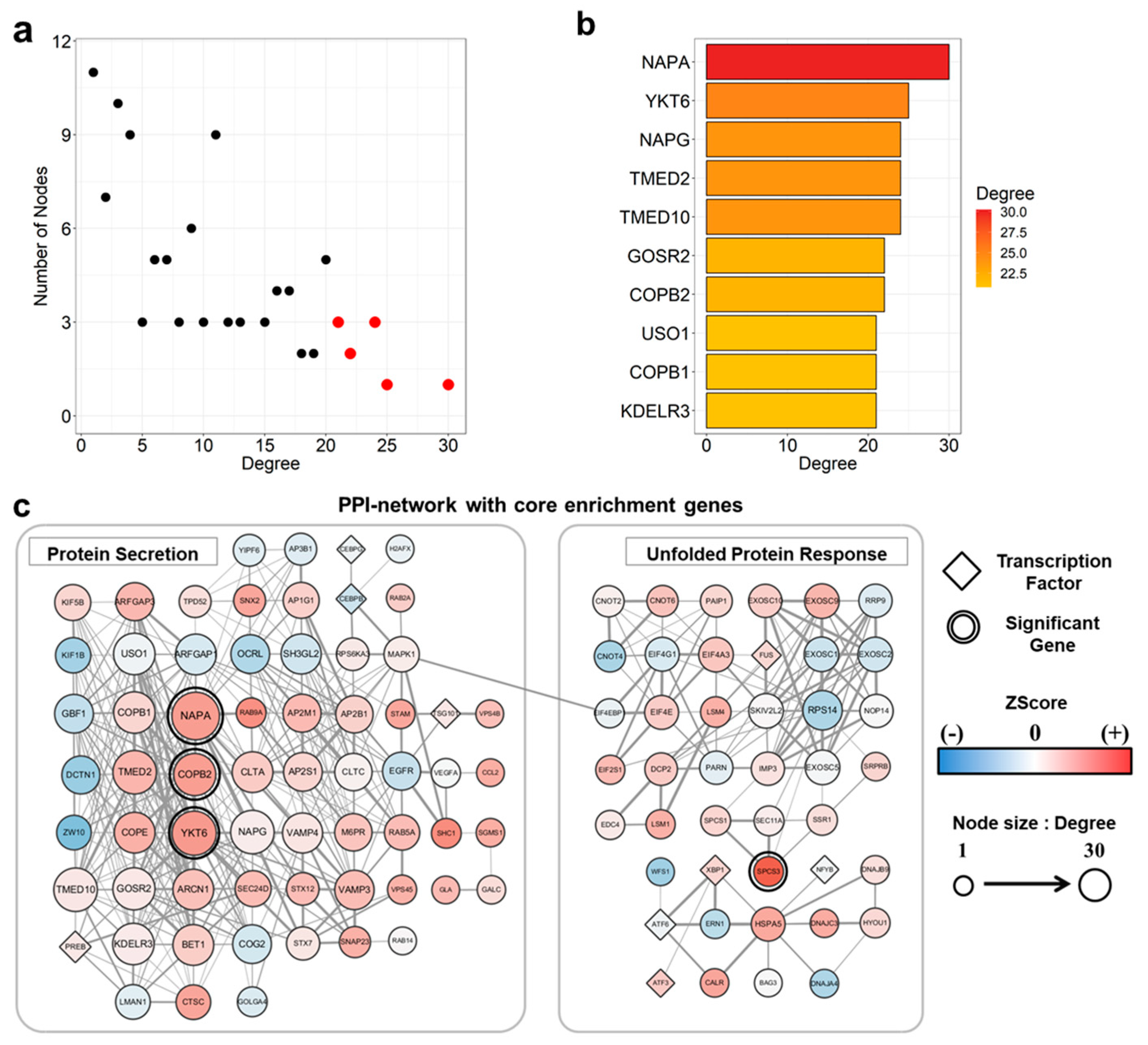
2.4. Network Visualization and Analysis
3. Results
3.1. Data Collection and Identifying Differentially Expressed Genes by Meta-Analysis
3.2. Identifying Enriched Biological Pathways Using GSEA
3.3. Network Construction of Protein Secretion and Unfolded Protein Response Gene Sets
3.4. Identifying Potential cis- or trans-eQTL Regions
4. Discussion
Supplementary Materials
Author Contributions
Acknowledgments
Conflicts of Interest
References
- Meyer, A.; Meyer, N.; Schaeffer, M.; Gottenberg, J.E.; Geny, B.; Sibilia, J. Incidence and prevalence of inflammatory myopathies: A systematic review. Rheumatology 2015, 54, 50–63. [Google Scholar] [CrossRef] [PubMed]
- Dimachkie, M.M.; Barohn, R.J.; Amato, A.A. Idiopathic inflammatory myopathies. Neurol. Clin. 2014, 32, 595–628. [Google Scholar] [CrossRef] [PubMed]
- Qiang, J.K.; Kim, W.B.; Baibergenova, A.; Alhusayen, R. Risk of Malignancy in Dermatomyositis and Polymyositis. J. Cutan. Med. Surg. 2017, 21, 131–136. [Google Scholar] [CrossRef] [PubMed]
- Behan, W.M.; Behan, P.O. Immunological features of polymyositis/dermatomyositis. Springer Semin. Immunopathol. 1985, 8, 267–293. [Google Scholar] [CrossRef] [PubMed]
- Yang, W.M.; Chen, J.J. Advances in biomarkers for dermatomyositis. Clin. Chim. Acta 2018, 482, 172–177. [Google Scholar] [CrossRef] [PubMed]
- Chen, Z.; Cao, M.; Plana, M.N.; Liang, J.; Cai, H.; Kuwana, M.; Sun, L. Utility of anti-melanoma differentiation-associated gene 5 antibody measurement in identifying patients with dermatomyositis and a high risk for developing rapidly progressive interstitial lung disease: A review of the literature and a meta-analysis. Arthritis Care Res. 2013, 65, 1316–1324. [Google Scholar] [CrossRef] [PubMed]
- Greenberg, S.A. Inclusion body myositis: Clinical features and pathogenesis. Nat. Rev. Rheumatol. 2019, 15, 257–272. [Google Scholar] [CrossRef]
- Robinson, A.B.; Reed, A.M. Clinical features, pathogenesis and treatment of juvenile and adult dermatomyositis. Nat. Rev. Rheumatol. 2011, 7, 664–675. [Google Scholar] [CrossRef]
- Dalakas, M.C. Inflammatory muscle diseases. N. Engl. J. Med. 2015, 372, 1734–1747. [Google Scholar] [CrossRef]
- Yang, Z.; Lin, F.; Qin, B.; Liang, Y.; Zhong, R. Polymyositis/dermatomyositis and malignancy risk: A metaanalysis study. J. Rheumatol. 2015, 42, 282–291. [Google Scholar] [CrossRef]
- Buchbinder, R.; Forbes, A.; Hall, S.; Dennett, X.; Giles, G. Incidence of malignant disease in biopsy-proven inflammatory myopathy. A population-based cohort study. Ann. Intern. Med. 2001, 134, 1087–1095. [Google Scholar] [CrossRef] [PubMed]
- Chung, W.S.; Lin, C.L.; Sung, F.C.; Lu, C.C.; Kao, C.H. Increased risk of venous thromboembolism in patients with dermatomyositis/polymyositis: A nationwide cohort study. Thromb. Res. 2014, 134, 622–626. [Google Scholar] [CrossRef] [PubMed]
- Li, Y.; Wang, P.; Li, L.; Wang, F.; Liu, Y. Increased risk of venous thromboembolism associated with polymyositis and dermatomyositis: A meta-analysis. Ther. Clin. Risk Manag. 2018, 14, 157–165. [Google Scholar] [CrossRef] [PubMed]
- Ungprasert, P.; Suksaranjit, P.; Spanuchart, I.; Leeaphorn, N.; Permpalung, N. Risk of coronary artery disease in patients with idiopathic inflammatory myopathies: A systematic review and meta-analysis of observational studies. Semin. Arthritis Rheum. 2014, 44, 63–67. [Google Scholar] [CrossRef]
- Zhu, W.; Streicher, K.; Shen, N.; Higgs, B.W.; Morehouse, C.; Greenlees, L.; Amato, A.A.; Ranade, K.; Richman, L.; Fiorentino, D.; et al. Genomic signatures characterize leukocyte infiltration in myositis muscles. BMC Med. Genom. 2012, 5, 53. [Google Scholar] [CrossRef]
- Kim, G.T.; Cho, M.L.; Park, Y.E.; Yoo, W.H.; Kim, J.H.; Oh, H.J.; Kim, D.S.; Baek, S.H.; Lee, S.H.; Lee, J.H.; et al. Expression of TLR2, TLR4, and TLR9 in dermatomyositis and polymyositis. Clin. Rheumatol. 2010, 29, 273–279. [Google Scholar] [CrossRef]
- Suarez-Calvet, X.; Gallardo, E.; Pinal-Fernandez, I.; De Luna, N.; Lleixa, C.; Diaz-Manera, J.; Rojas-Garcia, R.; Castellvi, I.; Martinez, M.A.; Grau, J.M.; et al. RIG-I expression in perifascicular myofibers is a reliable biomarker of dermatomyositis. Arthritis Res. Ther. 2017, 19, 174. [Google Scholar] [CrossRef]
- Wong, D.; Kea, B.; Pesich, R.; Higgs, B.W.; Zhu, W.; Brown, P.; Yao, Y.; Fiorentino, D. Interferon and biologic signatures in dermatomyositis skin: Specificity and heterogeneity across diseases. PLoS ONE 2012, 7, e29161. [Google Scholar] [CrossRef]
- Zhu, W.; Li, J. Screening of candidated molecular markers in polymyositis using GenMAPP software. J. Cent. South Univ. Med. Sci. 2009, 34, 195–203. [Google Scholar]
- Lu, X.; Peng, Q.; Wang, G. Discovery of new biomarkers of idiopathic inflammatory myopathy. Clin. Chim. Acta 2015, 444, 117–125. [Google Scholar] [CrossRef]
- Li, H.; Deng, H. Systems genetics, bioinformatics and eQTL mapping. Genetica 2010, 138, 915–924. [Google Scholar] [CrossRef] [PubMed]
- Sul, J.H.; Raj, T.; de Jong, S.; de Bakker, P.I.; Raychaudhuri, S.; Ophoff, R.A.; Stranger, B.E.; Eskin, E.; Han, B. Accurate and fast multiple-testing correction in eQTL studies. Am. J. Hum. Genet. 2015, 96, 857–868. [Google Scholar] [CrossRef] [PubMed]
- Yao, C.; Joehanes, R.; Johnson, A.D.; Huan, T.; Liu, C.; Freedman, J.E.; Munson, P.J.; Hill, D.E.; Vidal, M.; Levy, D. Dynamic Role of trans Regulation of Gene Expression in Relation to Complex Traits. Am. J. Hum. Genet. 2017, 100, 571–580. [Google Scholar] [CrossRef] [PubMed]
- Carvalho, B.S.; Irizarry, R.A. A framework for oligonucleotide microarray preprocessing. Bioinformatics 2010, 26, 2363–2367. [Google Scholar] [CrossRef] [PubMed]
- Bolstad, B.M.; Irizarry, R.A.; Astrand, M.; Speed, T.P. A comparison of normalization methods for high density oligonucleotide array data based on variance and bias. Bioinformatics 2003, 19, 185–193. [Google Scholar] [CrossRef] [PubMed]
- Irizarry, R.A.; Bolstad, B.M.; Collin, F.; Cope, L.M.; Hobbs, B.; Speed, T.P. Summaries of Affymetrix GeneChip probe level data. Nucleic Acids Res. 2003, 31, e15. [Google Scholar] [CrossRef]
- Irizarry, R.A.; Hobbs, B.; Collin, F.; Beazer-Barclay, Y.D.; Antonellis, K.J.; Scherf, U.; Speed, T.P. Exploration, normalization, and summaries of high density oligonucleotide array probe level data. Biostatistics 2003, 4, 249–264. [Google Scholar] [CrossRef]
- Choi, J.K.; Yu, U.; Kim, S.; Yoo, O.J. Combining multiple microarray studies and modeling interstudy variation. Bioinformatics 2003, 19 (Suppl. 1), i84–i90. [Google Scholar] [CrossRef]
- Jung, J.; Mok, C.; Lee, W.; Jang, W. Meta-analysis of microarray and RNA-Seq gene expression datasets for carcinogenic risk: An assessment of Bisphenol A. Mol. Cell. Toxicol. 2017, 13, 239–249. [Google Scholar] [CrossRef]
- Mootha, V.K.; Lindgren, C.M.; Eriksson, K.F.; Subramanian, A.; Sihag, S.; Lehar, J.; Puigserver, P.; Carlsson, E.; Ridderstrale, M.; Laurila, E.; et al. PGC-1alpha-responsive genes involved in oxidative phosphorylation are coordinately downregulated in human diabetes. Nat. Genet. 2003, 34, 267–273. [Google Scholar] [CrossRef]
- Jung, J.; Kim, G.W.; Lee, W.; Mok, C.; Chung, S.H.; Jang, W. Meta- and cross-species analyses of insulin resistance based on gene expression datasets in human white adipose tissues. Sci. Rep. 2018, 8, 3747. [Google Scholar] [CrossRef] [PubMed]
- Liberzon, A.; Birger, C.; Thorvaldsdottir, H.; Ghandi, M.; Mesirov, J.P.; Tamayo, P. The Molecular Signatures Database (MSigDB) hallmark gene set collection. Cell Syst. 2015, 1, 417–425. [Google Scholar] [CrossRef] [PubMed]
- Szklarczyk, D.; Gable, A.L.; Lyon, D.; Junge, A.; Wyder, S.; Huerta-Cepas, J.; Simonovic, M.; Doncheva, N.T.; Morris, J.H.; Bork, P.; et al. STRING v11: Protein-protein association networks with increased coverage, supporting functional discovery in genome-wide experimental datasets. Nucleic Acids Res. 2019, 47, D607–D613. [Google Scholar] [CrossRef] [PubMed]
- Shannon, P.; Markiel, A.; Ozier, O.; Baliga, N.S.; Wang, J.T.; Ramage, D.; Amin, N.; Schwikowski, B.; Ideker, T. Cytoscape: A software environment for integrated models of biomolecular interaction networks. Genome Res. 2003, 13, 2498–2504. [Google Scholar] [CrossRef] [PubMed]
- Assenov, Y.; Ramirez, F.; Schelhorn, S.E.; Lengauer, T.; Albrecht, M. Computing topological parameters of biological networks. Bioinformatics 2008, 24, 282–284. [Google Scholar] [CrossRef] [PubMed]
- Han, H.; Cho, J.W.; Lee, S.; Yun, A.; Kim, H.; Bae, D.; Yang, S.; Kim, C.Y.; Lee, M.; Kim, E.; et al. TRRUST v2: An expanded reference database of human and mouse transcriptional regulatory interactions. Nucleic Acids Res. 2018, 46, D380–D386. [Google Scholar] [CrossRef]
- Joo, J.W.; Kang, E.Y.; Org, E.; Furlotte, N.; Parks, B.; Hormozdiari, F.; Lusis, A.J.; Eskin, E. Efficient and Accurate Multiple-Phenotype Regression Method for High Dimensional Data Considering Population Structure. Genetics 2016, 204, 1379–1390. [Google Scholar] [CrossRef]
- Consortium, G.T. The Genotype-Tissue Expression (GTEx) project. Nat. Genet. 2013, 45, 580–585. [Google Scholar] [CrossRef]
- Huang da, W.; Sherman, B.T.; Lempicki, R.A. Systematic and integrative analysis of large gene lists using DAVID bioinformatics resources. Nat. Protoc. 2009, 4, 44–57. [Google Scholar] [CrossRef]
- Jung, J.; Kim, G.W. Integrative Genomic and Transcriptomic Analysis of Genetic Markers in Dupuytren’s Disease. BMC Med. Genom. 2019, in press. [Google Scholar] [CrossRef]
- Law, S.K.; Micklem, K.J.; Shaw, J.M.; Zhang, X.P.; Dong, Y.; Willis, A.C.; Mason, D.Y. A new macrophage differentiation antigen which is a member of the scavenger receptor superfamily. Eur. J. Immunol. 1993, 23, 2320–2325. [Google Scholar] [CrossRef] [PubMed]
- Sachs, U.J.; Andrei-Selmer, C.L.; Maniar, A.; Weiss, T.; Paddock, C.; Orlova, V.V.; Choi, E.Y.; Newman, P.J.; Preissner, K.T.; Chavakis, T.; et al. The neutrophil-specific antigen CD177 is a counter-receptor for platelet endothelial cell adhesion molecule-1 (CD31). J. Biol. Chem. 2007, 282, 23603–23612. [Google Scholar] [CrossRef] [PubMed]
- Webb, D.J.; Gonias, S.L. A modified human alpha 2-macroglobulin derivative that binds tumor necrosis factor-alpha and interleukin-1 beta with high affinity in vitro and reverses lipopolysaccharide toxicity in vivo in mice. Lab. Investig. 1998, 78, 939–948. [Google Scholar] [PubMed]
- Wolters, T.L.C.; Netea, M.G.; Hermus, A.; Smit, J.W.A.; Netea-Maier, R.T. IGF1 potentiates the pro-inflammatory response in human peripheral blood mononuclear cells via MAPK. J. Mol. Endocrinol. 2017, 59, 129–139. [Google Scholar] [CrossRef] [PubMed]
- Davis, A.E., 3rd; Cai, S.; Liu, D. C1 inhibitor: Biologic activities that are independent of protease inhibition. Immunobiology 2007, 212, 313–323. [Google Scholar] [CrossRef] [PubMed]
- Matsuda, A.; Suzuki, Y.; Honda, G.; Muramatsu, S.; Matsuzaki, O.; Nagano, Y.; Doi, T.; Shimotohno, K.; Harada, T.; Nishida, E.; et al. Large-scale identification and characterization of human genes that activate NF-kappaB and MAPK signaling pathways. Oncogene 2003, 22, 3307–3318. [Google Scholar] [CrossRef] [PubMed]
- Cortese, A.; Plagnol, V.; Brady, S.; Simone, R.; Lashley, T.; Acevedo-Arozena, A.; de Silva, R.; Greensmith, L.; Holton, J.; Hanna, M.G.; et al. Widespread RNA metabolism impairment in sporadic inclusion body myositis TDP43-proteinopathy. Neurobiol. Aging 2014, 35, 1491–1498. [Google Scholar] [CrossRef]
- Chen, K.; Liu, J.; Cao, X. Regulation of type I interferon signaling in immunity and inflammation: A comprehensive review. J. Autoimmun. 2017, 83, 1–11. [Google Scholar] [CrossRef]
- Ronnblom, L.; Eloranta, M.L. The interferon signature in autoimmune diseases. Curr. Opin. Rheumatol. 2013, 25, 248–253. [Google Scholar] [CrossRef]
- Grootjans, J.; Kaser, A.; Kaufman, R.J.; Blumberg, R.S. The unfolded protein response in immunity and inflammation. Nat. Rev. Immunol. 2016, 16, 469–484. [Google Scholar] [CrossRef]
- Manole, E.; Bastian, A.E.; Butoianu, N.; Goebel, H.H. Myositis non-inflammatory mechanisms: An up-dated review. J. Immunoass. Immunochem. 2017, 38, 115–126. [Google Scholar] [CrossRef] [PubMed]
- Ma, M.; Ru, Y.; Chuang, L.S.; Hsu, N.Y.; Shi, L.S.; Hakenberg, J.; Cheng, W.Y.; Uzilov, A.; Ding, W.; Glicksberg, B.S.; et al. Disease-associated variants in different categories of disease located in distinct regulatory elements. BMC Genom. 2015, 16 (Suppl. 8). [Google Scholar] [CrossRef] [PubMed]
- Dandona, S.; Roberts, R. The role of genetic risk factors in coronary artery disease. Curr. Cardiol. Rep. 2014, 16, 479. [Google Scholar] [CrossRef] [PubMed]
- Pastinen, T.; Sladek, R.; Gurd, S.; Sammak, A.; Ge, B.; Lepage, P.; Lavergne, K.; Villeneuve, A.; Gaudin, T.; Brandstrom, H.; et al. A survey of genetic and epigenetic variation affecting human gene expression. Physiol. Genom. 2004, 16, 184–193. [Google Scholar] [CrossRef] [PubMed]
- De Seabra Rodrigues Dias, I.R.; Mok, S.W.F.; Gordillo-Martinez, F.; Khan, I.; Hsiao, W.W.L.; Law, B.Y.K.; Wong, V.K.W.; Liu, L. The Calcium-Induced Regulation in the Molecular and Transcriptional Circuitry of Human Inflammatory Response and Autoimmunity. Front. Pharmacol. 2017, 8, 962. [Google Scholar] [CrossRef]
- Baeuerle, P.A.; Baltimore, D. NF-kappa B: Ten years after. Cell 1996, 87, 13–20. [Google Scholar] [CrossRef]
- Teske, B.F.; Fusakio, M.E.; Zhou, D.; Shan, J.; McClintick, J.N.; Kilberg, M.S.; Wek, R.C. CHOP induces activating transcription factor 5 (ATF5) to trigger apoptosis in response to perturbations in protein homeostasis. Mol. Biol. Cell 2013, 24, 2477–2490. [Google Scholar] [CrossRef]
- Arensdorf, A.M.; Diedrichs, D.; Rutkowski, D.T. Regulation of the transcriptome by ER stress: Non-canonical mechanisms and physiological consequences. Front. Genet. 2013, 4, 256. [Google Scholar] [CrossRef]
- Mahurkar, S.; Moldovan, M.; Suppiah, V.; Sorosina, M.; Clarelli, F.; Liberatore, G.; Malhotra, S.; Montalban, X.; Antiguedad, A.; Krupa, M.; et al. Response to interferon-beta treatment in multiple sclerosis patients: A genome-wide association study. Pharm. J. 2017, 17, 312–318. [Google Scholar] [CrossRef]
- Laity, J.H.; Lee, B.M.; Wright, P.E. Zinc finger proteins: New insights into structural and functional diversity. Curr. Opin. Struct. Biol. 2001, 11, 39–46. [Google Scholar] [CrossRef]
- Gao, X.; Han, L.; Yuan, L.; Yang, Y.; Gou, G.; Sun, H.; Lu, L.; Bao, L. HLA class II alleles may influence susceptibility to adult dermatomyositis and polymyositis in a Han Chinese population. BMC Dermatol. 2014, 14, 9. [Google Scholar] [CrossRef] [PubMed]
- Jones, D.C.; Kosmoliaptsis, V.; Apps, R.; Lapaque, N.; Smith, I.; Kono, A.; Chang, C.; Boyle, L.H.; Taylor, C.J.; Trowsdale, J.; et al. HLA class I allelic sequence and conformation regulate leukocyte Ig-like receptor binding. J. Immunol. 2011, 186, 2990–2997. [Google Scholar] [CrossRef] [PubMed]
- Amato, A.A.; Gronseth, G.S.; Jackson, C.E.; Wolfe, G.I.; Katz, J.S.; Bryan, W.W.; Barohn, R.J. Inclusion body myositis: Clinical and pathological boundaries. Ann. Neurol. 1996, 40, 581–586. [Google Scholar] [CrossRef] [PubMed]
- Huber, A.M. Juvenile Idiopathic Inflammatory Myopathies. Pediatr. Clin. N. Am. 2018, 65, 739–756. [Google Scholar] [CrossRef]
- Mammen, A.L. Dermatomyositis and polymyositis: Clinical presentation, autoantibodies, and pathogenesis. Ann. N. Y. Acad. Sci. 2010, 1184, 134–153. [Google Scholar] [CrossRef]
- Wang, H.; Jiang, S.; Zhang, Y.; Pan, K.; Xia, J.; Chen, M. High expression of thymosin beta 10 predicts poor prognosis for hepatocellular carcinoma after hepatectomy. World J. Surg. Oncol. 2014, 12, 226. [Google Scholar] [CrossRef]
- Zhang, X.; Ren, D.; Guo, L.; Wang, L.; Wu, S.; Lin, C.; Ye, L.; Zhu, J.; Li, J.; Song, L.; et al. Thymosin beta 10 is a key regulator of tumorigenesis and metastasis and a novel serum marker in breast cancer. Breast Cancer Res. 2017, 19, 15. [Google Scholar] [CrossRef]
- Zhang, X.J.; Su, Y.R.; Liu, D.; Xu, D.B.; Zeng, M.S.; Chen, W.K. Thymosin beta 10 correlates with lymph node metastases of papillary thyroid carcinoma. J. Surg. Res. 2014, 192, 487–493. [Google Scholar] [CrossRef]
- Meyer, A.; Laverny, G.; Allenbach, Y.; Grelet, E.; Ueberschlag, V.; Echaniz-Laguna, A.; Lannes, B.; Alsaleh, G.; Charles, A.L.; Singh, F.; et al. IFN-beta-induced reactive oxygen species and mitochondrial damage contribute to muscle impairment and inflammation maintenance in dermatomyositis. Acta Neuropathol. 2017, 134, 655–666. [Google Scholar] [CrossRef]
- Weng, W.C.; Lee, W.T.; Hsu, W.M.; Chang, B.E.; Lee, H. Role of glucose-regulated Protein 78 in embryonic development and neurological disorders. J. Formos. Med. Assoc. 2011, 110, 428–437. [Google Scholar] [CrossRef]
- Xiao, F.; Tan, J.Z.; Xu, X.Y.; Wang, X.F. Increased levels of HSPA5 in the serum of patients with inflammatory myopathies--preliminary findings. Clin. Rheumatol. 2015, 34, 715–720. [Google Scholar] [CrossRef] [PubMed]
- Pelham, H.R.; Rothman, J.E. The debate about transport in the Golgi—Two sides of the same coin? Cell 2000, 102, 713–719. [Google Scholar] [CrossRef]
- Whiteheart, S.W.; Griff, I.C.; Brunner, M.; Clary, D.O.; Mayer, T.; Buhrow, S.A.; Rothman, J.E. SNAP family of NSF attachment proteins includes a brain-specific isoform. Nature 1993, 362, 353–355. [Google Scholar] [CrossRef] [PubMed]
- McNew, J.A.; Sogaard, M.; Lampen, N.M.; Machida, S.; Ye, R.R.; Lacomis, L.; Tempst, P.; Rothman, J.E.; Sollner, T.H. Ykt6p, a prenylated SNARE essential for endoplasmic reticulum-Golgi transport. J. Biol. Chem. 1997, 272, 17776–17783. [Google Scholar] [CrossRef]
- Gaudet, P.; Livstone, M.S.; Lewis, S.E.; Thomas, P.D. Phylogenetic-based propagation of functional annotations within the Gene Ontology consortium. Brief. Bioinform. 2011, 12, 449–462. [Google Scholar] [CrossRef]
- Ye, Q.; Liu, J.; Xie, K. Zinc finger proteins and regulation of the hallmarks of cancer. Histol. Histopathol. 2019, 34, 1097–1109. [Google Scholar] [CrossRef]
- Jana, A.; Krett, N.L.; Guzman, G.; Khalid, A.; Ozden, O.; Staudacher, J.J.; Bauer, J.; Baik, S.H.; Carroll, T.; Yazici, C.; et al. NFkB is essential for activin-induced colorectal cancer migration via upregulation of PI3K-MDM2 pathway. Oncotarget 2017, 8, 37377–37393. [Google Scholar] [CrossRef]
- Tilborghs, S.; Corthouts, J.; Verhoeven, Y.; Arias, D.; Rolfo, C.; Trinh, X.B.; van Dam, P.A. The role of Nuclear Factor-kappa B signaling in human cervical cancer. Crit. Rev. Oncol. Hematol. 2017, 120, 141–150. [Google Scholar] [CrossRef]
- Zhan, Z.; Xie, X.; Cao, H.; Zhou, X.; Zhang, X.D.; Fan, H.; Liu, Z. Autophagy facilitates TLR4- and TLR3-triggered migration and invasion of lung cancer cells through the promotion of TRAF6 ubiquitination. Autophagy 2014, 10, 257–268. [Google Scholar] [CrossRef]
- Liu, J.; Xiao, M.; Li, J.; Wang, D.; He, Y.; He, J.; Gao, F.; Mai, L.; Li, Y.; Liang, Y.; et al. Activation of UPR Signaling Pathway is Associated with the Malignant Progression and Poor Prognosis in Prostate Cancer. Prostate 2017, 77, 274–281. [Google Scholar] [CrossRef]
- Papaioannou, A.; Chevet, E. Driving Cancer Tumorigenesis and Metastasis Through UPR Signaling. Curr. Top. Microbiol. Immunol. 2018, 414, 159–192. [Google Scholar] [CrossRef] [PubMed]
- Kutszegi, N.; Yang, X.; Gezsi, A.; Schermann, G.; Erdelyi, D.J.; Semsei, A.F.; Gabor, K.M.; Sagi, J.C.; Kovacs, G.T.; Falus, A.; et al. HLA-DRB1*07:01-HLA-DQA1*02:01-HLA-DQB1*02:02 haplotype is associated with a high risk of asparaginase hypersensitivity in acute lymphoblastic leukemia. Haematologica 2017, 102, 1578–1586. [Google Scholar] [CrossRef] [PubMed]
- Qin, N.; Wang, C.; Zhu, M.; Lu, Q.; Ma, Z.; Huang, M.; Dai, J.; Ma, H.; Jin, G.; Hu, Z.; et al. Fine-mapping the MHC region in Asian populations identified novel variants modifying susceptibility to lung cancer. Lung Cancer 2017, 112, 169–175. [Google Scholar] [CrossRef] [PubMed]
- Yamaguchi, K.; Iwamoto, H.; Sakamoto, S.; Horimasu, Y.; Masuda, T.; Miyamoto, S.; Nakashima, T.; Ohshimo, S.; Fujitaka, K.; Hamada, H.; et al. AGER rs2070600 polymorphism elevates neutrophil-lymphocyte ratio and mortality in metastatic lung adenocarcinoma. Oncotarget 2017, 8, 94382–94392. [Google Scholar] [CrossRef] [PubMed]
- Wu, S.; Mao, L.; Li, Y.; Yin, Y.; Yuan, W.; Chen, Y.; Ren, W.; Lu, X.; Li, Y.; Chen, L.; et al. RAGE may act as a tumour suppressor to regulate lung cancer development. Gene 2018, 651, 86–93. [Google Scholar] [CrossRef] [PubMed]



| ArrayExpress ID | PMID | Source | Platform | Organism | PM | DM | Control | Total |
|---|---|---|---|---|---|---|---|---|
| E-MTAB-2141 | 24462217 [47] | Muscle Biopsy | Affymetrix GeneChip Human Exon 1.0 ST Array version 2 | Human | 3 | - | 4 | 7 |
| E-MEXP-2681 | - | Muscle Biopsy | Affymetrix GeneChip Human Genome HG-U133A | Human | 4 | 2 | 5 | 11 |
| E-GEOD-46239 | - | Skin Biopsy | Affymetrix GeneChip Human Genome U133 Plus 2.0 | Human | - | 48 | 4 | 52 |
| Total | - | - | - | - | 7 | 50 | 13 | 70 |
| Gene Symbol | Full Name | Entrez ID | z-Score | FDR |
|---|---|---|---|---|
| TMSB10 | thymosin beta 10 | 9168 | 5.62 | 0.00 |
| SPCS3 | signal peptidase complex subunit 3 | 60559 | 5.58 | 0.00 |
| BST2 | bone marrow stromal cell antigen 2 | 684 | 5.31 | 0.00 |
| A2M | alpha-2-macroglobulin | 2 | 5.14 | 0.00 |
| PECAM1 | platelet and endothelial cell adhesion molecule 1 | 5175 | 5.07 | 0.00 |
| IGF1 | insulin like growth factor 1 | 3479 | 5.07 | 0.00 |
| SERPING1 | serpin family G member 1 | 710 | 4.95 | 0.00 |
| SLC25A24 | solute carrier family 25 member 24 | 29957 | 4.84 | 0.00 |
| CD163 | CD163 molecule | 9332 | 4.84 | 0.00 |
| TM4SF1 | transmembrane 4 L six family member 1 | 4071 | 4.83 | 0.00 |
| Refsnp ID | GAMMA p Value | GTEX p Value | ENSEMBL ID | Gene Symbol | Description |
|---|---|---|---|---|---|
| rs61916118 | 9.00 × 10−5 | 2.06 × 10−6 | ENSG00000170322 | NFRκB | nuclear factor related to kappaB binding protein |
| rs59992343 | 9.00 × 10−5 | 3.60 × 10−6 | |||
| rs11221871 | 1.01 × 10−4 | 1.42 × 10−6 | |||
| rs11221861 | 10.9 × 10−4 | 3.88 × 10−6 | |||
| rs115256213 | 2.10 × 10−4 | 5.00 × 10−8 | ENSG00000204644 | ZFP57 | ZFP57 zinc finger protein |
| rs12925855 | 2.40 × 10−4 | 6.10 × 10−5 | ENSG00000166669 | ATF7IP2 | activating transcription factor 7 interacting protein 2 |
| rs587638658 | 3.10 × 10−4 | 9.95 × 10−5 | ENSG00000143067 | ZNF697 | zinc finger protein 697 |
| Refsnp ID | GAMMA p Value | GTEX p Value | ENSEMBL ID | Gene Symbol | Description |
|---|---|---|---|---|---|
| rs397600 | 6.20 × 10−5 | 5.47 × 10−7 | ENSG00000131042 | LILRB2 | Leukocyte immunoglobulin-like receptor, subfamily B (with TM and ITIM domains), member 2 |
| rs9269294 | 2.50 × 10−4 | 3.77 × 10−6 | ENSG00000204305 | AGER | Advanced glycosylation end product-specific receptor |
| 4.13 × 10−14 | ENSG00000196735 | HLA-DQA1 | Major histocompatibility complex, class II, DQ alpha 1 | ||
| 3.53 × 10−11 | ENSG00000223534 | HLA-DQB1-AS1 | HLA-DQB1 antisense RNA 1 | ||
| 1.35 × 10−12 | ENSG00000179344 | HLA-DQB1 | Major histocompatibility complex, class II, DQ beta 1 | ||
| 1.54 × 10−22 | ENSG00000196126 | HLA-DRB1 | Major histocompatibility complex, class II, DR beta 1 | ||
| rs75364579 | 3.30 × 10−4 | 2.82 × 10−5 | ENSG00000179344 | HLA-DQB1 | Major histocompatibility complex, class II, DQ beta 1 |
© 2019 by the authors. Licensee MDPI, Basel, Switzerland. This article is an open access article distributed under the terms and conditions of the Creative Commons Attribution (CC BY) license (http://creativecommons.org/licenses/by/4.0/).
Share and Cite
Song, J.; Kim, D.; Hong, J.; Kim, G.W.; Jung, J.; Park, S.; Park, H.J.; Joo, J.W.J.; Jang, W. Meta-Analysis of Polymyositis and Dermatomyositis Microarray Data Reveals Novel Genetic Biomarkers. Genes 2019, 10, 864. https://doi.org/10.3390/genes10110864
Song J, Kim D, Hong J, Kim GW, Jung J, Park S, Park HJ, Joo JWJ, Jang W. Meta-Analysis of Polymyositis and Dermatomyositis Microarray Data Reveals Novel Genetic Biomarkers. Genes. 2019; 10(11):864. https://doi.org/10.3390/genes10110864
Chicago/Turabian StyleSong, Jaeseung, Daeun Kim, Juyeon Hong, Go Woon Kim, Junghyun Jung, Sejin Park, Hee Jung Park, Jong Wha J. Joo, and Wonhee Jang. 2019. "Meta-Analysis of Polymyositis and Dermatomyositis Microarray Data Reveals Novel Genetic Biomarkers" Genes 10, no. 11: 864. https://doi.org/10.3390/genes10110864
APA StyleSong, J., Kim, D., Hong, J., Kim, G. W., Jung, J., Park, S., Park, H. J., Joo, J. W. J., & Jang, W. (2019). Meta-Analysis of Polymyositis and Dermatomyositis Microarray Data Reveals Novel Genetic Biomarkers. Genes, 10(11), 864. https://doi.org/10.3390/genes10110864

