HNF4A Regulates the Formation of Hepatic Progenitor Cells from Human iPSC-Derived Endoderm by Facilitating Efficient Recruitment of RNA Pol II
Abstract
1. Introduction
2. Materials and Methods
2.1. Cell Culture
2.2. Oligonucleotide Array Analysis
2.3. Chromatin Immunoprecipitation and ChIP-Seq
2.4. SYBR Green RT-qPCR
2.5. Western Blotting
3. Results
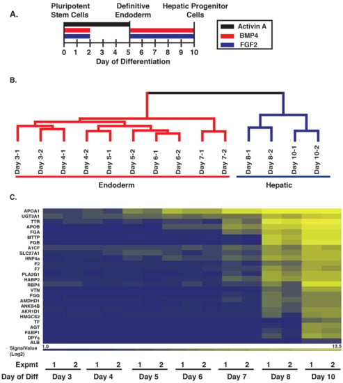
3.1. The Onset of HNF4A Expression Coincides with the Induction of Hepatic Gene Expression during the Differentiation of Human iPSCs
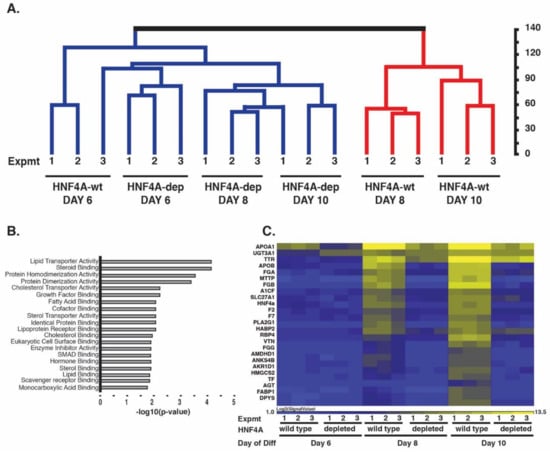
3.2. Depletion of HNF4A Prevents Conversion of Definitive Endoderm to a Hepatic Fate
3.3. HNF4A Occupies Regulatory Elements of Genes Expressed in Hepatocytes Coincident with Onset of Their Expression
3.4. HNF4A is Necessary for Recruitment of RNA pol II to Promoters of Target Genes
4. Discussion
4.1. The Onset of Expression of Several Genes Enriched in Hepatocytes Requires HNF4A
4.2. HNF4a Directly Binds Genes Whose Expression in Hepatic Progenitors is HNF4A-Dependent
4.3. Depletion of HNF4a Reduces RNA pol II Recruitment to Promoters of HNF4A Target Genes
Author Contributions
Funding
Acknowledgments
Conflicts of Interest
References
- Si-Tayeb, K.; Lemaigre, F.P.; Duncan, S.A. Organogenesis and development of the liver. Dev. Cell 2010, 18, 175–189. [Google Scholar] [CrossRef]
- Zaret, K.S.; Carroll, J.S. Pioneer transcription factors: Establishing competence for gene expression. Genes Dev. 2011, 25, 2227–2241. [Google Scholar] [CrossRef] [PubMed]
- Lemaigre, F.P. Mechanisms of liver development: Concepts for understanding liver disorders and design of novel therapies. Gastroenterology 2009, 137, 62–79. [Google Scholar] [CrossRef] [PubMed]
- Cirillo, L.A.; Lin, F.R.; Cuesta, I.; Friedman, D.; Jarnik, M.; Zaret, K.S. Opening of compacted chromatin by early developmental transcription factors HNF3 (FoxA) and GATA-4. Mol. Cell 2002, 9, 279–289. [Google Scholar] [CrossRef]
- Lee, C.S.; Friedman, J.R.; Fulmer, J.T.; Kaestner, K.H. The initiation of liver development is dependent on Foxa transcription factors. Nature 2005, 435, 944–947. [Google Scholar] [CrossRef] [PubMed]
- Bossard, P.; Zaret, K.S. GATA transcription factors as potentiators of gut endoderm differentiation. Development 1998, 125, 4909–4917. [Google Scholar] [PubMed]
- Cirillo, L.A.; McPherson, C.E.; Bossard, P.; Stevens, K.; Cherian, S.; Shim, E.Y.; Clark, K.L.; Burley, S.K.; Zaret, K.S. Binding of the winged-helix transcription factor HNF3 to a linker histone site on the nucleosome. EMBO J. 1998, 17, 244–254. [Google Scholar] [CrossRef] [PubMed]
- Taube, J.H.; Allton, K.; Duncan, S.A.; Shen, L.; Barton, M.C. FOXA1 functions as a pioneer transcription factor at transposable elements to activate AFP during differentiation of embryonic stem cells. J. Biol. Chem. 2010. [Google Scholar] [CrossRef] [PubMed]
- Sodhi, C.P.; Li, J.; Duncan, S.A. Generation of mice harbouring a conditional loss-of-function allele of Gata6. BMC Dev. Biol. 2006, 6, 19. [Google Scholar] [CrossRef]
- Seth, A.; Ye, J.; Yu, N.; Guez, F.; Bedford, D.C.; Neale, G.A.; Cordi, S.; Brindle, P.K.; Lemaigre, F.P.; Kaestner, K.H.; et al. Prox1 ablation in hepatic progenitors causes defective hepatocyte specification and increases biliary cell commitment. Development 2014, 141, 538–547. [Google Scholar] [CrossRef]
- Lokmane, L.; Haumaitre, C.; Garcia-Villalba, P.; Anselme, I.; Schneider-Maunoury, S.; Cereghini, S. Crucial role of vHNF1 in vertebrate hepatic specification. Development 2008, 135, 2777–2786. [Google Scholar] [CrossRef] [PubMed]
- Suzuki, A.; Sekiya, S.; Buscher, D.; Izpisua Belmonte, J.C.; Taniguchi, H. Tbx3 controls the fate of hepatic progenitor cells in liver development by suppressing p19ARF expression. Development 2008, 135, 1589–1595. [Google Scholar] [CrossRef] [PubMed]
- Ludtke, T.H.; Christoffels, V.M.; Petry, M.; Kispert, A. Tbx3 promotes liver bud expansion during mouse development by suppression of cholangiocyte differentiation. Hepatology 2009, 49, 969–978. [Google Scholar] [CrossRef] [PubMed]
- Sladek, F.M.; Zhong, W.M.; Lai, E.; Darnell, J.E., Jr. Liver-enriched transcription factor HNF-4 is a novel member of the steroid hormone receptor superfamily. Genes Dev. 1990, 4, 2353–2365. [Google Scholar] [CrossRef] [PubMed]
- Parviz, F.; Matullo, C.; Garrison, W.D.; Savatski, L.; Adamson, J.W.; Ning, G.; Kaestner, K.H.; Rossi, J.M.; Zaret, K.S.; Duncan, S.A. Hepatocyte nuclear factor 4α controls the development of a hepatic epithelium and liver morphogenesis. Nat. Genet. 2003, 34, 292–296. [Google Scholar] [CrossRef] [PubMed]
- Hayhurst, G.P.; Lee, Y.H.; Lambert, G.; Ward, J.M.; Gonzalez, F.J. Hepatocyte nuclear factor 4α (nuclear receptor 2A1) is essential for maintenance of hepatic gene expression and lipid homeostasis. Mol. Cell Biol. 2001, 21, 1393–1403. [Google Scholar] [CrossRef] [PubMed]
- Battle, M.A.; Konopka, G.; Parviz, F.; Gaggl, A.L.; Yang, C.; Sladek, F.M.; Duncan, S.A. Hepatocyte nuclear factor 4α orchestrates expression of cell adhesion proteins during the epithelial transformation of the developing liver. Proc. Natl. Acad. Sci. USA 2006, 103, 8419–8424. [Google Scholar] [CrossRef] [PubMed]
- Watt, A.J.; Garrison, W.D.; Duncan, S.A. HNF4: A central regulator of hepatocyte differentiation and function. Hepatology 2003, 37, 1249–1253. [Google Scholar] [CrossRef]
- Garrison, W.D.; Battle, M.A.; Yang, C.; Kaestner, K.H.; Sladek, F.M.; Duncan, S.A. Hepatocyte nuclear factor 4α is essential for embryonic development of the mouse colon. Gastroenterology 2006, 130, 1207–1220. [Google Scholar] [CrossRef]
- Kyrmizi, I.; Hatzis, P.; Katrakili, N.; Tronche, F.; Gonzalez, F.J.; Talianidis, I. Plasticity and expanding complexity of the hepatic transcription factor network during liver development. Genes Dev. 2006, 20, 2293–2305. [Google Scholar] [CrossRef]
- Bolotin, E.; Liao, H.; Ta, T.C.; Yang, C.; Hwang-Verslues, W.; Evans, J.R.; Jiang, T.; Sladek, F.M. Integrated approach for the identification of human hepatocyte nuclear factor 4α target genes using protein binding microarrays. Hepatology 2010, 51, 642–653. [Google Scholar] [CrossRef] [PubMed]
- Odom, D.T.; Zizlsperger, N.; Gordon, D.B.; Bell, G.W.; Rinaldi, N.J.; Murray, H.L.; Volkert, T.L.; Schreiber, J.; Rolfe, P.A.; Gifford, D.K.; et al. Control of pancreas and liver gene expression by HNF transcription factors. Science 2004, 303, 1378–1381. [Google Scholar] [CrossRef] [PubMed]
- Duncan, S.A.; Manova, K.; Chen, W.S.; Hoodless, P.; Weinstein, D.C.; Bachvarova, R.F.; Darnell, J.E., Jr. Expression of transcription factor HNF-4 in the extraembryonic endoderm, gut, and nephrogenic tissue of the developing mouse embryo: HNF-4 is a marker for primary endoderm in the implanting blastocyst. Proc. Natl. Acad. Sci. USA 1994, 91, 7598–7602. [Google Scholar] [CrossRef] [PubMed]
- Taraviras, S.; Monaghan, A.P.; Schutz, G.; Kelsey, G. Characterization of the mouse HNF-4 gene and its expression during mouse embryogenesis. Mech. Dev. 1994, 48, 67–79. [Google Scholar] [CrossRef]
- Li, J.; Ning, G.; Duncan, S.A. Mammalian hepatocyte differentiation requires the transcription factor HNF-4α. Genes Dev. 2000, 14, 464–474. [Google Scholar] [PubMed]
- Bertero, A.; Madrigal, P.; Galli, A.; Hubner, N.C.; Moreno, I.; Burks, D.; Brown, S.; Pedersen, R.A.; Gaffney, D.; Mendjan, S.; et al. Activin/nodal signaling and NANOG orchestrate human embryonic stem cell fate decisions by controlling the H3K4me3 chromatin mark. Genes Dev. 2015, 29, 702–717. [Google Scholar] [CrossRef] [PubMed]
- Heslop, J.A.; Duncan, S.A. The use of human pluripotent stem cells for modelling liver development and disease. Hepatology 2018. [Google Scholar] [CrossRef]
- Basma, H.; Soto-Gutierrez, A.; Yannam, G.R.; Liu, L.; Ito, R.; Yamamoto, T.; Ellis, E.; Carson, S.D.; Sato, S.; Chen, Y.; et al. Differentiation and transplantation of human embryonic stem cell-derived hepatocytes. Gastroenterology 2009, 136, 990–999. [Google Scholar] [CrossRef]
- Cai, J.; Zhao, Y.; Liu, Y.; Ye, F.; Song, Z.; Qin, H.; Meng, S.; Chen, Y.; Zhou, R.; Song, X.; et al. Directed differentiation of human embryonic stem cells into functional hepatic cells. Hepatology 2007, 45, 1229–1239. [Google Scholar] [CrossRef]
- Si-Tayeb, K.; Noto, F.K.; Nagaoka, M.; Li, J.; Battle, M.A.; Duris, C.; North, P.E.; Dalton, S.; Duncan, S.A. Highly efficient generation of human hepatocyte-like cells from induced pluripotent stem cells. Hepatology 2010, 51, 297–305. [Google Scholar] [CrossRef]
- Hay, D.C.; Zhao, D.; Fletcher, J.; Hewitt, Z.A.; McLean, D.; Urruticoechea-Uriguen, A.; Black, J.R.; Elcombe, C.; Ross, J.A.; Wolf, R.; et al. Efficient differentiation of hepatocytes from human embryonic stem cells exhibiting markers recapitulating liver development in vivo. Stem Cells 2008, 26, 894–902. [Google Scholar] [CrossRef] [PubMed]
- Schwartz, R.E.; Linehan, J.L.; Painschab, M.S.; Hu, W.S.; Verfaillie, C.M.; Kaufman, D.S. Defined conditions for development of functional hepatic cells from human embryonic stem cells. Stem Cells Dev. 2005, 14, 643–655. [Google Scholar] [CrossRef] [PubMed]
- Touboul, T.; Hannan, N.R.; Corbineau, S.; Martinez, A.; Martinet, C.; Branchereau, S.; Mainot, S.; Strick-Marchand, H.; Pedersen, R.; Di Santo, J.; et al. Generation of functional hepatocytes from human embryonic stem cells under chemically defined conditions that recapitulate liver development. Hepatology 2010, 51, 1754–1765. [Google Scholar] [CrossRef] [PubMed]
- Agarwal, S.; Holton, K.L.; Lanza, R. Efficient differentiation of functional hepatocytes from human embryonic stem cells. Stem Cells 2008, 26, 1117–1127. [Google Scholar] [CrossRef] [PubMed]
- Delaforest, A.; Nagaoka, M.; Si-Tayeb, K.; Noto, F.K.; Konopka, G.; Battle, M.A.; Duncan, S.A. HNF4A is essential for specification of hepatic progenitors from human pluripotent stem cells. Development 2011, 138, 4143–4153. [Google Scholar] [CrossRef] [PubMed]
- Wang, J.C.; Stafford, J.M.; Granner, D.K. SRC-1 and GRIP1 coactivate transcription with hepatocyte nuclear factor 4. J. Biol. Chem. 1998, 273, 30847–30850. [Google Scholar] [CrossRef]
- Qu, X.; Lam, E.; Doughman, Y.Q.; Chen, Y.; Chou, Y.T.; Lam, M.; Turakhia, M.; Dunwoodie, S.L.; Watanabe, M.; Xu, B.; et al. Cited2, a coactivator of HNF4α, is essential for liver development. EMBO J. 2007, 26, 4445–4456. [Google Scholar] [CrossRef] [PubMed]
- Dell, H.; Hadzopoulou, C.M. CREB-binding protein is a transcriptional coactivator for hepatocyte nuclear factor-4 and enhances apolipoprotein gene expression. J. Biol. Chem. 1999, 274, 9013–9021. [Google Scholar] [CrossRef]
- Yoshida, E.; Aratani, S.; Itou, H.; Miyagishi, M.; Takiguchi, M.; Osumu, T.; Murakami, K.; Fukamizu, A. Functional association between CBP and HNF4 in trans-activation. Biochem. Biophys. Res. Commun. 1997, 241, 664–669. [Google Scholar] [CrossRef]
- Barrero, M.J.; Malik, S. Two functional modes of a nuclear receptor-recruited arginine methyltransferase in transcriptional activation. Mol. Cell. 2006, 24, 233–243. [Google Scholar] [CrossRef]
- Malik, S.; Roeder, R.G. The metazoan Mediator co-activator complex as an integrative hub for transcriptional regulation. Nat. Rev. Genet. 2010, 11, 761–772. [Google Scholar] [CrossRef] [PubMed]
- Malik, S.; Karathanasis, S.K. TFIIB-directed transcriptional activation by the orphan nuclear receptor hepatocyte nuclear factor 4. Mol. Cell Biol. 1996, 16, 1824–1831. [Google Scholar] [CrossRef] [PubMed]
- Soutoglou, E.; Talianidis, I. Coordination of PIC assembly and chromatin remodeling during differentiation-induced gene activation. Science 2002, 295, 1901–1904. [Google Scholar] [CrossRef] [PubMed]
- Si-Tayeb, K.; Noto, F.K.; Sepac, A.; Sedlic, F.; Bosnjak, Z.J.; Lough, J.W.; Duncan, S.A. Generation of human induced pluripotent stem cells by simple transient transfection of plasmid DNA encoding reprogramming factors. BMC Dev. Biol. 2010, 10, 81. [Google Scholar] [CrossRef] [PubMed]
- Mallanna, S.K.; Duncan, S.A. Differentiation of hepatocytes from pluripotent stem cells. Curr. Protoc. Stem Cell Biol. 2013, 26, 1G-4. [Google Scholar] [CrossRef]
- Nagaoka, M.; Si-Tayeb, K.; Akaike, T.; Duncan, S.A. Culture of human pluripotent stem cells using completely defined conditions on a recombinant E-cadherin substratum. BMC Dev. Biol. 2010, 10, 60. [Google Scholar] [CrossRef]
- Battle, M.A.; Bondow, B.J.; Iverson, M.A.; Adams, S.J.; Jandacek, R.J.; Tso, P.; Duncan, S.A. GATA4 is essential for jejunal function in mice. Gastroenterology 2008, 135, 1676–1686.e1. [Google Scholar] [CrossRef]
- Yu, Y.; Liu, H.; Ikeda, Y.; Amiot, B.P.; Rinaldo, P.; Duncan, S.A.; Nyberg, S.L. Hepatocyte-like cells differentiated from human induced pluripotent stem cells: Relevance to cellular therapies. Stem Cell Res. 2012, 9, 196–207. [Google Scholar] [CrossRef]
- D’Amour, K.A.; Agulnick, A.D.; Eliazer, S.; Kelly, O.G.; Kroon, E.; Baetge, E.E. Efficient differentiation of human embryonic stem cells to definitive endoderm. Nat. Biotechnol. 2005, 23, 1534–1541. [Google Scholar] [CrossRef]
- Bailly, A.; Torres-Padilla, M.E.; Tinel, A.P.; Weiss, M.C. An enhancer element 6 kb upstream of the mouse HNF4α1 promoter is activated by glucocorticoids and liver-enriched transcription factors. Nucleic Acids Res. 2001, 29, 3495–3505. [Google Scholar] [CrossRef]
- Torres-Padilla, M.E.; Fougere-Deschatrette, C.; Weiss, M.C. Expression of HNF4α isoforms in mouse liver development is regulated by sequential promoter usage and constitutive 3’ end splicing. Mech. Dev. 2001, 109, 183–193. [Google Scholar] [CrossRef]
- Landt, S.G.; Marinov, G.K.; Kundaje, A.; Kheradpour, P.; Pauli, F.; Batzoglou, S.; Bernstein, B.E.; Bickel, P.; Brown, J.B.; Cayting, P.; et al. ChIP-seq guidelines and practices of the ENCODE and modENCODE consortia. Genome Res. 2012, 22, 1813–1831. [Google Scholar] [CrossRef] [PubMed]
- Liu, T.; Ortiz, J.A.; Taing, L.; Meyer, C.A.; Lee, B.; Zhang, Y.; Shin, H.; Wong, S.S.; Ma, J.; Lei, Y.; et al. Cistrome: An integrative platform for transcriptional regulation studies. Genome Biol. 2011, 12, R83. [Google Scholar] [CrossRef] [PubMed]
- Jiang, G.; Sladek, F.M. The DNA binding domain of hepatocyte nuclear factor 4 mediates cooperative, specific binding to DNA and heterodimerization with the retinoid X receptor α. J. Biol. Chem. 1997, 272, 1218–1225. [Google Scholar] [CrossRef] [PubMed]
- Twaroski, K.; Mallanna, S.K.; Jing, R.; DiFurio, F.; Urick, A.; Duncan, S.A. FGF2 mediates hepatic progenitor cell formation during human pluripotent stem cell differentiation by inducing the WNT antagonist NKD1. Genes Dev. 2015, 29, 2463–2474. [Google Scholar] [CrossRef] [PubMed]
- Jing, R.; Duncan, C.B.; Duncan, S.A. A small-molecule screen reveals that HSP90β promotes the conversion of induced pluripotent stem cell-derived endoderm to a hepatic fate and regulates HNF4A turnover. Development 2017, 144, 1764–1774. [Google Scholar] [CrossRef] [PubMed]
- Odom, D.T.; Dowell, R.D.; Jacobsen, E.S.; Gordon, W.; Danford, T.W.; MacIsaac, K.D.; Rolfe, P.A.; Conboy, C.M.; Gifford, D.K.; Fraenkel, E. Tissue-specific transcriptional regulation has diverged significantly between human and mouse. Nat. Genet. 2007, 39, 730–732. [Google Scholar] [CrossRef]
- Fang, B.; Mane-Padros, D.; Bolotin, E.; Jiang, T.; Sladek, F.M. Identification of a binding motif specific to HNF4 by comparative analysis of multiple nuclear receptors. Nucleic Acids Res. 2012, 40, 5343–5356. [Google Scholar] [CrossRef]
- Schmidt, D.; Wilson, M.D.; Ballester, B.; Schwalie, P.C.; Brown, G.D.; Marshall, A.; Kutter, C.; Watt, S.; Martinez-Jimenez, C.P.; Mackay, S.; et al. Five-vertebrate ChIP-seq reveals the evolutionary dynamics of transcription factor binding. Science 2010, 328, 1036–1040. [Google Scholar] [CrossRef]







| GENE | EXPRESSION CHANGE IN DAY 8 HNF4A-DEPLETED CELLS (p-Value < 0.05, Array Data) | HNF4A BINDING SITE POSITION FROM TSS | CHANGE IN EXPRESSION IN HNF4A-DEPLETED HEPATIC PROGENITORS (qRT-PCR) | EXPRESSION ENDODERM V’S HEPATIC PROGENITORS BY qRT-PCR | EXPRESSION ENRICHED IN LIVER OVER 80% OF OTHER TISSUES | HNF4A OCCUPANCY (ChIP) |
|---|---|---|---|---|---|---|
| SLC22A23 | −4.25777 | −978 | N.D | N.D. | yes | N.D |
| APOA2 | −7.00843 | −838 | −6.98 | 4.74 | yes | yes |
| SFRP5 | −5.56874 | −789 | −10.9 | 128.02 | yes | yes |
| AKAP1 | −5.1654 | −714 | N.D | N.D. | no | N.D |
| APOA1 | −11.2129 | −319 | −13.42 | 54.92 | yes | N.D |
| PHACTR2 | −4.99637 | −250 | −1.46 | 0.91 | no | N.D |
| C3orf15 | −4.33119 | −249 | −6.6 | 23.47 | no | N.D |
| EPHX2 | −4.47046 | −238 | −2.67 | 7.57 | yes | no |
| N4BP2L1 | −8.12692 | −230 | −5.86 | 26.96 | yes | yes |
| CHST13 | −4.49952 | −184 | N.D | N.D. | yes | N.D |
| SLC35D1 | −4.73481 | −176 | −2.67 | 26.33 | yes | yes |
| VTN | −7.51883 | −163 | −3.97 | 23.04 | yes | no |
| APOM | −8.64496 | −158 | −2.22 | 1.51 | yes | no |
| APOB | −74.4626 | −156 | −30.75 | 31.69 | yes | yes |
| EFEMP1 | −5.90295 | −147 | −4.53 | 23.08 | no | N.D |
| GLYCTK | −6.10731 | −140 | −7.18 | 8.99 | yes | N.D |
| ANKS4B | −10.9033 | −131 | −15.46 | 351.45 | yes | yes |
| LRP2 | −14.7087 | −131 | −18.87 | 152.12 | no | N.D |
| PLA2G12B | −30.8129 | −114 | −994.4 | 397.18 | yes | yes |
| LGALS2 | −45.8533 | −102 | −75.65 | 19.83 | no | N.D |
| AQP11 | −5.36658 | −95 | N.D | N.D. | yes | N.D |
| AGMAT | −5.7087 | −90 | N.D | N.D. | yes | N.D |
| HNF4A | −27.3065 | −82 | - | 5.1 | yes | yes |
| GDF15 | −6.02312 | −74 | N.D | N.D. | no | N.D |
| F7 | −8.84201 | −71 | −30.51 | 48.04 | yes | yes |
© 2018 by the authors. Licensee MDPI, Basel, Switzerland. This article is an open access article distributed under the terms and conditions of the Creative Commons Attribution (CC BY) license (http://creativecommons.org/licenses/by/4.0/).
Share and Cite
DeLaForest, A.; Di Furio, F.; Jing, R.; Ludwig-Kubinski, A.; Twaroski, K.; Urick, A.; Pulakanti, K.; Rao, S.; Duncan, S.A. HNF4A Regulates the Formation of Hepatic Progenitor Cells from Human iPSC-Derived Endoderm by Facilitating Efficient Recruitment of RNA Pol II. Genes 2019, 10, 21. https://doi.org/10.3390/genes10010021
DeLaForest A, Di Furio F, Jing R, Ludwig-Kubinski A, Twaroski K, Urick A, Pulakanti K, Rao S, Duncan SA. HNF4A Regulates the Formation of Hepatic Progenitor Cells from Human iPSC-Derived Endoderm by Facilitating Efficient Recruitment of RNA Pol II. Genes. 2019; 10(1):21. https://doi.org/10.3390/genes10010021
Chicago/Turabian StyleDeLaForest, Ann, Francesca Di Furio, Ran Jing, Amy Ludwig-Kubinski, Kirk Twaroski, Amanda Urick, Kirthi Pulakanti, Sridhar Rao, and Stephen A. Duncan. 2019. "HNF4A Regulates the Formation of Hepatic Progenitor Cells from Human iPSC-Derived Endoderm by Facilitating Efficient Recruitment of RNA Pol II" Genes 10, no. 1: 21. https://doi.org/10.3390/genes10010021
APA StyleDeLaForest, A., Di Furio, F., Jing, R., Ludwig-Kubinski, A., Twaroski, K., Urick, A., Pulakanti, K., Rao, S., & Duncan, S. A. (2019). HNF4A Regulates the Formation of Hepatic Progenitor Cells from Human iPSC-Derived Endoderm by Facilitating Efficient Recruitment of RNA Pol II. Genes, 10(1), 21. https://doi.org/10.3390/genes10010021

