TNF-α Pretreatment Improves the Survival and Function of Transplanted Human Neural Progenitor Cells Following Hypoxic-Ischemic Brain Injury
Abstract
1. Introduction
2. Materials and Methods
2.1. Culture of hNPCs
2.2. HI Brain Injury Model and Cell Transplantation
2.3. Transfection with cIAP2-Targeting Short Hairpin RNA (shRNA)
2.4. Bioluminescence Imaging (BLI) of Grafted hNPCs In Vivo
2.5. BV2 and SH-SY5Y Cell Culture
2.6. Preparation of Conditioned Media
2.7. Immunodepletion of CX3CL1 in Conditioned Media
2.8. Co-Culture of Microglia and Neurons
2.9. Behavioral Assessment
2.10. Immunohistochemistry
2.11. Measurement of Infarct Volume
2.12. Quantitative Real-Time Polymerase Chain Reaction (qRT-PCR)
2.13. Western Blotting
2.14. Terminal Deoxynucleotidyl Transferase-Mediated dUTP Nick End Labeling (TUNEL) Assay
2.15. Enzyme-Linked Immunosorbent Assay (ELISA)
2.16. Cell Viability Assay
2.17. Next-Generation Sequencing (NGS)
2.18. Statistical Analyses
3. Results
3.1. TNF-α Pretreatment of hNPCs Increases Survival of Grafted Cells in HI Brain Injury
3.2. TNF-α Pretreatment Upregulates cIAP2 Expression and Confers Cytoprotection on hNPCs in HI Brain Injury
3.3. Transplantation of TNF-α-hNPCs Improves Behavioral Performance and Reduces Infarct Volume After HI Brain Injury
3.4. Transplantation of TNF-α-hNPCs Decreases The Number of TUNEL-Positive Cells and The Expression Levels of Cleaved Caspase 3 in HI Brain Injury
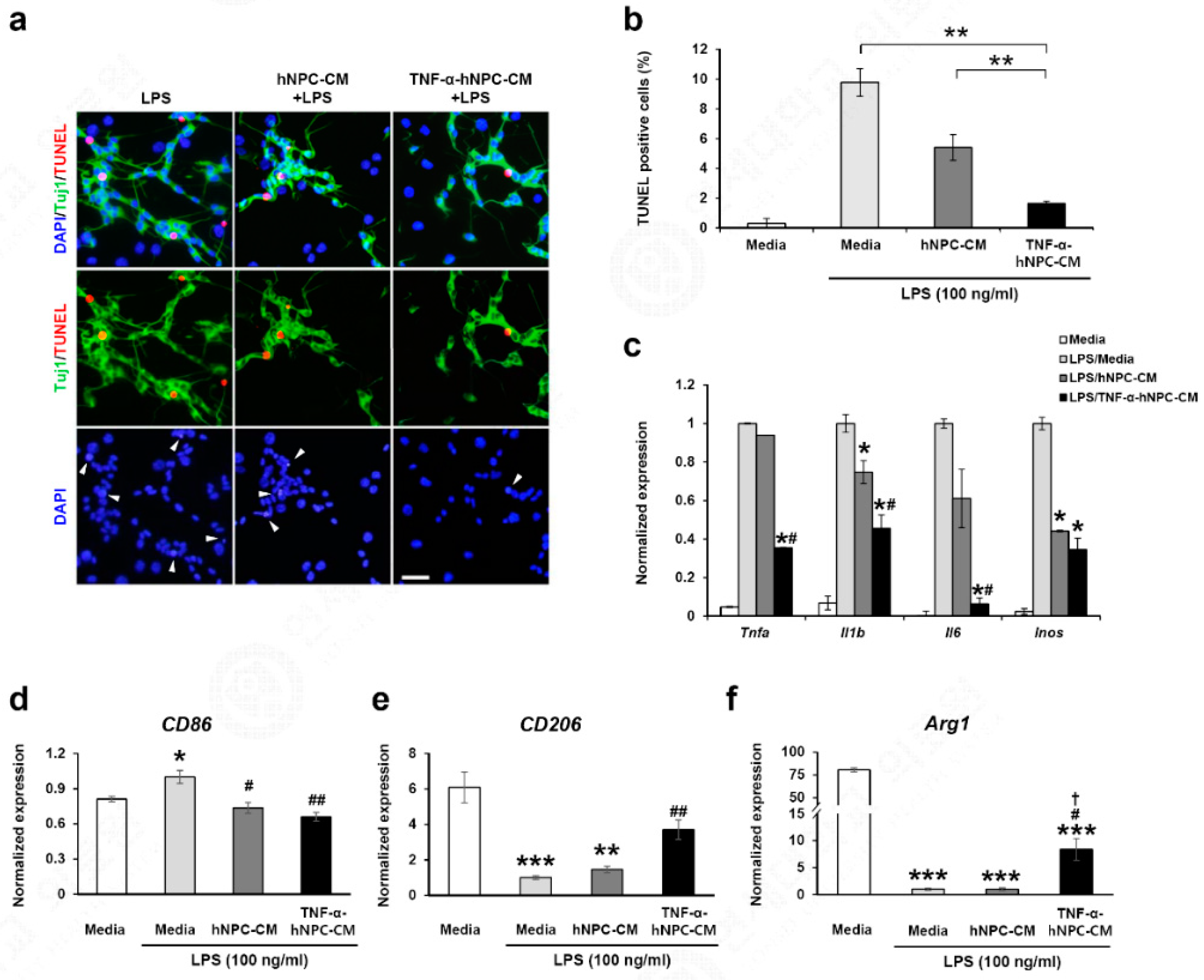
3.5. Transplantation of TNF-α-hNPCs alters the M1/M2 Phenotype of Microglia and Decreases Neurotoxicity in HI Brain Injury
3.6. TNF-α Pretreatment Reduces Neuronal Cell Death in Neuron-Activated Microglia Co-Culture
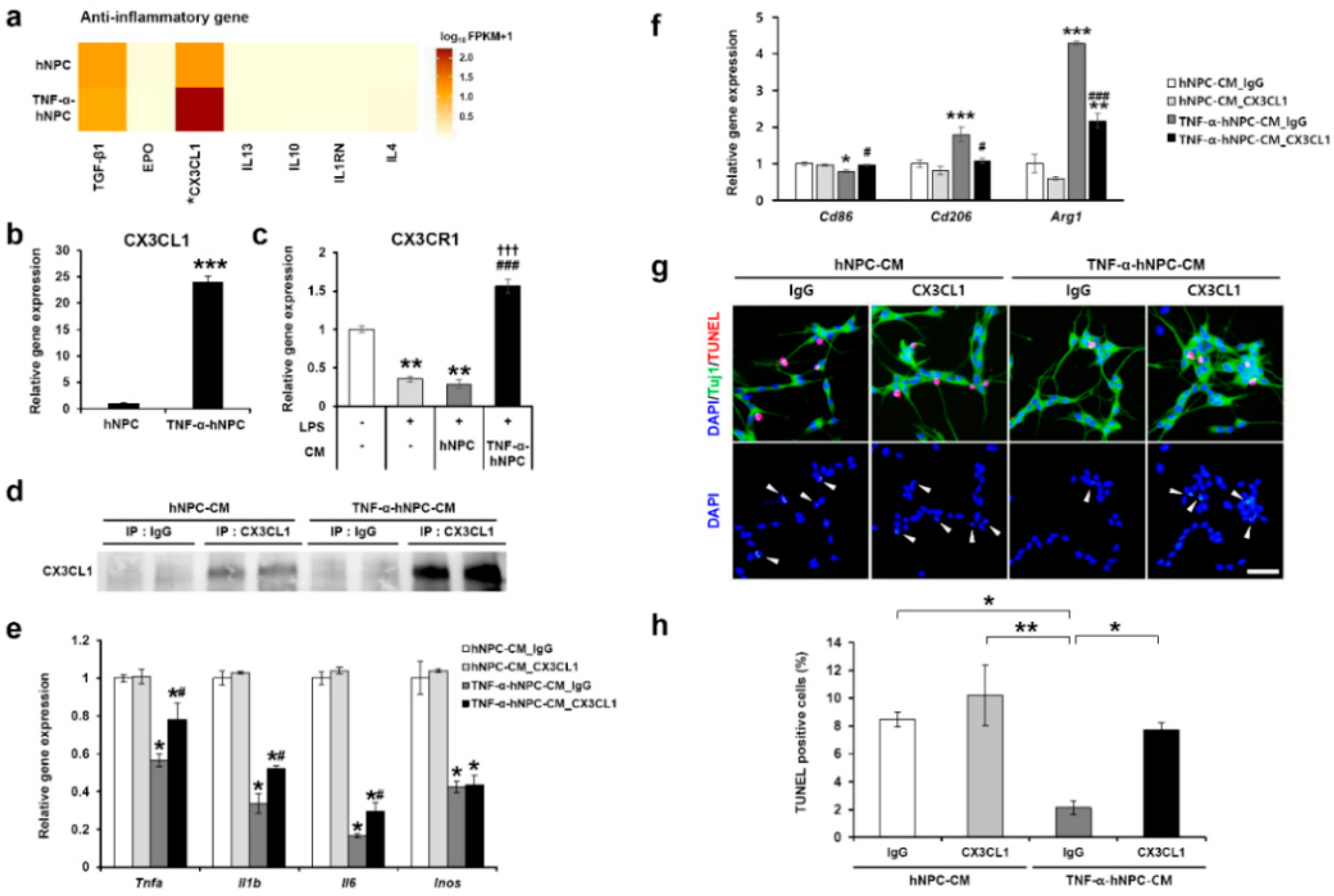
3.7. TNF-α Pretreatment Upregulated CX3CL1 Expression and Induced Neuroprotection via CX3CL1-Dependent Microglia Polarization
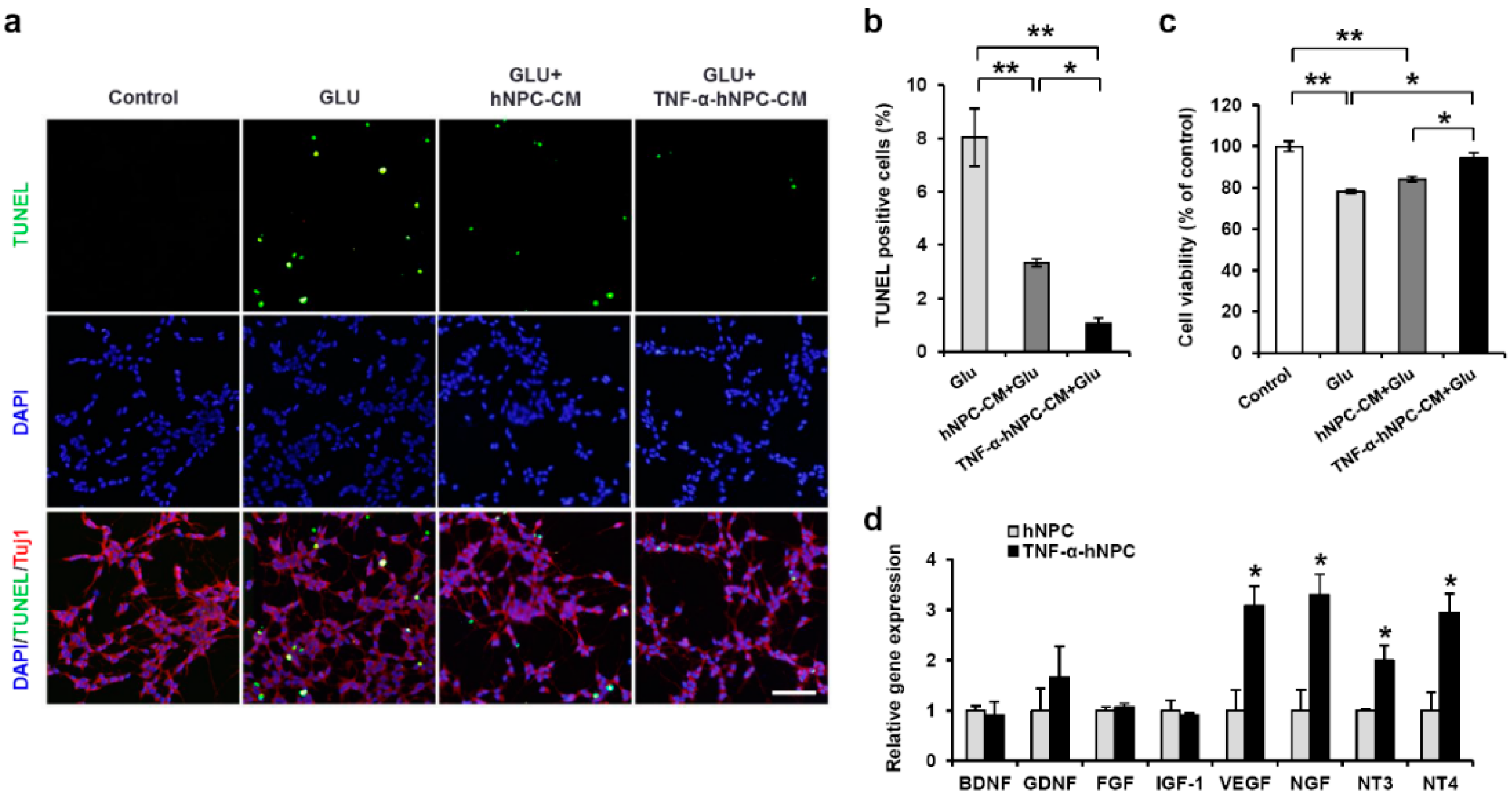
3.8. TNF-α Pretreatment Protects Neurons Under Glutamate Stress via Secretion of Neurotrophic Factors
4. Discussion
5. Conclusions
Author Contributions
Funding
Conflicts of Interest
Abbreviations
| TNF-α | Tumor necrosis factor-α |
| hNPCs | Human neural progenitor cells |
| HI | Hypoxic-ischemic |
| cIAP2 | cellular inhibitor of apoptosis 2 |
| shRNA | short hairpin RNA |
| BLI | Bioluminescent imaging |
| ELISA | Enzyme-linked immunosorbent assay |
| FBS | Fetal bovine serum |
| DMEM/F12 | Dulbecco’s modified Eagle’s medium and Ham’s F-12 medium |
| DMEM | Dulbecco’s modified Eagles medium |
| PBS | Phosphate-buffered saline |
| LIF | leukemia inhibitory factor |
| FGF2 | fibroblast growth factor-2 |
| CM | conditioned media |
| NSS | Neurological severity score |
| NDS | normal donkey serum |
| BSA | bovine serum albumin |
| Iba1 | Ionized calcium-binding adaptor molecule |
| NGF | Nerve growth factor |
| NT3 | Neurotrophin 3 |
| NT4 | Neurotrophin 4 |
| VEGF | vascular endothelial growth factor |
| TUNEL | Terminal deoxynucleotidyl transferase-mediated dUTP nick end labeling |
| ELISA | Enzyme-linked immunosorbent assay |
| ANOVA | Analysis of variance |
| SEM | Standard error of the mean |
| BDNF | Brain-derived neurotrophic factor |
| p/s/cm2/sr | photons per second per square centimeter per steridian |
| LV LTR | lentivirus long term repeat |
| EF1-α | EF1-alpha promoter |
| WPRE | the post transcriptional regulatory element of woodchuck hepatitis virus |
| SIN LTR | self-inactivating lentiviral long terminal repeat |
References
- Volpe, J.J. Neonatal encephalopathy: An inadequate term for hypoxic-ischemic encephalopathy. Ann. Neurol. 2012, 72, 156–166. [Google Scholar] [CrossRef]
- Ferriero, D.M. Neonatal brain injury. N. Engl. J. Med. 2004, 351, 1985–1995. [Google Scholar] [CrossRef]
- Gluckman, P.D.; Wyatt, J.S.; Azzopardi, D.; Ballard, R.; Edwards, A.D.; Ferriero, D.M.; Polin, R.A.; Robertson, C.M.; Thoresen, M.; Whitelaw, A.; et al. Selective head cooling with mild systemic hypothermia after neonatal encephalopathy: Multicentre randomised trial. Lancet 2005, 365, 663–670. [Google Scholar] [CrossRef]
- Darsalia, V.; Allison, S.J.; Cusulin, C.; Monni, E.; Kuzdas, D.; Kallur, T.; Lindvall, O.; Kokaia, Z. Cell number and timing of transplantation determine survival of human neural stem cell grafts in stroke-damaged rat brain. J. Cereb. Blood Flow Metab. 2011, 31, 235–242. [Google Scholar] [CrossRef] [PubMed]
- Bliss, T.M.; Andres, R.H.; Steinberg, G.K. Optimizing the success of cell transplantation therapy for stroke. Neurobiol. Dis. 2010, 37, 275–283. [Google Scholar] [CrossRef] [PubMed]
- Andres, R.H.; Horie, N.; Slikker, W.; Keren-Gill, H.; Zhan, K.; Sun, G.; Manley, N.C.; Pereira, M.P.; Sheikh, L.A.; McMillan, E.L.; et al. Human neural stem cells enhance structural plasticity and axonal transport in the ischaemic brain. Brain 2011, 134, 1777–1789. [Google Scholar] [CrossRef] [PubMed]
- Hicks, A.U.; Lappalainen, R.S.; Narkilahti, S.; Suuronen, R.; Corbett, D.; Sivenius, J.; Hovatta, O.; Jolkkonen, J. Transplantation of human embryonic stem cell-derived neural precursor cells and enriched environment after cortical stroke in rats: Cell survival and functional recovery. Eur. J. Neurosci. 2009, 29, 562–574. [Google Scholar] [CrossRef] [PubMed]
- Nakagomi, N.; Nakagomi, T.; Kubo, S.; Nakano-Doi, A.; Saino, O.; Takata, M.; Yoshikawa, H.; Stern, D.M.; Matsuyama, T.; Taguchi, A. Endothelial cells support survival, proliferation, and neuronal differentiation of transplanted adult ischemia-induced neural stem/progenitor cells after cerebral infarction. Stem Cells 2009, 27, 2185–2195. [Google Scholar] [CrossRef]
- Gage, F.H.; Temple, S. Neural stem cells: Generating and regenerating the brain. Neuron 2013, 80, 588–601. [Google Scholar] [CrossRef] [PubMed]
- Lindvall, O.; Kokaia, Z. Stem cells in human neurodegenerative disorders--time for clinical translation? J. Clin. Investig. 2010, 120, 29–40. [Google Scholar] [CrossRef]
- Goldman, S.A. Stem and progenitor cell-based therapy of the central nervous system: Hopes, hype, and wishful thinking. Cell Stem Cell 2016, 18, 174–188. [Google Scholar] [CrossRef] [PubMed]
- Liu, H.; Honmou, O.; Harada, K.; Nakamura, K.; Houkin, K.; Hamada, H.; Kocsis, J.D. Neuroprotection by plgf gene-modified human mesenchymal stem cells after cerebral ischaemia. Brain 2006, 129, 2734–2745. [Google Scholar] [CrossRef]
- Lee, H.J.; Kim, M.K.; Kim, H.J.; Kim, S.U. Human neural stem cells genetically modified to overexpress akt1 provide neuroprotection and functional improvement in mouse stroke model. PLoS ONE 2009, 4, e5586. [Google Scholar] [CrossRef] [PubMed]
- Lee, I.S.; Koo, K.Y.; Jung, K.; Kim, M.; Kim, I.S.; Hwang, K.; Yun, S.; Lee, H.; Shin, J.E.; Park, K.I. Neurogenin-2-transduced human neural progenitor cells attenuate neonatal hypoxic-ischemic brain injury. Transl. Res. 2017, 183, 121–136.e9. [Google Scholar] [CrossRef]
- Sakata, H.; Niizuma, K.; Wakai, T.; Narasimhan, P.; Maier, C.M.; Chan, P.H. Neural stem cells genetically modified to overexpress cu/zn-superoxide dismutase enhance amelioration of ischemic stroke in mice. Stroke 2012, 43, 2423–2429. [Google Scholar] [CrossRef] [PubMed]
- Wang, F.; Kameda, M.; Yasuhara, T.; Tajiri, N.; Kikuchi, Y.; Liang, H.B.; Tayra, J.T.; Shinko, A.; Wakamori, T.; Agari, T.; et al. Gdnf-pretreatment enhances the survival of neural stem cells following transplantation in a rat model of parkinson’s disease. Neurosci. Res. 2011, 71, 92–98. [Google Scholar] [CrossRef] [PubMed]
- Sakata, H.; Narasimhan, P.; Niizuma, K.; Maier, C.M.; Wakai, T.; Chan, P.H. Interleukin 6-preconditioned neural stem cells reduce ischaemic injury in stroke mice. Brain 2012, 135, 3298–3310. [Google Scholar] [CrossRef]
- Rosenblum, S.; Smith, T.N.; Wang, N.; Chua, J.Y.; Westbroek, E.; Wang, K.; Guzman, R. Bdnf pretreatment of human embryonic-derived neural stem cells improves cell survival and functional recovery after transplantation in hypoxic-ischemic stroke. Cell Transplant. 2015, 24, 2449–2461. [Google Scholar] [CrossRef]
- Hallenbeck, J.M. The many faces of tumor necrosis factor in stroke. Nat. Med. 2002, 8, 1363–1368. [Google Scholar] [CrossRef]
- Schwabe, R.F.; Brenner, D.A. Mechanisms of liver injury. I. Tnf-alpha-induced liver injury: Role of ikk, jnk, and ros pathways. Am. J. Physiol. Gastrointest. Liver Physiol. 2006, 290, G583–G589. [Google Scholar] [CrossRef]
- Bernardino, L.; Agasse, F.; Silva, B.; Ferreira, R.; Grade, S.; Malva, J.O. Tumor necrosis factor-alpha modulates survival, proliferation, and neuronal differentiation in neonatal subventricular zone cell cultures. Stem Cells 2008, 26, 2361–2371. [Google Scholar] [CrossRef] [PubMed]
- Lan, X.; Chen, Q.; Wang, Y.; Jia, B.; Sun, L.; Zheng, J.; Peng, H. Tnf-alpha affects human cortical neural progenitor cell differentiation through the autocrine secretion of leukemia inhibitory factor. PLoS ONE 2012, 7, e50783. [Google Scholar] [CrossRef] [PubMed]
- Peng, H.; Whitney, N.; Wu, Y.; Tian, C.; Dou, H.; Zhou, Y.; Zheng, J. Hiv-1-infected and/or immune-activated macrophage-secreted tnf-alpha affects human fetal cortical neural progenitor cell proliferation and differentiation. Glia 2008, 56, 903–916. [Google Scholar] [CrossRef] [PubMed]
- Kim, M.; Jung, K.; Kim, I.S.; Lee, I.S.; Ko, Y.; Shin, J.E.; Park, K.I. Tnf-alpha induces human neural progenitor cell survival after oxygen-glucose deprivation by activating the nf-kappab pathway. Exp. Mol. Med. 2018, 50, 14. [Google Scholar] [CrossRef]
- Kim, H.T.; Kim, I.S.; Lee, I.S.; Lee, J.P.; Snyder, E.Y.; Park, K.I. Human neurospheres derived from the fetal central nervous system are regionally and temporally specified but are not committed. Exp. Neurol. 2006, 199, 222–235. [Google Scholar] [CrossRef]
- Trapnell, C.; Pachter, L.; Salzberg, S.L. Tophat: Discovering splice junctions with rna-seq. Bioinformatics 2009, 25, 1105–1111. [Google Scholar] [CrossRef]
- Langmead, B.; Salzberg, S.L. Fast gapped-read alignment with bowtie 2. Nat. Methods 2012, 9, 357–359. [Google Scholar] [CrossRef]
- Trapnell, C.; Roberts, A.; Goff, L.; Pertea, G.; Kim, D.; Kelley, D.R.; Pimentel, H.; Salzberg, S.L.; Rinn, J.L.; Pachter, L. Differential gene and transcript expression analysis of rna-seq experiments with tophat and cufflinks. Nat. Protoc. 2012, 7, 562–578. [Google Scholar] [CrossRef]
- Leviton, A.; Dammann, O.; Durum, S.K. The adaptive immune response in neonatal cerebral white matter damage. Ann. Neurol. 2005, 58, 821–828. [Google Scholar] [CrossRef]
- Aden, U.; Favrais, G.; Plaisant, F.; Winerdal, M.; Felderhoff-Mueser, U.; Lampa, J.; Lelievre, V.; Gressens, P. Systemic inflammation sensitizes the neonatal brain to excitotoxicity through a pro-/anti-inflammatory imbalance: Key role of tnfalpha pathway and protection by etanercept. Brain Behav. Immun. 2010, 24, 747–758. [Google Scholar] [CrossRef]
- Lai, A.Y.; Todd, K.G. Microglia in cerebral ischemia: Molecular actions and interactions. Can. J. Physiol. Pharmacol. 2006, 84, 49–59. [Google Scholar] [CrossRef] [PubMed]
- Banati, R.B.; Gehrmann, J.; Schubert, P.; Kreutzberg, G.W. Cytotoxicity of microglia. Glia 1993, 7, 111–118. [Google Scholar] [CrossRef] [PubMed]
- Hermann, D.M.; Peruzzotti-Jametti, L.; Schlechter, J.; Bernstock, J.D.; Doeppner, T.R.; Pluchino, S. Neural precursor cells in the ischemic brain—Integration, cellular crosstalk, and consequences for stroke recovery. Front. Cell Neurosci. 2014, 8, 291. [Google Scholar] [CrossRef] [PubMed]
- Sakata, H.; Niizuma, K.; Yoshioka, H.; Kim, G.S.; Jung, J.E.; Katsu, M.; Narasimhan, P.; Maier, C.M.; Nishiyama, Y.; Chan, P.H. Minocycline-preconditioned neural stem cells enhance neuroprotection after ischemic stroke in rats. J. Neurosci. 2012, 32, 3462–3473. [Google Scholar] [CrossRef]
- Liu, F.; Xuan, A.; Chen, Y.; Zhang, J.; Xu, L.; Yan, Q.; Long, D. Combined effect of nerve growth factor and brainderived neurotrophic factor on neuronal differentiation of neural stem cells and the potential molecular mechanisms. Mol. Med. Rep. 2014, 10, 1739–1745. [Google Scholar] [CrossRef] [PubMed]
- Turrin, N.P.; Rivest, S. Tumor necrosis factor alpha but not interleukin 1 beta mediates neuroprotection in response to acute nitric oxide excitotoxicity. J. Neurosci. 2006, 26, 143–151. [Google Scholar] [CrossRef] [PubMed]
- Polunovsky, V.A.; Wendt, C.H.; Ingbar, D.H.; Peterson, M.S.; Bitterman, P.B. Induction of endothelial cell apoptosis by tnf alpha: Modulation by inhibitors of protein synthesis. Exp. Cell Res. 1994, 214, 584–594. [Google Scholar] [CrossRef]
- Wang, C.Y.; Mayo, M.W.; Baldwin, A.S., Jr. Tnf- and cancer therapy-induced apoptosis: Potentiation by inhibition of nf-kappab. Science 1996, 274, 784–787. [Google Scholar] [CrossRef]
- Pimentel-Coelho, P.M.; Magalhaes, E.S.; Lopes, L.M.; deAzevedo, L.C.; Santiago, M.F.; Mendez-Otero, R. Human cord blood transplantation in a neonatal rat model of hypoxic-ischemic brain damage: Functional outcome related to neuroprotection in the striatum. Stem Cells Dev. 2010, 19, 351–358. [Google Scholar] [CrossRef]
- Van Velthoven, C.T.; Kavelaars, A.; van Bel, F.; Heijnen, C.J. Mesenchymal stem cell treatment after neonatal hypoxic-ischemic brain injury improves behavioral outcome and induces neuronal and oligodendrocyte regeneration. Brain Behav. Immun. 2010, 24, 387–393. [Google Scholar] [CrossRef]
- Ye, Q.; Wu, Y.; Wu, J.; Zou, S.; Al-Zaazaai, A.A.; Zhang, H.; Shi, H.; Xie, L.; Liu, Y.; Xu, K.; et al. Neural stem cells expressing bfgf reduce brain damage and restore sensorimotor function after neonatal hypoxia-ischemia. Cell Physiol. Biochem. 2018, 45, 108–118. [Google Scholar] [CrossRef] [PubMed]
- Lee, I.S.; Jung, K.; Kim, M.; Park, K.I. Neural stem cells: Properties and therapeutic potentials for hypoxic-ischemic brain injury in newborn infants. Pediatr. Int. 2010, 52, 855–865. [Google Scholar] [CrossRef] [PubMed]
- Liston, P.; Roy, N.; Tamai, K.; Lefebvre, C.; Baird, S.; Cherton-Horvat, G.; Farahani, R.; McLean, M.; Ikeda, J.E.; MacKenzie, A.; et al. Suppression of apoptosis in mammalian cells by naip and a related family of iap genes. Nature 1996, 379, 349–353. [Google Scholar] [CrossRef] [PubMed]
- Liston, P.; Young, S.S.; Mackenzie, A.E.; Korneluk, R.G. Life and death decisions: The role of the iaps in modulating programmed cell death. Apoptosis 1997, 2, 423–441. [Google Scholar] [CrossRef] [PubMed]
- Tanaka, H.; Yokota, H.; Jover, T.; Cappuccio, I.; Calderone, A.; Simionescu, M.; Bennett, M.V.; Zukin, R.S. Ischemic preconditioning: Neuronal survival in the face of caspase-3 activation. J. Neurosci. 2004, 24, 2750–2759. [Google Scholar] [CrossRef] [PubMed]
- Conte, D.; Holcik, M.; Lefebvre, C.A.; Lacasse, E.; Picketts, D.J.; Wright, K.E.; Korneluk, R.G. Inhibitor of apoptosis protein ciap2 is essential for lipopolysaccharide-induced macrophage survival. Mol. Cell. Biol. 2006, 26, 699–708. [Google Scholar] [CrossRef]
- Dickson, D.W.; Lee, S.C.; Mattiace, L.A.; Yen, S.H.; Brosnan, C. Microglia and cytokines in neurological disease, with special reference to aids and alzheimer’s disease. Glia 1993, 7, 75–83. [Google Scholar] [CrossRef]
- Chao, C.C.; Hu, S.; Peterson, P.K. Glia, cytokines, and neurotoxicity. Crit. Rev. Neurobiol. 1995, 9, 189–205. [Google Scholar]
- Jin, R.; Yang, G.; Li, G. Inflammatory mechanisms in ischemic stroke: Role of inflammatory cells. J. Leukoc. Biol. 2010, 87, 779–789. [Google Scholar] [CrossRef]
- Hu, X.; Li, P.; Guo, Y.; Wang, H.; Leak, R.K.; Chen, S.; Gao, Y.; Chen, J. Microglia/macrophage polarization dynamics reveal novel mechanism of injury expansion after focal cerebral ischemia. Stroke 2012, 43, 3063–3070. [Google Scholar] [CrossRef]
- Wang, G.; Zhang, J.; Hu, X.; Zhang, L.; Mao, L.; Jiang, X.; Liou, A.K.; Leak, R.K.; Gao, Y.; Chen, J. Microglia/macrophage polarization dynamics in white matter after traumatic brain injury. J. Cereb. Blood Flow Metab. 2013, 33, 1864–1874. [Google Scholar] [CrossRef] [PubMed]
- Prinz, M.; Priller, J. Microglia and brain macrophages in the molecular age: From origin to neuropsychiatric disease. Nat. Rev. Neurosci. 2014, 15, 300–312. [Google Scholar] [CrossRef] [PubMed]
- Cherry, J.D.; Olschowka, J.A.; O’Banion, M.K. Neuroinflammation and m2 microglia: The good, the bad, and the inflamed. J. Neuroinflammation 2014, 11, 98. [Google Scholar] [CrossRef] [PubMed]
- Cruz-Guilloty, F.; Saeed, A.M.; Echegaray, J.J.; Duffort, S.; Ballmick, A.; Tan, Y.; Betancourt, M.; Viteri, E.; Ramkhellawan, G.C.; Ewald, E.; et al. Infiltration of proinflammatory m1 macrophages into the outer retina precedes damage in a mouse model of age-related macular degeneration. Int. J. Inflam. 2013, 2013, 503725. [Google Scholar] [CrossRef] [PubMed]
- Hellstrom Erkenstam, N.; Smith, P.L.; Fleiss, B.; Nair, S.; Svedin, P.; Wang, W.; Bostrom, M.; Gressens, P.; Hagberg, H.; Brown, K.L.; et al. Temporal characterization of microglia/macrophage phenotypes in a mouse model of neonatal hypoxic-ischemic brain injury. Front. Cell Neurosci. 2016, 10, 286. [Google Scholar] [CrossRef] [PubMed]
- Garcia, G.E.; Xia, Y.; Chen, S.; Wang, Y.; Ye, R.D.; Harrison, J.K.; Bacon, K.B.; Zerwes, H.G.; Feng, L. Nf-kappab-dependent fractalkine induction in rat aortic endothelial cells stimulated by il-1beta, tnf-alpha, and lps. J. Leukoc. Biol. 2000, 67, 577–584. [Google Scholar] [CrossRef]
- Fraticelli, P.; Sironi, M.; Bianchi, G.; D’Ambrosio, D.; Albanesi, C.; Stoppacciaro, A.; Chieppa, M.; Allavena, P.; Ruco, L.; Girolomoni, G.; et al. Fractalkine (cx3cl1) as an amplification circuit of polarized th1 responses. J. Clin. Investig. 2001, 107, 1173–1181. [Google Scholar] [CrossRef]
- Zujovic, V.; Benavides, J.; Vige, X.; Carter, C.; Taupin, V. Fractalkine modulates tnf-alpha secretion and neurotoxicity induced by microglial activation. Glia 2000, 29, 305–315. [Google Scholar] [CrossRef]
- Wang, J.; Zhang, X.S.; Tao, R.; Zhang, J.; Liu, L.; Jiang, Y.H.; Ma, S.H.; Song, L.X.; Xia, L.J. Upregulation of cx3cl1 mediated by nf-kappab activation in dorsal root ganglion contributes to peripheral sensitization and chronic pain induced by oxaliplatin administration. Mol. Pain 2017, 13, 1744806917726256. [Google Scholar] [CrossRef]
- Mizuno, T.; Kawanokuchi, J.; Numata, K.; Suzumura, A. Production and neuroprotective functions of fractalkine in the central nervous system. Brain Res. 2003, 979, 65–70. [Google Scholar] [CrossRef]
- Sheikh, A.M.; Nagai, A.; Wakabayashi, K.; Narantuya, D.; Kobayashi, S.; Yamaguchi, S.; Kim, S.U. Mesenchymal stem cell transplantation modulates neuroinflammation in focal cerebral ischemia: Contribution of fractalkine and il-5. Neurobiol. Dis. 2011, 41, 717–724. [Google Scholar] [CrossRef] [PubMed]
- Wang, Y.; Fu, Y.; Xue, S.; Ai, A.; Chen, H.; Lyu, Q.; Kuang, Y. The m2 polarization of macrophage induced by fractalkine in the endometriotic milieu enhances invasiveness of endometrial stromal cells. Int. J. Clin. Exp. Pathol. 2014, 7, 194–203. [Google Scholar] [PubMed]
- Castro-Sanchez, S.; Garcia-Yague, A.J.; Lopez-Royo, T.; Casarejos, M.; Lanciego, J.L.; Lastres-Becker, I. Cx3cr1-deficiency exacerbates alpha-synuclein-A53T induced neuroinflammation and neurodegeneration in a mouse model of parkinson’s disease. Glia 2018, 66, 1752–1762. [Google Scholar] [CrossRef] [PubMed]
- Tang, Z.; Gan, Y.; Liu, Q.; Yin, J.X.; Liu, Q.; Shi, J.; Shi, F.D. Cx3cr1 deficiency suppresses activation and neurotoxicity of microglia/macrophage in experimental ischemic stroke. J. Neuroinflammation 2014, 11, 26. [Google Scholar] [CrossRef]
- Zhang, L.; Xu, J.; Gao, J.; Wu, Y.; Yin, M.; Zhao, W. Cd200-, cx3cl1-, and trem2-mediated neuron-microglia interactions and their involvements in Alzheimer’s disease. Rev. Neurosci. 2018, 29, 837–848. [Google Scholar] [CrossRef]
- Febinger, H.Y.; Thomasy, H.E.; Pavlova, M.N.; Ringgold, K.M.; Barf, P.R.; George, A.M.; Grillo, J.N.; Bachstetter, A.D.; Garcia, J.A.; Cardona, A.E.; et al. Time-dependent effects of cx3cr1 in a mouse model of mild traumatic brain injury. J. Neuroinflammation 2015, 12, 154. [Google Scholar] [CrossRef]
- Cardona, A.E.; Pioro, E.P.; Sasse, M.E.; Kostenko, V.; Cardona, S.M.; Dijkstra, I.M.; Huang, D.; Kidd, G.; Dombrowski, S.; Dutta, R.; et al. Control of microglial neurotoxicity by the fractalkine receptor. Nat. Neurosci. 2006, 9, 917–924. [Google Scholar] [CrossRef]
- Giunti, D.; Parodi, B.; Usai, C.; Vergani, L.; Casazza, S.; Bruzzone, S.; Mancardi, G.; Uccelli, A. Mesenchymal stem cells shape microglia effector functions through the release of cx3cl1. Stem Cells 2012, 30, 2044–2053. [Google Scholar] [CrossRef]
- Luo, P.; Chu, S.F.; Zhang, Z.; Xia, C.Y.; Chen, N.H. Fractalkine/CX3CR1 is involved in the cross-talk between neuron and glia in neurological diseases. Brain Res. Bull. 2019, 146, 12–21. [Google Scholar] [CrossRef]
- Mehta, A.; Prabhakar, M.; Kumar, P.; Deshmukh, R.; Sharma, P.L. Excitotoxicity: Bridge to various triggers in neurodegenerative disorders. Eur. J. Pharmacol. 2013, 698, 6–18. [Google Scholar] [CrossRef]
- Holtzman, D.M.; Lee, S.; Li, Y.; Chua-Couzens, J.; Xia, H.; Bredt, D.S.; Mobley, W.C. Expression of neuronal-nos in developing basal forebrain cholinergic neurons: Regulation by ngf. Neurochem. Res. 1996, 21, 861–868. [Google Scholar] [CrossRef] [PubMed]
- Zhang, A.; Liang, L.; Niu, H.; Xu, P.; Hao, Y. Protective effects of vegf treatment on focal cerebral ischemia in rats. Mol. Med. Rep. 2012, 6, 1315–1318. [Google Scholar] [CrossRef] [PubMed]
- Zhang, J.; Shi, Q.; Yang, P.; Xu, X.; Chen, X.; Qi, C.; Zhang, J.; Lu, H.; Zhao, B.; Zheng, P.; et al. Neuroprotection of neurotrophin-3 against focal cerebral ischemia/reperfusion injury is regulated by hypoxia-responsive element in rats. Neuroscience 2012, 222, 1–9. [Google Scholar] [CrossRef] [PubMed]
- Han, B.H.; Holtzman, D.M. Bdnf protects the neonatal brain from hypoxic-ischemic injury in vivo via the erk pathway. J. Neurosci. 2000, 20, 5775–5781. [Google Scholar] [CrossRef]
- Davies, A.M. The role of neurotrophins in the developing nervous system. J. Neurobiol. 1994, 25, 1334–1348. [Google Scholar] [CrossRef]
- Wang, Y.; Chang, C.F.; Morales, M.; Chiang, Y.H.; Hoffer, J. Protective effects of glial cell line-derived neurotrophic factor in ischemic brain injury. Ann. N. Y. Acad. Sci. 2002, 962, 423–437. [Google Scholar] [CrossRef]
- Fantacci, C.; Capozzi, D.; Ferrara, P.; Chiaretti, A. Neuroprotective role of nerve growth factor in hypoxic-ischemic brain injury. Brain Sci. 2013, 3, 1013–1022. [Google Scholar] [CrossRef]








© 2020 by the authors. Licensee MDPI, Basel, Switzerland. This article is an open access article distributed under the terms and conditions of the Creative Commons Attribution (CC BY) license (http://creativecommons.org/licenses/by/4.0/).
Share and Cite
Kim, M.; Jung, K.; Ko, Y.; Kim, I.-S.; Hwang, K.; Jang, J.-H.; Shin, J.E.; Park, K.I. TNF-α Pretreatment Improves the Survival and Function of Transplanted Human Neural Progenitor Cells Following Hypoxic-Ischemic Brain Injury. Cells 2020, 9, 1195. https://doi.org/10.3390/cells9051195
Kim M, Jung K, Ko Y, Kim I-S, Hwang K, Jang J-H, Shin JE, Park KI. TNF-α Pretreatment Improves the Survival and Function of Transplanted Human Neural Progenitor Cells Following Hypoxic-Ischemic Brain Injury. Cells. 2020; 9(5):1195. https://doi.org/10.3390/cells9051195
Chicago/Turabian StyleKim, Miri, Kwangsoo Jung, Younhee Ko, Il-Sun Kim, Kyujin Hwang, Jae-Hyung Jang, Jeong Eun Shin, and Kook In Park. 2020. "TNF-α Pretreatment Improves the Survival and Function of Transplanted Human Neural Progenitor Cells Following Hypoxic-Ischemic Brain Injury" Cells 9, no. 5: 1195. https://doi.org/10.3390/cells9051195
APA StyleKim, M., Jung, K., Ko, Y., Kim, I.-S., Hwang, K., Jang, J.-H., Shin, J. E., & Park, K. I. (2020). TNF-α Pretreatment Improves the Survival and Function of Transplanted Human Neural Progenitor Cells Following Hypoxic-Ischemic Brain Injury. Cells, 9(5), 1195. https://doi.org/10.3390/cells9051195

